Analysis of a Delayed Reaction-Diffusion Predator–Prey System with Fear Effect and Anti-Predator Behaviour
Abstract
:1. Introduction
2. Global Attractor
- Obviously, holds for any . Consider now the auxiliary system
- Since , it is easy to see that and . Now consider the following initial value problem for ODEs
- System (5) possesses a unique solution . Denote
- Finally, the conclusion that are positive for can be obtained by using the strong maximum principle.
- (ii) Define and . Calculating the derivatives of and , we have
- which leads to
- Notice that the first equation of system (1) leads to the following inequality
- Then, from the comparison principle for parabolic equations, we obtain
- i.e., Thus, it can be concluded, by Lemma 1, that , where depends on and . Consequently, holds for certain positive .
3. Analysis of Stability and Bifurcation
3.1. Stability Analysis
- (i)
- (ii)
- (iii)
3.2. Hopf Bifurcation
- (i)
- If , or , or holds, then there does not exist any positive root for Equation (23);
- (ii)
- If , or , or holds, then there exists only one positive real root, denoted by for Equation (23) and consequently, Equation (16) has purely imaginary roots while the delay is given bywhich can be obtained by solving (22).
- (iii)
- (i)
- If , or , or hold, then, for any delay , is always locally asymptotically stable.
- (ii)
- If for certain , , or or hold, then when , is locally asymptotically stable, and when , is unstable. Moreover, a Hopf bifurcation occurs at when with and ;
- (iii)
- If , , hold, then the stability of will switch limit times from stable to unstable, to stable, and so on.
4. Non-Constant Positive Solutions
4.1. A Priori Estimate of the Positive Solution
4.2. Non-Existence of Non-Constant Positive Solutions
4.3. Existence of Non-Constant Positive Solution
5. Numerical Simulation
5.1. The Stability of the Equilibrium
5.2. Hopf Bifurcation and Chaos Induced by Delay
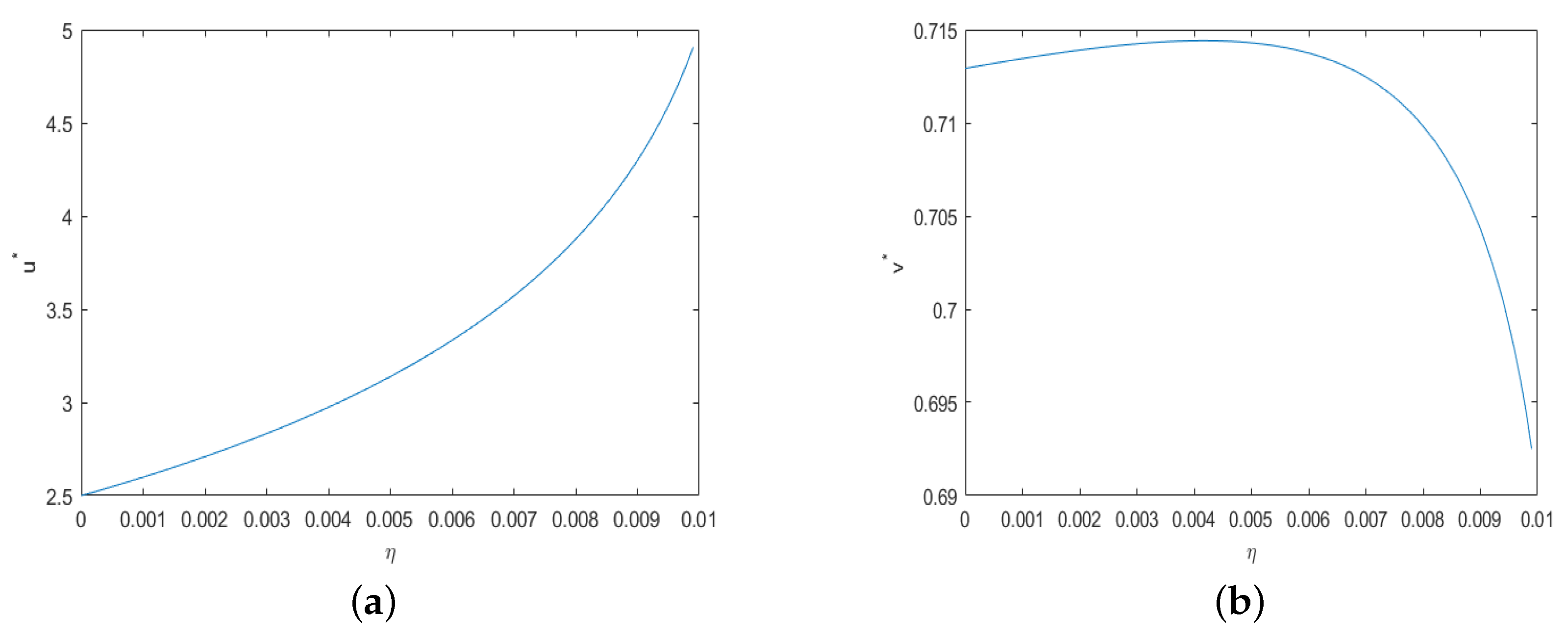
5.3. The Effect of the Cost of Fear
5.4. The Effect of Anti-Predator Parameter
6. Conclusions
Author Contributions
Funding
Data Availability Statement
Conflicts of Interest
References
- Lotka, A.J. Elements of Physical Biology; Williams & Wilkins: Baltimore, MD, USA, 1925. [Google Scholar]
- Volterra, V. Variations and fluctuations of the number of individuals in animal species living together. ICES J. Mar. Sci. 1928, 3, 3–51. [Google Scholar] [CrossRef]
- Chen, J.P.; Zhang, H.D. The qualitative analysis of two species predator–prey model with Holling’s type III functional response. Appl. Math. Mech. 1986, 7, 77–86. [Google Scholar]
- Liu, X.; Chen, L. Complex dynamics of Holling type II Lotka–Volterra predator–prey system with impulsive perturbations on the predator. Chaos Solitons Fractals 2003, 16, 311–320. [Google Scholar] [CrossRef]
- Deng, L.; Wang, X.; Peng, M. Hopf bifurcation analysis for a ratio-dependent predator–prey system with two delays and stage structure for the predator. Appl. Math. Comput. 2014, 231, 214–230. [Google Scholar] [CrossRef]
- Lima, S.L.; Dill, L.M. Behavioral decisions made under the risk of predation: A review and prospectus. Can. J. Zool. 1990, 68, 619–640. [Google Scholar] [CrossRef]
- Ives, A.R.; Dobson, A.P. Antipredator behavior and the population dynamics of simple predator–prey systems. Am. Nat. 1987, 130, 431–447. [Google Scholar] [CrossRef]
- Tang, B.; Xiao, Y. Bifurcation analysis of a predator–prey model with anti-predator behaviour. Chaos Solitons Fractals 2015, 70, 58–68. [Google Scholar] [CrossRef]
- Wang, J.; Cai, Y.; Fu, S.; Wang, W. The effect of the fear factor on the dynamics of a predator–prey model incorporating the prey refuge. Chaos 2019, 29, 083109. [Google Scholar] [CrossRef]
- Zhang, H.; Cai, Y.; Fu, S.; Wang, W. Impact of the fear effect in a prey–predator model incorporating a prey refuge. Appl. Math. Comput. 2019, 356, 328–337. [Google Scholar] [CrossRef]
- Qi, H.; Meng, X. Threshold behavior of a stochastic predator–prey system with prey refuge and fear effect. Appl. Math. Lett. 2021, 113, 106846. [Google Scholar] [CrossRef]
- Qiao, T.; Cai, Y.; Fu, S.; Wang, W. Stability and Hopf Bifurcation in a Predator–Prey Model with the Cost of Anti-Predator Behaviors. Int. J. Bifurc. Chaos 2019, 29, 1950185. [Google Scholar] [CrossRef]
- Das, A.; Samanta, G.P. Modeling the fear effect on a stochastic prey–predator system with additional food for the predator. J. Phys. Math. Theor. 2018, 51. [Google Scholar] [CrossRef]
- Panday, P.; Samanta, S.; Pal, N.; Chattopadhyay, J. Delay induced multiple stability switch and chaos in a predator–prey model with fear effect. Math. Comput. Simul. 2020, 172, 134–158. [Google Scholar] [CrossRef]
- Dubey, B.; Sajan; Kumar, A. Stability switching and chaos in a multiple delayed prey–predator model with fear effect and anti-predator behavior. Math. Comput. Simul. 2021, 188, 164–192. [Google Scholar] [CrossRef]
- Yang, R.; Ma, J. Analysis of a diffusive predator–prey system with anti-predator behaviour and maturation delay. Chaos Solitons Fractals 2018, 109, 128–139. [Google Scholar] [CrossRef]
- Zhang, X.; An, Q.; Wang, L. Spatiotemporal Dynamics of a Delayed Diffusive Ratio-Dependent Predator–Prey Model with Fear Effect. Nonlinear Dyn. 2021, 105, 3775–3790. [Google Scholar] [CrossRef]
- Pallini, A.; Janssen, A.; Sabelis, M.W. Predators induce interspecific herbivore competition for food in refuge space. Ecol. Lett. 1998, 1, 171–177. [Google Scholar] [CrossRef]
- Saitō, Y. Prey kills predator: Counter-attack success of a spider mite against its specific phytoseiid predator. Exp. Appl. Acarol. 1986, 2, 47–62. [Google Scholar] [CrossRef]
- Wu, J. Theory and Applications of Partial Functional Differential Equations; Springer Science & Business Media: New York, NY, USA, 1996; Volume 119. [Google Scholar]
- Ma, Z.P.; Li, W.T.; Yan, X.P. Stability and Hopf bifurcation for a three-species food chain model with time delay and spatial diffusion. Appl. Math. Comput. 2012, 219, 2713–2731. [Google Scholar] [CrossRef]
- Guo, F.; Meng, Y.; Zhang, T. Hopf Bifurcation Analysis in a Diffusive Food-Chain Model with Two Time Delays. In Proceedings of the 9th International Conference on Bioinformatics and Biomedical Technology, Lisbon, Portugal, 14–16 May 2017; pp. 48–56. [Google Scholar]
- Zhang, X.; Zhao, H. Bifurcation and optimal harvesting of a diffusive predator–prey system with delays and interval biological parameters. J. Theor. Biol. 2014, 363, 390–403. [Google Scholar] [CrossRef]
- Cai, Y.; Kang, Y.; Banerjee, M.; Wang, W. Complex Dynamics of a host–parasite model with both horizontal and vertical transmissions in a spatial heterogeneous environment. Nonlinear Anal. Real World Appl. 2018, 40, 444–465. [Google Scholar] [CrossRef]
- Zhang, X.; Zhao, H.; Feng, Z. Spatio-Temporal Complexity of a Delayed Diffusive Model for Plant Invasion. Comput. Math. Appl. 2018, 76, 2575–2612. [Google Scholar] [CrossRef]
- Cantrell, R.S.; Chris, C.; Hutso, V. Permanence in ecological systems with spatial heterogeneity. Proc. R. Soc. Edinb. Sect. A Math. 1993, 123, 533–559. [Google Scholar] [CrossRef]
- Wang, J.; Shi, J.; Wei, J. Dynamics and pattern formation in a diffusive predator–prey system with strong Allee effect in prey. J. Differ. Equ. 2011, 251, 1276–1304. [Google Scholar] [CrossRef]
- Lou, Y.; Ni, W.M. Diffusion, self-diffusion and cross-diffusion. J. Differ. Equ. 1996, 131, 79–131. [Google Scholar] [CrossRef]
- Yokus, A.; Baskonus, H.M. Dynamics of traveling wave solutions arising in fiber optic communication of some nonlinear models. Soft Comput. 2022. [Google Scholar] [CrossRef]










Publisher’s Note: MDPI stays neutral with regard to jurisdictional claims in published maps and institutional affiliations. |
© 2022 by the authors. Licensee MDPI, Basel, Switzerland. This article is an open access article distributed under the terms and conditions of the Creative Commons Attribution (CC BY) license (https://creativecommons.org/licenses/by/4.0/).
Share and Cite
Chen, Z.; Li, S.; Zhang, X. Analysis of a Delayed Reaction-Diffusion Predator–Prey System with Fear Effect and Anti-Predator Behaviour. Mathematics 2022, 10, 3270. https://doi.org/10.3390/math10183270
Chen Z, Li S, Zhang X. Analysis of a Delayed Reaction-Diffusion Predator–Prey System with Fear Effect and Anti-Predator Behaviour. Mathematics. 2022; 10(18):3270. https://doi.org/10.3390/math10183270
Chicago/Turabian StyleChen, Zhenglong, Shunjie Li, and Xuebing Zhang. 2022. "Analysis of a Delayed Reaction-Diffusion Predator–Prey System with Fear Effect and Anti-Predator Behaviour" Mathematics 10, no. 18: 3270. https://doi.org/10.3390/math10183270
APA StyleChen, Z., Li, S., & Zhang, X. (2022). Analysis of a Delayed Reaction-Diffusion Predator–Prey System with Fear Effect and Anti-Predator Behaviour. Mathematics, 10(18), 3270. https://doi.org/10.3390/math10183270
