Enhancing Model-Based Anticipatory Traffic Signal Control with Metamodeling and Adaptive Optimization
Abstract
:1. Introduction
- This paper develops an effective anticipatory traffic signal control that tackles the model-reality mismatch in the equilibrium flow response function.
- This paper introduces a metamodeling framework that integrates the model-based control design with data-driven iterative learning optimization.
- This paper performs traffic parameter estimation jointly with model bias correction to achieve a better model description.
2. Literature Review
2.1. The Anticipatory Traffic Control Problem
2.2. The Problem of Enhancing Model-Based Control
3. Mathematical Formulation
3.1. Model-Based Anticipatory Traffic Control Optimization
3.2. Model Bias Correction Using Iterative Learning
3.2.1. Model Formulation
| Algorithm 1 Enhanced anticipatory traffic signal control algorithm |
| Step 1: Initialization. Set initial value for signal setting , traffic model parameter , and design parameter . Step 2: Solve the model-based control optimization. Calculate the initial and measure based on . Then solve from the control optimization problem (13)–(17), derive and set k = 1; implement , calculate the equilibrium flow by model prediction and obtain the flow measurements . Step 3: Perform the model bias correction. Calculate the model bias , at the current operating point, calculate both the model Jacobian for and the reality Jacobian, then derive the Jacobian error . Step 4: Update the metamodel. Update the metamodel (12) with the model bias correction, derive a prediction flow for designing the next optimal signal control; Step 5: Solve the enhanced control optimization. Calculate the optimal signal setting based on the updated metamodel, derive an optimization direction; design appropriate step size and update signal control with Equation (18). Step 6: Convergence check. If the predefined termination condition is satisfied, then stop; otherwise go to step 2, set k = k + 1. |
3.2.2. Solution Property
3.3. Jointly Model Parameter Estimation
4. Numerical Examples
4.1. Simulation Setting
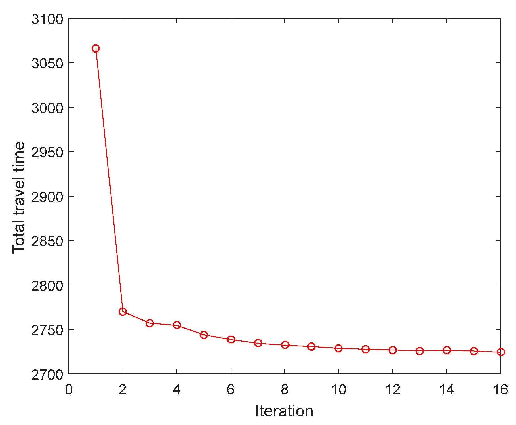
4.2. Simulation Results Analysis
5. Conclusions
Author Contributions
Funding
Institutional Review Board Statement
Informed Consent Statement
Data Availability Statement
Conflicts of Interest
References
- Papageorgiou, M.; Diakaki, C.; Dinopoulou, V.; Kotsialos, A.; Wang, Y. Review of road traffic control strategies. Proc. IEEE 2003, 91, 2043–2067. [Google Scholar] [CrossRef] [Green Version]
- Taale, H. Integrated Anticipatory Control of Road Networks: A Game Theoretical Approach. Ph.D. Thesis, Delft University of Technology, Delft, The Netherlands, 2008. [Google Scholar]
- Huang, W.; Viti, F.; Tampère, C.M.J. Repeated anticipatory network traffic control using iterative optimization accounting for model bias correction. Transp. Res. Part C Emerg. Technol. 2016, 67, 243–265. [Google Scholar] [CrossRef]
- Moshahedi, N.; Kattan, L.; Tay, R. A network-wide anticipatory control of an urban network using macroscopic fundamental diagram. Transp. B Transp. Dyn. 2021, 9, 415–436. [Google Scholar] [CrossRef]
- Zhu, S.; Levinson, D.; Liu, H.; Harder, K. The traffic and behavioral effects of the I-35W Mississippi River bridge collapse. Transp. Res. Part A Policy Pract. 2010, 44, 771–784. [Google Scholar] [CrossRef] [Green Version]
- Kouvelas, A.; Saeedmanesh, M.; Geroliminis, N. Enhancing model-based feedback perimeter control with data-driven online adaptive optimization. Transp. Res. Part B Methodol. 2017, 96, 26–45. [Google Scholar] [CrossRef] [Green Version]
- Zhang, H.; Kafouros, M.; Yu, Y. PlanLight: Learning to Optimize Traffic Signal Control With Planning and Iterative Policy Improvement. IEEE Access 2020, 8, 219244–219255. [Google Scholar] [CrossRef]
- Yang, H.; Bell, M.G.H. Models and algorithms for road network design: A review and some new developments. Transp. Rev. 1998, 18, 257–278. [Google Scholar] [CrossRef]
- Meng, Q.; Yang, H.; Bell, M.G.H. An equivalent continuously differentiable model and a locally convergent algorithm for the continuous network design problem. Transp. Res. Part B Methodol. 2001, 35, 83–105. [Google Scholar] [CrossRef]
- Cascetta, E.; Gallo, M.; Montella, B. Models and algorithms for the optimization of signal settings on urban networks with stochastic assignment models. Ann. Oper. Res. 2006, 144, 301–328. [Google Scholar] [CrossRef]
- Cantarella, G.E.; Velonà, P.; Vitetta, A. Signal setting with demand assignment: Global optimization with day-to-day dynamic stability constraints. J. Adv. Transp. 2012, 46, 254–268. [Google Scholar] [CrossRef]
- Zhang, T.; Yang, Y.; Cheng, G.; Jin, M. A Practical Traffic Assignment Model for Multimodal Transport System Considering Low-Mobility Groups. Mathematics 2020, 8, 351. [Google Scholar] [CrossRef] [Green Version]
- Van Vuren, T. The Interaction between Signal Control and Traffic Assignment: An Introduction; Working paper 313; Institute of Transport Studies, University of Leeds: Leeds, UK, 1990. [Google Scholar]
- Mitsakis, E.; Salanova, J.M.; Giannopoulos, G. Combined dynamic traffic assignment and urban traffic control models. Procedia-Soc. Behav. Sci. 2011, 20, 427–436. [Google Scholar] [CrossRef] [Green Version]
- Russo, F.; Vitetta, A. Reverse assignment: Calibrating link cost functions and updating demand from traffic counts and time measurements. Inverse Probl. Sci. Eng. 2011, 19, 921–950. [Google Scholar] [CrossRef]
- Huang, W.; Li, L.; Lo, H.K. Adaptive traffic signal control with equilibrium constraints under stochastic demand. Transp. Res. Part C Emerg. Technol. 2018, 95, 394–413. [Google Scholar] [CrossRef]
- Yang, H.; Meng, Q.; Lee, D.H. Trial-and-error implementation of marginal-cost pricing on networks in the absence of demand functions. Transp. Res. Part B Methodol. 2004, 38, 477–493. [Google Scholar] [CrossRef]
- Xu, W.; Yang, H.; Han, D. Sequential experimental approach for congestion pricing with multiple vehicle types and multiple time periods. Transp. B Transp. Dyn. 2013, 1, 136–152. [Google Scholar] [CrossRef]
- Zhou, B.; Bliemer, M.; Yang, H.; He, J. A trial-and-error congestion pricing scheme for networks with elastic demand and link capacity constraints. Transp. Res. Part B Methodol. 2015, 72, 77–92. [Google Scholar] [CrossRef]
- Wang, X.; Yang, H.; Han, D.; Liu, W. Trial and Error Method for Optimal Tradable Credit Schemes: The Network Case. J. Adv. Transp. 2014, 48, 685–700. [Google Scholar] [CrossRef]
- Wang, G.; Shan, S. Review of metamodeling techniques in support of engineering design optimization. J. Mech. Des. 2007, 129, 370–380. [Google Scholar] [CrossRef]
- Osorio, C.; Bierlaire, M. A simulation-based optimization framework for urban transportation problems. Oper. Res. 2013, 61, 1333–1345. [Google Scholar] [CrossRef] [Green Version]
- Zhang, C.; Osorio, C.; Flötteröd, G. Efficient calibration techniques for large-scale traffic simulators. Transp. Res. Part B Methodol. 2017, 97, 214–239. [Google Scholar] [CrossRef] [Green Version]
- Patwary, A.; Huang, W.; Lo, H.K. Metamodel-based calibration of large-scale multimodal microscopic traffic simulation. Transp. Res. Part C Emerg. Technol. 2021, 124, 102859. [Google Scholar] [CrossRef]
- Cremer, M.; Papageorgiou, M. Parameter identification for a traffic flow model. Automatica 1981, 17, 837–843. [Google Scholar] [CrossRef]
- Papageorgiou, M.; Blosseville, J.M.; Hadj-Salem, H. Modelling and real-time control of traffic flow on the southern part of Boulevard Peripherique in Paris: Part I: Modelling. Transp. Res. Part A Policy Pract. 1990, 24, 345–359. [Google Scholar] [CrossRef]
- Yan, J. Parameter identification of freeway traffic flow model and adaptive ramp metering. In Proceedings of the Second International Symposium on Electronic Commerce and Security, Nanchang, China, 22–24 May 2009. [Google Scholar]
- Ljung, L. Perspectives on system identification. Annu. Rev. Control. 2010, 34, 1–12. [Google Scholar] [CrossRef] [Green Version]
- Wang, Y.; Papageorgiou, M.; Messmer, A. Real-time freeway traffic state estimation based on extended Kalman filter: Adaptive capabilities and real data testing. Transp. Res. Part A Policy Pract. 2008, 42, 1340–1358. [Google Scholar] [CrossRef]
- Cascetta, E.; Cantarella, G.E. Modeling dynamics in transportation networks: State of the art and future developments. Simul. Pract. Theory 1993, 1, 65–91. [Google Scholar] [CrossRef]
- Cascetta, E. Transportation Systems Analysis: Models and Applications, 2nd ed.; Springer: New York, NY, USA, 2009. [Google Scholar]
- Arimoto, S.; Kawamura, S.; Miyazaki, F. Bettering operation of dynamic systems by learning: A new control theory for servomechanism or mechatronic systems. In Proceedings of the 23rd Conference Decision Control, Las Vegas, NV, USA, 12–14 December 1984. [Google Scholar]
- Ahn, H.S.; Chen, Y.Q.; Moore, K.L. Iterative learning control: Brief survey and categorization. IEEE Trans. Syst. Man Cybern. Part C Appl. Rev. 2007, 31, 1099–1121. [Google Scholar] [CrossRef]
- Bristow, D.A.; Tharayil, M.; Alleyne, A.G. A survey of iterative learning control: A learning based method for high-performance tracking control. IEEE Control. Syst. Mag. 2006, 26, 96–114. [Google Scholar]
- Hou, Z.S.; Xu, J.X.; Yan, J.W. An iterative learning approach for density control of freeway traffic flow via ramp metering. Transp. Res. Part C Emerg. Technol. 2008, 16, 71–97. [Google Scholar] [CrossRef]
- Brdyś, M.; Tajewski, P. An algorithm for steady-state optimizing dual control of uncertain plants. In Proceedings of the First IFAC Workshop on New Trends in Design of Control Systems, Smolenice, Slovak Republic, 7–10 September 1994. [Google Scholar]
- Huang, W.; Viti, F.; Tampère, C.M.J. A dual control approach for repeated anticipatory traffic control with estimation of network flow sensitivity. J. Adv. Transp. 2016, 50, 1386–1412. [Google Scholar] [CrossRef]
- Boyd, S.; Vandenberghe, L. Convex Optimization; University Press: Cambridge, UK, 2004. [Google Scholar]
- Yang, H. Equilibrium network traffic signal setting under conditions of queuing and congestion. In Proceedings of the 4th International Conference on Applications of Advanced Technologies in Transportation Engineering, Capri, Italy, 27–30 June 1995. [Google Scholar]
- National Research Council. Highway Capacity Manual, Transportation Research Board; National Research Council: Washington, DC, USA, 2000. [Google Scholar]
- Xu, B.; Wang, Y.; Wang, Z.; Jia, H.; Lu, Z. Hierarchically and Cooperatively Learning Traffic Signal Control. In Proceedings of the AAAI Conference on Artificial Intelligence, virtually, 2–9 February 2021; Volume 35, pp. 669–677. [Google Scholar]
- Yuen, M.; Ng, S.; Leung, M. A Competitive Mechanism Multi-Objective Particle Swarm Optimization Algorithm and Its Application to Signalized Traffic Problem. Cybern. Syst. 2021, 52, 73–104. [Google Scholar] [CrossRef]









| OD Demand (veh/h) | 3000 | ||
|---|---|---|---|
| BPR Function Parameters | |||
| Saturation Flow (veh/h) | Free-Flow Travel Time (h) | ||
| Link 1 | 1000 | 0.3 | |
| Link 2 | 1000 | 0.1 | |
| Link 3 | 1000 | 0.2 | |
| Link 4 | 1200 | 0.3 | |
| Link 5 | 1800 | 0.3 | |
| Link 6 | 1800 | 0.2 | |
| Link 7 | 1800 | 0.3 | |
| Link 8 | 1800 | 0.3 | |
| Link 9 | 2500 | 1.2 | |
| Dispersion parameters in reality | 0.8 | ||
| 1.2 | |||
| Real Optimal Solution | Modeled Optimal Solution | Implement the Model Predicted Optimal Solution in Reality | ||
|---|---|---|---|---|
| Traffic signal green split | (g1, g2) = (0.44, 0.53) | (g1, g2) = (0.10, 0.90) | ||
| Link 1 | 511 | 131 | 218 | |
| Link 2 | 677 | 1394 | 929 | |
| Link 3 | 654 | 1264 | 909 | |
| Link 4 | 584 | 175 | 259 | |
| Link 5 | 1188 | 1525 | 1147 | |
| Link 6 | 1238 | 1439 | 1168 | |
| Link 7 | 1165 | 1395 | 1128 | |
| Link 8 | 1261 | 1569 | 1188 | |
| Link 9 | 574 | 36 | 685 | |
| Total travel time (veh/h) | 2724.1 | 2599.2 | 3066.0 | |
Publisher’s Note: MDPI stays neutral with regard to jurisdictional claims in published maps and institutional affiliations. |
© 2022 by the authors. Licensee MDPI, Basel, Switzerland. This article is an open access article distributed under the terms and conditions of the Creative Commons Attribution (CC BY) license (https://creativecommons.org/licenses/by/4.0/).
Share and Cite
Huang, W.; Hu, Y.; Zhang, X. Enhancing Model-Based Anticipatory Traffic Signal Control with Metamodeling and Adaptive Optimization. Mathematics 2022, 10, 2640. https://doi.org/10.3390/math10152640
Huang W, Hu Y, Zhang X. Enhancing Model-Based Anticipatory Traffic Signal Control with Metamodeling and Adaptive Optimization. Mathematics. 2022; 10(15):2640. https://doi.org/10.3390/math10152640
Chicago/Turabian StyleHuang, Wei, Yang Hu, and Xuanyu Zhang. 2022. "Enhancing Model-Based Anticipatory Traffic Signal Control with Metamodeling and Adaptive Optimization" Mathematics 10, no. 15: 2640. https://doi.org/10.3390/math10152640
APA StyleHuang, W., Hu, Y., & Zhang, X. (2022). Enhancing Model-Based Anticipatory Traffic Signal Control with Metamodeling and Adaptive Optimization. Mathematics, 10(15), 2640. https://doi.org/10.3390/math10152640
