Game Theory and an Improved Maximum Entropy-Attribute Measure Interval Model for Predicting Rockburst Intensity
Abstract
:1. Introduction
2. The Model Framework Based on Maximum Entropy-Attribute Measure Interval
2.1. Overview of Subject Theory
2.1.1. Maximum Entropy Principle
2.1.2. Attribute Measure Interval Theory
- Partition sets and orderly partition sets
- 2.
- Attribute measure interval of a single index
2.2. Establishment of the Relative Affiliation Matrix
2.2.1. Boundaries of Class Intervals
2.2.2. The Data from Actual Measurements
2.3. Calculation of Attribute Measure Intervals
2.3.1. Attribute Measures for Class Interval Boundaries
2.3.2. Comprehensive Attribute Measure
2.4. Improvement of Attribute Recognition Mode Based on Euclidean Distance Formula
3. Combined Weights Based on Game Theory
3.1. The Analytic Hierarchy Process for Weighting
3.2. The CRITIC Weighting Method
- Step 1: The data matrix and its standardization
- Step 2: Calculation of the index variability
- Step 3: Calculation of the indexes conflicting
- Step 4: Calculation of index weighting
3.3. Combined Weights Based on Game Theory
- Step 1: Assuming that the weights of n indexes are calculated by () methods, then the set of weights , can be formed and the linear combination of vectors is denoted as:where is the basic weight vector, is a linear combination of coefficients for different weighting methods, and has .
- Step 2: Optimization of linear combination coefficients. The purpose of this step is to minimize the deviation between the weights calculated by the following equation:where , .
- Step 3: Combined weights obtained from game theory are as follows:
4. Prediction of Rockburst Intensity
4.1. The Framework of the Model
- (1)
- Studying the mechanism of rockburst occurrence, selecting reasonable indexes for rockburst prediction, and analysing the number field to measure relationships between the indexes and the rockburst class.
- (2)
- Choosing typical rockburst cases from around the world as the data source for the model study, establishing the measurement relationship between indexes and intensity, and processing the data using the maximum entropy-attribute measurement interval in accordance with the model’s requirements.
- (3)
- Calculating the subjective weights of the indexes by the Analytic Hierarchy Process method and the objective weights by the CRITIC method based on the data of the case, and proposing the combined weighting method based on game theory, taking into account the subjective advantages and objective advantages.
- (4)
- Combining the combined weights to calculate the attribute measures of the boundary for the sample and transforming the attribute measures of the boundary into the comprehensive attribute measures of the sample by means of compromise decision coefficient.
- (5)
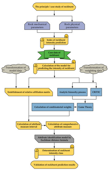
- Based on the improved attribute identification mode, the Euclidean distance formula was used to determine the class of intensity for the rockburst. By summarising elements of the model framework, the overall flow of the framework is made as shown in Figure 1.
4.2. Research on the Application of Model
4.2.1. The Indexes of the Rockburst and Intensity Classification Standard
4.2.2. Calculation of Comprehensive Attribute Measures for Case Samples
- (1)
- Construction of the relative affiliation matrix
- (2)
- Combined weights of the indexes
- (3)
- Calculation of attribute measurement intervals
4.2.3. Determination of Rockburst Intensity Class
4.3. Analysis of Results
- (1)
- Analysis for reasonableness of indexes
- The difference between subjective weights and objective weights for the same index is large, suggesting that a single weighting method is not scientific in the study of rockburst prediction. This difference could significantly affect the accuracy of the prediction results.
- The different focus of weighting in the Analytic Hierarchy Process and CRITIC methods leads to a significant difference in the extent to which information is used in the weighting process.
- Based on game theory, the combined weights balance the shortcomings of the two single weighting methods, and Figure 4 shows that the overall distribution of the combined weights is more even, taking into account both experts’ experience and objective data information.
- (2)
- Comparison with other model results
5. Conclusions
- (1)
- By using the maximum entropy-attribute measure interval model for predicting rockburst intensity, the greyness and ambiguity of index data are eliminated to the greatest extent. Establishing a correspondence between the prediction of rockburst intensity and the partition set of attribute measures, enabling the unification of rockburst prediction and intensity class. Using a compromise decision coefficient integrates the upper and lower boundary of the attribute measure, avoiding the roughness of the numerical interval in the form of the comprehensive attribute measure.
- (2)
- Starting from the principles of measure theory, the Euclidean distance formula is used to improve the attribute measure recognition mode, and the new measure recognition mode overcomes the shortcomings of the original confidence criterion and improves the accuracy.
- (3)
- By studying the mechanism of rockburst and typical cases around the world, five indexes (uniaxial compressive strength , shear compression ratio , compression-tension ratio , elastic deformation coefficient , and integrity coefficient ) are identified for the prediction of rockburst intensity. Establishing the measure matrix of indexes and partition set of classes, makes the indexes fit the model better. By balancing the shortcomings of the subjective weights of the Analytic Hierarchy Process and the objective weights of the CRITIC with game theory, the final combined weights take into account the advantages of both types of single index weighting methods.
- (4)
- Selecting 20 sets of typical rockburst cases in the world, the results of the game theory and an improved maximum entropy-attribute measure interval model for predicting rockburst intensity are compared with the results of three analytical rockburst prediction models, confirming that the present model is better than the other three models both in terms of accuracy and applicability.
Author Contributions
Funding
Institutional Review Board Statement
Informed Consent Statement
Data Availability Statement
Acknowledgments
Conflicts of Interest
Nomenclature
| Rock uniaxial compressive strength | |
| Rock compression-tension ratio | |
| Rock shear compression ratio | |
| Rock elastic deformation coefficient | |
| Rock integrity coefficient | |
| is the Generalized weight distance between a sample and a class | |
| Analytic Hierarchy Process | |
| is an objective weights method | |
| is a variable set of rockburst | |
| is a certain class of attribute space | |
| is an orderly partition set | |
| is th rockburst index | |
| is the attribute measure of the lower bound | |
| is the attribute measure of the upper bound | |
| is comprehensive attribute measure | |
| is the relative affiliation of class for the lower bound | |
| is the relative affiliation of class for the upper bound | |
| is the lower bound of class | |
| is the upper bound of class | |
| is the relative affiliation to the lower bound | |
| is the relative affiliation to the upper bound | |
| is the compromise coefficient | |
| is the confidence level | |
| is the lower bound standard matrix | |
| is the upper bound standard matrix | |
| is the relative affiliation matrix of lower bound | |
| is the relative affiliation matrix of upper bound | |
| is a relative affiliation matrix of lower bound for | |
| is a relative affiliation matrix of upper bound for |
References
- Cai, W.; Bai, X.; Si, G.; Cao, W.; Gong, S.; Dou, L. A Monitoring Investigation into Rock Burst Mechanism Based on the Coupled Theory of Static and Dynamic Stresses. Rock Mech. Rock Eng. 2020, 53, 5451–5471. [Google Scholar] [CrossRef]
- Zhao, W.; Qin, C.; Xiao, Z.; Chen, W. Characteristics and contributing factors of major coal bursts in longwall mines. Energy Sci. Eng. 2022, 10, 1314–1327. [Google Scholar] [CrossRef]
- Yin, X.; Liu, Q.S.; Wang, X.Y.; Huang, X. Prediction model of rockburst intensity classification based on combined weighting and attribute interval recognition theory. Meitan Xuebao/J. China Coal Soc. 2020, 45, 3772–3780. (In Chinese) [Google Scholar] [CrossRef]
- Wu, S.L.; Yang, S.; Huo, L. Prediction of rock burst intensity based on unascertained measure-intuitionistic fuzzy set. Chin. J. Rock Mech. Eng. 2020, 39, 2930–2939. (In Chinese) [Google Scholar] [CrossRef]
- Gong, F.Q.; Pan, J.F.; Jiang, Q. The difference analysis of rock burst and coal burst and key mechanisms of deep engineering geological hazards. J. Eng. Geol. 2021, 29, 933–961. (In Chinese) [Google Scholar] [CrossRef]
- Zhang, W.D.; Ma, T.H.; Tang, C.N.; Tang, L.X. Research on characteristics of rockburst and rules of microseismic monitoring at diversion tunnels in Jinping II hydropower station. Chin. J. Rock Mech. Eng. 2014, 33, 339–348. [Google Scholar] [CrossRef]
- Feng, G.L.; Feng, X.T.; Xiao, Y.X.; Yao, Z.B.; Hu, L.; Niu, W.J.; Li, T. Characteristic microseismicity during the development process of intermittent rockburst in a deep railway tunnel. Int. J. Rock Mech. Min. Sci. 2019, 124, 104135. [Google Scholar] [CrossRef]
- Gu, S.; Chen, C.; Jiang, B.; Ding, K.; Xiao, H. Study on the Pressure Relief Mechanism and Engineering Application of Segmented Enlarged-Diameter Boreholes. Sustainability 2022, 14, 5234. [Google Scholar] [CrossRef]
- Kaiser, P.K.; Moss, A. Deformation-based support design for highly stressed ground with a focus on rockburst damage mitigation. J. Rock Mech. Geotech. Eng. 2022, 14, 50–66. [Google Scholar] [CrossRef]
- Farhadian, H. A new empirical chart for rockburst analysis in tunnelling: Tunnel rockburst classification (TRC). Int. J. Min. Sci. Technol. 2021, 31, 603–610. [Google Scholar] [CrossRef]
- Zhou, J.; Li, X.; Mitri, H.S. Evaluation method of rockburst: State-of-the-art literature review. Tunn. Undergr. Space Technol. 2018, 81, 632–659. [Google Scholar] [CrossRef]
- Afraei, S.; Shahriar, K.; Madani, S.H. Statistical assessment of rock burst potential and contributions of considered predictor variables in the task. Tunn. Undergr. Space Technol. 2018, 72, 250–271. [Google Scholar] [CrossRef]
- Zhou, J.; Li, X.; Shi, X. Long-term prediction model of rockburst in underground openings using heuristic algorithms and support vector machines. Saf. Sci. 2012, 50, 629–644. [Google Scholar] [CrossRef]
- Cook, N.G.W. A note on rockbursts considered as a problem of stability. J. South. Afr. Inst. Min. Metall. 1965, 65, 437–446. [Google Scholar]
- Cook, N.G.W.; Hoek, E.; Pretorius, J.P.; Ortlepp, W.D.; Salamon, H.D.G. Rock mechanics applied to study of rock bursts. J. South. Afr. Inst. Min. Metall. 1966, 66, 435–528. [Google Scholar]
- Liu, Z.; Shao, J.; Xu, W.; Meng, Y. Prediction of rock burst classification using the technique of cloud models with attribution weight. Nat. Hazards 2013, 68, 549–568. [Google Scholar] [CrossRef]
- Russenes, B.F. Analysis of Rock Spalling for Tunnels in Steep Valley Sides; Norwegian Institute of Technology: Trondheim, Norway, 1974. [Google Scholar]
- He, M.; Zhang, Z.; Zhu, J.; Li, N.; Li, G.; Chen, Y. Correlation between the rockburst proneness and friction characteristics of rock materials and a new method for rockburst proneness prediction: Field demonstration. J. Pet. Sci. Eng. 2021, 205, 108997. [Google Scholar] [CrossRef]
- Chen, X.; Sun, J.; Zhang, J.; Chen, Q. Judgment indexes and classification criteria of rock-burst with the extension judgment method. China Civ. Eng. J. 2009, 42, 82–88. [Google Scholar]
- Lee, S.M.; Park, B.S.; Lee, S.W. Analysis of rockbursts that have occurred in a waterway tunnel in Korea. Int. J. Rock Mech. Min. Sci. 2004, 41, 911–916. [Google Scholar] [CrossRef]
- Zhang, J.J.; Fu, B.J. Rockburst and its criteria and control. Chin. J. Rock Mech. Eng. 2008, 27, 2034–2042. [Google Scholar]
- Shang, Y.J.; Zhang, J.J.; Fu, B.J. Analyses of three parameters for strain mode rockburst and expression of rockburst potential. Chin. J. Rock Mech. Eng. 2013, 32, 1520–1527. [Google Scholar]
- Sharan, S.K. A finite element perturbation method for the prediction of rock burst. Comput. Struct. 2007, 85, 1304–1309. [Google Scholar] [CrossRef]
- Jiang, Q.; Feng, X.T.; Xiang, T.B.; Su, G.S. Rockburst characteristics and numerical simulation based on a new energy index: A case study of a tunnel at 2500 m depth. Bull. Eng. Geol. Environ. 2010, 69, 381–388. [Google Scholar] [CrossRef]
- Lu, A.H.; Mao, X.B.; Liu, H.S. Physical simulation of rock burst induced by stress waves. J. China Univ. Min. Technol. 2008, 18, 401–405. [Google Scholar] [CrossRef]
- Wang, Y.H.; Li, W.D.; Li, Q.G.; Xu, Y.; Tan, G.H. Method of fuzzy comprehensive evaluations for rockburst prediction. J. Rock Mech. Eng. 1998, 5, 15–23. (In Chinese) [Google Scholar]
- Qin, S.W.; Chen, J.P.; Wang, Q.; Qiu, D.H. Research on rockburst prediction with extenics evaluation based on rough set. In Proceedings of the 13th International Symposium on Rockburst and Seismicity in Mines, Dalian, China, 21–23 August 2009; pp. 937–944. [Google Scholar]
- Jiong, W.; Peng, L.; Lei, M.; He, M.C. A Rockburst Proneness Evaluation Method Based on Multidimensional Cloud Model Improved by Control Variable Method and Rockburst Database. Lithosphere 2022, 2021, 5354402. [Google Scholar] [CrossRef]
- Wang, M.; Liu, Q.; Wang, X.; Shen, F.; Jin, J. Prediction of Rockburst Based on Multidimensional Connection Cloud Model and Set Pair Analysis. Int. J. Geomech. 2020, 20, 04019147. [Google Scholar] [CrossRef]
- Wang, J.; Huang, M.; Guo, J. Rock Burst Evaluation Using the CRITIC Algorithm-Based Cloud Model. Front. Phys. 2021, 8, 593701. [Google Scholar] [CrossRef]
- Gong, F.Q.; Li, X.B.; Lin, H. Model of Distance Discriminant Analysis for Rockburst Prediction in Tunnel Engineering and Its Application. China Railw. Sci. 2007, 4, 25–28. (In Chinese) [Google Scholar]
- Yin, X.; Liu, Q.; Pan, Y.; Huang, X.; Wu, J.; Wang, X. Strength of Stacking Technique of Ensemble Learning in Rockburst Prediction with Imbalanced Data: Comparison of Eight Single and Ensemble Models. Nat. Resour. Res. 2021, 30, 1795–1815. [Google Scholar] [CrossRef]
- Zhou, J.; Chen, C.; Du, K.; Jahed Armaghani, D.; Li, C. A new hybrid model of information entropy and unascertained measurement with different membership functions for evaluating destressability in burst-prone underground mines. Eng. Comput. 2022, 38, 381–399. [Google Scholar] [CrossRef]
- Zhou, K.P.; Yun LI, N.; Deng, H.W.; Li, J.L.; Liu, C.J. Prediction of rock burst classification using cloud model with entropy weight. Trans. Nonferrous Met. Soc. China 2016, 26, 1995–2002. [Google Scholar] [CrossRef]
- Shi, X.Z.; Zhou, J.; Dong, L.; Hu, H.Y.; Wang, H.Y.; Chen, S.R. Application of unascertained measurement model to prediction of classification of rockburst intensity. Chin. J. Rock Mech. Eng. 2010, 29, 2720–2726. [Google Scholar]
- Chang-Ping, W. Application of attribute synthetic evaluation system in prediction of possibility and classification of rockburst. Eng. Mech. 2008, 25, 153–158. [Google Scholar]
- Chen, H.J.; Li, X.B.; Zhang, Y. Study on application of set pair analysis method to prediction of rockburst. J. Univ. South China 2008, 22, 10–14. [Google Scholar]
- Gao, W. Prediction of rock burst based on ant colony clustering algorithm. Chin. J. Geotech. Eng. 2010, 32, 874–880. (In Chinese) [Google Scholar]
- Chen, B.R.; Feng, X.T.; Li, Q.P.; Luo, R.Z.; Li, S. Rock Burst Intensity Classification Based on the Radiated Energy with Damage Intensity at Jinping II Hydropower Station, China. Rock Mech. Rock Eng. 2015, 48, 289–303. [Google Scholar] [CrossRef]
- Qin, C.; Zhao, W.; Zhong, K.; Chen, W. Prediction of longwall mining-induced stress in roof rock using LSTM neural network and transfer learning method. Energy Sci. Eng. 2022, 10, 458–471. [Google Scholar] [CrossRef]
- Cichy, T.; Prusek, S.; Świątek, J.; Apel, D.B.; Pu, Y. Use of Neural Networks to Forecast Seismic Hazard Expressed by Number of Tremors Per Unit of Surface. Pure Appl. Geophys. 2020, 177, 5713–5722. [Google Scholar] [CrossRef]
- Afraei, S.; Shahriar, K.; Madani, S.H. Developing intelligent classification models for rock burst prediction after recognizing significant predictor variables, Section 1: Literature review and data preprocessing procedure. Tunn. Undergr. Space Technol. 2019, 83, 324–353. [Google Scholar] [CrossRef]
- Gong, F.Q.; Li, X.B.; Zhang, W. Rockburst prediction of underground engineering based on Bayes discriminant analysis method. Rock Soil Mech. 2010, 31, 370–377. [Google Scholar]
- Li, D.; Liu, Z.; Armaghani, D.J.; Xiao, P.; Zhou, J. Novel Ensemble Tree Solution for Rockburst Prediction Using Deep Forest. Mathematics 2022, 10, 787. [Google Scholar] [CrossRef]
- Guo, J.; Guo, J.; Zhang, Q.; Huang, M. Research on Rockburst Classification Prediction Based on BP-SVM Model. IEEE Access 2022, 10, 50427–50447. [Google Scholar] [CrossRef]
- Liang, W.Z.; Zhao, G.Y. A review of long-term and short-term rockburst risk evaluations in deep hard rock. J. Rock Mech. Eng. 2022, 41, 19–39. (In Chinese) [Google Scholar] [CrossRef]
- Wang, D.; Zhu, Y. POME-based fuzzy optimal evaluation model of water environment. J. Hohai Univ. 2002, 30, 56–60. (In Chinese) [Google Scholar]
- Martyushev, L.M. Maximum entropy production principle: History and current status. Physics-Uspekhi 2021, 64, 558–583. [Google Scholar] [CrossRef]
- Deng, J.; Li, S.; Jiang, Q.; Chen, B. Probabilistic analysis of shear strength of intact rock in triaxial compression: A case study of Jinping II project. Tunn. Undergr. Space Technol. 2021, 111, 103833. [Google Scholar] [CrossRef]
- Jia, Z.; Zhao, L.; Fan, Z. High-quality substation project evaluation based on attribute measurement interval theory. Power Autom. Equip. 2012, 32, 67–71. (In Chinese) [Google Scholar]
- Tao, Y.; Xue, Y.; Zhang, Q.; Yang, W.; Li, B.; Zhang, L.; Qu, C.; Zhang, K. Risk Assessment of Unstable Rock Masses on High-Steep Slopes: An Attribute Recognition Model. Soil Mech. Found. Eng. 2021, 58, 175–182. [Google Scholar] [CrossRef]
- Xu, Z.; Cai, N.; Li, X.; Xian, M.; Dong, T. Risk assessment of loess tunnel collapse during construction based on an attribute recognition model. Bull. Eng. Geol. Environ. 2021, 80, 6205–6220. [Google Scholar] [CrossRef]
- Chen, S.Y.; Yu, X.F. Relative membership grade theory and its application in assessing groundwater quality. J. Liaoning Univ. Eng. Technol. 2003, 22, 691–694. (In Chinese) [Google Scholar]
- Zou, Q.; Zhou, J.; Zhou, C.; Chen, S.; Song, L.; Guo, J.; Liu, Y. Flood disaster risk analysis based on principle of maximum entropy and attribute interval recognition theory. Adv. Water Sci. 2012, 23, 323–333. (In Chinese) [Google Scholar] [CrossRef]
- Qin, S.W.; Lv, J.F.; Chen, J.P.; Chen, J.J.; Ma, Z.J.; Cao, R.G.; Liu, X.; Zhai, J.J. Risk evaluation of mountain tunnel collapse based on maximum entropy principle and attribute interval recognition theory. People’s Changjiang 2017, 48, 91–96. (In Chinese) [Google Scholar] [CrossRef]
- Zhou, X.W.; Wang, L.P.; Zhang, C.K. A Fuzzy Assessment Model Based on Maximum Entropy for River Water Quality Recoverability. China Rural Water Conserv. Hydropower 2008, 1, 23–25. (In Chinese) [Google Scholar]
- Xiao, H.; Wang, M.; Xi, X. A Consistency Check Method for Trusted Hesitant Fuzzy Sets with Confidence Levels Based on a Distance Measure. Complexity 2020, 2020, 9762695. [Google Scholar] [CrossRef]
- Aggarwal, E.; Mohanty, B.K. An Algorithmic-based Multi-attribute Decision Making Model under Intuitionistic Fuzzy Environment. J. Intell. Fuzzy Syst. 2022, 42, 5537–5551. [Google Scholar] [CrossRef]
- Saaty, T.L.; Kearns, K.P. The analytic hierarchy process. In Analytical Planning: The Organization of System; Pergamon Press: Oxford, UK, 1985. [Google Scholar]
- Vashishtha, S.; Ramachandran, M. Multicriteria evaluation of demand side management (DSM) implementation strategies in the Indian power sector. Energy 2006, 31, 2210–2225. [Google Scholar] [CrossRef]
- Mir, M.A.; Ghazvinei, P.T.; Sulaiman, N.M.N.; Basri, N.E.A.; Saheri, S.; Mahmood, N.Z.; Jahan, A.; Begum, R.A.; Aghamohammadi, N. Application of TOPSIS and VIKOR improved versions in a multi criteria decision analysis to develop an optimized municipal solid waste management model. J. Environ. Manag. 2016, 166, 109–115. [Google Scholar]
- Opricovic, S. Multicriteria optimization of civil engineering systems. Fac. Civ. Eng. Belgrade 1998, 2, 5–21. [Google Scholar]
- He, H.; Xing, R.; Han, K.; Yang, J. Environmental risk evaluation of overseas mining investment based on game theory and an extension matter element model. Sci. Rep. 2021, 11, 16364. [Google Scholar] [CrossRef]
- Gong, F.; Wang, Y.; Wang, Z.; Pan, J.; Luo, S. A new crition of coal burst proneness based on the residual elastic energy index. Int. J. Min. Sci. Technol. 2021, 31, 11. [Google Scholar] [CrossRef]
- Wu, G.S.; Yu, W.J.; Zuo, J.P.; Li, C.Y.; Li, J.H.; Du, S.H. Experimental investigation on rockburst behavior of the rock-coal-bolt specimen under different stress conditions. Sci. Rep. 2020, 10, 7556. [Google Scholar] [CrossRef] [PubMed]
- Shukla, R.; Khandelwal MKankar, P.K. Prediction and Assessment of Rock Burst Using Various Meta-heuristic Approaches. Min. Metall. Explor. 2021, 38, 1375–1381. [Google Scholar] [CrossRef]
- Li, Z.; Xue, Y.; Li, S.; Qiu, D.; Zhang, L.; Zhao, Y.; Zhou, B. Rock burst risk assessment in deep-buried underground caverns: A novel analysis method. Arab. J. Geosci. 2020, 13, 388. [Google Scholar] [CrossRef]
- Yang, Y.; Zhu, J. A new model for classified prediction of rockburst and its application. Mei T’an Hsueh Pao (J. China Coal Soc.) 2000, 25, 169–172. [Google Scholar]
- Guo, J.; Zhang, W.X.; Zhao, Y. A multidimensional cloud model for rockburst prediction. Chin. J. Rock Mech. Eng. 2018, 37, 1199–1206. (In Chinese) [Google Scholar]
- Bai, Y.F.; Deng, J.; Dong, L.J.; Li, X. FDA model of rock burst prediction and its application in deep hard rock engineering. Chin. J. Cent. South Univ. Sci. Technol. 2009, 40, 1417–1422. (In Chinese) [Google Scholar]






| Dimensions | 1 | 2 | 3 | 4 | 5 | 6 | 7 | 8 | 9 |
|---|---|---|---|---|---|---|---|---|---|
| RI | 0 | 0 | 0.58 | 0.9 | 1.12 | 1.24 | 1.32 | 1.41 | 1.45 |
| Classification | Behavior | [64,65,66,67,68] | [64,65,66,67,68] | [64,65,66,67,68] | [64,65,66,67,68] | [64,65,66,67,68] |
|---|---|---|---|---|---|---|
| I | No rockburst | 0~80 | 40~50 | 0~0.3 | 0~2 | 0~0.55 |
| II | Low rockburst | 80~120 | 26.7~40 | 0.3~0.5 | 2~4 | 0.55~0.65 |
| III | Medium rockburst | 120~180 | 14.5~26.7 | 0.5~0.7 | 4~6 | 0.65~0.75 |
| IV | Heavy rockburst | 180~320 | 10~14.5 | 0.7~1.0 | 6~20 | 0.75~1.0 |
| Sample | Actual Data for Rockburst Indexes | ||||
|---|---|---|---|---|---|
| 1 | 148.4 | 17.5 | 0.45 | 5.1 | 0.68 |
| 2 | 181 | 21.7 | 0.42 | 4.5 | 0.67 |
| 3 | 150 | 27.8 | 0.23 | 3.9 | 0.59 |
| 4 | 165 | 17.5 | 0.38 | 4.5 | 0.56 |
| 5 | 115 | 23 | 0.10 | 4.7 | 0.52 |
| 6 | 170 | 15 | 0.53 | 6.5 | 0.7 |
| 7 | 180 | 21.7 | 0.39 | 5 | 0.73 |
| 8 | 78.7 | 29.7 | 0.41 | 3.3 | 0.64 |
| 9 | 140 | 26.9 | 0.44 | 5.5 | 0.78 |
| 10 | 120 | 18.5 | 0.81 | 3.8 | 0.68 |
| 11 | 115 | 23 | 0.10 | 5.7 | 0.34 |
| 12 | 82.4 | 17.5 | 0.54 | 6.6 | 0.61 |
| 13 | 236 | 28.4 | 0.38 | 5 | 0.58 |
| 14 | 130 | 19.7 | 0.38 | 5 | 0.69 |
| 15 | 170 | 15.04 | 0.53 | 9 | 0.82 |
| 16 | 140 | 17.5 | 0.77 | 5.5 | 0.86 |
| 17 | 175 | 24.14 | 0.36 | 5 | 0.92 |
| 18 | 180 | 21.69 | 0.42 | 5 | 0.87 |
| 19 | 180 | 21.69 | 0.32 | 5 | 0.79 |
| 20 | 130 | 21.67 | 0.38 | 5 | 0.78 |
| Indexes | AHP | CRITIC | Game Theory |
|---|---|---|---|
| 0.112 | 0.235 | 0.137 | |
| 0.257 | 0.223 | 0.250 | |
| 0.221 | 0.192 | 0.215 | |
| 0.288 | 0.168 | 0.264 | |
| 0.122 | 0.182 | 0.134 |
| Sample | Actual Class | Predicted Result (Rockburst Intensity Class) | |||
|---|---|---|---|---|---|
| IME-AMI Model | Fuzzy Comprehensive Evaluation | Matter-Element Extension Analysis | Uncertainty Measurement Model | ||
| 1 | III | III | III | III | III |
| 2 | III | III | III | III | III |
| 3 | I | II Δ | II | I | II Δ |
| 4 | III | III | Not unique Δ | II Δ | III |
| 5 | I | II~III Δ | I | I | II Δ |
| 6 | III~IV | III • | III~IV | III • | III~IV |
| 7 | III | III | III | III | III |
| 8 | II | II | III Δ | III Δ | II |
| 9 | III | III | III~IV • | IV Δ | IV Δ |
| 10 | III | III | III~IV • | III | III |
| 11 | I | III Δ | I | I | I |
| 12 | III | III | III~IV • | III | II Δ |
| 13 | III | III | III | III | II Δ |
| 14 | III | III | III | III | III |
| 15 | III | III | III | III~IV • | III |
| 16 | III | III | IV Δ | III~IV • | IV Δ |
| 17 | III | III | III | III | III |
| 18 | III | III | III | No result Δ | III |
| 19 | III | III | III | III | III |
| 20 | III | III | III | No result Δ | III |
| Sample | IME-AMI Model | Fuzzy Comprehensive Evaluation | Matter-Element Extension Analysis | Uncertainty Measurement Model |
|---|---|---|---|---|
| Accurate (1.0) | 16 | 14 | 12 | 14 |
| Inaccurate (0.5) | 1 | 3 | 3 | 0 |
| Misjudged (0) | 3 | 3 | 5 | 6 |
| Accuracy | 80% | 70% | 60% | 70% |
Publisher’s Note: MDPI stays neutral with regard to jurisdictional claims in published maps and institutional affiliations. |
© 2022 by the authors. Licensee MDPI, Basel, Switzerland. This article is an open access article distributed under the terms and conditions of the Creative Commons Attribution (CC BY) license (https://creativecommons.org/licenses/by/4.0/).
Share and Cite
Zhao, Y.; Chen, J.; Yang, S.; Liu, Z. Game Theory and an Improved Maximum Entropy-Attribute Measure Interval Model for Predicting Rockburst Intensity. Mathematics 2022, 10, 2551. https://doi.org/10.3390/math10152551
Zhao Y, Chen J, Yang S, Liu Z. Game Theory and an Improved Maximum Entropy-Attribute Measure Interval Model for Predicting Rockburst Intensity. Mathematics. 2022; 10(15):2551. https://doi.org/10.3390/math10152551
Chicago/Turabian StyleZhao, Yakun, Jianhong Chen, Shan Yang, and Zhe Liu. 2022. "Game Theory and an Improved Maximum Entropy-Attribute Measure Interval Model for Predicting Rockburst Intensity" Mathematics 10, no. 15: 2551. https://doi.org/10.3390/math10152551
APA StyleZhao, Y., Chen, J., Yang, S., & Liu, Z. (2022). Game Theory and an Improved Maximum Entropy-Attribute Measure Interval Model for Predicting Rockburst Intensity. Mathematics, 10(15), 2551. https://doi.org/10.3390/math10152551

