Next Article in Journal
Double Features Zeroing Neural Network Model for Solving the Pseudoninverse of a Complex-Valued Time-Varying Matrix
Next Article in Special Issue
Prediction of Splitting Tensile Strength of Self-Compacting Recycled Aggregate Concrete Using Novel Deep Learning Methods
Previous Article in Journal
SEPSI: A Secure and Efficient Privacy-Preserving Set Intersection with Identity Authentication in IoT
Previous Article in Special Issue
Team Control Problem in Virtual Ellipsoid and Its Numerical Simulations
 
 
Font Type:
Arial Georgia Verdana
Font Size:
Aa Aa Aa
Line Spacing:
Column Width:
Background:
Article

A Refined Closed-Form Solution for the Large Deflections of Alekseev-Type Annular Membranes Subjected to Uniformly Distributed Transverse Loads: Simultaneous Improvement of Out-of-Plane Equilibrium Equation and Geometric Equation

1
School of Civil Engineering, Chongqing University, Chongqing 400045, China
2
Key Laboratory of New Technology for Construction of Cities in Mountain Area (Chongqing University), Ministry of Education, Chongqing 400045, China
*
Author to whom correspondence should be addressed.
Mathematics 2022, 10(12), 2121; https://doi.org/10.3390/math10122121
Submission received: 7 May 2022 / Revised: 12 June 2022 / Accepted: 14 June 2022 / Published: 17 June 2022
(This article belongs to the Special Issue Mathematics and Its Applications in Science and Engineering)

Abstract

:
The Alekseev-type annular membranes here refer to annular membranes fixed at outer edges and connected with a movable, weightless, stiff, con-centric, circular thin plate at inner edges, which were proposed originally by Alekseev for bearing centrally concentrated loads. They are used to bear the pressure acting on both membranes and plates, which was proposed originally in our previous work for developing pressure sensors. The pressure is applied onto an Alekseev-type annular membrane, resulting in the parallel movement of the circular thin plate. Such a movement can be used to develop a capacitive pressure sensor using the circular thin plate as a movable electrode plate of a parallel plate capacitor. The pressure applied can be determined by measuring the change in capacitance of the parallel plate capacitor, based on the closed-form solution for the elastic behavior of Alekseev-type annular membranes. However, the previous closed-form solution is unsuitable for annular membranes with too large deflection, which limits the range of pressure operation of the developed sensors. A new and more refined closed-form solution is presented here by improving simultaneously the out-of-plane equilibrium equation and geometric equation, making it possible to develop capacitive pressure sensors with a wide range of pressure operations. The new closed-form solution is numerically discussed in its convergence and effectiveness and compared with the previous one. Additionally, its beneficial effect on developing the proposed capacitive pressure sensors is illustrated.

1. Introduction

Membrane structures can be used in civil engineering, aerospace engineering, technical applications and other fields, among which, axisymmetric membrane structures are often preferred for some technical applications, such as the bulge tests [1,2,3], blister tests [4,5,6] or constrained blister tests [7,8,9,10], and non-contact or contact capacitive pressure sensors [11,12,13,14]. The problem of axisymmetric deformation of membranes in these technical applications often has strong nonlinearity due to the concomitant of large deflection. So, analytical solutions to these membrane problems are available only in a few cases, and there are far fewer analytical solutions in the literature for annular membrane problems than for circular membrane problems. However, analytical solutions are often found to be necessary to implement these technical applications. This paper is devoted to the analytical study to the problem of axisymmetric deformation with large deflection of the Alekseev-type annular membrane structures under uniformly distributed transverse loads. The analytical solution of this problem can be used to develop a kind of capacitive pressure sensor [15], but the available analytical solution in the existing literature is not suitable for the case where the annular membranes exhibit too large deflection or rotation angle [15], which limits the range of pressure operation of the developed sensors. The purpose or significance of this work is to provide a new and more refined closed-form solution for developing capacitive pressure sensors with a wide range of pressure operation.
There are two methods for analytically solving the problem of axisymmetric deformation of circular or annular membranes in the existing literature—one is the power series solution, and the other is the algebraic solution. Hencky is the first person who used the power series method to solve circular membrane problems. He presented a power series solution of a circular membrane fixed at its outer edge and loaded transversely and uniformly in 1915 [16], where a computational error was corrected, respectively, by Chien in 1948 [17] and Alekseev in 1953 [18]. This is the first solution of circular membrane problems. This solution is often referred to as the well-known Hencky’s solution and is cited in related studies [19,20,21,22]. Sun et al. improved the well-known Hencky’s solution many times to make it suitable for heavily loaded membranes [23]. The peripherally fixed and uniformly normally loaded circular membranes are another type of circular membrane problems [24,25], where the direction of normally loading is always perpendicular to the membrane with deflection (while the direction of transversely loading is always perpendicular to the membrane without deflection). Gas pressure is typical normal loading while structural dead weight is typical transverse loading.
According to the Mathematics Subject Classification (MSC), membranes and thin films belong to different categories in the mechanics of deformable solids of the MSC database. A membrane is not necessarily as thin as a thin film, and can be a thin film, a thin plate or even a thick plate, but must have rigid edges that do not produce displacement under transverse loads. Annular membrane problems are often more complicated than circular membrane problems because circular membranes have only outer edges while annular membranes have both outer edges and inner edges. The outer edges of annular membranes are all fixed and, thus, rigid, just like that of circular membranes, while their inner edges are all movable rigid edges, which can be divided into two types. The first type is the inner edges attached to a weightless, stiff, concentric, circular thin plate, which is proposed originally by Alekseev [26]; while the second type is those attached to a weightless stiff ring, which is proposed originally by Sun et al. [27]. For convenience, the annular membranes with the first type of inner edges are referred to simply as Alekseev-type annular membranes (or annular membrane structures) [15,26], and those with the second type of inner edges are referred to simply as Sun-type annular membranes (or annular membrane structures) [27]. In this study, only the Alekseev-type annular membranes are involved.
Alekseev is the first person to deal with annular membrane problems [26], who algebraically solved the axisymmetric deformation problem of a peripherally fixed annular membrane, connected with a movable, weightless, stiff, concentric, circular thin plate at its inner edge, and transversely loaded at the center point of the circular thin plate. However, the closed-form solution presented in [26] is valid only for membranes with Poisson’s ratios less than 1/3. Sun et al. [28] algebraically solved the problem dealt with originally by Alekseev [26] again and presented a global or complete closed-form solution that is valid for membranes with Poisson’s ratio less than, equal to, or greater than 1/3. Yang et al. [29] extended the closed-form solution presented by Sun et al. [28] to the more general case of annular membranes with or without initial in-plane stress. In fact, many widely used thin films, such as polymers, often have Poisson’s ratios greater than 1/3, and all the structures constituted more or less have some initial in-plane stresses. It is worth mentioning that the solutions presented by Alekseev [26], Sun et al. [28] and Yang et al. [29] are the only three algebraic solutions for membrane problems in the literature so far, which are derived from directly solving nonlinear differential equations by the algebraic method. As mentioned above, all these three solutions apply only to the problem of axisymmetric deformation of Alekseev-type annular membrane structures under concentrated forces, the case where the external loads (the concentrated forces) are applied at the center point of the weightless, stiff, concentric, circular thin plates and do not directly contact the annular membranes.
Lian et al. [15] proposed to use Alekseev-type annular membrane structures to design a membrane elastic deflection and parallel plate capacitor-based capacitive pressure sensor, where the uniformly distributed transverse loads are synchronously applied onto both the weightless, stiff, concentric, circular thin plate and the annular membrane, resulting in the parallel movement of the circular thin plate. It is obvious that the distance of parallel movement of the circular thin plate, wich is caused by the application of uniformly distributed transverse loads, is exactly equal to the maximum deflection of the annular membrane. Therefore, the circular thin plate, if made of conductive materials, can be used as a movable electrode plate of a parallel plate capacitor. The change in the capacitance of the parallel plate capacitor corresponds to the distance of parallel movement of the circular thin plate, also the maximum deflection of the annular membrane, and the uniformly distributed transverse loads applied. In this way, the pressure applied, i.e., the applied uniformly distributed transverse loads, may be determined by measuring the capacitance of the parallel plate capacitor, as long as the closed-form solution of the axisymmetric elastic deformation of the Alekseev-type annular membrane under uniformly distributed transverse loads can be obtained. Such a closed-form solution has been given by Lian et al. [15], which is in the form of power series. This closed-form solution is also the first power series solution for annular membrane problems. The derivation of this power series solution was a salutary reminder of the convergence of annular membrane problems: the power series method for annular membrane problems is more difficult to converge than that for circular membrane problems, due to the fact that the stress, strain or deflection in annular membrane problems can not be expanded into a power series at the center of the membranes while that in circular membrane problems can. This limitation means that the annular membrane problems solved by using the power series method must be first examined in convergence before the convergence of their power series solutions can be tested.
However, the closed-form solution presented by Lian et al. [15] is not applicable to the case where the annular membranes exhibit a too large rotation angle or deflection, because it was derived from the assumption of a small rotation angle of membrane which is usually adopted in membrane problems. This assumption will affect the accuracy of the closed-form solution and introduce large computational errors, especially when heavily loaded membranes exhibit a large rotation angle or deflection. In the derivation of the closed-form solution presented by Lian et al. [15], the out-of-plane and in-plane equations and geometric equations are established by using the assumption of a small rotation angle, except that the physical equations are established by using the assumption of a small deformation (the stress–strain relationships are assumed to satisfy Hooke’s law). In this paper, the physical equations are still assumed to satisfy Hooke’s law, but the assumption of a small rotation angle of membrane is given up during the establishments of the out-of-plane equilibrium equation and geometric equations, resulting in a new and more refined closed-form solution. Furthermore, our attempt to simultaneously give up the assumption of a small rotation angle in the establishments of the geometric equation, in-plane equation and out-of-plane equilibrium equation failed to achieve a closed-form solution. This suggests, to some extent, that the power series method for annular membrane problems is much more complicated than the power series method for circular membrane problems.
The paper is organized as follows: The problem of axisymmetric deformation with large deflection of an Alekseev-type annular membrane under uniformly distributed transverse loads is reformulated and solved in the following section, where the out-of-plane equilibrium equation and geometric equations are re-established with the assumption of a small rotation angle of membrane given up, and finally, a new and more refined closed-form solution of the problem under consideration is given. In Section 3, the convergence and effectiveness of the closed-form solution given in Section 2 are discussed. A numerical comparison between the present and previous closed-form solutions was conducted. The beneficial effect of the improved closed-form solution in Section 2 on developing the capacitive pressure sensors proposed by Lian et al. [15] is investigated by comparing the pressure values, which are, under the same deflection, calculated by using the closed-form solution presented in this paper and using the one presented by Lian et al. [15]. Concluding remarks are given in Section 4.
The innovation of this paper is mainly reflected in the following two aspects: one is the contribution to thin film mechanics, and the other is the practical applications that can be derived from this study. The new closed-form solution derived in Section 2 can be used for heavily loaded annular membranes with larger rotation angles, while the previous closed-form solution is only suitable for lightly loaded annular membranes with smaller rotation angles, thus, developing and enriching the theory of annular membranes. On the other hand, by simultaneously improving the out-of-plane equilibrium equation and geometric equation, the computational accuracy of the new closed-form solution is greatly improved. Therefore, if the new closed-form solution is used to design the capacitive pressure sensors proposed by Lian et al. [15], the pressure measurement error of the sensors designed may be reduced by up to 40% in comparison with the use of the previous closed-form solution, which is also the application significance and value of the work presented here.

2. Membrane Equation and Its Solution

A linearly elastic, initially flat annular membrane with inner radius b, outer radius a, thickness h, Young’s modulus of elasticity E and Poisson’s ratio v is fixed at its outer edge and connected at its inner edge with a movable, concentric, weightless, stiff, circular thin plate, forming an Alekseev-type annular membrane structure. A loads q is uniformly, transversely and quasi-statically applied onto the circular thin plate and the annular membrane, resulting in an out-of-plane displacement (deflection) of the annular membrane and a parallel movement of the circular thin plate, as shown in Figure 1, where the origin o of the introduced cylindrical coordinate system (r, φ, w) sits at the centroid of the initially flat annular membrane, the geometric middle plane of the initially flat annular membrane is located in the polar coordinate plane (r, φ), the radial coordinate is denoted by r, the angle coordinate is denoted by φ but not shown in Figure 1, and the axial coordinate is denoted by w that also denotes the deflection of the deflected annular membrane. Suppose a free body of a deflected annular membrane of radius r (b ≤ r ≤ a) is taken from the central portion of the deflected annular membrane, to study the static equilibrium of this free body under the joint action of the external active force πr2q and internal reactive force 2πrσrh, which are produced by the uniformly distributed transverse loads q and the membrane force σrh at the boundary r, as shown in Figure 2, where θ is the rotation angle of the deflected annular membrane and σr is the radial stress.
In the transverse (vertical) direction, there are only two opposing forces, i.e., πr2q and 2πrσrhsinθ. Therefore, the equilibrium condition in this direction is that the resultant force of these two opposing forces is equal to zero, i.e.,
π r 2 q 2 π r σ r h sin θ = 0 .
If w(r) is used to denote the deflection of the annular membrane at r, then
tan θ = d w ( r ) d r .
It is well known from trigonometric functions that sin θ = 1 / 1 + 1 / tan 2 θ . Therefore, from Equations (1) and (2), the so-called out-of-plane equilibrium equation can be written as
2 σ r h = r q 1 + 1 / ( d w / d r ) 2 .
By comparing Equation (3) in this paper and Equation (4) in [15], it can be found that the out-of-plane equilibrium equation in [15], i.e., Equation (4) in [15], uses the assumption of sinθ = tanθ. Obviously, this assumption is valid only when the rotation angle of membrane, θ, is small. For instance, the error caused by the assumption of sinθ = tanθ can be written as (tanθ−sinθ)/sinθ and is about 1.54% when θ = 10°, 6.42% when θ = 20°, 15.47% when θ = 30°, and 30.54% when θ = 40°. However, Equation (3) is not affected by this assumption, since this assumption is given up during the establishment of Equation (3).
If the circumferential stress is denoted by σt, then the in-plane equilibrium equation may be written as [15]
d d r ( r σ r h ) σ t h = 0 .
If the radial displacement and strain and circumferential strain are denoted by u(r), er and et, respectively, then the geometric equations may be written as [23]
e r = [ ( 1 + d u d r ) 2 + ( d w d r ) 2 ] 1 / 2 1
and
e t = u r
By comparing Equation (5) in this paper and Equation (6a) in [15], it can be found that the radial relationship between strain and displacement has been changed. The classical radial relationship between strain and displacement, i.e., Equation (6a) in [15], is heavily dependent on the assumption of small rotation angle of membrane, see [23] for details.
Moreover, the physical equations are still assumed to be linearly elastic [15]
σ r = E 1 ν 2 ( e r + ν e t )
and
σ t = E 1 ν 2 ( e t + ν e r ) .
In the above physical equations, geometric equations, in-plane equilibrium equation and out-of-plane equilibrium equation, there are six equations and six variables, i.e., σr, σt, er, et, u(r) and w(r). Therefore, this boundary value problem can be solved. Substituting Equations (5) and (6) into Equations (7) and (8) yields
σ r = E 1 ν 2 { [ ( 1 + d u d r ) 2 + ( d w d r ) 2 ] 1 / 2 1 + ν u r }
and
σ t = E 1 ν 2 { u r + ν [ ( 1 + d u d r ) 2 + ( d w d r ) 2 ] 1 / 2 ν } .
Eliminating u/r from Equations (9) and (10) and using Equation (4) yields
u r = 1 E h ( σ t h ν σ r h ) = 1 E h [ d d r ( r σ r h ) ν σ r h ] .
After the u in Equation (11) is substituted into Equation (9), then the so-called consistency equation can be written as
ν 1 E σ r + ν r E d σ r d r + { [ 1 + ( 1 ν ) E σ r + ( 3 ν ) r E d σ r d r + r 2 E d 2 σ r d r 2 ] 2 + ( d w d r ) 2 } 1 / 2 1 = 0 .
σr, σt and w can be obtained by solving Equations (3), (4) and (12). The boundary conditions of solving Equations (3), (4) and (12) are
e t = 0 ( u r = 0 )   at   r = b ,
e t = 0 ( u r = 0 )   at   r = a
and
w = 0   at   r = b .
The following dimensionless variables are introduced
Q = a q E h , W = w a , S r = σ r E , S t = σ t E , α = b a , x = r a ,
and transform Equations (3), (4), (11)–(15) into
2 S r = x Q 1 + 1 / ( d W / d x ) 2 ,
d ( x S r ) d x S t = 0 ,
u r = ( 1 ν ) S r + x d S r d x ,
( ν 1 ) S r + ν x d S r d x + { [ 1 + ( 1 ν ) S r + ( 3 ν ) x d S r d x + x 2 d 2 S r d x 2 ] 2 + ( d W d x ) 2 } 1 / 2 1 = 0 ,
( 1 ν ) S r + x d S r d x = 0   at   x = α ,
( 1 ν ) S r + x d S r d x = 0   at   x = 1
and
W = 0   at   x = 1 .
For practical physical problems, the displacement, strain and stress are all finite within αx ≤ 1. Therefore, Sr and W can be expanded into the power series of the xβ
S r = i = 0 c i ( x β ) i
and
W = i = 0 d i ( x β ) i ,
where β = (1 + α)/2. After introducing X = xβ, then Equations (17), (20), (24) and (25) can be transformed into
[ 4 S r 2 ( X + β ) 2 Q 2 ] ( d W d X ) 2 ( X + β ) 2 Q 2 = 0 ,
[ 1 + ( 1 ν ) S r + ( 3 ν ) ( X + β ) d S r d X + ( X + β ) 2 d 2 S r d X 2 ] 2 + ( d W d X ) 2 [ 1 ( ν 1 ) S r ν ( X + β ) d S r d X ] 2 = 0 ,
S r = i = 0 c i X i
and
W = i = 0 d i X i .
After substituting Equations (28) and (29) into Equations (26) and (27), the sums of the coefficients of the same powers of the X can be obtained by merging similar terms. A system of equations for determining the recursion formulas of the coefficients ci and di may be obtained by letting all the sums of the coefficients be equal to zero. The resulting recursion formulas for the coefficients ci and di are listed in Appendix A. It can be seen from Appendix A that the coefficients ci (i = 2, 3, 4, …) and di (i = 1, 2, 3, …) can be expressed in terms of the first two coefficients c0 and c1.
The remaining coefficients c0, c1 and d0 are three undetermined constants. Their values depend on the problem being dealt with, and are determined by Equations (21)–(23), the boundary conditions. After expressing the coefficients di (i = 1, 2, 3, …) and ci (i = 2, 3, 4, …) in terms of c0 and c1, substituting Equation (24) into Equations (21) and (22) yields
( 1 ν ) i = 0 c i ( α β ) i + α i = 1 i c i ( α β ) i 1 = 0
and
( 1 ν ) i = 0 c i ( 1 β ) i + i = 1 i c i ( 1 β ) i 1 = 0 ,
and further, substituting Equation (25) into Equation (23) yields
d 0 = i = 1 d i ( 1 β ) i .
Because Equations (30) and (31) contain only c0 and c1, therefore, the values of c0 and c1 can be determined by simultaneously solving Equations (30) and (31). Further, with the known c0 and c1, all the values of ci (i = 2, 3, 4, …) and di (i = 1, 2, 3, …) can be determined, and the value of d0 can, thus, be determined by Equation (32).
Finally, with the known ci and di, the particular solution of stress σr(r) and deflection w(r) can be determined. As for the expression of σt(r), it can easily be determined with the known expression of σr(r) and Equation (4). It is not necessary to address this easy problem here. Obviously, the maximum deflection, wm, should be at x = α, and from Equations (16) and (25), is given by
w m = a i = 0 d i ( b a 2 a ) i .
From Equations (16) and (24), the maximum stress, σm, is given by
σ m = σ r ( b ) = E i = 0 c i ( b a 2 a ) i .

3. Results and Discussions

This section will first analyze the convergence of the closed-form solution given in Section 2, then investigate its effectiveness (asymptotic behavior) and, finally, make a comparison between the present and previous closed-form solutions.

3.1. Convergence Analysis

As mentioned in the introduction, the annular membrane problems solved by using the power series method are usually difficult to converge. Therefore, they must be first examined in convergence before their power series solutions are tested in convergence. To this end, an annular membrane problem is considered of an Alekseev-type annular membrane with Poisson’s ratio v = 0.47, Young’s modulus of elasticity E = 7.84 MPa, outer radius a = 70 mm, inner radius b = 40 mm, and thickness h = 0.2 mm subjected to the loads q = 0.0001 MPa. After the values of E, ν, a, b, h and q are substituted into Equation (16), it is found that α = 4/7, β = (1 + α)/2 = 11/14 and Q = 0.00446429.
First, let us truncate the infinite power series in Equations (30)–(32) to the nth terms, i.e.,
( 1 ν ) i = 0 n c i ( α β ) i + α i = 1 n i c i ( α β ) i 1 = 0 ,
( 1 ν ) i = 0 n c i ( 1 β ) i + i = 1 n i c i ( 1 β ) i 1 = 0
and
d 0 = i = 1 n d i ( 1 β ) i .
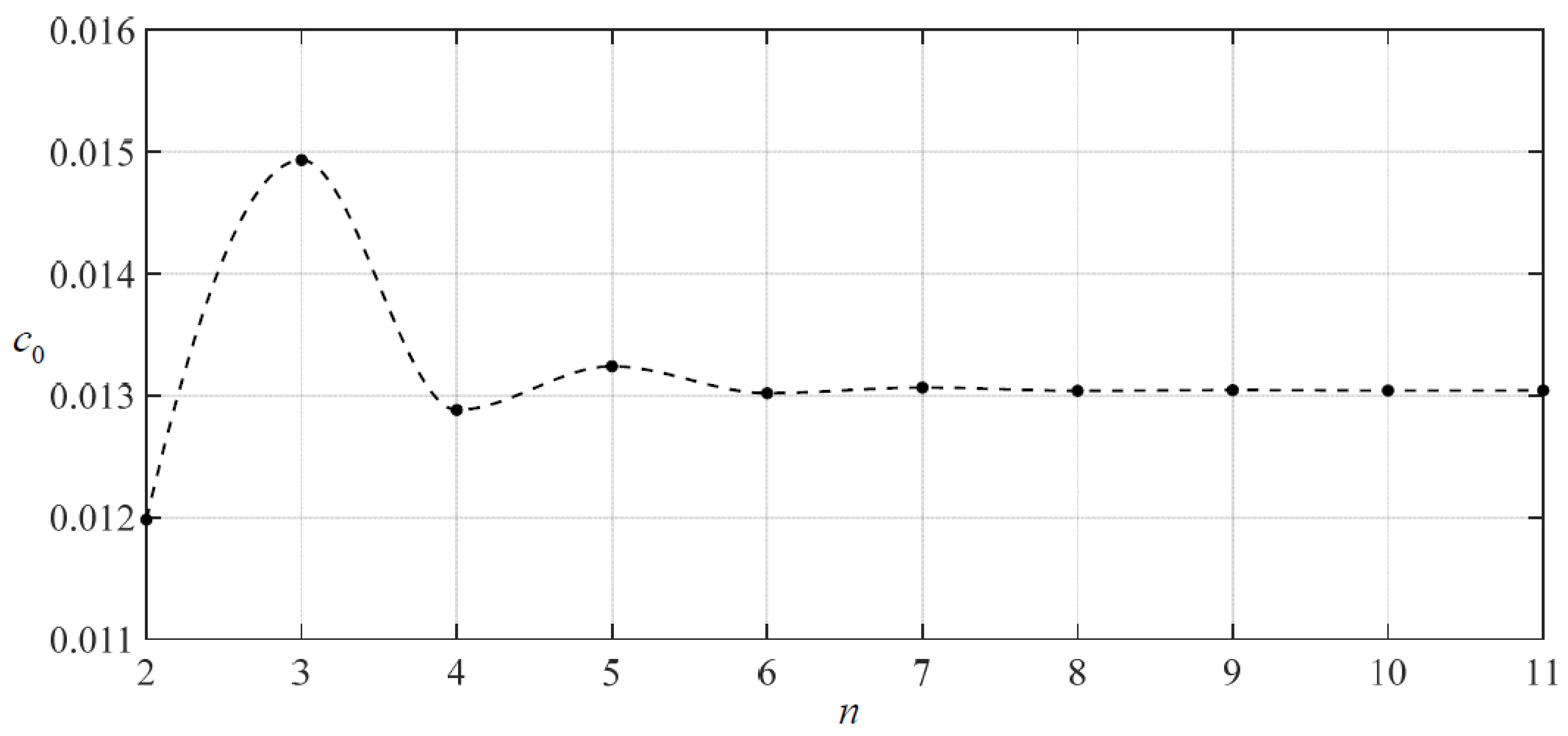
The parameter n in Equations (35)–(37) can first take 2 to start the numerical calculations of the undetermined constants c0, c1 and d0, then take 3, 4,… until 11. The results of the numerical calculations of c0, c1 and d0 are listed in Table 1. The variations of c0, c1 and d0 with n are shown in Figure 3, Figure 4 and Figure 5, where the dash-dotted lines show the convergence trends of the data points of even terms (n = 2, 4, 6…) and the dashed lines show that of odd terms (n = 3, 5, 7…). From Figure 3, Figure 4 and Figure 5, it can be seen that the data sequences for c0, c1 and d0 have a very good convergence trend and show a very good saturation when the parameter n takes 8 or 9, which indicates that the undetermined constants c0, c1 and d0 when q = 0.0001 MPa can take the numerical values calculated by n = 8 or 9.
It is well known that higher order equations can generate multiple roots, meaning, multiple roots of c0 and c1 could be generated when solving Equations (35) and (36) simultaneously. In boundary value problems, however, there are usually no judgment conditions that can be used to determine which of these roots is a valid root. However, it can be believed that since the power of the power series in Equations (35)–(37) is continuously increasing at equal intervals (i.e., the parameter n in Equations (35)–(37) consecutively takes values from 2 to 11), the corresponding results of numerical calculations of c0, c1 and d0 should also be consecutively changing. Therefore, the variations of the numerically calculated values of c0, c1 and d0 with n should obey some continuous and smooth functions, and, if expressed graphically, should follow some continuous and smooth curves. So, continuity and smoothness can be used to judge and determine valid roots, and the results of numerical calculations of c0, c1 and d0 listed in Table 1 are obtained in such a way (invalid roots are not listed in Table 1). Of course, we can also make no distinction between odd and even terms when drawing Figure 3, Figure 4 and Figure 5. This will give oscillation convergence trends, as shown in Figure 6, Figure 7 and Figure 8. However, doing so is not conducive to the full demonstration of smoothness in some cases, as shown in Figure 7 (please compare to Figure 4).
It should be pointed that for the boundary value problems solved by the power series method, the convergence of the particular solutions can be checked only after the convergence values of the undetermined constants c0, c1 and d0 are determined. From Figure 3, Figure 4 and Figure 5 or Figure 6, Figure 7 and Figure 8, it can be seen that the data sequences of c0, c1 and d0 have been converging well at about n = 8 or 9, therefore, the undetermined constants c0, c1 and d0 when q = 0.0001 MPa can take the numerical values calculated by n ≥ 8 or 9. Here, we take the numerical values at n = 11 in Table 1 as the convergence values of the undetermined constants c0, c1 and d0 when q = 0.0001 MPa, that is, c0 = 0.01304025, c1 = −0.00726945 and d0 = 0.03524248. Obviously, the power series particular solutions of stress and deflection converge throughout the closed interval [4/7, 1] as long as they converge at the two ends of the closed interval. Table 2 and Table 3 show the numerical values of stress and deflection at the two ends of the closed interval [4/7, 1], which are calculated by using Equations (24) and (25). Figure 9, Figure 10, Figure 11 and Figure 12 show the variations of ci(1 − β)i, ci(αβ)i, di(1 − β)i and di(αβ)i with i, indicating that the power series particular solutions of stress and deflection converge very quickly.
In fact, the magnitude of the applied loads q (corresponding to the different geometry of a deflected annular membrane) has a certain effect on the convergence values of the undetermined constants c0, c1 and d0, which can be seen from the calculations below. Let us continue with the example above but increase the loads q from 0.0001 MPa to 0.008 MPa. Table 4 shows the results of the numerical calculation of the undetermined constants c0, c1 and d0 for the problem of an Alekseev-type annular membrane with Poisson’s ratio v = 0.47, Young’s modulus of elasticity E = 7.84 MPa, outer radius a = 70 mm, inner radius b = 40 mm and thickness h = 0.2 mm, where q = 0.008 MPa, α = 4/7, β = (1 + α)/2 = 11/14 and Q = aq/Eh = 0.35714286. The variations of c0, c1 and d0 with n are shown in Figure 13, Figure 14 and Figure 15, where the dash-dotted lines show the convergence trend of the data points of even terms (n = 2, 4, 6…) and the dashed line show that of odd terms (n = 3, 5, 7…). From Figure 13, Figure 14 and Figure 15, it can be seen that the data sequences of c0, c1 and d0 have a very good convergence trend and show a very good saturation when the parameter n takes 9 or 10, which indicates that the undetermined constants c0, c1 and d0 when q = 0.008 MPa can take the numerical values calculated by n = 9 or 10.
From the comparison between Figure 13, Figure 14 and Figure 15 and Figure 3, Figure 4 and Figure 5, it can be seen that due to the increase from q = 0.0001 MPa to q = 0.008 MPa, the convergence points have been moved slightly back, i.e., from n = 8 or 9 at q = 0.0001 MPa (see Figure 3, Figure 4 and Figure 5) to n = 9 or 10 at q = 0.008 MPa (see Figure 13, Figure 14 and Figure 15). This means that the magnitude of the applied loads q has a certain effect on the convergence values of the undetermined constants c0, c1 and d0.
From Figure 13, Figure 14 and Figure 15, it can be seen that the data sequences of c0, c1 and d0 have been converging well at about n = 9 or 10, indicating that the undetermined constants c0, c1 and d0 when q = 0.008MPa can take the numerical values calculated by n ≥ 9 or 10. Therefore, the numerical values at n = 13 in Table 4, i.e., c0 = 0.27421591, c1 = −0.14203814 and d0 = 0.16923154, can be taken as the convergence values of the undetermined constants c0, c1 and d0 when q = 0.008 MPa to determine the power series particular solutions of stress and deflection. The results of numerical calculation of stress and deflection at the two ends of the closed interval [4/7, 1], which are calculated by using Equations (24) and (25), are listed in Table 5 and Table 6. Figure 16, Figure 17, Figure 18 and Figure 19 show the variations of ci(1 − β)i, ci(αβ)i, di(1 − β)i and di(αβ)i with i, indicating that the power series particular solutions of stress and deflection when q = 0.008 MPa still converge very quickly in comparison with Figure 9, Figure 10, Figure 11 and Figure 12 (q = 0.0001 MPa).
Combining the above, it can be concluded that the increase in the loads q from 0.0001 MPa to 0.008 MPa mainly affects the determination of the convergence values of the undetermined constants c0, c1 and d0, but has little influence on the convergence of the power series particular solutions of stress and deflection. Therefore, regardless of the magnitude of the applied loads q (corresponding to the different geometry of a deflected annular membrane), the convergence values of the undetermined constants c0, c1 and d0 should be determined in terms of the convergence on the scatter diagrams (such as Figure 3, Figure 4 and Figure 5 or Figure 13, Figure 14 and Figure 15). From this point of view, drawing a scatter diagram is a very important work for the power series solution of ordinary differential equations, but in practice, its importance is often ignored.

3.2. Asymptotic Behavior of the Closed-Form Solution

The effectiveness of the closed-form solution obtained in Section 2 may be proved by its asymptotic behavior from an annular membrane to a circular membrane, that is, the closed-form solution of an Alekseev-type annular membrane with outer radius a and inner radius b, which is given in Section 2, should be equivalent to the closed-form solution of a circular membrane with outer radius a, when the inner radius of the annular membrane approaches zero (b→0). To this end, the closed-form solution of circular membranes presented by Lian et al. in 2020 [23] is specially used here, which is obtained by using the same out-of-plane, in-plane, geometric and physical equations used in this paper. The circular membrane and Alekseev-type annular membrane are subjected to the same action of loads q = 0.0002 MPa and have the same thickness h = 0.2 mm, outer radius a = 70 mm, Poisson’s ratio v = 0.47, and Young’s modulus of elasticity E = 7.84 MPa, and the inner radius of the Alekseev-type annular membrane takes b = 60 mm, 40 mm, 20 mm and 10 mm, respectively. Their deflection profiles along a diameter are shown in Figure 20, where the solid lines (“Present study”) refer to the deflection curves of the Alekseev-type annular membranes, which are calculated by the closed-form solution given in Section 2, and the dash-dotted solid line (“Lian et al., 2020”) refers to the deflection curve of the circular membrane, which is calculated by the closed-form solution given by Lian et al. in 2020 [23]. From Figure 20, it can be seen that as the inner radius of the Alekseev-type annular membranes gradually approach zero (b→0), their deflection curves are gradually closed to the deflection curve of the circular membrane. This indicates that the derivation of the closed-form solution given in Section 2 is, to some extent, correct and reliable.

3.3. Comparison between Closed-Form Solutions before and after Improvement

To quantitatively analyze the difference between the closed-form solutions before and after improvement (i.e., the closed-form solutions presented by Lian et al. [15] and in this paper), an example is considered of an Alekseev-type annular membrane with thickness h = 0.2 mm, inner radius b = 40 mm, outer radius a = 70 mm, Poisson’s ratio v = 0.47 and Young’s modulus of elasticity E = 7.84 MPa, which is subjected to the loads q = 0.0002 MPa, 0.008 MPa and 0.035 MPa, respectively. Figure 21 and Figure 22 show the variations of deflection and stress differences with loads q, where the dashed lines (“Lian et al., 2017”) are calculated by using the closed-form solution which was presented by Lian et al. in 2017 [15] and the solid lines (“Present study”) by using the closed-form solution given in Section 2. It can be seen from Figure 21 that as the uniformly distributed transverse loads q increase from 0.0002 MPa to 0.035 MPa, the differences in deflection also increase, and the differences in maximum deflection are about 5.195 mm − 5.162 mm = 0.033 mm when q = 0.0002 MPa, 18.761 mm − 17.654 mm = 1.107 mm when q = 0.008 MPa, and 32.346 mm − 28.873 mm = 3.473 mm when q = 0.035 MPa. Additionally, it can be seen from Figure 22 that as the uniformly distributed transverse loads q increase from 0.0002 MPa to 0.035 MPa, the differences in stress also increase. The differences in maximum stress are about 0.189518 MPa − 0.187173 MPa = 0.002345 MPa when q = 0.0002 MPa, 2.484320 MPa − 2.189192 MPa = 0.295128 MPa when q = 0.008 MPa, and 8.142192 MPa − 5.856020 MPa = 2.286172 MPa when q = 0.035 MPa, while the differences in minimum stress are about 0.145827 MPa − 0.143930 MPa = 0.001897 MPa when q = 0.0002 MPa, 1.934280 MPa − 1.684316 MPa = 0.250864 MPa when q = 0.008 MPa, and 6.483791 MPa − 4.503084 MPa = 1.980707 MPa when q = 0.035 MPa. Figure 21 and Figure 22 suggest that the closed-form solutions, which are presented by Lian et al. [15] and in this paper, are very close to each other for lightly loaded membranes and diverge gradually as the loads q applied intensifies. Therefore, the closed-form solution presented in this paper should be used preferentially for heavily loaded Alekseev-type annular membranes with larger rotation angles.
Now, let us analyze qualitatively the difference between the closed-form solutions before and after improvement from the point of view of the asymptotic behavior of annular membrane solutions gradually approaching circular membrane solutions. We continue with the example in Section 3.2 but increase the loads q from 0.0002 MPa to 0.01 MPa. The deflection profiles along a diameter are shown in Figure 23, where the solid lines (“Present study”) refer to the deflection curves of four Alekseev-type annular membranes with outer radius a = 70 mm and inner radius b = 60 mm, 40 mm, 20 mm and 10 mm under q = 0.01 MPa, which are calculated by using the closed-form solution given in Section 2, the dashed lines (“Lian et al., 2017”) refer to the deflection curves of four Alekseev-type annular membranes with outer radius a = 70 mm and inner radius b = 60 mm, 40 mm, 20 mm and 10 mm under q = 0.01 MPa, which are calculated by using the closed-form solution presented by Lian et al. in 2017 [15], and the dash-dotted solid line (“Lian et al., 2020”) refers to the deflection curve of the circular membrane with outer radius a = 70 mm under q = 0.01 MPa, which is calculated by using the closed-form solution given by Lian et al. in 2020 [23]. It can be seen from Figure 23 that the asymptotic behavior of the “Present study” gradually approaching the “Lian et al., 2020” can still remain constant when q = 0.01MPa.
However, from Figure 23 it can also be seen that the asymptotic behavior of the “Lian et al., 2017” gradually approaching the “Lian et al., 2020” is, in terms of the effect, inferior to the asymptotic behavior of the “Present study” gradually approaching the “Lian et al., 2020”. The gap between the two gradually increases as the inner radius b of the Alekseev-type annular membranes gradually decreases, see Figure 23. So, in theory, when b→0, if the “Present study” can be close to the “Lian et al., 2020”, then the “Lian et al., 2017” will never be close to the “Lian et al., 2020”. Therefore, from this point of view, if the “Lian et al., 2020” is used as the benchmark (the closed-form solution of circular membranes presented by Lian et al. in 2020 [23] has certain credibility because it is an improvement on a classic well-established solution, the well-known Hencky solution, see [23] for details), then it can be qualitatively concluded as follows: under the same conditions the closed-form solution presented in this paper has higher computational accuracy than the closed-form solution presented by Lian et al. in 2017 [15].

3.4. Beneficial Effect of Improved Closed-Form Solution on Pressure Measurement

In the pressure measurement systems (using the capacitive pressure sensors proposed by Lian et al. [15]), the maximum deflection wm of the Alekseev-type annular membranes under pressure q can be determined by capacitance measurement, then the pressure q applied can be determined with the determined maximum deflection wm and the closed-form solution of the elastic behavior of the Alekseev-type annular membranes under pressure q. Therefore, the beneficial effect of the improved closed-form solution presented in this paper on developing the pressure measurement systems (using the capacitive pressure sensors proposed by Lian et al. [15]) can be directly reflected by the difference of the pressure calculation values, where the closed-form solutions presented in this paper and presented by Lian et al. [15] are used for the pressure calculations under the same maximum deflection wm.
To this end, the Alekseev-type annular membrane used in Section 3.3 is used again, i.e., thickness h = 0.2 mm, inner radius b = 40 mm, outer radius a = 70 mm, Poisson’s ratio v = 0.47 and Young’s modulus of elasticity E = 7.84 MPa. Let this Alekseev-type annular membrane first subjected to the loads q = 0.0002 MPa, 0.008 MPa and 0.035 MPa, respectively, where the maximum deflections produced are wm = 5.195 mm for q = 0.0002 MPa, wm = 18.761 mm for q = 0.008 MPa, and wm = 32.346 mm for q = 0.035 MPa, which are calculated by using the closed-form solution presented in this paper. Then, use the closed-form solution presented by Lian et al. [15] to calculate the pressure q required when this Alekseev-type annular membrane produces the same maximum deflections wm, i.e., wm = 5.195 mm, 18.761 mm and 32.346 mm, respectively. These calculations result in that wm = 5.195 mm requires about q = 0.000204 MPa, wm = 18.761 mm requires about q = 0.0096 MPa, and wm = 32.346 mm requires about q = 0.0492 MPa, respectively. For the sake of intuition and clarity, the calculation results are listed in Table 7 and shown in Figure 24, where the “Present study” refers to the results calculated by using the closed-form solution given in Section 2 and the “Lian et al., 2017” refers to the results calculated by using the closed-form solution which was given by Lian et al. in 2017 [15]. It can be seen from Table 7 that as the maximum deflection wm increases from 5.195 mm to 32.346 mm (the ratio of maximum deflection to diameter of the annular membrane is about 0.037 to 0.231), the relative errors of “Lian et al., 2017” with respect to “Present study” increases from 2% to 40.57%. This is because the increase in the maximum deflection wm makes the rotation angle of the annular membrane bigger and bigger, so that the small rotation angle assumption used for establishing the out-of-plane equilibrium equation and geometric equation in [15], i.e., Equations (4) and (6) in [15], is less and less valid due to the bigger and bigger rotation angle. So, if the closed-form solution which was presented by Lian et al. in 2017 [15] is used to predict the pressure q required for a certain maximum deflection wm determined by capacitance measurement, then the resulting error will increase with the increase in the maximum deflection wm. Therefore, the closed-form solution presented in this paper should be used preferentially for the pressure measurement systems using the capacitive pressure sensors proposed in [15].

4. Concluding Remarks

In this paper, the axisymmetric deformation problem of an Alekseev-type annular membrane structure under uniformly distributed transverse loads, which was originally proposed in our previous work [15], is investigated again. The main improvement on our previous work is that the assumption of small rotation angle of membrane, which was used in the establishment of the previous out-of-plane equilibrium equation and geometric equations, is given up, resulting in a new and more refined closed-form solution. The following main conclusions can be drawn from this study.
Since the size of the rotation angle of the annular membrane corresponds to the size of the maximum deflection of the annular membrane, the assumption of small rotation angle of membrane will become less and less valid with the increase in the maximum deflection of the annular membrane, making the previous closed-form solution obtained by using the assumption of small rotation angle of membrane become less and less accurate. Therefore, the closed-form solution, which is presented in this paper, should be preferred for the design of the capacitive pressure sensors proposed in [15], in order to reduce pressure measurement error. When the ratio of maximum deflection to diameter of the annular membrane is in the range of 0.037 to 0.231, the pressure measurement error is reduced by about 2% to 40%, indicating that the improvement on our previous work has produced a significant beneficial effect.
The work presented here can be further combined with the design of the capacitive pressure sensors proposed in [15].

Author Contributions

Conceptualization, J.-Y.S.; methodology, B.L., Q.Z. and J.-Y.S.; validation, X.L. and X.-T.H.; writing—original draft preparation, B.L. and Q.Z.; writing—review and editing, X.L. and X.-T.H.; visualization, B.L. and Q.Z.; funding acquisition, J.-Y.S. All authors have read and agreed to the published version of the manuscript.

Funding

This research was funded by the National Natural Science Foundation of China (Grant No. 11772072).

Institutional Review Board Statement

Not applicable.

Informed Consent Statement

Not applicable.

Data Availability Statement

Not applicable.

Conflicts of Interest

The authors declare no conflict of interest.

Nomenclature

aOuter radius of the annular membrane
bInner radius of the annular membrane
hThickness of the annular membrane
vPoisson’s ratio
EYoung’s modulus of elasticity
qUniformly distributed transverse loads
rRadial coordinate
φAngle coordinate
wTransverse coordinate and deflection
oCoordinate origin
πPi (ratio of circumference to diameter)
σrRadial stress
σtCircumferential stress
θRotation angle of the deflected membrane
erRadial strain
etCircumferential strain
uRadial displacement
QDimensionless q (aq/hE)
WDimensionless w (w/a)
SrDimensionless σr (σr/E)
StDimensionless σt (σt/E)
αRatio v of b to a (b/a)
xDimensionless r (r/a)
βIntroduced parameter β=(1+α)/2
ciCoefficients of the power series for Sr
diCoefficients of the power series for W

Appendix A

d 1 = β Q Q 2 β 2 + 4 c 0 2 , c 2 = 1 2 β 2 ( β 2 ν 2 c 1 2 + 2 β ν 2 c 0 c 1 2 β ν c 0 c 1 + ν 2 c 0 2 2 β ν c 1 2 ν c 0 2 2 ν c 0 + c 0 2 d 1 2 + 2 c 0 + 1 + β ν c 1 3 β c 1 + ν c 0 c 0 1 ) , d 2 = Q 2 β d 1 2 4 c 0 c 1 d 1 2 + Q 2 β 2 d 1 ( Q 2 β 2 4 c 0 2 ) ,
c 3 = 1 6 β 2 ( 2 β 2 c 2 β ν c 1 + 3 β c 1 ν c 0 + c 0 + 1 ) ( 4 β 3 ν c 2 2 20 β 3 c 2 2 + 20 β 2 ν c 1 c 2 38 β 2 c 1 c 2 + 10 β ν c 0 c 2 + 9 β ν c 1 2 10 β c 0 c 2 12 β c 1 2 + 3 ν c 0 c 1 10 β c 2 3 c 0 c 1 2 d 1 d 2 3 c 1 ) , d 3 = 1 6 d 1 ( Q 2 β 2 4 c 0 2 ) ( 4 Q 2 β 2 d 2 2 + 8 Q 2 β d 1 d 2 + Q 2 d 1 2 16 c 0 2 d 2 2 32 c 0 c 1 d 1 d 2 8 c 0 c 2 d 1 2 4 c 1 2 d 1 2 + Q 2 ) ,
c 4 = 1 24 β 2 ( 2 β 2 c 2 β ν c 1 + 3 β c 1 ν c 0 + c 0 + 1 ) ( 36 β 4 c 3 2 36 β 3 ν c 2 c 3 + 204 β 3 c 2 c 3 84 β 2 ν c 1 c 3 52 β 2 ν c 2 2 + 174 β 2 c 1 c 3 + 136 β 2 c 2 2 42 β ν c 0 c 3 86 β ν c 1 c 2 + 42 β c 0 c 3 + 134 β c 1 c 2 16 ν c 0 c 2 12 ν c 1 2 + 42 β c 3 + 16 c 0 c 2 + 15 c 1 2 + 6 d 1 d 3 + 4 d 2 2 + 16 c 2 ) , d 4 = 1 2 d 1 ( Q 2 β 2 4 c 0 2 ) ( 3 Q 2 β 2 d 2 d 3 + 3 Q 2 β d 1 d 3 + 2 Q 2 β d 2 2 + Q 2 d 1 d 2 12 c 0 2 d 2 d 3 12 c 0 c 1 d 1 d 3 8 c 0 c 1 d 2 2 8 c 0 c 2 d 1 d 2 2 c 0 c 3 d 1 2 4 c 1 2 d 1 d 2 2 c 1 c 2 d 1 2 ) ,
c 5 = 1 20 β 2 ( 2 β 2 c 2 β ν c 1 + 3 β c 1 ν c 0 + c 0 + 1 ) ( 72 β 4 c 3 c 4 32 β 3 ν c 2 c 4 18 β 3 ν c 3 2 + 192 β 3 c 2 c 4 + 126 β 3 c 3 2 72 β 2 ν c 1 c 4 98 β 2 ν c 2 c 3 + 156 β 2 c 1 c 4 + 296 β 2 c 2 c 3 36 β ν c 0 c 4 78 β ν c 1 c 3 46 β ν c 2 2 + 36 β c 0 c 4 + 132 β c 1 c 3 + 90 β c 2 2 15 ν c 0 c 3 25 ν c 1 c 2 + 36 β c 4 + 15 c 0 c 3 + 35 c 1 c 2 + 4 d 1 d 4 + 6 d 2 d 3 + 15 c 3 ) , d 5 = 1 10 d 1 ( Q 2 β 2 4 c 0 2 ) ( 16 Q 2 β 2 d 2 d 4 + 9 Q 2 β 2 d 3 2 + 16 Q 2 β d 1 d 4 + 24 Q 2 β d 2 d 3 + 6 Q 2 d 1 d 3 + 4 Q 2 d 2 2 64 c 0 2 d 2 d 4 36 c 0 2 d 3 2 64 c 0 c 1 d 1 d 4 96 c 0 c 1 d 2 d 3 48 c 0 c 2 d 1 d 3 32 c 0 c 2 d 2 2 32 c 0 c 3 d 1 d 2 8 c 0 c 4 d 1 2 24 c 1 2 d 1 d 3 16 c 1 2 d 2 2 32 c 1 c 2 d 1 d 2 8 c 1 c 3 d 1 2 4 c 2 2 d 1 2 ) ,
c 6 = 1 60 β 2 ( 2 β 2 c 2 β ν c 1 + 3 β c 1 ν c 0 + c 0 + 1 ) ( 240 β 4 c 3 c 5 + 144 β 4 c 4 2 100 β 3 ν c 2 c 5 120 β 3 ν c 3 c 4 + 620 β 3 c 2 c 5 + 936 β 3 c 3 c 4 220 β 2 ν c 1 c 5 316 β 2 ν c 2 c 4 174 β 2 ν c 3 2 + 490 β 2 c 1 c 5 + 1036 β 2 c 2 c 4 + 633 β 2 c 3 2 110 β ν c 0 c 5 246 β ν c 1 c 4 314 β ν c 2 c 3 + 110 β c 0 c 5 + 438 β c 1 c 4 + 698 β c 2 c 3 48 ν c 0 c 4 84 ν c 1 c 3 48 ν c 2 2 + 110 β c 5 + 48 c 0 c 4 + 126 c 1 c 3 + 80 c 2 2 + 10 d 1 d 5 + 16 d 2 d 4 + 9 d 3 2 + 48 c 4 ) , d 6 = 1 6 d 1 ( Q 2 β 2 4 c 0 2 ) ( 10 Q 2 β 2 d 2 d 5 + 12 Q 2 β 2 d 3 d 4 + 10 Q 2 β d 1 d 5 + 16 Q 2 β d 2 d 4 + 9 Q 2 β d 3 2 + 4 Q 2 d 1 d 4 + 6 Q 2 d 2 d 3 40 c 0 2 d 2 d 5 48 c 0 2 d 3 d 4 40 c 0 c 1 d 1 d 5 64 c 0 c 1 d 2 d 4 36 c 0 c 1 d 3 2 32 c 0 c 2 d 1 d 4 48 c 0 c 2 d 2 d 3 24 c 0 c 3 d 1 d 3 16 c 0 c 3 d 2 2 16 c 0 c 4 d 1 d 2 4 c 0 c 5 d 1 2 16 c 1 2 d 1 d 4 24 c 1 2 d 2 d 3 24 c 1 c 2 d 1 d 3 16 c 1 c 2 d 2 2 16 c 1 c 3 d 1 d 2 4 c 1 c 4 d 1 2 8 c 2 2 d 1 d 2 4 c 2 c 3 d 1 2 ) ,
c 7 = 1 42 β 2 ( 2 β 2 c 2 β ν c 1 + 3 β c 1 ν c 0 + c 0 + 1 ) ( 180 β 4 c 3 c 6 + 240 β 4 c 4 c 5 72 β 3 ν c 2 c 6 90 β 3 ν c 3 c 5 48 β 3 ν c 4 2 + 456 β 3 c 2 c 6 + 750 β 3 c 3 c 5 + 432 β 3 c 4 2 156 β 2 ν c 1 c 6 232 β 2 ν c 2 c 5 270 β 2 ν c 3 c 4 + 354 β 2 c 1 c 6 + 802 β 2 c 2 c 5 + 1098 β 2 c 3 c 4 78 β ν c 0 c 6 178 β ν c 1 c 5 238 β ν c 2 c 4 129 β ν c 3 2 + 78 β c 0 c 6 + 328 β c 1 c 5 + 574 β c 2 c 4 + 336 β c 3 2 35 ν c 0 c 5 63 ν c 1 c 4 77 ν c 2 c 3 + 78 β c 6 + 35 c 0 c 5 + 99 c 1 c 4 + 143 c 2 c 3 + 6 d 1 d 6 + 10 d 2 d 5 + 12 d 3 d 4 + 35 c 5 ) , d 7 = 1 14 d 1 ( Q 2 β 2 4 c 0 2 ) ( 24 Q 2 β 2 d 2 d 6 + 30 Q 2 β 2 d 3 d 5 + 16 Q 2 β 2 d 4 2 + 24 Q 2 β d 1 d 6 + 40 Q 2 β d 2 d 5 + 48 Q 2 β d 3 d 4 + 10 Q 2 d 1 d 5 + 16 Q 2 d 2 d 4 + 9 Q 2 d 3 2 96 c 0 2 d 2 d 6 120 c 0 2 d 3 d 5 64 c 0 2 d 4 2 96 c 0 c 1 d 1 d 6 160 c 0 c 1 d 2 d 5 192 c 0 c 1 d 3 d 4 80 c 0 c 2 d 1 d 5 128 c 0 c 2 d 2 d 4 72 c 0 c 2 d 3 2 64 c 0 c 3 d 1 d 4 96 c 0 c 3 d 2 d 3 48 c 0 c 4 d 1 d 3 32 c 0 c 4 d 2 2 32 c 0 c 5 d 1 d 2 8 c 0 c 6 d 1 2 40 c 1 2 d 1 d 5 64 c 1 2 d 2 d 4 36 c 1 2 d 3 2 64 c 1 c 2 d 1 d 4 96 c 1 c 2 d 2 d 3 48 c 1 c 3 d 1 d 3 32 c 1 c 3 d 2 2 32 c 1 c 4 d 1 d 2 8 c 1 c 5 d 1 2 24 c 2 2 d 1 d 3 16 c 2 2 d 2 2 32 c 2 c 3 d 1 d 2 8 c 2 c 4 d 1 2 4 c 3 2 d 1 2 ) ,
c 8 = 1 112 β 2 ( 2 β 2 c 2 β ν c 1 + 3 β c 1 ν c 0 + c 0 + 1 ) ( 504 β 4 c 3 c 7 + 720 β 4 c 4 c 6 + 400 β 4 c 5 2 196 β 3 ν c 2 c 7 252 β 3 ν c 3 c 6 280 β 3 ν c 4 c 5 + 1260 β 3 c 2 c 7 + 2196 β 3 c 3 c 6 + 2760 β 3 c 4 c 5 420 β 2 ν c 1 c 7 640 β 2 ν c 2 c 6 772 β 2 ν c 3 c 5 408 β 2 ν c 4 2 + 966 β 2 c 1 c 7 + 2296 β 2 c 2 c 6 + 3382 β 2 c 3 c 5 + 1896 β 2 c 4 2 210 β ν c 0 c 7 486 β ν c 1 c 6 670 β ν c 2 c 5 762 β ν c 3 c 4 + 210 β c 0 c 7 + 918 β c 1 c 6 + 1710 β c 2 c 5 + 2202 β c 3 c 4 96 ν c 0 c 6 176 ν c 1 c 5 224 ν c 2 c 4 120 ν c 3 2 + 210 β c 7 + 96 c 0 c 6 + 286 c 1 c 5 + 448 c 2 c 4 + 255 c 3 2 + 14 d 1 d 7 + 24 d 2 d 6 + 30 d 3 d 5 + 16 d 4 2 + 96 c 6 ) , d 8 = 1 4 d 1 ( Q 2 β 2 4 c 0 2 ) ( 7 Q 2 β 2 d 2 d 7 + 9 Q 2 β 2 d 3 d 6 + 10 Q 2 β 2 d 4 d 5 + 7 Q 2 β d 1 d 7 + 12 Q 2 β d 2 d 6 + 15 Q 2 β d 3 d 5 + 8 Q 2 β d 4 2 + 3 Q 2 d 1 d 6 + 5 Q 2 d 2 d 5 + 6 Q 2 d 3 d 4 28 c 0 2 d 2 d 7 36 c 0 2 d 3 d 6 40 c 0 2 d 4 d 5 28 c 0 c 1 d 1 d 7 48 c 0 c 1 d 2 d 6 60 c 0 c 1 d 3 d 5 32 c 0 c 1 d 4 2 24 c 0 c 2 d 1 d 6 40 c 0 c 2 d 2 d 5 48 c 0 c 2 d 3 d 4 20 c 0 c 3 d 1 d 5 32 c 0 c 3 d 2 d 4 18 c 0 c 3 d 3 2 16 c 0 c 4 d 1 d 4 24 c 0 c 4 d 2 d 3 12 c 0 c 5 d 1 d 3 8 c 0 c 5 d 2 2 8 c 0 c 6 d 1 d 2 2 c 0 c 7 d 1 2 12 c 1 2 d 1 d 6 20 c 1 2 d 2 d 5 24 c 1 2 d 3 d 4 20 c 1 c 2 d 1 d 5 32 c 1 c 2 d 2 d 4 18 c 1 c 2 d 3 2 16 c 1 c 3 d 1 d 4 24 c 1 c 3 d 2 d 3 12 c 1 c 4 d 1 d 3 8 c 1 c 4 d 2 2 8 c 1 c 5 d 1 d 2 2 c 1 c 6 d 1 2 8 c 2 2 d 1 d 4 12 c 2 2 d 2 d 3 12 c 2 c 3 d 1 d 3 8 c 2 c 3 d 2 2 8 c 2 c 4 d 1 d 2 2 c 2 c 5 d 1 2 4 c 3 2 d 1 d 2 2 c 3 c 4 d 1 2 ) ,
c 9 = 1 72 β 2 ( 2 β 2 c 2 β ν c 1 + 3 β c 1 ν c 0 + c 0 + 1 ) ( 336 β 4 c 3 c 8 + 504 β 4 c 4 c 7 + 600 β 4 c 5 c 6 128 β 3 ν c 2 c 8 168 β 3 ν c 3 c 7 192 β 3 ν c 4 c 6 100 β 3 ν c 5 2 + 832 β 3 c 2 c 8 + 1512 β 3 c 3 c 7 + 2016 β 3 c 4 c 6 + 1100 β 3 c 5 2 272 β 2 ν c 1 c 8 422 β 2 ν c 2 c 7 522 β 2 ν c 3 c 6 572 β 2 ν c 4 c 5 + 632 β 2 c 1 c 8 + 1556 β 2 c 2 c 7 + 2412 β 2 c 3 c 6 + 2912 β 2 c 4 c 5 136 β ν c 0 c 8 318 β ν c 1 c 7 448 β ν c 2 c 6 526 β ν c 3 c 5 276 β ν c 4 2 + 136 β c 0 c 8 + 612 β c 1 c 7 + 1192 β c 2 c 6 + 1636 β c 3 c 5 + 900 β c 4 2 63 ν c 0 c 7 117 ν c 1 c 6 153 ν c 2 c 5 171 ν c 3 c 4 + 136 β c 8 + 63 c 0 c 7 + 195 c 1 c 6 + 323 c 2 c 5 + 399 c 3 c 4 + 8 d 1 d 8 + 14 d 2 d 7 + 18 d 3 d 6 + 20 d 4 d 5 + 63 c 7 ) , d 9 = 1 18 d 1 ( Q 2 β 2 4 c 0 2 ) ( 32 Q 2 β 2 d 2 d 8 + 42 Q 2 β 2 d 3 d 7 + 48 Q 2 β 2 d 4 d 6 + 25 Q 2 β 2 d 5 2 + 32 Q 2 β d 1 d 8 + 56 Q 2 β d 2 d 7 + 72 Q 2 β d 3 d 6 + 80 Q 2 β d 4 d 5 + 14 Q 2 d 1 d 7 + 24 Q 2 d 2 d 6 + 30 Q 2 d 3 d 5 + 16 Q 2 d 4 2 128 c 0 2 d 2 d 8 168 c 0 2 d 3 d 7 192 c 0 2 d 4 d 6 100 c 0 2 d 5 2 128 c 0 c 1 d 1 d 8 224 c 0 c 1 d 2 d 7 288 c 0 c 1 d 3 d 6 320 c 0 c 1 d 4 d 5 112 c 0 c 2 d 1 d 7 192 c 0 c 2 d 2 d 6 240 c 0 c 2 d 3 d 5 128 c 0 c 2 d 4 2 96 c 0 c 3 d 1 d 6 160 c 0 c 3 d 2 d 5 192 c 0 c 3 d 3 d 4 80 c 0 c 4 d 1 d 5 128 c 0 c 4 d 2 d 4 72 c 0 c 4 d 3 2 64 c 0 c 5 d 1 d 4 96 c 0 c 5 d 2 d 3 48 c 0 c 6 d 1 d 3 32 c 0 c 6 d 2 2 32 c 0 c 7 d 1 d 2 8 c 0 c 8 d 1 2 56 c 1 2 d 1 d 7 96 c 1 2 d 2 d 6 120 c 1 2 d 3 d 5 64 c 1 2 d 4 2 96 c 1 c 2 d 1 d 6 160 c 1 c 2 d 2 d 5 192 c 1 c 2 d 3 d 4 80 c 1 c 3 d 1 d 5 128 c 1 c 3 d 2 d 4 72 c 1 c 3 d 3 2 64 c 1 c 4 d 1 d 4 96 c 1 c 4 d 2 d 3 48 c 1 c 5 d 1 d 3 32 c 1 c 5 d 2 2 32 c 1 c 6 d 1 d 2 8 c 1 c 7 d 1 2 40 c 2 2 d 1 d 5 64 c 2 2 d 2 d 4 36 c 2 2 d 3 2 64 c 2 c 3 d 1 d 4 96 c 2 c 3 d 2 d 3 48 c 2 c 4 d 1 d 3 32 c 2 c 4 d 2 2 32 c 2 c 5 d 1 d 2 8 c 2 c 6 d 1 2 24 c 3 2 d 1 d 3 16 c 3 2 d 2 2 32 c 3 c 4 d 1 d 2 8 c 3 c 5 d 1 2 4 c 4 2 d 1 2 ) ,
c 10 = 1 180 β 2 ( 2 β 2 c 2 β ν c 1 + 3 β c 1 ν c 0 + c 0 + 1 ) ( 864 β 4 c 3 c 9 + 1344 β 4 c 4 c 8 + 1680 β 4 c 5 c 7 + 900 β 4 c 6 2 324 β 3 ν c 2 c 9 432 β 3 ν c 3 c 8 + 2124 β 3 c 2 c 9 + 3984 β 3 c 3 c 8 + 5544 β 3 c 4 c 7 + 6420 β 3 c 5 c 6 684 β 2 ν c 1 c 9 1076 β 2 ν c 2 c 8 1356 β 2 ν c 3 c 7 1524 β 2 ν c 4 c 6 790 β 2 ν c 5 2 + 4465 β 2 c 5 2 + 3170 β c 2 c 7 + 4554 β c 3 c 6 160 ν c 0 c 8 300 ν c 1 c 7 400 ν c 2 c 6 460 ν c 3 c 5 + 18 d 1 d 9 + 32 d 2 d 8 + 42 d 3 d 7 + 48 d 4 d 6 + 1602 β 2 c 1 c 9 + 4052 β 2 c 2 c 8 + 6522 β 2 c 3 c 7 + 8292 β 2 c 4 c 6 342 β ν c 0 c 9 806 β ν c 1 c 8 1154 β ν c 2 c 7 1386 β ν c 3 c 6 1502 β ν c 4 c 5 + 342 β c 0 c 9 + 1574 β c 1 c 8 + 5342 β c 4 c 5 + 342 β c 9 + 1150 c 3 c 5 + 160 c 8 504 β 3 ν c 4 c 7 540 β 3 ν c 5 c 6 240 ν c 4 2 + 160 c 0 c 8 + 510 c 1 c 7 + 880 c 2 c 6 + 624 c 4 2 + 25 d 5 2 ) , d 10 = 1 10 d 1 ( Q 2 β 2 4 c 0 2 ) ( 18 Q 2 β 2 d 2 d 9 + 24 Q 2 β 2 d 3 d 8 + 28 Q 2 β 2 d 4 d 7 + 30 Q 2 β 2 d 5 d 6 + 18 Q 2 β d 1 d 9 + 32 Q 2 β d 2 d 8 + 42 Q 2 β d 3 d 7 + 48 Q 2 β d 4 d 6 + 25 Q 2 β d 5 2 + 8 Q 2 d 1 d 8 + 14 Q 2 d 2 d 7 + 18 Q 2 d 3 d 6 + 20 Q 2 d 4 d 5 72 c 0 2 d 2 d 9 96 c 0 2 d 3 d 8 112 c 0 2 d 4 d 7 120 c 0 2 d 5 d 6 72 c 0 c 1 d 1 d 9 128 c 0 c 1 d 2 d 8 168 c 0 c 1 d 3 d 7 192 c 0 c 1 d 4 d 6 100 c 0 c 1 d 5 2 64 c 0 c 2 d 1 d 8 112 c 0 c 2 d 2 d 7 144 c 0 c 2 d 3 d 6 160 c 0 c 2 d 4 d 5 56 c 0 c 3 d 1 d 7 96 c 0 c 3 d 2 d 6 120 c 0 c 3 d 3 d 5 64 c 0 c 3 d 4 2 48 c 0 c 4 d 1 d 6 80 c 0 c 4 d 2 d 5 96 c 0 c 4 d 3 d 4 40 c 0 c 5 d 1 d 5 64 c 0 c 5 d 2 d 4 36 c 0 c 5 d 3 2 32 c 0 c 6 d 1 d 4 48 c 0 c 6 d 2 d 3 24 c 0 c 7 d 1 d 3 16 c 0 c 7 d 2 2 16 c 0 c 8 d 1 d 2 4 c 0 c 9 d 1 2 32 c 1 2 d 1 d 8 56 c 1 2 d 2 d 7 72 c 1 2 d 3 d 6 80 c 1 2 d 4 d 5 56 c 1 c 2 d 1 d 7 96 c 1 c 2 d 2 d 6 120 c 1 c 2 d 3 d 5 64 c 1 c 2 d 4 2 48 c 1 c 3 d 1 d 6 80 c 1 c 3 d 2 d 5 96 c 1 c 3 d 3 d 4 40 c 1 c 4 d 1 d 5 64 c 1 c 4 d 2 d 4 36 c 1 c 4 d 3 2 32 c 1 c 5 d 1 d 4 48 c 1 c 5 d 2 d 3 24 c 1 c 6 d 1 d 3 16 c 1 c 6 d 2 2 16 c 1 c 7 d 1 d 2 4 c 1 c 8 d 1 2 24 c 2 2 d 1 d 6 40 c 2 2 d 2 d 5 48 c 2 2 d 3 d 4 40 c 2 c 3 d 1 d 5 64 c 2 c 3 d 2 d 4 36 c 2 c 3 d 3 2 32 c 2 c 4 d 1 d 4 48 c 2 c 4 d 2 d 3 24 c 2 c 5 d 1 d 3 16 c 2 c 5 d 2 2 16 c 2 c 6 d 1 d 2 4 c 2 c 7 d 1 2 16 c 3 2 d 1 d 4 24 c 3 2 d 2 d 3 24 c 3 c 4 d 1 d 3 16 c 3 c 4 d 2 2 16 c 3 c 5 d 1 d 2 4 c 3 c 6 d 1 2 8 c 4 2 d 1 d 2 4 c 4 c 5 d 1 2 ) ,
c 11 = 1 110 β 2 ( 2 β 2 c 2 β ν c 1 + 3 β c 1 ν c 0 + c 0 + 1 ) ( 200 β 3 ν c 2 c 10 270 β 3 ν c 3 c 9 320 β 3 ν c 4 c 8 350 β 3 ν c 5 c 7 420 β 2 ν c 1 c 10 854 β 2 ν c 3 c 8 978 β 2 ν c 4 c 7 1040 β 2 ν c 5 c 6 + 5598 β 2 c 4 c 7 210 β ν c 0 c 10 498 β ν c 1 c 9 722 β ν c 2 c 8 882 β ν c 3 c 7 978 β ν c 4 c 6 505 β ν c 5 2 + 2034 β c 2 c 8 + 3024 β c 3 c 7 + 3714 β c 4 c 6 + 99 c 9 + 540 β 4 c 3 c 10 + 864 β 4 c 4 c 9 + 1260 β 4 c 6 c 7 668 β 2 ν c 2 c 9 + 6350 β 2 c 5 c 6 + 210 β c 0 c 10 99 ν c 0 c 9 187 ν c 1 c 8 253 ν c 2 c 7 297 ν c 3 c 6 319 ν c 4 c 5 180 β 3 ν c 6 2 + 1120 β 4 c 5 c 8 + 4238 β 2 c 3 c 8 + 2558 β 2 c 2 c 9 + 10 d 1 d 10 + 18 d 2 d 9 + 24 d 3 d 8 + 28 d 4 d 7 + 30 d 5 d 6 + 2340 β 3 c 6 2 + 990 β 2 c 1 c 10 + 1980 β c 5 2 + 99 c 0 c 9 + 323 c 1 c 8 + 575 c 2 c 7 + 783 c 3 c 6 + 899 c 4 c 5 + 210 β c 10 + 1320 β 3 c 2 c 10 + 2538 β 3 c 3 c 9 + 3648 β 3 c 4 c 8 + 984 β c 1 c 9 + 4410 β 3 c 5 c 7 ) , d 11 = 1 22 d 1 ( Q 2 β 2 4 c 0 2 ) ( 40 Q 2 β 2 d 2 d 10 + 54 Q 2 β 2 d 3 d 9 + 64 Q 2 β 2 d 4 d 8 + 70 Q 2 β 2 d 5 d 7 + 36 Q 2 β 2 d 6 2 + 40 Q 2 β d 1 d 10 + 72 Q 2 β d 2 d 9 + 96 Q 2 β d 3 d 8 + 112 Q 2 β d 4 d 7 + 120 Q 2 β d 5 d 6 + 18 Q 2 d 1 d 9 + 32 Q 2 d 2 d 8 + 42 Q 2 d 3 d 7 + 48 Q 2 d 4 d 6 + 25 Q 2 d 5 2 160 c 0 2 d 2 d 10 216 c 0 2 d 3 d 9 256 c 0 2 d 4 d 8 280 c 0 2 d 5 d 7 144 c 0 2 d 6 2 160 c 0 c 1 d 1 d 10 288 c 0 c 1 d 2 d 9 384 c 0 c 1 d 3 d 8 448 c 0 c 1 d 4 d 7 480 c 0 c 1 d 5 d 6 144 c 0 c 2 d 1 d 9 256 c 0 c 2 d 2 d 8 336 c 0 c 2 d 3 d 7 384 c 0 c 2 d 4 d 6 200 c 0 c 2 d 5 2 128 c 0 c 3 d 1 d 8 224 c 0 c 3 d 2 d 7 288 c 0 c 3 d 3 d 6 320 c 0 c 3 d 4 d 5 112 c 0 c 4 d 1 d 7 192 c 0 c 4 d 2 d 6 240 c 0 c 4 d 3 d 5 128 c 0 c 4 d 4 2 96 c 0 c 5 d 1 d 6 160 c 0 c 5 d 2 d 5 192 c 0 c 5 d 3 d 4 80 c 0 c 6 d 1 d 5 128 c 0 c 6 d 2 d 4 72 c 0 c 6 d 3 2 64 c 0 c 7 d 1 d 4 96 c 0 c 7 d 2 d 3 48 c 0 c 8 d 1 d 3 32 c 0 c 8 d 2 2 32 c 0 c 9 d 1 d 2 8 c 0 c 10 d 1 2 72 c 1 2 d 1 d 9 128 c 1 2 d 2 d 8 168 c 1 2 d 3 d 7 192 c 1 2 d 4 d 6 100 c 1 2 d 5 2 128 c 1 c 2 d 1 d 8 224 c 1 c 2 d 2 d 7 288 c 1 c 2 d 3 d 6 320 c 1 c 2 d 4 d 5 112 c 1 c 3 d 1 d 7 192 c 1 c 3 d 2 d 6 240 c 1 c 3 d 3 d 5 128 c 1 c 3 d 4 2 96 c 1 c 4 d 1 d 6 160 c 1 c 4 d 2 d 5 192 c 1 c 4 d 3 d 4 80 c 1 c 5 d 1 d 5 128 c 1 c 5 d 2 d 4 72 c 1 c 5 d 3 2 64 c 1 c 6 d 1 d 4 96 c 1 c 6 d 2 d 3 48 c 1 c 7 d 1 d 3 32 c 1 c 7 d 2 2 32 c 1 c 8 d 1 d 2 8 c 1 c 9 d 1 2 56 c 2 2 d 1 d 7 96 c 2 2 d 2 d 6 120 c 2 2 d 3 d 5 64 c 2 2 d 4 2 96 c 2 c 3 d 1 d 6 160 c 2 c 3 d 2 d 5 192 c 2 c 3 d 3 d 4 80 c 2 c 4 d 1 d 5 128 c 2 c 4 d 2 d 4 72 c 2 c 4 d 3 2 64 c 2 c 5 d 1 d 4 96 c 2 c 5 d 2 d 3 48 c 2 c 6 d 1 d 3 32 c 2 c 6 d 2 2 32 c 2 c 7 d 1 d 2 8 c 2 c 8 d 1 2 40 c 3 2 d 1 d 5 64 c 3 2 d 2 d 4 36 c 3 2 d 3 2 64 c 3 c 4 d 1 d 4 96 c 3 c 4 d 2 d 3 48 c 3 c 5 d 1 d 3 32 c 3 c 5 d 2 2 32 c 3 c 6 d 1 d 2 8 c 3 c 7 d 1 2 24 c 4 2 d 1 d 3 16 c 4 2 d 2 2 32 c 4 c 5 d 1 d 2 8 c 4 c 6 d 1 2 4 c 5 2 d 1 2 ) ,
c 12 = 1 264 β 2 ( 2 β 2 c 2 β ν c 1 + 3 β c 1 ν c 0 + c 0 + 1 ) ( 1320 β 4 c 3 c 11 + 2160 β 4 c 4 c 10 + 2880 β 4 c 5 c 9 + 3360 β 4 c 6 c 8 660 β 3 ν c 3 c 10 924 β 3 ν c 6 c 7 + 3212 β 3 c 2 c 11 + 6300 β 3 c 3 c 10 + 11600 β 3 c 5 c 8 + 12852 β 3 c 6 c 7 1356 β 2 ν c 6 2 + 2398 β 2 c 1 c 11 + 6304 β 2 c 2 c 10 + 10686 β 2 c 3 c 9 + 14536 β 2 c 4 c 8 + 17134 β 2 c 5 c 7 506 β ν c 0 c 11 1206 β ν c 1 c 10 + 506 β c 0 c 11 + 2406 β c 1 c 10 + 5078 β c 2 c 9 + 9858 β c 4 c 7 240 ν c 0 c 10 + 240 c 10 484 β 3 ν c 2 c 11 880 β 3 ν c 5 c 8 + 9288 β 3 c 4 c 9 1012 β 2 ν c 1 c 11 1624 β 2 ν c 2 c 10 2100 β 2 ν c 3 c 9 2440 β 2 ν c 4 c 8 2644 β 2 ν c 5 c 7 1766 β ν c 2 c 9 2186 β ν c 3 c 8 2466 β ν c 4 c 7 2606 β ν c 5 c 6 + 7754 β c 3 c 8 + 11006 β c 5 c 6 456 ν c 1 c 9 624 ν c 2 c 8 744 ν c 3 c 7 816 ν c 4 c 6 + 36 d 6 2 792 β 3 ν c 4 c 9 + 1295 c 5 2 + 1764 β 4 c 7 2 + 506 β c 11 + 9024 β 2 c 6 2 420 ν c 5 2 + 240 c 0 c 10 + 798 c 1 c 9 + 1456 c 2 c 8 + 2046 c 3 c 7 + 2448 c 4 c 6 + 22 d 1 d 11 + 40 d 2 d 10 + 54 d 3 d 9 + 64 d 4 d 8 + 70 d 5 d 7 ) , d 12 = 1 6 d 1 ( Q 2 β 2 4 c 0 2 ) ( 11 Q 2 β 2 d 2 d 11 + 15 Q 2 β 2 d 3 d 10 + 18 Q 2 β 2 d 4 d 9 + 20 Q 2 β 2 d 5 d 8 + 21 Q 2 β 2 d 6 d 7 + 11 Q 2 β d 1 d 11 + 20 Q 2 β d 2 d 10 + 27 Q 2 β d 3 d 9 + 32 Q 2 β d 4 d 8 + 35 Q 2 β d 5 d 7 + 18 Q 2 β d 6 2 + 5 Q 2 d 1 d 10 + 9 Q 2 d 2 d 9 + 12 Q 2 d 3 d 8 + 14 Q 2 d 4 d 7 + 15 Q 2 d 5 d 6 44 c 0 2 d 2 d 11 60 c 0 2 d 3 d 10 72 c 0 2 d 4 d 9 80 c 0 2 d 5 d 8 84 c 0 2 d 6 d 7 44 c 0 c 1 d 1 d 11 80 c 0 c 1 d 2 d 10 108 c 0 c 1 d 3 d 9 128 c 0 c 1 d 4 d 8 140 c 0 c 1 d 5 d 7 72 c 0 c 1 d 6 2 40 c 0 c 2 d 1 d 10 72 c 0 c 2 d 2 d 9 96 c 0 c 2 d 3 d 8 112 c 0 c 2 d 4 d 7 120 c 0 c 2 d 5 d 6 36 c 0 c 3 d 1 d 9 64 c 0 c 3 d 2 d 8 84 c 0 c 3 d 3 d 7 96 c 0 c 3 d 4 d 6 50 c 0 c 3 d 5 2 32 c 0 c 4 d 1 d 8 56 c 0 c 4 d 2 d 7 72 c 0 c 4 d 3 d 6 80 c 0 c 4 d 4 d 5 28 c 0 c 5 d 1 d 7 48 c 0 c 5 d 2 d 6 60 c 0 c 5 d 3 d 5 32 c 0 c 5 d 4 2 24 c 0 c 6 d 1 d 6 40 c 0 c 6 d 2 d 5 48 c 0 c 6 d 3 d 4 20 c 0 c 7 d 1 d 5 32 c 0 c 7 d 2 d 4 18 c 0 c 7 d 3 2 16 c 0 c 8 d 1 d 4 24 c 0 c 8 d 2 d 3 12 c 0 c 9 d 1 d 3 8 c 0 c 9 d 2 2 8 c 0 c 10 d 1 d 2 2 c 0 c 11 d 1 2 20 c 1 2 d 1 d 10 36 c 1 2 d 2 d 9 48 c 1 2 d 3 d 8 56 c 1 2 d 4 d 7 60 c 1 2 d 5 d 6 36 c 1 c 2 d 1 d 9 64 c 1 c 2 d 2 d 8 84 c 1 c 2 d 3 d 7 96 c 1 c 2 d 4 d 6 50 c 1 c 2 d 5 2 32 c 1 c 3 d 1 d 8 56 c 1 c 3 d 2 d 7 72 c 1 c 3 d 3 d 6 80 c 1 c 3 d 4 d 5 28 c 1 c 4 d 1 d 7 48 c 1 c 4 d 2 d 6 60 c 1 c 4 d 3 d 5 32 c 1 c 4 d 4 2 24 c 1 c 5 d 1 d 6 40 c 1 c 5 d 2 d 5 48 c 1 c 5 d 3 d 4 20 c 1 c 6 d 1 d 5 32 c 1 c 6 d 2 d 4 18 c 1 c 6 d 3 2 16 c 1 c 7 d 1 d 4 24 c 1 c 7 d 2 d 3 12 c 1 c 8 d 1 d 3 8 c 1 c 8 d 2 2 8 c 1 c 9 d 1 d 2 2 c 1 c 10 d 1 2 16 c 2 2 d 1 d 8 28 c 2 2 d 2 d 7 36 c 2 2 d 3 d 6 40 c 2 2 d 4 d 5 28 c 2 c 3 d 1 d 7 48 c 2 c 3 d 2 d 6 60 c 2 c 3 d 3 d 5 32 c 2 c 3 d 4 2 24 c 2 c 4 d 1 d 6 40 c 2 c 4 d 2 d 5 48 c 2 c 4 d 3 d 4 20 c 2 c 5 d 1 d 5 32 c 2 c 5 d 2 d 4 18 c 2 c 5 d 3 2 16 c 2 c 6 d 1 d 4 24 c 2 c 6 d 2 d 3 12 c 2 c 7 d 1 d 3 8 c 2 c 7 d 2 2 8 c 2 c 8 d 1 d 2 2 c 2 c 9 d 1 2 12 c 3 2 d 1 d 6 20 c 3 2 d 2 d 5 24 c 3 2 d 3 d 4 20 c 3 c 4 d 1 d 5 32 c 3 c 4 d 2 d 4 18 c 3 c 4 d 3 2 16 c 3 c 5 d 1 d 4 24 c 3 c 5 d 2 d 3 12 c 3 c 6 d 1 d 3 8 c 3 c 6 d 2 2 8 c 3 c 7 d 1 d 2 2 c 3 c 8 d 1 2 8 c 4 2 d 1 d 4 12 c 4 2 d 2 d 3 12 c 4 c 5 d 1 d 3 8 c 4 c 5 d 2 2 8 c 4 c 6 d 1 d 2 2 c 4 c 7 d 1 2 4 c 5 2 d 1 d 2 2 c 5 c 6 d 1 2 ) ,
c 13 = 1 156 β 2 ( 2 β 2 c 2 β ν c 1 + 3 β c 1 ν c 0 + c 0 + 1 ) ( 792 β 4 c 3 c 12 + 1320 β 4 c 4 c 11 + 1800 β 4 c 5 c 10 + 2160 β 4 c 6 c 9 + 2352 β 4 c 7 c 8 + 1920 β 3 c 2 c 12 + 3828 β 3 c 3 c 11 970 β 2 ν c 2 c 11 + 1428 β 2 c 1 c 12 + 3808 β 2 c 2 c 11 + 6576 β 2 c 3 c 10 + 9156 β 2 c 4 c 9 + 11116 β 2 c 5 c 8 + 12168 β 2 c 6 c 7 1060 β ν c 2 c 10 834 β ν c 6 2 + 300 β c 0 c 12 + 1444 β c 1 c 11 + 3100 β c 2 c 10 + 4836 β c 3 c 9 + 143 c 11 288 β 3 ν c 2 c 12 396 β 3 ν c 3 c 11 576 β 3 ν c 6 c 8 294 β 3 ν c 7 2 + 5760 β 3 c 4 c 10 + 7380 β 3 c 5 c 9 + 8448 β 3 c 6 c 8 600 β 2 ν c 1 c 12 1488 β 2 ν c 4 c 9 300 β ν c 0 c 12 1630 β ν c 5 c 7 + 6316 β c 4 c 8 + 7300 β c 5 c 7 143 ν c 0 c 11 273 ν c 1 c 10 377 ν c 2 c 9 455 ν c 3 c 8 533 ν c 5 c 6 480 β 3 ν c 4 c 10 540 β 3 ν c 5 c 9 + 4410 β 3 c 7 2 1266 β 2 ν c 3 c 10 1636 β 2 ν c 5 c 8 1710 β 2 ν c 6 c 7 718 β ν c 1 c 11 1326 β ν c 3 c 9 1516 β ν c 4 c 8 + 3822 β c 6 2 507 ν c 4 c 7 + 300 β c 12 + 143 c 0 c 11 + 483 c 1 c 10 + 899 c 2 c 9 + 1295 c 3 c 8 + 1599 c 4 c 7 + 1763 c 5 c 6 + 12 d 1 d 12 + 22 d 2 d 11 + 30 d 3 d 10 + 36 d 4 d 9 + 40 d 5 d 8 + 42 d 6 d 7 ) , d 13 = 1 26 d 1 ( Q 2 β 2 4 c 0 2 ) ( 48 Q 2 β 2 d 2 d 12 + 66 Q 2 β 2 d 3 d 11 + 80 Q 2 β 2 d 4 d 10 + 90 Q 2 β 2 d 5 d 9 + 96 Q 2 β 2 d 6 d 8 + 49 Q 2 β 2 d 7 2 + 48 Q 2 β d 1 d 12 + 88 Q 2 β d 2 d 11 + 120 Q 2 β d 3 d 10 + 144 Q 2 β d 4 d 9 + 160 Q 2 β d 5 d 8 + 168 Q 2 β d 6 d 7 + 22 Q 2 d 1 d 11 + 40 Q 2 d 2 d 10 + 54 Q 2 d 3 d 9 + 64 Q 2 d 4 d 8 + 70 Q 2 d 5 d 7 + 36 Q 2 d 6 2 192 c 0 2 d 2 d 12 264 c 0 2 d 3 d 11 320 c 0 2 d 4 d 10 360 c 0 2 d 5 d 9 384 c 0 2 d 6 d 8 196 c 0 2 d 7 2 192 c 0 c 1 d 1 d 12 352 c 0 c 1 d 2 d 11 480 c 0 c 1 d 3 d 10 576 c 0 c 1 d 4 d 9 640 c 0 c 1 d 5 d 8 672 c 0 c 1 d 6 d 7 176 c 0 c 2 d 1 d 11 320 c 0 c 2 d 2 d 10 432 c 0 c 2 d 3 d 9 512 c 0 c 2 d 4 d 8 560 c 0 c 2 d 5 d 7 288 c 0 c 2 d 6 2 160 c 0 c 3 d 1 d 10 288 c 0 c 3 d 2 d 9 384 c 0 c 3 d 3 d 8 448 c 0 c 3 d 4 d 7 480 c 0 c 3 d 5 d 6 144 c 0 c 4 d 1 d 9 256 c 0 c 4 d 2 d 8 336 c 0 c 4 d 3 d 7 384 c 0 c 4 d 4 d 6 200 c 0 c 4 d 5 2 128 c 0 c 5 d 1 d 8 224 c 0 c 5 d 2 d 7 288 c 0 c 5 d 3 d 6 320 c 0 c 5 d 4 d 5 112 c 0 c 6 d 1 d 7 192 c 0 c 6 d 2 d 6 240 c 0 c 6 d 3 d 5 128 c 0 c 6 d 4 2 96 c 0 c 7 d 1 d 6 160 c 0 c 7 d 2 d 5 192 c 0 c 7 d 3 d 4 80 c 0 c 8 d 1 d 5 128 c 0 c 8 d 2 d 4 72 c 0 c 8 d 3 2 64 c 0 c 9 d 1 d 4 96 c 0 c 9 d 2 d 3 48 c 0 c 10 d 1 d 3 32 c 0 c 10 d 2 2 32 c 0 c 11 d 1 d 2 8 c 0 c 12 d 1 2 88 c 1 2 d 1 d 11 160 c 1 2 d 2 d 10 216 c 1 2 d 3 d 9 256 c 1 2 d 4 d 8 280 c 1 2 d 5 d 7 144 c 1 2 d 6 2 160 c 1 c 2 d 1 d 10 288 c 1 c 2 d 2 d 9 384 c 1 c 2 d 3 d 8 448 c 1 c 2 d 4 d 7 480 c 1 c 2 d 5 d 6 144 c 1 c 3 d 1 d 9 256 c 1 c 3 d 2 d 8 336 c 1 c 3 d 3 d 7 384 c 1 c 3 d 4 d 6 200 c 1 c 3 d 5 2 128 c 1 c 4 d 1 d 8 224 c 1 c 4 d 2 d 7 288 c 1 c 4 d 3 d 6 320 c 1 c 4 d 4 d 5 112 c 1 c 5 d 1 d 7 192 c 1 c 5 d 2 d 6 240 c 1 c 5 d 3 d 5 128 c 1 c 5 d 4 2 96 c 1 c 6 d 1 d 6 160 c 1 c 6 d 2 d 5 192 c 1 c 6 d 3 d 4 80 c 1 c 7 d 1 d 5 128 c 1 c 7 d 2 d 4 72 c 1 c 7 d 3 2 64 c 1 c 8 d 1 d 4 96 c 1 c 8 d 2 d 3 48 c 1 c 9 d 1 d 3 32 c 1 c 9 d 2 2 32 c 1 c 10 d 1 d 2 8 c 1 c 11 d 1 2 72 c 2 2 d 1 d 9 128 c 2 2 d 2 d 8 168 c 2 2 d 3 d 7 192 c 2 2 d 4 d 6 100 c 2 2 d 5 2 128 c 2 c 3 d 1 d 8 224 c 2 c 3 d 2 d 7 288 c 2 c 3 d 3 d 6 320 c 2 c 3 d 4 d 5 112 c 2 c 4 d 1 d 7 192 c 2 c 4 d 2 d 6 240 c 2 c 4 d 3 d 5 128 c 2 c 4 d 4 2 96 c 2 c 5 d 1 d 6 160 c 2 c 5 d 2 d 5 192 c 2 c 5 d 3 d 4 80 c 2 c 6 d 1 d 5 128 c 2 c 6 d 2 d 4 72 c 2 c 6 d 3 2 64 c 2 c 7 d 1 d 4 96 c 2 c 7 d 2 d 3 48 c 2 c 8 d 1 d 3 32 c 2 c 8 d 2 2 32 c 2 c 9 d 1 d 2 8 c 2 c 10 d 1 2 56 c 3 2 d 1 d 7 96 c 3 2 d 2 d 6 120 c 3 2 d 3 d 5 64 c 3 2 d 4 2 96 c 3 c 4 d 1 d 6 160 c 3 c 4 d 2 d 5 192 c 3 c 4 d 3 d 4 80 c 3 c 5 d 1 d 5 128 c 3 c 5 d 2 d 4 72 c 3 c 5 d 3 2 64 c 3 c 6 d 1 d 4 96 c 3 c 6 d 2 d 3 48 c 3 c 7 d 1 d 3 32 c 3 c 7 d 2 2 32 c 3 c 8 d 1 d 2 8 c 3 c 9 d 1 2 40 c 4 2 d 1 d 5 64 c 4 2 d 2 d 4 36 c 4 2 d 3 2 64 c 4 c 5 d 1 d 4 96 c 4 c 5 d 2 d 3 48 c 4 c 6 d 1 d 3 32 c 4 c 6 d 2 2 32 c 4 c 7 d 1 d 2 8 c 4 c 8 d 1 2 24 c 5 2 d 1 d 3 16 c 5 2 d 2 2 32 c 5 c 6 d 1 d 2 8 c 5 c 7 d 1 2 4 c 6 2 d 1 2 ) ,
c 14 = 1 364 β 2 ( 2 β 2 c 2 β ν c 1 + 3 β c 1 ν c 0 + c 0 + 1 ) ( 676 β 3 ν c 2 c 13 936 β 3 ν c 3 c 12 1144 β 3 ν c 4 c 11 1300 β 3 ν c 5 c 10 1404 β 3 ν c 6 c 9 1456 β 3 ν c 7 c 8 1404 β 2 ν c 1 c 13 2284 β 2 ν c 2 c 12 3004 β 2 ν c 3 c 11 3564 β 2 ν c 4 c 10 3964 β 2 ν c 5 c 9 4204 β 2 ν c 6 c 8 2506 β ν c 2 c 11 3162 β ν c 3 c 10 3654 β ν c 4 c 9 3982 β ν c 5 c 8 4146 β ν c 6 c 7 1872 β 4 c 3 c 13 + 3168 β 4 c 4 c 12 + 4400 β 4 c 5 c 11 + 5400 β 4 c 6 c 10 + 6048 β 4 c 7 c 9 + 16401 β 2 c 7 2 702 β ν c 0 c 13 1686 β ν c 1 c 12 + 3414 β c 1 c 12 + 7434 β c 2 c 11 + 11802 β c 3 c 10 + 15750 β c 4 c 9 + 18702 β c 5 c 8 336 ν c 0 c 12 644 ν c 1 c 11 896 ν c 2 c 10 1092 ν c 3 c 9 1232 ν c 4 c 8 1316 ν c 5 c 7 + 336 c 0 c 12 + 1150 c 1 c 11 + 2176 c 2 c 10 + 3198 c 3 c 9 + 4048 c 4 c 8 + 4606 c 5 c 7 + 23184 β 3 c 7 c 8 + 3354 β 2 c 1 c 13 + 9052 β 2 c 2 c 12 + 15874 β 2 c 3 c 11 + 22524 β 2 c 4 c 10 + 27994 β 2 c 5 c 9 + 31564 β 2 c 6 c 8 + 702 β c 0 c 13 + 20274 β c 6 c 7 672 ν c 6 2 + 702 β c 13 + 26 d 1 d 13 + 48 d 2 d 12 + 66 d 3 d 11 + 80 d 4 d 10 + 3136 β 4 c 8 2 + 4524 β 3 c 2 c 13 + 9144 β 3 c 3 c 12 + 13992 β 3 c 4 c 11 + 18300 β 3 c 5 c 10 + 21492 β 3 c 6 c 9 2142 β 2 ν c 7 2 + 2400 c 6 2 + 90 d 5 d 9 + 96 d 6 d 8 + 49 d 7 2 + 336 c 12 ) , d 14 = 1 14 d 1 ( Q 2 β 2 4 c 0 2 ) ( 26 Q 2 β 2 d 2 d 13 + 36 Q 2 β 2 d 3 d 12 + 44 Q 2 β 2 d 4 d 11 + 50 Q 2 β 2 d 5 d 10 + 54 Q 2 β 2 d 6 d 9 + 56 Q 2 β 2 d 7 d 8 + 26 Q 2 β d 1 d 13 + 48 Q 2 β d 2 d 12 + 66 Q 2 β d 3 d 11 + 80 Q 2 β d 4 d 10 + 90 Q 2 β d 5 d 9 + 96 Q 2 β d 6 d 8 + 49 Q 2 β d 7 2 + 12 Q 2 d 1 d 12 + 22 Q 2 d 2 d 11 + 30 Q 2 d 3 d 10 + 36 Q 2 d 4 d 9 + 40 Q 2 d 5 d 8 + 42 Q 2 d 6 d 7 104 c 0 2 d 2 d 13 144 c 0 2 d 3 d 12 176 c 0 2 d 4 d 11 200 c 0 2 d 5 d 10 216 c 0 2 d 6 d 9 224 c 0 2 d 7 d 8 104 c 0 c 1 d 1 d 13 192 c 0 c 1 d 2 d 12 264 c 0 c 1 d 3 d 11 320 c 0 c 1 d 4 d 10 360 c 0 c 1 d 5 d 9 384 c 0 c 1 d 6 d 8 196 c 0 c 1 d 7 2 96 c 0 c 2 d 1 d 12 176 c 0 c 2 d 2 d 11 240 c 0 c 2 d 3 d 10 288 c 0 c 2 d 4 d 9 320 c 0 c 2 d 5 d 8 336 c 0 c 2 d 6 d 7 88 c 0 c 3 d 1 d 11 160 c 0 c 3 d 2 d 10 216 c 0 c 3 d 3 d 9 256 c 0 c 3 d 4 d 8 280 c 0 c 3 d 5 d 7 144 c 0 c 3 d 6 2 80 c 0 c 4 d 1 d 10 144 c 0 c 4 d 2 d 9 192 c 0 c 4 d 3 d 8 224 c 0 c 4 d 4 d 7 240 c 0 c 4 d 5 d 6 72 c 0 c 5 d 1 d 9 128 c 0 c 5 d 2 d 8 168 c 0 c 5 d 3 d 7 192 c 0 c 5 d 4 d 6 100 c 0 c 5 d 5 2 64 c 0 c 6 d 1 d 8 112 c 0 c 6 d 2 d 7 144 c 0 c 6 d 3 d 6 160 c 0 c 6 d 4 d 5 56 c 0 c 7 d 1 d 7 96 c 0 c 7 d 2 d 6 120 c 0 c 7 d 3 d 5 64 c 0 c 7 d 4 2 48 c 0 c 8 d 1 d 6 80 c 0 c 8 d 2 d 5 96 c 0 c 8 d 3 d 4 40 c 0 c 9 d 1 d 5 64 c 0 c 9 d 2 d 4 36 c 0 c 9 d 3 2 32 c 0 c 10 d 1 d 4 48 c 0 c 10 d 2 d 3 24 c 0 c 11 d 1 d 3 16 c 0 c 11 d 2 2 16 c 0 c 12 d 1 d 2 4 c 0 c 13 d 1 2 48 c 1 2 d 1 d 12 88 c 1 2 d 2 d 11 120 c 1 2 d 3 d 10 144 c 1 2 d 4 d 9 160 c 1 2 d 5 d 8 168 c 1 2 d 6 d 7 88 c 1 c 2 d 1 d 11 160 c 1 c 2 d 2 d 10 216 c 1 c 2 d 3 d 9 256 c 1 c 2 d 4 d 8 280 c 1 c 2 d 5 d 7 144 c 1 c 2 d 6 2 80 c 1 c 3 d 1 d 10 144 c 1 c 3 d 2 d 9 192 c 1 c 3 d 3 d 8 224 c 1 c 3 d 4 d 7 240 c 1 c 3 d 5 d 6 72 c 1 c 4 d 1 d 9 128 c 1 c 4 d 2 d 8 168 c 1 c 4 d 3 d 7 192 c 1 c 4 d 4 d 6 100 c 1 c 4 d 5 2 64 c 1 c 5 d 1 d 8 112 c 1 c 5 d 2 d 7 144 c 1 c 5 d 3 d 6 160 c 1 c 5 d 4 d 5 56 c 1 c 6 d 1 d 7 96 c 1 c 6 d 2 d 6 120 c 1 c 6 d 3 d 5 64 c 1 c 6 d 4 2 48 c 1 c 7 d 1 d 6 80 c 1 c 7 d 2 d 5 96 c 1 c 7 d 3 d 4 40 c 1 c 8 d 1 d 5 64 c 1 c 8 d 2 d 4 36 c 1 c 8 d 3 2 32 c 1 c 9 d 1 d 4 48 c 1 c 9 d 2 d 3 24 c 1 c 10 d 1 d 3 16 c 1 c 10 d 2 2 16 c 1 c 11 d 1 d 2 4 c 1 c 12 d 1 2 40 c 2 2 d 1 d 10 72 c 2 2 d 2 d 9 96 c 2 2 d 3 d 8 112 c 2 2 d 4 d 7 120 c 2 2 d 5 d 6 72 c 2 c 3 d 1 d 9 128 c 2 c 3 d 2 d 8 168 c 2 c 3 d 3 d 7 192 c 2 c 3 d 4 d 6 100 c 2 c 3 d 5 2 64 c 2 c 4 d 1 d 8 112 c 2 c 4 d 2 d 7 144 c 2 c 4 d 3 d 6 160 c 2 c 4 d 4 d 5 56 c 2 c 5 d 1 d 7 96 c 2 c 5 d 2 d 6 120 c 2 c 5 d 3 d 5 64 c 2 c 5 d 4 2 48 c 2 c 6 d 1 d 6 80 c 2 c 6 d 2 d 5 96 c 2 c 6 d 3 d 4 40 c 2 c 7 d 1 d 5 64 c 2 c 7 d 2 d 4 36 c 2 c 7 d 3 2 32 c 2 c 8 d 1 d 4 48 c 2 c 8 d 2 d 3 24 c 2 c 9 d 1 d 3 16 c 2 c 9 d 2 2 16 c 2 c 10 d 1 d 2 4 c 2 c 11 d 1 2 32 c 3 2 d 1 d 8 56 c 3 2 d 2 d 7 72 c 3 2 d 3 d 6 80 c 3 2 d 4 d 5 56 c 3 c 4 d 1 d 7 96 c 3 c 4 d 2 d 6 120 c 3 c 4 d 3 d 5 64 c 3 c 4 d 4 2 48 c 3 c 5 d 1 d 6 80 c 3 c 5 d 2 d 5 96 c 3 c 5 d 3 d 4 40 c 3 c 6 d 1 d 5 64 c 3 c 6 d 2 d 4 36 c 3 c 6 d 3 2 32 c 3 c 7 d 1 d 4 48 c 3 c 7 d 2 d 3 24 c 3 c 8 d 1 d 3 16 c 3 c 8 d 2 2 16 c 3 c 9 d 1 d 2 4 c 3 c 10 d 1 2 24 c 4 2 d 1 d 6 40 c 4 2 d 2 d 5 48 c 4 2 d 3 d 4 40 c 4 c 5 d 1 d 5 64 c 4 c 5 d 2 d 4 36 c 4 c 5 d 3 2 32 c 4 c 6 d 1 d 4 48 c 4 c 6 d 2 d 3 24 c 4 c 7 d 1 d 3 16 c 4 c 7 d 2 2 16 c 4 c 8 d 1 d 2 4 c 4 c 9 d 1 2 16 c 5 2 d 1 d 4 24 c 5 2 d 2 d 3 24 c 5 c 6 d 1 d 3 16 c 5 c 6 d 2 2 16 c 5 c 7 d 1 d 2 4 c 5 c 8 d 1 2 8 c 6 2 d 1 d 2 4 c 6 c 7 d 1 2 ) ,
c 15 = 1 210 β 2 ( 2 β 2 c 2 β ν c 1 + 3 β c 1 ν c 0 + c 0 + 1 ) ( 2632 β 3 c 2 c 14 + 8352 β 3 c 4 c 12 + 11110 β 3 c 5 c 11 + 13320 β 3 c 6 c 10 + 14742 β 3 c 7 c 9 1758 β 2 ν c 3 c 12 2102 β 2 ν c 4 c 11 2360 β 2 ν c 5 c 10 2532 β 2 ν c 6 c 9 2618 β 2 ν c 7 c 8 406 β ν c 0 c 14 978 β ν c 1 c 13 + 6720 β c 7 2 + 406 β c 14 + 195 c 0 c 13 + 675 c 1 c 12 + 1295 c 2 c 11 + 1935 c 3 c 10 + 2499 c 4 c 9 + 2915 c 5 c 8 + 3135 c 6 c 7 + 26 d 2 d 13 + 36 d 3 d 12 + 44 d 4 d 11 + 195 c 13 + 1872 β 4 c 4 c 13 448 β 3 ν c 8 2 + 5382 β 3 c 3 c 13 + 13586 β 2 c 4 c 11 + 406 β c 0 c 14 + 1992 β c 1 c 13 + 4390 β c 2 c 12 + 7072 β c 3 c 11 + 9606 β c 4 c 10 + 11656 β c 5 c 9 + 12982 β c 6 c 8 195 ν c 0 c 13 375 ν c 1 c 12 525 ν c 2 c 11 645 ν c 3 c 10 735 ν c 4 c 9 795 ν c 5 c 8 825 ν c 6 c 7 1281 β ν c 7 2 + 9426 β 2 c 3 c 12 + 1946 β 2 c 1 c 14 + 19866 β 2 c 6 c 9 + 17210 β 2 c 5 c 10 + 5306 β 2 c 2 c 13 + 21266 β 2 c 7 c 8 + 4032 β 4 c 8 c 9 + 2640 β 4 c 5 c 12 + 3780 β 4 c 7 c 10 + 3300 β 4 c 6 c 11 + 1092 β 4 c 3 c 14 1328 β 2 ν c 2 c 13 812 β 2 ν c 1 c 14 + 14 d 1 d 14 + 7616 β 3 c 8 2 + 50 d 5 d 10 + 54 d 6 d 9 + 56 d 7 d 8 392 β 3 ν c 2 c 14 546 β 3 ν c 3 c 13 672 β 3 ν c 4 c 12 770 β 3 ν c 5 c 11 840 β 3 ν c 6 c 10 882 β 3 ν c 7 c 9 1462 β ν c 2 c 12 1858 β ν c 3 c 11 2166 β ν c 4 c 10 2386 β ν c 5 c 9 2518 β ν c 6 c 8 ) , d 15 = 1 30 d 1 ( Q 2 β 2 4 c 0 2 ) ( 120 Q 2 β 2 d 6 d 10 + 104 Q 2 β d 2 d 13 336 c 0 c 6 d 3 d 7 128 c 0 c 7 d 1 d 8 192 c 0 c 9 d 3 d 4 128 c 0 c 10 d 2 d 4 64 c 0 c 11 d 1 d 4 96 c 0 c 11 d 2 d 3 176 c 1 c 3 d 1 d 11 384 c 1 c 4 d 3 d 8 128 c 1 c 7 d 4 2 192 c 1 c 8 d 3 d 4 72 c 1 c 9 d 3 2 160 c 2 2 d 2 d 10 216 c 2 2 d 3 d 9 256 c 2 2 d 4 d 8 64 c 4 c 7 d 1 d 4 8 c 4 c 10 d 1 2 40 c 5 2 d 1 d 5 64 c 5 2 d 2 d 4 8 c 5 c 9 d 1 2 4 c 7 2 d 1 2 + 96 Q 2 β 2 d 4 d 12 312 c 0 2 d 3 d 13 440 c 0 2 d 5 d 11 504 c 0 2 d 7 d 9 224 c 0 c 1 d 1 d 14 352 c 0 c 3 d 2 d 11 448 c 0 c 5 d 4 d 7 256 c 0 c 6 d 2 d 8 352 c 1 c 2 d 2 d 11 512 c 1 c 3 d 4 d 8 32 c 1 c 11 d 2 2 8 c 1 c 13 d 1 2 88 c 2 2 d 1 d 11 280 c 2 2 d 5 d 7 200 c 2 c 4 d 5 2 128 c 2 c 6 d 4 2 224 c 3 c 4 d 2 d 7 160 c 3 c 6 d 2 d 5 32 c 3 c 10 d 1 d 2 32 c 4 c 9 d 1 d 2 48 c 5 c 7 d 1 d 3 + 200 Q 2 β d 5 d 10 160 c 0 c 5 d 1 d 10 480 c 0 c 5 d 5 d 6 128 c 0 c 8 d 4 2 72 c 0 c 10 d 3 2 384 c 1 2 d 6 d 8 288 c 1 c 4 d 2 d 9 480 c 1 c 4 d 5 d 6 144 c 1 c 5 d 1 d 9 160 c 1 c 8 d 2 d 5 80 c 1 c 9 d 1 d 5 128 c 1 c 9 d 2 d 4 64 c 2 c 9 d 1 d 4 8 c 2 c 12 d 1 2 128 c 3 2 d 2 d 8 128 c 3 c 4 d 1 d 8 240 c 3 c 5 d 3 d 5 64 c 4 2 d 4 2 192 c 4 c 5 d 3 d 4 36 c 5 2 d 3 2 16 c 6 2 d 2 2 + 176 Q 2 β d 4 d 11 224 c 0 2 d 2 d 14 480 c 0 2 d 6 d 10 192 c 0 c 3 d 1 d 12 512 c 0 c 4 d 4 d 8 288 c 0 c 5 d 2 d 9 384 c 0 c 6 d 4 d 6 320 c 0 c 7 d 4 d 5 192 c 1 2 d 2 d 12 264 c 1 2 d 3 d 11 320 c 1 c 3 d 2 d 10 448 c 1 c 4 d 4 d 7 32 c 2 c 11 d 1 d 2 96 c 3 c 6 d 1 d 6 32 c 3 c 9 d 2 2 56 c 4 2 d 1 d 7 96 c 4 2 d 2 d 6 96 c 4 c 5 d 1 d 6 48 c 4 c 8 d 1 d 3 32 c 4 c 8 d 2 2 96 c 5 c 6 d 2 d 3 + 56 Q 2 β d 1 d 14 + 144 Q 2 β d 3 d 12 + 224 Q 2 β d 7 d 8 320 c 0 c 4 d 2 d 10 288 c 0 c 4 d 6 2 384 c 0 c 5 d 3 d 8 200 c 0 c 6 d 5 2 112 c 0 c 8 d 1 d 7 240 c 0 c 8 d 3 d 5 96 c 0 c 9 d 1 d 6 360 c 1 2 d 5 d 9 192 c 1 c 2 d 1 d 12 640 c 1 c 2 d 5 d 8 64 c 1 c 10 d 1 d 4 144 c 2 2 d 6 2 112 c 3 c 5 d 1 d 7 192 c 3 c 5 d 2 d 6 80 c 3 c 7 d 1 d 5 160 c 4 c 5 d 2 d 5 80 c 4 c 6 d 1 d 5 + 110 Q 2 β 2 d 5 d 11 + 126 Q 2 β 2 d 7 d 9 + 49 Q 2 d 7 2 416 c 0 c 1 d 2 d 13 576 c 0 c 1 d 3 d 12 480 c 0 c 3 d 3 d 10 576 c 0 c 3 d 4 d 9 432 c 0 c 4 d 3 d 9 144 c 0 c 6 d 1 d 9 288 c 0 c 7 d 3 d 6 320 c 1 2 d 4 d 10 196 c 1 2 d 7 2 672 c 1 c 2 d 6 d 7 288 c 1 c 3 d 6 2 200 c 1 c 5 d 5 2 64 c 3 c 8 d 1 d 4 96 c 3 c 8 d 2 d 3 128 c 4 c 6 d 2 d 4 32 c 5 c 8 d 1 d 2 8 c 6 c 8 d 1 2 + 64 Q 2 β 2 d 8 2 + 26 Q 2 d 1 d 13 + 48 Q 2 d 2 d 12 + 66 Q 2 d 3 d 11 + 80 Q 2 d 4 d 10 + 90 Q 2 d 5 d 9 + 96 Q 2 d 6 d 8 384 c 0 2 d 4 d 12 392 c 0 c 2 d 7 2 640 c 0 c 3 d 5 d 8 224 c 0 c 7 d 2 d 7 192 c 0 c 8 d 2 d 6 48 c 0 c 12 d 1 d 3 32 c 0 c 13 d 1 d 2 432 c 1 c 3 d 3 d 9 160 c 1 c 4 d 1 d 10 288 c 3 c 4 d 3 d 6 48 c 3 c 9 d 1 d 3 96 c 4 c 7 d 2 d 3 32 c 6 c 7 d 1 d 2 + 78 Q 2 β 2 d 3 d 13 256 c 0 2 d 8 2 672 c 0 c 3 d 6 d 7 160 c 0 c 9 d 2 d 5 32 c 0 c 12 d 2 2 8 c 0 c 14 d 1 2 104 c 1 2 d 1 d 13 480 c 1 c 2 d 3 d 10 576 c 1 c 2 d 4 d 9 560 c 1 c 3 d 5 d 7 96 c 1 c 8 d 1 d 6 192 c 2 c 7 d 3 d 4 80 c 2 c 8 d 1 d 5 128 c 2 c 8 d 2 d 4 72 c 2 c 8 d 3 2 48 c 2 c 10 d 1 d 3 32 c 2 c 10 d 2 2 100 c 3 2 d 5 2 192 c 3 c 6 d 3 d 4 120 c 4 2 d 3 d 5 72 c 4 c 6 d 3 2 704 c 0 c 1 d 4 d 11 800 c 0 c 1 d 5 d 10 864 c 0 c 1 d 6 d 9 896 c 0 c 1 d 7 d 8 208 c 0 c 2 d 1 d 13 384 c 0 c 2 d 2 d 12 528 c 0 c 2 d 3 d 11 640 c 0 c 2 d 4 d 10 720 c 0 c 2 d 5 d 9 768 c 0 c 2 d 6 d 8 224 c 2 c 5 d 2 d 7 288 c 2 c 5 d 3 d 6 320 c 2 c 5 d 4 d 5 112 c 2 c 6 d 1 d 7 192 c 2 c 6 d 2 d 6 240 c 2 c 6 d 3 d 5 96 c 2 c 7 d 1 d 6 160 c 2 c 7 d 2 d 5 288 c 1 c 6 d 3 d 6 320 c 1 c 6 d 4 d 5 112 c 1 c 7 d 1 d 7 192 c 1 c 7 d 2 d 6 240 c 1 c 7 d 3 d 5 96 c 1 c 10 d 2 d 3 48 c 1 c 11 d 1 d 3 32 c 1 c 12 d 1 d 2 160 c 2 c 3 d 1 d 10 288 c 2 c 3 d 2 d 9 384 c 2 c 3 d 3 d 8 448 c 2 c 3 d 4 d 7 480 c 2 c 3 d 5 d 6 144 c 2 c 4 d 1 d 9 256 c 2 c 4 d 2 d 8 336 c 2 c 4 d 3 d 7 384 c 2 c 4 d 4 d 6 128 c 2 c 5 d 1 d 8 + 56 Q 2 β 2 d 2 d 14 + 216 Q 2 β d 6 d 9 176 c 0 c 4 d 1 d 11 560 c 0 c 4 d 5 d 7 80 c 0 c 10 d 1 d 5 256 c 1 c 5 d 2 d 8 336 c 1 c 5 d 3 d 7 384 c 1 c 5 d 4 d 6 128 c 1 c 6 d 1 d 8 224 c 1 c 6 d 2 d 7 96 c 2 c 9 d 2 d 3 72 c 3 2 d 1 d 9 168 c 3 2 d 3 d 7 192 c 3 2 d 4 d 6 320 c 3 c 4 d 4 d 5 128 c 3 c 5 d 4 2 128 c 3 c 7 d 2 d 4 72 c 3 c 7 d 3 2 8 c 3 c 11 d 1 2 64 c 5 c 6 d 1 d 4 32 c 5 c 7 d 2 2 24 c 6 2 d 1 d 3 ) .

References

  1. Delfani, M.R. Nonlinear elasticity of monolayer hexagonal crystals: Theory and application to circular bulge test. Eur. J. Mech. A Solid. 2018, 68, 117–132. [Google Scholar] [CrossRef]
  2. Dai, Z.; Lu, N. Poking and bulging of suspended thin sheets: Slippage, instabilities, and metrology. J. Mech. Phys. Solids 2021, 149, 104320. [Google Scholar] [CrossRef]
  3. Gutscher, G.; Wu, H.C.; Ngaile, G.; Altan, T. Determination of flow stress for sheet metal forming using the viscous pressure bulge (VPB) test. J. Mater. Process. Technol. 2004, 146, 1–7. [Google Scholar] [CrossRef]
  4. Sun, J.Y.; Qian, S.H.; Li, Y.M.; He, X.T.; Zheng, Z.L. Theoretical study of adhesion energy measurement for film/substrate interface using pressurized blister test: Energy release rate. Measurement 2013, 46, 2278–2287. [Google Scholar] [CrossRef]
  5. Ma, Y.; Wang, G.R.; Chen, Y.L.; Long, D.; Guan, Y.C.; Liu, L.Q.; Zhang, Z. Extended Hencky solution for the blister test of nanomembrane. Extrem. Mech. Lett. 2018, 22, 69–78. [Google Scholar] [CrossRef]
  6. Cao, Z.; Tao, L.; Akinwande, D.; Huang, R.; Liechti, K.M. Mixed-mode traction-separation relations between graphene and copper by blister tests. Int. J. Solids Struct. 2016, 84, 147–159. [Google Scholar] [CrossRef]
  7. Napolitanno, M.J.; Chudnovsky, A.; Moet, A. The constrained blister test for the energy of interfacial adhesion. J. Adhes. Sci. Technol. 1988, 2, 311–323. [Google Scholar] [CrossRef]
  8. Pervier, M.L.A.; Hammond, D.W. Measurement of the fracture energy in mode I of atmospheric ice accreted on different materials using a blister test. Eng. Fract. Mech. 2019, 214, 223–232. [Google Scholar] [CrossRef]
  9. Zhu, T.T.; Li, G.X.; Müftü, S.; Wan, K.T. Revisiting the constrained blister test to measure thin film adhesion. J. Appl. Mech. T ASME 2017, 84, 071005. [Google Scholar] [CrossRef]
  10. Zhu, T.T.; Müftü, S.; Wan, K.T. One-dimensional constrained blister test to measure thin film adhesion. J. Appl. Mech. T ASME 2018, 85, 054501. [Google Scholar] [CrossRef]
  11. Molla-Alipour, M.; Ganji, B.A. Analytical analysis of mems capacitive pressure sensor with circular diaphragm under dynamic load using differential transformation method (DTM). Acta Mech. Solida Sin. 2015, 28, 400–408. [Google Scholar] [CrossRef]
  12. Lee, H.Y.; Choi, B. Theoretical and experimental investigation of the trapped air effect on air-sealed capacitive pressure sensor. Sens. Actuators A 2015, 221, 104–114. [Google Scholar] [CrossRef]
  13. Mishra, R.B.; Khan, S.M.; Shaikh, S.F.; Hussain, A.M.; Hussain, M. Low-cost foil/paper based touch mode pressure sensing element as artificial skin module for prosthetic hand. In Proceedings of the 2020 3rd IEEE International Conference on Soft Robotics (RoboSoft), New Haven, CT, USA, 15 May–15 July 2020; pp. 194–200. [Google Scholar]
  14. Meng, G.Q.; Ko, W.H. Modeling of circular diaphragm and spreadsheet solution programming for touch mode capacitive sensors. Sens. Actuators A 1999, 75, 45–52. [Google Scholar] [CrossRef]
  15. Lian, Y.S.; Sun, J.Y.; Ge, X.M.; Yang, Z.X.; He, X.T.; Zheng, Z.L. A theoretical study of an improved capacitive pressure sensor: Closed-form solution of uniformly loaded annular membranes. Measurement 2017, 111, 84–92. [Google Scholar] [CrossRef]
  16. Hencky, H. On the stress state in circular plates with vanishing bending stiffness. Z. Angew. Math. Phys. 1915, 63, 311–317. [Google Scholar]
  17. Chien, W.Z. Asymptotic behavior of a thin clamped circular plate under uniform normal pressure at very large deflection. Sci. Rep. Natl. Tsinghua Univ. 1948, 5, 193–208. [Google Scholar]
  18. Alekseev, S.A. Elastic circular membranes under the uniformly distributed loads. Eng. Corpus 1953, 14, 196–198. [Google Scholar]
  19. Huang, P.F.; Song, Y.P.; Li, Q.; Liu, X.Q.; Feng, Y.Q. A theoretical study of circular orthotropic membrane under concentrated load: The relation of load and deflection. IEEE Access 2020, 8, 126127–126137. [Google Scholar] [CrossRef]
  20. Rao, Y.; Qiao, S.; Dai, Z.; Lu, N. Elastic wetting: Substrate-supported droplets confined by soft elastic membranes. J. Mech. Phys. Solids 2021, 151, 104399. [Google Scholar] [CrossRef]
  21. Chen, S.L.; Zheng, Z.L. Large deformation of circular membrane under the concentrated force. Appl. Math. Mech. 2003, 24, 25–28. [Google Scholar]
  22. Chien, W.Z.; Wang, Z.Z.; Xu, Y.G.; Chen, S.L. The symmetrical deformation of circular membrane under the action of uniformly distributed loads in its central portion. Appl. Math. Mech. 1981, 2, 599–612. [Google Scholar]
  23. Lian, Y.S.; Sun, J.Y.; Zhao, Z.H.; He, X.T.; Zheng, Z.L. A revisit of the boundary value problem for Föppl–Hencky membranes: Improvement of geometric equations. Mathematics 2020, 8, 631. [Google Scholar] [CrossRef] [Green Version]
  24. Campbell, J.D. On the theory of initially tensioned circular membranes subjected to uniform pressure. Q. J. Mech. Appl. Math. 1956, 9, 84–93. [Google Scholar] [CrossRef]
  25. Fichter, W.B. Some Solutions for the Large Deflections of Uniformly Loaded Circular Membranes; NASA: Washington, DC, USA, 1997; TP-3658.
  26. Alekseev, S.A. Elastic annular membranes with a stiff centre under the concentrated force. Eng. Corpus 1951, 10, 71–80. [Google Scholar]
  27. Sun, J.Y.; Zhang, Q.; Li, X.; He, X.T. Axisymmetric large deflection elastic analysis of hollow annular membranes under transverse uniform loading. Symmetry 2021, 13, 1770. [Google Scholar] [CrossRef]
  28. Sun, J.Y.; Hu, J.L.; He, X.T.; Zheng, Z.L. A theoretical study of a clamped punch-loaded blister configuration: The quantitative relation of load and deflection. Int. J. Mech. Sci. 2010, 52, 928–936. [Google Scholar] [CrossRef]
  29. Yang, Z.X.; Sun, J.Y.; Zhao, Z.H.; Li, S.Z.; He, X.T. A closed-form solution of prestressed annular membrane internally-connected with rigid circular plate and transversely-loaded by central shaft. Mathematics 2020, 8, 521. [Google Scholar] [CrossRef] [Green Version]
Figure 1. Deflection profile along a diameter of an Alekseev-type annular membrane under loads q.
Figure 1. Deflection profile along a diameter of an Alekseev-type annular membrane under loads q.
Mathematics 10 02121 g001
Figure 2. Equilibrium diagram of the free body with radius r (bra).
Figure 2. Equilibrium diagram of the free body with radius r (bra).
Mathematics 10 02121 g002
Figure 3. Variation of c0 with n for q = 0.0001 MPa, where the dash-dotted line shows the convergence trend of the data points of even terms (n = 2, 4, 6…) and the dashed line shows that of odd terms (n = 3, 5, 7…).
Figure 3. Variation of c0 with n for q = 0.0001 MPa, where the dash-dotted line shows the convergence trend of the data points of even terms (n = 2, 4, 6…) and the dashed line shows that of odd terms (n = 3, 5, 7…).
Mathematics 10 02121 g003
Figure 4. Variation of c1 with n for q = 0.0001 MPa, where the dash-dotted line shows the convergence trend of the data points of even terms (n = 2, 4, 6…) and the dashed line shows that of odd terms (n = 3, 5, 7…).
Figure 4. Variation of c1 with n for q = 0.0001 MPa, where the dash-dotted line shows the convergence trend of the data points of even terms (n = 2, 4, 6…) and the dashed line shows that of odd terms (n = 3, 5, 7…).
Mathematics 10 02121 g004
Figure 5. Variation of d0 with n for q = 0.0001 MPa, where the dash-dotted line shows the convergence trend of the data points of even terms (n = 2, 4, 6…) and the dashed line shows that of odd terms (n = 3, 5, 7…).
Figure 5. Variation of d0 with n for q = 0.0001 MPa, where the dash-dotted line shows the convergence trend of the data points of even terms (n = 2, 4, 6…) and the dashed line shows that of odd terms (n = 3, 5, 7…).
Mathematics 10 02121 g005
Figure 6. Variation of c0 with n for q = 0.0001 MPa.
Figure 6. Variation of c0 with n for q = 0.0001 MPa.
Mathematics 10 02121 g006
Figure 7. Variation of c1 with n for q = 0.0001 MPa.
Figure 7. Variation of c1 with n for q = 0.0001 MPa.
Mathematics 10 02121 g007
Figure 8. Variation of d0 with n for q = 0.0001 MPa.
Figure 8. Variation of d0 with n for q = 0.0001 MPa.
Mathematics 10 02121 g008
Figure 9. Variation of ci(1 − β)i with i for q = 0.0001 MPa and β = 11/14.
Figure 9. Variation of ci(1 − β)i with i for q = 0.0001 MPa and β = 11/14.
Mathematics 10 02121 g009
Figure 10. Variation of ci(αβ)i with i for q = 0.0001 MPa, α = 4/7 and β = 11/14.
Figure 10. Variation of ci(αβ)i with i for q = 0.0001 MPa, α = 4/7 and β = 11/14.
Mathematics 10 02121 g010
Figure 11. Variation of di(1 − β)i with i for q = 0.0001 MPa and β = 11/14.
Figure 11. Variation of di(1 − β)i with i for q = 0.0001 MPa and β = 11/14.
Mathematics 10 02121 g011
Figure 12. Variation of di(αβ)i with i for q = 0.0001 MPa, α = 4/7 and β = 11/14.
Figure 12. Variation of di(αβ)i with i for q = 0.0001 MPa, α = 4/7 and β = 11/14.
Mathematics 10 02121 g012
Figure 13. Variation of c0 with n for q = 0.008 MPa, where the dash-dotted line shows the convergence trend of the data points of even terms (n = 2, 4, 6…) and the dashed line shows that of odd terms (n = 3, 5, 7…).
Figure 13. Variation of c0 with n for q = 0.008 MPa, where the dash-dotted line shows the convergence trend of the data points of even terms (n = 2, 4, 6…) and the dashed line shows that of odd terms (n = 3, 5, 7…).
Mathematics 10 02121 g013
Figure 14. Variation of c1 with n for q = 0.008 MPa, where the dash-dotted line shows the convergence trend of the data points of even terms (n = 2, 4, 6…) and the dashed line shows that of odd terms (n = 3, 5, 7…).
Figure 14. Variation of c1 with n for q = 0.008 MPa, where the dash-dotted line shows the convergence trend of the data points of even terms (n = 2, 4, 6…) and the dashed line shows that of odd terms (n = 3, 5, 7…).
Mathematics 10 02121 g014
Figure 15. Variation of d0 with n for q = 0.008 MPa, where the dash-dotted line shows the convergence trend of the data points of even terms (n = 2, 4, 6…) and the dashed line shows that of odd terms (n = 3, 5, 7…).
Figure 15. Variation of d0 with n for q = 0.008 MPa, where the dash-dotted line shows the convergence trend of the data points of even terms (n = 2, 4, 6…) and the dashed line shows that of odd terms (n = 3, 5, 7…).
Mathematics 10 02121 g015
Figure 16. Variation of ci(1 − β)i with i when q = 0.008 MPa and β = 11/14.
Figure 16. Variation of ci(1 − β)i with i when q = 0.008 MPa and β = 11/14.
Mathematics 10 02121 g016
Figure 17. Variation of ci(αβ)i with i when q = 0.008 MPa, α = 4/7 and β = 11/14.
Figure 17. Variation of ci(αβ)i with i when q = 0.008 MPa, α = 4/7 and β = 11/14.
Mathematics 10 02121 g017
Figure 18. Variation of di(1 − β)i with i when q = 0.008 MPa and β = 11/14.
Figure 18. Variation of di(1 − β)i with i when q = 0.008 MPa and β = 11/14.
Mathematics 10 02121 g018
Figure 19. Variation of di(αβ)i with i when q = 0.008 MPa, α = 4/7 and β = 11/14.
Figure 19. Variation of di(αβ)i with i when q = 0.008 MPa, α = 4/7 and β = 11/14.
Mathematics 10 02121 g019
Figure 20. Deflection profiles along a diameter of four Alekseev-type annular membranes and a circular membrane when q = 0.0002 MPa.
Figure 20. Deflection profiles along a diameter of four Alekseev-type annular membranes and a circular membrane when q = 0.0002 MPa.
Mathematics 10 02121 g020
Figure 21. Variations of differences in deflection with loads q.
Figure 21. Variations of differences in deflection with loads q.
Mathematics 10 02121 g021
Figure 22. Variations of differences in stress with loads q.
Figure 22. Variations of differences in stress with loads q.
Mathematics 10 02121 g022
Figure 23. Deflection profiles along a diameter of eight Alekseev-type annular membranes and a circular membrane when q = 0.01 MPa.
Figure 23. Deflection profiles along a diameter of eight Alekseev-type annular membranes and a circular membrane when q = 0.01 MPa.
Mathematics 10 02121 g023
Figure 24. Variations of differences in pressure q with maximum deflection wm.
Figure 24. Variations of differences in pressure q with maximum deflection wm.
Mathematics 10 02121 g024
Table 1. The results of numerical calculation of c0, c1 and d0 for q = 0.0001 MPa.
Table 1. The results of numerical calculation of c0, c1 and d0 for q = 0.0001 MPa.
nc0c1d0
20.01197985−0.009439910.03886790
30.01492981−0.008515340.03058498
40.01287976−0.007538180.03579442
50.01323855−0.007398100.03468850
60.01301745−0.007303860.03531982
70.01306394−0.007285090.03517532
80.01303710−0.007273770.03525289
90.01304256−0.007271520.03523588
100.01303968−0.007270340.03524527
110.01304025−0.007269450.03524248
Table 2. The numerically calculated values of ci(1 − β)i and ci(αβ)i when q = 0.0001 MPa, α = 4/7 and β = 11/14.
Table 2. The numerically calculated values of ci(1 − β)i and ci(αβ)i when q = 0.0001 MPa, α = 4/7 and β = 11/14.
ici(1 − β)ici(αβ)i
00.013040250.01304025
1−0.001557740.00155774
20.000296410.00029641
3−0.000168100.00016810
45.29538927 × 10−55.29538927 × 10−5
5−1.80161742 × 10−51.80161742 × 10−5
65.60599264 × 10−65.60599264 × 10−6
7−1.75933493 × 10−61.75933493 × 10−6
85.35507803 × 10−75.35507803 × 10−7
9−1.62632278 × 10−71.62632278 × 10−7
104.86626780 × 10−84.86626780 × 10−8
11−1.44986110 × 10−81.44986110 × 10−8
Table 3. The numerically calculated values of di(1 − β)i and di(αβ)i when q = 0.0001 MPa, α = 4/7 and β = 11/14.
Table 3. The numerically calculated values of di(1 − β)i and di(αβ)i when q = 0.0001 MPa, α = 4/7 and β = 11/14.
idi(1 − β)idi(αβ)i
00.035242480.03524248
1−0.029084240.02908424
2–0.00580824−0.00580824
3–0.000280090.00028009
4−5.91427706 × 10−5−5.91427706 × 10−5
5−9.23001859 × 10−69.23001859 × 10−6
6−8.68232313 × 10−7−8.68232313 × 10−7
7−4.31388327 × 10−74.31388327 × 10−7
8−3.77046968 × 10−9−3.77046968 × 10−9
9−1.85145370 × 10−81.85145370 × 10−8
10−1.25152469 × 10−10−1.25152469 × 10−10
11−5.73606617 × 10−105.73606617 × 10−10
Table 4. The results of the numerical calculation of c0, c1 and d0 when q = 0.008 MPa.
Table 4. The results of the numerical calculation of c0, c1 and d0 when q = 0.008 MPa.
nc0c1d0
20.24525643−0.193257830.19851576
30.29529305−0.163069710.14895366
40.26747513−0.148770450.17425372
50.27846455−0.146573770.16504231
60.27237181−0.143333970.17021351
70.27426590−0.142463650.16824011
80.27364233−0.142118560.16936731
90.27435725−0.141989770.16918853
100.27420479−0.142064170.16928792
110.27422132−0.142021970.16921323
120.27421202−0.142052900.16926132
130.27421591−0.142038140.16923154
Table 5. The numerically calculated values of ci(1 − β)i and ci(αβ)i when q = 0.008 MPa, α = 4/7 and β = 11/14.
Table 5. The numerically calculated values of ci(1 − β)i and ci(αβ)i when q = 0.008 MPa, α = 4/7 and β = 11/14.
ici(1 − β)ici(αβ)i
00.274215910.27421591
1−0.030436740.03043674
20.006555550.00655555
3−0.004093010.00409301
49.57948254 × 10−49.57948254 × 10−4
5−4.72257108 × 10−44.72257108 × 10−4
68.39765267 × 10−58.39765267 × 10−5
7−5.62440026 × 10−55.62440026 × 10−5
82.39571485 × 10−62.39571485 × 10−6
9−8.48354140 × 10−68.48354140 × 10−6
101.71560584 × 10−61.71560584 × 10−6
11−1.92778425 × 10−61.92778425 × 10−6
128.75934218 × 10−78.75934218 × 10−7
13−6.26245384 × 10−76.26245384 × 10−7
Table 6. The numerically calculated values of di(1 − β)i and di(αβ)i when q = 0.008 MPa, α = 4/7 and β = 11/14.
Table 6. The numerically calculated values of di(1 − β)i and di(αβ)i when q = 0.008 MPa, α = 4/7 and β = 11/14.
idi(1 − β)idi(αβ)i
00.169231540.16923154
1−0.127611520.12761152
2−0.03316675−0.03316675
3−0.005590190.00559019
4−0.00186868−0.00186868
5−6.72098886 × 10−46.72098886 × 10−4
6−2.62267256 × 10−4−2.62267256 × 10−4
7−1.11698057 × 10−41.11698057 × 10−4
8−4.86768405 × 10−5−4.86768405 × 10−5
9−2.22870953 × 10−52.22870953 × 10−5
10−1.04435147 × 10−5−1.04435147 × 10−5
11−5.03839569 × 10−65.03839569 × 10−6
12−2.48735974 × 10−6−2.48735974 × 10−6
13−1.25620215 × 10−61.25620215 × 10−6
Table 7. Required pressures q and their relative errors under the same maximum deflections wm.
Table 7. Required pressures q and their relative errors under the same maximum deflections wm.
Maximum Deflections
wm [mm]
Required Pressures q [MPa]Relative Errors
Lian et al., 2017Present Study
5.1950.0002040.00022%
18.7610.00960.00820%
32.3460.04920.03540.57%
Publisher’s Note: MDPI stays neutral with regard to jurisdictional claims in published maps and institutional affiliations.

Share and Cite

MDPI and ACS Style

Li, B.; Zhang, Q.; Li, X.; He, X.-T.; Sun, J.-Y. A Refined Closed-Form Solution for the Large Deflections of Alekseev-Type Annular Membranes Subjected to Uniformly Distributed Transverse Loads: Simultaneous Improvement of Out-of-Plane Equilibrium Equation and Geometric Equation. Mathematics 2022, 10, 2121. https://doi.org/10.3390/math10122121

AMA Style

Li B, Zhang Q, Li X, He X-T, Sun J-Y. A Refined Closed-Form Solution for the Large Deflections of Alekseev-Type Annular Membranes Subjected to Uniformly Distributed Transverse Loads: Simultaneous Improvement of Out-of-Plane Equilibrium Equation and Geometric Equation. Mathematics. 2022; 10(12):2121. https://doi.org/10.3390/math10122121

Chicago/Turabian Style

Li, Bo, Qi Zhang, Xue Li, Xiao-Ting He, and Jun-Yi Sun. 2022. "A Refined Closed-Form Solution for the Large Deflections of Alekseev-Type Annular Membranes Subjected to Uniformly Distributed Transverse Loads: Simultaneous Improvement of Out-of-Plane Equilibrium Equation and Geometric Equation" Mathematics 10, no. 12: 2121. https://doi.org/10.3390/math10122121

APA Style

Li, B., Zhang, Q., Li, X., He, X.-T., & Sun, J.-Y. (2022). A Refined Closed-Form Solution for the Large Deflections of Alekseev-Type Annular Membranes Subjected to Uniformly Distributed Transverse Loads: Simultaneous Improvement of Out-of-Plane Equilibrium Equation and Geometric Equation. Mathematics, 10(12), 2121. https://doi.org/10.3390/math10122121

Note that from the first issue of 2016, this journal uses article numbers instead of page numbers. See further details here.

Article Metrics

Back to TopTop