Measuring the Performance of Private Secondary Schools in KwaZulu-Natal
Abstract
1. Introduction
2. Literature Review
2.1. Historical Development of Performance Measurement
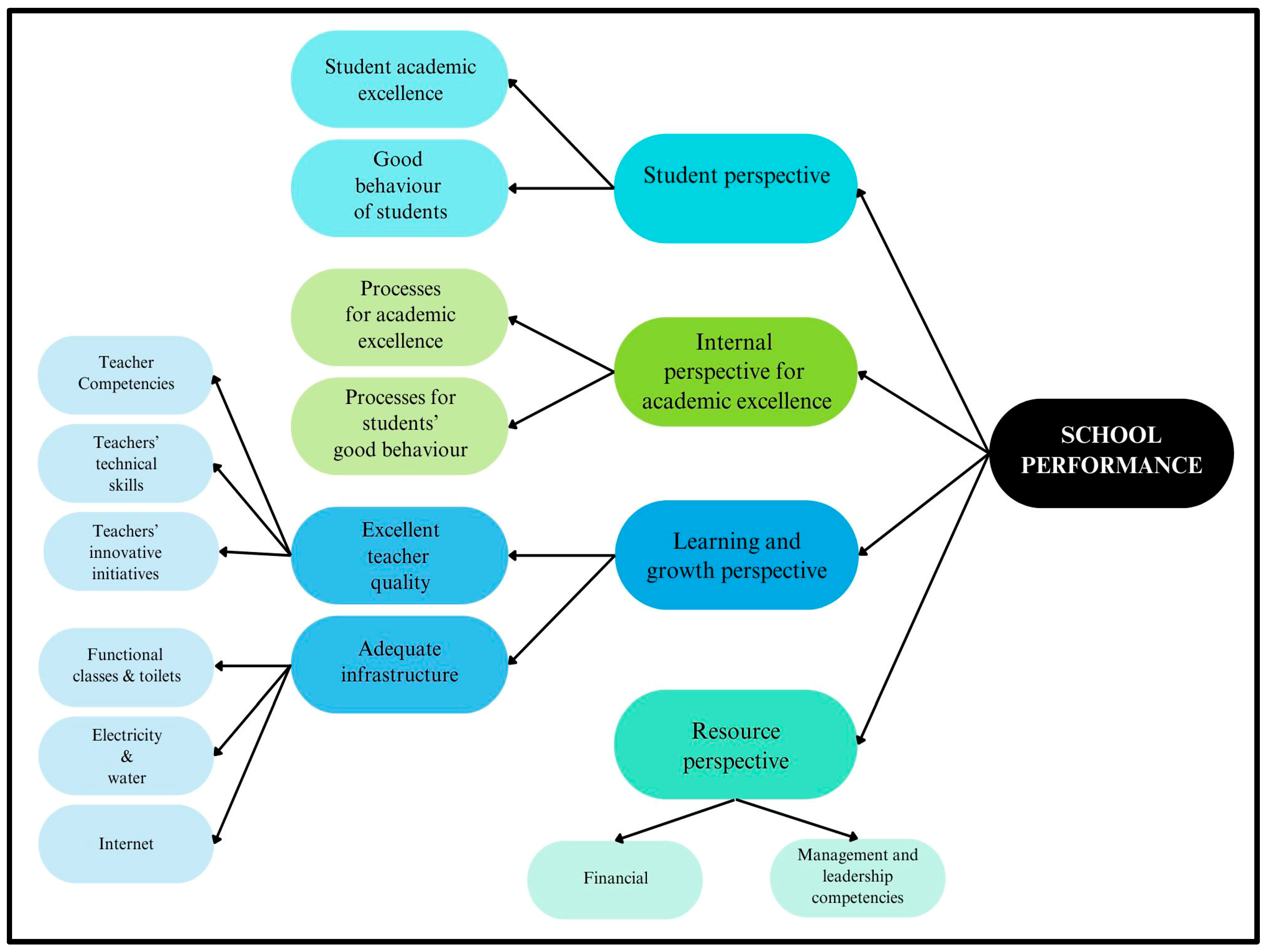
2.2. Stage 1: Developing a Theoretical Model to Measure Performance in Private Secondary Schools
2.3. Stage 2: Empirical Validation of the Theoretical Model
3. Problem Statement
4. Research Objectives
- Confirm the antecedents of the model structurally and measure each one’s model fit; and to
- Measure the academic performance of private secondary schools.
5. Hypotheses
6. Research Methodology
7. Results
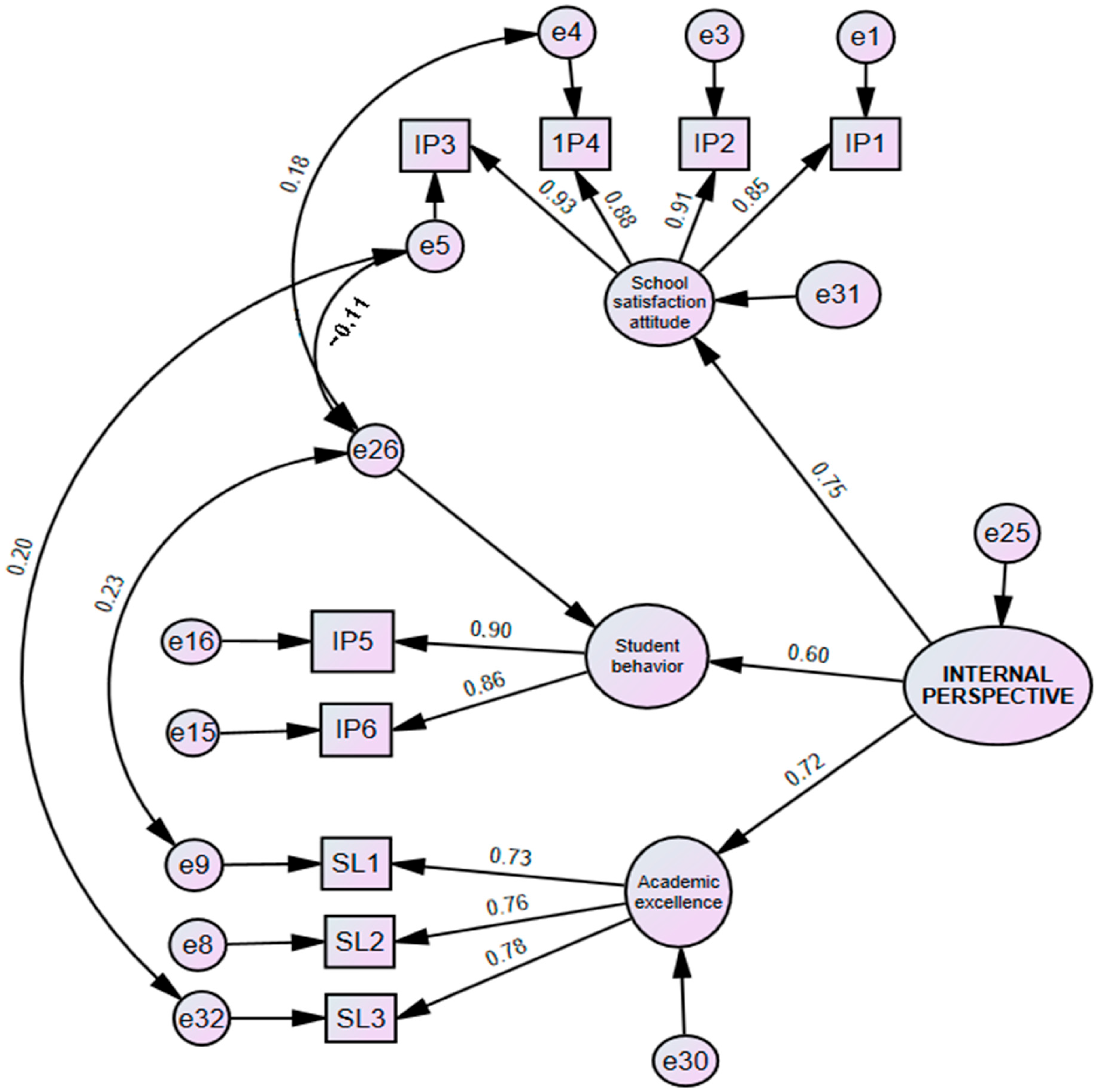
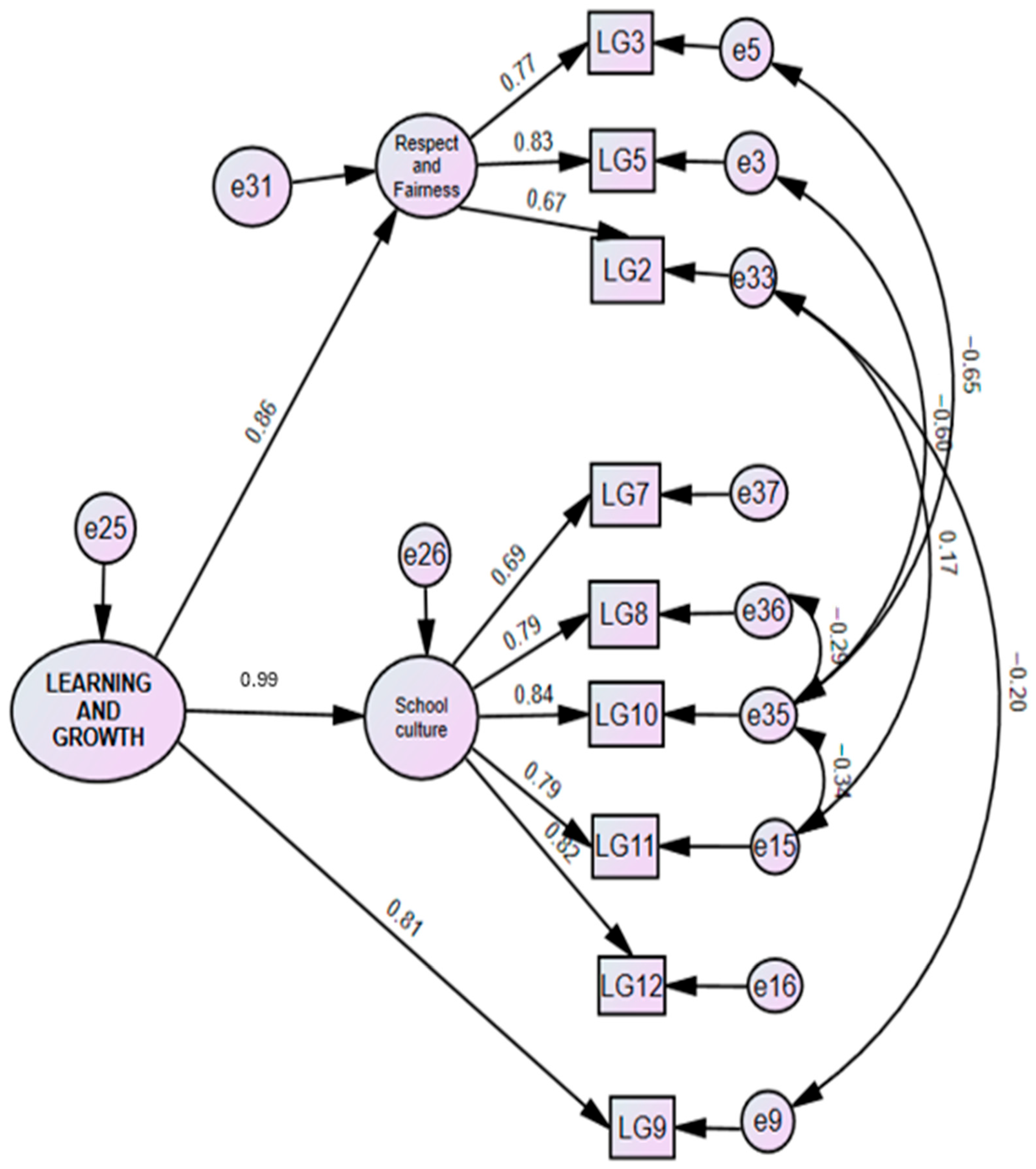
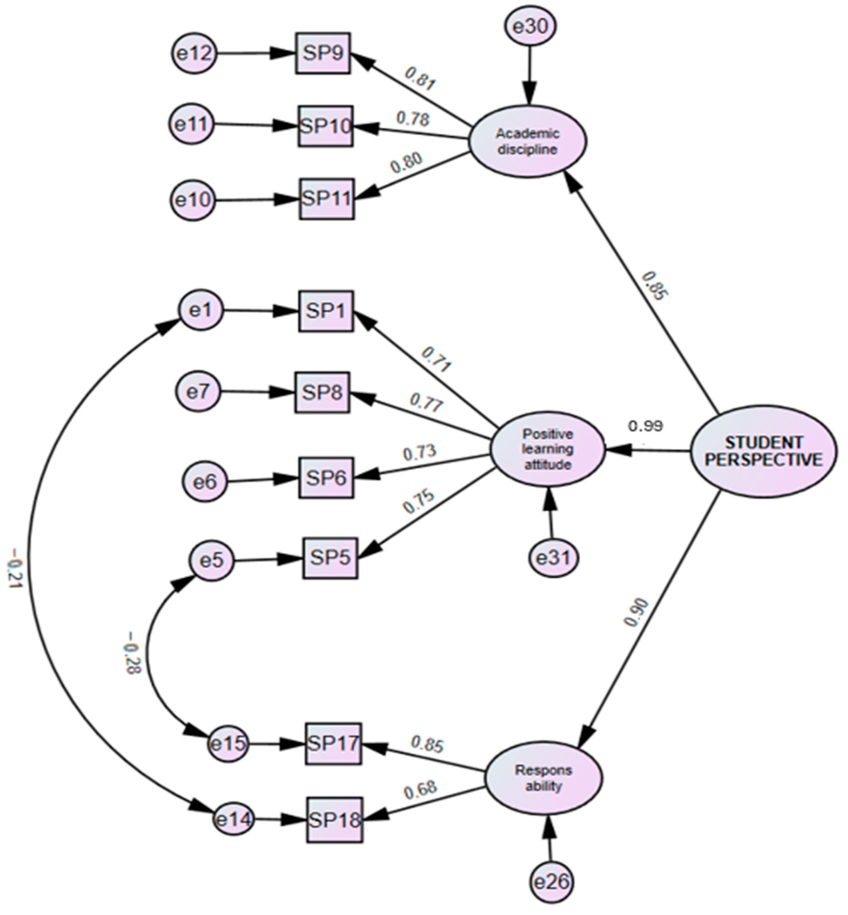
7.1. Objective 1: Confirm the Antecedents of the Model Structurally and Measure Each One’s Model Fit
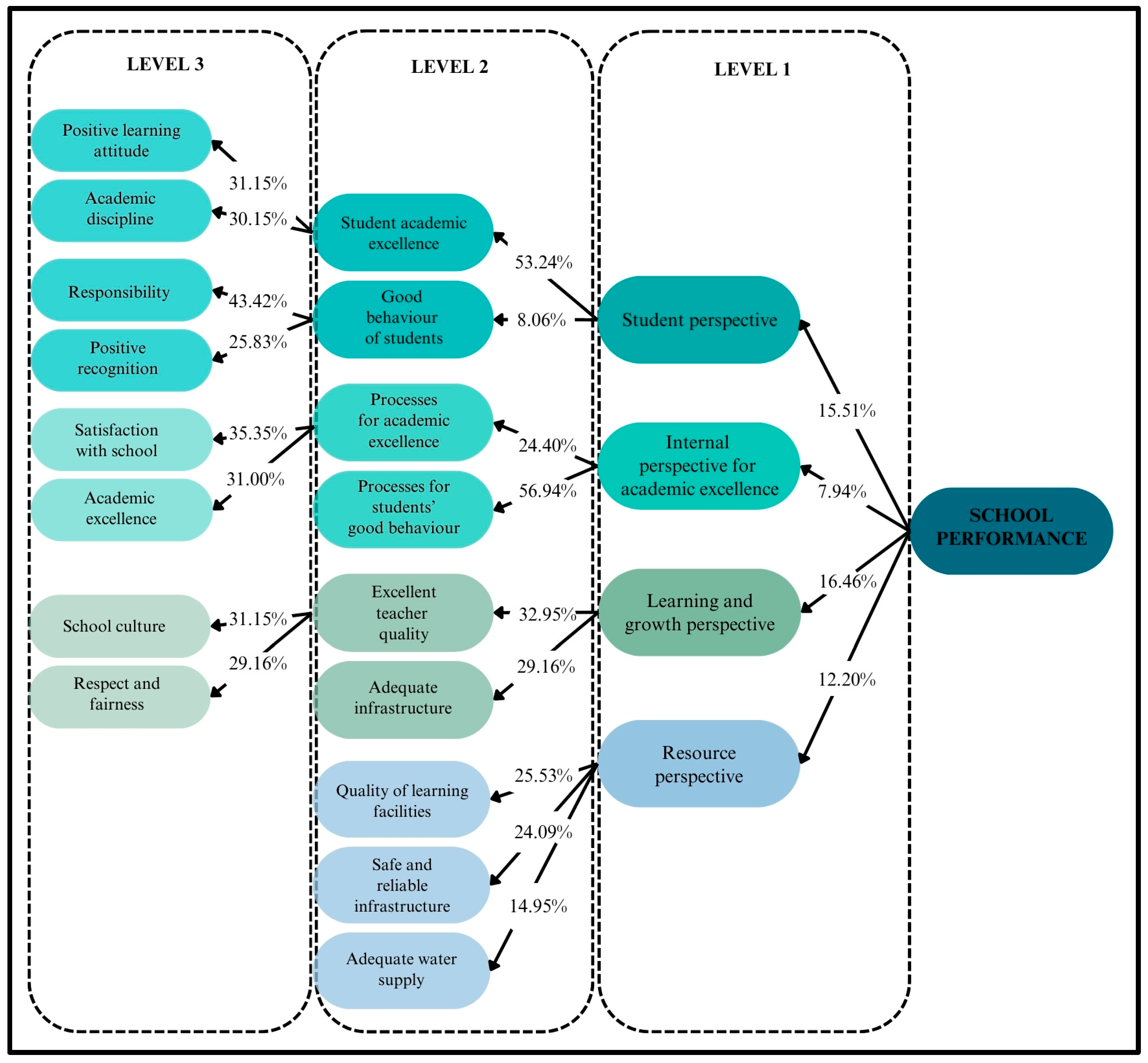
7.2. Objective 2: Measuring Academic Performance
7.3. Discussion of Results
7.4. Limitations and Alternative Perspectives
7.5. Practical and Policy Implications
8. Accepting or Rejecting the Hypotheses
9. Conclusions
Author Contributions
Funding
Institutional Review Board Statement
Informed Consent Statement
Data Availability Statement
Conflicts of Interest
Appendix A. Questionnaire to Measure Performance in Private Schools
| School principal | |
| Educator | |
| Administrative staff |
| Sr. No | Questions | SD | D | N | A | SA |
| SP1 | The learner prepares well for all subjects | 1 | 2 | 3 | 4 | 5 |
| SP2 | The learner pays attention and listens to class discussions | 1 | 2 | 3 | 4 | 5 |
| SP3 | The learner strives to get good grades in every subject | 1 | 2 | 3 | 4 | 5 |
| SP4 | The learner actively participates in in-class discussions | 1 | 2 | 3 | 4 | 5 |
| SP5 | The learners do their homework attentively | 1 | 2 | 3 | 4 | 5 |
| SP6 | The learner exerts more effort to accomplish challenging assignments | 1 | 2 | 3 | 4 | 5 |
| SP7 | Learners prefer to engage in challenging assignments | 1 | 2 | 3 | 4 | 5 |
| SP8 | The learner pays undivided attention during his/her study | 1 | 2 | 3 | 4 | 5 |
| SP9 | The learner revises class notes properly before every class | 1 | 2 | 3 | 4 | 5 |
| SP10 | The learner follows a proper time schedule for study | 1 | 2 | 3 | 4 | 5 |
| SP11 | The learner thoroughly reads the material before every class | 1 | 2 | 3 | 4 | 5 |
| SP12 | The learners try to “catch up” if they missed a lesson if he/she was absent from any of the classes | 1 | 2 | 3 | 4 | 5 |
| SP13 | The learner balances extracurricular activities with their studies | 1 | 2 | 3 | 4 | 5 |
| SP14 | The learners prefer that teachers complement them openly in-class | 1 | 2 | 3 | 4 | 5 |
| SP15 | The learners appreciate positive feedback from their parents | 1 | 2 | 3 | 4 | 5 |
| SP16 | The learner follows the directions given by the teacher | 1 | 2 | 3 | 4 | 5 |
| SP17 | The learners aim to deliver their best work | 1 | 2 | 3 | 4 | 5 |
| SP18 | The learners are behaving appropriately towards fellow students | 1 | 2 | 3 | 4 | 5 |
| SP19 | Learners participate in skills development class activities | 1 | 2 | 3 | 4 | 5 |
| Internal Process for Academic Excellence | ||||||
| IP1 | The learners like to attend this school | 1 | 2 | 3 | 4 | 5 |
| IP2 | The learners are proud to be in this school | 1 | 2 | 3 | 4 | 5 |
| IP3 | The learners are looking forward to going to this school | 1 | 2 | 3 | 4 | 5 |
| IP4 | The learners are happy to be at this school | 1 | 2 | 3 | 4 | 5 |
| IP5 | The school hosts programs in which the community can also participate in | 1 | 2 | 3 | 4 | 5 |
| IP6 | The school has several extracurricular activities where communities are involved | 1 | 2 | 3 | 4 | 5 |
| IP7 | Parents are involved in the school decision-making process | 1 | 2 | 3 | 4 | 5 |
| IP8 | The teachers make a great effort to help students understand academic content | 1 | 2 | 3 | 4 | 5 |
| IP9 | The teachers in the school are very supportive in general | 1 | 2 | 3 | 4 | 5 |
| IP10 | The learner loves to attend classes because the teacher explains the subject well | 1 | 2 | 3 | 4 | 5 |
| IP11 | The school has a good record with a high Grade 12 pass rate | 1 | 2 | 3 | 4 | 5 |
| Resources Perspective | ||||||
| RP1 | The school has a good infrastructure | 1 | 2 | 3 | 4 | 5 |
| RP2 | The water and electric connections are safe | 1 | 2 | 3 | 4 | 5 |
| RP3 | The water supplied at the school is clean | 1 | 2 | 3 | 4 | 5 |
| RP4 | The school has a good internet connection in the computer labs | 1 | 2 | 3 | 4 | 5 |
| RP5 | Students have access to computer labs all the time | 1 | 2 | 3 | 4 | 5 |
| RP6 | The lab instructors are well-trained, and they can help the learners | 1 | 2 | 3 | 4 | 5 |
| RP7 | There is a backup generator for an uninterrupted power supply | 1 | 2 | 3 | 4 | 5 |
| RP8 | The school has a playground for the students to play in their leisure time | 1 | 2 | 3 | 4 | 5 |
| RP9 | The classrooms are nice and brightly lit | 1 | 2 | 3 | 4 | 5 |
| RP10 | The teachers place great emphasis on a clean and hygienic school environment | 1 | 2 | 3 | 4 | 5 |
| RP11 | The water supply exceeds the school’s needs (no water rationing is required) | 1 | 2 | 3 | 4 | 5 |
| RP12 | The school has a constant water supply | 1 | 2 | 3 | 4 | 5 |
| RP13 | The labs are well-stocked and have all the needed chemicals and equipment to enable teachers to do the experiments | 1 | 2 | 3 | 4 | 5 |
| Learning and Growth Perspective | ||||||
| Student Learning | 1 | 2 | 3 | 4 | 5 | |
| SL1 | The students learn a lot from the assessments | 1 | 2 | 3 | 4 | 5 |
| SL2 | The assessments are aligned with learning outcomes | 1 | 2 | 3 | 4 | 5 |
| SL3 | There are different forms of assessment used to measure student learning | 1 | 2 | 3 | 4 | 5 |
| Staff Learning & Growth | 1 | 2 | 3 | 4 | 5 | |
| LG1 | Teachers teach one another with respect | 1 | 2 | 3 | 4 | 5 |
| LG2 | Students and teachers treat each other with respect | 1 | 2 | 3 | 4 | 5 |
| LG3 | Student discipline policies and practices are fair | 1 | 2 | 3 | 4 | 5 |
| LG4 | The principal model’s respectful behaviour | 1 | 2 | 3 | 4 | 5 |
| LG5 | Faculty and Staff value what students have to say | 1 | 2 | 3 | 4 | 5 |
| LG6 | The Faculty and Staff respect all races and cultures | 1 | 2 | 3 | 4 | 5 |
| LG7 | Teachers are respectful of parents | 1 | 2 | 3 | 4 | 5 |
| LG8 | Most of the school staff in the institute has a unified vision | 1 | 2 | 3 | 4 | 5 |
| LG9 | The schooling staff has a sense of ownership and responsibility | 1 | 2 | 3 | 4 | 5 |
| LG10 | The school staff treats each other with respect | 1 | 2 | 3 | 4 | 5 |
| LG11 | The staff and students are committed to the school’s values | 1 | 2 | 3 | 4 | 5 |
| LG12 | The staff is unbiased in all tasks related to the school | 1 | 2 | 3 | 4 | 5 |
| LG13 | The school staff voluntarily puts effort into helping students with disabilities | 1 | 2 | 3 | 4 | 5 |
| LG14 | The school facilities are well looked after and are up to state standards | 1 | 2 | 3 | 4 | 5 |
| LG15 | The school puts equal emphasis on academics as well as sports | 1 | 2 | 3 | 4 | 5 |
| LG16 | The school staff has good knowledge in their areas of teaching | 1 | 2 | 3 | 4 | 5 |
References
- Amin, C. (2021). Balanced scorecard perspectives on school performance at the Islamic Primary School Lentera Hati. ANP Journal of Social Science and Humanities, 2(2), 136–144. [Google Scholar] [CrossRef]
- Arbuckle, J. L. (2021). IBM SPSS AMOS 28 user’s guide. IBM Corp. [Google Scholar]
- Bauwens, R., Audenaert, M., & Decramer, A. (2023). Performance management systems, innovative work behaviour and the role of transformational leadership: An experimental approach. Journal of Organisational Effectiveness: People and Performance, 11(1), 178–195. [Google Scholar] [CrossRef]
- Bentler, P. M. (1990). Comparative fit indexes in structural models. Psychological Bulletin, 107(2), 238–246. [Google Scholar] [CrossRef] [PubMed]
- Bisschoff, C. A. (2021). A model to measure and manage brand loyalty of commercial farmers towards their agribusiness. Baltica, 34(8), 32–67. [Google Scholar]
- Bisschoff, C. A., & Lotriet, R. A. (2012). Factor identification in managerial ethics. African Journal of Business Management, 6(43), 10741–10749. [Google Scholar] [CrossRef]
- Bisschoff, C. A., & Salim, S. (2014). A model to measure the brand loyalty of financial institutions. Mediterranean Journal of Social Sciences, 5(23), 302–309. [Google Scholar] [CrossRef]
- Brown, R. S., & Wohlstetter, P. (2006). Developing a performance evaluation system for charter schools: The balanced scorecard approach. Center on Educational Governance, Rossier School of Education, University of Southern California. [Google Scholar]
- Browne, M. W., & Cudeck, R. (1992). Alternative ways of assessing model fit. Sociological Methods & Research, 21(2), 230–258. [Google Scholar] [CrossRef]
- Chang, H. T., Hsu, H. M., Liou, J. W., & Tsai, C. T. (2013). Psychological contracts and innovative behaviour: A moderated path analysis of work engagement and job resources. Journal of Applied Social Psychology, 43(10), 2120–2135. [Google Scholar] [CrossRef]
- Chughtai, M. S., & Khan, H. S. U. D. (2024). Knowledge-oriented leadership and employees’ innovative performance: A moderated mediation model. Current Psychology, 43(4), 3426–3439. [Google Scholar] [CrossRef]
- Chuktu, O., Owan, V. J., Abang, K. B., Idika, D. O., Ekpo, E. E., Ekon, E. E., Dan, F. A. O., Ojini, R. A., Sunday, M. O., Robert, A. I., & Aduma, P. O. (2024). Institutional attributes and parents’ contentment with pupils’ quality of teaching, care, and safety in public primary schools. Cogent Education, 11(1), 2295167. [Google Scholar] [CrossRef]
- Coşkun, A., & Nizaeva, M. (2023). Strategic performance management using the balanced scorecard in educational institutions. Open Education Studies, 5(1), 20220198. [Google Scholar] [CrossRef]
- Cowling, N. (2024). Number of students in KwaZulu-Natal in South Africa 2022, by gender and grade. Available online: https://www.statista.com/statistics/1351083/number-of-students-in-kwazulu-natal-in-south-africa-by-gender/?srsltid=AfmBOooil1wezgD9wjzPtE3A4fJj16LrMEPbbk0-n3D9hU2zdJ8HgYcP (accessed on 17 June 2025).
- Dariyo, A., Uwes, S., & Tumanggor, R. O. (2022). The implementation of the balanced scorecard for improving quality of education. Nidhomul Haq: Jurnal Manajemen Pendidikan Islam, 7(3), 451–464. [Google Scholar] [CrossRef]
- Department of Basic Education (DBE). (2022). Master list of schools 2022. Department of Basic Education (DBE). Available online: https://www.education.gov.za/Programmes/EMIS/EMISDownloads.aspx (accessed on 21 July 2025).
- Distefano, C., & Morgan, G. B. (2014). A comparison of diagonal weighted least squares robust estimation techniques for ordinal data. Structural Equation Modeling: A Multidisciplinary Journal, 21(3), 425–438. [Google Scholar] [CrossRef]
- Els, D., & Bisschoff, C. A. (2023). A post-COVID model to measure brand loyalty of banking clients during a pandemic. Banks and Bank Systems, 18(2), 24–37. [Google Scholar] [CrossRef] [PubMed]
- Field, A. (2017). Understanding statistics using IBM SPSS (5th ed.). Sage. [Google Scholar]
- Fornell, C., & Laker, D. F. (1981). Evaluating structural equations models with unobserved variables and measurement error. Journal of Marketing Research, 18, 39–50. [Google Scholar] [CrossRef]
- Garengo, P., & Betto, F. (2024). The role of organisational culture and leadership style in performance measurement and management: A longitudinal case study. Production Planning & Control, 35(2), 151–169. [Google Scholar] [CrossRef]
- Gningue, S. M., Peach, R., Jarrah, A. M., & Wardat, Y. (2022). The relationship between teacher leadership and school climate: Findings from a teacher leadership project. Education Sciences, 12(11), 749. [Google Scholar] [CrossRef]
- Hair, J. F., Jr., Black, W. C., Babin, B. J., & Anderson, R. E. (2018). Multivariate data analysis (8th ed.). Prentice Hall. [Google Scholar]
- Hasan, R. U., & Chyi, T. M. (2017). Practical application of balanced scorecard: A literature review. Journal of Strategy and Performance Management, 5(3), 87–103. Available online: https://www.scribd.com/document/454773273/PRACTICAL-APPLICATION-OF-BALANCED-SCOREC-pdf (accessed on 10 June 2025).
- Henseler, J., Ringle, C. M., & Sinkovics, R. R. (2009). The use of partial least squares path modeling in international marketing. Advances in International Marketing, 20, 277–319. [Google Scholar]
- Hough, J., & Bisschoff, C. A. (1995). Kliëntediens van die Oss-Vrystaatse Koöperasie. OVK. [Google Scholar]
- Hulland, J. (1999). Use of partial least squares (PLS) in strategic management research: A review of four recent studies. Strategic Management Journal, 20(2), 195–204. [Google Scholar] [CrossRef]
- IBM Corp. (2022a). IBM AMOS statistics (Version 29) [Computer software]. IBM Corp. [Google Scholar]
- IBM Corp. (2022b). IBM SPSS statistics (Version 29) [Computer software]. IBM Corp. [Google Scholar]
- Imandin, L., Bisschoff, C., & Botha, C. (2016). Confirmatory analysis of the model to measure employee engagement. Problems and Perspectives in Management, 14(2), 93–103. [Google Scholar] [CrossRef]
- Jambo, D., & Hongde, L. (2020). The effect of principal’s distributed leadership practice on students’ academic achievement: A systematic review of the literature. International Journal of Higher Education, 9(1), 189–198. [Google Scholar] [CrossRef]
- Johnson, L. C. M., Atun, R., Røttingen, J.-A., & Kickbusch, I. (2022). A multi-stakeholder approach to health strategy: Lessons for implementation and system performance. Global Health Research and Policy, 7, 23. [Google Scholar] [CrossRef]
- Jonas, P. T. (2011). A scorecard for monitoring and evaluation of governance of special schools in the Western Cape [Master’s thesis, University of Stellenbosch]. [Google Scholar]
- Kaplan, R. S., & Norton, D. P. (1992). The balanced scorecard: Measures that drive performance. Harvard Business Review, 70(1), 71–79. [Google Scholar] [CrossRef]
- Komang, A. (2018). Standardized regression weight in AMOS? [Discussion post]. ResearchGate. Available online: https://www.quora.com/If-I-share-a-Facebook-post-with-a-specific-friend-only-will-friends-of-that-person-be-able-to-see-the-post (accessed on 2 April 2026).
- Kristanti, M., Cahyani, I., & Suhartono, S. (2024). Profile of school partnership collaboration model with parents to support educational success at SD Terang Nusantara. Asian Journal of Social and Humanities, 2(5), 1065–1076. [Google Scholar] [CrossRef]
- Kumar, G. N. S. (2015, March 21). Structural equation modeling using AMOS part 4: Model fit by G N Satish Kumar [Video]. YouTube. Available online: http://www.youtube.com/watch?v=nFml5AQwwHY (accessed on 10 June 2025).
- Maqbool, S., Zafeer, H. M. I., Maqbool, S., Zeng, P., Draissi, Z., & Javed, S. (2024). Stance of numerous leadership styles and their effect on teaching to sustain academic performance at the high school level. Heliyon, 10(16), e36438. [Google Scholar] [CrossRef]
- Maskey, R., Fei, J., & Nguyen, H. O. (2018). Use of exploratory factor analysis in maritime research. The Asian Journal of Shipping and Logistics, 34(2), 91–111. [Google Scholar] [CrossRef]
- Mensah, I. K., Khan, M. K., Liang, J., Zhu, N., Lin, L.-W., & Mwakapesa, D. S. (2023). The moderating influence of perceived government information transparency on COVID-19 pandemic information adoption on social media systems. Frontiers in Psychology 14, 1172094. [Google Scholar] [CrossRef]
- Msosa, S. K. (2020). A comparative trend analysis of changes in teacher rate of absenteeism in South Africa. Education Sciences, 10(8), 189. [Google Scholar] [CrossRef]
- Nag, D., Bisschoff, C. A., & Botha, C. J. (2025a). A conceptual paper to develop a strategic performance scorecard for private secondary schools. Journal of Economic Development, Environment and People. In press. [Google Scholar]
- Nag, D., Bisschoff, C. A., & Botha, C. J. (2025b). A conceptual scorecard to measure the performance of private secondary schools. International Journal of Education Science, 50(1), 9–22. [Google Scholar] [CrossRef]
- Nang’ole, C. W., & Muathe, S. M. (2023). Strategic leadership, strategic resources allocation, strategic incentive and performance of public secondary schools in Bungoma, County. Kenya. Journal of Business and Management Sciences, 11(4), 229–239. [Google Scholar] [CrossRef]
- Nugraha, D., Reftyawati, D., & Sari, Y. A. (2020). The effective school strategic plan implementation: A best practice of school improvement. Attractive: Innovative Education Journal, 2(2), 9–19. [Google Scholar] [CrossRef]
- Ogunbayo, S. B., & Mhlanga, N. (2022). Effects of training on teachers’ job performance in Nigeria’s public secondary schools. Asian Journal of Assessment in Teaching and Learning, 12(1), 44–51. [Google Scholar] [CrossRef]
- Pallant, J. (2020). SPSS survival manual: A step-by-step guide to data analysis using IBM SPSS (7th ed.). Routledge. [Google Scholar] [CrossRef]
- Park, Y. S., Konge, L., & Artino, A. R., Jr. (2020). The positivism paradigm of research. Academic Medicine, 95(5), 690–694. [Google Scholar] [CrossRef]
- Pereira, M. M., & Melão, N. F. (2012). The implementation of the balanced scorecard in a school district: Lessons learned from an action research study. International Journal of Productivity and Performance Management, 61(8), 919–939. [Google Scholar] [CrossRef]
- Pitout, H., Álvarez Calderón, C. A., & Dinan Thompson, M. (2021). Emergent bilingual learners in former Model C schools: Home language use and performance. South African Journal of Education, 41(1), 1–11. [Google Scholar]
- Poister, T. H. (2008). Measuring performance in public and nonprofit organisations. Wiley. Available online: https://scispace.com/pdf/measuring-performance-in-public-and-nonprofit-organizations-p8sf7r7mn3.pdf (accessed on 10 June 2025).
- Rahayu, S., Yudi, Y., Rahayu, R., & Luthfi, M. (2023). The relationship of balanced scorecard perspectives and government organisation performance measurement. International Journal of Productivity and Performance Management, 72(7), 1881–1902. [Google Scholar] [CrossRef]
- Rehman, S., Bisschoff, C. A., & Botha, C. J. (2025). Measuring academic performance at South African private higher education institutions. Business & IT, 15(1), 13–28. [Google Scholar] [CrossRef]
- Ridwan, R. (2021). The effect of leadership on performance: Analysis of school management ability and attitude. AKADEMIK: Jurnal Mahasiswa Ekonomi & Bisnis, 1(2), 59–67. [Google Scholar] [CrossRef]
- Rompho, N. (2020). The balanced scorecard for school management: A case study of Thai public schools. Measuring Business Excellence, 24(3), 285–300. [Google Scholar] [CrossRef]
- Saksono, L. A., & Bernardus, D. (2023). Design of balanced scorecard as a school’s performance measurement. International Journal of Professional Business Review, 8(4), 1–16. [Google Scholar] [CrossRef]
- Sakwa, S. E., Mugwe, M. C., & Macharia, S. (2023). Principal’s teacher reward strategies on teacher performance in public secondary schools in Mumias East Sub-County, Kenya. East African Journal of Education Studies, 6(1), 38–55. [Google Scholar] [CrossRef]
- Salim, S. (2013). Measuring the brand loyalty of financial institutions [Master’s dissertation, North-West University]. NWU Institutional Repository. [Google Scholar]
- Sengendo, D., & Eduan, W. (2024). Headteachers’ transformational leadership and its influence on academic performance: A case of public secondary schools in Uganda. International Journal of Research and Innovation in Social Science, 8(3), 1184–1192. [Google Scholar] [CrossRef]
- Siburian, P., & Pangaribuan, W. (2020). Transformation based on outcomes performance assessment instrumentation model of the national standard of education to the balanced scorecard (Case studies in senior high schools in North Sumatra Province, Indonesia). Advances in Social Sciences Research Journal, 7(11), 503–525. [Google Scholar] [CrossRef]
- Soderberg, M., Kalagnanam, S., Sheehan, N. T., & Vaidyanathan, G. (2011). When is a balanced scorecard a balanced scorecard? International Journal of Productivity and Performance Management, 60(7), 688–708. [Google Scholar] [CrossRef]
- South African Human Rights Commission (SAHRC). (2023). Schools’ infrastructure northwest inquiry report. Available online: https://www.sahrc.org.za/home/21/files/Schools%20Infrastructure%20Inquiry%20Report.pdf (accessed on 10 June 2025).
- Steinmetz, H., Schmidt, P., Tina-Booh, A., Wieczorek, S., & Schwartz, S. H. (2009). Testing measurement invariance using multigroup CFA: Differences between educational groups in human values measurement. Quality and Quantity, 43(4), 599–616. [Google Scholar] [CrossRef]
- Storey, A. (2002). Performance management in schools: Could the balanced scorecard help? School Leadership & Management, 22(3), 321–338. [Google Scholar] [CrossRef]
- Tan, C. Y., Dimmock, C., & Walker, A. (2024). How school leadership practices relate to student outcomes: Insights from a three-level meta-analysis. Educational Management Administration & Leadership, 52(1), 6–27. [Google Scholar] [CrossRef]
- Tucker, L. R., & Lewis, C. (1973). A reliability coefficient for maximum likelihood factor analysis. Psychometrika, 38(1), 1–10. [Google Scholar] [CrossRef]
- Varma, A., Budhwar, P., & DeNisi, A. (2023). Performance management systems: A global perspective. Routledge. [Google Scholar] [CrossRef]
- Warisno, A., & Hidayah, N. (2022). Investigating principals’ leadership to develop teachers’ professionalism at Madrasah. Al-Tanzim: Jurnal Manajement Pendidikan Islam, 6(1), 603–616. [Google Scholar] [CrossRef]
- Weber, R. (2019). Measuring the effect of customer satisfaction on customer re-purchase intention in the second-hand motor industry [MBA dissertation, North-West University]. [Google Scholar]
- Wei, F., & Ni, Y. (2023). Parent councils, parent involvement, and parent satisfaction: Evidence from rural schools in China. Educational Management Administration & Leadership, 51(1), 198–218. [Google Scholar] [CrossRef]
- Williams, B. W. (2010). Organisational health and mindfulness as predictors of school effectiveness: Using the balanced scorecard [Ph.D. dissertation, University of Alabama]. The University of Alabama Institutional Repository. [Google Scholar]
- Xia, Y., & Yang, Y. (2019). RMSEA, CFI, and TLI in structural equation modeling with ordered categorical data: The story they tell depends on the estimation methods. Behaviour Research Methods, 51(1), 409–428. [Google Scholar] [CrossRef]
- Yuliansingh, Y., Ismanto, B., & Wasitohadi, W. (2024). Education quality and performance based on balanced scorecard in junior high school: A case study at SMPN 8 Insumbrei Supiori Regency, Papua. Jurnal Paedagogy, 11(1), 156–164. [Google Scholar] [CrossRef]
- Zulela, M. S., Neolaka, A., Iasha, V., & Setiawan, B. (2022). How is the education character implemented? The case study in an Indonesian elementary school. Journal of Educational and Social Research, 12(1), 371–380. [Google Scholar] [CrossRef]






| Index | Decision Rule | Model 1 * | Model 2 * | Model 3 * | Model 4 * | Outcome |
|---|---|---|---|---|---|---|
| Significance | p ≤ 0.05 | Sig. | Sig. | Sig. | Sig. | Good fit |
| CMIN/df | ≤5 | 3.967 | 4.132 | 3.648 | 3.402 | Good fit |
| CFI | ≥0.95; ≥0.85 | 0.983 | 0.987 | 0.990 | 0.990 | Good fit |
| NFI | ≥0.90; ≥0.80 | 0.978 | 0.983 | 0.986 | 0.987 | Good fit |
| TLI | ≥0.95; ≥0.85 | 0.973 | 0.975 | 0.981 | 0.979 | Good fit |
| RMSEA | ≤0.08; ≤0.10 | 0.099 | 0.082 | 0.057 | 0.054 | Marginal (1 & 2); Excellent (3 & 4) |
| Antecedent | Sub-Antecedent | Criteria |
|---|---|---|
| Student perspective (3.39) | Academic discipline (3.02) | SP9 3.03 |
| SP10 3.24 | ||
| SP11 2.81 | ||
| Positive learning attitude (3.46) | SP1 3.49 | |
| SP8 3.37 | ||
| SP6 3.54 | ||
| SP5 3.44 | ||
| Responsibility (3.69) | SP17 3.68 | |
| SP18 3.71 | ||
| Internal perspective (3.97) | School satisfaction & attitude (3.97) | IP1 3.99 |
| IP2 3.98 | ||
| IP3 3.94 | ||
| IP4 3.97 | ||
| Student behaviour (3.62) | IP5 3.69 | |
| IP6 3.56 | ||
| Academic excellence (4.32) | SL1 4.16 | |
| SL2 4.42 | ||
| SL3 4.39 | ||
| Learning & growth perspective (3.92) | Fairness and respect (3.59) | LG2 4.23 |
| LG3 4.33 | ||
| LG5 4.23 | ||
| School culture (4.29) | LG7 4.52 | |
| LG8 4.22 | ||
| LG11 4.25 | ||
| LG10 4.35 | ||
| LG12 4.21 | ||
| LG9 4.24 | ||
| Resource perspective (4.15) | Safe & reliable infrastructure (4.26) | RP1 4.00 |
| RP2 4.36 | ||
| RP3 4.43 | ||
| Quality learning facilities (3.82) | RP5 3.53 | |
| RP8 3.68 | ||
| RP9 4.25 | ||
| Adequate water supply (4.39) | RP11 4.38 | |
| RP12 4.41 | ||
| Overall Performance (3.85) | ||
Disclaimer/Publisher’s Note: The statements, opinions and data contained in all publications are solely those of the individual author(s) and contributor(s) and not of MDPI and/or the editor(s). MDPI and/or the editor(s) disclaim responsibility for any injury to people or property resulting from any ideas, methods, instructions or products referred to in the content. |
© 2026 by the authors. Licensee MDPI, Basel, Switzerland. This article is an open access article distributed under the terms and conditions of the Creative Commons Attribution (CC BY) license.
Share and Cite
Nag, D.; Bisschoff, C.; Botha, C. Measuring the Performance of Private Secondary Schools in KwaZulu-Natal. Educ. Sci. 2026, 16, 624. https://doi.org/10.3390/educsci16040624
Nag D, Bisschoff C, Botha C. Measuring the Performance of Private Secondary Schools in KwaZulu-Natal. Education Sciences. 2026; 16(4):624. https://doi.org/10.3390/educsci16040624
Chicago/Turabian StyleNag, Debapriyo, Christo Bisschoff, and Christoff Botha. 2026. "Measuring the Performance of Private Secondary Schools in KwaZulu-Natal" Education Sciences 16, no. 4: 624. https://doi.org/10.3390/educsci16040624
APA StyleNag, D., Bisschoff, C., & Botha, C. (2026). Measuring the Performance of Private Secondary Schools in KwaZulu-Natal. Education Sciences, 16(4), 624. https://doi.org/10.3390/educsci16040624

