Students’ Voices: A Qualitative Study on Contextual, Motivational, and Self-Regulatory Factors Underpinning Language Achievement
Abstract
1. Introduction
1.1. A Social-Cognitive Perspective on Students’ School Language Achievement
1.2. Personal Processes: Self-Regulated Learning
1.3. Contextual Process: Teachers’ Instructional Practices
1.4. Contextual Process: Parents and Students’ Academic Success
1.5. Contextual Process: Classmates and Students’ Academic Success
1.6. Related Qualitative Studies on Students’ Motivation, Self-Regulation, and Factors Affecting Academic Achievement
1.7. The Present Study
2. Materials and Methods
2.1. Participants
2.2. Interview Protocol
2.3. Procedure
2.4. Qualitative Data Analysis
2.5. Trustworthiness of the Data Analyses
3. Results
3.1. Organising Theme 1: SRL Strategies and Motivation
“If it were a large text with paragraphs, I would add an extended heading and then try to write the summary and include some sentences that could enrich it.”—D02
“I usually underline the important parts from each paragraph and write a heading.”—D09
“I would first make a diagram so that I know roughly what will be included in the text.”—D10
“I will make something like a diagram. [I will think about] what to put first, how to start it. Some words to connect the sentences together.”—D07
“Since technology is now an important part of our lives, I would search for it [the unknown word(s)] on the internet.”—D12
“I would use a dictionary or ask my teacher if I were in school. (Even though the teacher doesn’t [usually] answer, she tells us to think about it).”—D03
“If there were any words I didn’t know, I would first ask my parents and if they didn’t know either, I would search the internet to find out.”—D06
“Many times, when I write something, I may not capture the meaning 100% or use the perfect words, so if I read it again after 10 min—you know—I might find some mistake and improve it. Sometimes I take a short break and then reread it [the text], and, if there is something wrong, I correct it.”—D05
“Usually, I read it [the written text] and consult with my parents because they know how to judge.”—D09
“I would read it [the text] again and check if I added something extra that shouldn’t have been there or if I left out something that should have been included.”—D14
“I would do them [my exercises] so as not to seem like I’m not doing my exercises and not interested in the lesson. I would do them to tell the teacher [that I did the exercises].”—D15
“I never postpone anything for later. Generally, I start with the difficult tasks to finish them. I would do it to finish and feel good about myself.”—D09
“I would try to do it, if not at that moment, then some other time.”—D06
“I would either give it to my sister to write or simply tell the teacher “Sir, I didn’t have time to write it.”—D16
“I would go out, play for an hour or so and then come home and continue.”—D15
“I might not have done it, if I couldn’t do it at all. Otherwise, it would definitely have taken me a lot of time. That is, I would start, stop, take a walk, come back, and try again.”—D07
“I do them—I try. Of course, if there is a test that day or if I don’t have time, I won’t do them, which is rare. And maybe I do them for my grade, so that I am not unfairly evaluated. It’s not difficult, and it’s good for practice.”—D01
“I always complete them because first of all, I want to be consistent and through the assignments, I also gain knowledge myself. They will certainly be useful to me in the future, so this is a motivation.”—D12
“As a subject, it’s quite interesting, but the teachers with whom I take this course don’t make it more interactive so that all the students show their interest. So, personally, during class, I don’t show the interest I would like to show.”—D13
“The language lesson is generally very relaxed. But with the teacher we have, it becomes boring because she talks a lot. The lesson is not interesting.”—D03
“So, we express ourselves and learn to speak with arguments and the like. So, I really like it, and I generally participate a lot in the conversations because the lesson is based on our opinion and not on the book.”—D05
“[I am] very confident that I can do well in the language course. If I want to, I can do everything. I base this on my abilities and my intelligence.”—D08
“With the language lesson I’m not really sure I’m going to do well because it takes a lot of studying. I’m already doing what I need to do for homework, so I think I’ll do well but not as well as I’d like.”—D10
“I feel like I don’t think I’m going to do very well because I’m struggling with the lessons that we need to show more dedication to.”—D16
“Not really, [I am not confident] because I think I have enough gaps [in my understanding or knowledge] in this course that I could hardly fill them.”—D12
3.2. Organising Theme 2: Teaching Practices
“Usually, the teacher will ask us a question to raise our hand and express our opinion. Even if some students don’t raise their hands, their teachers will say “tell us your opinion.” Then the teacher will say “that’s a very nice answer. Do you agree with such and such?” Or the teacher will say that it doesn’t quite match the topic.”—D04
“I understand it [my progress] on my own from the exercises. But even our teachers tell us if we’re not doing very well, they inform us.”—D09
“My teacher also gives me feedback on my essays, on what I need to improve and what not, but he doesn’t tell us our grades.”—D14
“I ask the teacher to tell me how she sees me [performing] in class, whether I participate and if I need to participate more.”—D10
“When I feel I can participate in the lesson. Usually by the grades [I learn that I’m doing well].”—D06
“There are tests and quizzes that let you know your progress and if you have understood some part of the [learning] material. After that, the teacher’s words [let me know], especially if it’s someone you trust and then comparing everything to the rest of the classmates.”—D07
“[I learn] either from homework if I get it right, or when there is a parents’ meeting, and from tests and quizzes.”—D11
“She always explains it [the assignment] to us. And she generally does during class sessions. Words that we don’t know, she generally explains them on her own.”—D01
“[The teacher] makes us think, we discuss more, she gives us our time, [and] if we don’t understand something, we ask her.”—D04
“The teacher will try to make me understand the subject with simple words.”—D12
“Usually, when I ask about a word, she may hesitate to tell me its meaning, which means that I have to find it on my own. Of course, if I insist, she may give me either the exact meaning of the word or give me some hints to find it.”—D13
“I can ask him [the teacher] and sometimes he can answer me, but sometimes it can be a very easy word and he may not tell me.”—D14
“Certainly, after so many years of teaching, [the teacher] has experience and knows how to handle certain issues better than us. [They] inspire us and serve as a role model.”—D07
“Generally, we feel comfortable with our teacher, we tell him if we don’t understand something and if we say something wrong, he doesn’t correct us. In exercises, because some kids may only write one sentence, he doesn’t judge them, he takes note of what they did. He encourages us.”—D09
“So, this year with this specific teacher, we have many discussions. We don’t rely so much on the book, he gives us handouts, we have discussions, and that’s the best part. We express ourselves and learn how to speak with arguments and so on.”—D05
3.3. Organising Theme 3: Parental Achievement Expectations
“In tests, if I don’t do well, I don’t tell them [my parents] my grade, so they can only know from the report card. However, I think that they [my parents] want me to be a bit more studious.”—D08
“I believe that all parents always want something more for their children, and especially my mom would like something more from me—she has very high goals. My dad is satisfied, especially since he knows that it’s not a subject that I lean towards. So, it’s logical that I’m not that interested.”—D07
“My parents believe that I can do much better, so they are not very satisfied, but it’s okay, they won’t cry over it.”—D12
“[My parents] are proud of me because they want me to be my best and they reward me for that as well. They don’t have any complaints because I’m doing well.”—D11
3.4. Organising Theme 4: Peer Influences
“I’m doing very badly because my classmates give greater importance, but I’m also trying to build a foundation to go a little higher.”—D16
“I think I’m better than some, worse than others.”—D06
“There are some students who don’t try at all, so obviously I’m doing better than them because they don’t try, but there are others who either like the subject more and attend more, and so they do better, or they may be better students on their own. So, I think I’m average.”—D12
“I think well because there are many students who are not interested in the lesson at all, which is not nice at all because the classroom atmosphere changes completely. That is, when very few students are interested, it makes you feel a bit awkward and it is also disrespectful to the teacher, to the class itself, to me.”—D07
“I think creating [pleasant] ‘memories’ is better than just doing a summary, so I would create the ‘memories’ with my friends and then I would definitely make time for the summary.”—D12
“It’s not a sure thing. It depends. I mean, sometimes when I start something there’s no way I can stop it, which is the most likely. But if I was able to go out with my friends, meet them, and then come back and finish it, then I don’t think that would be a problem.”—D07
“I’d either do it a little faster to finish it or go out and do it later.”—D06
3.5. Organising Theme 5: Assessment Practices
“I believe that exams at the end of the year are a bit unnecessary because essentially you are judged by a written test, and at that moment you may have anxiety and can affect your performance. So, a simple written test that causes you a lot of anxiety just because of the name “exams” will not show what kind of student you are.”—D12
“It’s a bit stressful at the beginning [to take exams and tests]. [However,] when you sit down and read carefully what the exercise asks of you, I believe that, even if you have studied a little, you will succeed [in the exam].”—D16
“I believe that students should not be so stressed, but since I myself get anxious, I cannot express a different opinion. I think that, if the education system or the school worked a little more smoothly and did not pressure the children so much and had high aspirations and expectations for them, then I believe we would not care so much about the grade and we would not be so anxious at school.”—D11
“Generally, I believe that there should be evaluation that is objective and not subjective, which is not [objective] just because we get good grades. That is to say, those who get 13 points may deserve 4. Those who get 18 may only deserve 16.”—D01
“I believe that grades are necessary, i.e., it is not possible to go through an entire school year without being graded in order for you to see for yourself what your abilities and strengths are. On the other hand, I do not believe that they accurately reflect the student’s overall image.”—D07
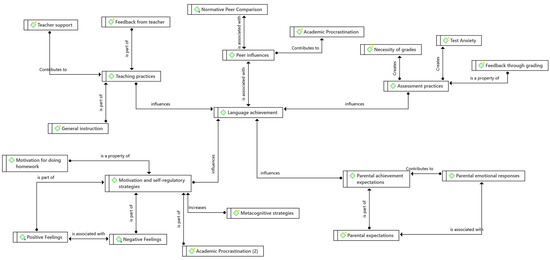
3.6. Solving the Puzzle: How Are the Emergent Themes Connected?
4. Discussion
4.1. Self-Regulation Strategies and Academic Motivation
4.2. Teaching Practices: Teachers’ Support, Feedback, and Teaching
4.3. Parental Achievement Expectations and Language Achievement
4.4. Peer Influences and Academic Work
4.5. Assessment Practices and Test Anxiety
4.6. Implications for Policy and Practice
4.7. Limitations
5. Conclusions
Supplementary Materials
Author Contributions
Funding
Institutional Review Board Statement
Informed Consent Statement
Data Availability Statement
Acknowledgments
Conflicts of Interest
References
- OECD. PISA 2018 Assessment and Analytical Framework; OECD Publishing: Paris, France, 2019; ISBN 978-92-64-94031-4. [Google Scholar]
- Gottlieb, M. Assessing English Language Learners: Bridges to Educational Equity: Connecting Academic Language Proficiency to Student Achievement, 2nd ed.; Corwin: Thousand Oaks, CA, USA, 2016. [Google Scholar]
- Halliday, M.A.K. Towards a Language-Based Theory of Learning. Linguist. Educ. 1993, 5, 93–116. [Google Scholar] [CrossRef]
- Council of European Union. Council Recommendation of 22 May 2018 on Key Competences for Lifelong Learning (2018/C 189/01). Off. J. Eur. Union 2018, 4, 2018. [Google Scholar]
- Wigfield, A.; Eccles, J.S.; Fredricks, J.A.; Simpkins, S.; Roeser, R.W.; Schiefele, U. Development of Achievement Motivation and Engagement. In Handbook of Child Psychology and Developmental Science; Lerner, R., Ed.; John Wiley and Sons.: Hoboken, NJ, USA, 2015; pp. 1–44. ISBN 978-1-118-96341-8. [Google Scholar]
- Corbin, J.; Strauss, A. Basics of Qualitative Research: Techniques and Procedures for Developing Grounded Theory, 4th ed.; SAGE Publications: Thousand Oaks, CA, USA, 2014. [Google Scholar]
- Bandura, A. Self-Efficacy: The Exercise of Control; W H Freeman: New York, NY, USA, 1997; ISBN 978-0-7167-2626-5. [Google Scholar]
- Bandura, A. Social Cognitive Theory: An Agentic Perspective. Annu. Rev. Psychol. 2001, 52, 1–26. [Google Scholar] [CrossRef] [PubMed]
- Schunk, D.H.; DiBenedetto, M.K. Motivation and Social Cognitive Theory. Contemp. Educ. Psychol. 2020, 60, 101832. [Google Scholar] [CrossRef]
- Schunk, D.H.; Usher, E.L. Social Cognitive Theory and Motivation. In The Oxford Handbook of Human Motivation; Ryan, R.M., Ed.; Oxford University Press: Oxford, UK, 2012; pp. 13–27. [Google Scholar]
- Caro, D.H.; Lenkeit, J.; Kyriakides, L. Teaching Strategies and Differential Effectiveness across Learning Contexts: Evidence from PISA 2012. Stud. Educ. Eval. 2016, 49, 30–41. [Google Scholar] [CrossRef]
- Dent, A.L.; Koenka, A.C. The Relation between Self-Regulated Learning and Academic Achievement across Childhood and Adolescence: A Meta-Analysis. Educ. Psychol. Rev. 2016, 28, 425–474. [Google Scholar] [CrossRef]
- Jansen, R.S.; van Leeuwen, A.; Janssen, J.; Jak, S.; Kester, L. Self-Regulated Learning Partially Mediates the Effect of Self-Regulated Learning Interventions on Achievement in Higher Education: A Meta-Analysis. Educ. Res. Rev. 2019, 28, 100292. [Google Scholar] [CrossRef]
- Jeynes, W.H. A Meta-Analysis: The Relationship between the Parental Expectations Component of Parental Involvement with Students’ Academic Achievement. Urban Educ. 2022, 00420859211073892. [Google Scholar] [CrossRef]
- Kyriakides, L.; Anthimou, M.; Panayiotou, A. Searching for the Impact of Teacher Behavior on Promoting Students’ Cognitive and Metacognitive Skills. Stud. Educ. Eval. 2020, 64, 100810. [Google Scholar] [CrossRef]
- Schunk, D.H.; Greene, J.A. (Eds.) Handbook of Self-Regulation of Learning and Performance, 2nd ed.; Routledge: Oxfordshire, UK, 2018; ISBN 978-1-315-69704-8. [Google Scholar]
- Pintrich, P. The Role of Motivation in Promoting and Sustaining Self-Regulated Learning. Int. J. Educ. Res. 1999, 31, 459–470. [Google Scholar] [CrossRef]
- Zimmerman, B.J.; Moylan, A.R. Self-Regulation: Where Metacognition and Motivation Intersect. In Handbook of Metacognition in Education; The educational psychology series; Routledge/Taylor & Francis Group: New York, NY, USA, 2009; pp. 299–315. ISBN 978-0-8058-6354-3. [Google Scholar]
- Panadero, E.; Alonso-Tapia, J. How Do Students Self-Regulate? Review of Zimmerman”s Cyclical Model of Self-Regulated Learning. Analesps 2014, 30, 450–462. [Google Scholar] [CrossRef]
- Credé, M.; Phillips, L.A. A Meta-Analytic Review of the Motivated Strategies for Learning Questionnaire. Learn. Individ. Differ. 2011, 21, 337–346. [Google Scholar] [CrossRef]
- Zimmerman, B.J.; Pons, M.M. Development of a Structured Interview for Assessing Student Use of Self-Regulated Learning Strategies. Am. Educ. Res. J. 1986, 23, 614–628. [Google Scholar] [CrossRef]
- Zimmerman, B.J.; Schunk, D.H.; DiBenedetto, M.K. The Role of Self-Efficacy and Related Beliefs in Self-Regulation of Learning and Performance. In Handbook of Competence and Motivation; Elliot, A.J., Dweck, C.S., Yeager, D.S., Eds.; Guilford Press: New York, NY, USA, 2017; pp. 313–333. [Google Scholar]
- Reynolds, G.A.; Perin, D. A Comparison of Text Structure and Self-Regulated Writing Strategies for Composing From Sources by Middle School Students. Read. Psychol. 2009, 30, 265–300. [Google Scholar] [CrossRef]
- Li, J. The Role of Reading and Writing in Summarization as an Integrated Task. Lang. Test. Asia 2014, 4, 3. [Google Scholar] [CrossRef]
- Yang, H.-C. Toward a Model of Strategies and Summary Writing Performance. Lang. Assess. Q. 2014, 11, 403–431. [Google Scholar] [CrossRef]
- Panadero, E. A Review of Self-Regulated Learning: Six Models and Four Directions for Research. Front. Psychol. 2017, 8, 422. [Google Scholar] [CrossRef] [PubMed]
- Ben-Eliyahu, A.; Bernacki, M.L. Addressing Complexities in Self-Regulated Learning: A Focus on Contextual Factors, Contingencies, and Dynamic Relations. Metacognition Learn. 2015, 10, 1–13. [Google Scholar] [CrossRef]
- Karabenick, S.A.; Zusho, A. Examining Approaches to Research on Self-Regulated Learning: Conceptual and Methodological Considerations. Metacognition Learn. 2015, 10, 151–163. [Google Scholar] [CrossRef]
- OECD. PISA 2018 Results (Volume II): Where All Students Can Succeed; PISA; OECD: Paris, France, 2019; ISBN 978-92-64-89352-8. [Google Scholar]
- Park, J.-H.; Lee, I.H.; Cooc, N. The Role of School-Level Mechanisms: How Principal Support, Professional Learning Communities, Collective Responsibility, and Group-Level Teacher Expectations Affect Student Achievement. Educ. Adm. Q. 2019, 55, 742–780. [Google Scholar] [CrossRef]
- Teodorović, J. Classroom and School Factors Related to Student Achievement: What Works for Students? Sch. Eff. Sch. Improv. 2011, 22, 215–236. [Google Scholar] [CrossRef]
- Lazarides, R.; Fauth, B.; Gaspard, H.; Göllner, R. Teacher Self-Efficacy and Enthusiasm: Relations to Changes in Student-Perceived Teaching Quality at the Beginning of Secondary Education. Learn. Instr. 2021, 73, 101435. [Google Scholar] [CrossRef]
- Fauth, B.; Decristan, J.; Decker, A.-T.; Büttner, G.; Hardy, I.; Klieme, E.; Kunter, M. The Effects of Teacher Competence on Student Outcomes in Elementary Science Education: The Mediating Role of Teaching Quality. Teach. Teach. Educ. 2019, 86, 102882. [Google Scholar] [CrossRef]
- Hattie, J.; Clarke, S. Visible Learning: Feedback; Routledge: Oxfordshire, UK, 2018. [Google Scholar]
- Hattie, J.; Timperley, H. The Power of Feedback. Rev. Educ. Res. 2007, 77, 81–112. [Google Scholar] [CrossRef]
- Katsantonis, I.; McLellan, R.; Torres, P.E. Unraveling the Complexity of the Associations between Students’ Science Achievement, Motivation, and Teachers’ Feedback. Front. Psychol. 2023, 14, 1124189. [Google Scholar] [CrossRef]
- Kluger, A.N.; DeNisi, A. The Effects of Feedback Interventions on Performance: A Historical Review, a Meta-Analysis, and a Preliminary Feedback Intervention Theory. Psychol. Bull. 1996, 119, 254–284. [Google Scholar] [CrossRef]
- Pinquart, M.; Ebeling, M. Parental Educational Expectations and Academic Achievement in Children and Adolescents—A Meta-Analysis. Educ. Psychol. Rev. 2020, 32, 463–480. [Google Scholar] [CrossRef]
- Yamamoto, Y.; Holloway, S.D. Parental Expectations and Children’s Academic Performance in Sociocultural Context. Educ. Psychol. Rev. 2010, 22, 189–214. [Google Scholar] [CrossRef]
- Katsantonis, I.; McLellan, R.; Marquez, J. Development of Subjective Well-being and Its Relationship with Self-esteem in Early Adolescence. British. J. Dev. Psycho. 2022, 41, 157–171. [Google Scholar] [CrossRef] [PubMed]
- Chiu, M.M.; Chow, B.W.-Y. Classmate Characteristics and Student Achievement in 33 Countries: Classmates’ Past Achievement, Family Socioeconomic Status, Educational Resources, and Attitudes toward Reading. J. Educ. Psychol. 2015, 107, 152–169. [Google Scholar] [CrossRef]
- Blanton, H.; Buunk, B.P.; Gibbons, F.X.; Kuyper, H. When Better-than-Others Compare Upward: Choice of Comparison and Comparative Evaluation as Independent Predictors of Academic Performance. J. Personal. Soc. Psychol. 1999, 76, 420. [Google Scholar] [CrossRef]
- Huguet, P.; Dumas, F.; Monteil, J.M.; Genestoux, N. Social Comparison Choices in the Classroom: Further Evidence for Students’ Upward Comparison Tendency and Its Beneficial Impact on Performance. Eur. J. Soc. Psychol. 2001, 31, 557–578. [Google Scholar] [CrossRef]
- Usher, E.L. Sources of Middle School Students’ Self-Efficacy in Mathematics: A Qualitative Investigation. Am. Educ. Res. J. 2009, 46, 275–314. [Google Scholar] [CrossRef]
- Usher, E.L.; Pajares, F. Sources of Self-Efficacy in School: Critical Review of the Literature and Future Directions. Rev. Educ. Res. 2008, 78, 751–796. [Google Scholar] [CrossRef]
- Ministry of Education. Planning of Educational Work for the Gymnasiums and Lyceums for the School Year 2009–2010; Ministry of Education: Athens, Greece, 2009. [Google Scholar]
- Chen, B.-B.; Shi, Z.; Wang, Y. Do Peers Matter? Resistance to Peer Influence as a Mediator between Self-Esteem and Procrastination among Undergraduates. Front. Psychol. 2016, 7, 1529. [Google Scholar] [CrossRef]
- Svartdal, F.; Dahl, T.I.; Gamst-Klaussen, T.; Koppenborg, M.; Klingsieck, K.B. How Study Environments Foster Academic Procrastination: Overview and Recommendations. Front. Psychol. 2020, 11, 540910. [Google Scholar] [CrossRef] [PubMed]
- Effeney, G.; Carroll, A.; Bahr, N. Self-Regulated Learning: Key Strategies and Their Sources in a Sample of Adolescent Males. Aust. J. Educ. Dev. Psychol. 2013, 13, 58–74. [Google Scholar]
- Jouhari, Z.; Haghani, F.; Changiz, T. Factors Affecting Self-Regulated Learning in Medical Students: A Qualitative Study. Med. Educ. Online 2015, 20, 28694. [Google Scholar] [CrossRef]
- Patel, R.; Tarrant, C.; Bonas, S.; Yates, J.; Sandars, J. The Struggling Student: A Thematic Analysis from the Self-Regulated Learning Perspective. Med. Educ. 2015, 49, 417–426. [Google Scholar] [CrossRef]
- Thomas, V.; Muls, J.; De Backer, F.; Lombaerts, K. Exploring Self-Regulated Learning during Middle School: Views of Parents and Students on Parents’ Educational Support at Home. J. Fam. Stud. 2021, 27, 261–279. [Google Scholar] [CrossRef]
- Berkhout, J.J.; Helmich, E.; Teunissen, P.W.; van der Vleuten, C.P.M.; Jaarsma, A.D.C. How Clinical Medical Students Perceive Others to Influence Their Self-Regulated Learning. Med. Educ. 2017, 51, 269–279. [Google Scholar] [CrossRef] [PubMed]
- Perry, N.E.; VandeKamp, K.O.; Mercer, L.K.; Nordby, C.J. Investigating Teacher-Student Interactions That Foster Self-Regulated Learning. Educ. Psychol. 2002, 37, 5–15. [Google Scholar] [CrossRef]
- Veenman, M.V.J.; Van Hout-Wolters, B.H.A.M.; Afflerbach, P. Metacognition and Learning: Conceptual and Methodological Considerations. Metacognition Learn. 2006, 1, 3–14. [Google Scholar] [CrossRef]
- Egbert, J. A Study of Flow Theory in the Foreign Language Classroom. Mod. Lang. J. 2003, 87, 499–518. [Google Scholar] [CrossRef]
- De Groot, E.V. Learning through Interviewing: Students and Teachers Talk about Learning and Schooling. Educ. Psychol. 2002, 37, 41–52. [Google Scholar] [CrossRef]
- Sulis, G.; Philp, J. Exploring Connections between Classroom. In Student Engagement in the Language Classroom; Hiver, P., Mercer, S., Al-Hoorie, H.A., Eds.; Multilingual Matters: Bristol, UK, 2022; pp. 101–119. [Google Scholar]
- Cleary, T.J.; Slemp, J.; Pawlo, E.R. Linking Student Self-Regulated Learning Profiles to Achievement and Engagement in Mathematics. Psychol. Sch. 2021, 58, 443–457. [Google Scholar] [CrossRef]
- Cleary, T.J.; Kitsantas, A. Motivation and Self-Regulated Learning Influences on Middle School Mathematics Achievement. Sch. Psychol. Rev. 2017, 46, 20. [Google Scholar]
- Katsantonis, I. Self-Regulated Learning and Reading Comprehension: The Effects of Gender, Motivation and Metacognition. Hell. J. Psychol. 2020, 17, 286–307. [Google Scholar] [CrossRef]
- Butler, D.L. Qualitative Approaches to Investigating Self-Regulated Learning: Contributions and Challenges. Educ. Psychol. 2002, 37, 59–63. [Google Scholar] [CrossRef]
- Creswell, J.W.; Poth, C.N. Qualitative Inquiry & Research Design: Choosing among Five Approaches, 4th ed.; SAGE: Los Angeles, CA, USA, 2018; ISBN 978-1-5063-3020-4. [Google Scholar]
- OECD. PISA 2018 Results (Volume I): What Students Know and Can Do; PISA; OECD: Paris, France, 2019; ISBN 978-92-64-46038-6. [Google Scholar]
- Ministry of Education. Guideliness for Teaching the Subjects of Modern Greek Language and Literature-Grades A, B, C Gymnasium for the School Year 2022–2023; Greek Ministry of Education: Athens, Greece, 2022.
- Ando, H.; Cousins, R.; Young, C. Achieving Saturation in Thematic Analysis: Development and Refinement of a Codebook. Compr. Psychol. 2014, 3, 03. [Google Scholar] [CrossRef]
- Guest, G.; Bunce, A.; Johnson, L. How Many Interviews Are Enough?: An Experiment with Data Saturation and Variability. Field Methods 2006, 18, 59–82. [Google Scholar] [CrossRef]
- Hennink, M.M.; Kaiser, B.N.; Marconi, V.C. Code Saturation Versus Meaning Saturation: How Many Interviews Are Enough? Qual. Health Res. 2017, 27, 591–608. [Google Scholar] [CrossRef] [PubMed]
- Grix, J. The Foundations of Research. In Macmillan Research Skills, 3rd ed.; Red Globe Press: London, UK, 2019; ISBN 978-1-352-00200-3. [Google Scholar]
- Bandura, A. Social Cognitive Theory of Self-Regulation. Organ. Behav. Hum. Decis. Process. 1991, 50, 248–287. [Google Scholar] [CrossRef]
- Fauth, B.; Wagner, W.; Bertram, C.; Göllner, R.; Roloff, J.; Lüdtke, O.; Polikoff, M.S.; Klusmann, U.; Trautwein, U. Don’t Blame the Teacher? The Need to Account for Classroom Characteristics in Evaluations of Teaching Quality. J. Educ. Psychol. 2020, 112, 1284–1302. [Google Scholar] [CrossRef]
- Seidman, I. Interviewing as Qualitative Research: A Guide for Researchers in Education and the Social Sciences, 3rd ed.; Teachers’ College Press: New York, NY, USA, 2006; ISBN 978-0-8077-4666-0. [Google Scholar]
- Friese, S. Qualitative Data Analysis with ATLAS.Ti, 3rd ed.; SAGE Publications Ltd.: Los Angeles, CA, USA; London, UK; New Delhi, India; Singapore; Washington, DC, USA; Melbourne, Australia, 2019; ISBN 978-1-5264-5892-6. [Google Scholar]
- Braun, V.; Clarke, V. Using Thematic Analysis in Psychology. Qual. Res. Psychol. 2006, 3, 77–101. [Google Scholar] [CrossRef]
- Braun, V.; Clarke, V. Thematic Analysis: A Practical Guide; SAGE Publications: Los Angeles, CA, USA, 2022. [Google Scholar]
- Haig, B.D. An Abductive Theory of Scientific Method. Psychol. Methods 2005, 10, 371–388. [Google Scholar] [CrossRef]
- Haig, B.D. Scientific Method, Abduction, and Clinical Reasoning. J. Clin. Psychol. 2008, 64, 1013–1018. [Google Scholar] [CrossRef]
- Thompson, J. A Guide to Abductive Thematic Analysis. Qual. Rep. 2022, 27, 1410–1421. [Google Scholar] [CrossRef]
- Attride-Stirling, J. Thematic Networks: An Analytic Tool for Qualitative Research. Qual. Res. 2001, 1, 385–405. [Google Scholar] [CrossRef]
- Goldbart, J.; Marshall, J. Using Thematic Network Analysis: An Example Using Interview Data from Parents of Children Who Use AAC. In Handbook of Qualitative Research in Communication Disorders; Ball, M.J., Muller, N., Nelson, R.L., Eds.; Psychology Press: New York, NY, USA, 2014; pp. 297–310. [Google Scholar]
- Rambaree, K. Abductive Thematic Network Analysis (ATNA) Using ATLAS-Ti. In Innovative Research Methodologies in Management: Volume I: Philosophy, Measurement and Modelling; Moutinho, L., Sokele, M., Eds.; Springer International Publishing: Cham, Switzerland, 2018; pp. 61–86. ISBN 978-3-319-64394-6. [Google Scholar]
- Kock, T. Establishing Rigour in Qualitative Research: The Decision Trail. J. Adv. Nurs. 1994, 19, 976–986. [Google Scholar] [CrossRef]
- Nowell, S.L.; Morris, S.J.; White, E.D.; Moules, J.N. Thematic Analysis: Striving to Meet the Trustworthiness Criteria. Int. J. Qual. Methods 2017, 16, 1609406917733847. [Google Scholar] [CrossRef]
- Shute, V.J. Focus on Formative Feedback. Rev. Educ. Res. 2008, 78, 153–189. [Google Scholar] [CrossRef]
- Ferla, J.; Valcke, M.; Cai, Y. Academic Self-Efficacy and Academic Self-Concept: Reconsidering Structural Relationships. Learn. Individ. Differ. 2009, 19, 499–505. [Google Scholar] [CrossRef]
- Ministry of Education. On the School and Teaching Year and the Assessment of High School Students; Greek Ministry of Education: Athens, Greece, 2016; pp. 9341–9352.
- OECD. PISA 2015 Results (Volume I): Excellence and Equity in Education; PISA; OECD: Paris, France, 2016; ISBN 978-92-64-26732-9. [Google Scholar]
- Karpicke, J.D.; Butler, A.C.; Roediger III, H.L. Metacognitive Strategies in Student Learning: Do Students Practise Retrieval When They Study on Their Own? Memory 2009, 17, 471–479. [Google Scholar] [CrossRef]
- Efklides, A. Interactions of Metacognition With Motivation and Affect in Self-Regulated Learning: The MASRL Model. Educ. Psychol. 2011, 46, 6–25. [Google Scholar] [CrossRef]
- Svartdal, F.; Klingsieck, K.B.; Steel, P.; Gamst-Klaussen, T. Measuring Implemental Delay in Procrastination: Separating Onset and Sustained Goal Striving. Personal. Individ. Differ. 2020, 156, 109762. [Google Scholar] [CrossRef]
- Völlinger, V.A.; Spörer, N.; Lubbe, D.; Brunstein, J.C. A Path Analytic Test of the Reading Strategies Mediation Model: Relating Cognitive Competences and Motivational Influences to Individual Differences in Fifth-Grade Students’ Reading Comprehension. J. Educ. Res. 2018, 111, 733–745. [Google Scholar] [CrossRef]
- Artelt, C.; Schneider, W. Cross-Country Generalizability of the Role of Metacognitive Knowledge in Students’ Strategy Use and Reading Competence. Teach. Coll. Rec. 2015, 117, 1–32. [Google Scholar] [CrossRef]
- Putarek, V.; Pavlin-Bernardić, N. The Role of Self-Efficacy for Self-Regulated Learning, Achievement Goals, and Engagement in Academic Cheating. Eur. J. Psychol. Educ. 2020, 35, 647–671. [Google Scholar] [CrossRef]
- Skaalvik, E.M.; Federici, R.A.; Klassen, R.M. Mathematics Achievement and Self-Efficacy: Relations with Motivation for Mathematics. Int. J. Educ. Res. 2015, 72, 129–136. [Google Scholar] [CrossRef]
- Uskul, A.K.; Oyserman, D.; Schwarz, N. Cultural Emphasis on Honor, Modesty, or Self-Enhancement: Implications for the Survey Response Process. In Survey Methods in Multinational, Multiregional and Multicultural Context; Braun, M., Edwards, B., Harkness, J., Johnson, T., Lyberg, L., Mohler, P., Pennell, B.E., Smith, T.W., Eds.; John Wiley and Sons.: Hoboken, NJ, USA, 2010; pp. 191–202. [Google Scholar]
- Van der Kleij, F.M.; Feskens, R.C.W.; Eggen, T.J.H.M. Effects of Feedback in a Computer-Based Learning Environment on Students’ Learning Outcomes: A Meta-Analysis. Rev. Educ. Res. 2015, 85, 475–511. [Google Scholar] [CrossRef]
- Dignath, C.; Buettner, G.; Langfeldt, H.-P. How Can Primary School Students Learn Self-Regulated Learning Strategies Most Effectively?: A Meta-Analysis on Self-Regulation Training Programmes. Educ. Res. Rev. 2008, 3, 101–129. [Google Scholar] [CrossRef]
- Echazarra, A.; Salinas, D.; Méndez, I.; Denis, V.; Rech, G. How Teachers Teach and Students Learn: Successful Strategies for School; OECD: Paris, France, 2016. [Google Scholar]
- OECD. PISA 2018 Results (Volume III): What School Life Means for Students’ Lives; PISA; OECD: Paris, France, 2019; ISBN 978-92-64-97042-7. [Google Scholar]
- Pino-Pasternak, D.; Whitebread, D. The Role of Parenting in Children’s Self-Regulated Learning. Educ. Res. Rev. 2010, 5, 220–242. [Google Scholar] [CrossRef]
- Hill, N.E.; Tyson, D.F. Parental Involvement in Middle School: A Meta-Analytic Assessment of the Strategies That Promote Achievement. Dev. Psychol. 2009, 45, 740–763. [Google Scholar] [CrossRef]
- Dijkstra, P.; Kuyper, H.; Van Der Werf, G.; Buunk, A.P.; Van Der Zee, Y.G. Social Comparison in the Classroom: A Review. Rev. Educ. Res. 2008, 78, 828–879. [Google Scholar] [CrossRef]
- Brown, B.B.; Larson, J. Peer Relationships in Adolescence. In Handbook of Adolescent Psychology: Contextual Influences on Adolescent Development, 3rd ed.; Lerner, R., Steinberg, L., Eds.; John Wiley & Sons, Inc.: Hoboken, NJ, USA, 2009; Volume 2, pp. 74–103. ISBN 978-0-470-14922-5. [Google Scholar]
- Newman, B.; Lohman, B.; Newman, P. Peer Group Membership and Sense of Belonging: Their Relationship to Adolescent Behavior Problems. Adolescence 2007, 42, 241–263. [Google Scholar] [PubMed]
- Ragelienė, T. Links of Adolescents Identity Development and Relationship with Peers: A Systematic Literature Review. J. Can. Acad. Child Adolesc. Psychiatry 2016, 25, 97–105. [Google Scholar]
- Nordby, K.; Klingsieck, K.B.; Svartdal, F. Do Procrastination-Friendly Environments Make Students Delay Unnecessarily? Soc. Psychol. Educ. 2017, 20, 491–512. [Google Scholar] [CrossRef]
- Deeley, S.J.; Fischbacher-Smith, M.; Karadzhov, D.; Koristashevskaya, E. Exploring the ‘Wicked’ Problem of Student Dissatisfaction with Assessment and Feedback in Higher Education. High. Educ. Pedagog. 2019, 4, 385–405. [Google Scholar] [CrossRef]
- Mikulić, J.; Dužević, I.; Baković, T. Exploring Drivers of Student Satisfaction and Dissatisfaction: An Assessment of Impact-Asymmetry and Impact-Range. Total Qual. Manag. Bus. Excell. 2015, 26, 1213–1225. [Google Scholar] [CrossRef]
- Putwain, D.W. Deconstructing Test Anxiety. Emot. Behav. Difficulties 2008, 13, 141–155. [Google Scholar] [CrossRef]
- Putwain, D.W. An Examination of the Self-Referent Executive Processing Model of Test Anxiety: Control, Emotional Regulation, Self-Handicapping, and Examination Performance. Eur. J. Psychol. Educ. 2019, 34, 341–358. [Google Scholar] [CrossRef]
- von der Embse, N.; Jester, D.; Roy, D.; Post, J. Test Anxiety Effects, Predictors, and Correlates: A 30-Year Meta-Analytic Review. J. Affect. Disord. 2018, 227, 483–493. [Google Scholar] [CrossRef]
- Harks, B.; Rakoczy, K.; Hattie, J.; Besser, M.; Klieme, E. The Effects of Feedback on Achievement, Interest and Self-Evaluation: The Role of Feedback’s Perceived Usefulness. Educ. Psychol. 2014, 34, 269–290. [Google Scholar] [CrossRef]
- Kougias, K.; Efstathopoulos, J. The Operational Framework of the Greek Educational System as an Obstacle to the Implementation of Sustainable School. Front. Educ. 2020, 5, 142. [Google Scholar] [CrossRef]
- Cizek, G.J.; Fitzgerald, S.M.; Rachor, R.A. Teachers’ Assessment Practices: Preparation, Isolation, and the Kitchen Sink. Educ. Assess. 1995, 3, 159–179. [Google Scholar] [CrossRef]


| Self-regulatory strategies | Definitions |
| Task strategies | Use of specific strategies and techniques related to mastering and completing the task at hand |
| Imagery | Graphical (mental) representations to organise the information and assist learning and information retention (e.g., making an outline) |
| Time management | Strategies for completing tasks on time (e.g., using a timer) |
| Environmental restructuring | Techniques to improve the effectiveness of the proximal environment (e.g., using a computer to speed up writing) |
| Social help-seeking | Seeking social assistance while learning or performing a task |
| Organising Theme | Code | When to Use? | Sample Excerpt |
|---|---|---|---|
| SRL strategies and motivation | Self-efficacy | Apply this code when students report their capabilities in language class | “[I am] very confident that I can do well in the language course. If I want to, I can do every-thing. I base this on my abilities and my intelligence.”—D08 |
| Peer influences | Normative peer comparison | Apply this code when students report that they were able to compare their achievement with that of their classmates | “I’m doing very badly because my classmates give greater importance, but I’m also trying to build a foundation to go a little higher.”—D16 |
| Assessment practices | Test anxiety | Apply this code when students report psychological states that could be mapped onto the cognitive or emotional components of test anxiety | “It’s a bit stressful at the beginning [to take exams and tests]. [However,] when you sit down and read carefully what the exercise asks of you, I believe that, even if you have studied a little, you will succeed [in the exam].”—D16 |
| Teaching practices | Teacher support | Apply this code when students report that their teachers offer support during class | “She always explains it [the assignment] to us. And she generally does during class sessions. Words that we don’t know, she generally explains them on her own.”—D01 |
Disclaimer/Publisher’s Note: The statements, opinions and data contained in all publications are solely those of the individual author(s) and contributor(s) and not of MDPI and/or the editor(s). MDPI and/or the editor(s) disclaim responsibility for any injury to people or property resulting from any ideas, methods, instructions or products referred to in the content. |
© 2023 by the authors. Licensee MDPI, Basel, Switzerland. This article is an open access article distributed under the terms and conditions of the Creative Commons Attribution (CC BY) license (https://creativecommons.org/licenses/by/4.0/).
Share and Cite
Katsantonis, I.; McLellan, R. Students’ Voices: A Qualitative Study on Contextual, Motivational, and Self-Regulatory Factors Underpinning Language Achievement. Educ. Sci. 2023, 13, 804. https://doi.org/10.3390/educsci13080804
Katsantonis I, McLellan R. Students’ Voices: A Qualitative Study on Contextual, Motivational, and Self-Regulatory Factors Underpinning Language Achievement. Education Sciences. 2023; 13(8):804. https://doi.org/10.3390/educsci13080804
Chicago/Turabian StyleKatsantonis, Ioannis, and Ros McLellan. 2023. "Students’ Voices: A Qualitative Study on Contextual, Motivational, and Self-Regulatory Factors Underpinning Language Achievement" Education Sciences 13, no. 8: 804. https://doi.org/10.3390/educsci13080804
APA StyleKatsantonis, I., & McLellan, R. (2023). Students’ Voices: A Qualitative Study on Contextual, Motivational, and Self-Regulatory Factors Underpinning Language Achievement. Education Sciences, 13(8), 804. https://doi.org/10.3390/educsci13080804

