Abstract
In the last two decades, technological advances have been spectacular, and their transcendence has touched all areas of society. Specifically, in the field of education, these advances have allowed projects and approaches such as computational thinking to be taken up more strongly through interdisciplinary visions such as the STEM subjects and technological devices such as Arduino. The main objective of this article is to analyse the uses of Arduino and the achievements it has attained at primary-education level. To this end, a systematic review was carried out in the SCOPUS and Web of Science databases. The methodology used was the PRISMA statement and the SALSA framework. In accordance with the exclusion criteria applied, nine scientific papers from the last seven years were obtained. The qualitative software ATLAS.ti was used to extract the results. These papers reveal that the most commonly used methodology for incorporating the Arduino board into teaching is problem based learning (PBL) in the context of STEM subjects. In addition, programming environments, such as Scratch, and other electronic components have been used, which have enabled the development of computational thinking and the acquisition of technological knowledge, among other achievements.
1. Introduction
The last 20 years have seen significant changes in the field of technology and its impact on education systems. The expansion of the internet and the improvement of mobile devices have provided access to information and, in turn, to the need to acquire new skills that enable the potential of these technologies and their applicability in the world of education to be harnessed. In this sense, certain concepts have gained momentum, which, although not new, have emerged as a result of technological evolution and more user-friendly programming languages. In this context, the first papers that introduce computer science in the field of education date back to the end of the 1960s, when Seymour Papert created the Logo programming language [1] and the Turtle robot [2] with the intention of bringing the world of programming to students so that they could learn to program from an early age [3,4]. When mentioning the concepts of programming and robotics, it is also essential to allude to the concept of computational thinking, since the main purpose of teaching how to program and use different types of robots is to foster the development of computational-thinking skills.
Therefore, a distinction should be made between programming, which is defined as the code or language needed to communicate with the robot or digital device, and robotics, which includes the assembly and manipulation of the tangible resources, that is, the robots. By combining robotics and programming from a didactic perspective, different computational-thinking skills can be fostered, such as abstraction, algorithmic thinking, decomposition and generalisation, among others [2]. At this point, it should be noted that technological support is not always necessary to promote these skills, as they can also be developed through unplugged computational thinking, that is to say, without technological resources.
From this vision, Papert conceived his own theory of learning influenced by Piaget [1,2,5], which he called constructionism. This theory focuses on active student learning achieved by engaging students and encouraging them to draw their own conclusions through creative experimentation and the elaboration of socially useful artefacts [6].
This initiative declined over the years until it disappeared from school curricula in the 1990s [7]. The resurgence of this movement was supported by the publication of the article “Computational thinking” written by the researcher Janette Wing [8] in 2006 and by the appearance of new technological devices (robots more accessible to children and young people) and programming languages that are much more user-friendly and accessible to inexperienced teachers. These circumstances, together with the need to strengthen the digital competence of non-university students, have facilitated the inclusion of computational thinking through robotics and artificial intelligence in infant, primary and secondary school curricula [9].
In this sense, Wing defines computational thinking as “the thought processes involved in formulating a problem and expressing its solution(s) in such a way that a computer (human or machine) can effectively carry out” [10] (p. 8). This interpretation posits computational thinking as a skill that goes beyond computer science, as it represents a universally applicable attitude and skill set for all [8]. This skill can be added to every child’s analytical ability from an early age, adopting a cross-cutting component in 21st century school curricula [11]. From this perspective, the integration of computer science into schools has two main objectives: to offer all students the possibility of accessing computer science and to improve the learning of subjects known as STEAM (Science, Technology, Engineering, Arts and Mathematics) [12] by making the contents more authentic and relevant [13] and helping students with learning to break down a task into simpler ones, formulating and testing hypotheses, exploring and investigating, relating knowledge and coming up with original ideas or solutions. Thus, at a global level, different educational administrations have echoed this need in an increasingly digital world and are integrating computational thinking in their classrooms [14,15,16] as another competence that students must acquire from early childhood and primary education [17,18,19,20,21,22,23] through to secondary education [24,25,26,27].
From these annotated approaches, and taking into account the progressive digitalisation of the education system, the curricular integration of technological resources is becoming increasingly interesting for any educational institution. For this reason, numerous initiatives are being developed to provide classrooms with advanced technologies such as artificial intelligence, robotics, 3D printing, etc. However, all this technological enrichment in educational environments must be approached in a conscious and systematic way, for example, as indicated by the authors of [28], through the TPACK model [29], a model in which technology is curricularly integrated taking into account the content knowledge, technological knowledge and pedagogical knowledge of the teachers involved in the technological innovation to be developed. Therefore, for these authors, it is essential to integrate robotics and programming in the way described, in order to achieve real success in the development of computational-thinking skills.
As previously indicated, computational thinking is also closely related to STEAM subjects, which are approached from a pedagogy of investigation, analysis, deduction, etc. For this reason, the authors of [28] claim that computational thinking and robotics should be approached from the active methodology known as project-based learning [30]. These authors see this methodology as an incomparable framework for the interconnection of knowledge and skills, which benefits learning and increases motivation. Moreover, other studies [31,32] have applied PBL to understand and improve computational thinking, and the results show an increase in HPC, such as complex problem abstraction, algorithm automation, and data analysis, collection and representation, while providing students with useful skills to cope with real-life problems [33]. In the specific case of primary education, the most commonly used technologies to develop computational thinking are LEGO WeDo, the block programming language Scratch, the Microbit programming board or the freely distributed Arduino board [34,35,36,37]. The focus of this work is the Arduino. This is an open-source electronic board based on easy-to-use and low-cost hardware and software [38]. These boards are able to read an input (light on a sensor, a finger on a button or a Twitter message) and convert it into an output (turning on an LED, activating a motor or posting something online). To do this, it uses a proprietary programming language based on Wiring and the Arduino Software (IDE) based on Processing. In the educational field, Arduino has had an exponential impact due to its low cost and the potential and versatility of its design and experimentation: because it is open source and its software and hardware are both extensible, it can be used at the same time in various operating systems (Linux, Macintosh OSX and Windows) [39].
The bibliographic review of Arduino in the field of education, specifically at the primary-education level, allows us to contrast the existing movement and the diversity of uses that teachers make of it [40,41,42,43,44,45,46,47,48,49]. In a general way—that is, without any type of filter related to the educational context (formal, non-formal and informal)—various positive consequences have been found to result from the use of Arduino with students at primary-education level. These include the opportunity it gives to apply and reinforce understanding of concepts; the way it fosters interest and motivation towards design and manufacturing activities; and the way it boosts creative spirit through autonomous data collection and sharing with peers. Furthermore, this new approach improves students’ attention and overall performance, which is reflected in higher grades [50], as well as improving attitudes towards technology among the students themselves. The result of these experiences is high levels of satisfaction for both students and their teachers [51].
Finally, it should be noted that the greatest enthusiasm for the inclusion of these devices and technologies in the classroom comes from the people who make the projects, document them and make them available online by sharing information about how they built them. In addition, the maker and DIY (do it yourself) movements have adopted Arduino as a device to build and design their own projects [39]. This encourages more and more young students to take up entrepreneurship and technology by giving them a sense that they too can understand how software and hardware combine to produce new technologies.
In this context, which is defined by the need to offer quality training that develops computational thinking in students and the diversity of devices and technologies available to help them with this, the aim of this paper is to analyse the uses and achievements of Arduino in primary education. This objective is specified in the following research questions:
RQ1:
How much research has been done on the implementation of the Arduino board at the primary-education level?
RQ2:
What are the objectives being pursued when implementing Arduino in primary education?
RQ3:
What methodologies are being used to implement Arduino for primary-education students?
RQ4:
What other resources are being used in addition to the programming board?
2. Materials and Methods
2.1. Method
As explained in the theoretical framework, different papers have been published on the use of robotics or maker culture in different educational contexts; therefore, it is considered of interest to delve into the didactic use of and the achievements reached through emerging technological resources, such as the Arduino board.
In order to carry out an overview of this resource at compulsory-educational levels, a systematic literature review was chosen, as this is the most highly recommended option for summarising the results of works published on any topic, and one which favours a generalised approach to the object of study and helps to identify future lines of research [52,53].
As for the analysis of the results, this was carried out using ATLAS.ti 9 qualitative data analysis software.
2.2. Research Phases
The method selected for this paper had to comply with the principles of order and strictness, which is why the recommendations contained in the 2020 version of the PRISMA declaration were followed. The items set out in the aforementioned declaration are of outstanding international value in the field of theoretical research and are recommended for the conduct of any systematic review, regardless of the nature of the discipline studied [54].
In a complementary manner, the SALSA framework [55] was also taken into account. This framework generally establishes the four phases through which a systematic review has to be developed, namely the planned search; the evaluation based on predefined inclusion and exclusion criteria; the synthesis of the results found using diagrams; and finally, the analysis of the results.
Based on the phases established by the SALSA framework, the search for papers was carried out using two international reference databases, Scopus and WoS (Web of Science). The descriptors and Boolean operators used in this search were: “Arduino” AND “Elementary school” (21) OR “primary education” (7) OR “basic education” (11) OR “Elementary education” (1). It should be noted that the descriptors “middle education” and “elementary education” did not return any results when linked to Arduino. They were therefore discarded.
It should also be noted that the search for descriptors was applied on the basis of the topic, i.e., taking into account the title, abstract and keywords.
Next, to establish the selection or eligibility criteria for the scientific literature that was to form part of the final sample, the PICOS strategy was used. This strategy has four criteria (population, phenomenon of interest, context and study design) on the basis of which to select the scientific papers that are fully related to the object of study. It was chosen because it has been used in other systematic reviews dealing with the use of digital technologies [56,57].
After applying the descriptors selected in both Scopus and WoS and eliminating the duplicities found using the bibliographic manager Mendeley, the criteria of the PICOS strategy were applied; some of the main reasons why certain works were excluded were as follows:
- Population: Only works in Spanish and English were chosen, and all those written in Korean and Portuguese were eliminated; the time frame was limited to the last seven years (2022–2016, both inclusive) in order to maintain the current nature of the publications, since the works relating to primary education went up to 2018 and those relating to secondary education went up to 2016; and, finally, the type of document was limited to articles or book chapters, excluding conference abstracts and complete books. Furthermore, with regard to this first criterion of the PICOS strategy, it should be noted that no exclusion criteria were considered in relation to the country of publication or subject area.
- Phenomenon of interest: All works whose object of study was the explanation of a training proposal for teachers on use of the Arduino board (and sometimes the analysis of the same) were excluded. Works on specific didactic implementations that research institutions or universities carry out in primary or secondary schools on an experimental basis were also excluded.
- Context: Only experiences developed in a formal educational context were taken into account. Therefore, all those related to a non-formal educational context, such as summer camps, theme weeks and extracurricular activities, were discarded.
- Study design: theoretical work was eliminated.
In relation to the reference frameworks on the basis of which this systematic literature review was developed, as set out above, it should be noted that the first step in selecting the sample was to consult the report published by the European Commission/EACEA/Eurydice [58], which states that full-time compulsory education in all countries comprises primary and lower secondary education (ISCED 1 and 2), taking into account that some countries also include some upper Secondary Education (ISCED 3).
Based on this information and applying the different filters mentioned above, as shown in the flow chart generated (Figure 1), the final sample was composed of 9 papers in primary education and 60 in the case of secondary education.
Figure 1.
Flowchart for sample selection.
3. Results
The analysis of the nine papers on the use of Arduino with primary-school students that make up the final sample has resulted in the creation of 72 codes and 139 citations.
Of the total number of codes, five are the free codes to which the rest are linked (Figure 2). In other words, these are the categories created to analyse the use of this technological resource. Some of these categories, specifically those of objectives and resources, have other codes associated with them that act as subcategories, in order to achieve a greater level of concreteness and to develop a more exhaustive analysis of the practices developed.
Figure 2.
Categories linked to the use of Arduino in primary education.
Arduino is an educational resource that is used in various subjects in primary education. However, “Science” is the subject that has the strongest roots (n = 5), followed by “Technology and Engineering” (n = 4). Other subjects such as “Physics” (n = 1), “Music” (n = 1) and “Mathematics” (n = 2) are also included.
Despite there being nine documents, the subject category comprises a total of 13 citations, as interdisciplinary projects involving several subjects are common practice.
The objectives category was divided into three subcategories: activity objectives, didactic objectives and transversal objectives. In relation to the first subcategory, i.e., the objectives of the activity, these could be defined as the challenges posed to the students. Specifically, two types of activity objectives have been found. On the one hand, “doing science experiments”, and, on the other hand, “assembling or programming a robot or a circuit to overcome challenges”. However, the latter objective has a rootedness of nine citations, while the former has only one linked citation.
As for the didactic objectives, these can be defined as the aims that the teacher expects the students to achieve through the use of Arduino. In this case, nine codes have been created, which are shown in Figure 3. However, the one with the highest rootedness is “learning to program” (n = 6), followed by “tackling science content” and “learning physical or electrical concepts”, both with three linked quotes.
Figure 3.
Didactic objectives of the use of Arduino in primary education.
The last subcategory of objectives are the transversal ones, defined as those that seek to enhance certain skills, which do not necessarily have to be directly related to the use of technology. In total, seven codes have been generated, listed as follows in order of rootedness: “develop critical thinking” (n = 4); “improve motivation towards learning” (n = 4); “enhance creativity” (n = 3); “cooperate” (n = 2); “develop self-efficacy” (n = 2); “enhance manipulative or technical skills” (n = 2); and, finally, “develop communicative skills for debate” (n = 1).
In relation to the results achieved with the proposals developed using Arduino, a semantic network has been generated in which the nine codes created have been collected (Figure 4). The vast majority of them tend to have two linked citations; the most numerous is “development of computational thinking”, which has three citations. There are also other closely related codes, such as “proper circuit assembly” (n = 2) and “proper Arduino programming” (n = 2). All the results are linked in some way to technology, except for two: "cooperation between students" (n = 1) and “improve drawing techniques” (n = 1).
Figure 4.
Results of the proposals implemented with Arduino.
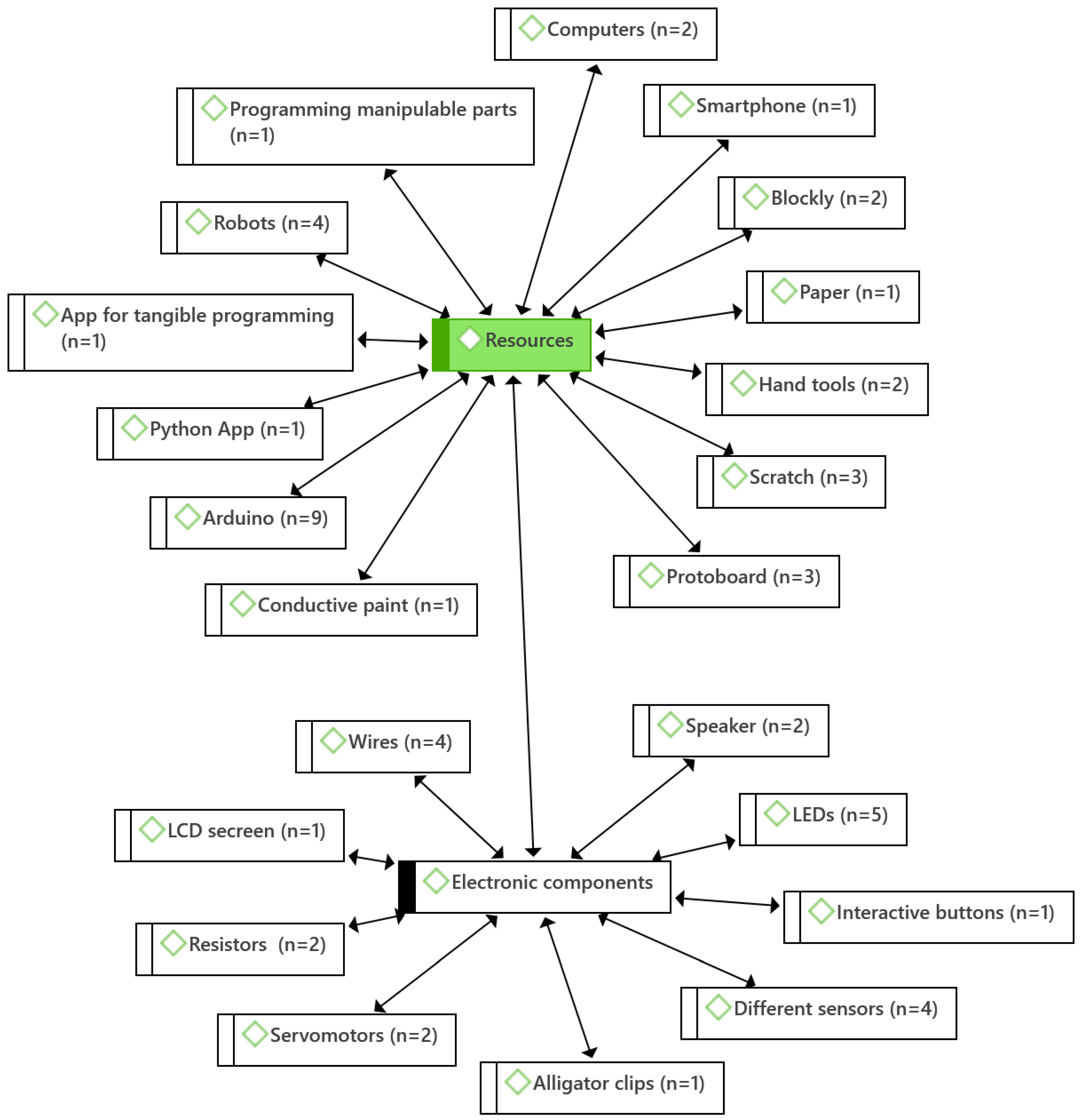
Notably, the resources category is the one with the largest number of associated codes—specifically, 17 codes, of which one also acts as a subcategory, that of “electronic components”, as it itself has nine codes associated with it. Figure 5 below shows a semantic network in which all the resources used in the Arduino training proposals can be seen.
Figure 5.
Resources used in the Arduino didactic proposals in primary education.
The most frequently used resource is the Arduino board (n = 9), but other frequently used complementary resources are robots (n = 4) and computer software such as Scratch (n = 3) or Blockly (n = 2). As for the electronic components most frequently referenced in the papers, these are wires (n = 4), LEDs (n = 5) and different sensors (n = 4).
Finally, it should be noted that the experiences have been developed around certain theoretical principles and methodologies. The codes generated in this case are the following: “Problem Based Learning” (n = 4), “Constructivist and constructionist theories” (n = 3), “Gamification” (n = 1), “Flow Theory” (n = 1), “6E Model” (n = 1) and “Experiential Learning” (n = 1).
4. Discussion and Conclusions
As indicated in the Introduction, Arduino is a didactic resource used at various educational levels [59,60]. However, based on the scientific literature reviewed in this work, it could be stated that it is not a very widespread resource in the formal context of primary education, since according to the criteria applied, there are nine works that deal with the use of Arduino with students of this age.
Numerous studies have been discarded because they have consisted of one-off implementations in the form of workshops or extracurricular activities. However, the experiences that have been developed in the formal educational context have been mainly linked to STEM (science, technology, engineering and mathematics) subjects, as the largest number of citations are associated with these subjects.
It could be argued that it is not only STEM subjects that have been addressed independently, but rather that some STEM projects have been developed in which all subjects have been addressed in a globalised way. Mainly, this conclusion is reached because 13 subject codes have been obtained and there are nine assignments, which indicates that some interdisciplinary projects have been carried out. This result coincides with the practices carried out at other, higher levels, where the Arduino board is also used to enhance skills and assist with work covered in STEM subjects, through these interdisciplinary projects [61,62,63,64,65].
The fact that STEM projects were presented as a way to foster computational thinking in the papers analysed absolutely complements the finding that the most widely used methodology was PBL. This is mainly because this methodology involves the teacher presenting a problem so that students have to investigate, analyse and reflect in order to find the right solution. In addition, according to [12], STEM projects are also based on the pedagogy of research, analysis, deduction, etc. From these findings, it could be extracted that in some of the cases analysed there is a total complementarity between the subjects addressed, the objectives pursued and the methodologies selected.
Moreover, some of these initiatives are also influenced by the theories of constructionism or constructivism, which also stand out for their ability to promote active student learning. In other words, each student is the protagonist in extracting their own reflections and conclusions from experimentation with technological resources in a creative and critical way [6]. Therefore, these theories also fit perfectly with the intentions of PBL methodology and globalised STEM projects.
More specifically, and taking into account the didactic objectives of the experiences, the use of Arduino in primary schools is mainly aimed at promoting programming among pupils. To this end, the most common activity seen in the projects was the assembly or programming of a robot or circuit to overcome challenges. Taking into account the generated codes related to the results, it should be concluded that the didactic objectives have been achieved, since some of the achievements relate to the correct assembly of circuits, the proper programming of Arduino, and the connection between the digital world and reality.
Taking into account another category of objectives, the practical objectives, it should be noted that these are also closely related to the methodologies implemented. This is mainly because the most cited practical objective is that of overcoming challenges through the technological resources used, and the most implemented methodology is PBL, which involves a process of research by the students in order to overcome challenges.
In relation to the main resource, it should be noted that the board itself is not a functional resource, but needs other complementary components for its programming. In this review, it has been found that up to nine different electronic components are used, among which LED lights stand out above all others. Sensors, cables, servomotors or even an LCD screen are also commonly used. These components usually come in kits that include the Arduino board and are used for starter projects [62]. Therefore, from the results related to the resources used, it could be deduced that all practices are based on the use of such kits for initiation, since these basic electronic components have been mainly used.
Other widely used complementary resources are the programming environments, which are linked to the Arduino board and contain all the processes and tools needed to work with Arduino. According to this SR, the two most widely used in primary schools are Scratch and Blockly; however, according to the results of Singh et al. [63], of these two digital tools, Scratch is the best for enhancing students’ soft skills, such as critical thinking. In relation to this soft skill, it is worth noting that its development has been the most frequently cited transversal objective in the experiences analysed. However, none of the papers have indicated the explicit achievement of the objective, but in some cases they have indicated the correct enhancement of computational thinking, which could include, in addition to the basic skills (decomposition, pattern recognition, abstraction and generalisation, and algorithmic thinking), other skills such as critical thinking, collaboration or creativity [66].
As mentioned above, the publication of works on the use of Arduino in primary education from a formal perspective is not a widely developed phenomenon. For this reason, and given the exploratory nature of this study, some lines of research for the future have been extracted from all the works that have been excluded in the sample selection process. These are mainly complementary topics, which could enrich this field of research. These proposed lines of research are:
- Professional training in the use of the Arduino board.
- Arduino as a resource to address diversity.
- Use of Arduino in the non-formal educational context (theme weeks, extracurricular activities, summer camps, etc.).
- Analysis of university collaboration projects with schools which involve the use of Arduino.
Two types of implications emerge from the Discussion and Conclusion section of this manuscript: theoretical and practical. The theoretical implications include the contribution of this manuscript to the scientific field of the Arduino board and its implementation in the educational field, specifically at the primary-education level. In addition, future lines of research are offered that can guide researchers towards specific aspects that have not yet been sufficiently explored.
On the other hand, among the practical implications, the results of this study detail in a very precise way the devices, means and instruments that have been used in the different research on Arduino and its implementation in the initial stage of education, allowing researchers to have a more concrete knowledge of how to approach future research in this field. In this sense, this type of research using software such as Atlas.ti allows the unpacking of each aspect of the nine studies reviewed, offering a clear, practical approach on how implementation of the Arduino board is being carried out in the formal context of primary education and detailing the most commonly used resources and components. These aspects could provide researchers with an explanatory framework on how to guide training proposals designed for primary-education teachers so that aspects such as methodology, motivation, material resources or teacher training itself are not conditioning factors that limit the acquisition of skills that promote computational thinking.
The limitations of this research include the search itself in the SCOPUS and Web of Science databases. The incorporation of other databases, for example ERIC, could provide more information or studies on this specific topic. Similarly, the descriptors and Boolean operators are also a limitation of this study, since future studies could include other keywords related to other similar boards, or even other resources or programming environments related to computational thinking, to extract a broader perspective. In turn, the exclusion and inclusion criteria are a variable to be taken into account when assessing the limitations, since the establishment of one or other of the criteria can considerably reduce the number of papers that are finally chosen for the specific study. On the other hand, another limitation that has been found is the scarcity of research on this topic. This prevents us from offering a much broader and more rigorous view of what is being applied in primary schools.
Author Contributions
Conceptualization, J.-A.M.-M.; methodology, P.A.G.-T.; software, P.A.G.-T.; formal analysis, P.A.G.-T.; data curation, P.A.G.-T. and J.-A.M.-M.; writing—review and editing, P.A.G.-T. and J.-A.M.-M.; supervision, J.-A.M.-M.; funding acquisition, J.-A.M.-M. All authors have read and agreed to the published version of the manuscript.
Funding
This research was funded by Unit for Quality, Teaching Innovation and Prospective of the University of Granada within the FabLab in Education Project with code PIBD20-85.
Acknowledgments
EducaTech XXI Research Group Education and Technology for the 21st Century (SEJ-666) and the Department of Didactics and School Organisation of the University of Granada.
Conflicts of Interest
The authors declare no conflict of interest.
References
- García, J.M. La expansión del Pensamiento Computacional en Uruguay. Rev. Educ. Distancia 2020, 20, 1–15. [Google Scholar] [CrossRef]
- Vera, M.D.M.S. El pensamiento computacional en contextos educativos: Una aproximación desde la Tecnología Educativa. Res. Educ. Learn. Innov. Arch. 2019, 23, 24–39. [Google Scholar] [CrossRef]
- Malraison, P.J.; Papert, S. Mindstorms: Children, Computers, and Powerful Ideas. Two-Year Coll. Math. J. 1981, 12, 285. [Google Scholar] [CrossRef]
- Ministerio de Educación y Formación Profesional. Programación, Robótica y Pensamiento Computacional en el Aula. Situación en España; INTEF: Madrid, Spain, 2018; Available online: https://bit.ly/2XBOY6B (accessed on 15 December 2022).
- Lodi, M.; Martini, S. Computational Thinking, Between Papert and Wing. Sci. Educ. 2021, 30, 883–908. [Google Scholar] [CrossRef]
- Csizmadia, A.; Standl, B.; Waite, J. Integrating the Constructionist Learning Theory with Computational Thinking Classroom Activities. Inform. Educ. 2019, 18, 41–67. [Google Scholar] [CrossRef]
- Resnick, M. Reviving Papert’s Dream. Educ. Technol. 2012, 52, 42–46. Available online: http://www.jstor.org/stable/44430058 (accessed on 15 December 2022).
- Wing, J.M. Computational thinking. Commun. ACM 2006, 49, 33–35. [Google Scholar] [CrossRef]
- Caeli, E.N.; Yadav, A. Unplugged Approaches to Computational Thinking: A Historical Perspective. Techtrends 2019, 64, 29–36. [Google Scholar] [CrossRef]
- Wing, J.M. Computational Thinking’s Influence on Research and Education for All. Ital. J. Educ. Technol. 2017, 25, 7–14. [Google Scholar] [CrossRef]
- Nordby, S.K.; Bjerke, A.H.; Mifsud, L. Primary Mathematics Teachers’ Understanding of Computational Thinking. KI-Künstliche Intell. 2022, 36, 35–46. [Google Scholar] [CrossRef]
- Marín-Marín, J.-A.; Moreno-Guerrero, A.-J.; Dúo-Terrón, P.; López-Belmonte, J. STEAM in education: A bibliometric analysis of performance and co-words in Web of Science. Int. J. STEM Educ. 2021, 8, 41. [Google Scholar] [CrossRef] [PubMed]
- Coenraad, M.; Cabrera, L.; Killen, H.; Plane, J.; Ketelhut, D.J. Computational thinking integration in elementary teachers’ science lesson plans. ACM 2022, 11–18. [Google Scholar] [CrossRef]
- Bocconi, S.; Chioccariello, A.; Dettori, G.; Ferrari, A.; Engelhardt, K.; Kampylis, P.; Punie, Y. Developing computational thinking in compulsory education: Implications for policy and practice. In JRC Science for Policy Report; European Commission: Brussels, Belgium, 2016. [Google Scholar]
- Bocconi, S.; Chioccariello, A.; Kampylis, P.; Dagienė, V.; Wastiau, P.; Engelhardt, K.; Earp, J.; Horvath, M.A.; Jasutė, E.; Malagoli, C.; et al. Reviewing Computational Thinking in Compulsory Education; Inamorato Dos Santos, A., Cachia, R., Giannoutsou, N., Punie, Y., Eds.; Publications Office of the European Union: Luxembourg, 2022. [Google Scholar] [CrossRef]
- Lee, I.; Grover, S.; Martin, F.; Pillai, S.; Malyn-Smith, J. Computational Thinking from a Disciplinary Perspective: Integrating Computational Thinking in K-12 Science, Technology, Engineering, and Mathematics Education. J. Sci. Educ. Technol. 2020, 29, 1–8. [Google Scholar] [CrossRef]
- Gamito, R.; Aristizabal, P.; Basasoro, M.; León, I. El desarrollo del pensamiento computacional en educación: Valoración basada en una experiencia con Scratch. Innoeduca. Int. J. Technol. Educ. Innov. 2022, 8, 59–74. [Google Scholar] [CrossRef]
- García-Valcárcel-Muñoz-Repiso, A.; Caballero-González, Y.-A. Robotics to develop computational thinking in early Childhood Education. Comunicar 2019, 27, 63–72. [Google Scholar] [CrossRef]
- Gerosa, A.; Koleszar, V.; Tejera, G.; Gómez-Sena, L.; Carboni, A. Educational Robotics Intervention to Foster Computational Thinking in Preschoolers: Effects of Children’s Task Engagement. Front. Psychol. 2022, 13, 904761. [Google Scholar] [CrossRef]
- Kastner-Hauler, O.; Tengler, K.; Sabitzer, B.; Lavicza, Z. Combined Effects of Block-Based Programming and Physical Computing on Primary Students’ Computational Thinking Skills. Front. Psychol. 2022, 13, 875382. [Google Scholar] [CrossRef]
- Ministerio de Educación y Formación Profesional. Real Decreto 95/2022, de 1 de Febrero, Por el Que Se Establece la Ordenación y Las Enseñanzas Mínimas de la Educación Infantil. Gobierno de España. 2022a. Available online: https://www.boe.es/eli/es/rd/2022/02/01/95 (accessed on 10 December 2022).
- Ministerio de Educación y Formación Profesional. Real Decreto 157/2022, de 1 de Marzo, Por el Que Se Establecen la Ordenación y Las Enseñanzas Mínimas de la Educación Primaria. Gobierno de España. 2022b. Available online: https://www.boe.es/eli/es/rd/2022/03/01/157/con (accessed on 10 December 2022).
- Paucar-Curasma, R.; Villalba-Condori, K.; Arias-Chavez, D.; Le, N.-T.; Garcia-Tejada, G.; Frango-Silveira, I. Evaluation of Computational Thinking using four educational robots with primary school students in Peru. Educ. Knowl. Soc. 2022, 23, 1–10. [Google Scholar] [CrossRef]
- Bell, J.; Bell, T. Integrating Computational Thinking with a Music Education Context. Inform. Educ. 2018, 17, 151–166. [Google Scholar] [CrossRef]
- Fields, D.; Lui, D.; Kafai, Y.; Jayathirtha, G.; Walker, J.; Shaw, M. Communicating about computational thinking: Understanding affordances of portfolios for assessing high school students’ computational thinking and participation practices. Comput. Sci. Educ. 2021, 31, 224–258. [Google Scholar] [CrossRef]
- Lee, I.; Malyn-Smith, J. Computational Thinking Integration Patterns Along the Framework Defining Computational Thinking from a Disciplinary Perspective. J. Sci. Educ. Technol. 2020, 29, 9–18. [Google Scholar] [CrossRef]
- Ministerio de Educación y Formación Profesional. Real Decreto 217/2022, de 29 de Marzo, Por el Que Se Establece la Ordenación y Las Enseñanzas Mínimas de la Educación Secundaria Obligatoria. Gobierno de España. 2022c. Available online: https://www.boe.es/eli/es/rd/2022/03/29/217/con (accessed on 10 December 2022).
- Pou, A.V.; Canaleta, X.; Fonseca, D. Computational Thinking and Educational Robotics Integrated into Project-Based Learning. Sensors 2022, 22, 3746. [Google Scholar] [CrossRef]
- Soler-Costa, R.; Moreno-Guerrero, A.-J.; López-Belmonte, J.; Marín-Marín, J.-A. Co-Word Analysis and Academic Performance of the Term TPACK in Web of Science. Sustainability 2021, 13, 1481. [Google Scholar] [CrossRef]
- Bell, S. Project-Based Learning for the 21st Century: Skills for the Future. Clear. House J. Educ. Strat. Issues Ideas 2010, 83, 39–43. [Google Scholar] [CrossRef]
- Hsieh, M.-C.; Pan, H.-C.; Hsieh, S.-W.; Hsu, M.-J.; Chou, S.-W. Teaching the Concept of Computational Thinking: A STEM-Based Program with Tangible Robots on Project-Based Learning Courses. Front. Psychol. 2022, 12, 828568. [Google Scholar] [CrossRef] [PubMed]
- Muliyati, D.; Tanmalaka, A.S.; Ambarwulan, D.; Kirana, D.; Permana, H. Train the computational thinking skill using problem-based learning worksheet for undergraduate physics student in computational physics courses. J. Phys. Conf. Ser. 2020, 1521, 022024. [Google Scholar] [CrossRef]
- Bertacchini, F.; Scuro, C.; Pantano, P.; Bilotta, E. A Project Based Learning Approach for Improving Students’ Computational Thinking Skills. Front. Robot. AI 2022, 9, 3389. [Google Scholar] [CrossRef]
- Chiang, F.-K.; Zhang, Y.; Zhu, D.; Shang, X.; Jiang, Z. The Influence of Online STEM Education Camps on Students’ Self-Efficacy, Computational Thinking, and Task Value. J. Sci. Educ. Technol. 2022, 31, 461–472. [Google Scholar] [CrossRef]
- Kert, S.B.; Erkoç, M.F.; Yeni, S. The effect of robotics on six graders’ academic achievement, computational thinking skills and conceptual knowledge levels. Think. Ski. Creativity 2020, 38, 100714. [Google Scholar] [CrossRef]
- Pan, Z.; Cheok, A.D.; Müller, W.; Chang, M. (Eds.) Transactions on Edutainment III. Lecture Notes in Computer Science; Springer: Berlin/Heidelberg, Germany, 2009. [Google Scholar] [CrossRef]
- Scaradozzi, D.; Sorbi, L.; Pedale, A.; Valzano, M.; Vergine, C. Teaching Robotics at the Primary School: An Innovative Approach. Procedia—Soc. Behav. Sci. 2015, 174, 3838–3846. [Google Scholar] [CrossRef]
- Kang, S.-J.; Yeo, H.-W.; Yoon, J. Applying Chemistry Knowledge to Code, Construct, and Demonstrate an Arduino–Carbon Dioxide Fountain. J. Chem. Educ. 2019, 96, 313–316. [Google Scholar] [CrossRef]
- Lopez-Belmonte, J.; Marin-Marin, J.-A.; Soler-Costa, R.; Moreno-Guerrero, A.-J. Arduino Advances in Web of Science. A Scientific Mapping of Literary Production. IEEE Access 2020, 8, 128674–128682. [Google Scholar] [CrossRef]
- Alò, D.; Castillo, A.; Vial, P.M.; Samaniego, H. Low-cost emerging technologies as a tool to support informal environmental education in children from vulnerable public schools of southern Chile. Int. J. Sci. Educ. 2020, 42, 635–655. [Google Scholar] [CrossRef]
- Chang, C.-C.; Chen, Y. Using mastery learning theory to develop task-centered hands-on STEM learning of Arduino-based educational robotics: Psychomotor performance and perception by a convergent parallel mixed method. Interact. Learn. Environ. 2020, 30, 1677–1692. [Google Scholar] [CrossRef]
- Jawaid, I.; Javed, M.Y.; Jaffery, M.H.; Akram, A.; Safder, U.; Hassan, S. Robotic system education for young children by collaborative-project-based learning. Comput. Appl. Eng. Educ. 2019, 28, 178–192. [Google Scholar] [CrossRef]
- Lu, C.-C.; Ma, S.-Y. Design STEAM Course to Train STEAM Literacy of Primary Students: Taking “Animal Mimicry Beast” as an Example. J. Res. Educ. Sci. 2019, 64, 85–118. [Google Scholar] [CrossRef]
- Morón, C.; Yedra, E.; Ferrández, D.; Saiz, P. Application of Arduino for the Teaching of Mathematics in Primary Education. In Proceedings of the 12th International Conference of Education, Research and Innovation (ICERI2019), Seville, Spain, 11–13 November 2019; ICERI Proceedings; Yedra, E., Ed.; IATED: Valencia, Spain, 2019; pp. 6316–6321. [Google Scholar]
- Moya, A.A. Studying Avogadro’s Law with Arduino. Phys. Teach. 2019, 57, 621–623. [Google Scholar] [CrossRef]
- Němec, R.; Voborník, P. Using Robotic Kits and 3D printers at Primary (Lower Secondary) Schools in the Czech Republic. Int. J. Educ. Inf. Technol. 2017, 11, 68–73. [Google Scholar]
- Prima, E.C.; Oktaviani, T.D.; Sholihin, H. STEM learning on electricity using arduino-phet based experiment to improve 8th grade students’ STEM literacy. J. Phys. Conf. Ser. 2018, 1013, 012030. [Google Scholar] [CrossRef]
- Shipepe, A.; Uwu-Khaeb, L.; De Villiers, C.; Jormanainen, I.; Sutinen, E. Co-Learning Computational and Design Thinking Using Educational Robotics: A Case of Primary School Learners in Namibia. Sensors 2022, 22, 8169. [Google Scholar] [CrossRef]
- Tsai, F.-H.; Hsiao, H.-S.; Yu, K.-C.; Lin, K.-Y. Development and effectiveness evaluation of a STEM-based game-design project for preservice primary teacher education. Int. J. Technol. Des. Educ. 2021, 32, 2403–2424. [Google Scholar] [CrossRef]
- Omar, H.M. Enhancing automatic control learning through Arduino-based projects. Eur. J. Eng. Educ. 2018, 43, 652–663. [Google Scholar] [CrossRef]
- Martín-Ramos, P.; Lopes, M.J.; da Silva, M.M.L.; Gomes, P.E.; da Silva, P.S.P.; Domingues, J.P.; Ramos Silva, M. Reprint of ‘First exposure to Arduino through peer-coaching: Impact on students’ attitudes towards programming’. Comput. Hum. Behav. 2018, 80, 420–427. [Google Scholar] [CrossRef]
- González, I.F.; Urrútia, G.; Alonso-Coello, P. Revisiones sistemáticas y metaanálisis: Bases conceptuales e interpretación. Rev. Española Cardiol. 2011, 64, 688–696. [Google Scholar] [CrossRef]
- Vidal, M.; Oramas, J.; Borroto, R. Revisiones sistemáticas. Educ. Médica Super. 2015, 29, 198–207. Available online: https://bit.ly/3ANxutZ (accessed on 10 December 2022).
- Page, M.J.; McKenzie, J.E.; Bossuyt, P.M.; Boutron, I.; Hoffmann, T.C.; Mulrow, C.D.; Shamseer, L.; Tetzlaff, J.M.; Akl, E.A.; Brennan, S.E. The PRISMA 2020 statement: An updated guideline for reporting systematic reviews. Rev. Esp. Cardiol. 2021, 74, 790–799. [Google Scholar] [CrossRef]
- Codina, L. No Lo Llame Análisis Bibliográfico, Llámelo Revisión Sistematizada, Y Cómo Llevarla a Cabo Con Garantías: Systematized Reviews + SALSA Framework. 2015. Available online: http://bit.ly/2AQirjw (accessed on 10 December 2022).
- Fernández-Batanero, J.M.; Montenegro-Rueda, M.; Fernández-Cerero, J.; Tadeu, P. Formación del Profesorado y TIC para el Alumnado Com Discapacidad: Una Revisión Sistemática. Rev. Bras. Educ. Espec. 2020, 26, 711–732. [Google Scholar] [CrossRef]
- Pertegal-Vega, M.Á.; Oliva-Delgado, A.; Rodríguez-Meirinhos, A. Revisión sistemática del panorama de la investigación sobre redes sociales: Taxonomía sobre experiencias de uso. Comunicar. Media Educ. Res. J. 2019, 27, 81–91. [Google Scholar] [CrossRef]
- Comisión Europea/EACEA/Eurydice. Estructuras de los Sistemas Educativos Europeos 2020/21: Diagramas. Eurydice Datos y Cifras; Publications Office of the European Union: Luxembourg, 2020; Available online: https://bit.ly/3Cmvxpi (accessed on 10 December 2022).
- Juškevičienė, A.; Stupurienė, G.; Jevsikova, T. Computational thinking development through physical computing activities in STEAM education. Comput. Appl. Eng. Educ. 2021, 29, 175–190. [Google Scholar] [CrossRef]
- Gough, P.; Bown, O.; Campbell, C.R.; Poronnik, P.; Ross, P.M. Student responses to creative coding in biomedical science education. Biochem. Mol. Biol. Educ. 2022, 1–13. [Google Scholar] [CrossRef]
- Pesthy, S.G.; Hömöstrei, M. Physics—IT based international student exchange program. J. Phys. Conf. Ser. 2015, 1223, 012005. [Google Scholar] [CrossRef]
- Singh, K.; Naicker, N.; Rajkoomar, M. Selection of Learning Apps to Promote Critical Thinking in Programming Students using Fuzzy TOPSIS. Int. J. Adv. Comput. Sci. Appl. 2021, 12, 383–392. [Google Scholar] [CrossRef]
- Marzoli, I.; Rizza, N.; Saltarelli, A.; Sampaolesi, E. Arduino: From Physics to Robotics. In Makers at School, Educational Robotics and Innovative Learning Environments. Lecture Notes in Networks and Systems; Scaradozzi, D., Guasti, L., Di Stasio, M., Miotti, B., Monteriù, A., Blikstein, P., Eds.; Springer: Berlin/Heidelberg, Germany, 2021; pp. 309–314. [Google Scholar] [CrossRef]
- Yin, Y.; Khaleghi, S.; Hadad, R.; Zhai, X. Developing effective and accessible activities to improve and assess computational thinking and engineering learning. Educ. Technol. Res. Dev. 2022, 70, 951–988. [Google Scholar] [CrossRef]
- Jurado, E.; Fonseca, D.; Coderch, J.; Canaleta, X. Social STEAM Learning at an Early Age with Robotic Platforms: A Case Study in Four Schools in Spain. Sensors 2020, 20, 3698. [Google Scholar] [CrossRef]
- Ortiz, L.C.C.; Jiménez, M.M.V.; Puerta, J.J.M.; Posada, J.A.T.J. Educational robotics tool base don lego mindstorms and VEX robotics using 3D software and mechatronic design. RISTI–Rev. Ibérica Sist. Tecnol. Inf. 2019, 34, 1–19. [Google Scholar] [CrossRef]
Disclaimer/Publisher’s Note: The statements, opinions and data contained in all publications are solely those of the individual author(s) and contributor(s) and not of MDPI and/or the editor(s). MDPI and/or the editor(s) disclaim responsibility for any injury to people or property resulting from any ideas, methods, instructions or products referred to in the content. |
© 2023 by the authors. Licensee MDPI, Basel, Switzerland. This article is an open access article distributed under the terms and conditions of the Creative Commons Attribution (CC BY) license (https://creativecommons.org/licenses/by/4.0/).




