RabbitRun: An Immersive Virtual Reality Game for Promoting Physical Activities Among People with Low Back Pain †
Abstract
1. Introduction
2. Related Work
3. Methods
3.1. Development Process
3.2. Requirements Gathering
3.3. Game Design and Development
3.3.1. Equipment and Development Tools
3.3.2. Game Features
3.3.3. Gameplay Description
3.3.4. Motion Tracking
3.3.5. Calibration
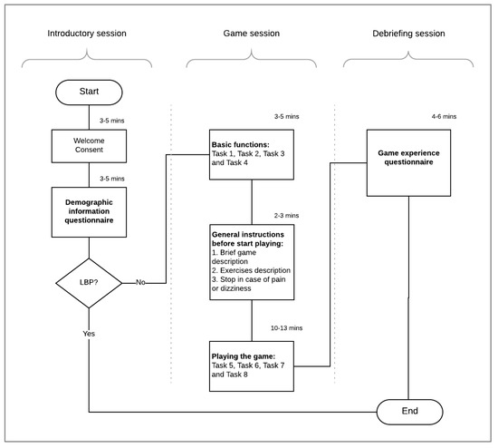
3.4. Usability Evaluation
3.4.1. Purpose
3.4.2. Participants
3.4.3. Procedure
4. Results
4.1. Formative Evaluation
4.2. Usability Evaluation
4.2.1. Game Effectiveness
4.2.2. User Satisfaction
5. Discussion
5.1. Principal Findings
5.2. Limitations and Future Directions
5.3. Conclusions
Author Contributions
Funding
Acknowledgments
Conflicts of Interest
References
- GBD 2016 Disease and Injury Incidence and Prevalence Collaborators. Global, regional, and national incidence, prevalence, and years lived with disability for 328 diseases and injuries for 195 countries, 1990-2016: A systematic analysis for the Global Burden of Disease Study 2016. Lancet Lond. Engl. 2017, 390, 1211–1259. [Google Scholar] [CrossRef]
- Freburger, J.K.; Holmes, G.M.; Agans, R.P.; Jackman, A.M.; Darter, J.D.; Wallace, A.S.; Castel, L.D.; Kalsbeek, W.D.; Carey, T.S. The Rising Prevalence of Chronic Low Back Pain. Arch. Intern. Med. 2009, 169, 251–258. [Google Scholar] [CrossRef] [PubMed]
- Dagenais, S.; Caro, J.; Haldeman, S. A systematic review of low back pain cost of illness studies in the United States and internationally. Spine J. Off. J. N. Am. Spine Soc. 2008, 8, 8–20. [Google Scholar] [CrossRef] [PubMed]
- Delitto, A.; George, S.Z.; Van Dillen, L.R.; Whitman, J.M.; Sowa, G.; Shekelle, P.; Denninger, T.R.; Godges, J.J. Orthopaedic Section of the American Physical Therapy Association. Low Back Pain. J. Orthop. Sports Phys. Ther. 2012, 42, A1–A57. [Google Scholar] [CrossRef] [PubMed]
- Qaseem, A.; Wilt, T.J.; McLean, R.M.; Forciea, M.A. The Clinical Guidelines Committee of the American College of Physicians. Noninvasive Treatments for Acute, Subacute, and Chronic Low Back Pain: A Clinical Practice Guideline from the American College of Physicians. Ann. Intern. Med. 2017, 166, 514. [Google Scholar] [CrossRef] [PubMed]
- Malmivaara, A.; Pohjolainen, T.; Hirvensalo, E.; Jousimaa, J. Low Back Pain. EBM Guidelines. Available online: http://www.ebm-guidelines.com/ebmg/ltk.free?p_artikkeli=ebm00435#s5 (accessed on 3 November 2017).
- Koes, B.W.; van Tulder, M.; Lin, C.-W.C.; Macedo, L.G.; McAuley, J.; Maher, C. An updated overview of clinical guidelines for the management of non-specific low back pain in primary care. Eur. Spine J. 2010, 19, 2075–2094. [Google Scholar] [CrossRef] [PubMed]
- Meucci, R.D.; Fassa, A.G.; Faria, N.M.X. Prevalence of chronic low back pain: Systematic review. Rev. Saúde Pública 2015, 49, 1. [Google Scholar] [CrossRef] [PubMed]
- Duthey, B. Background Paper 6.24 Low Back Pain; World Health Organization: Geneva, Switzerland, 2015. [Google Scholar]
- Vlaeyen, J.W.; Linton, S.J. Fear-avoidance and its consequences in chronic musculoskeletal pain: A state of the art. Pain 2000, 85, 317–332. [Google Scholar] [CrossRef]
- Li, A.; Montaño, Z.; Chen, V.J.; Gold, J.I. Virtual reality and pain management: Current trends and future directions. Pain Manag. 2011, 1, 147–157. [Google Scholar] [CrossRef] [PubMed]
- Thomas, J.S.; France, C.R.; Applegate, M.E.; Leitkam, S.T.; Walkowski, S. Feasibility and Safety of a Virtual Reality Dodgeball Intervention for Chronic Low Back Pain: A Randomized Clinical Trial. J. Pain Off. J. Am. Pain Soc. 2016, 17, 1302–1317. [Google Scholar] [CrossRef] [PubMed]
- Bonnechère, B.; Sholukha, V.; Omelina, L.; Jansen, B.; Jan, S.V. Validation of Trunk Kinematics Analysis Through Serious Games Rehabilitation Exercises Using the KinectTM Sensor. In Proceedings of the 4th Workshop on ICTs for Improving Patients Rehabilitation Research Techniques, Lisbon, Portugal, 13–14 October 2016; pp. 45–48. [Google Scholar]
- Ciabattoni, L.; Ferracuti, F.; Lazzaro, G.; Romeo, L.; Verdini, F. Serious gaming approach for physical activity monitoring: A visual feedback based on quantitative evaluation. In Proceedings of the 2016 IEEE 6th International Conference on Consumer Electronics—Berlin (ICCE-Berlin), Berlin, Germany, 5–7 September 2016; pp. 209–213. [Google Scholar]
- Bonnechére, B.; Jansen, B.; Omelina, L.; Da Silva, L.; Mouraux, D.; Rooze, M.; Van Sint, J.S. Patient follow-up using Serious Games. A feasibility study on low back pain patients. In Games for Health: Proceedings of the 3rd European Conference on Gaming and Playful Interaction in Health Care; Schouten, B., Fedtke, S., Bekker, T., Schijven, M., Gekker, A., Eds.; Springer Fachmedien Wiesbaden: Wiesbaden, Germany, 2013; pp. 185–195. [Google Scholar]
- VICON. Motion Capture Systems; VICON, 23 November 2017; Available online: http://www.vicon.com (accessed on 23 November 2017).
- Khan, M.I.; Prado, A.; Agrawal, S.K. Effects of Virtual Reality Training with Trunk Support Trainer (TruST) on Postural Kinematics. IEEE Robot. Autom. Lett. 2017, 2, 2240–2247. [Google Scholar] [CrossRef]
- Su, W.-C.; Yeh, S.-C.; Lee, S.-H.; Huang, H.-C. A Virtual Reality Lower-Back Pain Rehabilitation Approach: System Design and User Acceptance Analysis. In Universal Access in Human-Computer Interaction. Access to Learning, Health and Well-Being; Springer: Cham, Switzerland, 2015; pp. 374–382. [Google Scholar]
- Hoffman, H.G.; Chambers, G.T.; Meyer, W.J.; Arceneaux, L.L.; Russell, W.J.; Seibel, E.J.; Richards, T.L.; Sharar, S.R.; Patterson, D.R. Virtual reality as an adjunctive non-pharmacologic analgesic for acute burn pain during medical procedures. Ann. Behav. Med. Publ. Soc. Behav. Med. 2011, 41, 183–191. [Google Scholar] [CrossRef] [PubMed]
- Tashjian, V.C.; Mosadeghi, S.; Howard, A.R.; Lopez, M.; Dupuy, T.; Reid, M.; Martinez, B.; Ahmed, S.; Dailey, F.; Robbins, K.; et al. Virtual Reality for Management of Pain in Hospitalized Patients: Results of a Controlled Trial. JMIR Ment. Health 2017, 4, e9. [Google Scholar] [CrossRef] [PubMed]
- Jin, W.; Choo, A.; Gromala, D.; Shaw, C.; Squire, P. A Virtual Reality Game for Chronic Pain Management: A Randomized, Controlled Clinical Study. Stud. Health Technol. Inform. 2016, 220, 154–160. [Google Scholar] [PubMed]
- Jones, T.; Moore, T.; Choo, J. The Impact of Virtual Reality on Chronic Pain. PLoS ONE 2016, 11, e0167523. [Google Scholar] [CrossRef] [PubMed]
- Unity. Available online: https://unity3d.com (accessed on 4 May 2018).
- Visual Studio IDE, Code Editor, VSTS, & App Center. Visual Studio. Available online: https://www.visualstudio.com/ (accessed on 4 May 2018).
- Quickstart for Google VR SDK for Unity with Android|Google VR. Google Developers. Available online: https://developers.google.com/vr/develop/unity/get-started-android (accessed on 4 May 2018).
- Active Range of Motion. Lumbar Spine Assessment. 3 October 2012. Available online: https://lumbarspineassessment.wordpress.com/examination/active-range-of-motion/ (accessed on 4 May 2018).
- Wetzstein, G. Inertial Measurement Units II. [PowerPoint presentation], EE267: Virtual Reality, Stanford University. April 2018. Available online: http://stanford.edu/class/ee267/ (accessed on 4 May 2018).
- Paladugu, P.; Hernandez, A.; Gross, K.; Su, Y.; Neseli, A.; Gombatto, S.; Moon, K.; Ozturk, Y. A sensor cluster to monitor body kinematics. In Proceedings of the 2016 IEEE 13th International Conference on Wearable and Implantable Body Sensor Networks (BSN), San Francisco, CA, USA, 14–17 June 2016; pp. 212–217. [Google Scholar]
- Acumar Dual Inclinometer for Joint Measurement|Human Evaluation by Lafayette Instrument Company. Available online: http://lafayetteevaluation.com/products/acumar-dual-inclinometer (accessed on 4 May 2018).
- Crocetta, T.B.; de Araújo, L.V.; Guarnieri, R.; Massetti, T.; Ferreira, F.H.I.B.; de Abreu, L.C.; Monteiro, C.B.d. Virtual reality software package for implementing motor learning and rehabilitation experiments. Virtual Real. 2017, 22, 199–209. [Google Scholar] [CrossRef]
- Palazzo, C.; Klinger, E.; Dorner, V.; Kadri, A.; Thierry, O.; Boumenir, Y.; Martin, W.; Poiraudeau, S.; Ville, I. Barriers to home-based exercise program adherence with chronic low back pain: Patient expectations regarding new technologies. Ann. Phys. Rehabil. Med. 2016, 59, 107–113. [Google Scholar] [CrossRef] [PubMed]
- Garrett, B.; Taverner, T.; Masinde, W.; Gromala, D.; Shaw, C.; Negraeff, M. A rapid evidence assessment of immersive virtual reality as an adjunct therapy in acute pain management in clinical practice. Clin. J. Pain 2014, 30, 1089–1098. [Google Scholar] [CrossRef] [PubMed]










| Paper Ref | Purpose | Input Device | Output Device | Physical Movements | Immersive |
|---|---|---|---|---|---|
| [13] | LBP exercise game | Microsoft Kinect | Screen | Trunk rotation | No |
| [14] | LBP exercise game | Microsoft Kinect | Screen | Lifting of the arms Lateral tilt Trunk rotation Pelvis rotation Squatting | No |
| [15] | LBP exercise game | Microsoft Kinect | Screen | Lateral tilt | No |
| [12] | LBP exercise game | Vicon | 3D TV Samsung 3D glasses | Lateral tilt Squatting Reaching task | Partial |
| [17] | LBP exercise game | Vicon | HMD | Reaching task | Total |
| [18] | LBP exercise game | IMU | Projector | Carrying objects Squatting Bow-arrow stretch Sitting and rising from the chair | Partial |
| [19] | Pain management (burn injury) | Mouse | HMD | No | Total |
| [20] | Acute pain management | Smartphone | Samsung Gear | No | Total |
| [21,22] | Chronic pain management | Mouse | Oculus Rift | No | Total |
| Game Challenge | Rabbit Movement | Player Movement |
|---|---|---|
| Avoid high road barrier | Rolling | Trunk flexion |
| Avoid low road barrier | Jumping | Trunk extension |
| Avoid concrete blocks | Move left/right | Lateral flexion |
| Avoid traffic delineator | Rotate left/right | Trunk rotation |
| RabbitRun Exercise | ROM | Rotation Angle | Value | Rabbit Movement |
|---|---|---|---|---|
| Trunk flexion | [30°, 45°, 60°] | Roll | <= [−40, −55, −70] | Rolling |
| Trunk extension | [10°, 15°, 25°] | Roll | >= [5, 10, 15] | Jumping |
| Lateral tilt right | [10°, 15°, 25°] | Pitch | >= [20, 30, 40] | Move right |
| Lateral tilt left | [10°, 15°, 25°] | Pitch | <= [−20, −30, −40] | Move left |
| Trunk rotation right | [10°, 20°, 30°] | Yaw | <= [−15, −20, −25] | Rotate right |
| Trunk rotation left | [10°, 20°, 30°] | Yaw | >= [15, 20, 25] | Rotate left |
| Task Number | Task Name | Task Description |
|---|---|---|
| Task 1 | Register | Create a profile with his/her email, set a user name and password |
| Task 2 | Edit profile | Change the user name to the participant number |
| Task 3 | Edit game settings | Set flexion and extension on, frequency to 3 |
| Task 4 | View and email history report | View the report and send it via email |
| Task 5 | Calibration and How to Play | Follow the instructions correctly |
| Task 6 | Play the game1 | Win the game with three repetitions of the flexion-extension exercise |
| Task 7 | Play the game2 | Win the game with three repetitions of the lateral tilt exercise |
| Task 8 | Play the game3 | Win the game with three repetitions of the trunk rotation exercise |
© 2018 by the authors. Licensee MDPI, Basel, Switzerland. This article is an open access article distributed under the terms and conditions of the Creative Commons Attribution (CC BY) license (http://creativecommons.org/licenses/by/4.0/).
Share and Cite
Alazba, A.; Al-Khalifa, H.; AlSobayel, H. RabbitRun: An Immersive Virtual Reality Game for Promoting Physical Activities Among People with Low Back Pain. Technologies 2019, 7, 2. https://doi.org/10.3390/technologies7010002
Alazba A, Al-Khalifa H, AlSobayel H. RabbitRun: An Immersive Virtual Reality Game for Promoting Physical Activities Among People with Low Back Pain. Technologies. 2019; 7(1):2. https://doi.org/10.3390/technologies7010002
Chicago/Turabian StyleAlazba, Amal, Hend Al-Khalifa, and Hana AlSobayel. 2019. "RabbitRun: An Immersive Virtual Reality Game for Promoting Physical Activities Among People with Low Back Pain" Technologies 7, no. 1: 2. https://doi.org/10.3390/technologies7010002
APA StyleAlazba, A., Al-Khalifa, H., & AlSobayel, H. (2019). RabbitRun: An Immersive Virtual Reality Game for Promoting Physical Activities Among People with Low Back Pain. Technologies, 7(1), 2. https://doi.org/10.3390/technologies7010002

