Towards a Unified Modeling and Simulation Framework for Space Systems: Integrating Model-Based Systems Engineering with Open Source Multi-Domain Simulation Environments
Abstract
1. Introduction
2. Modeling and Simulation
2.1. Modeling Context
2.2. Simulation Context
2.3. ARCADIA Method
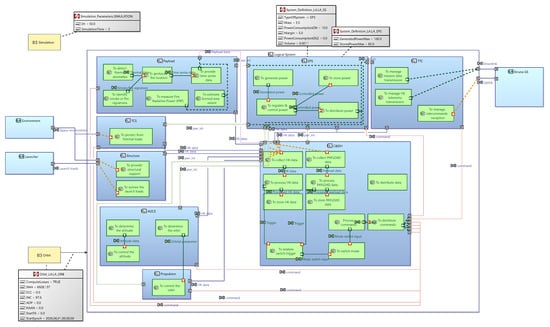
3. Proposed Integrated Framework
3.1. System and Operation Modeling Module
3.2. Analysis and Simulation Module
4. Application and Results
4.1. Case Study Overview
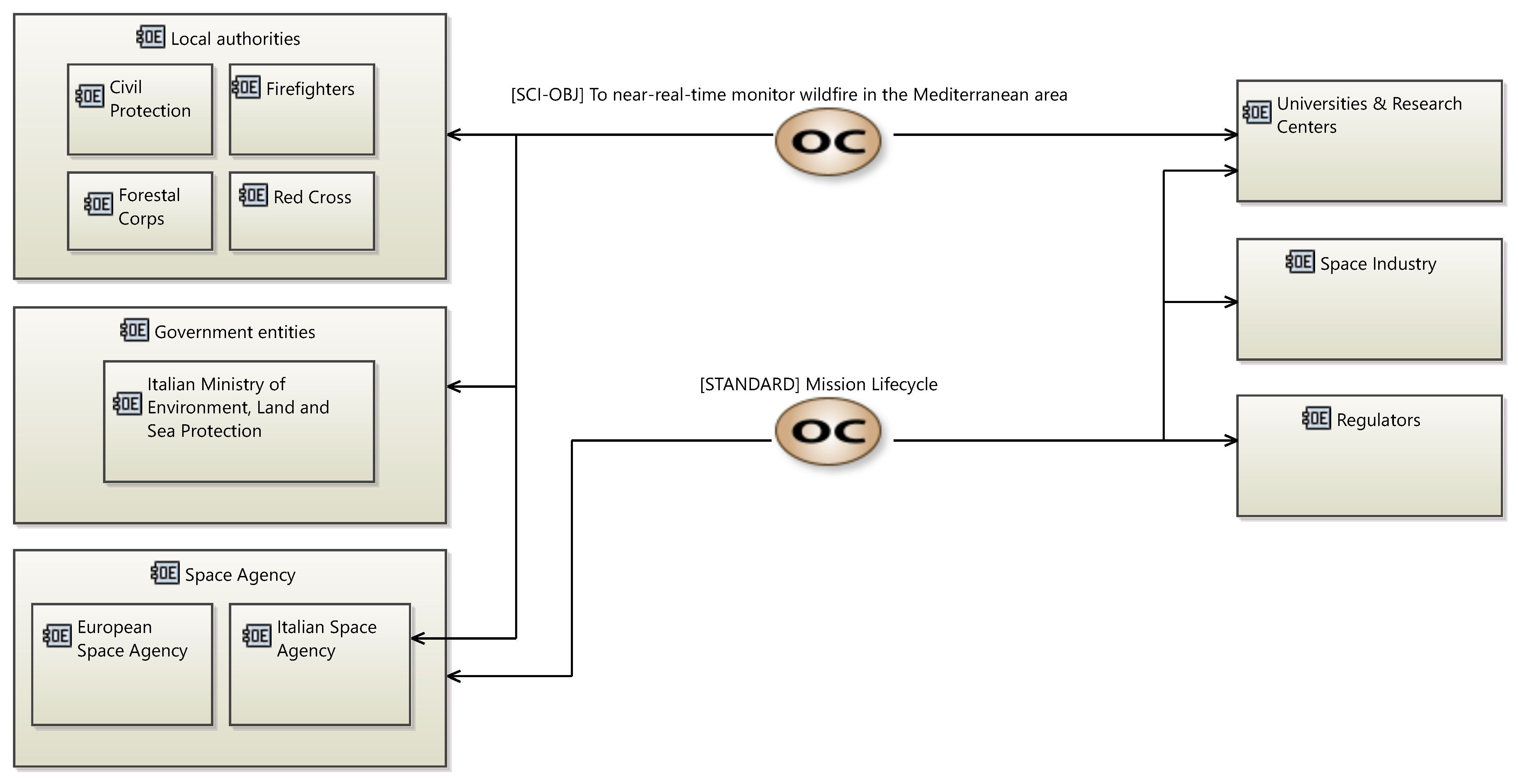
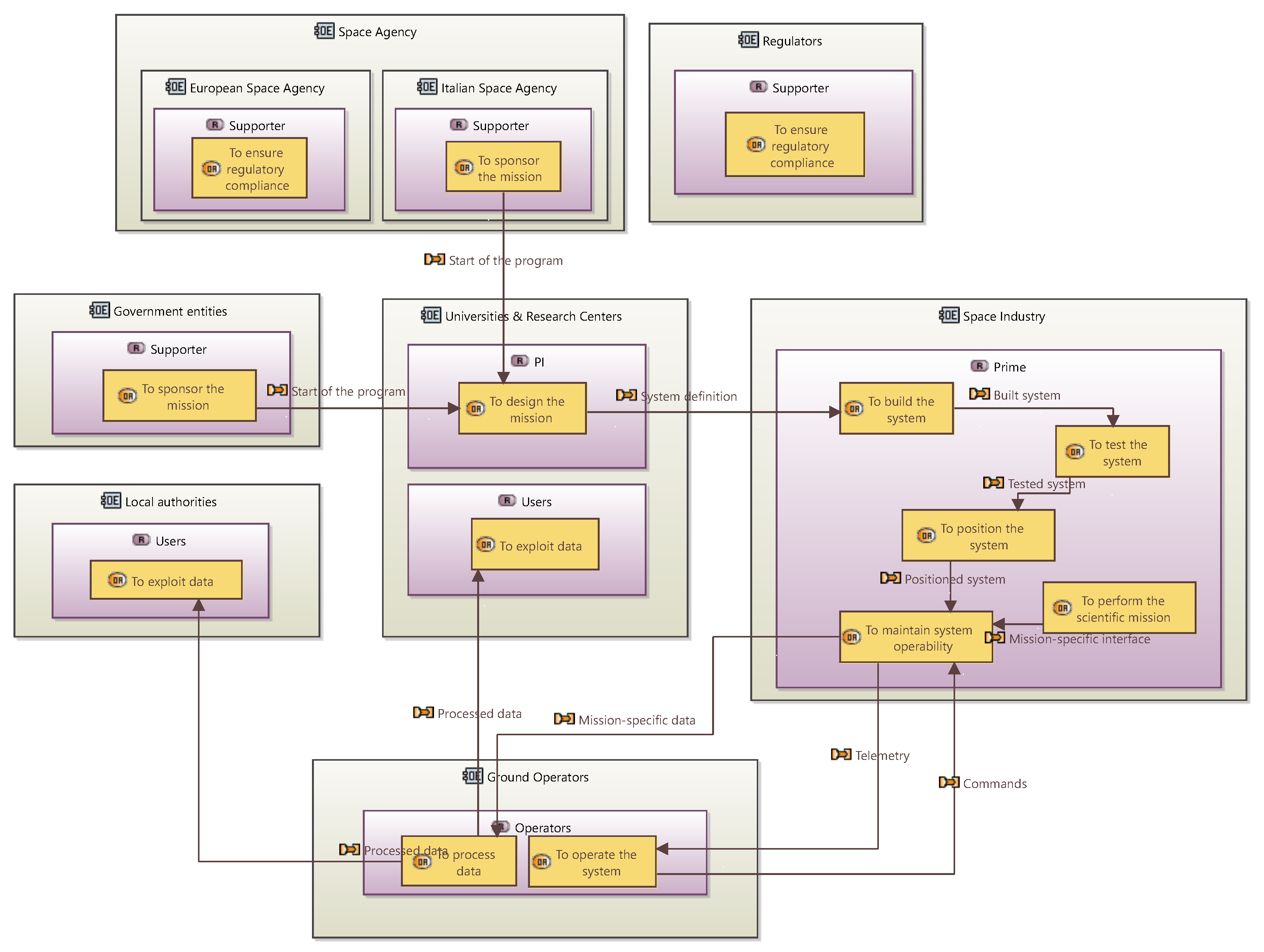
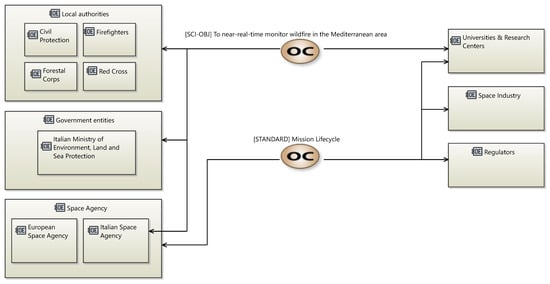
4.2. OA Results
4.3. SA Results
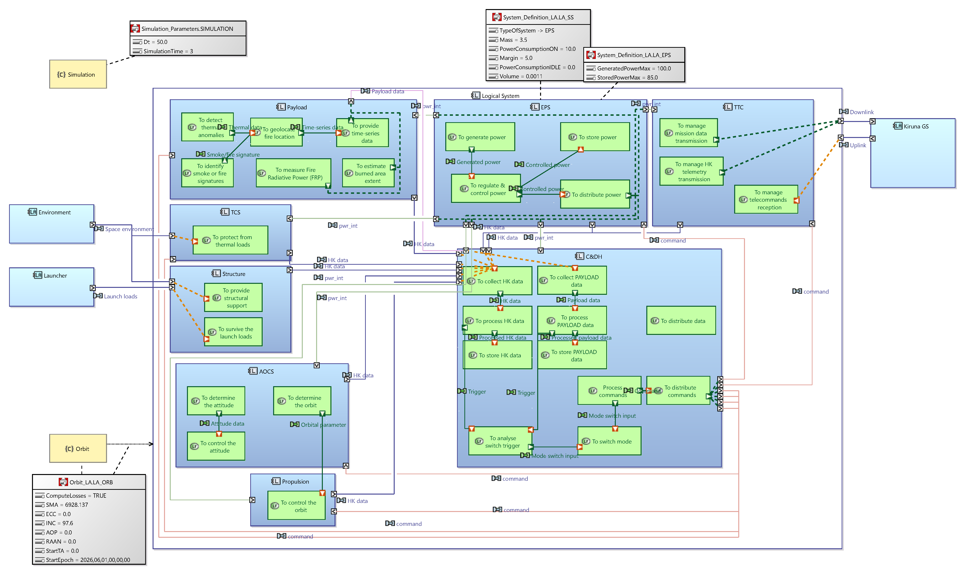
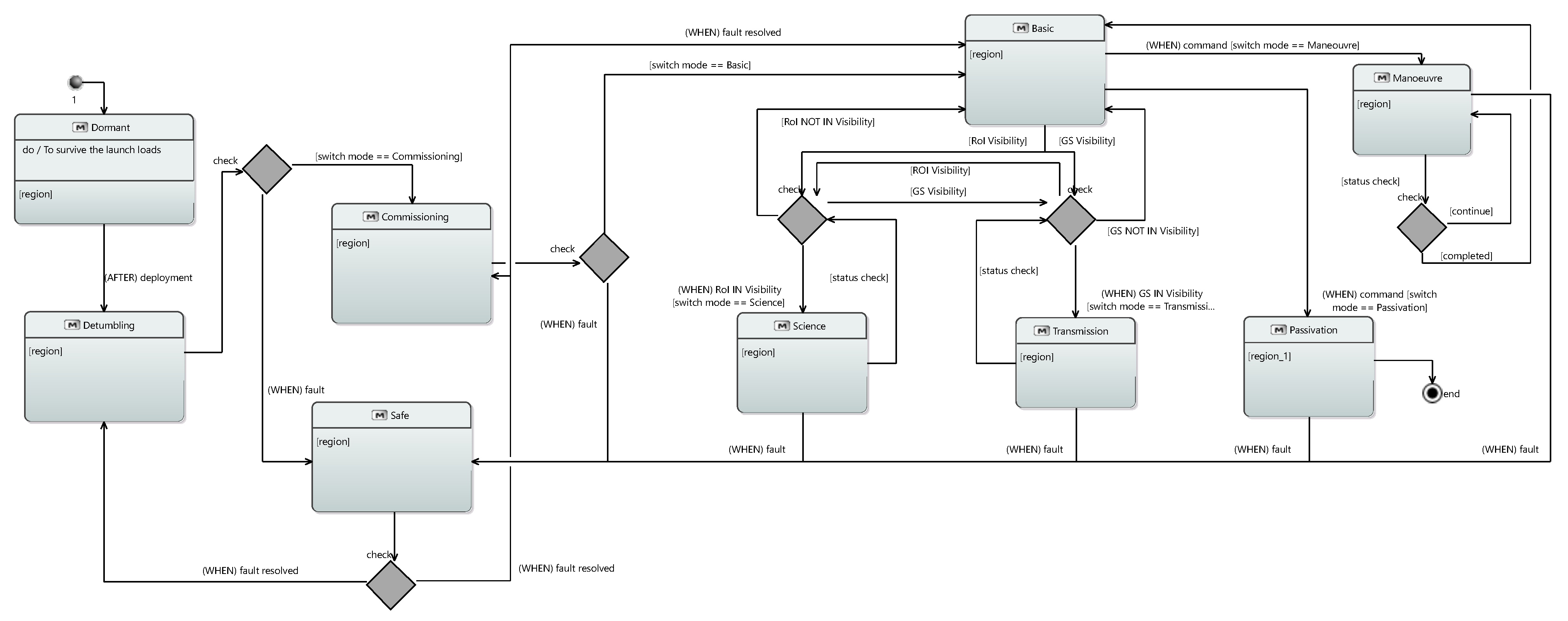
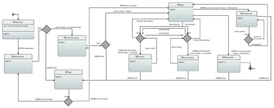
4.4. LA Results
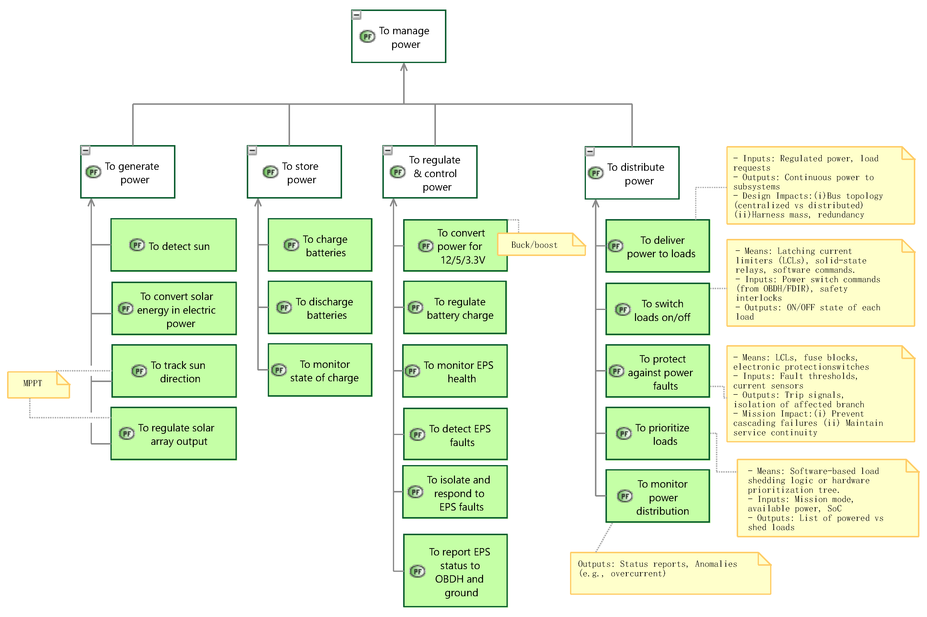
4.5. PA Results
5. Discussion
6. Conclusions
Author Contributions
Funding
Data Availability Statement
Conflicts of Interest
Abbreviations
| AIV/T | Assembly, Integration, Verification, and Test |
| ARCADIA | Architecture Analysis and Design Integrated Approach |
| CAE | Computer-Aided Engineering |
| CoM | Center of Mass |
| ConOps | Concept of Operations |
| DoD | Depth of Discharge |
| EPS | Electrical Power Subsystem |
| INCOSE | International Council on Systems Engineering |
| LA | Logical Architecture |
| MBE | Model-Based Engineering |
| MBSE | Model-Based Systems Engineering |
| M&S | Modeling and Simulation |
| MOSAiC | Modeling and Simulation Architecture for integrated Complex systems |
| OA | Operational Analysis |
| OM | Operating Mode |
| OSS | Open Source Software |
| OSHW | Open Source Hardware |
| PA | Physical Architecture |
| PVMT | Property Values Management Tools |
| SA | System Analysis |
| SADT | Structured Analysis and Design Technique |
| SA/RT | Structured Analysis for Real-Time |
| SE | Systems Engineering |
| SysML | Systems Modeling Language |
| TTC | Telemetry, Tracking and Control |
| UML | Unified Modeling Language |
Appendix A

References
- Systems Engineering Definition. Available online: https://www.incose.org/about-systems-engineering/system-and-se-definitions/systems-engineering-definition (accessed on 27 May 2025).
- May, C.; Carnevale, A.E.; Friedman, K.; Dyas, J. Benefits of Introducing MBSE Early Into NASA’s Lifecycle Phases for the Moon to Mars Architecture. In Proceedings of the AIAA Avitation Forum and Ascend 2025, Las Vegas, NV, USA, 21–25 July 2025. [Google Scholar] [CrossRef]
- Tundis, A.; Ferretto, D.; Garro, A.; Brusa, E.; Muhlhauser, M. Dependability Assessment of a Deicing System through the RAMSAS method. In Proceedings of the 2017 IEEE International Systems Engineering Symposium (ISSE), Vienna, Austria, 11–13 October 2017; pp. 1–8. [Google Scholar] [CrossRef]
- Estefan, J. Survey of Model-Based Systems Engineering (MBSE) Methodologies; INCOSE: San Diego, CA, USA, 2008. [Google Scholar]
- INCOSE-TP-2004-004-02 Ver. 2.03: Systems Engineering Vision 2020. 2007. Available online: https://sdincose.org/wp-content/uploads/2011/12/SEVision2020_20071003_v2_03.pdf (accessed on 27 May 2025).
- Bindschadler, D.L.; Smith, R.R.; Valerio, C.P.; Schimmels, K.A. A structured, model-based systems engineering methodology for operations system design. In Space Operations: Contributions from the Global Community, 1st ed.; Cruzen, C., Schmidhuber, M., Lee, Y., Kim, B., Eds.; Springer: Cham, Switzerland, 2017; pp. 271–290. [Google Scholar] [CrossRef]
- Beers, L.; Weigand, M.; Nabizada, H.; Fay, A. MBSE Modeling Workflow for the Development of Automated Aircraft Production Systems. In Proceedings of the 2023 IEEE 28th International Conference on Emerging Technologies and Factory Automation (ETFA), Sinaia, Romania, 12–15 September 2023; pp. 1–8. [Google Scholar] [CrossRef]
- Cresto Aleina, S.; Ferretto, D.; Stesina, F.; Viola, N. A Model-Based approach to the preliminary design of a space tug aimed at early requirement’s verification. In Proceedings of the Sapce Transportation Solutions and Innovations Symposium, Held at the 67th International Astronautical Congress (IAC) 2016, Guadalajara, Mexico, 26–30 September 2016. IAC-16,D2,IP,11,x34331. [Google Scholar]
- Kaslow, D.; Ayres, B.; Cahill, P.T.; Hart, L.; Yntema, R. A Model-Based Systems Engineering (MBSE) Approach for Defining the Behaviors of CubeSats. In Proceedings of the 2017 IEEE Aerospace Conference, Big Sky, MT, USA, 4–11 March 2017; pp. 1–14. [Google Scholar] [CrossRef]
- Spangelo, S.C.; Kaslow, D.; Delp, C.; Cole, B.; Anderson, L.; Fosse, E.; Gilbert, B.S.; Hartman, L.; Kahn, T.; Cutler, J. Applying Model Based Systems Engineering (MBSE) to a Standard Cubesat. In Proceedings of the 2012 IEEE Aerospace Conference 2012, Big Sky, MT, USA, 3–10 March 2012; pp. 1–20. [Google Scholar] [CrossRef]
- Gregory, J.; Berthoud, L.; Tryfonas, T.; Prezzavento, A.; Faure, L. Investigating the Flexibility of the MBSE Approach to the Biomass Mission. IEEE Trans. Syst. Man, Cybern. Syst. 2021, 51, 6946–6961. [Google Scholar] [CrossRef]
- Gregory, J.; Berthoud, L.; Tryfonas, T.; Faure, L.; Prezzavento, A. The Spacecraft Early Analysis Model: An MBSE Framework for Early Analysis of Spacecraft Behavior. IEEE Trans. Syst. Man, Cybern. Syst. 2025; 1–13, in press. [Google Scholar] [CrossRef]
- Vagliano, I.; Ferretto, D.; Brusa, E.; Morisio, M.; Valacca, L. Tool Integration in the Aerospace Domani: A Case Study. In Proceedings of the 2017 IEEE 41st Annual Computer Software and Applications Conference (COMPSAC), Turin, Italy, 4–8 July 2017; pp. 731–736. [Google Scholar] [CrossRef]
- Buitrago-Leiva, J.N.; Mejía, J.J.; Puerta-Ibarra, J.F.; Acero-Niño, I.F.; Guarnizo-Saavedra, A.F.; Rodriguez-Ferreira, J.; Rojas-Rodriguez, L.; Hernández-Torres, F.L.; Arango-Cotacio, C.E.; Salazar-Morales, J.E.; et al. Preliminary Design of Satellite Systems through the Integration of Model-Based System Engineering and Agile Methodologies: Application to the ColStar Mission. Aerospace 2024, 11, 758. [Google Scholar] [CrossRef]
- Scholz, A.; Juang, J.N. Toward open source CubeSat design. Acta Astronaut. 2015, 115, 384–392. [Google Scholar] [CrossRef]
- Singam, C.; Carter, J. Model-Based Systems Engineering (MBSE). 2025. Available online: https://sebokwiki.org/wiki/Model-Based_Systems_Engineering_(MBSE) (accessed on 28 May 2025).
- Nowodzienski, P.; Navas, J. From Model-based to Model and Simulation-based Systems Architectures – achieving quality engineering through descriptive and analytical models. INSIGHT 2023, 26, 40–50. [Google Scholar] [CrossRef]
- Zeigler, B.P.; Mittal, S.; Traore, M.K. MBSE with/out Simulation: State of the Art and Way Forward. Systems 2018, 6, 40. [Google Scholar] [CrossRef]
- Friedenthal, S. SYSML v2 Overview & Demo. 2023. Available online: https://www.incose.org/docs/default-source/working-groups/mbse-initiative/sysml-2-documents/sysml_v2_overview_demo.pdf?sfvrsn=50b971c7_2 (accessed on 16 August 2025).
- Bemmami, K.E.; David, P. Managing the use of simulation in systems engineering: An industrial state of practice and a prioritization method. Comput. Ind. 2021, 131, 103486. [Google Scholar] [CrossRef]
- Younse, P.; Cameron, J.; Bradley, T.H. Comparative analysis of model-based and traditional systems engineering approaches for simulating a robotic space system architecture through automatic knowledge processing. Syst. Eng. 2022, 25, 360–386. [Google Scholar] [CrossRef]
- Ma, J.; Wang, G.; Lu, J.; Vangheluwe, H.; Kiritsis, D.; Yan, Y. Systematic Literature Review of MBSE Tool-Chains. Appl. Sci. 2022, 12, 3431. [Google Scholar] [CrossRef]
- Wenyue, W.; Junjie, H.; Yinxuan, M.; Jinjie; Zhiang, L. Application and development of MBSE in aerospace. J. Phys. Conf. Ser. 2022, 2235, 012021. [Google Scholar] [CrossRef]
- Booth, T.M.; Ghosh, S. A modular simulation-based MBSE approach applied to a cloud-based system. INCOSE Int. Symp. 2024, 34, 2413–2430. [Google Scholar] [CrossRef]
- INCOSE. Systems Engineering Vision 2035. 2021. Available online: https://www.incose.org/publications/se-vision-2035 (accessed on 11 June 2025).
- Luzeaux, D.; Wippler, J.L. Beyond the Crawley’s FCF, a new paradigm for architecture elaboration and conceptualization. In Proceedings of the 2017 IEEE International Systems Engineering Symposium (ISSE), Vienna, Austria, 11–13 October 2017; pp. 1–7. [Google Scholar] [CrossRef]
- Davis, W.S. Tools and Techniques for Structured Systems Analysis and Design, 1st ed.; Addison-Wesley: Boston, MA, USA, 1983. [Google Scholar]
- Ross, D.T.; Schoman, K.E. Structured analysis for requirements definition. IEEE Trans. Softw. Eng. 1977, SE-3, 6–15. [Google Scholar] [CrossRef]
- Hatley, D.; Pirbhai, I. Strategies for Real-Time System Specifications (SA-RT), revised ed.; Dorset House Publishing Co., Inc.: New York, NY, USA, 1991. [Google Scholar]
- Ahmed, S.B.; Moalla, M.; Courvoisier, M. Towards a design methodology for flexible manufacturing systems command combining SA-RT and object Petri nets. In Proceedings of the IEEE Symposium on Emerging Technologies and Factory Automation (ETFA) ’95, Paris, France, 10–13 October 1995; Volume 1, pp. 83–94. [Google Scholar] [CrossRef]
- Roques, P. UML in Practice: The Art of Modeling Software Systems Demonstrated Through Worked Examples and Solutions, 1st ed.; Wiley: Hoboken, NJ, USA, 2004. [Google Scholar]
- Casse, O. SysML in Action with Cameo Systems Modeler, 1st ed.; ISTE Press: London, UK; Elsevier: Amsterdam, The Netherlands, 2018. [Google Scholar] [CrossRef]
- Voirin, J.-L. A Description of the ARCADIA Method V2. 2023. Available online: https://mbse-capella.org/resources/arcadia-reference/html/output/ARCADIA (accessed on 12 June 2025).
- ISO/IEC/IEEE 42010: Systems and Software Engineering—Architecture Description. Available online: http://www.iso-architecture.org/42010/ (accessed on 11 June 2025).
- Schoonenberg, W.C.; Khayal, I.S.; Farid, A.M. Hetero-functional Graph Theory Preliminaries. In A Hetero-Functional Graph Theory for Modeling Interdependent Smart City Infrastructure; Springer International Publishing: New York, NY, USA, 2018; pp. 23–35. [Google Scholar] [CrossRef]
- Bonnet, S.; Voirin, J.-L.; Exertier, D.; Normand, V. Modeling system modes, states, configurations with Arcadia and Capella: Method and tool perspectives. In Proceedings of the 27th Annual INCOSE International Symposium, Adelaide, Australia, 15–20 July 2017; Volume 27, pp. 548–562. [Google Scholar] [CrossRef]
- Roques, P. Systems Architecture Modeling with the Arcadia Method: A Practical Guide to Capella, 1st ed.; ISTE Press: London, UK; Elsevier: Amsterdam, The Netherlands, 2017. [Google Scholar] [CrossRef]
- Navas, J. Easily Enrich Capella Models with Your Domain Extensions (by Thales). Webinar Capella. Available online: https://youtu.be/ieVmw54YE94?si=KljxfbC-Qn6LscCH (accessed on 27 July 2025).
- Luccisano, G.; Salas Cordero, S.; Gateau, T.; Viola, N. Open-Source Data Formalization through Model-Based Systems Engineering for Concurrent Preliminary Design of CubeSats. Aerospace 2024, 11, 702. [Google Scholar] [CrossRef]















| Type | Description | Ref |
|---|---|---|
| Descriptive | Describes logical relationships within a system and between systems, including component hierarchy, interconnections, functional roles, and test cases used to verify requirements. | [16] |
| Examples include functional or physical architectures and 3D geometric representations. | ||
| Analytical | Defined by mathematical relations that enable quantifiable analysis of system parameters. | [16] |
| Dynamic models capture the system’s behavior over time. | ||
| Static models perform calculations without time-based variation. | ||
| Hybrid Descriptive–Analytical | Integrates both descriptive and analytical elements to provide a comprehensive model of the system. |
| Purpose | Description |
|---|---|
| Characterize existing system | Existing systems may suffer from poor documentation; modeling aids in maintenance and evaluation for potential improvements. |
| Mission and system concept formulation and evaluation | Models are employed early in the system lifecycle to (i) define and evaluate different mission and system concepts, (ii) perform trade-space evaluation, and (iii) ensure system requirements align with stakeholder needs before advancing to detailed design phases. |
| System design synthesis and requirement flowdown | Models support system architecture solutions and flowing mission/system requirements down to system components. |
| Support for system integration and verification | Models help integrate software and hardware components into a unified system and support system verification activities. |
| Support for training | Models form the basis of simulators used for training personnel. |
| Knowledge capture and system design evolution | Models capture and preserve critical design knowledge within an organization for future reference and evolution. |
| Category and Perspective | Objective | |
|---|---|---|
| Need & Context | 1. Operational Analysis | What the stakeholders need to accomplish. |
| 2. System Need Analysis | What the system has to accomplish for the stakeholders. | |
| Solution | 3. Logical Architecture | How the system will work to fulfill expectations. |
| 4. Physical Architecture | How the system will be developed and built. |
Disclaimer/Publisher’s Note: The statements, opinions and data contained in all publications are solely those of the individual author(s) and contributor(s) and not of MDPI and/or the editor(s). MDPI and/or the editor(s) disclaim responsibility for any injury to people or property resulting from any ideas, methods, instructions or products referred to in the content. |
© 2025 by the authors. Licensee MDPI, Basel, Switzerland. This article is an open access article distributed under the terms and conditions of the Creative Commons Attribution (CC BY) license (https://creativecommons.org/licenses/by/4.0/).
Share and Cite
Campioli, S.; Luccisano, G.; Ferretto, D.; Stesina, F. Towards a Unified Modeling and Simulation Framework for Space Systems: Integrating Model-Based Systems Engineering with Open Source Multi-Domain Simulation Environments. Aerospace 2025, 12, 745. https://doi.org/10.3390/aerospace12080745
Campioli S, Luccisano G, Ferretto D, Stesina F. Towards a Unified Modeling and Simulation Framework for Space Systems: Integrating Model-Based Systems Engineering with Open Source Multi-Domain Simulation Environments. Aerospace. 2025; 12(8):745. https://doi.org/10.3390/aerospace12080745
Chicago/Turabian StyleCampioli, Serena, Giacomo Luccisano, Davide Ferretto, and Fabrizio Stesina. 2025. "Towards a Unified Modeling and Simulation Framework for Space Systems: Integrating Model-Based Systems Engineering with Open Source Multi-Domain Simulation Environments" Aerospace 12, no. 8: 745. https://doi.org/10.3390/aerospace12080745
APA StyleCampioli, S., Luccisano, G., Ferretto, D., & Stesina, F. (2025). Towards a Unified Modeling and Simulation Framework for Space Systems: Integrating Model-Based Systems Engineering with Open Source Multi-Domain Simulation Environments. Aerospace, 12(8), 745. https://doi.org/10.3390/aerospace12080745

