Next Article in Journal
Thrust Measurement of an Integrated Multi-Sensor Micro-Newton Cold Gas Thruster
Next Article in Special Issue
Integration of Finite Element Method and Neural Network for Enhanced Prediction of Rubber Buffer Stiffness in Light Aircraft
Previous Article in Journal
Study on Ignition Characteristics of Microblog Radiation Ignitor
Previous Article in Special Issue
Analysis of Flutter Characteristics for Composite Laminates in Hypersonic Yawed Flow
 
 
Font Type:
Arial Georgia Verdana
Font Size:
Aa Aa Aa
Line Spacing:
Column Width:
Background:
Article

The Impact of Gust Load Design Criteria on Vehicle Structural Weight for a Persistent Surveillance Platform

Department of Mechanical and Aerospace Engineering, Oklahoma State University, Stillwater, OK 74078, USA
*
Author to whom correspondence should be addressed.
Aerospace 2025, 12(3), 209; https://doi.org/10.3390/aerospace12030209
Submission received: 31 January 2025 / Revised: 28 February 2025 / Accepted: 1 March 2025 / Published: 5 March 2025
(This article belongs to the Special Issue Advanced Aircraft Structural Design and Applications)

Abstract

This paper introduces a methodology for structural mass optimization of High-Altitude Long Endurance (HALE) aircraft across a complete mission profile, tailored for use in preliminary design. A conceptual HALE vehicle and its mission profile are assumed for this study, which also evaluates the impact of risk-based design decisions on optimized mass. The research incorporates a coupled aeroelastic solver and a mass optimization algorithm based on classical laminate theory to construct a geometrically accurate spar model. A novel approach is proposed to minimize the spar mass of the aircraft throughout the mission profile. This algorithm is applied to a representative T-Tail HALE model to compare optimized mass between two mission profiles differing in turbulence exceedance levels during the ascent and descent mission stages, while maintaining the same design robustness for on-station operation. Sample numerical results reveal a 10.9% reduction in structural mass for the mission profile with lower turbulence robustness design criteria applied for ascent and descent mission phases. The significant mass savings revealed in the optimization framework allow for a trade-off analysis between robustness to turbulence impacts and critical HALE platform parameters such as empty weight. The reduced empty vehicle weight, while beneficial to vehicle performance metrics, may be realized but comes with the added safety of flight risk unless turbulent conditions can be avoided during ascent and descent through risk mitigation strategies employed by operators. The optimization framework developed can be incorporated into system engineering tools that evaluate mission effectiveness, vehicle performance, vehicle risk of loss, and system availability over a desired operating area subject to environmental conditions.

1. Introduction

A new category of aircraft, solar-powered High-Altitude Long-Endurance (HALE) platforms, has recently become feasible due to advancements in energy storage technologies and solar panel efficiency. These HALE aircraft are envisioned for a range of missions, including remote sensing, communications relay, and environmental monitoring, with durations spanning days to weeks [1,2]. The demanding endurance requirements make minimizing the structural mass a necessity, which introduces high flexibility to the wings as the primary load carrying structures. The large deflections during flight require more sophisticated modeling tools that take the wings’ flexibility into account, as traditional aircraft design tools are not appropriate [3,4].
In response to these design challenges, several tools have been created to simulate nonlinear aeroelastic effects [5,6,7]. Additionally, preliminary design methodologies have been proposed that optimize the structural members of the wing while incorporating flexibility effects [8,9,10,11]. While these solutions evaluate many of the necessary considerations needed to achieve a robust design, they do not consider turbulent gust conditions along an entire mission profile. Instead, gust encounters within the bounds of a single optimization are only evaluated at a single flight condition [12] or are not considered at all, such as when a static load condition is used for an optimization [9,13,14]. This omission could have major effects on the results of the optimization as gust conditions vary greatly depending on flight condition [15], and thus can vary wildly throughout a full mission profile.
Two common methods for defining turbulent gust conditions at different altitudes are provided in MIL-STD-1797A and CS-23 [15,16], both of which offer guidelines for 1-cos gusts and continuous turbulence disturbances. This study uses the formulation of a 1-cos gust, as defined in these standards, as detailed in Section 2.5. To characterize gusts for specific flight conditions, two parameters must be defined: the gust amplitude and the gust length, where the latter represents the distance over which the wing experiences maximum loading. According to CS-23, which is also reiterated in the Federal Aviation Administration Advisory Circular AC 25.341-1 [17], the gust length is standardized as 25 times the mean geometric chord. While this assumption is appropriate for conventional commercial aircraft with rigid structures, its relevance to HALE platforms is questionable due to the nonlinear aeroelastic effects [18] and the significantly lower wing loading [19] typical of these designs. Recognizing the limitations of a fixed gust length for flexible aircraft, this study instead follows the guidance of MIL-STD-1797A, performing a gust length sweep to identify the critical gust length that results in worst-case structural loading.
Incorporating further gust considerations involves considering the mission profile of HALE aircraft. The proposed mission profile for solar-powered HALE aircraft encompasses gradual ascents and descents to altitudes exceeding 50,000 feet, accompanied by an extended loiter period constituting the majority of flight time, spanning days or even weeks. Given that the ascents and descents will at most endure only a few hours, the significant disparity in time scales introduces ambiguity when determining gust intensities, which are defined by their probability of exceedance. This mission profile potentially allows for the relaxation of the probability of exceedance requirements during the ascent and descent phases, where the strongest gusts are encountered. This relaxation is attributed to the minimal duration the aircraft spends in these phases of the mission and the availability of adequate atmospheric projections. This prompts the following question: how strongly is mass correlated with the relaxation of the probability of exceedance requirement? This will serve as a key insight from our analysis.
This paper’s primary contribution lies in employing a aeroelastic structural framework to assess the impact of gust intensity requirements on the structural weight of a T-tail HALE aircraft. This is achieved by extending an existing structural optimization framework [9] to include a structural model based on the Classical Lamination Theory [20] and a multi-point optimization procedure that evaluates gust encounters across the mission profile. By considering a range of conditions rather than a single flight scenario, the framework provides a more comprehensive assessment of design constraints. Furthermore, this paper investigates the influence of probability exceedance metrics on the sensitivity of structural weight, particularly exploring how these strategies could enable the relaxation of maximum gust intensity requirements for a notional HALE platform.
This paper is organized into four main sections excluding the introduction. Section 2 consists of six subsections. Section 2.1 details the structural optimization framework that this paper utilizes and builds upon. Then, a more geometrically accurate model that uses Classical Lamination Theory is detailed in Section 2.2. Section 2.3 describes the aircraft geometry used to demonstrate the optimization. A spar design selection study is then outlined in Section 2.4. Section 2.5 illustrates the gust disturbance model used and an overview of the gust length determination. Section 2.6 describes the mission profile used for the optimization, with Section 2.7 giving an overview of the mission profile optimization. Section 3 states and interprets the results and Section 4 gives the takeaways from the work.

2. Materials and Methods

2.1. Discrete Gust Load Structural Optimization

This paper utilizes a structural optimization algorithm that was created for the optimization of highly elastic wings, as shown in the work conducted by Krawczyk, Paul, and del Carre [9]. The program used to implement the algorithm is the coupled aeroelastic solver simulation of high-aspect ratio aeroplanes in Python [21] or SHARPy (Version 2.3, Imperial College, London, UK). The aerodynamic forces for the optimization were calculated using an Unsteady Vortex Lattice Method (UVLM) as described by Katz and Plotkin [22]. These forces were then input into a geometrically exact composite beam model that handles structural and rigid body dynamics similarly to the work by Géradin and Cardona [23] and Hesse, Palacios, and Murua [24].
The minimization algorithm was used to compute the minimum spar mass while maintaining an adequate structural margin of safety (M.S.), to account for any manufacturing defects or other structural simplifications, as well as other user-defined constraints such as wingtip deflection that are incorporated by way of a cost function. An initial guess vector of the geometric parameters of the spar was defined at various control points, which were used to define the wing’s stiffness and mass properties. Linear interpolation was used between control points to characterize the spar in its entirety. These geometric parameters were then modified by an SLSQP-constrained minimization algorithm [25] that relies on gradient descent methodologies to achieve the minimum required mass.
A summary of the structural optimization process presented in Ref. [9] is given below in Algorithm 1, as well as the development of the cost function, Equation (3), that is minimized in the algorithm. Additionally, a summary of all the constraints that are applied to this exercise from the previous work is outlined in Table 1.
Algorithm 1 Structural Optimization
1:
A spar parameter distribution is provided and the SHARPy structural and mass properties are updated.
2:
Max loading conditions are applied and constraints are evaluated.
3:
Return the cost function based on normalized mass and penalties for violations to constraints:
C = m m i n i t + i = 1 N m a x 0 , 1 M S ( i ) m i n ( M S ( i ) ) + m a x 0 , 50 d e f t i p d e f m a x d e f m a x 2

2.2. CLT Structural Model

A novel addition to the optimization code base is a structural model based on classical laminate theory (CLT), which is used to define the structural stiffness of each section. In CLT, a laminate is a stack of laminas where the position of each lamina is described with a fiber orientation, height along the axis perpendicular to the lamina, and thickness. Due to the relatively high strength-to-weight ratio of composite laminates, these materials are the common choice for the primary structural members of highly flexible aircraft. Owing to this fact, the inclusion of a CLT model into the structural optimization is paramount and will now be defined. The formulations that follow are obtained from the work of Hyer and White [20].
The elasticity matrix Q for each lamina with respect to the fiber orientation is calculated using Equation (2). E 11 and E 22 are the moduli of elasticities parallel and perpendicular to the fiber direction, respectively. G 12 is the shear modulus perpendicular to the fiber and v 12 is the Poisson ratio.
Q = E 11 2 E 11 v 12 2 E 22 v 12 E 11 E 22 E 11 v 12 2 E 22 0 v 12 E 11 E 22 E 11 v 12 2 E 22 E 11 2 E 11 v 12 2 E 22 0 0 0 G 12
Each laminate’s Q matrix is then transformed based on its fiber direction using Equation (3).
Q ¯ = Q 11 cos θ 4 + 2 ( Q 12 + 2 Q 66 ) cos θ 2 sin θ 2 + Q 22 sin θ 4 Q 12 0 v 12 E 11 E 22 E 11 v 12 2 E 22 E 11 2 E 11 v 12 2 E 22 0 0 0 G 12
To calculate the effective stiffnesses for each laminate that will be used for the stiffness matrix, CLT employs ABD matrices, which are used to calculate the forces and moments needed to cause strain on a laminate. An ABD matrix is a 6-by-6 matrix that consists of four 3-by-3 sub-matrices that are calculated using Equations (4)–(6). They are then input to Equation (7):
A i j = k = 1 N Q ¯ i j k ( z k z k 1 )
B i j = 1 2 k = 1 N Q ¯ i j k ( z k 2 z k 1 2 )
D i j = 1 3 k = 1 N Q ¯ i j k ( z k 3 z k 1 3 )
A B D = A B B D
The ABD matrix is then used to calculate the effective engineering properties for each spar using Equations (8) and (9), where H is the total height of the laminate. These effective engineering properties for each section can be multiplied by the second moment of inertia about the centroid, which is calculated using Equations (10) and (11), and added together to retrieve the spar stiffness.
E ¯ x = A 11 A 22 A 12 2 A 22 H
G ¯ x y = A g g H
x ¯ = A i x ˜ i
y ¯ = A i y ˜ i
These stiffnesses are then inputted into the SHARPy structural matrix as stated in Section 2.1. When the simulation is run, the forces at each node are calculated for each time step. Then, the shear, compressive, and tensile stresses are calculated to retrieve the margin of safeties. The lowest margin of safety at each point in the spar is then recorded and used for the mass optimization.

2.3. Aircraft Geometry

The T-Tail HALE aircraft shown in Figure 1 and Figure 2 is utilized for the demonstration of the optimization algorithm. T-Tail HALE is a common model that is employed extensively in the literature, such as in Refs. [13,26,27], concerning flexible planforms and in many references that utilize SHARPy. The version of T-Tail HALE used in this paper is marginally modified from the original. These differences include the removal of dihedral from the wingtips as well as slightly different spar locations relative to the wing. The default mass distributions of the aircraft are defined in Table 2. This aircraft is meant for demonstration purposes only, thereby many of its structural properties are not representative of a practical aircraft that could be manufactured. Due to this, the mass of the main wing will vary considerably after utilizing the constrained structural optimization.
In this type of analysis, the static margin is typically closely monitored to maintain a magnitude of at least 10%. Due to the unique mass distribution of T-Tail HALE, the decrease in the mass of the main wing has minimum impact on the location of the center of gravity. This is due to the large lumped mass that is located at the root of the wing and the almost insignificant mass contributions of the fuselage and T-Tail. These factors allow for the center of gravity considerations to be ignored.

2.4. Spar Design Selection

T-Tail HALE, as outlined in the previous references, does not explicitly have a spar cross-section defined for it. For the purposes of this paper, two parameterized spar sections, Figure 3 and Figure 4, are considered at a −1 g static load to represent a landing scenario. A structural optimization as shown in Section 2.1 is then carried out on each configuration to determine the configuration with the lowest minimum mass. The most efficient configuration is then selected for the turbulent gust optimization process that evaluates gust encounters throughout the mission profile. The minimum bounds on each parameter for the gust optimization are also defined using the results from the −1 g static load results. This effectively decreases the design space to allow for a faster convergence of the algorithm.
In each configuration, the spar is described as a collection of laminates inside a rectangular bounding box, which can change along the length of the spar. The airfoil for the T-Tail’s wing is a NACA 0015 airfoil, which is used to determine the maximum spar width and height. This is performed by calculating the bounding box with the largest area that fits inside the wing. The spar configurations are made up of three main laminate configurations which are denoted as top cap, bottom cap, and the web. The top and bottom caps are made up of repeated [0/90] M46J75 carbon fiber laminas [28] meant to comprise most of the compressive and tensile spar strength. The web laminates are made up of repeating [−45/45] M46J75 carbon fiber laminas sandwiching a core of a width of 8 mm. The web is meant to comprise most of the shear strength while the core does not take any structural strength and is only included to make sure the web resists buckling. As with the width and height, the top caps, bottom caps, and web can vary along the length of the spar.

2.5. Gust Disturbance

The previous work, [9], focusing on the mass optimization of HALE aircraft, used a static load of 2 g as the maximum load condition. While this loading case was considered as a middle ground and reasonable approximation for many configurations, its selection lacks a strong basis. To more accurately determine the max loading conditions for the aircraft at a given flight condition, a gust load is used as described in the Department of Defense MIL-STD-1797A [15].
A discrete 1-cosine gust is used for the gust load as shown in Equation (12), where V m is the gust amplitude, d m is the gust length, x is the distance in front of the aircraft at the start of the simulation, and v is the gust velocity at the x distance. The gust amplitude can be obtained using Figure 5 using the design altitude and selecting a probability of exceedance (PoE). The selection of the gust length requires more consideration. For conventional aircraft, MIL-STD-1797A proposes the use of a modal analysis on the aircraft to determine the critical gust lengths. This is easily achievable for rigid aircraft as there are only a select number of aerodynamic modes. For flexible aircraft, numerous structural modes are introduced, which makes this process more challenging from a computational perspective. To alleviate this, a gust sweep methodology was chosen to lower the computational effort required to find the critical gust lengths.
v = V m 2 ( 1 cos 2 π x d m )
The wind gust sweeps are performed for several gust lengths to calculate the critical gust for a given altitude and mass. For each gust scenario, the maximum forces and moments are found over the entire gust encounter and are then used for comparison. This process is then performed for each altitude of the optimization until an array of gust lengths as a function of mass and altitude is obtained. This array is then interpolated and used for the mission profile mass optimization that evaluates gust encounters at each altitude simultaneously. One of the resulting gust encounters using the defined model can be seen in Figure 6.

2.6. Mission Profile

A representative mission profile for a solar-powered HALE aircraft is shown in Figure 7, which features four unique phases that require design consideration. These are the take-off, ascent/descent, loiter, and landing phases. The ascent and descent phases take O(3), or 10 3 , seconds to complete, while the loiter phase takes O(5), or 10 5 , seconds to complete. A max loading condition for each phase must be assumed before the optimization process may begin. For landing, this is considered a −1 g static load to cover the case of impact, akin to negative g-loadings encountered in certification regulations such as those elucidated in 14 CFR Part 25.333 [29]. As outlined in Section 2.4, this load is used to choose the optimal spar geometry, and thus, the landing phase is evaluated during this step.
To represent the ascent/descent and loiter phases, discrete gust encounters are defined for several altitudes by selecting gust amplitudes and lengths. The critical gust lengths have been found as a function of altitude through gust parametric studies, but the selection of the PoE to define the gust amplitudes throughout the mission is a design choice. This design choice impacts the eventual safe operational envelope of the aircraft in turbulent weather conditions. To highlight the utility of the optimization framework described in this paper to inform the impact of discrete gust design magnitude on vehicle structural weight, two mission profile cases are defined. For Case 1, the PoE of the climb and descent phases is selected as 10 3 , lowering turbulence robustness design criteria, which could be counteracted with risk mitigation strategies such as ensuring that operations only launch/recover in good weather conditions. Meanwhile, Case 2 will feature a PoE of 10 5 across the entirety of the flight envelope to expand available operational capability and ensure the same level of robustness on climb/descent as enforced in cruise flight.
Note that gust PoE will remain consistent at 10 5 during the cruise mission phase between the two cases since the aircraft exposure (due to long on-station time) to gusts during cruise is at least a full order of magnitude higher than during ascent and descent flight phases. The design-selected probabilities result in the discrete gust amplitudes shown in Table 3. With this, all of the data required to simulate a gust encounter at possible max loading conditions have been defined.
Due to the large variance of the atmospheric conditions experienced, a target dynamic pressure (Q), Equation (13), will be maintained to ensure that the aircraft can trim at a reasonable angle of attack and control surface deflection. The target dynamic pressure is defined at sea level using a density of 1.225 kg / m 3 and an assumed velocity of 12 m/s. As density varies with altitude, velocity will be changed to maintain the target Q. To more rigorously define trim conditions as altitude is increased, more information about the propulsion system and energy management system for the solar power would be required, which is outside the scope of this paper. For the example results provided, maintaining a target dynamic pressure (essentially a constant equivalent airspeed) is sufficient. For platforms where more information is available, which operate across a variety of speeds across the flight envelope, a speed scheduler, akin to that employed in a HALE aircraft like the U-2 aircraft [30], could be devised and integrated into the analysis without modifying the underlying methodology.
Q = 1 2 ρ V 2

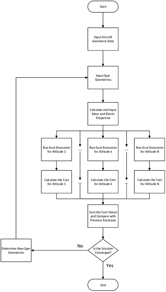
2.7. Mission Profile Optimization Methodology

The optimization algorithm as shown in Algorithm 2 processes the previously calculated inputs and conducts gust encounters for each altitude. Subsequently, the optimization iterates through all altitudes, summing the outcomes to derive the cost function. Mass optimization is then performed using the previous defined algorithm outlined in Section 2.1. While this optimization accounts for mass, deflection, and margin of safety, the evaluation of the static margin is omitted due to its sufficient magnitude, which renders it noncritical for the aircraft’s performance.
This optimization approach differs from previous structural optimization methods by accounting for gust encounters throughout the entire mission profile, rather than focusing on a single static load case, as shown in Figure 8. As a result, each simulation spans multiple time steps. A new step is introduced in which the margin of safety is calculated at every time step and the minimum margin of safety for each position is identified and integrated into the cost function. Additionally, the deflection input for the cost function corresponds to the maximum deflection observed across all time steps. To improve computational efficiency, all gust encounters are processed simultaneously using parallel processing packages in Python 3.7.5.
Two mission profiles were created for a T-tail HALE aircraft. The first assumes reduced turbulence during take-off and landing to allow for a lighter design, while the second assumes consistent turbulence throughout the flight. Mass optimization was conducted for both scenarios.
Algorithm 2 Mission Profile Optimization Algorithm
1:
Flight conditions are provided for all points along the mission profile.
2:
A spar parameter distribution is provided and the SHARPy structural and mass properties are updated.
3:
The properties are entered and all turbulent gust encounters are evaluated concurrently.
4:
The cost functions for every gust encounter are summed to create a new cost function:
C = j = 1 N a l t m m i n i t + i = 1 N m a x 0 , 1 M S ( i . j ) m i n ( M S ( i , j ) ) + m a x 0 , 50 d e f t i p d e f m a x d e f m a x 2

3. Results

3.1. Landing Load Results

The preliminary results of the −1 g static loading condition for each spar design are shown in Table 4. The rectangular spar is chosen for the mission profile optimization as it results in the lowest mass due to its much higher torsional stiffness. This is shown in Figure 9, where the margin of safeties are plotted versus the percentage of the semispan ( 2 y b ) . The parameters for the optimized rectangular spar as shown in Table 5 are used as the lower bounds for the gust mission profile optimization.

3.2. Gust Length Determination

Gust length sweeps were conducted at various densities and masses to determine the necessary gust lengths for the mission, as illustrated in Figure 10. An analysis of the figure reveals that gust lengths exhibit an inverse relationship with density, and interestingly, gust lengths for masses of 111 kg and 131 kg are identical, whereas the 93 kg mass run demonstrates lower overall gust lengths. This indicates that although gust length is influenced by mass, it does not adhere to a simple proportional relationship. The impact of mass on gust length is further clarified in Figure 11, depicting gust sweeps simulated at the 7 km flight condition. Notably, the sweeps exhibit local maximums that persist at consistent locations as mass increases. However, between the 93 kg and 111 kg sweeps, a change in the global maximum occurs, leading to an increase in the critical gust length for the larger mass cases.
Since the mass of the aircraft will likely be within the 111 to 131 kg range based on the preliminary optimization, the gust length is assumed to be constant with mass. Consequently, the gust lengths obtained from the sweeps, which will be incorporated into the optimization process, are summarized in Table 6.

3.3. Mission Profile Optimization Results

Using the rectangular spar and the gust lengths determined above, the mission profile optimization algorithm described in Section 2.7 was run. The optimized masses for each case are in Table 7 along with the empty mass, which excludes the payload mass. The percent difference between the empty mass for Cases 1 and 2 is 10.9%, which shows that the design decision in Case 1 to assume that the day that the aircraft launches and lands can be chosen so that the turbulence is lower results in a significant weight reduction.
Table 8 shows the optimized spar parameters for both mission profiles. For both cases, the minimum number of web layers was hit at all points, showing that the torsional stress is not the limiting factor for the rectangular spar.
Using the optimized values in the table above and running the gust encounter, the margins of safety for each case are calculated as shown in Figure 12. The M.S. is constrained by the compressive M.S. at the root for both cases and increases towards the tips due to no loading at the wingtips. The higher difference in M.S. for Case 1 toward the wingtips does suggest that a spar would not be needed for the entire length of the wing if this aircraft was built, but this is beyond the scope of this paper.
Figure 13 and Figure 14 illustrate the optimized aircraft’s G loading and root-bending moment across each gust encounter. As expected, the forces experienced in Case 2 are much greater than in Case 1. The forces for the cruise altitude are similar because the gust amplitude at cruise was not changed between cases, but they are not exactly the same due to the slightly different masses.
The limiting altitude for each case is the point at which the maximum root-bending moment occurs. For Case 1, this altitude is at the cruise altitude of 16 km, as shown in Figure 14a, with the limiting case for Case 2 being 2 km, as shown in Figure 14b. These are the limiting altitudes because the stress is proportional to the root-bending moment. The stresses for the optimized geometries for Cases 1 and 2 can be seen in Figure 15 and Figure 16, as well as showing the optimized geometries themselves.
As can be seen from these figures, the dotted lines are the maximum stresses, which are calculated using the yield stress and the minimum margin of safety. The solid lines show the maximum compressive and tensile stresses throughout the gust encounter. The sharp change in stress for Case 2 is due to the root-bending moment switching signs, causing the compressive and tensile stresses to switch between the top and bottom. The limiting parameter for both cases is the compressive stress due to the compressive yield stress of the laminate being lower than the tensile yield stress.
The spar geometries shown are specifically the geometries at the root of the wing. The light blue boxes are the spar caps that hold the compressive and tensile stresses. The top caps are thicker because the maximum compressive stress is experienced at the top of the spar. The spar webs do seem much thicker than the caps, but this is mainly due to the honeycomb core meant to prevent buckling. Since buckling was not taken into account in this paper, this thickness is overcautious and could possibly be greatly reduced.

4. Discussion

Due to their unique mission profiles, often calling for persistent surveillance on-station, the mass optimization of High-Altitude Long-Endurance (HALE) aircraft is critically important to minimize the power required for sustained flight. Their high structural flexibility renders traditional load calculation methods and conventional design techniques unsuitable. Although research has been conducted on modeling and optimizing these aircraft, this field is relatively new, and many aspects of HALE aircraft design remain inadequately explored.
One aspect that has received limited attention in prior research is the impact of risk tolerance on mission profile optimization, which constitutes the primary focus of this study. Intuitively, the structural robustness of the HALE-type aircraft can be traded for weight savings. Yet, a means to systematically assess the cost in added structural weight has previously been unavailable.
The first step of the optimization process was to decide on the spar geometry. To perform this, two different spar geometries were chosen to be optimized for a static landing load, a C-Channel and a rectangular beam. Optimizing for mass resulted in 131.53 kg and 99.96 kg, respectively. The rectangular beam was chosen because it had the lowest optimized mass due to its much higher torsional stiffness.
Two mission profiles were developed for a representative T-tail HALE aircraft to study the trade-off. The first mission profile assumes that ascent to and descent from mission altitude can be scheduled to coincide with periods of reduced turbulence. During these phases of flight, which is only a small percentage over overall mission time, the aircraft is exposed only to moderate disturbance severity encountered 10 3 times per flight hour. Once at mission altitude, the possibility of severe turbulence encounters is accounted for, albeit at reduced RMS input amplitude due to calmer atmospheric dynamics at high-altitude flight conditions. In contrast, the second mission profile adopts a more conservative approach, assuming a consistent PoE of 10 5 for turbulence severity across all stages of flight. Mass optimization was performed for both scenarios as outlined in this study.
The optimized structural mass for the reduced turbulence case was found to be 101.46 kg and 107.07 kg for the more severe case. Excluding the payload mass to isolate the structural contribution, the difference between the two optimized cases amounts to 10.9%. This result suggests that assuming the feasibility of selecting operational days with lower turbulence levels could enable a lighter aircraft design. Additionally, a key observation is that, in the first scenario, the limiting flight condition occurs at cruise altitude, whereas, in the second scenario, it occurs at an altitude of 2 km above sea level. This indicates that the maximum load condition can vary significantly based on the aircraft design and the assumptions underlying the mission profile. As such, these conditions cannot always be predetermined, contrasting with many existing studies on HALE aircraft, which often optimize mass exclusively based on cruise altitude assumptions.

5. Conclusions

A mass minimization algorithm intended for preliminary design applications for flexible HALE aircraft has been successfully demonstrated that couples a CLT structural model and the dynamic simulation environment of SHARPy. Convergence of the results shown took around 24 h to run a single mission profile optimization with 500 simulations for each altitude considered. A university supercomputer called Pete was used to run the optimization, with seven cores being allotted to it. This optimization is comparatively quick considering other optimizers could take much longer, aiding in its value for preliminary design.
The findings of this study suggest that while the observed mass difference of 10.9% does not unequivocally justify lowering the PoE, and consequently the design robustness to turbulence impacts during climb and descent, it instead highlights the potential benefits of incorporating risk assessment into mission profile optimization. This approach is particularly relevant for HALE aircraft, where mass optimization is a critical design priority. Furthermore, this study emphasizes the importance of considering load conditions across the entire mission profile, rather than focusing solely on specific flight stages, as a key consideration in the design and optimization of HALE aircraft.
While this study does add to the knowledge of the scientific community, there are some aspects of the mass optimization not currently included that could be added in future research. One aspect is the inclusion of fatigue loading constraints using stochastic turbulence models such as Von Karman. Another limitation of the current study is the lack of evaluation of the effect of gust alleviation control systems on the aircraft mass, which could be implemented later on to further realize the goal of further structural mass reduction.

Author Contributions

Conceptualization, R.P.; methodology, J.W.III and Z.K.; software, J.W.III and Z.K.; validation, Z.K. and J.W.III; formal analysis, J.W.III; resources, R.P.; data curation, J.W.III; writing—original draft preparation, J.W.III; writing—review and editing, J.W.III, Z.K. and R.P.; visualization, J.W.III; supervision, R.P.; project administration, R.P.; funding acquisition, R.P. All authors have read and agreed to the published version of the manuscript.

Funding

The research results discussed in this publication were made possible in total or in part by funding through the award for project number IP22-041, from the Oklahoma Center for the Advancement of Science and Technology. Additionally, the results from this project were generated using the High-Performance Computing Center (HPCC) at Oklahoma State University, supported, in part, through the National Science Foundation (Grant No. OAC-1531128). The support is gratefully acknowledged.

Data Availability Statement

The data presented in this study are available on request from the corresponding author.

Conflicts of Interest

The authors declare no conflicts of interest.

References

  1. Fawzy, F. Solar Impulse 2: Around the World with Zero Fuel. 2016. Available online: https://www.cnn.com/travel/article/solar-impulse-world-trip-complete/index.html (accessed on 15 November 2024).
  2. Gonzalo, J.; López, D.; Domínguez, D.; García, A.; Escapa, A. On the capabilities and limitations of high altitude pseudo-satellites. Prog. Aerosp. Sci. 2018, 98, 37–56. [Google Scholar] [CrossRef]
  3. Yen, W.Y. Effects of Dynamic Aeroelasticity on Handling Qualities and Pilot Rating; Purdue University: West Lafayette, IN, USA, 1977. [Google Scholar]
  4. Dagilis, M.; Kilikevičius, S. Aeroelasticity Model for Highly Flexible Aircraft Based on the Vortex Lattice Method. Aerospace 2023, 10, 801. [Google Scholar] [CrossRef]
  5. Drela, M. ASWING. 2010. Available online: http://web.mit.edu/drela/Public/web/aswing/ (accessed on 11 September 2024).
  6. Wang, Z.; Chen, P.C.; Liu, D.D.; Mook, D.T. Nonlinear-aerodynamics/nonlinear-structure interaction methodology for a high-altitude long-endurance wing. J. Aircr. 2010, 47, 556–566. [Google Scholar] [CrossRef]
  7. Zhao, Z.; Ren, G. Multibody dynamic approach of flight dynamics and nonlinear aeroelasticity of flexible aircraft. AIAA J. 2011, 49, 41–54. [Google Scholar] [CrossRef]
  8. McDonnell, T.; Ning, A. Gradient-based optimization of solar-regenerative high-altitude long-endurance aircraft. J. Aircr. 2020, 57, 1189–1201. [Google Scholar] [CrossRef]
  9. Krawczyk, Z.; Paul, R.; del Carre, A. Structural and Aerodynamic Preliminary Design Optimization for Highly Flexible Wing–Tail Configuration. J. Aircr. 2023, 61, 1–8. [Google Scholar] [CrossRef]
  10. Su, W.; Cesnik, C.E. Dynamic response of highly flexible flying wings. AIAA J. 2011, 49, 324–339. [Google Scholar] [CrossRef]
  11. Skarka, W.; Jałowiecki, A. Automation of a Thin-Layer Load-Bearing Structure Design on the Example of High Altitude Long Endurance Unmanned Aerial Vehicle (HALE UAV). Appl. Sci. 2021, 11, 2645. [Google Scholar] [CrossRef]
  12. Cesnik, C.E.; Palacios, R.; Reichenbach, E.Y. Reexamined structural design procedures for very flexible aircraft. J. Aircr. 2014, 51, 1580–1591. [Google Scholar] [CrossRef]
  13. del Carre, A.; Palacios, R. Simulation and optimization of takeoff maneuvers of very flexible aircraft. J. Aircr. 2020, 57, 1097–1110. [Google Scholar] [CrossRef]
  14. Li, X.; Wan, Z.; Wang, X.; Yang, C. Aeroelastic optimization design of the global stiffness for a joined wing aircraft. Appl. Sci. 2021, 11, 11800. [Google Scholar] [CrossRef]
  15. Department of Defense. Standard Flying Qualities of Piloted Aircraft. Technical Report MIL-STD-1797A. 1990. Available online: https://engineering.purdue.edu/~andrisan/Courses/AAE490F_S2008/Buffer/mst1797.pdf (accessed on 7 December 2024).
  16. Certification Specifications for Normal, Utility, Aerobatic and Commuter Category Aeroplanes (CS-23). 2012. Available online: https://www.easa.europa.eu/en/document-library/certification-specifications/group/cs-23-normal-utility-aerobatic-and-commuter-aeroplanes#cs-23-normal-utility-aerobatic-and-commuter-aeroplanes (accessed on 10 December 2024).
  17. Dynamic Gust Loads, 2014; Advisory Circuit AC 25.341-1; Federal Aviation Agency: Washington, DC, USA, 2014. Available online: https://www.faa.gov/documentLibrary/media/Advisory_Circular/AC_25_341-1.pdf (accessed on 13 November 2024).
  18. Patil, M.J.; Hodges, D.H.; Cesnik, C.E. Nonlinear aeroelasticity and flight dynamics of high-altitude long-endurance aircraft. J. Aircr. 2001, 38, 88–94. [Google Scholar] [CrossRef]
  19. Ricciardi, A.P.; Patil, M.J.; Canfield, R.A.; Lindsley, N. Evaluation of quasi-static gust loads certification methods for high-altitude long-endurance aircraft. J. Aircr. 2013, 50, 457–468. [Google Scholar] [CrossRef]
  20. Hyer, M.W.; White, S.R. Stress Analysis of Fiber-Reinforced Composite Materials; DEStech Publications, Inc.: Lancaster, PA, USA, 2009. [Google Scholar]
  21. del Carre, A.; Muñoz-Simón, A.; Goizueta, N.; Palacios, R. SHARPy: A dynamic aeroelastic simulation toolbox for very flexible aircraft and wind turbines. J. Open Source Softw. 2019, 4, 1885. [Google Scholar] [CrossRef]
  22. Katz, J.; Plotkin, A. Low-Speed Aerodynamics; Cambridge University Press: Cambridge, UK, 2001; Volume 13. [Google Scholar]
  23. Geradin, M.; Cardona, A. Flexible Multibody Dynamics: A Finite Element Approach; John Wiley: Hoboken, NJ, USA, 2001; Volume 1. [Google Scholar]
  24. Hesse, H.; Palacios, R. Consistent structural linearisation in flexible-body dynamics with large rigid-body motion. Comput. Struct. 2012, 110, 1–14. [Google Scholar] [CrossRef][Green Version]
  25. Kraft, D. A Software Package for Sequential Quadratic Programming; Technical Report DFVLR-FB 88-28; DLR German Aerospace Center–Institute for Flight Mechanics: Koln, Germany, 1988. [Google Scholar]
  26. Hesse, H.; Palacios, R. Reduced-order aeroelastic models for dynamics of maneuvering flexible aircraft. AIAA J. 2014, 52, 1717–1732. [Google Scholar] [CrossRef]
  27. Hesse, H.; Palacios, R.; Murua, J. Consistent structural linearization in flexible aircraft dynamics with large rigid-body motion. AIAA J. 2014, 52, 528–538. [Google Scholar] [CrossRef]
  28. Toray Composite Materials America, Incorporated T1100G Intermediate Modulus Carbon Fiber. 2018. Available online: https://www.toraycma.com/wp-content/uploads/T1100G-Technical-Data-Sheet-1.pdf (accessed on 22 October 2024).
  29. Flight Maneuvering Envelope, 14 C.F.R § 25.333. 2012. Available online: https://www.ecfr.gov/current/title-14/part-25/section-25.333 (accessed on 12 December 2024).
  30. Merlin, P.W. Unlimited Horizons; National Aeronautics and Space Administration: Washington, DC, USA, 2015; p. 158.
Figure 1. Modified T-Tail HALE: top profile.
Figure 1. Modified T-Tail HALE: top profile.
Aerospace 12 00209 g001
Figure 2. Modified T-Tail HALE: side profile.
Figure 2. Modified T-Tail HALE: side profile.
Aerospace 12 00209 g002
Figure 3. Rectangular beam.
Figure 3. Rectangular beam.
Aerospace 12 00209 g003
Figure 4. C-Channel beam.
Figure 4. C-Channel beam.
Aerospace 12 00209 g004
Figure 5. Turbulence severity and exceedance probability.
Figure 5. Turbulence severity and exceedance probability.
Aerospace 12 00209 g005
Figure 6. Gust encounter timeline.
Figure 6. Gust encounter timeline.
Aerospace 12 00209 g006
Figure 7. Mission profile.
Figure 7. Mission profile.
Aerospace 12 00209 g007
Figure 8. Mission profile optimization flowchart.
Figure 8. Mission profile optimization flowchart.
Aerospace 12 00209 g008
Figure 9. Static loading margins of safety.
Figure 9. Static loading margins of safety.
Aerospace 12 00209 g009
Figure 10. Critical gust length charts.
Figure 10. Critical gust length charts.
Aerospace 12 00209 g010
Figure 11. Gust sweeps of 7 km.
Figure 11. Gust sweeps of 7 km.
Aerospace 12 00209 g011
Figure 12. Margins of safety for max load cases.
Figure 12. Margins of safety for max load cases.
Aerospace 12 00209 g012
Figure 13. G loads for optimized cases.
Figure 13. G loads for optimized cases.
Aerospace 12 00209 g013
Figure 14. RBM for optimized cases.
Figure 14. RBM for optimized cases.
Aerospace 12 00209 g014
Figure 15. Case 1 optimized.
Figure 15. Case 1 optimized.
Aerospace 12 00209 g015
Figure 16. Case 2 optimized.
Figure 16. Case 2 optimized.
Aerospace 12 00209 g016
Table 1. Generalized constraints that apply to the spar minimization algorithm [9].
Table 1. Generalized constraints that apply to the spar minimization algorithm [9].
ConstraintValue
Maximum b s p a r 0.2 m
Minimum b s p a r 0.02 m
Non-Increasing Distribution b s p a r ( i ) b s p a r ( i + 1 )
Maximum h s p a r 0.129 m
Minimum h s p a r 0.02 m
Non-Increasing Distribution h s p a r ( i ) h s p a r ( i + 1 )
Maximum n c a p l a y e r s 80
Minimum n c a p l a y e r s 10
Non-Increasing Distribution n c a p l a y e r s ( i ) n c a p l a y e r s ( i + 1 )
Maximum n w e b l a y e r s 80
Minimum n w e b l a y e r s 1
Non-Increasing Distribution n w e b l a y e r s n w e b l a y e r s ( i + 1 )
Minimum M.S.0.4
Max Wingtip Deflection Angle 20
Table 2. Initial T-Tail HALE mass distribution.
Table 2. Initial T-Tail HALE mass distribution.
ComponentMass [kg]
Primary Wing75.9
Fuselage2
T-Tail2.2
Payload50
Total Mass130.1
Table 3. Mission profile gust amplitudes.
Table 3. Mission profile gust amplitudes.
Altitude [km]Density [kg/m3]Gust Amplitude for
Case 1 [m/s]
Gust Amplitude for
Case 2 [m/s]
01.2253.0484.572
21.0073.0486.401
40.81943.0486.401
70.592.2866.096
100.41351.5244.938
150.19480.9144.297
160.17363.6583.658
Table 4. Optimal spar selection.
Table 4. Optimal spar selection.
Spar GeometryOptimized Mass [kg]
C-Channel131.53
Rectangular Beam99.96
Table 5. Rectangular static optimization results.
Table 5. Rectangular static optimization results.
Values
Spar Height [m][0.191, 0.187, 0.187, 0.187]
Spar Width [m][0.126, 0.124, 0.124, 0.124]
Top Cap Layers[19, 10, 10, 10]
Bottom Cap Layers[10, 10, 10, 10]
Web Layers[1, 1, 1, 1]
Table 6. Critical gust lengths.
Table 6. Critical gust lengths.
Altitude [km]Critical Gust Length [m]
03.8
24.23
44.735
75.64
106.765
1512.37
1613.67
Table 7. Optimized masses.
Table 7. Optimized masses.
Case 1 (PoE 10 3 )Case 2 (PoE 10 5 )Percent Difference
Mass [kg]101.46107.075.53%
Empty Mass [kg]51.4657.0710.9%
Table 8. Gust optimization results.
Table 8. Gust optimization results.
Case 1 (PoE 10 3 )Case 2 (PoE 10 5 )
Spar Height [m][0.2, 0.2, 0.2, 0.2][0.2, 0.2, 0.2, 0.2]
Spar Width [m][0.129, 0.129, 0.129, 0.129][0.129, 0.129, 0.129, 0.129]
Top Cap Layers[26, 10, 10, 10][50, 17, 17, 17]
Bottom Cap Layers[10, 10, 10, 10][19, 10, 10, 10]
Web Layers[1, 1, 1, 1][1, 1, 1, 1]
Disclaimer/Publisher’s Note: The statements, opinions and data contained in all publications are solely those of the individual author(s) and contributor(s) and not of MDPI and/or the editor(s). MDPI and/or the editor(s) disclaim responsibility for any injury to people or property resulting from any ideas, methods, instructions or products referred to in the content.

Share and Cite

MDPI and ACS Style

Wall, J., III; Krawczyk, Z.; Paul, R. The Impact of Gust Load Design Criteria on Vehicle Structural Weight for a Persistent Surveillance Platform. Aerospace 2025, 12, 209. https://doi.org/10.3390/aerospace12030209

AMA Style

Wall J III, Krawczyk Z, Paul R. The Impact of Gust Load Design Criteria on Vehicle Structural Weight for a Persistent Surveillance Platform. Aerospace. 2025; 12(3):209. https://doi.org/10.3390/aerospace12030209

Chicago/Turabian Style

Wall, Jerry, III, Zack Krawczyk, and Ryan Paul. 2025. "The Impact of Gust Load Design Criteria on Vehicle Structural Weight for a Persistent Surveillance Platform" Aerospace 12, no. 3: 209. https://doi.org/10.3390/aerospace12030209

APA Style

Wall, J., III, Krawczyk, Z., & Paul, R. (2025). The Impact of Gust Load Design Criteria on Vehicle Structural Weight for a Persistent Surveillance Platform. Aerospace, 12(3), 209. https://doi.org/10.3390/aerospace12030209

Note that from the first issue of 2016, this journal uses article numbers instead of page numbers. See further details here.

Article Metrics

Back to TopTop