Integrating Flight Scheduling, Fleet Assignment, and Aircraft Routing Problems with Codesharing Agreements under Stochastic Environment
Abstract
:1. Introduction
2. Literature Review
- The development of a new third-stage stochastic non-linear programming model that combines FA with operational FS decisions and AR problem using codesharing agreements.
- The consideration of stochastic demand and stochastic non-cruise times simultaneously in the model.
- The proposal of simulation-based metaheuristic (simheuristic) methods for solving the proposed model. The Monte Carlo method is used for simulation, and the Simulated Annealing (SA) and Cuckoo Search (CS) algorithms are used for metaheuristics. Two new solution methods are proposed by integrating simulation and metaheuristics.
- i.
- SA + MC: Simulated Annealing + Monte Carlo
- ii.
- CS + MC: Cuckoo Search + Monte Carlo
| Maintaince Planning | Flight Scheduling | Aircraft Routing | Time Window | Stochastic Demand | Spill Passenger Costs | Passenger Connection Time | Delay Costs | Cruise Time Controbility | Stochastic Non-Cruise Time | Codeshare Aggrements | |
|---|---|---|---|---|---|---|---|---|---|---|---|
| Authors | MP | FS | AR | TW | SD | SPP | PCT | DC | CTC | NCTU | CA |
| Levin [13] | √ | ||||||||||
| Berge and Hopperstad [11] | √ | √ | |||||||||
| Barnhart et al. [41], Sosnowska and Rolim [42] | √ | √ | |||||||||
| Rexing et al. [14] | √ | ||||||||||
| Yan and Tseng [43] | √ | ||||||||||
| Ahuja et al. [44] | √ | √ | |||||||||
| Lohatepanont and Barnhart [2] | √ | √ | |||||||||
| Li and Wang [45] | √ | √ | |||||||||
| Yan et al. [46] | √ | ||||||||||
| Yan and Chen [47] | √ | √ | |||||||||
| Pilla et al. [26], Jacobs et al. [22] | √ | ||||||||||
| Sherali and Zhu [25], Naumann et al. [27] | √ | ||||||||||
| Dumas et al. [23] | √ | √ | |||||||||
| Haouari et al. [48] | √ | √ | |||||||||
| Sherali et al. [49] | √ | √ | |||||||||
| Zeghal et al. [16] | √ | √ | √ | ||||||||
| Sherali et al. [33] | √ | √ | √ | ||||||||
| Liang and Chaovalitwongse [50] | √ | √ | |||||||||
| Pita et al. [30] | √ | √ | √ | √ | √ | ||||||
| Cadarso and Marin [19] | √ | √ | |||||||||
| Atasoy et al. [29] | √ | √ | |||||||||
| Shao et al. [51] | √ | √ | |||||||||
| Gürkan et al. [34] | √ | √ | √ | √ | |||||||
| Dong et al. [52] | √ | ||||||||||
| Liu et al. [53] | √ | √ | |||||||||
| Cacchiani and Salazar-González [54] | √ | √ | |||||||||
| Cadarso and Celis [28] | √ | √ | √ | ||||||||
| Jamili et al. [35] | √ | √ | √ | ||||||||
| Şafak et al. [36] | √ | √ | |||||||||
| Kenan et al. (a) [6] | √ | √ | √ | √ | √ | ||||||
| Kenan et al. (b) [31] | √ | √ | |||||||||
| Şafak et al. [37] | √ | √ | √ | √ | √ | √ | √ | √ | √ | ||
| Şafak et al. [38] | √ | √ | √ | √ | √ | √ | √ | √ | |||
| Wei et al. [55] | √ | √ | √ | √ | |||||||
| Cacchiani and Salazar-González [38] | √ | √ | √ | √ | |||||||
| Xu et al. [39] | √ | √ | √ | √ | √ | √ | |||||
| Ahmed et al. [56] | √ | √ | √ | ||||||||
| This study | √ | √ | √ | √ | √ | √ | √ | √ | √ | √ | √ |
3. Problem Description and Formulation
3.1. Terminology
- Flight leg: Describes a flight of an aircraft from the departure airport to the destination airport.
- Path (itinerary): A sequence of one or more flight legs between a specific origin and destination.
- Fleet type (aircraft type): A certain model of aircraft. All the aircrafts of the same type have the same cockpit configuration, crew qualification requirements, maintenance requirements, and capacity.
- Fleet family (aircraft family): A set of aircraft types, each having the same cockpit configuration and crew qualification requirements. Thus, the same crew can fly any fleet type of the same family.
- Fare class (FC): Available seats on aircrafts are divided into classes according to their fares. The cost of seats in each class is the same. Seat capacities in these classes may be fixed or variable.
- Turnaround time: It is the time required for a fleet type to prepare for flight. This period includes the cleaning of the aircraft, passenger, and baggage movements.
- Cruise time is the time of flight that falls between climb and descent.
- Non-cruise time: It is the sum of the taxi in and out times between an aircraft’s landing and take-off. In other words, it is the time that the aircraft moves on the ground.
- Tax in: It is the duration of the aircraft moving towards the apron after landing.
- Taxi out It is the duration of the aircraft moving from the apron to the take-off field.
3.2. Problem Description
- The analysis of data obtained from the BTS [57] revealed that non-cruise times follows a normal distribution.
- It is assumed that demand follows a uniform distribution with lower and upper parameters covering the minimum and maximum fleet type capacities.
- The departure and arrival times of flights are also pre-determined.
- A time window is used for departure times, and delays that exceed this time window result in additional costs that are included in the objective function.
- Maintenance planning is conducted at either the first or the last airport.
- Codeshare flights are not included in the airline’s routes, and a specific budget is allocated for CA.
- The cruising speed of the fleet type is allowed to vary at certain rates.
- If there are connecting flights for passengers, a minimum time is given for passengers to switch to the next flight, and if this time is not sufficient, passengers miss their connections.
3.3. Mathematical Model
| Sets | ||
| S | : | Scenarios |
| K | : | Fleet types |
| F | : | Flights |
| : | Flights which have passenger connections from flight | |
| BU | : | Connected flights sets |
| : | Flights before flight | |
| : | Flights after flight | |
| : | Last flights of fleet type | |
| : | First flights of fleet type | |
| : | Different allied airlines | |
| P | : | Codeshare agreements |
| Parameters | ||
| : | Earliest and latest departure time of flight i | |
| : | Probability of scenario s | |
| : | Number of current aircraft of fleet type k | |
| : | Number of seats in fleet type k | |
| : | Opportunity cost of spilled passengers of flight i | |
| : | Unit idle time cost of fleet type k (per minute) | |
| : | Cost per passenger for miss-connected passengers on flight i | |
| : | Per minute delay cost of flight i | |
| : | Flight revenue per passenger | |
| : | Flight operating cost per passenger | |
| : | Demand of flight i in scenario s , stochastic | |
| : | Non-cruise time of flight i in scenario s , stochastic | |
| : | Time window for cruise time of flight i of fleet type k | |
| : | Turnaround time required to prepare fleet type k after flight i | |
| : | Transit time for connected passengers between flights i, j | |
| : | Number of passengers from flight i connected to flight j | |
| : | The cost per passenger in contract type p | |
| : | Capacity provided under contract type p on flight leg i, | |
| BUD | : | Available budget for codeshare agreements |
| θ | : | The ratio of total codeshare flight capacities to the total capacity of the airline |
| M | : | A big number |
| Decision Variables | ||
| : | ||
| : | ||
| : | ||
| : | ||
| : | Announced departure time of flight i | |
| : | Actual departure time of flight i in scenario s | |
| : | Actual arrival time of flight i in scenario s | |
| : | Cruise time of flight i with fleet type k in scenario s | |
| : | Idle time of flight i with fleet type k in scenario s | |
| : | Delay time of flight i in scenario s | |
| : | Number of accepted passengers in flight leg i under scenario s | |
| : | Number of accepted passengers in flight leg i under scenario s in codeshare | |
| : | ||
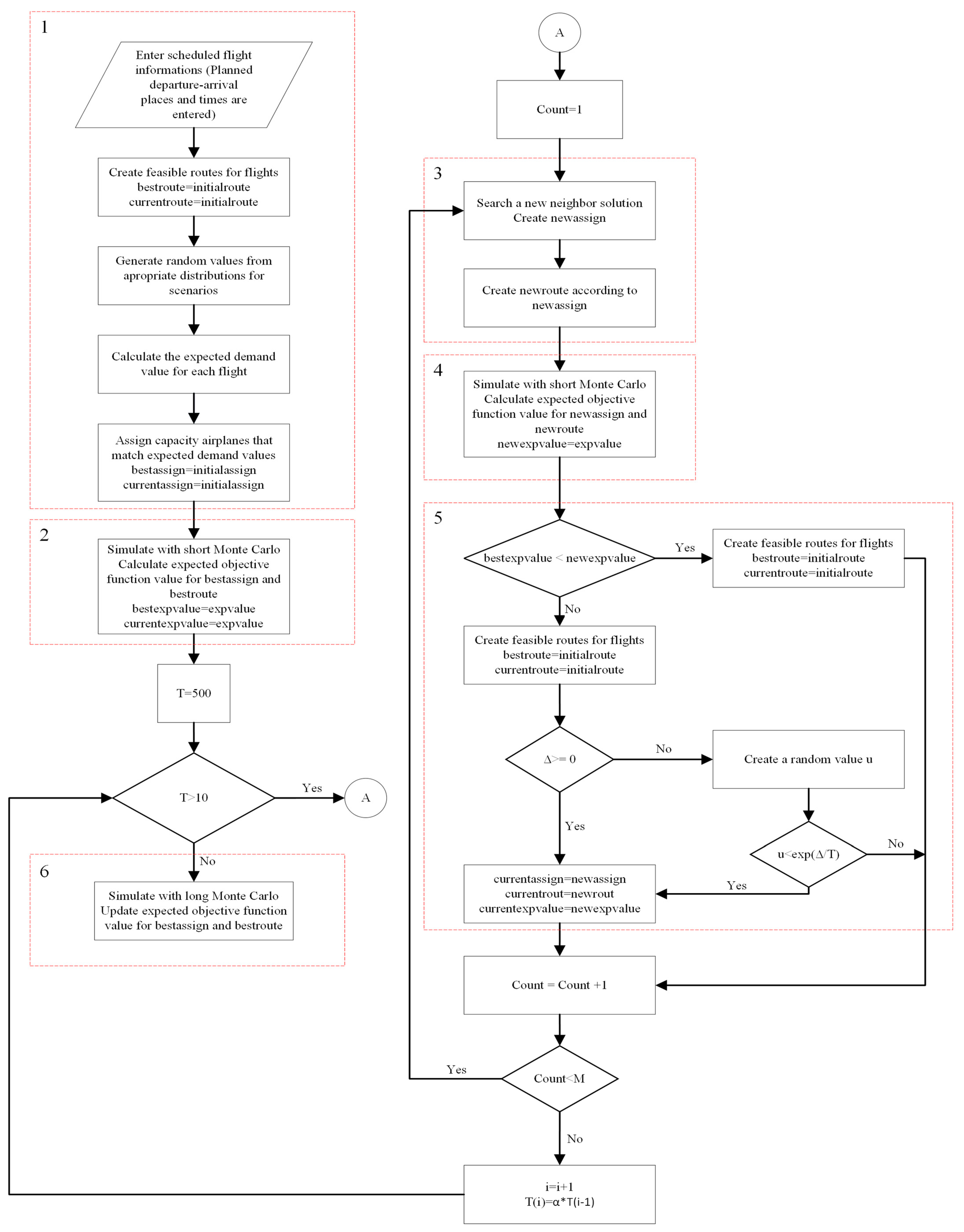
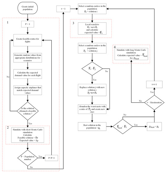
4. Solution Methodology
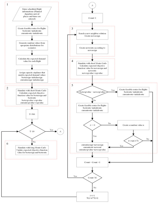
4.1. Simulated Annealing
| Algorithm 1: SA + MC Algorithm |
| Input flight informations Create initial solution Create feasible routes for flights Generate random values from appropriate distributions for scenarios Calculate the expected demand value for each flight Assign capacity airplanes that match these demand values Calculate the objective function value with short Monte Carlo simulation of the initial solution Set an initial temperature: Repeat Repeat Generate a neighbor solution of S Create routes based on new assignment Calculate the objective function value with a short Monte Carlo simulation of solution If then If then generate a random number u in the range (0,1) If then If then Until (number of neighbors to search) Until (until the stopping criteria is met) best solution Calculate objective function value f(s_iyi) with long Monte Carlo simulation |
| Algorithm 2: Neighbor Solution Search Algorithm |
y, generate a random value between 0–1 If then Assign fleet type assigned to randomly selected flight in the same solution to flight in solution End for If not For Assign random fleet type to flight in solution End for End if |
4.2. Cuckoo Search Algorithm (CS)
| Algorithm 3: CS + MC Algorithm |
| Input flight informations Generate P initial populations (i = 1, …, P) Create feasible routes for flights Generate random values from appropriate distributions for scenarios Calculate the expected demand value for each flight Assign capacity airplanes that match these demand values Calculate the objective function value with short Monte carlo simulation of solution While do Take a random cuckoo Local search and Randomly select a nest (let it be ) in P nests If then Replace with new solution end if Abandon the worst nests with α ratio of and create new ones Create routes for flights Assign a random fleet type to each route Calculate the objective function value with a short Monte Carlo simulation of each new solution Keep best solutions (nests with quality solution) Sort the solutions and find the current best solution end while Calculate objective function value with long Monte Carlo simulation of best solution |
| Algorithm 4: Local Search Algorithm |
| For y, generate a random value between 0–1 If then For Assign fleet type assigned to randomly selected flight in the same solution to flight in solution Create routes based on new assignment Calculate the objective function value with short Monte Carlo simulation of new solution End for If not For Assign random fleet type to flight in solution Create routes based on new assignment Calculate the objective function value with short Monte Carlo simulation of new solution End for End if End for |
4.3. Small Example
5. Computational Experiments
5.1. Data Descriptions
- A 10 min tolerance period is added to the departure times.
- The turnaround time of each fleet type is multiplied by the complexity coefficient of the airport for each flight and fleet type to obtain the turnaround time for that flight.
- The connection time for the passengers is set at 30 min.
- The highest and lowest cruise times are calculated by subtracting 20 min from the total flight time. The lowest cruise times are then compressed by 15% of the highest cruise time.
- The profit from one passenger is defined as the basic spill cost of a lost passenger. The passenger spill cost for each flight has been calculated by multiplying the basic spill cost by the airport complexity coefficient.
- The cost of a missed connection is set at USD 50 per passenger.
5.2. Computational Results
5.3. Effect of Codeshare Flights
6. Conclusions
Author Contributions
Funding
Data Availability Statement
Conflicts of Interest
References
- Kalafatoğlu, Y. Effects of Pricing and Fleet Structure on the Airline Fleet Assignmen Problem. Master’s Thesis, The Graduate School of Engineering and Science of Boğaziçi University, İstanbul, Türkiye, 2014. [Google Scholar]
- Lohatepanont, M.; Barnhart, C. Airline schedule planning: Integrated models and algorithms for schedule design and fleet assignment. Transp. Sci. 2004, 38, 19–32. [Google Scholar] [CrossRef]
- Abdelghany, A.; Abdelghany, K. Modeling Applications in the Airline Industry; Asghate: Burlington, VT, USA, 2009; pp. 53–129. [Google Scholar]
- Yimga, J. Code-Sharing Agreements and Path Quality in the US Airline Industry. Transp. Policy 2022, 116, 369–385. [Google Scholar] [CrossRef]
- Zou, L.; Chen, X. The Effect of Code-Sharing Alliances on Airline Profitability. J. Air Transp. Manag. 2017, 58, 50–57. [Google Scholar] [CrossRef]
- Kenan, N.; Diabat, A.; Jebali, A. Codeshare agreements in the integrated aircraft routing problem. Transp. Res. Part B Methodol. 2018, 117, 272–295. [Google Scholar] [CrossRef]
- Sarsenov, B. Fleet Assignment Problem and a Case Study for Turkish Airlines. Master’s Thesis, Yıldız Technical University, İstanbul, Türkiye, 2011. [Google Scholar]
- Abara, J. Applying integer linear programming to the fleet assignment problem. Interfaces 1989, 19, 20–28. [Google Scholar] [CrossRef]
- Hane, C.A.; Barnhart, C.; Johnson, E.L.; Marsten, R.E.; Nemhauser, G.L.; Sigismondi, G. The fleet assignment problem: Solving a large-scale integer program. Math. Program. 1995, 70, 211–232. [Google Scholar] [CrossRef]
- Clarke, L.W.; Hane, C.A.; Johnson, E.L.; Nemhauser, G.L. Maintenance and crew considerations in fleet assignment. Transp. Sci. 1996, 30, 249–260. [Google Scholar] [CrossRef]
- Berge, M.E.; Hopperstad, C.A. Demand driven dispatch: A method for dynamic aircraft capacity assignment, models and algorithms. Oper. Res. 1993, 41, 153–168. [Google Scholar] [CrossRef]
- Talluri, K.T. Swapping applications in a daily airline fleet assignment. Transp. Sci. 1996, 30, 237–248. [Google Scholar] [CrossRef]
- Levin, A. Scheduling and fleet routing models for transportation systems. Transp. Sci. 1971, 5, 232–255. [Google Scholar] [CrossRef]
- Rexing, B.; Barnhart, C.; Kniker, T.; Jarrah, A.; Krishnamurthy, N. Airline fleet assignment with time windows. Transp. Sci. 2000, 34, 1–130. [Google Scholar] [CrossRef]
- Belanger, N.; Desaulniers, G.; Soumis, F.; Desrosiers, J. Periodic airline fleet assignment with time windows, spacing constraints, and time dependent revenues. Eur. J. Oper. Res. 2006, 175, 1754–1766. [Google Scholar] [CrossRef]
- Zeghal, F.M.; Haouari, M.; Sherali, H.D.; Aissaoui, N. Flexible aircraft fleeting and routing at Tunis Air. J. Oper. Res. Soc. 2011, 62, 368–380. [Google Scholar] [CrossRef]
- Barnhart, C.; Kniker, T.S.; Lohatepanont, M. Itinerary-based airline fleet assignment. Transp. Sci. 2002, 36, 199–217. [Google Scholar] [CrossRef]
- Rosenberger, J.M.; Johnson, E.L.; Nemhauser, G.L. A robust fleet-assignment model with hub isolation and short cycles. Transp. Sci. 2004, 38, 357–368. [Google Scholar] [CrossRef]
- Cadarso, L.; Marín, Á. Robust passenger-oriented timetable and fleet assignment integration in airline planning. J. Air Transp. Manag. 2013, 26, 44–49. [Google Scholar] [CrossRef]
- Smith, B.C.; Johnson, E.L. Robust airline fleet assignment: Imposing station purity using station decomposition. Transp. Sci. 2006, 40, 497–516. [Google Scholar] [CrossRef]
- Sherali, H.D.; Bish, E.K.; Zhu, X. Polyhedral analysis and algorithms for a demand-driven re-fleeting model for aircraft assignment. Transp. Sci. 2005, 39, 349–366. [Google Scholar] [CrossRef]
- Jacobs, T.L.; Smith, B.C.; Johnson, E.L. Incorporating network flow effects into the airline fleet assignment process. Transp. Sci. 2008, 42, 514–529. [Google Scholar] [CrossRef]
- Dumas, J.; Aithnard, F.; Soumis, F. Improving the objective function of the fleet assignment problem. Transp. Res. Part B Methodol. 2009, 43, 466–475. [Google Scholar] [CrossRef]
- Pilla, V.L.; Rosenberger, J.M.; Chen, V.; Engsuwan, N.; Siddappa, S. A multivariate adaptive regression splines cutting plane approach for solving a two-stage stochastic programming fleet assignment model. Eur. J. Oper. Res. 2012, 216, 162–171. [Google Scholar] [CrossRef]
- Sherali, H.D.; Zhu, X. Two-stage fleet assignment model considering stochastic passenger demands. Oper. Res. 2008, 56, 383–399. [Google Scholar] [CrossRef]
- Pilla, V.L.; Rosenberger, J.M.; Chen, V.C.; Smith, B. A statistical computer experiments approach to airline fleet assignment. IIE Trans. 2008, 40, 524–537. [Google Scholar] [CrossRef]
- Naumann, M.; Suhl, L.; Friedemann, M. A stochastic programming model for integrated planning of re-fleeting and financial hedging under fuel price and demand uncertainty. Procedia-Soc. Behav. Sci. 2012, 54, 47–55. [Google Scholar] [CrossRef]
- Cadarso, L.; Celis, R. Integrated airline planning: Robust update of scheduling and fleet balancing under demand uncertainty. Transp. Res. Part C Emerg. Technol. 2017, 81, 227–245. [Google Scholar] [CrossRef]
- Atasoy, B.; Salani, M.; Bierlaire, M. An integrated airline scheduling, fleeting, and pricing model for a monopolized market. Comput.-Aided Civ. Infrastruct. Eng. 2014, 29, 76–90. [Google Scholar] [CrossRef]
- Pita, J.P.; Barnhart, C.; Antunes, A.P. Integrated flight scheduling and fleet assignment under airport congestion. Transp. Sci. 2013, 47, 477–492. [Google Scholar] [CrossRef]
- Kenan, N.; Jebali, A.; Diabat, A. An integrated flight scheduling and fleet assignment problem under uncertainty. Comput. Oper. Res. 2018, 100, 333–342. [Google Scholar] [CrossRef]
- Sherali, H.D.; Bish, E.K.; Zhu, X. Airline fleet assignment concepts, models, and algorithms. Eur. J. Oper. Res. 2006, 172, 1–30. [Google Scholar] [CrossRef]
- Sherali, H.D.; Bae, K.H.; Haouari, M. A benders decomposition approach for an integrated airline schedule design and fleet assignment problem with flight retiming, schedule balance, and demand recapture. Ann. Oper. Res. 2013, 210, 213–244. [Google Scholar] [CrossRef]
- Gürkan, H.; Gürel, S.; Aktürk, M.S. An integrated approach for airline scheduling, aircraft fleeting and routing with cruise speed control. Transp. Res. Part C Emerg. Technol. 2016, 68, 38–57. [Google Scholar] [CrossRef]
- Jamili, A. A robust mathematical model and heuristic algorithms for integrated aircraft routing and scheduling, with consideration of fleet assignment problem. J. Air Transp. Manag. 2017, 58, 21–30. [Google Scholar] [CrossRef]
- Şafak, Ö.; Gürel, S.; Aktürk, M.S. Integrated aircraft-path assignment and robust schedule design with cruise speed control. Comput. Oper. Res. 2017, 84, 127–145. [Google Scholar] [CrossRef]
- Şafak, Ö.; Çavuş, Ö.; Aktürk, M.S. Multi-stage airline scheduling problem with stochastic passenger demand and non-cruise times. Transp. Res. Part B Methodol. 2018, 114, 39–67. [Google Scholar] [CrossRef]
- Cacchiani, V.; Salazar-González, J.J. Heuristic approaches for flight retiming in an integrated airline scheduling problem of a regional carrier. Omega 2020, 91, 102028. [Google Scholar] [CrossRef]
- Xu, Y.; Wandelt, S.; Sun, X. Airline integrated robust scheduling with a variable neighborhood search based heuristic. Transp. Res. Part B Methodol. 2021, 149, 181–203. [Google Scholar] [CrossRef]
- Şafak, Ö.; Atamtürk, A.; Aktürk, M.S. Accommodating new flights into an existing airline flight schedule. Transp. Res. Part C Emerg. Technol. 2019, 104, 265–286. [Google Scholar] [CrossRef]
- Barnhart, C.; Boland, N.L.; Clarke, L.W.; Johnson, E.L.; Nemhauser, G.L.; Shenoi, R.G. Flight string models for aircraft fleeting and routing. Transp. Sci. 1998, 32, 208–220. [Google Scholar] [CrossRef]
- Sosnowska, D.; Rolim, J. Fleet scheduling optimization: A simulated annealing approach. In International Conference on the Practice and Theory of Automated Timetabling; Springer: Berlin/Heidelberg, Germany, 2000. [Google Scholar] [CrossRef]
- Yan, S.; Tseng, C.H. A passenger demand model for airline flight scheduling and fleet routing. Comput. Oper. Res. 2002, 29, 1559–1581. [Google Scholar] [CrossRef]
- Ahuja, R.K.; Liu, J.; Orlin, J.B.; Goodstein, J.; Mukherjee, A. A neighborhood search algorithm for the combined through and fleet assignment model with time windows. Netw. Int. J. 2004, 44, 160–171. [Google Scholar] [CrossRef]
- Li, Y.; Wang, X. Integration of fleet assignment and aircraft routing. Transp. Res. Rec. 2005, 1915, 79–84. [Google Scholar] [CrossRef]
- Yan, S.; Chen, S.C.; Chen, C.H. Air cargo fleet routing and timetable setting with multiple on-time demands. Transp. Res. Part E Logist. Transp. Rev. 2006, 42, 409–430. [Google Scholar] [CrossRef]
- Yan, S.; Chen, C.H. Coordinated scheduling models for allied airlines. Transp. Res. Part C Emerg. Technol. 2007, 15, 246–264. [Google Scholar] [CrossRef]
- Haouari, M.; Aissaoui, N.; Mansour, F.Z. Network flow-based approaches for integrated aircraft fleeting and routing. Eur. J. Oper. Res. 2009, 193, 591–599. [Google Scholar] [CrossRef]
- Sherali, H.D.; Bae, K.H.; Haouari, M. Integrated airline schedule design and fleet assignment: Polyhedral analysis and benders’ decomposition approach. INFORMS J. Comput. 2010, 22, 500–513. [Google Scholar] [CrossRef]
- Liang, Z.; Chaovalitwongse, W.A. A network-based model for the integrated weekly aircraft maintenance routing and fleet assignment problem. Transp. Sci. 2013, 47, 493–507. [Google Scholar] [CrossRef]
- Shao, S.; Sherali, H.D.; Haouari, M. A novel model and decomposition approach for the integrated airline fleet assignment, aircraft routing, and crew pairing problem. Transp. Sci. 2015, 51, 233–249. [Google Scholar] [CrossRef]
- Dong, Z.; Chuhang, Y.; Lau, H.H. An integrated flight scheduling and fleet assignment method based on a discrete choice model. Comput. Ind. Eng. 2016, 98, 195–210. [Google Scholar] [CrossRef]
- Liu, W.M.; Zhu, X.H.; Qi, Y.L. Integrated fleet assignment and aircraft routing based on delay propagation. Sādhanā 2016, 41, 713–719. [Google Scholar] [CrossRef]
- Cacchiani, V.; Salazar-González, J.J. Optimal solutions to a real-world integrated airline scheduling problem. Transp. Sci. 2017, 51, 250–268. [Google Scholar] [CrossRef]
- Wei, M.; Zhao, L.; Ye, Z.; Jing, B. An integrated optimization mode for multi-type aircraft flight scheduling and routing problem. Math. Biosci. Eng. 2020, 17, 4990–5004. [Google Scholar] [CrossRef] [PubMed]
- Ahmed, M.B.; Hryhoryeva, M.; Hvattum, L.M.; Haouari, M. A matheuristic for the robust integrated airline fleet assignment, aircraft routing, and crew pairing problem. Comput. Oper. Res. 2022, 137, 105551. [Google Scholar] [CrossRef]
- BTS. Airline on-Time Statistics. Available online: https://www.transtats.bts.gov/ONTIME/Index.aspx (accessed on 10 March 2020).
- Byrne, M.D.; Hossain, M.M. Production planning: An improved hybrid approach. Int. J. Prod. Econ. 2005, 93, 225–229. [Google Scholar] [CrossRef]
- Jung, J.Y.; Blau, G.; Pekny, J.F.; Reklaitis, G.V.; Eversdyk, D. Integrated safety stock management for multi-stage supply chains under production capacity constraints. Comput. Chem. Eng. 2008, 32, 2570–2581. [Google Scholar] [CrossRef]
- Stanciu, A.; Vargas, L.; May, J. A revenue management approach for managing operating room capacity. In Proceedings of the 2010 Winter Simulation Conference, Baltimore, MD, USA, 5–8 December 2010; IEEE: Piscataway, NJ, USA, 2010. [Google Scholar] [CrossRef]
- Juan, A.A.; Faulin, J.; Grasman, S.E.; Rabe, M.; Figueira, G. A review of simheuristics: Extending metaheuristics to deal with stochastic combinatorial optimization problems. Oper. Res. Perspect. 2015, 2, 62–72. [Google Scholar] [CrossRef]
- Yazdani, M.; Mojtahedi, M.; Loosemore, M. Enhancing evacuation response to extreme weather disasters using public transportation systems: A novel simheuristic approach. J. Comput. Des. Eng. 2020, 7, 195–210. [Google Scholar] [CrossRef]
- Latorre-Biel, J.I.; Ferone, D.; Juan, A.A.; Faulin, J. Combining simheuristics with Petri nets for solving the stochastic vehicle routing problem with correlated demands. Expert Syst. Appl. 2021, 168, 114240. [Google Scholar] [CrossRef]
- Gruler, A.; Panadero, J.; Armas, J.; Pérez, J.A.M.; Juan, A.A. A variable neighborhood search simheuristic for the multiperiod inventory routing problem with stochastic demands. Int. Trans. Oper. Res. 2020, 27, 314–335. [Google Scholar] [CrossRef]
- Chica, M.; Juan Pérez, A.A.; Cordon, O.; Kelton, D. Why simheuristics? Benefits, limitations, and best practices when combining metaheuristics with simulation. Soc. Sci. Res. Netw. 2017. [Google Scholar] [CrossRef]
- Kirkpatrick, S.; Gelatt, C.D., Jr.; Vecchi, M.P. Optimization by simulated annealing. Science 1983, 220, 671–680. [Google Scholar] [CrossRef]
- Gendreau, M.; Potvin, J.Y. Metaheuristics in combinatorial optimization. Ann. Oper. Res. 2005, 140, 189–213. [Google Scholar] [CrossRef]
- Suman, B.; Kumar, P. A Survey of Simulated Annealing as a Tool for Single and Multiobjective Optimization. J. Oper. Res. Soc. 2006, 57, 1143–1160. [Google Scholar] [CrossRef]
- Amine, K. Multiobjective Simulated Annealing: Principles and Algorithm Variants. Adv. Oper. Res. 2019, 2019, 8134674. [Google Scholar] [CrossRef]
- Yang, X.S.; Deb, S. Cuckoo search via Lévy flights. In Proceedings of the 2009 World Congress on Nature & Biologically Inspired Computing, Coimbatore, India, 9–11 December 2009; IEEE: Piscataway, NJ, USA, 2009. [Google Scholar] [CrossRef]
- Rakesh, S.; Mahesh, S. A comprehensive overview on variants of cuckoo search algorithm and applications. In Proceedings of the 2017 International Conference on Electrical, Electronics, Communication, Computer, and Optimization Techniques (ICEECCOT), Mysuru, India, 15–16 December 2017; IEEE: Piscataway, NJ, USA, 2017. [Google Scholar] [CrossRef]
- Ouaarab, A.; Ahiod, B.; Yang, X.S. Discrete cuckoo search algorithm for the travelling salesman problem. Neural Comput. Appl. 2014, 24, 1659–1669. [Google Scholar] [CrossRef]
- Sadeghi, M.; Aghayan, I.; Ghaznavi, M. A Cuckoo Search Based Approach to Design Sustainable Transit Network. Transp. Lett. Int. J. Transp. Res. 2020, 13, 635–648. [Google Scholar] [CrossRef]
- Alssager, M.; Othman, Z.A.; Ayob, M.; Mohemad, R.; Yuliansyah, H. Hybrid cuckoo search for the capacitated vehicle routing problem. Symmetry 2020, 12, 2088. [Google Scholar] [CrossRef]
- Sangeetha, R.; Srinivasan, A. Mutated Cuckoo Search Algorithm for Dynamic Vehicle Routing Problem and Synchronization Occurs within the Time Slots in Home Healthcare. Int. J. Syst. Assur. Eng. Manag. 2021. [Google Scholar] [CrossRef]
- Gao, S.; Gao, Y.; Zhang, Y.; Xu, L. Multi-Strategy Adaptive Cuckoo Search Algorithm. IEEE Access 2019, 7, 137642–137655. [Google Scholar] [CrossRef]
- Tarhini, A.; Danach, K.; Harfouche, A. Swarm Intelligence-Based Hyper-Heuristic for the Vehicle Routing Problem with Prioritized Customers. Ann. Oper. Res. 2020, 308, 549–570. [Google Scholar] [CrossRef]
- Hui, K.Y.; Nguyen, C.; Lui, G.N.; Liem, R.P. AirTrafficSim: An Open-Source Web-Based Air Traffic Simulation Platform. J. Open Source Softw. 2023, 8, 4916. [Google Scholar] [CrossRef]
- Hoekstra, J.M.; Ellerbroek, J. BlueSky ATC simulator project: An open data and open source approach. In Proceedings of the 7th International Conference on Research in Air Transportation, Philadelphia, PA, USA, 20–24 June 2006; FAA/Eurocontrol: Washington, DC, USA, 2016; Volume 131, p. 132. [Google Scholar]





| Min. Departure Time | Max. Departure Time | |||||||||
|---|---|---|---|---|---|---|---|---|---|---|
| Flights (i) | Departure Airports | Arrival Airports | Departure Time | Arrival Time | (min) | (min) | ||||
| 1 | LAX | ATL | 08:00 | 12:30 | 470 | 490 | ||||
| 2 | ATL | LAX | 13:10 | 17:50 | 780 | 800 | ||||
| 3 | LAX | DFW | 18:40 | 21:55 | 1110 | 1130 | ||||
| 4 | LAX | MIA | 05:00 | 10:10 | 290 | 310 | ||||
| 5 | MIA | LAX | 11:30 | 16:50 | 680 | 700 | ||||
| 6 | LAX | OGG | 18:00 | 23:40 | 1070 | 1090 | ||||
| Spilled Passengers Cost | Misconnected Passenger Cost | Aircraft Delay Cost | Flight Fare per Passenger | Flight Operating Cost per Passenger | ||||||
| Flights (i) | (USD) | (USD) | (USD) | (USD) | (USD) | |||||
| 1 | 102 | 50 | 4.85 | 255 | 153 | |||||
| 2 | 102 | 50 | 7.03 | 255 | 153 | |||||
| 3 | 88 | 50 | 4.29 | 220 | 132 | |||||
| 4 | 163.6 | 50 | 3.84 | 409 | 245.4 | |||||
| 5 | 124 | 50 | 7.21 | 310 | 186 | |||||
| 6 | 89.6 | 50 | 5.51 | 224 | 134 | |||||
| Codesharing Costs per Passenger | Codesharing Capacity | Min. Cruise Time | Max. Cruise Time | Turnaround Time | ||||||
| (USD) | (min) | (min) | (min) | |||||||
| Flights (i) | p = 1 | p = 2 | p = 1 | p = 2 | k = 1 | k = 2 | k = 1 | k = 2 | k = 1 | k = 2 |
| 1 | 76.5 | 65.03 | 80 | 110 | 213 | 213 | 250 | 250 | 42 | 39 |
| 2 | 77 | 65 | 80 | 110 | 221 | 221 | 260 | 260 | 46 | 43 |
| 3 | 66 | 56.1 | 80 | 110 | 149 | 149 | 175 | 175 | 44 | 42 |
| 4 | 122.7 | 104.3 | 80 | 110 | 247 | 247 | 290 | 290 | 50 | 47 |
| 5 | 93 | 79.05 | 80 | 110 | 255 | 255 | 300 | 300 | 46 | 43 |
| 6 | 67.2 | 57.12 | 80 | 110 | 272 | 272 | 320 | 320 | 26 | 25 |
| Number of Aircrafts | Capacity of Fleet Type | Aircraft Idle Time Costs | |
|---|---|---|---|
| Fleet type (k) | (USD/min) | ||
| 1 | 1 | 172 | 40 |
| 2 | 1 | 187 | 55 |
| GAMs/BARON | SA + MC | CS + MC | |
|---|---|---|---|
| Objective function values (USD) | 89,422.62 | 89,422.62 | 89,422.62 |
| Assignments | 1-codeshare 4-A321-200 2-codeshare 5-A321-200 3-codeshare 6-A321-200 | ||
| Route | 4-5-6 | ||
| Stations | Codeshare: LAX-ATL Codeshare: ATL-LAX Codeshare: LAX-DFW Route: LAX-MIA-LAX-OGG | ||
| Flights | Actual Departure Time | Actual Arrival Time | Cruise Time (min) | İdle Time (min) | Delay Time (min) | Non-Cruise Time (min) | Demand | Passenger Number | |
|---|---|---|---|---|---|---|---|---|---|
| First scenario results | 1 | 147 | 110 | ||||||
| 2 | 74 | 74 | |||||||
| 3 | 220 | 110 | |||||||
| 4 | 05:44 | 10:58 | 290 | 0 | 34 | 24 | 129 | 129 | |
| 5 | 11:45 | 17:07 | 300 | 0 | 5 | 22 | 201 | 187 | |
| 6 | 17:50 | 22:46 | 272 | 0 | 24 | 172 | 172 | ||
| Second scenario results | 1 | 83 | 83 | ||||||
| 2 | 136 | 110 | |||||||
| 3 | 65 | 65 | |||||||
| 4 | 05:45 | 10:57 | 290 | 0 | 35 | 22 | 138 | 138 | |
| 5 | 11:44 | 17:07 | 300 | 0 | 4 | 23 | 159 | 159 | |
| 6 | 17:50 | 22:43 | 272 | 0 | 21 | 170 | 170 |
| Fleet Type | B737-800 | A321-200 | A319-100 | A321-NEO | B787-8 | ERJ-175 |
|---|---|---|---|---|---|---|
| Capacity | 172 | 187 | 128 | 196 | 234 | 76 |
| Base Turntime | 25.47 | 25.47 | 23.87 | 31.05 | 42.39 | 16.47 |
| Idle Time Costs (USD/min) | 140 | 142 | 136 | 144 | 147 | 125 |
| SA + MC | CS + MC | ||||||||
|---|---|---|---|---|---|---|---|---|---|
| Problems | Scenario Numbers | Flight Numbers | Aircraft Numbers | Obj. Function Values (USD) | Code Flight Numbers | Times (s) | Obj. Function Values (USD) | Code Flight Numbers | Times (s) |
| 1 | 100 | 30 | 6 | 319,314.3 | 0 | 209.26 | 322,102.7 | 0 | 216.01 |
| 2 | 100 | 78 | 14 | 767,161.46 | 25 | 665.96 | 874,041.44 | 2 | 758.32 |
| 3 | 100 | 127 | 20 | 1,327,546.52 | 28 | 1467.69 | 1,436,292.3 | 12 | 2406.63 |
| 4 | 100 | 180 | 25 | 1,731,738.91 | 56 | 2097.55 | 1,947,504.96 | 12 | 3432.55 |
| SA + MC | CS + MC | |||||
|---|---|---|---|---|---|---|
| Run | Profit (USD) | Route Number | Deadhead Flights | Profit (USD) | Route Number | Deadhead Flights |
| 1 | 1,270,180.8 | 44 | 21 | 1,605,883.39 | 46 | 14 |
| 2 | 1,048,609.36 | 44 | 21 | 1,553,091.89 | 45 | 15 |
| 3 | 1,138,399.14 | 44 | 21 | 1,572,453.71 | 46 | 10 |
| 4 | 1,000,286.11 | 45 | 17 | 1,477,181.86 | 46 | 12 |
| 5 | 1,240,760.95 | 45 | 17 | 1,618,113.63 | 45 | 17 |
| 6 | 1,282,708.31 | 44 | 20 | 1,479,553.91 | 45 | 15 |
| 7 | 1,183,632.79 | 45 | 13 | 1,542,911.92 | 46 | 10 |
| 8 | 1,173,466.25 | 43 | 26 | 1,623,962.93 | 46 | 10 |
| 9 | 1,015,405.99 | 46 | 10 | 1,485,155.01 | 46 | 10 |
| 10 | 1,137,581.98 | 43 | 25 | 1,591,569.03 | 46 | 10 |
| SA + MC | CS + MC | |||||
|---|---|---|---|---|---|---|
| Run | Profit (USD) | Route Number | Codeshare Flights | Profit (USD) | Route Number | Codeshare Flights |
| 1 | 1,641,346.89 | 38 | 52 | 1,616,784.05 | 44 | 24 |
| 2 | 1,561,180.42 | 36 | 62 | 1,885,131.11 | 42 | 28 |
| 3 | 1,605,142.62 | 36 | 62 | 1,807,812.28 | 43 | 30 |
| 4 | 1,626,210.07 | 36 | 54 | 1,912,243.16 | 45 | 14 |
| 5 | 1,731,738.91 | 37 | 56 | 1,825,287.15 | 40 | 37 |
| 6 | 1,659,333.69 | 39 | 50 | 1,947,504.96 | 46 | 12 |
| 7 | 1,548,412.45 | 36 | 54 | 1,812,634.21 | 43 | 33 |
| 8 | 1,571,768.08 | 37 | 55 | 1,815,737.61 | 43 | 26 |
| 9 | 1,591,618.95 | 36 | 57 | 1,819,234.24 | 44 | 20 |
| 10 | 1,501,147.29 | 35 | 64 | 1,870,894.85 | 42 | 28 |
Disclaimer/Publisher’s Note: The statements, opinions and data contained in all publications are solely those of the individual author(s) and contributor(s) and not of MDPI and/or the editor(s). MDPI and/or the editor(s) disclaim responsibility for any injury to people or property resulting from any ideas, methods, instructions or products referred to in the content. |
© 2023 by the authors. Licensee MDPI, Basel, Switzerland. This article is an open access article distributed under the terms and conditions of the Creative Commons Attribution (CC BY) license (https://creativecommons.org/licenses/by/4.0/).
Share and Cite
Kızıloğlu, K.; Sakallı, Ü.S. Integrating Flight Scheduling, Fleet Assignment, and Aircraft Routing Problems with Codesharing Agreements under Stochastic Environment. Aerospace 2023, 10, 1031. https://doi.org/10.3390/aerospace10121031
Kızıloğlu K, Sakallı ÜS. Integrating Flight Scheduling, Fleet Assignment, and Aircraft Routing Problems with Codesharing Agreements under Stochastic Environment. Aerospace. 2023; 10(12):1031. https://doi.org/10.3390/aerospace10121031
Chicago/Turabian StyleKızıloğlu, Kübra, and Ümit Sami Sakallı. 2023. "Integrating Flight Scheduling, Fleet Assignment, and Aircraft Routing Problems with Codesharing Agreements under Stochastic Environment" Aerospace 10, no. 12: 1031. https://doi.org/10.3390/aerospace10121031
APA StyleKızıloğlu, K., & Sakallı, Ü. S. (2023). Integrating Flight Scheduling, Fleet Assignment, and Aircraft Routing Problems with Codesharing Agreements under Stochastic Environment. Aerospace, 10(12), 1031. https://doi.org/10.3390/aerospace10121031

