Next Article in Journal
Fault Diagnosis in IoT Applications: Advances, Challenges, and Future Directions
Next Article in Special Issue
Improving Audio Steganography Transmission over Various Wireless Channels
Previous Article in Journal
Enabling Adaptive Food Monitoring Through Sampling Rate Adaptation for Efficient, Reliable Critical Event Detection
Previous Article in Special Issue
The Modeling and Detection of Vascular Stenosis Based on Molecular Communication in the Internet of Things
 
 
Font Type:
Arial Georgia Verdana
Font Size:
Aa Aa Aa
Line Spacing:
Column Width:
Background:
Article

Development of Optical and Electrical Sensors for Non-Invasive Monitoring of Plant Water Status

Department of Electrical and Electronic Engineering, University of Cagliari, Piazza d’Armi, 09123 Cagliari, Italy
*
Authors to whom correspondence should be addressed.
J. Sens. Actuator Netw. 2025, 14(5), 103; https://doi.org/10.3390/jsan14050103
Submission received: 11 September 2025 / Revised: 11 October 2025 / Accepted: 17 October 2025 / Published: 21 October 2025

Abstract

Monitoring plant water status is vital for optimizing irrigation in precision agriculture. This study explores the use of two simple, affordable, and non-invasive sensor systems, electrical impedance spectroscopy (EIS) and infrared (IR) spectroscopy, to assess plant water status directly from leaf tissues. This approach is well-suited for the realization of large networks of distributed sensors wirelessly connected to a central hub. An outdoor experiment was conducted over two phases of 20 day-experiment involving six Hydrangea macrophylla plants subjected to two irrigation treatments: a control group (well-irrigated) and a test group (poorly irrigated) designed to induce water stress. The standard relative water content (RWC) method validated the treatment effects on the plants, and both EIS and IR sensors effectively distinguished between the two groups. Impedance-derived parameters, particularly the normalized intracellular resistance (R0) and the cell membrane capacitance (C0), exhibited statistically significant differences between the treatments. In addition, the IR measurements showed moderate correlations with RWC, with determination coefficients of R2 = 0.56 and R2 = 0.51 for first and second phases of the experiment, respectively. Despite some limitations concerning the electrode–leaf conformity and external sunlight interference, the results point to the advantages of these methods for real-time plant monitoring and decision-making in smart irrigation systems.

1. Introduction

Water scarcity represents a significant global challenge, with agriculture consuming over 70% of global freshwater usage [1]. Inefficient irrigation methods substantially contribute to water wastage, particularly in areas experiencing drought and diminishing water resources. Optimizing irrigation efficiency is crucial for water conservation as well as improving the production of crops despite changes in climatic circumstances [2].
Precise assessment of plant hydration levels is essential for maximizing irrigation efficiency. Conventional techniques, such as relative water content (RWC) and pressure chamber measurements, are commonly invasive, labor-intensive, and inappropriate for real-time applications [3,4]. Soil moisture sensors and atmospheric models, such as the Penman-Monteith equation, yield indirect estimations that are frequently affected by soil type, depth, and environmental variability, resulting in inaccurate assessments of plant water needs [5,6]. Advanced technologies, such as drones and hyperspectral imaging, provide extensive monitoring capabilities but are costly and complicated to deploy, particularly in small to medium-sized agricultural enterprises [7,8].
Although numerous strategies have been proposed to assess plant water status utilizing diverse plant tissues such as roots [9], stems [10], and fruits [11], leaf-based methods persist as the most practical and efficient way for real-time measurement of plant hydration [12]. These methods usually detect changes caused by differences in light or electrical properties or by tracking important plant activities such as transpiration rate [13] or chlorophyll fluorescence [14].
According to recent research, non-invasive techniques such as electrical impedance spectroscopy (EIS) and near-infrared spectroscopy (NIRS) can achieve highly accurate correlations with plant water status, facilitating early stress diagnosis compared to traditional methods [15,16]. In a study, hardwood tree leaves were exposed to full-range NIRS (1200–2500 nm) in a controlled laboratory environment. Using partial least squares regression (PLSR) analysis, a correlation R2 = 0.94–0.97 was obtained for estimating the water content of the leaves indoors [17]. Similarly, Portable NIRS systems exhibit over 90% correlation with pressure chamber measurements in Shiraz grape leaves, facilitating real-time and non-destructive analysis [18]. Additionally, the best-performing model was able to predict the leaf water content with an R2pred of 0.85 and an RMSEP of 2.32%, according to a study on the water condition of eucalypt leaves using a handheld NIR spectrometer. [19] On the other hand, in canola crops, EIS methods show a maximum correlation coefficient (R) of 0.99 with the RWC approach, along with a root mean square error (RMSE) of 0.30 and a coefficient of determination (R2) of 0.98 [20]. Likewise, a study that used an EIS with a precision LCR meter to track the dehydration of onions over three weeks in ambient storage showed good prediction performance (R2 = 0.98) [21]. The feasibility of evaluating Labisia pumila’s water status using electrical impedance spectroscopy (EIS) in a controlled greenhouse condition was examined in [16], where the results showed that the plant group with the lowest irrigation regime showed the highest impedance (~0.10–0.15 MΩ at 70–100 kHz), and regression analysis revealed R2 = 0.78 (LWP) and R2 = 0.73 (RWC).
However, each of these promising studies has been performed under highly controlled lab or greenhouse conditions with strictly regulated irrigation methods, producing results that are frequently unfeasible for actual agricultural situations characterized by fluctuating weather, soil heterogeneity, and diverse management techniques.
This work aims to investigate how direct electrical and optical measures taken on the leaf through simple, affordable, and non-invasive devices can be used to assess the general plant water status. It was shown that the combination of two methods, electric impedance spectroscopy (EIS) and infrared spectroscopy (IR), allows the extraction of information that correlates with statistical significance with the level of water stress of the plant.
Based on this objective, the study seeks to determine whether non-invasive infrared and electrical impedance measurements performed directly on the leaf can effectively distinguish plants subjected to different irrigation treatments. In addition, it explores whether the parameters derived from these sensors show meaningful correlations with standard reference measurements such as relative water content.
The measurement of a few leaf tissue parameters, indirectly related to the plant’s general water status, can thus be used to monitor the plant and inform the irrigation strategies in smart farming applications. The experiment was carried out in two phases, separated by a 10-day interruption period, over a 20-day experiment on six Hydrangea macrophylla plants in uncontrolled outdoor conditions and exposed to two different irrigation treatments. The control group consisted of three plants watered regularly, while the test group consisted of three plants watered less frequently to cause the insurgence of water stress. The effectiveness of the treatments was checked using the standard RWC method, and both sensing methods successfully distinguished between well-watered and stressed plants, showing their ability to help make quick decisions in precision irrigation systems.

2. Hypotheses Development

Based on the research objective and questions, this study is guided by the following hypotheses:
H1. 
Non-invasive infrared and electrical impedance measurements performed directly on the leaf can effectively distinguish plants subjected to different irrigation treatments.
H2. 
The parameters derived from these sensors are significantly correlated with standard reference measurements such as relative water content.
These hypotheses are tested using statistical analyses applied to the data collected over the course of the two-phase experimental campaign.

3. Materials and Methods

3.1. Experimental Setup

The experiment involved six Hydrangea macrophylla plants, selected for their large leaf area, numerous leaves, and high-water needs, making them ideal for research on monitoring plant water status. The large leaf area ensured by this type of plant was considered a key feature for experimentation since it allowed consistent placement of the measurement setup without causing damage to the plant. All plant samples were grown in standard plastic pots (30 cm in diameter and 25 cm in depth) containing a uniform soil mixture of 40% peat moss, 30% perlite, 20% compost, and 10% sand, which is a commercially recommended substrate for Hydrangea cultivation. The experiment was conducted over a total of 20 days during the summer of 2024 on the terrace of the Department of Electrical and Electronic Engineering at the University of Cagliari, Italy (coordinates: 39°13′47.3″ N, 9°06′31.3″ E), under uncontrolled outdoor conditions. The plants were placed on a partially shaded area of the terrace, where they received indirect sunlight during most of the day, minimizing exposure to direct solar radiation and preventing stress unrelated to the irrigation treatments such as rain or other harsh conditions. Weather conditions in the exact location of experiment were not collected by direct measures. Historical recordings for the area show that the temperature conditions were quite regular, with an average temperature of 27.4° (average minimum 18°, average maximum 39°), an average humidity of 66% (min 50%, max 79%) and three summer storm events occurring in the period.
The plants were divided into two distinct groups, each subjected to different irrigation treatments to induce varying hydration levels. The control group consisted of three well-irrigated plants (Awell, Bwell, and Cwell), which received daily watering to maintain optimal hydration, while the test group (Abad, Bbad, and Cbad) was irrigated only once every three days to induce water stress. The three-day irrigation interval for the stressed group was chosen based on preliminary observations, showing it effectively induces water stress in Hydrangea macrophylla without leading to leaf loss or permanent damage. Before starting the measurements, all plants underwent a one-week pre-irrigation period to equalize their hydration levels.
The first phase of the experiment lasted for 12 consecutive days. This was followed by a 10-day interruption, during which all plants were irrigated in the same way and data collection was paused. To restore the initial conditions, a second one-week pre-irrigation period was applied, ensuring uniform hydration across all plants once again. The experiment then resumed for another 8 days of consecutive measurements, following the same initial treatment conditions.
Throughout the study, a representative healthy leaf was tagged on each plant to ensure consistency in measurements. Daily recordings were carried out in the late evening to minimize variability caused by sunlight and temperature fluctuations, using the two sensing methods described in the following sections. Additionally, RWC measurements were performed just every three days to minimize plant damage.

3.2. Relative Water Content Method

This study used the RWC method as a reference for assessing each plant’s hydration status. RWC estimates the current water content of the sampled leaf tissue relative to its fully hydrated state [22]. RWC levels typically vary from 98% in completely turgid leaves to 30–40% in severely dehydrated and withering leaves, depending on the plant type [23].
For each RWC assessment, at midday, a healthy, mature leaf was selected and cut from each plant and then placed directly in aluminum bags to prevent loss of turgidity. Eight discs were carefully cut from each leaf using a cork borer with diameter of approximately 16 mm and immediately weighed using a high-precision laboratory balance with a sensitivity of 0.1 mg [24] to obtain fresh weight (FW).
After that, the discs are then immersed in distilled water for 4 h at room temperature to reach full turgidity and will be directly weighed, after gently removing the excess surface water, to obtain the turgid weight (TW). Lastly, we dried the samples at 70 °C for 10 min and weighed them to determine their dry weight (DW). RWC was calculated using the standard formula shown in Equation (1):
R W C   ( % )   =   F W D W T W D W × 100

3.3. Infrared Spectroscopy

The infrared spectroscopy method was implemented by a simple experimental setup including three main elements: an infrared LED “LTE-2871 (Lite-on Technology, Taipei, Taiwan)” with a peak wavelength at 940 nm [25] which serves as the light source, a photodiode “BPV23F (Vishay Intertechnology, Malvern, PA, USA)” with a spectral range between 400 and 1100 nm [26] acts as a transducer and converts light into a current, and a transimpedance amplifier to be used as current-to-voltage converter. The infrared LED was driven by a ramp-up voltage, from 0 to 5 V, generated by the Analog Discovery 2 (AD2) [27], and the reported final voltage was computed as the average of the photodiode responses across the entire LED active range where generator voltages Vgen ∈ [∼1.25 V, Vmax] as shown in the Supplementary Material (Figure S1), this minimizes sensitivity to noise or local fluctuations and improves signal resolution. The incident infrared (IR) light penetrates the leaf tissue, where part of it is absorbed by the water content in the leaf, while the transmitted portion is detected by the photodiode. Then, the output photocurrent was amplified and converted into a voltage signal (Vout) using a transimpedance amplifier (TIA) realized with a “OPA2137 (Texas Instruments, Dallas, TX, USA)” [28] in a voltage-to-current configuration with a feedback resistor of 24 kΩ. The two input channels of AD2 were used to display both the input and output waveforms. Both the LED and the Photodiode were mounted on two faces of a custom 3D-printed clip equipped with magnets to ensure stable placement between the leaf, as shown in Figure 1. Since ambient light could alter the reading of IR information, to minimize its impact all measurements were consistently conducted during shaded periods in the late evening, when direct sunlight was reduced.
Measurements were taken daily over the 20-day experiment, subdivided into 2 time periods of 12 and 8 days with a 10-day interruption in between, and the collected absorption data were calculated using the formula of Equation (2). A baseline reading (Vbaseline) was recorded, without a leaf, indicating 100% light transmittance, which is emitted from the LED directly to the Photodiode. This approach was used to calibrate all the daily measurements.
A   % = ( 1   V o u t V b a s e l i n e ) × 100 ,

3.4. Electrical Impedance Spectroscopy

The impedance spectroscopy method was implemented using a Digilent (AD2) device equipped with its impedance analyzer adapter and two custom ECG electrodes (Figure 2). The adapter’s printed circuit board (PCB) includes multiple precision reference resistors, automatically selected via relays based on the leaf’s impedance range. The AD2 waveform generator produces a known sinusoidal AC signal at a specified frequency through the adapter’s terminals, where the leaf is connected. Channel 1 of the oscilloscope (CH1) measures the applied waveform voltage (Vinput), and channel 2 (CH2) measures the voltage across the leaf (Vleaf). The known reference resistor (Rref) in series with the leaf is used to determine the current flowing through the leaf (I). Ohm’s law calculates the impedance of the leaf (Zleaf) by dividing the applied voltage (Vleaf) by the measured current (I). The software directly calculates the phase difference between the displayed signals (Vinput and Vleaf). The impedance measurements were calculated over a frequency sweep from 10 Hz to 1 MHz, using 151 logarithmically spaced frequency points. This number of points provides sufficient data density for reliable fitting of the impedance spectra.
To improve consistency and minimize electrode–leaf variability, we followed a standardized procedure to place the electrodes. The electrodes were placed in direct contact with the upper and lower surfaces at the same marked spot on each leaf. To ensure good contact between the electrodes and the leaf tissue, light pressure was applied so that the gel layer adhered properly to both sides of the leaf, ensuring alignment with the leaf surface structure. All electrode applications were performed by the same operator to maintain consistency. New ECG electrodes were used for each measurement to avoid tissue damage and ensure the measurement’s repeatability crosses the same leaf. The impedance data (magnitude and phase) were recorded and collected daily with the same protocol used for the infrared spectroscopy.
Data measurements were exported and processed in Python version 3.10 using the impedance.py library [29]. Impedance values were transformed into complex formats (real and imaginary components) and fitted into a defined equivalent electric circuit (Figure 3) utilizing the CustomCircuit() function from the same library.
The suggested model consisted of a resistance in series between two parallel branches. Each component was selected to reflect known electrophysiological properties of leaf tissues. The series resistance R1 is associated with extracellular ionic pathways, capturing conductivity through apoplastic spaces, while the parallel branch (R0, C0) captures intracellular properties, with R0 representing the intracellular resistance and C0 modeling the cell membrane capacitance. The other branch (R2‖CPE0) was designed to represent the contact interface between the electrode and the leaf, where R2 reflects interfacial resistance and CPE0 accounts for non-ideal capacitive behavior (Equation (3)) due to surface irregularities, with the phase factor n indicating the degree of non-ideality [30].
Z CPE =   1 C P E 0   ( j ω ) n
where ZCPE = impedance of the CPE; CPE0 = pseudo-capacitance; ω = angular frequency; j = imaginary unit and n = phase factor (0 ≤ n ≤ 1).
The fitting was performed using a hybrid optimization approach to ensure accurate and efficient estimation of circuit parameters. First, a global optimization algorithm was employed using the SciPy optimize library [31] to determine optimal initial guesses for the model parameters, improving convergence speed and avoiding local minima. These initial values were then used in a nonlinear least squares (NLLS) fitting process, which uses the Levenberg–Marquardt (LM) algorithm [32] to minimize the disparity between the measured and predicted impedance data over different frequencies.
Performance of the fit is confirmed with the coefficient of determination R2, and a Nyquist plot is displayed to exhibit the impedance response and check the validity of the fitted model.

4. Results

4.1. RWC Results

Measurements of RWC during the experiment showed that the irrigation treatments successfully created noticeable differences in hydration levels among the plant groups before and after the interruption. Figure 4 shows that the plants that received enough water (Awell, Bwell, and Cwell) kept their RWC high and steady throughout the first part of the experiment, dropping only slightly during the second part. The poorly irrigated plants (Abad, Bbad, and Cbad) demonstrated a lower decrease in RWC in the first phase of the experiment and a dramatic reduction in the second phase.
Table 1 summarizes the average RWC values on scheduled measuring days for well and poorly irrigated groups. Before the interruption, the average RWC of the poorly irrigated group declined to approximately 70%, whereas the well-irrigated plants maintained levels of above 90%. However, following the interruption, the gap between the two groups widened further as the experiment progressed, indicating that the water stress imposed on the poorly irrigated plants became more severe over time.

4.2. Infrared Spectroscopy Results

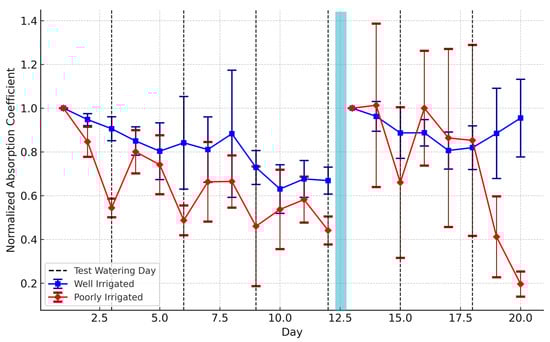
The temporal evolution of the normalized absorption coefficient for the control and test groups is presented in Figure 5. In the first phase (Days 1–12), the control group maintained relatively stable normalized absorption values, decreasing slightly over time but remaining consistently higher than those of the test group. In the second phase (Day 13–20), the normalized absorption values in the poorly irrigated group showed greater variability and continued to decline, reaching the lowest levels by Day 20. In contrast, the well-irrigated group declined in the initial days and slightly recovered at the end of the period. It is worth noting that the ups in the response of the test group coincide with the measures taken the day after watering the plants (vertical dashed lines in Figure 5), thus confirming the high sensitivity of this kind of measure to the irrigation events.
Welch’s t-test was conducted to assess the overall difference in normalized absorption coefficients between the well-irrigated and poorly irrigated groups, considering all plants and measurement days. The analysis was performed on flattened data vectors to capture the full distribution of each group. This test was selected over the standard Student’s t-test because it doesn’t assume equal variances between the two groups and is more robust when dealing with small sample sizes [33]. The results indicated a statistically significant difference between the two irrigation treatments (t = 3.79, p = 2.69 × 10−4), suggesting that irrigation level had a strong effect on the optical properties of the plant leaves.
The relationship between RWC and normalized absorption coefficient was evaluated separately for the two phases of the experiment using multiple regression models. The best-fitting model was selected based on the highest R2 value. In both phases, a quadratic model provided the best fit to the data (Figure 6). During the first phase, the model yielded a coefficient of determination of R2 = 0.56, indicating a moderately strong correlation between RWC and optical normalized absorption coefficient. In the second phase, the model still described the trend adequately, though with a slightly lower R2 = 0.51, reflecting increased variability in plant responses.

4.3. Impedance Sensor Results

The impedance analysis begins by fitting the measured data to the proposed equivalent electrical circuit model shown in Figure 3. As illustrated in the Bode plots of amplitude and phase (Figure 7) and the Nyquist plot (Figure 8), the model demonstrates excellent agreement with the experimental data across the full frequency spectrum. This strong fit confirms the model’s ability to accurately capture both resistive and capacitive behaviors of the leaf–electrode system. These results support the suitability of the proposed circuit for characterizing leaf tissue impedance under different hydration states, providing a reliable tool for monitoring plant water status through non-invasive electrical measurements.
The extracted electrical parameters from the fitted equivalent circuit model revealed clear trends in response to irrigation treatments over the 20-day monitoring period. Notably, the normalized R0 exhibited a progressive increase in the poorly irrigated group, starting around Day 6, peaking by Day 12, and then decreasing during the second phase. Similarly, C0, representing the capacitive behavior of the cellular membrane, showed a marked increase in the well irrigated group from the first days during both phases. R1 showed moderate variations across both groups without any clear separation between groups in the first phase. However, the poorly irrigated group showed a declining trend in R1 in the second phase. R2 and CPE0 showed undetectable separation between both groups during the first phase of the experiment.in the second phase, CPE0 showed the same fluctuations between two groups, while R2 clear separation with lower values in poorly irrigated group. Together, these trends confirm the sensitivity of impedance derived parameters, especially R0 and C0 to changes in leaf water status.
Statistical tests with Welch’s t-tests (Table 2) showed that only R0 and C0 were significantly different between the two groups (p < 0.001), indicating their potential as reliable indicators of plant water status.

5. Discussion

This study assessed two non-invasive sensing methods, infrared spectroscopy and electrical impedance spectroscopy (EIS), to directly monitor the water status of six Hydrangea macrophylla plants from their leaf tissues. The experiment spanned 20 days and was divided into two phases: the first phase lasted 12 days, followed by a 10-day interruption and one-week pre-irrigation period, after which measurements resumed for an additional 8 days. Both sensing methods successfully distinguished between well-watered and water-stressed plants throughout the experiment. The effectiveness of the sensors was supported by statistical analyses and strong model fitting results, as indicated by high coefficients of determination (R2) between the normalized sensor parameters and the reference RWC values, confirming their potential for non-destructive water status monitoring.
The observed decline in normalized absorption coefficients in water-stressed plants in both phases (Figure 5) can be explained by structural changes in leaf tissues during dehydration. A decrease in the water content reduces leaf thickness and turgor pressure, which in turn leads to a decrease in optical path length and a change in absorption behavior. Researchers often quantify such results with an equivalent water thickness (EWT) in mm: the thicker the “water layer” in the leaf, the deeper the absorption features [30]. These findings align with previous studies that highlight how leaf internal structure and moisture content affect optical properties in the near-infrared regions [34,35]. Furthermore, in [17], it was reported that well-hydrated plants exhibit higher absorbance values in the NIR spectrum compared to water-stressed plants. This trend was also observed in our control group during the first phase of the experiment, where the normalized absorption values remained relatively stable and consistently higher than those of the test group. In the second phase, the response of the normalized absorption coefficients for both groups was unexpected. Specifically, between days 16 and 18, the poorly irrigated group exhibited high normalized absorption values followed by a sharp decline in the final two days and for the well-irrigated group it showed lower normalized absorption values than the test group followed by slight recovery in last 2 days. This phenomenon could be explained by the physiological adaptation response of the plants [36,37]. The combination of two stress periods, first phase and 10 days of interruption, may have triggered an adaptive mechanism in the poorly irrigated group, enhancing their tolerance to harsh conditions. the subsequent one-week irrigation period. may have enabled the poorly irrigated group to temporarily recover and build some resistance to water stress. As a result, in the early days of the second phase, these plants showed a transient improvement in optical responses. However, once water stress was reintroduced, their response may have become desensitized due to prior stress memory leading to a sharp decrease in the last two days reduced sensitivity to further irrigation events. Conversely, the well-irrigated plants were not previously exposed to water deficits before experiencing unexpected stress during the interruption period that affected their ability to recover fully even after the one-week irrigation period. This could explain their low infrared response during the early days up to day 18 following by a slight recovery in the last 2 days.
Another noteworthy observation in this study was that increases in the normalized absorption coefficients of the water-stressed plants often occurred the day after irrigation rather than on the same day. Although measurements were taken approximately 10 h after watering, no immediate change was detected. This slow reaction could suggest that plant physiological recovery mechanisms do not happen instantly but rather develop over time. Research indicated in [38] demonstrates that xylem embolism significantly reduces stem-specific conductivity in maize plants during daylight hours; however, they can recover overnight if sufficient soil moisture is available.
The infrared spectroscopy method showed a high correlation with the RWC method by using a quadratic regression approach where the determination coefficients R2 = 0.56 and R2 = 0.51, respectively, to the first and second phases of the experiment, confirming the potential of this non-destructive technique to monitor plant hydration levels. These results may appear weaker compared to some other studies that used similar optical sensing techniques as the study mentioned in [39] where they achieved high determination coefficients up to 0.9899 in the correlation between leaf water content and diffuse reflectance spectra in Miscanthus. However, it is worth noting that our results were achieved in uncontrolled outdoor conditions with plants exposed to any real weather event, rather than in highly controlled environments as in the above-mentioned studies.
The impedance spectroscopy analysis started from suggesting an equivalent electrical circuit model (Figure 3) that fits well the impedance spectra as shown in Nyquist and Bode plots (Figure 7 and Figure 8). This model is selected based on established bioimpedance literature, including both plant and biomedical applications, where electrical components are commonly associated with biological structures [40,41,42,43,44]. Each component represents the electrophysiological properties of leaf tissues. These extracted parameters were plotted during both phases of the experiment for well and poorly irrigated groups (Figure 9). The results showed that some of these parameters could distinguish between both treatments whether immediately at a very early stage as normalized C0 or after some days as normalized R0. Statistical analysis confirmed that only R0 and C0 exhibited significant differences (p < 0.001) between treatment groups, indicating that they are effective indicators of plant water status.
Figure 9d shows how the normalized R0 increases over time for the poorly irrigated plants after 5 days, maintaining a steady level for the well-hydrated plants. This increase in resistance values for the stressed plants is probably associated with reduced ionic mobility in the intracellular spaces due to the water deficit [45]. Water acts as the principal medium for ion transport; thus, tissue dryness increases resistance and makes the current harder to flow [46]. However, in Figure 9e, it emerges that the normalized C0 starts increasing over time for the well-watered group immediately after one day in both phases of the experiment, while it remains low with little fluctuations for the stressed plants. These features may be related to turgor pressure in the cells, where any loss can damage the membranes and reduce their ability to store charge. This is confirmed by a study where capacitance sensors on chili pepper and tomato leaves show that higher leaf moisture causes changes in the dielectric constant, which in turn yields higher capacitance readings [47].
While the IR measurements showed a clear and quantifiable relationship with RWC allowing the use of regression models with acceptable R2 values, the same was not true for the impedance-derived parameters. Although we attempted to model the relationship between the normalized parameters like R0, C0, and RWC using various regression types, the resulting R2 values were too low to be considered statistically meaningful. This suggests that the impedance parameters may not follow a simple or direct functional relationship with RWC under the current measurement conditions.
These encouraging results could be further improved by addressing a few issues that emerged during the experiments, particularly the impedance spectroscopy. The use of two-point electrodes to measure the impedance is prone to a reduced sensitivity due to leaf–electrode contact impedance. To address this, adopting four-terminal electrode configurations, such as those implemented in [48], could improve the reliability of the impedance sensor by minimizing contact-related artifacts. Additionally, it was observed that prolonged application of the custom electrodes on the leaf surface may have caused tissue damage, likely due to the obstruction of stomatal pores responsible for transpiration. As a result, new electrodes had to be reapplied for each daily measurement. This daily reapplication introduced variability, particularly affecting the stability of fitted parameters such as CPE0 and C0, and contributed to the large standard deviations observed in these normalized values. These parameters are especially sensitive to factors such as electrode–leaf contact quality, alignment precision, and natural structural differences in the leaf surface. Developing bioelectrodes that are more compatible with the leaf’s surface structure could offer a promising solution, as suggested in [44,49]. As concerns infrared spectroscopy, integrating methods to eliminate background light interference is critical to improving the precision of optical sensor readings, particularly under daylight conditions where ambient light can affect measurement accuracy.
Future improvements should focus on increasing the sample size for each treatment group and incorporating multiple leaf measurements per plant to reduce variability, as well as taking measurements at different spots on the same leaf to assess intra-leaf variability and also, should consider mixed-effects modeling to better account for temporal dynamics and plant-specific variability, which may be masked by pooled statistical approaches like Welch’s t-test. Additionally, continuous monitoring of the environmental parameters such as temperature, humidity, and light intensity should be incorporated to improve data interpretation and the impact of these parameters on such measurements.
The study will also need to be extended to various crop types, such as tomatoes and grapevines, to better understand the model’s generalizability and the practical use of the proposed sensors in the field. Furthermore, integrating impedance parameters with IR data through a formal sensor fusion could provide a more complete picture of plant water status.
Due to the low sample size, the results, although promising, should be considered a testbench for the proposed approaches. The number of plants and leaves involved in the experimentation must be increased to improve the robustness of statistical considerations. The system employed should be miniaturized and integrated into a custom printed circuit board (PCB), including a front end for measurement and a microcontroller for data processing and communication. The size of the device should be appropriately scaled to be used in an operative field, like, for example, a vineyard or an orchard [48]. In this context, microcontrollers such as Arduino or ESP32 make them suitable for scalable deployment in precision agriculture thanks to their low power consumption, integrated wireless communication capabilities (e.g., Wi-Fi, Bluetooth, or LoRa) and cost-effective hardware.

6. Conclusions

This study presented the development and evaluation of two non-invasive sensor systems: infrared (IR) spectroscopy and electrical impedance spectroscopy (EIS) for assessing plant water status directly from leaf tissues. Both sensors are effectively distinguished between well-irrigated and poorly irrigated Hydrangea macrophylla plants under uncontrolled outdoor conditions, validating these methods against the traditional standard method of RWC. Among the parameters derived from impedance measurements, the normalized intracellular resistance (R0) and the cell membrane capacitance (C0) showed significant differences in the T-test results between the two treatment groups. The IR sensor demonstrated a moderate correlation with RWC, with determination coefficients of R2 = 0.57 and R2 = 0.51 for the first and second phases of the experiment, respectively. Despite these promising results, the study highlighted several key limitations, both technical and conceptual. Technical challenges, including the poor conformity of the custom electrodes with the leaf tissue and sunlight interference on IR measurements, affected performance. Conceptually, the limited sample size and number of measurements reduced the robustness of the results. These findings suggest the feasibility of developing affordable, non-invasive, and easy-to-deploy sensors for real-time plant water status monitoring. These tools, once further refined and miniaturized, could offer several advantages to companies and agricultural stakeholders due to the simple and Cost-effective technology adoption thanks to the use of low-cost hardware components and minimal maintenance requirements which yield this to reduce the irrigation costs and increase crop productivity by avoiding both under- and over-irrigation.

Supplementary Materials

The following supporting information can be downloaded at: https://www.mdpi.com/article/10.3390/jsan14050103/s1, Figure S1: Representative waveform showing the voltage applied to the infrared LED (yellow curve) and the corresponding photodiode output (blue curve) during a typical IR spectroscopy measurement; Table S1: Weather conditions during the experiment, extrapolated from historical meteo recordings.

Author Contributions

Conceptualization, N.M. and M.B.; methodology, N.M., R.C. and M.B.; software, N.M.; validation, N.M. and R.C.; formal analysis, N.M. and R.C.; investigation, N.M., R.C. and M.B.; resources, M.B.; data curation, N.M.; writing—original draft preparation, N.M.; writing—review and editing, R.C. and M.B.; visualization, N.M., R.C. and M.B.; supervision, M.B.; project administration, M.B.; funding acquisition, M.B. All authors have read and agreed to the published version of the manuscript.

Funding

This research was funded by MUR-Ministero dell’Università e della Ricerca- through programs PNRR DM 352/2022-BORSA 5-CUP F22B22000520005-PhD programs of Cycle XXXVIII.

Data Availability Statement

The data presented in this study is available on request from the corresponding author.

Conflicts of Interest

The authors declare no conflicts of interest.

References

  1. FAO. The State of the World’s Land and Water Resources for Food and Agriculture—Systems at Breaking Point. Synthesis Report 2021; FAO: Rome, Italy, 2021. [Google Scholar] [CrossRef]
  2. Playán, E.; Mateos, L. Modernization and Optimization of Irrigation Systems to Increase Water Productivity. Agric. Water Manag. 2006, 80, 100–116. [Google Scholar] [CrossRef]
  3. Jones, H.G. Monitoring Plant and Soil Water Status: Established and Novel Methods Revisited and Their Relevance to Studies of Drought Tolerance. J. Exp. Bot. 2007, 58, 119–130. [Google Scholar] [CrossRef]
  4. Choat, B.; Drayton, W.M.; Brodersen, C.; Matthews, M.A.; Shackel, K.A.; Wada, H.; McElrone, A.J. Measurement of Vulnerability to Water Stress-Induced Cavitation in Grapevine: A Comparison of Four Techniques Applied to a Long-Vesseled Species. Plant Cell Environ. 2010, 33, 1502–1512. [Google Scholar] [CrossRef]
  5. Robinson, D.A.; Campbell, C.S.; Hopmans, J.W.; Hornbuckle, B.K.; Jones, S.B.; Knight, R.; Ogden, F.; Selker, J.; Wendroth, O. Soil Moisture Measurement for Ecological and Hydrological Watershed-Scale Observatories: A Review. Vadose Zone J. 2008, 7, 358–389. [Google Scholar] [CrossRef]
  6. Chen, J.; Bu, J.; Su, Y.; Yuan, M.; Cao, K.; Gao, Y. Urban Evapotranspiration Estimation Based on Anthropogenic Activities and Modified Penman–Monteith Model. J. Hydrol. 2022, 610, 127879. [Google Scholar] [CrossRef]
  7. Tsouros, D.C.; Bibi, S.; Sarigiannidis, P.G. A Review on UAV-Based Applications for Precision Agriculture. Information 2019, 10, 349. [Google Scholar] [CrossRef]
  8. Adão, T.; Hruška, J.; Pádua, L.; Bessa, J.; Peres, E.; Morais, R.; Sousa, J.J. Hyperspectral Imaging: A Review on UAV-Based Sensors, Data Processing and Applications for Agriculture and Forestry. Remote Sens. 2017, 9, 1110. [Google Scholar] [CrossRef]
  9. Cseresnyés, I.; Füzy, A.; Kabos, S.; Kelemen, B.; Rajkai, K.; Takács, T. Monitoring of Plant Water Uptake by Measuring Root Dielectric Properties on a Fine Timescale: Diurnal Changes and Response to Leaf Excision. Plant Methods 2024, 20, 5. [Google Scholar] [CrossRef] [PubMed]
  10. Comparini, D.; Masi, E.; Pandolfi, C.; Sabbatini, L.; Dolfi, M.; Morosi, S.; Mancuso, S. Stem Electrical Properties Associated with Water Stress Conditions in Olive Tree. Agric. Water Manag. 2020, 234, 106109. [Google Scholar] [CrossRef]
  11. Scalisi, A.; O’Connell, M.G.; Stefanelli, D.; Lo Bianco, R. Fruit and Leaf Sensing for Continuous Detection of Nectarine Water Status. Front. Plant Sci. 2019, 10, 805. [Google Scholar] [CrossRef]
  12. Quemada, C.; Pérez-Escudero, J.M.; Gonzalo, R.; Ederra, I.; Santesteban, L.G.; Torres, N.; Iriarte, J.C. Remote Sensing for Plant Water Content Monitoring: A Review. Remote Sens. 2021, 13, 2088. [Google Scholar] [CrossRef]
  13. Costa, J.M.; Grant, O.M.; Chaves, M.M. Thermography to Explore Plant–Environment Interactions. J. Exp. Bot. 2013, 64, 3937–3949. [Google Scholar] [CrossRef]
  14. Baker, N.R. Chlorophyll Fluorescence: A Probe of Photosynthesis In Vivo. Annu. Rev. Plant Biol. 2008, 59, 89–113. [Google Scholar] [CrossRef] [PubMed]
  15. Zhang, Q.; Li, Q.; Zhang, G. Rapid Determination of Leaf Water Content Using VIS/NIR Spectroscopy Analysis with Wavelength Selection. Spectrosc. Int. J. 2012, 27, 93–105. [Google Scholar] [CrossRef]
  16. Jamaludin, D.; Abd Aziz, S.; Ahmad, D.; Jaafar, H.Z.E. Impedance Analysis of Labisia pumila Plant Water Status. Inf. Process. Agric. 2015, 2, 161–168. [Google Scholar] [CrossRef]
  17. Shimbori, C.; Kurata, Y. Nondestructive Measurement of Water Content in Hardwood Leaves Using Near Infrared Spec-troscopy. BioResources 2017, 12, 9244–9252. [Google Scholar] [CrossRef]
  18. De Bei, R.; Cozzolino, D.; Sullivan, W.; Cynkar, W.; Fuentes, S.; Dambergs, R.; Pech, J.; Tyerman, S. Non-Destructive Meas-urement of Grapevine Water Potential Using Near Infrared Spectroscopy. Aust. J. Grape Wine Res. 2011, 17, 62–71. [Google Scholar] [CrossRef]
  19. Johnson, J.B. Rapid Prediction of Leaf Water Content in Eucalypt Leaves Using a Handheld NIRS Instrument. Eng 2023, 4, 1198–1209. [Google Scholar] [CrossRef]
  20. Basak, R.; Wahid, K.A.; Dinh, A.; Soolanayakanahally, R.; Fotouhi, R.; Mehr, A.S. Rapid and Efficient Determination of Relative Water Contents of Crop Leaves Using Electrical Impedance Spectroscopy in Vegetative Growth Stage. Remote Sens. 2020, 12, 1753. [Google Scholar] [CrossRef]
  21. Islam, M.; Wahid, K.A.; Dinh, A.V.; Bhowmik, P. Model of Dehydration and Assessment of Moisture Content on Onion Using EIS. J. Food Sci. Technol. 2019, 56, 2814–2824. [Google Scholar] [CrossRef]
  22. Barrs, H.D.; Weatherley, P.E. A Re-Examination of the Relative Turgidity Technique for Estimating Water Deficits in Leaves. Aust. J. Biol. Sci. 1962, 15, 413–428. [Google Scholar] [CrossRef]
  23. Leaf Relative Water Content (RWC)—Plant Stress. Available online: https://www.researchgate.net/profile/Sarang_Sapre2/post/Why_does_wheat_relative_water_content_RWC_sometimes_seems_to_not_work/attachment/59d647a7c49f478072eaf225/AS:273845649379329@1442301298140/download/97043.pdf (accessed on 2 May 2025).
  24. Gibertini Elettronica S.r.l. Crystal—Magnetic Compensation Analytical Balance; Gibertini: Milan, Italy, 2024; Available online: https://www.gibertini.com/en/product/crystal (accessed on 28 May 2025).
  25. LITE-ON Technology Corp; LITE-ON Electronics, Inc. IR Emitter and Detector. Report. April 2000. Available online: https://optoelectronics.liteon.com/upload/download/DS-50-92-0005/E2871.pdf (accessed on 6 May 2025).
  26. Vishay Semiconductors. Silicon PIN Photodiode. Technical Report. July 2011. Available online: https://eeshop.unl.edu/pdf/bpv23f.pdf (accessed on 6 May 2025).
  27. Digilent, Inc. Analog Discovery 2™ Reference Manual. September 2015. Available online: https://cdn-shop.adafruit.com/product-files/4652/4652_manual.pdf (accessed on 6 May 2025).
  28. Texas Instruments. OPA2137: Precision Low Noise Operational Amplifier; Texas Instruments: Dallas, TX, USA, 2015; Available online: https://www.ti.com/lit/ds/symlink/opa2137.pdf (accessed on 19 May 2025).
  29. Murbach, M.D.; Gerwe, B.; Dawson-Elli, N.; Tsui, L.-K. impedance.py: A Python Package for Electrochemical Impedance Analysis. J. Open Source Softw. 2020, 5, 2349. [Google Scholar] [CrossRef]
  30. Peñuelas, J.; Filella, I. Visible and Near-Infrared Reflectance Techniques for Diagnosing Plant Physiological Status. Trends Plant Sci. 1998, 3, 151–156. [Google Scholar] [CrossRef]
  31. Virtanen, P.; Gommers, R.; Oliphant, T.E.; Haberland, M.; Reddy, T.; Cournapeau, D.; Burovski, E.; Peterson, P.; Weckesser, W.; Bright, J.; et al. SciPy 1.0 Contributors. SciPy 1.0: Fundamental Algorithms for Scientific Computing in Python. Nat. Methods 2020, 17, 261–272. [Google Scholar] [CrossRef]
  32. Nocedal, J.; Wright, S.J. Numerical Optimization, 2nd ed.; Springer: Berlin/Heidelberg, Germany, 2006. [Google Scholar] [CrossRef]
  33. Delacre, M.; Lakens, D.; Leys, C. Why Psychologists Should by Default Use Welch’s t-test Instead of Student’s t-test. Int. Rev. Soc. Psychol. 2017, 30, 92. [Google Scholar] [CrossRef]
  34. Jacquemoud, S.; Ustin, S.L. Leaf Optical Properties: A State of the Art. In Proceedings of the 8th International Symposium on Physical Measurements & Signatures in Remote Sensing, Aussois, France, 8–12 January 2001; CNES: Toulouse, France, 2001; pp. 223–232. [Google Scholar]
  35. Peñuelas, J.; Munné-Bosch, S.; Llusià, J.; Filella, I. Leaf Reflectance and Photo- and Antioxidant Protection in Field-Grown Summer-Stressed Phillyrea angustifolia: Optical Signals of Oxidative Stress? New Phytol. 2004, 162, 115–124. [Google Scholar] [CrossRef]
  36. Sand Jensen, K.; Borum, J.; Møller, C.L.; Baastrup Spohr, L. Physiological Adaptation and Plant Distribution along a Steep Hydrological Gradient. Plants 2022, 11, 1683. [Google Scholar] [CrossRef]
  37. Nour, M.M.; Aljabi, H.R.; Al Huqail, A.A.; Horneburg, B.; Mohammed, A.E.; Alotaibi, M.O. Drought Responses and Adaptation in Plants Differing in Life Form. Front. Ecol. Evol. 2024, 12, 1452427. [Google Scholar] [CrossRef]
  38. Gleason, S.M.; Westoby, M.; Jansen, S.; Choat, B.; Hacke, U.G.; Pratt, R.B.; Bhaskar, R.; Brodribb, T.J.; Bucci, S.J.; Cao, K.F.; et al. Embolized stems recover overnight in Zea mays: The role of soil water, root pressure, and nighttime transpiration. Front. Plant Sci. 2017, 8, 662. [Google Scholar] [CrossRef] [PubMed]
  39. Jin, X.; Shi, C.; Yu, C.Y.; Yamada, T.; Sacks, E.J. Determination of Leaf Water Content by Visible and Near-Infrared Spectrometry and Multivariate Calibration in Miscanthus. Front. Plant Sci. 2017, 8, 721. [Google Scholar] [CrossRef]
  40. Van Haeverbeke, M.; De Baets, B.; Stock, M. Plant Impedance Spectroscopy: A Review of Modeling Approaches and Applications. Front. Plant Sci. 2023, 14, 1187573. [Google Scholar] [CrossRef]
  41. Sugiyama, M.; Okajima, M. Application of electrochemical impedance spectroscopy and modeling of the novel equivalent circuit for monitoring cellular tissues. Theor. Exp. Plant Physiol. 2022, 34, 501–508. [Google Scholar] [CrossRef]
  42. Yin, S.; Dong, L. Plant Tattoo Sensor Array for Leaf Relative Water Content, Surface Temperature, and Bioelectric Potential Monitoring. Adv. Mater. Technol. 2024, 9, 2302073. [Google Scholar] [CrossRef]
  43. Mascia, A.; Collu, R.; Makni, N.; Concas, M.; Barbaro, M.; Cosseddu, P. Impedance Characterization and Modeling of Gold, Silver, and PEDOT:PSS Ultra-Thin Tattoo Electrodes for Wearable Bioelectronics. Sensors 2025, 25, 4568. [Google Scholar] [CrossRef]
  44. Barbosa, J.A.; Freitas, V.M.S.; Vidotto, L.H.B.; Schleder, G.R.; de Oliveira, R.A.G.; da Rocha, J.F.; Kubota, L.T.; Vieira, L.C.S.; Tolentino, H.C.N.; Neckel, I.T.; et al. Biocompatible Wearable Electrodes on Leaves toward the On-Site Monitoring of Water Loss from Plants. ACS Appl. Mater. Interfaces 2022, 14, 22989–23001. [Google Scholar] [CrossRef]
  45. Nouaze, J.C.; Kim, J.H.; Jeon, G.R.; Kim, J.H. Monitoring of Indoor Farming of Lettuce Leaves for 16 Hours Using Electrical Impedance Spectroscopy (EIS) and Double-Shell Model (DSM). Sensors 2022, 22, 9671. [Google Scholar] [CrossRef]
  46. Serrano-Finetti, E.; Castillo, E.; Alejos, S.; León Hilario, L.M.L. Toward Noninvasive Monitoring of Plant Leaf Water Content by Electrical Impedance Spectroscopy. Comput. Electron. Agric. 2023, 210, 107907. [Google Scholar] [CrossRef]
  47. Ma, J.; Liu, K.; Chen, C.; Ahmad, F.; Qiu, B. Influence of Plant Leaf Moisture Content on Retention of Electrostatic-Induced Droplets. Sustainability 2021, 13, 11685. [Google Scholar] [CrossRef]
  48. Makni, N.; Loddo, S.; Barbaro, M. Real-World Implementation of an Innovative Vineyard Water Management Platform: A Case Study. In Lecture Notes in Electrical Engineering; Ruo Roch, M., Bellotti, F., Berta, R., Martina, M., Motto Ros, P., Eds.; Springer: Cham, Switzerland, 2025; Volume 1369, pp. 505–513. [Google Scholar] [CrossRef]
  49. Seker, S.; Surucu, O.; Economou, A.; Wang, J. “On-Plant” Wearable Electrochemical Sensor for Atmospheric Lead Monitoring. Talanta 2025, 287, 127654. [Google Scholar] [CrossRef] [PubMed]
Figure 1. (a) Schematic diagram of the optical sensing circuit based on infrared light transmission through a plant leaf, utilizing an LED and a Photodiode connected to a transimpedance amplifier; (b) Photograph of the corresponding sensor prototype attached a plant leaf, where the LED and Photodiode are mounted on opposite faces of a custom 3D-printed clip, designed with embedded magnets for secure attachment to the leaf.
Figure 1. (a) Schematic diagram of the optical sensing circuit based on infrared light transmission through a plant leaf, utilizing an LED and a Photodiode connected to a transimpedance amplifier; (b) Photograph of the corresponding sensor prototype attached a plant leaf, where the LED and Photodiode are mounted on opposite faces of a custom 3D-printed clip, designed with embedded magnets for secure attachment to the leaf.
Jsan 14 00103 g001
Figure 2. (a) Schematic representation of the impedance measurement setup used to characterize the leaf electrical properties. A sinusoidal input voltage (Vinput) is applied through custom electrodes, and the voltage drop across the leaf (Vleaf) is measured using channel 2 (CH2) of the oscilloscope. The variable reference resistor (Rref) enables calculation of the current (I) flowing through the leaf. The leaf impedance (Zleaf) is calculated as the ratio of the measured voltage across the leaf to the current; (b) Photograph of the impedance spectroscopy measurement setup. “A” Laptop running Waveforms software, version 3.21.2; “B” Analog Discovery 2 module with impedance analyzer adapter and “C” ECG electrodes placed on a marked leaf of Hydrangea macrophylla plant. The photo of plant in 2 (b) was taken well after the conclusion of the experimental phase and is intended solely to illustrate the implementation of the sensor system.
Figure 2. (a) Schematic representation of the impedance measurement setup used to characterize the leaf electrical properties. A sinusoidal input voltage (Vinput) is applied through custom electrodes, and the voltage drop across the leaf (Vleaf) is measured using channel 2 (CH2) of the oscilloscope. The variable reference resistor (Rref) enables calculation of the current (I) flowing through the leaf. The leaf impedance (Zleaf) is calculated as the ratio of the measured voltage across the leaf to the current; (b) Photograph of the impedance spectroscopy measurement setup. “A” Laptop running Waveforms software, version 3.21.2; “B” Analog Discovery 2 module with impedance analyzer adapter and “C” ECG electrodes placed on a marked leaf of Hydrangea macrophylla plant. The photo of plant in 2 (b) was taken well after the conclusion of the experimental phase and is intended solely to illustrate the implementation of the sensor system.
Jsan 14 00103 g002
Figure 3. Schematic representation of the proposed equivalent electrical circuit model used to fit the impedance spectra of leaf tissues. The model consists of two parallel branches (R0, C0) and (R2, CPE0) separated by a series resistance R1.
Figure 3. Schematic representation of the proposed equivalent electrical circuit model used to fit the impedance spectra of leaf tissues. The model consists of two parallel branches (R0, C0) and (R2, CPE0) separated by a series resistance R1.
Jsan 14 00103 g003
Figure 4. RWC evolution over time for six Hydrangea macrophylla plants, including three well-irrigated plants (Awell, Bwell, Cwell) and three poorly irrigated plants (Abad, Bbad, Cbad). A visible gap between days 10 and 13 indicates a 10-day interruption during which plants were irrigated irregularly, followed by a one-week pre-irrigation period to restore initial conditions. RWC was consistently higher in the well-irrigated group in both phases, while the water-stressed group showed a marked decline, particularly after the interruption period.
Figure 4. RWC evolution over time for six Hydrangea macrophylla plants, including three well-irrigated plants (Awell, Bwell, Cwell) and three poorly irrigated plants (Abad, Bbad, Cbad). A visible gap between days 10 and 13 indicates a 10-day interruption during which plants were irrigated irregularly, followed by a one-week pre-irrigation period to restore initial conditions. RWC was consistently higher in the well-irrigated group in both phases, while the water-stressed group showed a marked decline, particularly after the interruption period.
Jsan 14 00103 g004
Figure 5. Normalized absorption coefficient trends for well-irrigated (blue) and poorly irrigated (red) plant groups over a 20-day experimental period. Dashed black lines indicate test watering days. A visible gap between days 12 and 13 indicating a 10-day interruption and a one-week pre-irrigation period to restore initial conditions. Error bars represent standard deviation. In the first phase, the control group maintained higher normalized absorption than the test group. In the second phase, the test group showed a sharp decline in the last days, while the control group exhibited a slight recovery.
Figure 5. Normalized absorption coefficient trends for well-irrigated (blue) and poorly irrigated (red) plant groups over a 20-day experimental period. Dashed black lines indicate test watering days. A visible gap between days 12 and 13 indicating a 10-day interruption and a one-week pre-irrigation period to restore initial conditions. Error bars represent standard deviation. In the first phase, the control group maintained higher normalized absorption than the test group. In the second phase, the test group showed a sharp decline in the last days, while the control group exhibited a slight recovery.
Jsan 14 00103 g005
Figure 6. Correlation between RWC and normalized absorption coefficient during the two experimental phases. A quadratic model was used to fit the data in both phases. The (a) shows the first phase with a coefficient of determination of R2 = 0.56, and the (b) displays the second phase with R2 = 0.51. Each subplot includes the corresponding regression equation and R2 value. The model highlights a nonlinear relationship between leaf water status and optical absorption responses.
Figure 6. Correlation between RWC and normalized absorption coefficient during the two experimental phases. A quadratic model was used to fit the data in both phases. The (a) shows the first phase with a coefficient of determination of R2 = 0.56, and the (b) displays the second phase with R2 = 0.51. Each subplot includes the corresponding regression equation and R2 value. The model highlights a nonlinear relationship between leaf water status and optical absorption responses.
Jsan 14 00103 g006
Figure 7. Bode plots showing the measured (blue dots) and fitted (orange line) impedance data from a representative leaf sample: (a) magnitude of impedance (|Z|) versus frequency; (b) phase angle (degrees) versus frequency. Good fitting quality demonstrates the suitability of the equivalent circuit model across the measured frequency range.
Figure 7. Bode plots showing the measured (blue dots) and fitted (orange line) impedance data from a representative leaf sample: (a) magnitude of impedance (|Z|) versus frequency; (b) phase angle (degrees) versus frequency. Good fitting quality demonstrates the suitability of the equivalent circuit model across the measured frequency range.
Jsan 14 00103 g007
Figure 8. Nyquist plot (–Z″(ω) vs. Z′(ω)) of the complex impedance spectra from a representative leaf, comparing measured (blue dots) and fitted (orange line) data. The close overlap between measured and modeled data confirms the fitting accuracy of the proposed circuit.
Figure 8. Nyquist plot (–Z″(ω) vs. Z′(ω)) of the complex impedance spectra from a representative leaf, comparing measured (blue dots) and fitted (orange line) data. The close overlap between measured and modeled data confirms the fitting accuracy of the proposed circuit.
Jsan 14 00103 g008
Figure 9. Temporal evolution of the normalized parameters extracted from the equivalent electrical circuit over the 20-day experimental period for well-irrigated (blue) and poorly irrigated (red) plant groups. (a) R2; (b) CPE0; (c) R1; (d) R0; (e) C0. A visible gap between days 12 and 13 indicating a 10-day interruption and a one-week pre-irrigation period to restore initial conditions. Data points represent group means, and error bars indicate standard deviations. Among all parameters R0 and C0 revealed distinct separation between the treatments in both phases.
Figure 9. Temporal evolution of the normalized parameters extracted from the equivalent electrical circuit over the 20-day experimental period for well-irrigated (blue) and poorly irrigated (red) plant groups. (a) R2; (b) CPE0; (c) R1; (d) R0; (e) C0. A visible gap between days 12 and 13 indicating a 10-day interruption and a one-week pre-irrigation period to restore initial conditions. Data points represent group means, and error bars indicate standard deviations. Among all parameters R0 and C0 revealed distinct separation between the treatments in both phases.
Jsan 14 00103 g009
Table 1. Summary of the RWC values measured on Days 1, 4, 7, 10, 13, 16, and 19 for well-irrigated and poorly irrigated plant groups. Values are expressed as mean ± standard deviation (%). (*) RWC measurements collected after the interruption.
Table 1. Summary of the RWC values measured on Days 1, 4, 7, 10, 13, 16, and 19 for well-irrigated and poorly irrigated plant groups. Values are expressed as mean ± standard deviation (%). (*) RWC measurements collected after the interruption.
DayWell-Irrigated (Mean ± SD)Poorly Irrigated (Mean ± SD)
196.72% ± 1.93%94.78% ± 2.28%
492.90% ± 2.13%88.97% ± 1.44%
793.78% ± 0.65%76.44% ± 3.39%
1089.10% ± 3.16%67.39% ± 15.72%
13 *82.01% ± 5.51%66.57% ± 13.23%
16 *84.85% ± 5.80%45.38% ± 10.57%
19 *81.47% ± 4.78%33.12% ± 11.54%
Table 2. Welch’s t-test results compare normalized impedance parameters between well-irrigated and poorly irrigated plants. The test was applied to the combined measurements across all time points for each group, without assuming equal variances. For each parameter (R0, C0, R1, R2, CPE0), the t-statistic and p-value were calculated using a two-sided test to assess whether the group means differed significantly. The normalized parameters R0 and C0 showed highly significant differences (p < 0.001).
Table 2. Welch’s t-test results compare normalized impedance parameters between well-irrigated and poorly irrigated plants. The test was applied to the combined measurements across all time points for each group, without assuming equal variances. For each parameter (R0, C0, R1, R2, CPE0), the t-statistic and p-value were calculated using a two-sided test to assess whether the group means differed significantly. The normalized parameters R0 and C0 showed highly significant differences (p < 0.001).
Normalized
Parameter
T-Statisticp-ValueSignificant (p < 0.001)
R0−3.74370.0003Yes
C03.40030.0010Yes
R11.76280.0810No
R21.82730.0714No
CPE01.27470.2069No
Disclaimer/Publisher’s Note: The statements, opinions and data contained in all publications are solely those of the individual author(s) and contributor(s) and not of MDPI and/or the editor(s). MDPI and/or the editor(s) disclaim responsibility for any injury to people or property resulting from any ideas, methods, instructions or products referred to in the content.

Share and Cite

MDPI and ACS Style

Makni, N.; Collu, R.; Barbaro, M. Development of Optical and Electrical Sensors for Non-Invasive Monitoring of Plant Water Status. J. Sens. Actuator Netw. 2025, 14, 103. https://doi.org/10.3390/jsan14050103

AMA Style

Makni N, Collu R, Barbaro M. Development of Optical and Electrical Sensors for Non-Invasive Monitoring of Plant Water Status. Journal of Sensor and Actuator Networks. 2025; 14(5):103. https://doi.org/10.3390/jsan14050103

Chicago/Turabian Style

Makni, Nasreddine, Riccardo Collu, and Massimo Barbaro. 2025. "Development of Optical and Electrical Sensors for Non-Invasive Monitoring of Plant Water Status" Journal of Sensor and Actuator Networks 14, no. 5: 103. https://doi.org/10.3390/jsan14050103

APA Style

Makni, N., Collu, R., & Barbaro, M. (2025). Development of Optical and Electrical Sensors for Non-Invasive Monitoring of Plant Water Status. Journal of Sensor and Actuator Networks, 14(5), 103. https://doi.org/10.3390/jsan14050103

Note that from the first issue of 2016, this journal uses article numbers instead of page numbers. See further details here.

Article Metrics

Back to TopTop