Smart Automotive Diagnostic and Performance Analysis Using Blockchain Technology
Abstract
:1. Introduction
- We propose a fully automated remote vehicle diagnosis system based on Blockchain technology that provides a secure and trusted way of storing and verifying vehicle data and analyzing their performance in different environments.
- We investigated the benefits of the proposed system to different parties, such as vehicle owners and manufacturers, by providing reliable data on vehicle performance, history, and dependability. The system can also be adjusted to meet OEMs’ needs without specific constraints during implementation.
- We present several simulation results to evaluate the performance of the proposed system using MATLAB and OMNET++.
2. Blockchain Background
2.1. Blockchain History
2.2. Blockchain Overview
2.3. Types of Blockchains
- A public Blockchain: This is a permissionless network without any restrictions. Any node has the authority to be a part of the network and participate in it or record or verify transactions. In addition, it can perform the PoW. It has no centralized authority and is not regarded as a secure network.
- A private Blockchain: This is a restricted network with permissions; thus, it is considered a closed network. The selected node has the authority to be a part of the network and participate in it or record or verify transactions. In addition, it can perform the PoW. One authority controls the network, so it can be considered a secured network.
- A consortium Blockchain: This is a restricted network with permissions; thus, it is considered a closed network. More than one group has the authority to be a part of the network and participate in it or record or verify transactions. In addition, it can perform the PoW. A group controls the network, so it can be considered semi-centralized. Moreover, it is considered a secure network.
- A hybrid Blockchain: This is a network with permissions for some parts and no permissions for others. Selected nodes have the authority to be a part of the network and participate in it or record or verify transactions. In addition, it can perform the PoW. One authority controls the network, and it can be considered a secured network with no permissions for some processes.
2.4. Characteristics of Blockchain
- Decentralization: Blockchain is a distributed network without a central authority. This decentralization gives more power to the Blockchain, as there are many copies on different machines, which makes it very difficult to hack.
- Transparency: All the participants in the Blockchain have a copy of all transactions, and the stored data cannot be modified, which gives the Blockchain a high level of trust in the stored data. In addition, specific nodes, depending on the used algorithm, have to review each block.
- Immutability: This is measured by the ability of the Blockchain to stay secure without any tampering. Once a block is validated by cryptographic hashing and stored, it cannot be changed. This also increases trust and accuracy in the Blockchain.
- Access control: Depending on the Blockchain network used, users can have access to specific information or processes.
- Consensus: This is a voting process used to validate data from multiple sources before storing them in the Blockchain. It allows one to design a network using various consensus algorithms or distributed ledgers.
- Anonymity: Blockchain uses the user’s address and a cryptographic algorithm to increase anonymity. In addition, the data sent are encrypted in a secure way .
3. Literature Review and Related Work
4. The Proposed Blockchain-Based, Fully Automated Remote Vehicle Diagnosis System
4.1. Proposed Solution
- Vehicle: Currently, all vehicles are equipped with a central Electronic Control Unit (ECU) called the Gateway, which communicates with the Internet using a wireless module. Other functionalities include collecting data and initializing tests periodically. In addition, it is responsible for key exchange to establish secure communication between the vehicle and the OEM’s server.
- Roadside Unit (RSU): These are units located on the roadside that can be used to establish secure communication between the vehicle and the OEM servers. The RSU is considered a network path between the vehicles and the OEMs’ servers and cannot modify or understand the data it receives as it receives encrypted data. They are of vital importance for the proposed system, as they are located everywhere along the road, and this makes vehicles able to communicate with servers whenever they need to send the collected data.
- OEMs’ servers: They play the role of miners, which are responsible for mining and validating the data, which is why the power consumption issue will not affect the vehicle as the mining process is performed on the server’s side. We used OEMs’ servers for mining, while in [34], they used the RSU, which is owned by the government. Thus, it is not considered a trusted solution. In addition, it will be very costly to add hardware components to each RSU. Using our solution, any vehicle with a specific brand can connect to its OEM servers and send the collected data. Each server can validate these data, and then, the consensus process is performed to decide the validity of the received data. If the data are valid, the block will be added to the Blockchain. The winning server will be responsible for adding this block to the chain, and the OEM can decide the rewards for the server agent. Another function of OEM servers is generating keys that will be used to secure and encrypt the data collected from the vehicle [35].
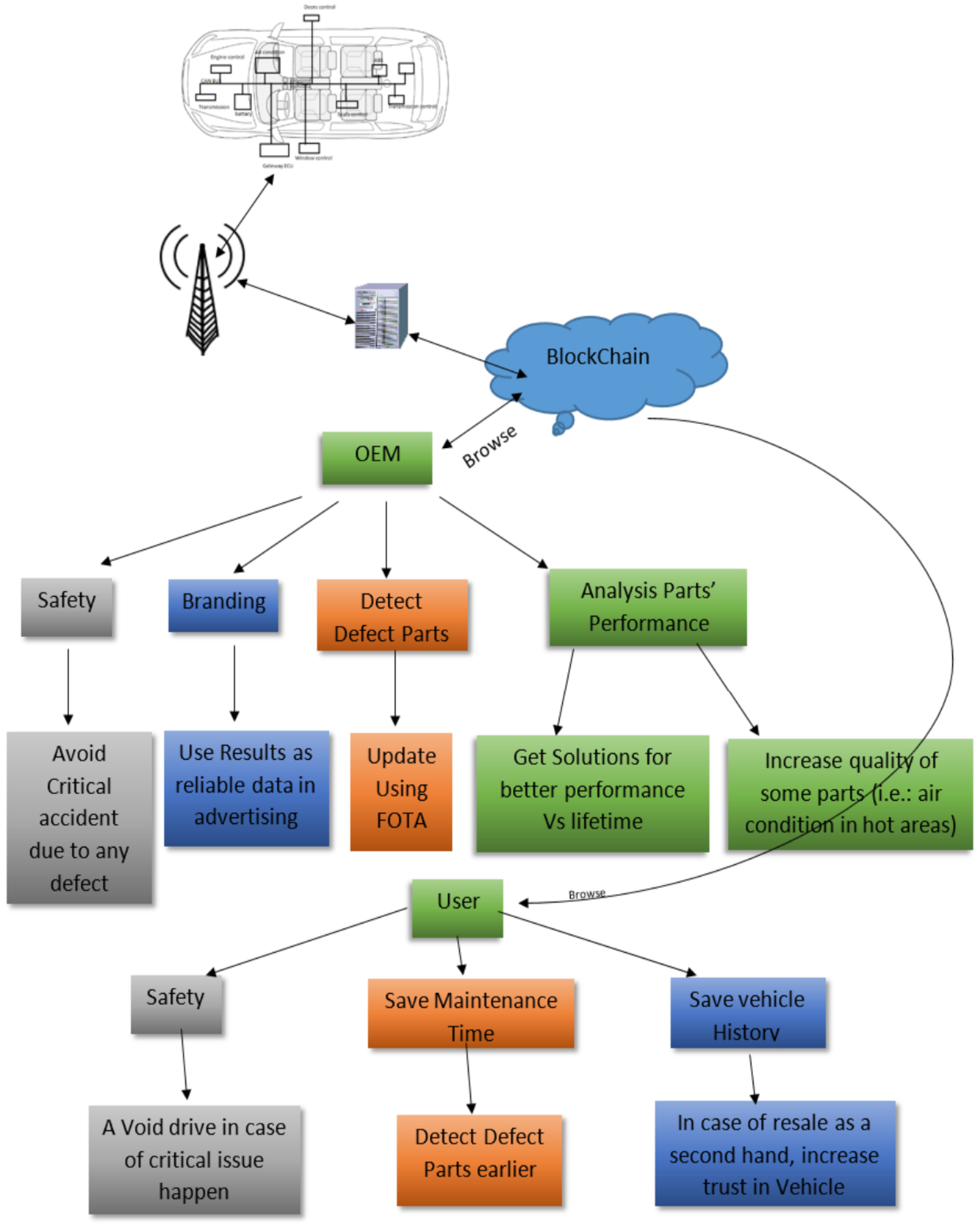
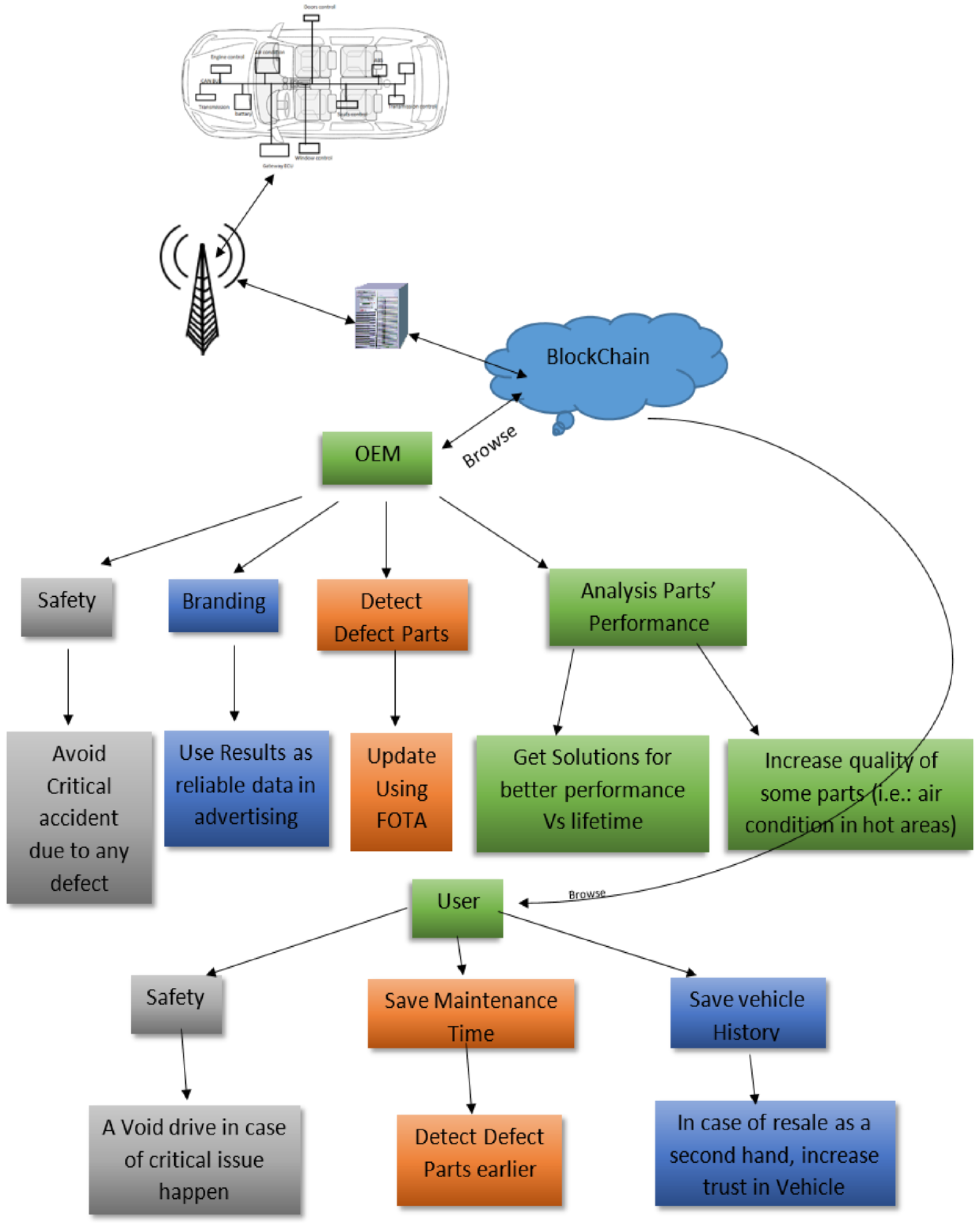
- Blockchain network: We recommend using the consortium Blockchain type. As it is considered a private Blockchain with special access to a specific group, each OEM can create a group with specific access and settings. Furthermore, we recommend employing the PoW concept in the Blockchain. The aim of storing data in a Blockchain is that it is a standard way to have a secure and transparent process to validate and store vehicle data. In addition, it guarantees that the data will not be changed or modified by attackers. Therefore, we can monitor the vehicle’s history and performance over the years. The above-mentioned advantages make our solution optimal for both users and OEMs. For users, they guarantee the correctness of their vehicle’s performance in the event of selling it. OEMs can use these data to brand their vehicles. Figure 10 illustrates the sequence diagram of the proposed system.
4.2. Blockchain Implementation Architecture
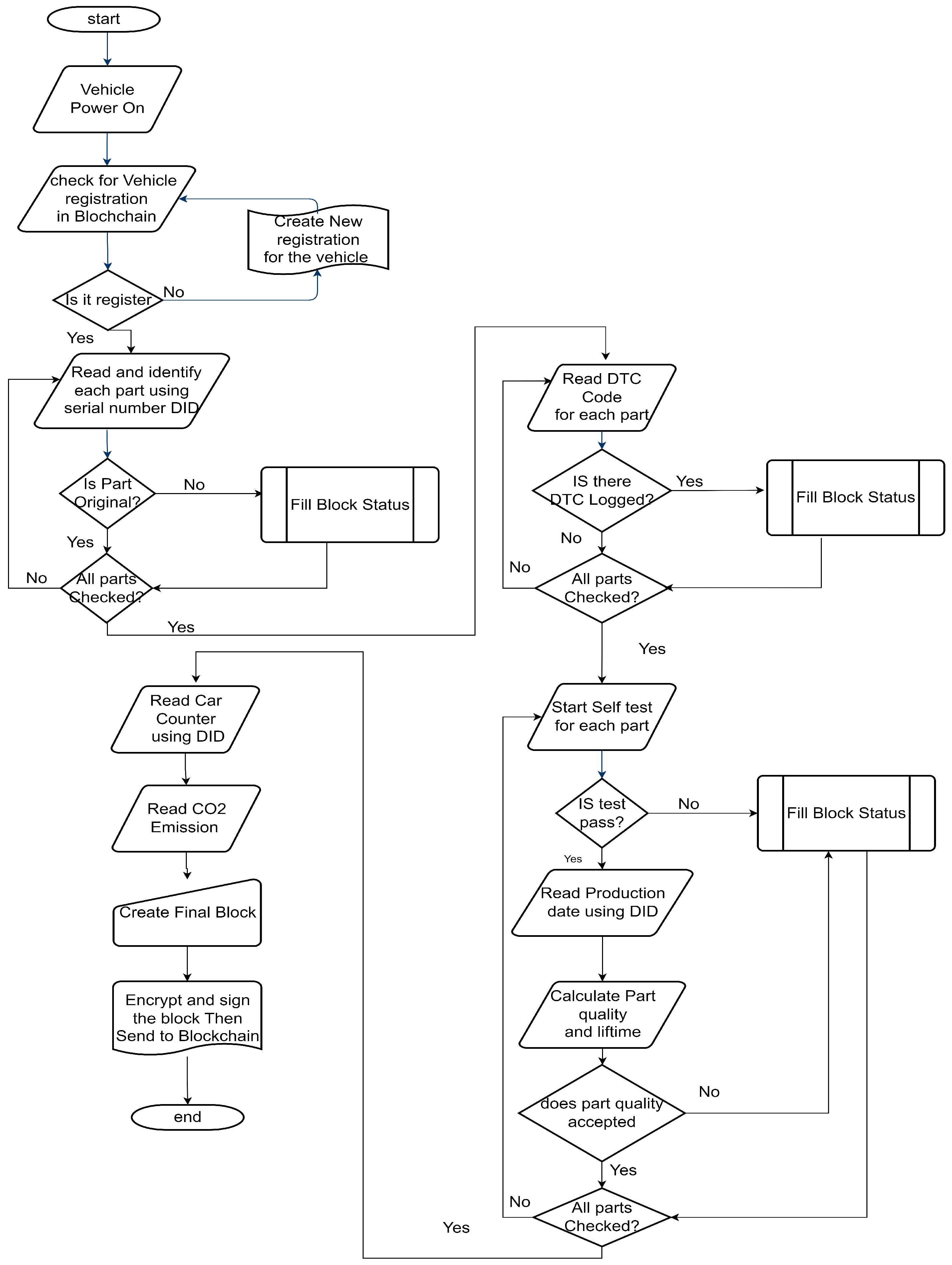
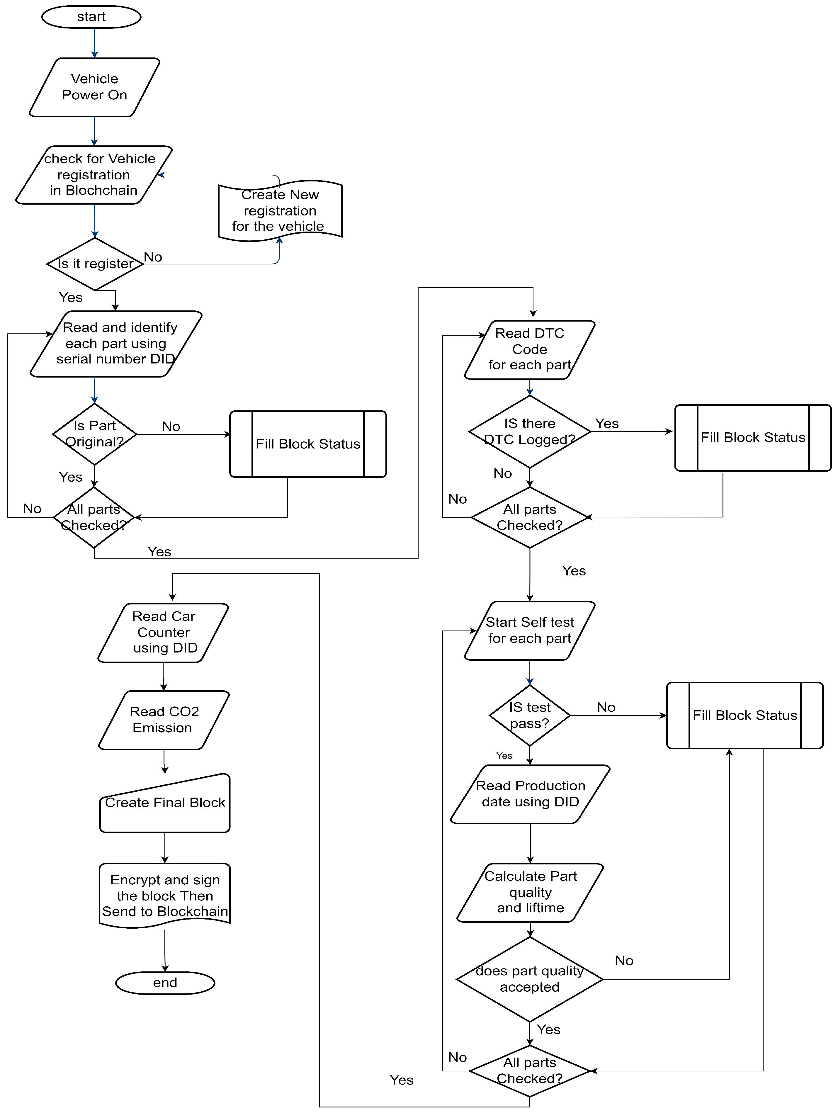
- Start self-tests for each part, and report the test result.
- Read the production dates for each part using the DIDs. We can calculate the part’s quality and lifetime from the previous two steps. Check the parts that have changed and their maintenance times.
- Examine the car counter, and store it in the block. This is an important step because, in the used car market, this counter is reduced to a lower number, giving an incorrect indication of the car’s usage time. The last step is reading the CO emissions, which is important to maintain pollution within a certain limit and reduce it if necessary. In addition, a high emission of CO indicates a problem with the motor. After gathering all this information, the block is ready to encrypt and sign. Then, after validating it, it will upload it to the Blockchain, where users and OEMs can browse and see the needed information. Figure 11 shows the flowchart of the proposed solution.
- OEM report analysis: This is extracted from the stored data for one or more vehicles. The report contains information about the vehicle’s reliability and the status of each component in terms of performance and originality. This kind of report is used to enhance the development process and provide the actual need for each market.
- Timeline report analysis: This report gives a summary of the vehicle’s status versus a specific time. It describes the defective parts, the time of replacement, the DTC recorded, and the causes of the defect.
- Vehicle license, contract, traffic violation, and all legal papers that belong to this vehicle.
4.3. Main Advantages of the Proposed Solution
- Safety: Avoids critical accidents due to any defect and alerts the user that the vehicle will make a safe shutdown if there is a serious problem.
- Detect defective parts: OEMs can detect the defective parts earlier and classify the defect based on the area. Correspondingly, it can take fast action by calling the vehicle faster or making a software update using FOTA.
- Branding: OEMs can use the results as reliable data when advertising their vehicles because the data extracted about the vehicle’s performance have not been changed.
- Analysis of part performance: By analyzing part performance, OEMs can achieve faster solutions for better performance versus lifetime. In addition, this will increase the quality of some parts (i.e., air conditioning in hot areas).
- Maintenance: By saving maintenance and time, one will detect defective parts earlier and prevent damage to any parts connected to the defective one.
- Vehicle history: This is the most-useful feature, as users will have reliable data to use in the case of resale as a used vehicle, which increases trust in the vehicle’s history.
5. Performance Evaluation and Security Analysis of the Proposed Solution
5.1. Vehicle Simulation
- User-friendly interface: MATLAB has a user-friendly interface, which makes it easy to perform complex simulations and analyze the results.
- Large community: MATLAB has a large community of users who share their work and offer support through various forums and online communities.
- Availability of toolboxes: MATLAB provides various toolboxes that allow for the integration of multiple disciplines into a single simulation, making it a comprehensive and versatile tool.
- Programming language: MATLAB is based on a high-level programming language that allows for the customization of simulations and the development of new models.
- Compatibility with other software: MATLAB is compatible with other software, allowing for the integration of simulations into larger systems and workflows.
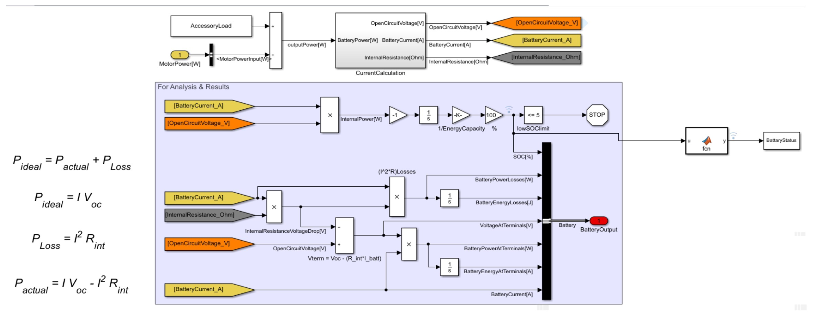
- (1)
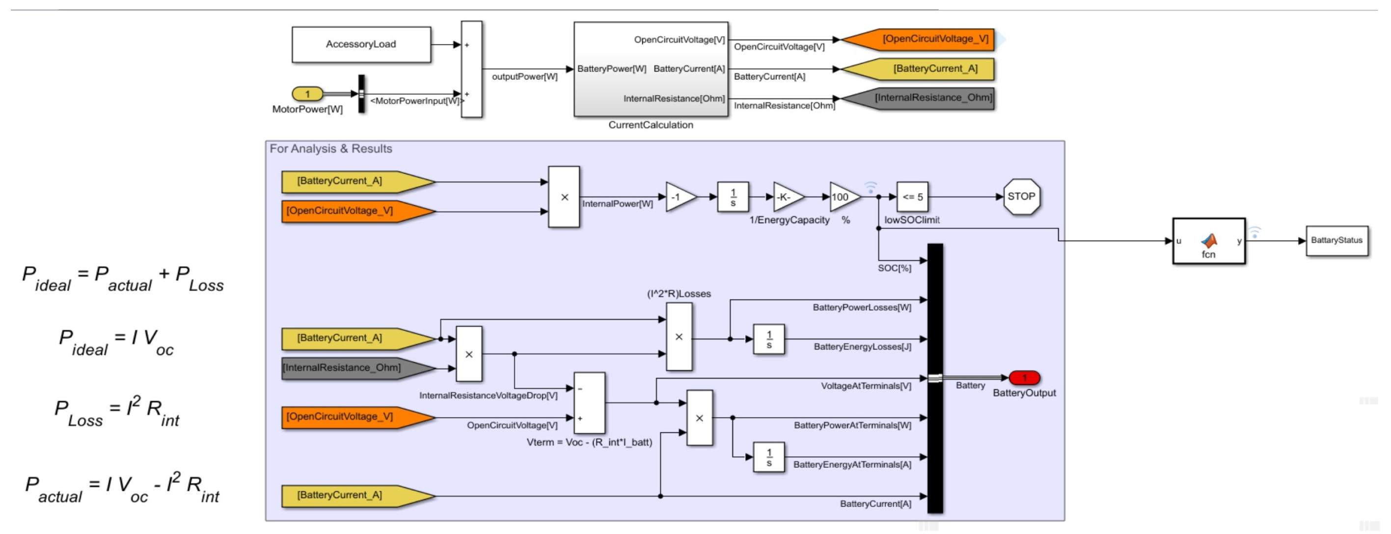
- Battery status: If the battery values obtained from the simulator are below 60%, then we have a battery fault with DTC P406.
- (2)
- Temperature status: Temperatures are tested while the vehicle is running. For values greater than a certain value, we have a battery fault with DTC P405.
5.2. Blockchain Simulation
5.3. Overall System Performance
5.4. Use Case Scenario
- Increased security: Blockchain technology provides a secure and immutable ledger that can be used to store data related to vehicle diagnostics. This ensures that the data are not tampered with or manipulated in any way.
- Improved efficiency: By automating the process of vehicle diagnosis, the system can quickly identify any issues and provide solutions in a timely manner. This reduces the time and cost associated with manual diagnosis.
- Enhanced transparency: The Blockchain-based system allows for greater transparency as all data related to vehicle diagnostics are stored on an immutable ledger. This ensures that all parties involved have access to accurate information about the vehicle’s condition at all times.
- Reduced fraud: By verifying each part’s originality, the system can help reduce fraud and ensure that only genuine parts are used in repairs or replacements.
5.5. Real-World Testing
- Develop and deploy the system: The first step would be to develop the system and deploy it on a test network. This would involve designing and coding the software, setting up the network infrastructure, and configuring the system to work with the OEM’s servers. Here are some steps that could be taken to implement the Blockchain network in this system:=
- Determine the type of Blockchain: There are different types of Blockchain, including public, private, and consortium. For this system, a private or consortium Blockchain might be more suitable, as it allows the OEM to have more control over the network.
- Choose a consensus mechanism: The consensus mechanism is used to validate transactions and add new blocks to the Blockchain. Popular consensus mechanisms include the Proof of Work (PoW) and Proof of Stake (PoS). The paper suggests using the PoW, but other mechanisms might be more appropriate depending on the specific requirements of the system.
- Design the smart contract: A smart contract is a self-executing program that runs on the Blockchain and enforces the rules of the system. In this case, the smart contract could define the data structure for storing vehicle information, as well as the rules for validating and adding new blocks to the Blockchain.
- Set up the network: Once the Blockchain parameters are defined, the network can be set up using the chosen Blockchain platform. This might involve setting up nodes, deploying the smart contract, and configuring the consensus mechanism.
- Integrate with the vehicle: The vehicle must be able to communicate with the Blockchain network in order to send data and receive updates. This might involve installing special hardware or software on the vehicle, such as a telematics device or an onboard computer.
- Testing the system: After deploying the system, it would need to be thoroughly tested to ensure that it works as expected. This would involve testing its ability to monitor vehicle performance, collect and store data securely, and communicate with the OEM’s servers. For testing the system in real life, testing is divided into the following:
- Testing the designed data block, which is extracted automatically after the vehicle runs self-testing code.
- Testing the encryption processing.
- Despite the data being encrypted, secure communication should be applied while sending data to the Blockchain.
- Testing the mining processing in the OEM’s server.
- Designing and testing the storage strategy to fit the increasing number of vehicles.
- Piloting the system: Once the system has been tested and any issues have been addressed, it can be piloted on a small scale to test its effectiveness in the real-world. This could involve deploying the system in a limited geographic area or with a small group of vehicles.
- Scaling up the system: If the pilot is successful, the system can be scaled up to cover a larger geographic area or a larger number of vehicles. This would involve expanding the network infrastructure and adding additional hardware and software as needed.
- Ongoing maintenance and updates: Once the system is deployed and in use, ongoing maintenance and updates will be required to ensure that it continues to function effectively and securely. This would involve monitoring the system for issues, making updates and upgrades as needed, and addressing any security concerns that arise.
5.6. Assumption and Limitations
- The proposed system assumes that all vehicles have a built-in communication module capable of communicating with the manufacturer’s servers.
- The system assumes that the manufacturer’s servers are always available and can handle the incoming data from all the connected vehicles.
- The simulation results are assumed to be representative of real-world performance and throughput, and any changes in the parameters or network conditions may affect the actual results.
- The proposed system assumes that all the vehicles in the network are authenticated and authorized to participate in the system.
- The communication between a vehicle and the OEM’s server is secured using a symmetric key saved inside the vehicle board inside the memory of the Hardware Security Module (HSM).
- The data transmitted between the vehicle and OEM server are first encrypted using a symmetric key shared between the OEM and vehicle. Data should be signed using the private key of the vehicle.
- Security and integrity are maintained through the Blockchain.
- The proposed system requires a significant investment in infrastructure and hardware to implement and maintain. System engineers can design the shape of the data and the sending periodicity to optimize this limitation.
- The system may face scalability issues as the number of vehicles in the network increases, which may require additional resources to be allocated to maintain the system’s performance. The results showed that OEMs can implement this system by considering whether to increase storage to add more vehicles to the system or decrease the sending periodicity to allow more vehicles to join.
- The system relies on the availability and reliability of the Internet connection, which may be affected by various factors such as network congestion, weather conditions, or maintenance work.
- The system’s security relies heavily on the encryption algorithms used and the effectiveness of the Blockchain technology. Any vulnerabilities or weaknesses in these components may compromise the system’s security and integrity.
- The system may face regulatory challenges as it deals with personal and sensitive data, and compliance with data protection regulations such as GDPR must be ensured.
6. Conclusions and Future Work
- Integration with Artificial Intelligence (AI): One potential direction for future work is to integrate the proposed system with AI techniques, such as machine learning, to improve the accuracy and efficiency of the diagnostic and maintenance processes. This could involve using AI to analyze the data collected from the vehicles to identify patterns and anomalies and to make predictions about future maintenance needs. For example, AI techniques can be used to train autonomous cars using the data stored in the Blockchain, then testing the developed algorithm using real data [15].
- Privacy and security: As with any system that collects and stores sensitive data, privacy and security will be a critical concern for the proposed approach. Future work could focus on developing and testing robust security mechanisms to protect the data collected by the system and to ensure that only authorized parties have access to them. Furthermore, formal methods and techniques can be used to provide a rigorous approach to analyzing the security of the proposed system [36].
- Automatic firmware update: The proposed system can be enhanced for updating FOTA to avoid the attacks that target the network during the software update [37].
- Scalability: The proposed system will need to be able to scale to accommodate large numbers of vehicles and users. Future work could explore ways to optimize the system’s performance and scalability, such as through the use of distributed ledger technologies or other approaches [38].
- Integration with public transport systems: Finally, another potential direction for future work is to explore the integration of the proposed system with public transport systems, such as buses and trains. This could enable real-time monitoring of vehicle performance and maintenance needs and could also help to improve the overall efficiency and reliability of public transport services [14].
Author Contributions
Funding
Data Availability Statement
Acknowledgments
Conflicts of Interest
Appendix A







References
- Masood, A.; Lakew, D.S.; Cho, S. Security and privacy challenges in connected vehicular cloud computing. IEEE Commun. Surv. Tutor. 2020, 22, 2725–2764. [Google Scholar] [CrossRef]
- Wu, L.; Zhang, R.; Li, Q.; Ma, C.; Shi, X. A mobile edge computing-based applications execution framework for Internet of Vehicles. Front. Comput. Sci. 2022, 16, 165506. [Google Scholar] [CrossRef]
- Yohan, A.; Lo, N.W. FOTB: A secure Blockchain-based firmware update framework for IoT environment. Int. J. Inf. Secur. 2020, 19, 257–278. [Google Scholar] [CrossRef]
- Gandhi, G.M.; Salvi. Artificial intelligence integrated Blockchain for training autonomous cars. In Proceedings of the 2019 Fifth International Conference on Science Technology Engineering and Mathematics (ICONSTEM), Chennai, India, 14–15 March 2019; Volume 1, pp. 157–161. [Google Scholar]
- Zhang, X.; Fan, M. Blockchain-based secure equipment diagnosis mechanism of smart grid. IEEE Access 2018, 6, 66165–66177. [Google Scholar] [CrossRef]
- Al-Saif, N.; Ahmad, R.W.; Salah, K.; Yaqoob, I.; Jayaraman, R.; Omar, M. Blockchain for Electric Vehicles Energy Trading: Requirements, Opportunities, and Challenges. IEEE Access 2021, 9, 156947–156961. [Google Scholar] [CrossRef]
- Zavolokina, L.; Miscione, G.; Schwabe, G. Buyers of ‘lemons’: How can a Blockchain platform address buyers’ needs in the market for ‘lemons’? Electron. Mark. 2020, 30, 227–239. [Google Scholar] [CrossRef]
- Yang, Y.T.; Chou, L.D.; Tseng, C.W.; Tseng, F.H.; Liu, C.C. Blockchain-based traffic event validation and trust verification for VANETs. IEEE Access 2019, 7, 30868–30877. [Google Scholar] [CrossRef]
- Misra, S.; Tyagi, A.K. Blockchain Applications in the Smart Era; Springer: Berlin/Heidelberg, Germany, 2022. [Google Scholar]
- Ren, D. Application of Blockchain Technology in Practical International Technology Trade. In International Conference on Cognitive Based Information Processing and Applications (CIPA 2021); Springer: Berlin/Heidelberg, Germany, 2022; Volume 2, pp. 687–694. [Google Scholar]
- Huo, R.; Zeng, S.; Wang, Z.; Shang, J.; Chen, W.; Huang, T.; Wang, S.; Yu, F.R.; Liu, Y. A comprehensive survey on Blockchain in industrial internet of things: Motivations, research progresses, and future challenges. IEEE Commun. Surv. Tutor. 2022, 24, 88–122. [Google Scholar] [CrossRef]
- Mollah, M.B.; Zhao, J.; Niyato, D.; Guan, Y.L.; Yuen, C.; Sun, S.; Lam, K.Y.; Koh, L.H. Blockchain for the internet of vehicles towards intelligent transportation systems: A survey. IEEE Internet Things J. 2020, 8, 4157–4185. [Google Scholar] [CrossRef]
- Krichen, M.; Ammi, M.; Mihoub, A.; Almutiq, M. Blockchain for modern applications: A survey. Sensors 2022, 22, 5274. [Google Scholar] [CrossRef] [PubMed]
- Jabbar, R.; Dhib, E.; ben Said, A.; Krichen, M.; Fetais, N.; Zaidan, E.; Barkaoui, K. Blockchain technology for intelligent transportation systems: A systematic literature review. IEEE Access 2022, 18, 20995–21031. [Google Scholar] [CrossRef]
- Aggarwal, S.; Kumar, N. Cryptographic consensus mechanisms. In Advances in Computers; Elsevier: Amsterdam, The Netherlands, 2021; Volume 121, pp. 211–226. [Google Scholar]
- Jansen, B.J.; Liang, H.; Ye, J. International Conference on Cognitive Based Information Processing and Applications (CIPA 2021): Volume 2; Springer Nature: Singapore, 2021; Volume 85. [Google Scholar]
- Alam, T. Blockchain cities: The futuristic cities driven by Blockchain, big data and internet of things. GeoJournal 2022, 87, 5383–5412. [Google Scholar] [CrossRef]
- Kapassa, E.; Themistocleous, M.; Christodoulou, K.; Iosif, E. Blockchain application in internet of vehicles: Challenges, contributions and current limitations. Future Internet 2021, 13, 313. [Google Scholar] [CrossRef]
- Jaatun, M.G.; Haro, P.H.; Frøystad, C. Five things you should not use Blockchain for. In Proceedings of the 2020 IEEE Cloud Summit, Harrisburg, PA, USA, 21–22 October 2020; pp. 167–169. [Google Scholar]
- Liu, H.; Zhang, Y.; Yang, T. Blockchain-enabled security in electric vehicles cloud and edge computing. IEEE Netw. 2018, 32, 78–83. [Google Scholar] [CrossRef]
- Bazel, M.A.; Mohammed, F.; Ahmed, M. Blockchain technology in healthcare big data management: Benefits, applications and challenges. In Proceedings of the 2021 1st International Conference on Emerging Smart Technologies and Applications (eSmarTA), Sana’a, Yemen, 10–12 October 2021; pp. 1–8. [Google Scholar]
- Wang, T.; Hua, H.; Wei, Z.; Cao, J. Challenges of Blockchain in new generation energy systems and future outlooks. Int. J. Electr. Power Energy Syst. 2022, 135, 107499. [Google Scholar] [CrossRef]
- Abdel-Halim, I.T.; Fahmy, H.M.A. Mobility prediction in vehicular ad-hoc networks: Prediction aims, techniques, use cases, and research challenges. IEEE Intell. Transp. Syst. Mag. 2019, 13, 105–126. [Google Scholar] [CrossRef]
- Zhang, R.; Wu, L.; Cao, S.; Xiong, N.N.; Li, J.; Wu, D.; Ma, C. MPTO-MT: A multi-period vehicular task offloading method in 5G HetNets. J. Syst. Archit. 2022, 131, 102712. [Google Scholar] [CrossRef]
- Ji, B.; Chen, Z.; Mumtaz, S.; Han, C.; Li, C.; Wen, H.; Wang, D. A vision of IoV in 5G HetNets: Architecture, key technologies, applications, challenges, and trends. IEEE Netw. 2022, 36, 153–161. [Google Scholar] [CrossRef]
- Wang, Y.; Zen, H.; Sabri, M.F.M.; Wang, X.; Kho, L.C. Towards Strengthening the Resilience of IoV Networks—A Trust Management Perspective. Future Internet 2022, 14, 202. [Google Scholar] [CrossRef]
- Vishwakarma, L.; Nahar, A.; Das, D. Lbsv: Lightweight Blockchain security protocol for secure storage and communication in sdn-enabled iov. IEEE Trans. Veh. Technol. 2022, 71, 5983–5994. [Google Scholar] [CrossRef]
- Kapassa, E.; Themistocleous, M. Blockchain technology applied in IoV demand response management: A systematic literature review. Future Internet 2022, 14, 136. [Google Scholar] [CrossRef]
- Vrachkov, D.G.; Todorov, D.G. Automotive diagnostic trouble code (DTC) handling over the Internet. In Proceedings of the 2018 IX National Conference with International Participation (ELECTRONICA), Sofia, Bulgaria, 17–18 May 2018; pp. 1–3. [Google Scholar]
- Chen, J.; Ruan, Y.; Guo, L.; Lu, H. BCVehis: A Blockchain-based service prototype of vehicle history tracking for used-car trades in China. IEEE Access 2020, 8, 214842–214851. [Google Scholar] [CrossRef]
- Yoo, S.G.; Ahn, B. A study for efficiency improvement of used car trading based on a public Blockchain. J. Supercomput. 2021, 77, 10621–10635. [Google Scholar] [CrossRef]
- Patro, P.K.; Ahmad, R.W.; Yaqoob, I.; Salah, K.; Jayaraman, R. Blockchain-based solution for product recall management in the automotive supply chain. IEEE Access 2021, 9, 167756–167775. [Google Scholar] [CrossRef]
- Sharma, P.K.; Kumar, N.; Park, J.H. Blockchain-based distributed framework for automotive industry in a smart city. IEEE Trans. Ind. Inform. 2018, 15, 4197–4205. [Google Scholar] [CrossRef]
- Chaudhary, B.; Singh, K. A Blockchain enabled location-privacy preserving scheme for vehicular ad-hoc networks. Peer-Peer Netw. Appl. 2021, 14, 3198–3212. [Google Scholar] [CrossRef]
- Lamssaggad, A.; Benamar, N.; Hafid, A.S.; Msahli, M. A survey on the current security landscape of intelligent transportation systems. IEEE Access 2021, 9, 9180–9208. [Google Scholar] [CrossRef]
- Kulik, T.; Dongol, B.; Larsen, P.G.; Macedo, H.D.; Schneider, S.; Tran-Jørgensen, P.W.; Woodcock, J. A survey of practical formal methods for security. Form. Asp. Comput. 2022, 34, 1–39. [Google Scholar] [CrossRef]
- Blanco, D.F.; Le Mouël, F.; Lin, T. Fenrir: Blockchain-Based Inter-Company App-Store for the Automotive Industry. IEEE Access 2022, 10, 122933–122953. [Google Scholar] [CrossRef]
- Partovi, Z.; Zarei, M.; Rahmani, A.M. Data-centric approaches in the Internet of Vehicles: A systematic review on techniques, open issues, and future directions. Int. J. Commun. Syst. 2023, 36, e5383. [Google Scholar] [CrossRef]

























| PoS | PoW |
|---|---|
| Block creators are called validators | Block creators are called miners |
| Energy efficient | Not energy efficient |
| Scalable | Not scalable |
| Network control can be bought | Robust security due to expensive upfront requirement |
| Validators receive transactions fees as rewards | Miners receive block rewards |
| Participants must buy coins or tokens to become a validator | Participants must buy equipment and energy to become a miner |
| Feature | [29] | [30] | [31] | [32] | [33] |
|---|---|---|---|---|---|
| Automatic collecting data | Yes | No | No | No | No |
| Embedded inside vehicle | Yes | No | No | No | No |
| Confidentiality | No | No | Yes | No | Yes |
| Authentication | No | No | Yes | Yes | Yes |
| Encryption | No | No | Yes | Yes | Yes |
| Integrity | No | No | Yes | Yes | Yes |
| Parameter | Value |
|---|---|
| Simulator | OMNET++ |
| Number of vehicles | 6 or 12 or 24 |
| Simulation time | 60 s |
| Simulation area | 500 m × 650 m |
| Packet size | 1000 Byte |
| Communication range | 1000 m |
| Bit rate | 2 Mbps |
| Channel type | Wireless |
| Send interval | 1 s 1 |
| Feature/Performance | Proposed System | [29] | [30] | [31] | [32] | [33] |
|---|---|---|---|---|---|---|
| Automatic collecting data | Yes | Yes | No | No | No | No |
| Embedded inside vehicle | Yes | Yes | No | No | No | No |
| Confidentiality | Yes | No | No | Yes | No | Yes |
| Authentication | Yes | No | No | Yes | Yes | Yes |
| Encryption | Yes | No | No | Yes | Yes | Yes |
| Integrity | Yes | No | No | Yes | Yes | Yes |
| Throughput | Medium | Low | High | Low | Low | Low |
| Periodicity | High | High | N/A | N/A | N/A | N/A |
| Configurable | High | Low | Medium | Low | Low | Low |
| Self-check on all system | High | Low | Low | Low | Low | Low |
| Abbreviation | Expression |
|---|---|
| HSM | Hardware Security Module |
| OEM | Original Equipment Manufacturer |
| DTCs | Diagnostic Trouble Codes |
| FOTA | Flash Over The Air |
| PoW | Proof of Work |
| PoS | Proof of Stake |
| DPoS | Delegated Proof of Stake |
| PoET | Proof of Elapsed Time |
| PoA | Proof of Activity |
| PoC | Proof of Capacity |
| OBD | On-Board Diagnostics |
| ECU | Electronic Control Unit |
| RSU | Roadside Unit |
| DIDs | Data Identifiers |
| UDS | Unified Diagnostic Services |
| SoC | State of Charge |
Disclaimer/Publisher’s Note: The statements, opinions and data contained in all publications are solely those of the individual author(s) and contributor(s) and not of MDPI and/or the editor(s). MDPI and/or the editor(s) disclaim responsibility for any injury to people or property resulting from any ideas, methods, instructions or products referred to in the content. |
© 2023 by the authors. Licensee MDPI, Basel, Switzerland. This article is an open access article distributed under the terms and conditions of the Creative Commons Attribution (CC BY) license (https://creativecommons.org/licenses/by/4.0/).
Share and Cite
Yassin, A.M.; Aslan, H.K.; Abdel Halim, I.T. Smart Automotive Diagnostic and Performance Analysis Using Blockchain Technology. J. Sens. Actuator Netw. 2023, 12, 32. https://doi.org/10.3390/jsan12020032
Yassin AM, Aslan HK, Abdel Halim IT. Smart Automotive Diagnostic and Performance Analysis Using Blockchain Technology. Journal of Sensor and Actuator Networks. 2023; 12(2):32. https://doi.org/10.3390/jsan12020032
Chicago/Turabian StyleYassin, Ahmed Mohsen, Heba Kamal Aslan, and Islam Tharwat Abdel Halim. 2023. "Smart Automotive Diagnostic and Performance Analysis Using Blockchain Technology" Journal of Sensor and Actuator Networks 12, no. 2: 32. https://doi.org/10.3390/jsan12020032
APA StyleYassin, A. M., Aslan, H. K., & Abdel Halim, I. T. (2023). Smart Automotive Diagnostic and Performance Analysis Using Blockchain Technology. Journal of Sensor and Actuator Networks, 12(2), 32. https://doi.org/10.3390/jsan12020032

