GsEXPA8 Improves Alkaline Tolerance in Lupinus angustifolius by Modulating Root Architecture, Stress-Responsive Gene Expression, and Rhizosphere Microbiome
Abstract
1. Introduction
2. Results
2.1. GsEXPA8 Positively Regulates Alkaline Tolerance in Lupinus
2.2. GsEXPA8 Upregulates the Expression of Alkaline Stress-Related Genes
2.3. Heterologous Expression of GsEXPA8 Enriches Distinct Microbial Communities in Different Plant Hosts
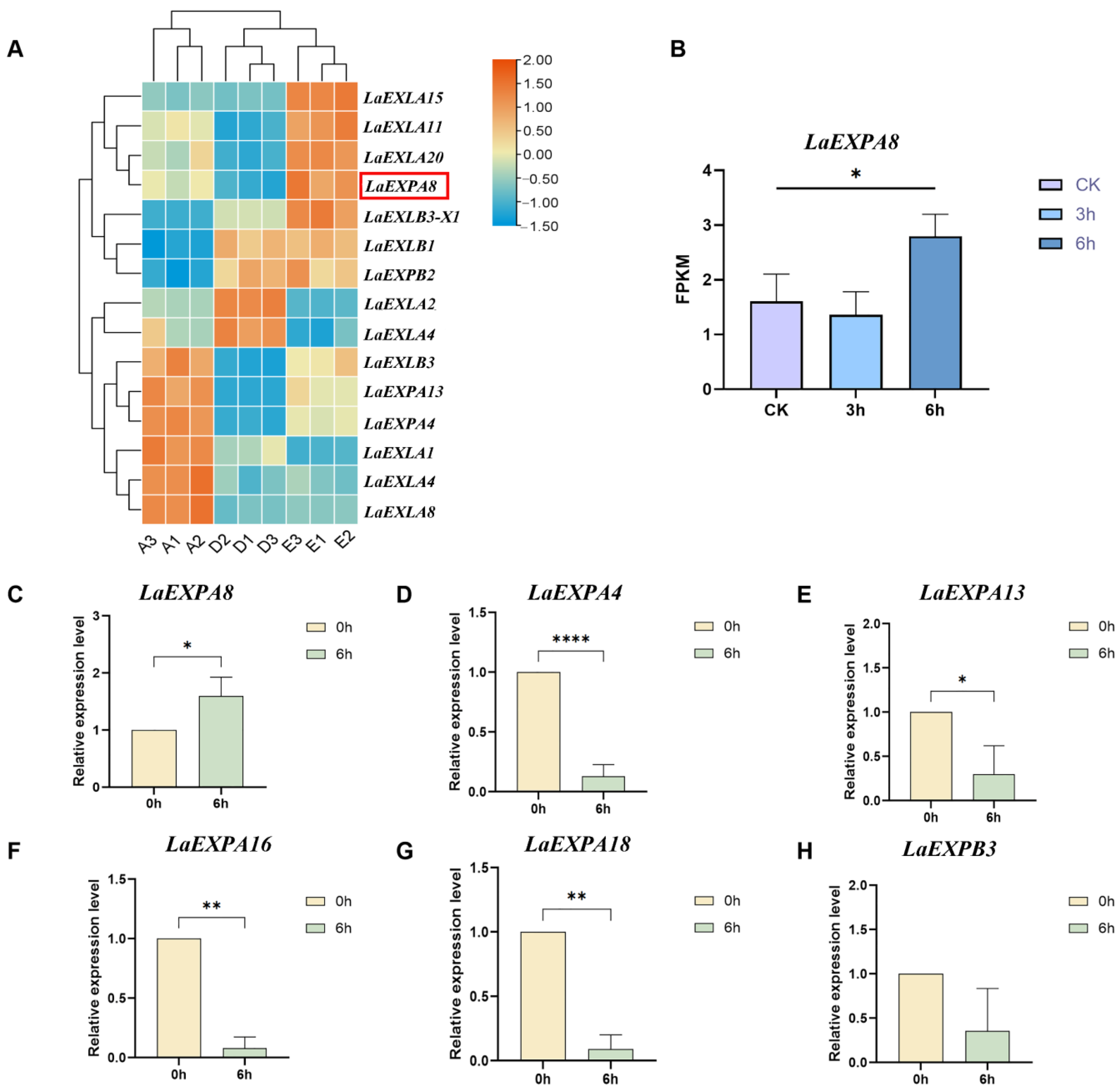
2.4. The Exogenous GsEXPA8 and the Endogenous LaEXPA8 Share High Homology
2.5. Functional Validation of LaEXPA8 in Positively Regulating Alkaline Tolerance
2.6. LaEXPA8 Upregulates the Expression of Alkaline Stress-Responsive Genes
3. Discussion
3.1. GsEXPA8 Enhances Alkaline Tolerance in Lupinus Through Coordinated Biochemical and Molecular Mechanisms
3.2. Heterologous Expression of GsEXPA8 Specifically Reshapes the Rhizosphere Microbial Community
3.3. Structural Homology Between GsEXPA8 and LaEXPA8 Suggests Functional Conservation
3.4. LaEXPA8 Is a Potential Endogenous Regulator of Alkaline Tolerance
4. Materials and Methods
4.1. Plant Materials and Growth Conditions
4.2. Vector Construction
4.3. RNA Extraction and Reverse Transcription
4.4. RNA-Seq Analysis
4.5. Root Scanning Assay
4.6. Microbiome Analysis
4.7. Determination of Biochemical Parameters
4.8. Diaminobenzidine (DAB) Staining
4.9. Nitroblue Tetrazolium (NBT) Staining
4.10. Statistical Analysis
5. Conclusions
Supplementary Materials
Author Contributions
Funding
Data Availability Statement
Acknowledgments
Conflicts of Interest
References
- Tarolli, P.; Luo, J.; Park, E.; Barcaccia, G.; Masin, R. Soil salinization in agriculture: Mitigation and adaptation strategies combining nature-based solutions and bioengineering. iScience 2024, 27, 108830. [Google Scholar] [CrossRef]
- Yang, S.; Xu, Y.; Tang, Z.; Jin, S.; Yang, S. The Impact of Alkaline Stress on Plant Growth and Its Alkaline Resistance Mechanisms. Int. J. Mol. Sci. 2024, 25, 13719. [Google Scholar] [CrossRef]
- Burchardt, S.; Czernicka, M.; Kućko, A.; Pokora, W.; Kapusta, M.; Domagalski, K.; Jasieniecka-Gazarkiewicz, K.; Karwaszewski, J.; Wilmowicz, E. Exploring the response of yellow lupine (Lupinus luteus L.) root to drought mediated by pathways related to phytohormones, lipid, and redox homeostasis. BMC Plant Biol. 2024, 24, 1049. [Google Scholar] [CrossRef]
- Tang, J.; Liu, M.; Liu, Y.; Wang, X.; Du, X.; Liu, X.; Zhou, M.; Mao, H.; Feng, Y.; Gao, Q.; et al. Leveraging Transcriptome Insights and GsHZ4 Gene Expression to Improve Alkaline Tolerance in Lupinus angustifolius. Plants 2025, 14, 3408. [Google Scholar] [CrossRef]
- Frick, K.M.; Foley, R.C.; Kamphuis, L.G.; Siddique, K.H.M.; Garg, G.; Singh, K.B. Characterization of the genetic factors affecting quinolizidine alkaloid biosynthesis and its response to abiotic stress in narrow-leafed lupin (Lupinus angustifolius L.). Plant Cell Environ. 2018, 41, 2155–2168. [Google Scholar] [CrossRef] [PubMed]
- Adeleke, R.; Nwangburuka, C.; Oboirien, B. Origins, roles and fate of organic acids in soils: A review. S. Afr. J. Bot. 2017, 108, 393–406. [Google Scholar] [CrossRef]
- Priya, M.; Farooq, M.; Siddique, K.H.M. Enhancing Tolerance to Combined Heat and Drought Stress in Cool-Season Grain Legumes: Mechanisms, Genetic Insights, and Future Directions. Plant Cell Environ. 2025. [Google Scholar] [CrossRef]
- Maqbool, S.; Hassan, M.A.; Xia, X.; York, L.M.; Rasheed, A.; He, Z. Root system architecture in cereals: Progress, challenges and perspective. Plant J. 2022, 110, 23–42. [Google Scholar] [CrossRef] [PubMed]
- Leng, B.; Liu, X.; Sun, Y.; Yin, H.; Mu, C.; Ma, S.; Liu, Q.; Hou, J.; Yan, Z.; Yao, G. A Novel Breeding Target for Salt-Tolerant Maize: ZmEXPA3 Overexpression Enhances Growth of Maize Under Both Non-Stressed and Salt Stress Conditions Through Cell-Wall Architecture Alteration. Plants 2025, 14, 3697. [Google Scholar] [CrossRef]
- Omar, S.A.; Fetyan, N.A.H.; Eldenary, M.E.; Abdelfattah, M.H.; Abd-Elhalim, H.M.; Wróbel, J.; Kalaji, H.M. Alteration in expression level of some growth and stress-related genes after rhizobacteria inoculation to alleviate drought tolerance in sensitive rice genotype. Chem. Biol. Technol. Agric. 2021, 8, 41. [Google Scholar] [CrossRef]
- Chen, Y.; Zhang, B.; Li, C.; Lei, C.; Kong, C.; Yang, Y.; Gong, M. A comprehensive expression analysis of the expansin gene family in potato (Solanum tuberosum) discloses stress-responsive expansin-like B genes for drought and heat tolerances. PLoS ONE 2019, 14, e0219837. [Google Scholar] [CrossRef]
- de Souza-Neto, R.R.; Cavalcante, L.N.; Carvalho, I.G.B.; Curtolo, M.; Benedetti, C.E.; Takita, M.A.; Wang, N.; de Souza, A.A. CRISPR/Cas9-Mediated Disruption of CsLIEXP1 Reveals Expansin as a Key Susceptibility Factor for Citrus Canker Disease. Mol. Plant-Microbe Interact. 2025, 38, 589–598. [Google Scholar] [CrossRef] [PubMed]
- Liu, M.; Tang, J.; Ma, S.; Liu, Y.; Wang, X.; Du, X.; Sun, X.; Zeng, Y.; Zeng, Y.; Ding, X.; et al. GsEXPA8 Enhances Soybean Tolerance of NaHCO3 Stress by Regulating Root Morphology. Agronomy 2025, 15, 16. [Google Scholar] [CrossRef]
- Qetrani, S.; Bouray, M.; Errahali, S.; Chtouki, M.; Barakat, A.; Oukarroum, A. Phosphorus source addition modulates P-related biochemical processes in the rhizosphere of Lupinus albus grown in alkaline soils. Rhizosphere 2025, 35, 101173. [Google Scholar] [CrossRef]
- Dunfield, K.E.; Germida, J.J. Impact of genetically modified crops on soil- and plant-associated microbial communities. J. Environ. Qual. 2004, 33, 806–815. [Google Scholar] [CrossRef]
- Pepoyan, A.Z.; Chikindas, M.L. Plant-associated and soil microbiota composition as a novel criterion for the environmental risk assessment of genetically modified plants. GM Crops Food 2020, 11, 47–53. [Google Scholar] [CrossRef]
- Turrini, A.; Sbrana, C.; Giovannetti, M. Belowground environmental effects of transgenic crops: A soil microbial perspective. Res. Microbiol. 2015, 166, 121–131. [Google Scholar] [CrossRef]
- Guo, Y.; Zhang, D.; Qi, W. Bacterial diversity of herbal rhizospheric soils in Ordos desert steppes under different degradation gradients. PeerJ 2023, 11, e16289. [Google Scholar] [CrossRef]
- Sagar, A.; Rai, S.; Sharma, S.; Perveen, K.; Bukhari, N.A.; Sayyed, R.Z.; Mastinu, A. Molecular Characterization Reveals Biodiversity and Biopotential of Rhizobacterial Isolates of Bacillus spp. Microb. Ecol. 2024, 87, 83. [Google Scholar] [CrossRef]
- Montiel, J.; García-Soto, I.; Monroy-Morales, E.; Lace, B.; Robledo-Gamboa, M.; Vestergaard, M.; Sandal, N.; Ott, T.; Stougaard, J. The Lotus japonicus alpha-expansin EXPA1 is recruited during intracellular and intercellular rhizobial colonization. Plant J. 2025, 124, e70639. [Google Scholar] [CrossRef]
- Xing, X.; Du, H.; Yang, Z.; Zhang, H.; Li, N.; Shao, Z.; Li, W.; Kong, Y.; Li, X.; Zhang, C. GmEXPA11 facilitates nodule enlargement and nitrogen fixation via interaction with GmNOD20 under regulation of GmPTF1 in soybean. Plant Sci. 2025, 355, 112469. [Google Scholar] [CrossRef] [PubMed]
- Jin, T.; An, J.; Xu, H.; Chen, J.; Pan, L.; Zhao, R.; Wang, N.; Gai, J.; Li, Y. A soybean sodium/hydrogen exchanger GmNHX6 confers plant alkaline salt tolerance by regulating Na(+)/K(+) homeostasis. Front. Plant Sci. 2022, 13, 938635. [Google Scholar] [CrossRef]
- Rai, A.N.; Penna, S. Molecular evolution of plant P5CS gene involved in proline biosynthesis. Mol. Biol. Rep. 2013, 40, 6429–6435. [Google Scholar] [CrossRef]
- Wang, B.; Fang, R.; Zhang, G.; Liu, N.; Feng, Z.; Bu, Y.; Gong, Y. A CCT protein GmCIC5 activates GmP5CS to regulate proline accumulation and cadmium tolerance in vegetable soybean. J. Hazard Mater. 2025, 493, 138319. [Google Scholar] [CrossRef]
- Barrero, J.M.; Rodríguez, P.L.; Quesada, V.; Piqueras, P.; Ponce, M.R.; Micol, J.L. Both abscisic acid (ABA)-dependent and ABA-independent pathways govern the induction of NCED3, AAO3 and ABA1 in response to salt stress. Plant Cell Environ. 2006, 29, 2000–2008. [Google Scholar] [CrossRef] [PubMed]
- Wang, S.; He, J.; Hu, B.; Deng, M.; Li, W.; Guo, J.; Song, Y.; Zheng, Q.; Song, X.; Ma, F.; et al. An integrative multi-omics analysis of histone modifications and DNA methylation reveals the epigenomic landscape in apple under drought stress. Plant Biotechnol. J. 2025, 23, 4440–4460. [Google Scholar] [CrossRef]
- Lu, K.K.; Yang, H.; Liao, C.Y.; Song, R.F.; Hu, X.Y.; Ren, F.; Liu, W.C. A transcriptional recognition site within SOS1 coding region controls salt tolerance in Arabidopsis. Dev. Cell 2025, 60, 2626–2642.e2625. [Google Scholar] [CrossRef] [PubMed]
- Chen, Q.; Niu, F.; Yan, J.; Chen, B.; Wu, F.; Guo, X.; Yang, B.; Jiang, Y.Q. Oilseed rape NAC56 transcription factor modulates reactive oxygen species accumulation and hypersensitive response-like cell death. Physiol. Plant 2017, 160, 209–221. [Google Scholar] [CrossRef]
- Zhang, X.; Yang, Q.; Li, H.; Zhang, L.; Sun, C.; Zhang, H.; Li, H.; Li, J.; Zhu, Y.; Du, C.; et al. Cold resistance identification and transcriptomic responses of rapeseed (Brassica napus L.) seedlings under cold stress. Plant Physiol. Biochem. 2025, 229, 110778. [Google Scholar] [CrossRef]
- Ren, Z.; Zhang, P.; Su, H.; Xie, X.; Shao, J.; Ku, L.; Tian, Z.; Deng, D.; Wei, L. Regulatory mechanisms used by ZmMYB39 to enhance drought tolerance in maize (Zea mays) seedlings. Plant Physiol. Biochem. 2024, 211, 108696. [Google Scholar] [CrossRef]
- Asaf, S.; Numan, M.; Khan, A.L.; Al-Harrasi, A. Sphingomonas: From diversity and genomics to functional role in environmental remediation and plant growth. Crit. Rev. Biotechnol. 2020, 40, 138–152. [Google Scholar] [CrossRef]
- Wang, N.; Ping, L.; Mei, X.; Zhang, Y.; Zhang, Y.; Yang, X.; Guo, Y.; Gao, Y.; Xu, Y.; Shen, Q.; et al. Succinic acid reduces tomato bacterial wilt disease by recruiting Sphingomonas sp. Environ. Microbiome 2025, 20, 85. [Google Scholar] [CrossRef]
- Yin, W.; Zhang, B.; Zhang, H.; Zhang, D.; Leiviskä, T. Vertically co-distributed vanadium and microplastics drive distinct microbial community composition and assembly in soil. J. Hazard. Mater. 2022, 440, 129700. [Google Scholar] [CrossRef]
- Li, X.; Yu, Y.; Choi, L.; Song, Y.; Wu, M.; Wang, G.; Li, M. Phenylobacterium soli sp. nov., isolated from arsenic and cadmium contaminated farmland soil. Int. J. Syst. Evol. Microbiol. 2019, 69, 1398–1403. [Google Scholar] [CrossRef]
- De Luca, G.; Barakat, M.; Verméglio, A.; Achouak, W.; Heulin, T. The Bacterial Genus Ramlibacter: Betaproteobacteria Capable of Surviving in Oligotrophic Environments Thanks to Several Shared Genetic Adaptation Traits. Environ. Microbiol. 2025, 27, e70059. [Google Scholar] [CrossRef]
- Mehmood, M.A.; Wang, J.; Cheng, J.; Xie, J.; Jiang, D.; Fu, Y. Sclerotia-Mediated Soil Microbiome Modulation in Rice-Rapeseed Cropping Systems. J. Fungi 2025, 11, 755. [Google Scholar] [CrossRef]
- Li, Y.; Feng, F.; Mu, Q.; Li, M.; Ma, L.; Wan, Q.; Jousset, A.; Liu, C.; Yu, X. Foliar Spraying of Chlorpyrifos Triggers Plant Production of Linolenic Acid Recruiting Rhizosphere Bacterial Sphingomonas sp. Environ. Sci. Technol. 2023, 57, 17312–17323. [Google Scholar] [CrossRef] [PubMed]
- Lee, D.H.; Cha, C.J. Ramlibacter alkalitolerans sp. nov., alkali-tolerant bacterium isolated from soil of ginseng. Int. J. Syst. Evol. Microbiol. 2017, 67, 4619–4623. [Google Scholar] [CrossRef] [PubMed]
- Vurukonda, S.S.; Vardharajula, S.; Shrivastava, M.; Sk, Z.A. Enhancement of drought stress tolerance in crops by plant growth promoting rhizobacteria. Microbiol. Res. 2016, 184, 13–24. [Google Scholar] [CrossRef]
- Devarajan, A.K.; Muthukrishanan, G.; Truu, J.; Truu, M.; Ostonen, I.; Kizhaeral, S.S.; Panneerselvam, P.; Kuttalingam Gopalasubramanian, S. The Foliar Application of Rice Phyllosphere Bacteria induces Drought-Stress Tolerance in Oryza sativa (L.). Plants 2021, 10, 387. [Google Scholar] [CrossRef] [PubMed]
- Lee, S.; Kim, J.A.; Song, J.; Choe, S.; Jang, G.; Kim, Y. Plant growth-promoting rhizobacterium Bacillus megaterium modulates the expression of antioxidant-related and drought-responsive genes to protect rice (Oryza sativa L.) from drought. Front. Microbiol. 2024, 15, 1430546. [Google Scholar] [CrossRef]
- Ali, B.; Wang, X.; Saleem, M.H.; Sumaira; Hafeez, A.; Afridi, M.S.; Khan, S.; Ullah, I.; Amaral Júnior, A.T.D.; Alatawi, A.; et al. PGPR-Mediated Salt Tolerance in Maize by Modulating Plant Physiology, Antioxidant Defense, Compatible Solutes Accumulation and Bio-Surfactant Producing Genes. Plants 2022, 11, 345. [Google Scholar] [CrossRef]
- Ali, B.; Wang, X.; Saleem, M.H.; Azeem, M.A.; Afridi, M.S.; Nadeem, M.; Ghazal, M.; Batool, T.; Qayyum, A.; Alatawi, A.; et al. Bacillus mycoides PM35 Reinforces Photosynthetic Efficiency, Antioxidant Defense, Expression of Stress-Responsive Genes, and Ameliorates the Effects of Salinity Stress in Maize. Life 2022, 12, 219. [Google Scholar] [CrossRef]
- Azeem, M.A.; Shah, F.H.; Ullah, A.; Ali, K.; Jones, D.A.; Khan, M.E.H.; Ashraf, A. Biochemical Characterization of Halotolerant Bacillus safensis PM22 and Its Potential to Enhance Growth of Maize under Salinity Stress. Plants 2022, 11, 1721. [Google Scholar] [CrossRef] [PubMed]
- Ali, B.; Hafeez, A.; Ahmad, S.; Javed, M.A.; Sumaira; Afridi, M.S.; Dawoud, T.M.; Almaary, K.S.; Muresan, C.C.; Marc, R.A.; et al. Bacillus thuringiensis PM25 ameliorates oxidative damage of salinity stress in maize via regulating growth, leaf pigments, antioxidant defense system, and stress responsive gene expression. Front. Plant Sci. 2022, 13, 921668. [Google Scholar] [CrossRef]
- Nardi, C.F.; Villarreal, N.M.; Dotto, M.C.; Ariza, M.T.; Vallarino, J.G.; Martínez, G.A.; Valpuesta, V.; Civello, P.M. Influence of plant growth regulators on Expansin2 expression in strawberry fruit. Cloning and functional analysis of FaEXP2 promoter region. Postharvest Biol. Technol. 2016, 114, 17–28. [Google Scholar] [CrossRef]
- Yang, J.; Zhang, G.; An, J.; Li, Q.; Chen, Y.; Zhao, X.; Wu, J.; Wang, Y.; Hao, Q.; Wang, W.; et al. Expansin gene TaEXPA2 positively regulates drought tolerance in transgenic wheat (Triticum aestivum L.). Plant Sci. 2020, 298, 110596. [Google Scholar] [CrossRef]
- Zou, H.; Wenwen, Y.; Zang, G.; Kang, Z.; Zhang, Z.; Huang, J.; Wang, G. OsEXPB2, a β-expansin gene, is involved in rice root system architecture. Mol. Breed. 2015, 35, 41. [Google Scholar] [CrossRef]
- Srivastava, R.; Kobayashi, Y.; Koyama, H.; Sahoo, L. Cowpea NAC1/NAC2 transcription factors improve growth and tolerance to drought and heat in transgenic cowpea through combined activation of photosynthetic and antioxidant mechanisms. J. Integr. Plant Biol. 2023, 65, 25–44. [Google Scholar] [CrossRef]
- Masoomi-Aladizgeh, F.; Aalami, A.; Esfahani, M.; Aghaei, M.J.; Mozaffari, K. Identification of CBF14 and NAC2 Genes in Aegilops tauschii Associated with Resistance to Freezing Stress. Appl. Biochem. Biotechnol. 2015, 176, 1059–1070. [Google Scholar] [CrossRef]
- Zhang, H.; Cui, X.; Guo, Y.; Luo, C.; Zhang, L. Picea wilsonii transcription factor NAC2 enhanced plant tolerance to abiotic stress and participated in RFCP1-regulated flowering time. Plant Mol. Biol. 2018, 98, 471–493. [Google Scholar] [CrossRef] [PubMed]
- Xiang, T.H.; Wang, L.L.; Pang, J.L.; Chen, M.; Xu, C. Hairy root induced by wild-type agrobacterium rhizogenes K599 in soybean, cucumber and garden balsam in vivo. Yi Chuan 2005, 27, 783–786. [Google Scholar]
- Chen, L.; Cai, Y.; Liu, X.; Guo, C.; Sun, S.; Wu, C.; Jiang, B.; Han, T.; Hou, W. Soybean hairy roots produced in vitro by Agrobacterium rhizogenes-mediated transformation. Crop J. 2018, 6, 162–171. [Google Scholar] [CrossRef]
- Livak, K.J.; Schmittgen, T.D. Analysis of relative gene expression data using real-time quantitative PCR and the 2(-Delta Delta C(T)) Method. Methods 2001, 25, 402–408. [Google Scholar] [CrossRef]
- Liang, F.; Wei, S.; Xue, L.; Yan, S. Adopting green absorbent for CO2 capture and agricultural utilization: Biogas slurry and biomass ash case. Green Carbon 2024, 2, 252–261. [Google Scholar] [CrossRef]
- Molano, L.A.; Vega-Abellaneda, S.; Manichanh, C. GSR-DB: A manually curated and optimized taxonomical database for 16S rRNA amplicon analysis. mSystems 2024, 9, e0095023. [Google Scholar] [CrossRef]
- Yu, Z.; Chen, X.; Chen, Z.; Wang, H.; Shah, S.H.A.; Bai, A.; Liu, T.; Xiao, D.; Hou, X.; Li, Y. BcSRC2 interacts with BcAPX4 to increase ascorbic acid content for responding ABA signaling and drought stress in pak choi. Hortic. Res. 2024, 11, uhae165. [Google Scholar] [CrossRef] [PubMed]








Disclaimer/Publisher’s Note: The statements, opinions and data contained in all publications are solely those of the individual author(s) and contributor(s) and not of MDPI and/or the editor(s). MDPI and/or the editor(s) disclaim responsibility for any injury to people or property resulting from any ideas, methods, instructions or products referred to in the content. |
© 2026 by the authors. Licensee MDPI, Basel, Switzerland. This article is an open access article distributed under the terms and conditions of the Creative Commons Attribution (CC BY) license.
Share and Cite
Liu, M.; Liu, Y.; Wang, H.; Ruan, Y.; Wang, X.; Du, X.; Zhou, M.; Fu, Y.; Tang, J.; Zhang, J.; et al. GsEXPA8 Improves Alkaline Tolerance in Lupinus angustifolius by Modulating Root Architecture, Stress-Responsive Gene Expression, and Rhizosphere Microbiome. Plants 2026, 15, 679. https://doi.org/10.3390/plants15050679
Liu M, Liu Y, Wang H, Ruan Y, Wang X, Du X, Zhou M, Fu Y, Tang J, Zhang J, et al. GsEXPA8 Improves Alkaline Tolerance in Lupinus angustifolius by Modulating Root Architecture, Stress-Responsive Gene Expression, and Rhizosphere Microbiome. Plants. 2026; 15(5):679. https://doi.org/10.3390/plants15050679
Chicago/Turabian StyleLiu, Mengyu, Yujing Liu, Hongli Wang, Yijia Ruan, Xiaoyu Wang, Xinlei Du, Mengyu Zhou, Yishan Fu, Jixiang Tang, Junfeng Zhang, and et al. 2026. "GsEXPA8 Improves Alkaline Tolerance in Lupinus angustifolius by Modulating Root Architecture, Stress-Responsive Gene Expression, and Rhizosphere Microbiome" Plants 15, no. 5: 679. https://doi.org/10.3390/plants15050679
APA StyleLiu, M., Liu, Y., Wang, H., Ruan, Y., Wang, X., Du, X., Zhou, M., Fu, Y., Tang, J., Zhang, J., & Cao, L. (2026). GsEXPA8 Improves Alkaline Tolerance in Lupinus angustifolius by Modulating Root Architecture, Stress-Responsive Gene Expression, and Rhizosphere Microbiome. Plants, 15(5), 679. https://doi.org/10.3390/plants15050679

