Molecular Evolution of Plant SULTR Proteins and Expression Analysis of HvSULTR Under Heat Stress in Barley
Abstract
1. Introduction
2. Results
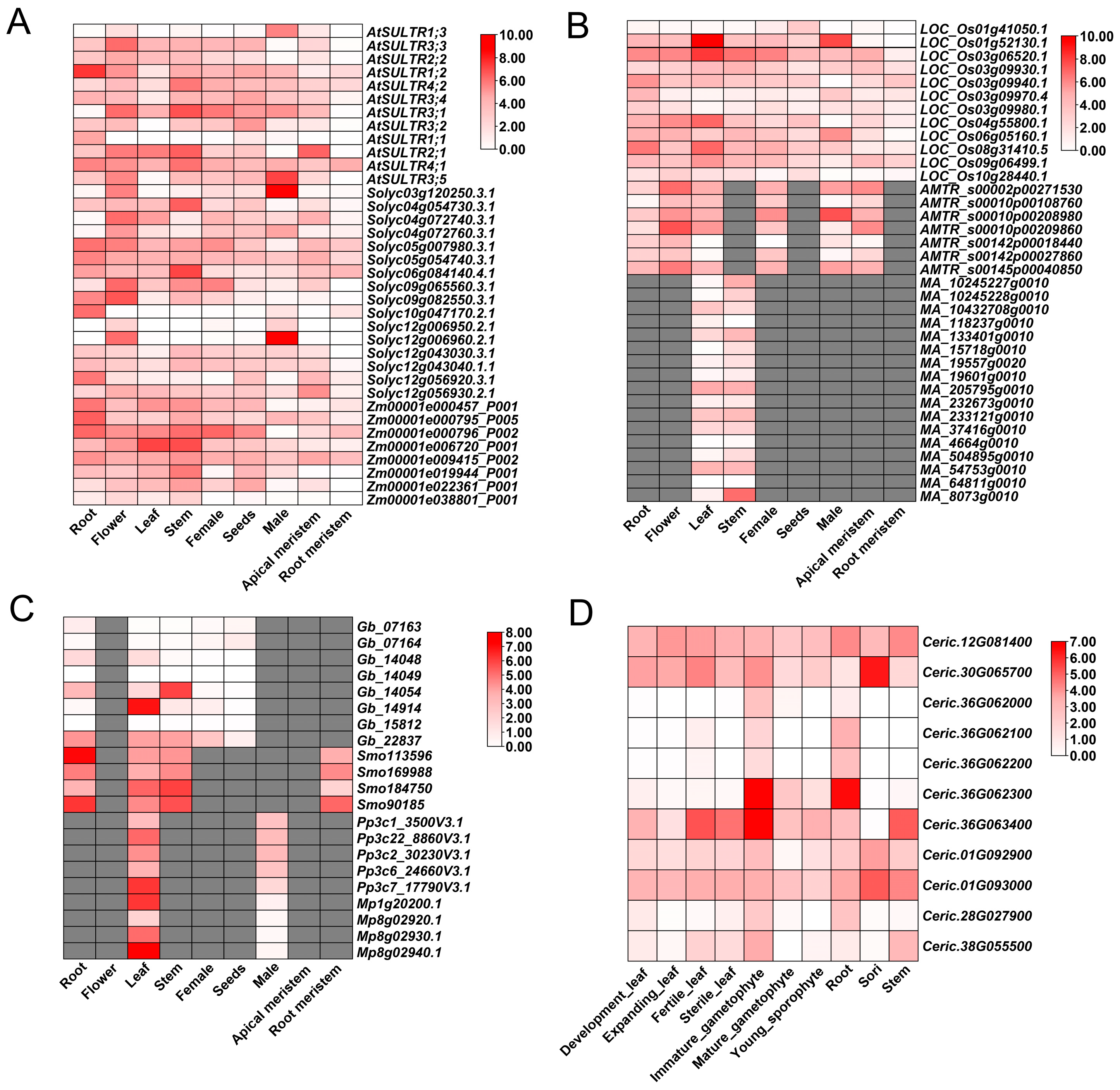
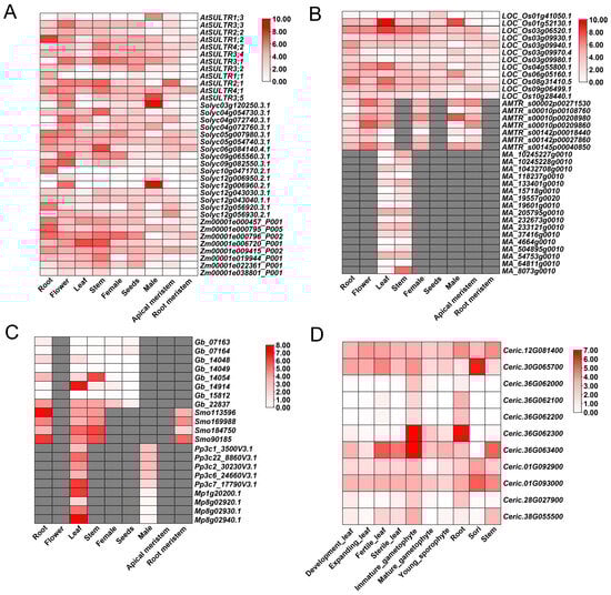
2.1. Evolution and Expression Profiles of SULTRs in Plants
2.2. Identification and Gene Structure Comparison of HvSULTRs in Barley
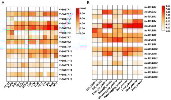
2.3. Expression Profiles of HvSULTR Genes Across Multiple Tissues and upon Abiotic Stresses
2.4. Response of HvSULTRs to Heat Stress in Barley Leaves
2.5. Interaction of Barley HvSULTR11 with Hv14-3-3A/D and Its Subcellular Localization
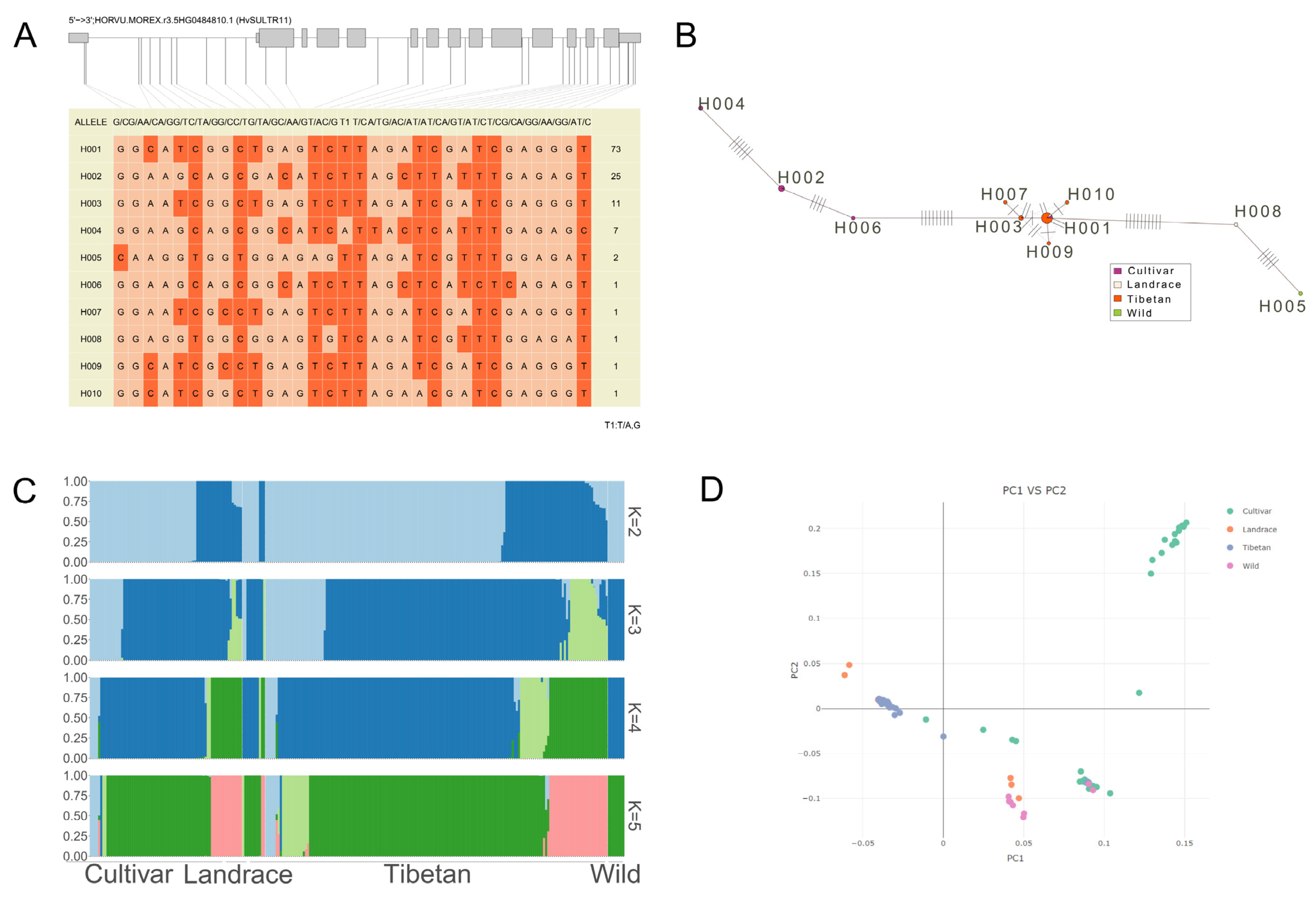
2.6. Genetic Variation in SULTR11 Gene Haplotypes and Population Structure in Cultivated, Wild, and Tibetan Barley Collections
3. Discussion
3.1. Sulfate Transporter Genes Exhibited Evolutionarily Conserved Functions
3.2. Sulfate Transporter Genes Response to Abiotic Stress in Plants
3.3. Regulation of SULTR Proteins by Their Interacting Proteins
4. Materials and Methods
4.1. Identification, Nomenclature, Phylogenetic, and Structure Analysis of Sulfate Transporter Genes
4.2. Expression Analysis of SULTR in Various Tissues and Abiotic Stress
4.3. Firefly Luciferase Complementation (LUC) Imaging and Subcellular Localization Assay
4.4. qPCR Analysis of Sulfate Transporters Under Heat Treatment
4.5. Statistical Analysis
Supplementary Materials
Author Contributions
Funding
Data Availability Statement
Acknowledgments
Conflicts of Interest
References
- Watanabe, M.; Hoefgen, R. Sulphur systems biology-making sense of omics data. J. Exp. Bot. 2019, 70, 4155–4170. [Google Scholar] [CrossRef]
- Davidian, J.C.; Kopriva, S. Regulation of sulfate uptake and assimilation-the same or not the same? Mol. Plant 2010, 3, 314–325. [Google Scholar] [CrossRef]
- Yi, H.; Ravilious, G.E.; Galant, A.; Krishnan, H.B.; Jez, J.M. From sulfur to homoglutathione: Thiol metabolism in soybean. Amino Acids 2010, 39, 963–978. [Google Scholar] [CrossRef]
- Wang, L.; Chen, K.; Zhou, M. Structure and function of an Arabidopsis thaliana sulfate transporter. Nat. Commun. 2021, 12, 4455. [Google Scholar] [CrossRef] [PubMed]
- Smith, F.W.; Hawkesford, M.J.; Ealing, P.M.; Clarkson, D.T.; Vanden Berg, P.J.; Belcher, A.R.; Warrilow, A.G. Regulation of expression of a cDNA from barley roots encoding a high affinity sulphate transporter. Plant J. 1997, 12, 875–884. [Google Scholar] [CrossRef] [PubMed]
- Takahashi, H.; Watanabe-Takahashi, A.; Smith, F.W.; Blake-Kalff, M.; Hawkesford, M.J.; Saito, K. The roles of three functional sulphate transporters involved in uptake and translocation of sulphate in Arabidopsis thaliana. Plant J. 2000, 23, 171–182. [Google Scholar] [CrossRef] [PubMed]
- Gigolashvili, T.; Kopriva, S. Transporters in plant sulfur metabolism. Front. Plant Sci. 2014, 5, 442. [Google Scholar] [CrossRef] [PubMed]
- Buchner, P.; Takahashi, H.; Hawkesford, M.J. Plant sulphate transporters: Co-ordination of uptake, intracellular and long-distance transport. J. Exp. Bot. 2004, 55, 1765–1773. [Google Scholar] [CrossRef]
- Takahashi, H. Sulfate transport systems in plants: Functional diversity and molecular mechanisms underlying regulatory coordination. J. Exp. Bot. 2019, 70, 4075–4087. [Google Scholar] [CrossRef] [PubMed]
- Takahashi, H. Regulation of sulfate transport and assimilation in plants. Int. Rev. Cell Mol. Biol. 2010, 281, 129–159. [Google Scholar]
- Buchner, P.; Parmar, S.; Kriegel, A.; Carpentier, M.; Hawkesford, M.J. The sulfate transporter family in wheat: Tissue-specific gene expression in relation to nutrition. Mol. Plant 2010, 3, 374–389. [Google Scholar] [CrossRef] [PubMed]
- Kumar, S.; Asif, M.H.; Chakrabarty, D.; Tripathi, R.D.; Trivedi, P.K. Differential expression and alternative splicing of rice sulphate transporter family members regulate sulphur status during plant growth, development and stress conditions. Funct. Integr. Genom. 2011, 11, 259–273. [Google Scholar] [CrossRef]
- Wu, G.; Ding, Y.; Li, N.; Zhang, H.; Liu, N. Genome-Wide Identification of the Sulfate Transporter Gene Family Reveals That BolSULTR2;1 Regulates Plant Resistance to Alternaria brassicicola Through the Modulation of Glutathione Biosynthesis in Broccoli. Antioxidants 2025, 14, 496. [Google Scholar] [CrossRef] [PubMed]
- Chen, Y.; Xiao, X.; Yang, R.; Sun, Z.; Yang, S.; Zhang, H.; Xing, B.; Li, Y.; Liu, Q.; Lu, Q.; et al. Genome-wide identification and expression-pattern analysis of sulfate transporter (SULTR) gene family in cotton under multiple abiotic stresses and fiber development. Funct. Integr. Genom. 2024, 24, 108. [Google Scholar] [CrossRef]
- Dong, M.; He, J.; Tang, X.; Liu, S.; Xing, J.; Chen, X.; Chen, L.; Li, Y.; Sun, H. Genome-Wide Identification of the Sulfate Transporters Gene Family in Blueberry (Vaccinium spp.) and Its Response to Ericoid Mycorrhizal Fungi. Int. J. Mol. Sci. 2024, 25, 6980. [Google Scholar] [CrossRef]
- Puresmaeli, F.; Heidari, P.; Lawson, S. Insights into the Sulfate Transporter Gene Family and Its Expression Patterns in Durum Wheat Seedlings under Salinity. Genes 2023, 14, 333. [Google Scholar] [CrossRef]
- Heidari, P.; Hasanzadeh, S.; Faraji, S.; Ercisli, S.; Mora-Poblete, F. Genome-Wide Characterization of the Sulfate Transporter Gene Family in Oilseed Crops: Camelina sativa and Brassica napus. Plants 2023, 12, 628. [Google Scholar] [CrossRef]
- Zhao, Q.; Geng, J.; Du, Y.; Li, S.; Yuan, X.; Zhu, J.; Zhou, Z.; Wang, Q.; Du, J. The common bean (Phaseolus vulgaris) SULTR gene family: Genome-wide identification, phylogeny, evolutionary expansion and expression patterns. Biotechnol. Biotechnol. Equip. 2022, 36, 724–736. [Google Scholar] [CrossRef]
- Takahashi, H.; Buchner, P.; Yoshimoto, N.; Hawkesford, M.J.; Shiu, S.H. Evolutionary relationships and functional diversity of plant sulfate transporters. Front. Plant Sci. 2011, 2, 119. [Google Scholar]
- Jiang, W.; Tong, T.; Chen, X.; Deng, F.; Zeng, F.; Pan, R.; Zhang, W.; Chen, G.; Chen, Z.-H. Molecular response and evolution of plant anion transport systems to abiotic stress. Plant Mol. Biol. 2022, 110, 397–412. [Google Scholar] [CrossRef]
- Saito, S.; Uozumi, N. Guard cell membrane anion transport systems and their regulatory components: An elaborate mechanism controlling stress-induced stomatal closure. Plants 2019, 8, 9. [Google Scholar] [CrossRef] [PubMed]
- Kumar, S.; Khare, R.; Trivedi, P.K. Arsenic-responsive high-affinity rice sulphate transporter, OsSultr1;1, provides abiotic stress tolerance under limiting sulphur condition. J. Hazard. Mater. 2019, 373, 753–762. [Google Scholar] [CrossRef]
- Liu, F.; Xi, M.; Liu, T.; Wu, X.; Ju, L.; Wang, D. The central role of transcription factors in bridging biotic and abiotic stress responses for plants’ resilience. New Crops 2024, 1, 100005. [Google Scholar] [CrossRef]
- He, Z.; Zhang, P.; Jia, H.; Zhang, S.; Nishawy, E.; Sun, X.; Dai, M. Regulatory mechanisms and breeding strategies for crop drought resistance. New Crops 2024, 1, 100029. [Google Scholar] [CrossRef]
- Chen, F.; Dong, G.; Wang, F.; Shi, Y.; Zhu, J.; Zhang, Y.; Ruan, B.; Wu, Y.; Feng, X.; Zhao, C.; et al. A β-ketoacyl carrier protein reductase confers heat tolerance via the regulation of fatty acid biosynthesis and stress signaling in rice. New Phytol. 2021, 232, 655–672. [Google Scholar] [CrossRef]
- Feng, X.; Liu, W.; Zeng, F.; Chen, Z.; Zhang, G.; Wu, F. K+ Uptake, H+-ATPase pumping activity and Ca2+ efflux mechanism are involved in drought tolerance of barley. Environ. Exp. Bot. 2016, 129, 57–66. [Google Scholar] [CrossRef]
- Chen, Z.H.; Chen, G.; Dai, F.; Wang, Y.; Hills, A.; Ruan, Y.L.; Zhang, G.; Franks, P.J.; Nevo, E.; Blatt, M.R. Molecular evolution of grass stomata. Trends Plant Sci. 2017, 22, 124–139. [Google Scholar] [CrossRef]
- Sato, H.; Mizoi, J.; Shinozaki, K.; Yamaguchi-Shinozaki, K. Complex plant responses to drought and heat stress under climate change. Plant J. Cell Mol. Biol. 2024, 117, 1873–1892. [Google Scholar] [CrossRef]
- Gupta, A.; Rico-Medina, A.; Caño-Delgado, A.I. The physiology of plant responses to drought. Science 2020, 368, 266–269. [Google Scholar] [CrossRef] [PubMed]
- Samanta, S.; Seth, C.S.; Roychoudhury, A. The molecular paradigm of reactive oxygen species (ROS) and reactive nitrogen species (RNS) with different phytohormone signaling pathways during drought stress in plants. Plant Physiol. Biochem. 2024, 206, 108259. [Google Scholar] [CrossRef]
- Yoshida, T.; Fernie, A.R. Hormonal regulation of plant primary metabolism under drought. J. Exp. Bot. 2023, 75, 1714–1725. [Google Scholar] [CrossRef]
- Nakagawa, Y.; Katagiri, T.; Shinozaki, K.; Qi, Z.; Tatsumi, H.; Furuichi, T.; Kishigami, A.; Sokabe, M.; Kojima, I.; Sato, S.; et al. Arabidopsis plasma membrane protein crucial for Ca2+ influx and touch sensing in roots. Proc. Natl. Acad. Sci. USA 2007, 104, 3639–3644. [Google Scholar] [CrossRef]
- Hou, C.; Tian, W.; Kleist, T.; He, K.; Garcia, V.; Bai, F.; Hao, Y.; Luan, S.; Li, L. DUF221 proteins are a family of osmosensitive calcium-permeable cation channels conserved across eukaryotes. Cell Res. 2014, 24, 632–635. [Google Scholar] [CrossRef]
- Liu, X.; Wang, J.; Sun, L. Structure of the hyperosmolality-gated calcium-permeable channel OSCA1.2. Nat. Commun. 2018, 9, 5060. [Google Scholar] [CrossRef]
- Qin, F.; Sakuma, Y.; Tran, L.-S.P.; Maruyama, K.; Kidokoro, S.; Fujita, Y.; Fujita, M.; Umezawa, T.; Sawano, Y.; Miyazono, K.-i.; et al. Arabidopsis DREB2A-Interacting Proteins Function as RING E3 Ligases and Negatively Regulate Plant Drought Stress–Responsive Gene Expression. Plant Cell 2008, 20, 1693–1707. [Google Scholar] [CrossRef] [PubMed]
- Mittler, R.; Finka, A.; Goloubinoff, P. How do plants feel the heat? Trends Biochem. Sci. 2012, 37, 118–125. [Google Scholar] [CrossRef]
- Cui, Y.; Lu, S.; Li, Z.; Cheng, J.; Hu, P.; Zhu, T.; Wang, X.; Jin, M.; Wang, X.; Li, L.; et al. CYCLIC NUCLEOTIDE-GATED ION CHANNELs 14 and 16 Promote Tolerance to Heat and Chilling in Rice. Plant Physiol. 2020, 183, 1794–1808. [Google Scholar] [CrossRef] [PubMed]
- Lu, S.; Zhu, T.; Luo, L.; Ouyang, N.; Hua, J.; Zou, B. Divergent Roles of CNGC2 and CNGC4 in the Regulation of Disease Resistance, Plant Growth and Heat Tolerance in Arabidopsis. Agronomy 2022, 12, 2176. [Google Scholar] [CrossRef]
- Gao, F.; Han, X.; Wu, J.; Zheng, S.; Shang, Z.; Sun, D.; Zhou, R.; Li, B. A heat-activated calcium-permeable channel--Arabidopsis cyclic nucleotide-gated ion channel 6--is involved in heat shock responses. Plant J. Cell Mol. Biol. 2012, 70, 1056–1069. [Google Scholar] [CrossRef]
- Guo, M.; Liu, J.-H.; Ma, X.; Luo, D.-X.; Gong, Z.-H.; Lu, M.-H. The Plant Heat Stress Transcription Factors (HSFs): Structure, Regulation, and Function in Response to Abiotic Stresses. Front. Plant Sci. 2016, 7, 114. [Google Scholar] [CrossRef] [PubMed]
- Bakery, A.; Vraggalas, S.; Shalha, B.; Chauhan, H.; Benhamed, M.; Fragkostefanakis, S. Heat stress transcription factors as the central molecular rheostat to optimize plant survival and recovery from heat stress. New Phytol. 2024, 244, 51–64. [Google Scholar] [CrossRef] [PubMed]
- Xiong, J.; Huang, B.; Peng, D.; Shen, Q.; Wu, D.; Zhang, G. JAZ2 Negatively Regulates Drought Tolerance in Barley by Modulating PLT2 Expression. Plant Cell Environ. 2025, 48, 699–710. [Google Scholar] [CrossRef]
- Qiu, C.-W.; Ma, Y.; Liu, W.; Zhang, S.; Wang, Y.; Cai, S.; Zhang, G.; Chater, C.C.C.; Chen, Z.-H.; Wu, F. Genome resequencing and transcriptome profiling reveal molecular evidence of tolerance to water deficit in barley. J. Adv. Res. 2023, 49, 31–45. [Google Scholar] [CrossRef]
- Lan, T.; Walla, A.; Çolpan Karışan, K.E.; Buchmann, G.; Wewer, V.; Metzger, S.; Vardanega, I.; Haraldsson, E.B.; Helmsorig, G.; Thirulogachandar, V.; et al. PHOTOPERIOD 1 enhances stress resistance and energy metabolism to promote spike fertility in barley under high ambient temperatures. Plant Physiol. 2025, 197, kiaf118. [Google Scholar] [CrossRef]
- Li, G.; Kuijer, H.N.J.; Yang, X.; Liu, H.; Shen, C.; Shi, J.; Betts, N.; Tucker, M.R.; Liang, W.; Waugh, R.; et al. MADS1 maintains barley spike morphology at high ambient temperatures. Nat. Plants 2021, 7, 1093–1107. [Google Scholar] [CrossRef] [PubMed]
- Wang, A.; Duan, Y.; Wang, R.; Li, S.; Cui, K.; Kong, X.; Gao, F.; He, B.; Jiao, Z.; Sun, H. A node-localized transporter TaSPDT is responsible for the distribution of phosphorus to grains in wheat. Plant J. 2025, 121, e70065. [Google Scholar] [CrossRef]
- Xu, Z.R.; Cai, M.L.; Chen, S.H.; Huang, X.Y.; Zhao, F.J.; Wang, P. High-Affinity Sulfate Transporter Sultr1;2 Is a Major Transporter for Cr(VI) Uptake in Plants. Environ. Sci. Technol. 2021, 55, 1576–1584. [Google Scholar] [CrossRef]
- Zhang, H.; Hao, X.; Zhang, J.; Wang, L.; Wang, Y.; Li, N.; Guo, L.; Ren, H.; Zeng, J. Genome-wide identification of SULTR genes in tea plant and analysis of their expression in response to sulfur and selenium. Protoplasma 2022, 259, 127–140. [Google Scholar] [CrossRef]
- Yang, Z.; Nie, Z.; Sui, F.; Yi, W.; Xu, J.; Zhang, Y.; Li, C.; Qin, S.; Liu, H.; Yao, C.; et al. TaSULTR1;2 regulates sulfur and selenium uptake in wheat. Plant Physiol. Biochem. 2025, 226, 110071. [Google Scholar] [CrossRef]
- Elakhdar, A.; Solanki, S.; Kubo, T.; Abed, A.; Elakhdar, I.; Khedr, R.; Hamwieh, A.; Capo-chichi, L.J.A.; Abdelsattar, M.; Franckowiak, J.D.; et al. Barley with improved drought tolerance: Challenges and perspectives. Environ. Exp. Bot. 2022, 201, 104965. [Google Scholar] [CrossRef]
- Feng, X.; Liu, W.; Cao, F.; Wang, Y.; Zhang, G.; Chen, Z.H.; Wu, F. Overexpression of HvAKT1 improves drought tolerance in barley by regulating root ion homeostasis and ROS and NO signaling. J. Exp. Bot. 2020, 71, 6587–6600. [Google Scholar] [CrossRef]
- Fu, M.-M.; Cao, F.; Qiu, C.-W.; Liu, C.; Tong, T.; Feng, X.; Cai, S.; Chen, Z.-H.; Wu, F. Xyloglucan endotransglucosylase-hydrolase 1 is a negative regulator of drought tolerance in barley via modulating lignin biosynthesis and stomatal closure. Plant Physiol. Biochem. 2024, 216, 109171. [Google Scholar] [CrossRef] [PubMed]
- Shi, S.H.; Zeeshan, M.; Shan, W.N.; Qiu, C.W.; Chen, Z.H.; Wu, F. Transcriptome and molecular evidence of HvMORF8 conferring drought-tolerance in barley. Plant Physiol. Biochem. 2024, 217, 109289. [Google Scholar] [CrossRef]
- Feng, X.; Liu, W.; Qiu, C.W.; Zeng, F.; Wang, Y.; Zhang, G.; Chen, Z.H.; Wu, F. HvAKT2 and HvHAK1 confer drought tolerance in barley through enhanced leaf mesophyll H+ homoeostasis. Plant Biotechnol. J. 2020, 18, 1683–1696. [Google Scholar] [CrossRef]
- Gu, M.; Huang, H.; Hisano, H.; Ding, G.; Huang, S.; Mitani-Ueno, N.; Yokosho, K.; Sato, K.; Yamaji, N.; Ma, J.F. A crucial role for a node-localized transporter, HvSPDT, in loading phosphorus into barley grains. New Phytol. 2022, 234, 1249–1261. [Google Scholar] [CrossRef]
- Jiang, W.; Tong, T.; Li, W.; Huang, Z.; Chen, G.; Zeng, F.; Riaz, A.; Amoanimaa-Dede, H.; Pan, R.; Zhang, W.; et al. Molecular Evolution of Plant 14-3-3 Proteins and Function of Hv14-3-3A in Stomatal Regulation and Drought Tolerance. Plant Cell Physiol. 2022, 63, 1857–1872. [Google Scholar] [CrossRef]
- Huang, Q.; Wang, M.; Xia, Z. The SULTR gene family in maize (Zea mays L.): Gene cloning and expression analyses under sulfate starvation and abiotic stress. J. Plant Physiol. 2018, 220, 24–33. [Google Scholar] [CrossRef] [PubMed]
- Yuan, Z.; Long, W.; Hu, H.; Liang, T.; Luo, X.; Hu, Z.; Zhu, R.; Wu, X. Genome-Wide Identification and Expansion Patterns of SULTR Gene Family in Gramineae Crops and Their Expression Profiles under Abiotic Stress in Oryza sativa. Genes 2021, 12, 634. [Google Scholar] [CrossRef] [PubMed]
- Xun, M.; Song, J.; Shi, J.; Li, J.; Shi, Y.; Yan, J.; Zhang, W.; Yang, H. Genome-Wide Identification of Sultr Genes in Malus domestica and Low Sulfur-Induced MhSultr3;1a to Increase Cysteine-Improving Growth. Front. Plant Sci. 2021, 12, 748242. [Google Scholar] [CrossRef]
- Zhou, J.; Dong, Y.; Liu, Y.; Huang, Y.; Jiang, W.; Zheng, X.; Zhang, H.; Gong, N.; Bai, X. Identification and Expression Analysis of Sulfate Transporter Genes Family and Function Analysis of GmSULTR3;1a from Soybean. Int. J. Mol. Sci. 2024, 25, 9080. [Google Scholar] [CrossRef] [PubMed]
- Vatansever, R.; Koc, I.; Ozyigit, I.I.; Sen, U.; Uras, M.E.; Anjum, N.A.; Pereira, E.; Filiz, E. Genome-wide identification and expression analysis of sulfate transporter (SULTR) genes in potato (Solanum tuberosum L.). Planta 2016, 244, 1167–1183. [Google Scholar] [CrossRef]
- Gallardo, K.; Courty, P.-E.; Le Signor, C.; Wipf, D.; Vernoud, V. Sulfate transporters in the plant’s response to drought and salinity: Regulation and possible functions. Front. Plant Sci. 2014, 5, 580. [Google Scholar] [CrossRef]
- Gommers, C.M.M. Plastid Sulfate Transporters Open Doors to Abiotic Stress Resistance. Plant Physiol. 2019, 180, 12–13. [Google Scholar] [CrossRef] [PubMed]
- Ferrari, M.; Cozza, R.; Marieschi, M.; Torelli, A. Role of Sulfate Transporters in Chromium Tolerance in Scenedesmus acutus M. (Sphaeropleales). Plants 2022, 11, 223. [Google Scholar] [CrossRef] [PubMed]
- Zhang, S.; Xue, Y.; Liu, N.; Quzhen, D.; Qiong, D.; Liao, Y.; Zhang, W.; Ye, J.; Wang, Q.; Xu, F. Isolation and Characterization of the Sulfate Transporter Gene Family and Its Expression Pattern in Response to Selenium and Abiotic Stress in Walnuts (Juglans regia L.). Forests 2024, 15, 702. [Google Scholar] [CrossRef]
- Tombuloglu, H.; Filiz, E.; Aydın, M.; Koc, I. Genome-wide identification and expression analysis of sulphate transporter (SULTR) genes under sulfur deficiency in Brachypodium distachyon. J. Plant Biochem. Biotechnol. 2016, 26, 263–273. [Google Scholar] [CrossRef]
- Cao, M.-J.; Wang, Z.; Wirtz, M.; Hell, R.; Oliver, D.J.; Xiang, C.-B. SULTR3;1 is a chloroplast-localized sulfate transporter in Arabidopsis thaliana. Plant J. 2013, 73, 607–616. [Google Scholar] [CrossRef]
- Liu, X.; Wu, F.-H.; Li, J.-X.; Chen, J.; Wang, G.-H.; Wang, W.-H.; Hu, W.-J.; Gao, L.-J.; Wang, Z.-L.; Chen, J.-H.; et al. Glutathione homeostasis and Cd tolerance in the Arabidopsis sultr1;1-sultr1;2 double mutant with limiting sulfate supply. Plant Cell Rep. 2016, 35, 397–413. [Google Scholar] [CrossRef]
- Ahmad, N.; Malagoli, M.; Wirtz, M.; Hell, R. Drought stress in maize causes differential acclimation responses of glutathione and sulfur metabolism in leaves and roots. BMC Plant Biol. 2016, 16, 247. [Google Scholar] [CrossRef]
- Cui, X.; Li, E.; He, J.; Wang, Y.; Shang, C.; Zhong, B.; Viruel, J.; Dong, W.; Zhang, Z. Ancient hybridization drives arid adaptation and species diversification in Caragana (Fabaceae). New Phytol. 2025, 247, 2454–2472. [Google Scholar] [CrossRef]
- Kumar, A.; Nayak, S.; Ngangkham, U.; Sah, R.P.; Lal, M.K.; Tp, A.; Behera, S.; Swain, P.; Behera, L.; Sharma, S. A single nucleotide substitution in the SPDT transporter gene reduced phytic acid and increased mineral bioavailability from Rice grain (Oryza sativa L.). J. Food Biochem. 2021, 45, e13822. [Google Scholar] [CrossRef] [PubMed]
- Ding, G.; Lei, G.J.; Yamaji, N.; Yokosho, K.; Mitani-Ueno, N.; Huang, S.; Ma, J.F. Vascular Cambium-Localized AtSPDT Mediates Xylem-to-Phloem Transfer of Phosphorus for Its Preferential Distribution in Arabidopsis. Mol. Plant 2020, 13, 99–111. [Google Scholar] [CrossRef] [PubMed]
- Surber, S.M.; Hsieh, C.; Na, L.; Harding, S.A.; Tsai, C.-J. An updated sulfate transporter phylogeny uncovers a perennial-specific subgroup associated with lignification. Tree Physiol. 2025, tpaf080. [Google Scholar] [CrossRef]
- Matthewman, C.A.; Kawashima, C.G.; Húska, D.; Csorba, T.; Dalmay, T.; Kopriva, S. miR395 is a general component of the sulfate assimilation regulatory network in Arabidopsis. FEBS Lett. 2012, 586, 3242–3248. [Google Scholar] [CrossRef]
- Maruyama-Nakashita, A.; Nakamura, Y.; Tohge, T.; Saito, K.; Takahashi, H. Arabidopsis SLIM1 is a central transcriptional regulator of plant sulfur response and metabolism. Plant Cell 2006, 18, 3235–3251. [Google Scholar] [CrossRef] [PubMed]
- Kawashima, C.G.; Matthewman, C.A.; Huang, S.; Lee, B.-R.; Yoshimoto, N.; Koprivova, A.; Rubio-Somoza, I.; Todesco, M.; Rathjen, T.; Saito, K.; et al. Interplay of SLIM1 and miR395 in the regulation of sulfate assimilation in Arabidopsis. Plant J. 2011, 66, 863–876. [Google Scholar] [CrossRef]
- Jaspert, N.; Throm, C.; Oecking, C. Arabidopsis 14-3-3 proteins: Fascinating and less fascinating aspects. Front. Plant Sci. 2011, 2, 96. [Google Scholar] [CrossRef]
- Huang, Y.; Wang, W.; Yu, H.; Peng, J.; Hu, Z.; Chen, L. The role of 14-3-3 proteins in plant growth and response to abiotic stress. Plant Cell Rep. 2022, 41, 833–852. [Google Scholar] [CrossRef]
- Dong, X.; Feng, F.; Li, Y.; Li, L.; Chen, S.; Zhou, J.-M. 14-3-3 proteins facilitate the activation of MAP kinase cascades by upstream immunity-related kinases. Plant Cell 2023, 35, 2413–2428. [Google Scholar] [CrossRef]
- Fan, Z.; Zhu, Y.; Kuang, W.; Leng, J.; Wang, X.; Qiu, L.; Nie, J.; Yuan, Y.; Zhang, R.-F.; Wang, Y.; et al. The 14-3-3 protein GRF8 modulates salt stress tolerance in apple via the WRKY18-SOS pathway. Plant Physiol. 2024, 194, 1906–1922. [Google Scholar] [PubMed]
- Ren, Y.-R.; Zhao, Q.; Yang, Y.-Y.; Zhang, T.-E.; Wang, X.-F.; You, C.-X.; Hao, Y.-J. The apple 14-3-3 protein MdGRF11 interacts with the BTB protein MdBT2 to regulate nitrate deficiency-induced anthocyanin accumulation. Hortic. Res. 2021, 8, 22. [Google Scholar]
- Ma, Y.; Wu, Z.; Dong, J.; Zhang, S.; Zhao, J.; Yang, T.; Yang, W.; Zhou, L.; Wang, J.; Chen, J.; et al. The 14-3-3 protein OsGF14f interacts with OsbZIP23 and enhances its activity to confer osmotic stress tolerance in rice. Plant Cell 2023, 35, 4173–4189. [Google Scholar]
- Liu, Z.; Jia, Y.; Ding, Y.; Shi, Y.; Li, Z.; Guo, Y.; Gong, Z.; Yang, S. Plasma Membrane CRPK1-Mediated Phosphorylation of 14-3-3 Proteins Induces Their Nuclear Import to Fine-Tune CBF Signaling during Cold Response. Mol. Cell 2017, 66, 117–128.e115. [Google Scholar]
- Zhao, X.; Li, F.; Li, K. The 14-3-3 proteins: Regulators of plant metabolism and stress responses. Plant Biol. 2021, 23, 531–539. [Google Scholar]
- Zheng, Q.; Tang, H.; Qin, Y.; Liu, D.; Chen, G.; Tong, T.; Fu, Y.; Riaz, A.; Deng, F.; Chen, Z.H.; et al. Genome-wide identification, molecular evolution, and expression divergence of CLC, ALMT, VDAC, and MSL gene family in barley. Food Sci. Nutr. 2025, 13, e70110. [Google Scholar]
- Kaur, A.; Taneja, M.; Tyagi, S.; Sharma, A.; Singh, K.; Upadhyay, S.K. Genome-wide characterization and expression analysis suggested diverse functions of the mechanosensitive channel of small conductance-like (MSL) genes in cereal crops. Sci. Rep. 2020, 10, 16583. [Google Scholar]
- Yu, H.; Xiao, H.; Abou-Elwafa, S.F.; Qiao, Y.; Chen, L.; Alshehri, M.A.; Wu, Y.; Jiang, W.; Tan, W. Molecular evolution and interaction of ROS with ion transport for plant abiotic stresses. New Plant Prot. 2024, 1, e22. [Google Scholar] [CrossRef]
- Chen, C.; Chen, H.; Zhang, Y.; Thomas, H.R.; Frank, M.H.; He, Y.; Xia, R. TBtools: An Integrative Toolkit Developed for Interactive Analyses of Big Biological Data. Mol. Plant 2020, 13, 1194–1202. [Google Scholar] [CrossRef] [PubMed]
- Zhang, Z.; Tong, T.; Fang, Y.; Zheng, J.; Zhang, X.; Niu, C.; Li, J.; Zhang, X.; Xue, D. Genome-wide identification of barley ABC genes and their expression in response to abiotic stress treatment. Plants 2020, 9, 1281. [Google Scholar] [CrossRef] [PubMed]
- Proost, S.; Mutwil, M. CoNekT: An open-source framework for comparative genomic and transcriptomic network analyses. Nucleic Acids Res. 2018, 46, W133–W140. [Google Scholar]
- Harb, A.; Simpson, C.; Guo, W.; Govindan, G.; Kakani, V.G.; Sunkar, R. The effect of drought on transcriptome and hormonal profiles in barley genotypes with contrasting drought tolerance. Front. Plant Sci. 2020, 11, 618491. [Google Scholar] [CrossRef]
- Borrego-Benjumea, A.; Carter, A.; Tucker, J.R.; Yao, Z.; Xu, W.; Badea, A. Genome-wide analysis of gene expression provides new insights into waterlogging responses in barley (Hordeum vulgare L.). Plants 2020, 9, 240. [Google Scholar] [CrossRef]
- Pacak, A.; Barciszewska-Pacak, M.; Swida-Barteczka, A.; Kruszka, K.; Sega, P.; Milanowska, K.; Jakobsen, I.; Jarmolowski, A.; Szweykowska-Kulinska, Z. Heat stress affects Pi-related genes expression and inorganic phosphate deposition/accumulation in barley. Front. Plant Sci. 2016, 7, 926. [Google Scholar]
- Haas, M.; Himmelbach, A.; Mascher, M. The contribution of cis- and trans-acting variants to gene regulation in wild and domesticated barley under cold stress and control conditions. J. Exp. Bot. 2020, 71, 2573–2584. [Google Scholar] [CrossRef] [PubMed]
- Fu, L.; Shen, Q.; Kuang, L.; Wu, D.; Zhang, G. Transcriptomic and alternative splicing analyses reveal mechanisms of the difference in salt tolerance between barley and rice. Environ. Exp. Bot. 2019, 166, 103810. [Google Scholar] [CrossRef]
- Chen, Y.; Dubois, M.; Vermeersch, M.; Inze, D.; Vanhaeren, H. Distinct cellular strategies determine sensitivity to mild drought of arabidopsis natural accessions. Plant Physiol. 2021, 186, 1171–1185. [Google Scholar] [CrossRef]
- Sharma, R.; Singh, G.; Bhattacharya, S.; Singh, A. Comparative transcriptome meta-analysis of Arabidopsis thaliana under drought and cold stress. PLoS ONE 2018, 13, e0203266. [Google Scholar]
- Blair, E.J.; Bonnot, T.; Hummel, M.; Hay, E.; Marzolino, J.M.; Quijada, I.A.; Nagel, D.H. Contribution of time of day and the circadian clock to the heat stress responsive transcriptome in Arabidopsis. Sci. Rep. 2019, 9, 4814. [Google Scholar] [CrossRef] [PubMed]
- Yang, T.; Yuan, G.; Zhang, Q.; Xuan, L.; Li, J.; Zhou, L.; Shi, H.; Wang, X.; Wang, C. Transcriptome and metabolome analyses reveal the pivotal role of hydrogen sulfide in promoting submergence tolerance in Arabidopsis. Environ. Exp. Bot. 2021, 183, 104365. [Google Scholar] [CrossRef]
- Yang, L.; Jin, Y.; Huang, W.; Sun, Q.; Liu, F.; Huang, X. Full-length transcriptome sequences of ephemeral plant Arabidopsis pumila provides insight into gene expression dynamics during continuous salt stress. BMC Genom. 2018, 19, 717. [Google Scholar] [CrossRef]
- Khraiwesh, B.; Qudeimat, E.; Thimma, M.; Chaiboonchoe, A.; Jijakli, K.; Alzahmi, A.; Arnoux, M.; Salehi-Ashtiani, K. Genome-wide expression analysis offers new insights into the origin and evolution of Physcomitrella patens stress response. Sci. Rep. 2015, 5, 17434. [Google Scholar] [CrossRef] [PubMed]
- Elzanati, O.; Mouzeyar, S.; Roche, J. Dynamics of the transcriptome response to heat in the moss, Physcomitrella patens. Int. J. Mol. Sci. 2020, 21, 1512. [Google Scholar] [CrossRef]
- Li, T.; Li, Y.; Shangguan, H.; Bian, J.; Luo, R.; Tian, Y.; Li, Z.; Nie, X.; Cui, L. BarleyExpDB: An integrative gene expression database for barley. BMC Plant Biol. 2023, 23, 170. [Google Scholar] [CrossRef]
- Gou, J.Y.; Felippes, F.F.; Liu, C.J.; Weigel, D.; Wang, J.W. Negative regulation of anthocyanin biosynthesis in Arabidopsis by a miR156-targeted SPL transcription factor. Plant Cell 2011, 23, 1512–1522. [Google Scholar]
- Chong, L.; Xu, R.; Huang, P.; Guo, P.; Zhu, M.; Du, H.; Sun, X.; Ku, L.; Zhu, J.K.; Zhu, Y. The tomato OST1-VOZ1 module regulates drought-mediated flowering. Plant Cell 2022, 34, 2001–2018. [Google Scholar] [CrossRef] [PubMed]
- Jiang, W.; Deng, F.; Babla, M.; Chen, C.; Yang, D.; Tong, T.; Qin, Y.; Chen, G.; Marchant, B.; Soltis, P.; et al. Efficient gene editing of a model fern species through gametophyte-based transformation. Plant Physiol. 2024, 196, 2346–2361. [Google Scholar] [CrossRef] [PubMed]
- Deng, Z.; Wu, H.; Jin, T.; Cai, T.; Jiang, M.; Wang, M.; Liang, D. A Sequential Three-Phase Pathway Constitutes Tracheary Element Connection in the Arabidopsis/Nicotiana Interfamilial Grafts. Front. Plant Sci. 2021, 12, 664342. [Google Scholar] [CrossRef]







Disclaimer/Publisher’s Note: The statements, opinions and data contained in all publications are solely those of the individual author(s) and contributor(s) and not of MDPI and/or the editor(s). MDPI and/or the editor(s) disclaim responsibility for any injury to people or property resulting from any ideas, methods, instructions or products referred to in the content. |
© 2025 by the authors. Licensee MDPI, Basel, Switzerland. This article is an open access article distributed under the terms and conditions of the Creative Commons Attribution (CC BY) license (https://creativecommons.org/licenses/by/4.0/).
Share and Cite
Zhu, C.; Chen, X.; Hao, L.; Abdelrady, W.A.; Tong, T.; Deng, F.; Zeng, F.; Chen, Z.-H.; Wu, X.; Jiang, W. Molecular Evolution of Plant SULTR Proteins and Expression Analysis of HvSULTR Under Heat Stress in Barley. Plants 2025, 14, 3165. https://doi.org/10.3390/plants14203165
Zhu C, Chen X, Hao L, Abdelrady WA, Tong T, Deng F, Zeng F, Chen Z-H, Wu X, Jiang W. Molecular Evolution of Plant SULTR Proteins and Expression Analysis of HvSULTR Under Heat Stress in Barley. Plants. 2025; 14(20):3165. https://doi.org/10.3390/plants14203165
Chicago/Turabian StyleZhu, Chunmeng, Xuan Chen, Li Hao, Wessam A. Abdelrady, Tao Tong, Fenglin Deng, Fanrong Zeng, Zhong-Hua Chen, Xiaojian Wu, and Wei Jiang. 2025. "Molecular Evolution of Plant SULTR Proteins and Expression Analysis of HvSULTR Under Heat Stress in Barley" Plants 14, no. 20: 3165. https://doi.org/10.3390/plants14203165
APA StyleZhu, C., Chen, X., Hao, L., Abdelrady, W. A., Tong, T., Deng, F., Zeng, F., Chen, Z.-H., Wu, X., & Jiang, W. (2025). Molecular Evolution of Plant SULTR Proteins and Expression Analysis of HvSULTR Under Heat Stress in Barley. Plants, 14(20), 3165. https://doi.org/10.3390/plants14203165

