Elucidating the Underlying Allelopathy Effects of Euphorbia jolkinii on Arundinella hookeri Using Metabolomics Profiling
Abstract
1. Introduction
2. Results
2.1. Allelopathic Effects of EJAE on A. hookeri Seedling Growth
2.2. Allelopathic Effects of EJAE on Photosynthesis in A. hookeri Seedlings
2.3. Allelopathic Effects of EJAE on the Chlorophyll Content and Antioxidative Systems in A. hookeri Seedlings
2.4. Allelopathic Effects of EJAE on Phytohormone Homeostasis in A. hookeri Seedlings
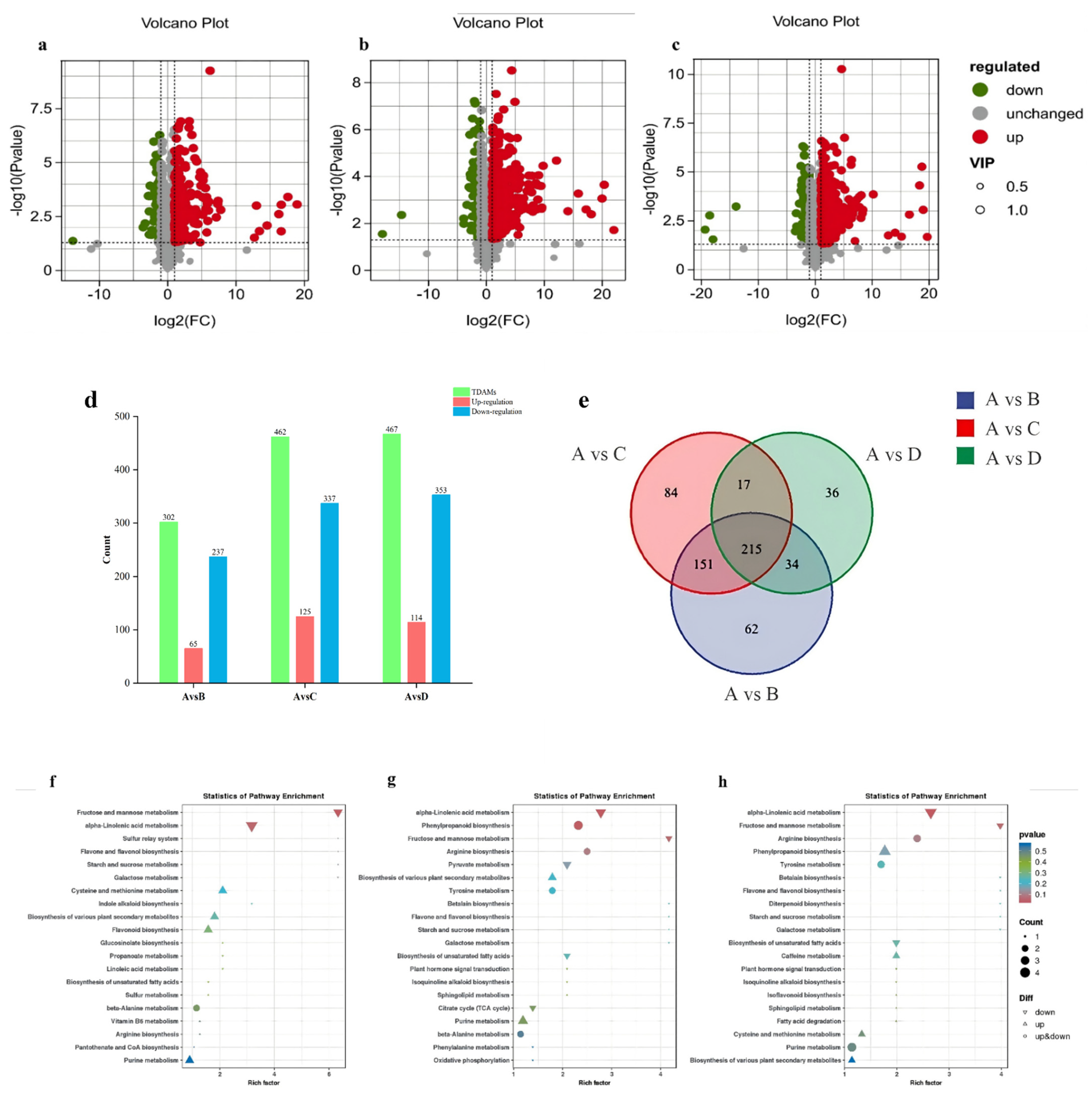
2.5. Allelopathic Effects of EJAE on the Metabolite Composition of A. hookeri Seedlings
2.6. DAMs and Pathways Among Different EJAE Treatments
3. Discussion
3.1. EJAE Causes Oxidative Damage in A. hookeri
3.2. EJAE Caused Photosynthetic and Metabolic Disorders Resulting in “Starvation” of A. hookeri Seedlings
4. Materials and Methods
4.1. Plant Material
4.2. Preparation of the E. jolkinii Aqueous Extract (EJAE)
4.3. Allelopathic Effect of EJAE on A. hookeri
4.3.1. Cultivation of A. hookeri Seedlings
4.3.2. Analysis of A. hookeri Seedling Growth
4.3.3. Analysis of A. hookeri Seedling Photosynthetic Performance
4.3.4. Analysis of A. hookeri Leaf Chlorophyll Content
4.3.5. Analysis of A. hookeri Seedling Antioxidative Systems
4.3.6. Analysis of A. hookeri Seedling Phytohormone Contents
4.3.7. Analysis of Secondary Metabolites from A. hookeri Seedlings
4.4. Statistical Analysis
5. Conclusions
Supplementary Materials
Author Contributions
Funding
Data Availability Statement
Conflicts of Interest
References
- Huang, C.; Luo, S.; Li, Y.; Li, C.; Hua, J.; Liu, Y.; Jing, S.; Wang, Y.; Yang, M.; Li, S. Antifeedant and antiviral diterpenoids from the fresh roots of Euphorbia jolkinii. Nat. Product. Bioprosp. 2014, 4, 91–100. [Google Scholar] [CrossRef] [PubMed][Green Version]
- Zhao, Y.-H.; Memmott, J.; Vaughan, I.P.; Li, H.-D.; Ren, Z.-X.; Lázaro, A.; Zhou, W.; Xu, X.; Wang, W.-J.; Liang, H.; et al. The impact of a native dominant plant, Euphorbia jolkinii, on plant–flower visitor networks and pollen deposition on stigmas of co-flowering species in subalpine meadows of Shangri-La, SW China. J. Ecol. 2021, 109, 2107–2120. [Google Scholar] [CrossRef]
- Li, Y.-F.; Chu, X.-H.; Li, J.-Y.; Ma, Z.-Y.; Niu, Q.-M.; Shan, G.-L. Allelopathic effects of Euphorbia jolkinii on seed germination and seedling growth of alfalfa. Acta Agric. Sin. 2022, 30, 394–402. [Google Scholar]
- Luo, Q.; Ma, Z.Y.; Niu, Q.M.; Gui, B.L.; Xie, Y.; Liu, Y.; Liu, J.; Shan, G.L.; Chu, X.H. Allelopathic effect and physiological mechanism of extracts from different parts of Euphorbia jolkinii on growth of perennial ryegrass seedling. Acta Agric. Sin. 2023, 31, 3212–3219. [Google Scholar]
- Shan, Z.; Zhou, S.; Shah, A.; Arafat, Y.; Rizvi, S.A.; Shao, H. Plant allelopathy in response to biotic and abiotic factors. Agronomy 2023, 13, 2358. [Google Scholar] [CrossRef]
- Zhang, T.; Guo, W.; Tian, X.; Lv, Y.Z.; Feng, K.F.; Zhang, C. Allelopathic effects of Borreria latifolia on weed germination and identification of allelochemicals. J. Sci. Food Agric. 2025, 105, 626–634. [Google Scholar] [CrossRef]
- Latif, S.; Chiapusio, G.; Weston, L.A. Allelopathy and the role of allelochemicals in plant defence. Adv. Bot. Res. 2017, 82, 19–54. [Google Scholar]
- Motalebnejad, M.; Karimmojeni, H.; Baldwin, T.C.; Majidi, M.M. The allelopathic activity of Festuca arundinacea Shreb. rhizospheric soil is exacerbated under drought stress. J. Soil Sci. Plant Nut. 2023, 23, 5495–5512. [Google Scholar] [CrossRef]
- Kostina-Bednarz, M.; Płonka, J.; Barchanska, H. Allelopathy as a source of bioherbicides: Challenges and prospects for sustainable agriculture. Rev. Environ. Sci. Bio-Technol. 2023, 22, 471–504. [Google Scholar] [CrossRef]
- Ma, Z.Y. Study on the Allelopathic Effects Mechanism of Euphorbia jolkinii Based on Physiological, Biochemical and Metabolomics. Master’s Thesis, Yunnan Agricultural University, Kunming, China, 2023. [Google Scholar]
- Duan, R.; Luo, Q.; Xiao, X.; Niu, Q.-m.; Liu, Y.; Gui, B.-l.; Zhong, L.-q.; Chu, X.-h.; Shan, G.-l. Analysis and study of secondary metabolites and allelopathic effects of main substances of Euphorbia jolkinii. Acta Agric. Sin. 2024, 32, 2599–2606. [Google Scholar]
- Luo, S.; Huang, C.; Hua, J.; Jing, S.; Teng, L.; Tang, T.; Liu, Y.; Li, S. Defensive specialized metabolites from the latex of Euphorbia jolkinii. J. Chem. Ecol. 2023, 49, 287–298. [Google Scholar] [CrossRef] [PubMed]
- Ronny, V.; Young, P.J.; William, H.; Sungkee, H.; Lee, Y.H. Lyso-phosphatidylethanolamine primes the plant immune system and promotes basal resistance against hemibiotrophic pathogens. BMC Biotechnol. 2021, 21, 12. [Google Scholar]
- Guo, X.; Han, T.; Tan, L.; Zhao, T.; Zhu, X.; Huang, W.; Lin, K.; Zhang, N.; Wang, J. The allelopathy and underlying mechanism of Skeletonema costatum on Karenia mikimotoi integrating transcriptomics profiling. Aquat. Toxicol. 2022, 242, 106042. [Google Scholar] [CrossRef] [PubMed]
- Han, M.; Wang, R.; Ding, N.; Liu, X.; Zheng, N.; Fu, B.; Sun, L.; Gao, P. Reactive oxygen species-mediated caspase-3 pathway involved in cell apoptosis of Karenia mikimotoi induced by linoleic acid. Algal Res. 2018, 36, 48–56. [Google Scholar] [CrossRef]
- Xiao, Y.; Tan, J.; Yu, Y.; Dong, J.; Cao, L.; Yao, L.; Zhang, Y.; Yan, Z. Phytotoxic effects and potential allelochemicals from water extracts of Paulownia tomentosa flower litter. Agronomy 2024, 14, 367. [Google Scholar] [CrossRef]
- He, L.; He, T.; Farrar, S.; Ji, L.; Liu, T.; Ma, X. Antioxidants maintain cellular redox homeostasis by elimination of reactive oxygen species. Cell. Physiol. Biochem. 2017, 44, 532–553. [Google Scholar] [CrossRef]
- Fatemi, H.; Pour, B.E.; Rizwan, M. Foliar application of silicon nanoparticles affected the growth, vitamin C, flavonoid, and antioxidant enzyme activities of coriander (Coriandrum sativum L.) plants grown in lead (Pb)-spiked soil. Environ. Sci. Pollut. Res. Int. 2021, 28, 1417–1425. [Google Scholar] [CrossRef]
- Stanek, M.; Zubek, S.; Stefanowicz, A.M. Differences in phenolics produced by invasive Quercus rubra and native plant communities induced changes in soil microbial properties and enzymatic activity. For. Ecol. Manag. 2021, 482, 118901. [Google Scholar] [CrossRef]
- Chen, L.; Gin, K.Y.; He, Y. Effects of sulfate on microcystin production, photosynthesis, and oxidative stress in Microcystis aeruginosa. Environ. Sci. Pollut. Res. Int. 2016, 23, 3586–3595. [Google Scholar] [CrossRef]
- Xu, W.; Tan, L.; Guo, X.; Wang, J. Isolation of anti-algal substances from Cylindrotheca closterium and their inhibition activity on bloom-forming Prorocentrum donghaiense. Ecotoxicol. Environ. Saf. 2020, 190, 110180. [Google Scholar] [CrossRef]
- Nicolas, N.; Rouhier, N.; Gelhaye, E.; Jacquot, J.-P. Reactive oxygen species generation and antioxidant systems in plant mitochondria. Physiol. Plant. 2007, 129, 185–195. [Google Scholar]
- Vashishth, D.S.; Bachheti, A.; Bachheti, R.K.; Azamal, H. Allelopathic effect of Callistemon viminalis’s leaves extract on weeds, soil features, and growth performance of wheat and chickpea plants. J. Plant. Interact. 2023, 18, 2248172. [Google Scholar] [CrossRef]
- Cheng, J.; Shen, Y. On the trends of photosynthesis research. Chin. Bull. Bot. 2011, 46, 694–704. [Google Scholar]
- Li, J.; Zhao, T.; Chen, L.; Chen, H.; Luo, D.; Chen, C.; Miao, Y.; Liu, D. Artemisia argyi allelopathy: A generalist compromises hormone balance, element absorption, and photosynthesis of receptor plants. BMC Plant. Biol. 2022, 22, 368. [Google Scholar] [CrossRef] [PubMed]
- Kunal; Pranaw, K.; Kumawat, K.C.; Meena, V.S. Editorial: Plant growth-promoting rhizobacteria (PGPR) and plant hormones: An approach for plant abiotic stress management and sustainable agriculture. Front. Microbiol. 2023, 14, 1285756. [Google Scholar] [CrossRef] [PubMed]
- Dong, L.; Ma, Y.; Chen, C.-Y.; Shen, L.; Sun, W.; Cui, G.; Naqvi, N.I.; Deng, Y.Z. Identification and characterization of Auxin/IAA biosynthesis pathway in the rice blast fungus Magnaporthe oryzae. J. Fungi 2022, 8, 208. [Google Scholar] [CrossRef]
- Wang, R.; Zhou, T.; Wang, Y.; Dong, J.; Bai, Y.; Huang, X.; Chen, C. Exploring the allelopathic autotoxicity mechanism of ginsenosides accumulation under ginseng decomposition based on integrated analysis of transcriptomics and metabolomics. Front. Bioeng. Biotechnol. 2024, 12, 1365229. [Google Scholar] [CrossRef]
- Zhou, T.; Li, Q.; Huang, X.; Chen, C. Analysis transcriptome and phytohormone changes associated with the allelopathic effects of ginseng hairy roots induced by different-polarity ginsenoside components. Molecules 2024, 29, 1877. [Google Scholar] [CrossRef]
- Prakash, S.; Kumar, M.; Radha; Kumar, S.; Jaconis, S.; Parameswari, E.; Sharma, K.; Dhumal, S.; Senapathy, M.; Deshmukh, V.P.; et al. The resilient cotton plant: Uncovering the effects of stresses on secondary metabolomics and its underlying molecular mechanisms. Funct. Integr. Genom. 2023, 23, 183. [Google Scholar] [CrossRef]
- Whittaker, R.H.; Feeny, P.P. Allelochemics: Chemical Interactions between Species: Chemical agents are of major significance in the adaptation of species and organization of communities. Science 1971, 171, 757–770. [Google Scholar] [CrossRef]
- Dong, N.Q.; Lin, H.-X. Contribution of phenylpropanoid metabolism to plant development and plant-environment interactions. J. Integr. Plant Biol. 2021, 63, 180–209. [Google Scholar] [CrossRef] [PubMed]
- Boerjan, W.; Ralph, J.; Baucher, M. Lignin biosynthesis. Annu. Rev. Plant Biol. 2003, 54, 519–546. [Google Scholar] [CrossRef] [PubMed]
- Yuan, L.; Grotewold, E. Plant specialized metabolism. Plant Sci. 2020, 298, 110579. [Google Scholar] [CrossRef]
- Zhang, J.; Subramanian, S.; Zhang, Y.; Yu, O. Flavone synthases from Medicago truncatula are flavanone-2-hydroxylases and are important for nodulation. Plant Physiol. 2007, 144, 741–751. [Google Scholar] [CrossRef]
- Wang, W.; Li, Y.; Dang, P.; Zhao, S.; Lai, D.; Zhou, L. Rice secondary metabolites: Structures, roles, biosynthesis, and metabolic regulation. Molecules 2018, 23, 3098. [Google Scholar] [CrossRef]
- Winkel-Shirley, B. Flavonoid biosynthesis. A colorful model for genetics, biochemistry, cell biology, and biotechnology. Plant Physiol. 2001, 126, 485–493. [Google Scholar] [CrossRef]
- Zhang, L.; Chen, K.; Li, T.; Yuan, S.; Li, C.; Bai, L.; Wang, L. Metabolomic and transcriptomic analyses of rice plant interaction with invasive weed Leptochloa chinensis. Front. Plant Sci. 2023, 14, 1271303. [Google Scholar] [CrossRef]
- Xue, Z.; Chen, Z.; Wang, Y.; Sun, W. Proteomic analysis reveals the association between the pathways of glutathione and α-linolenic acid metabolism and lanthanum accumulation in tea plants. Molecules 2023, 28, 1124. [Google Scholar] [CrossRef]
- Vick, B.A.; Zimmerman, D.C. Biosynthesis of jasmonic acid by several plant species. Plant Physiol. 1984, 75, 458–461. [Google Scholar] [CrossRef]
- Weber, H.; Vick, B.A.; Farmer, E.E. Dinor-oxo-phytodienoic acid: A new hexadecanoid signal in the jasmonate family. Proc. Natl. Acad. Sci. USA 1997, 94, 10473–10478. [Google Scholar] [CrossRef]
- Yu, Y.; Cheng, H.; Xu, Z.; Zhong, S.; Wang, C.; Guo, E. Invasion intensity modulates the allelopathic impact of Solidago canadensis L. leaves and roots against Lactuca sativa L. during germination and early seedling stage. Int. J. Environ. Res. 2022, 16, 48. [Google Scholar] [CrossRef]
- Yu, H.X.; Le Roux, J.J.; Jiang, Z.Y.; Sun, F.; Peng, C.L.; Li, W.H. Soil nitrogen dynamics and competition during plant invasion: Insights from Mikania micrantha invasions in China. New Phytol. 2021, 229, 3440–3452. [Google Scholar] [CrossRef] [PubMed]
- Ren, A.; Jiang, D.; Kang, M.; Wu, J.; Xiao, F.; Hou, P.; Fu, X. Evaluation of an intelligent artificial climate chamber for high-throughput crop phenotyping in wheat. Plant Methods 2022, 18, 77. [Google Scholar] [CrossRef]
- Liu, Z.; Zhang, N.; Ma, X.; Zhang, T.; Li, X.; Tian, G.; Feng, Y.; An, T. Sesquiterpenes from Ambrosia artemisiifolia and their allelopathy. Front. Plant Sci. 2022, 13, 996498. [Google Scholar] [CrossRef] [PubMed]
- Fan, J.-s.; Li, Y.-f.; Xie, F.-g.; Mo, Z.-w.; Wu, X.-m.; Lin, Q.; Zhu, W.; Chen, Y.-h.; Liu, Y.; Huang, J.; et al. Physiological and growth response of sweet corn hybrids to aluminum-induced stress. J. Agric. Sci. 2020, 12, 71. [Google Scholar] [CrossRef]
- Wang, C.; Liu, Z.; Wang, Z.; Pang, W.; Zhang, L.; Wen, Z.; Zhao, Y.; Sun, J.; Wang, Z.-Y.; Yang, C. Effects of autotoxicity and allelopathy on seed germination and seedling growth in Medicago truncatula. Front. Plant Sci. 2022, 13, 908426. [Google Scholar] [CrossRef]
- Chen, Y.; Liang, Q.; Wei, L.; Zhou, X. Alfalfa mosaic virus and white clover Mosaic virus combined infection leads to chloroplast destruction and alterations in photosynthetic characteristics of Nicotiana benthamiana. Viruses 2024, 16, 1255. [Google Scholar] [CrossRef]
- Oliva, D.; Piro, A.; Carbone, M.; Mollo, E.; Kumar, M.; Scarcelli, F.; Nisticò, D.M.; Mazzuca, S. Physiological and proteomic responses of Posidonia oceanica to phytotoxins of invasive Caulerpa species. Environ. Exp. Bot. 2024, 228, 105987. [Google Scholar] [CrossRef]
- Hiscox, J.D.; Israelstam, G.F. A method for the extraction of chlorophyll from leaf tissue without maceration. Can. J. Bot. 1979, 57, 1332–1334. [Google Scholar] [CrossRef]
- Yin, C.; Lei, W.; Wang, S.; Xie, G.; Qiu, D. Biochar and arbuscular mycorrhizal fungi promote rapid-cycling Brassica napus growth under cadmium stress. Sci. Total Environ. 2024, 953, 176034. [Google Scholar] [CrossRef]
- Santanu, S.; Aryadeep, R. Crosstalk of melatonin with major phytohormones and growth regulators in mediating abiotic stress tolerance in plants. S. Afr. J. Bot. 2023, 163, 201–216. [Google Scholar]
- Thévenot, E.A.; Roux, A.; Xu, Y.; Ezan, E.; Junot, C. Analysis of the human adult urinary metabolome variations with age, body mass index, and gender by implementing a comprehensive workflow for univariate and OPLS statistical analyses. J. Proteome Res. 2015, 14, 3322–3335. [Google Scholar] [CrossRef] [PubMed]
- Kanehisa, M.; Goto, S. KEGG: Kyoto encyclopedia of genes and genomes. Nucleic Acids Res. 2000, 28, 27–30. [Google Scholar] [CrossRef]
- Williamson, G.B.; Richardson, D. Bioassays for allelopathy: Measuring treatment responses with independent controls. J. Chem. Ecol. 1988, 14, 181–187. [Google Scholar] [CrossRef]
- Zhang, K.-M.; Shen, Y.; Yang, J.; Miu, X.; Bhowmik, P.C.; Zhou, X.; Fang, Y.-M.; Xing, B.-S. The defense system for Bidens pilosa root exudate treatments in Pteris multifida gametophyte. Ecotoxicol. Environ. Saf. 2019, 173, 203–213. [Google Scholar] [CrossRef] [PubMed]








Disclaimer/Publisher’s Note: The statements, opinions and data contained in all publications are solely those of the individual author(s) and contributor(s) and not of MDPI and/or the editor(s). MDPI and/or the editor(s) disclaim responsibility for any injury to people or property resulting from any ideas, methods, instructions or products referred to in the content. |
© 2025 by the authors. Licensee MDPI, Basel, Switzerland. This article is an open access article distributed under the terms and conditions of the Creative Commons Attribution (CC BY) license (https://creativecommons.org/licenses/by/4.0/).
Share and Cite
Xiao, X.; Ma, Z.; Zhou, K.; Niu, Q.; Luo, Q.; Yang, X.; Chu, X.; Shan, G. Elucidating the Underlying Allelopathy Effects of Euphorbia jolkinii on Arundinella hookeri Using Metabolomics Profiling. Plants 2025, 14, 123. https://doi.org/10.3390/plants14010123
Xiao X, Ma Z, Zhou K, Niu Q, Luo Q, Yang X, Chu X, Shan G. Elucidating the Underlying Allelopathy Effects of Euphorbia jolkinii on Arundinella hookeri Using Metabolomics Profiling. Plants. 2025; 14(1):123. https://doi.org/10.3390/plants14010123
Chicago/Turabian StyleXiao, Xue, Zuyan Ma, Kai Zhou, Qiongmei Niu, Qin Luo, Xin Yang, Xiaohui Chu, and Guilian Shan. 2025. "Elucidating the Underlying Allelopathy Effects of Euphorbia jolkinii on Arundinella hookeri Using Metabolomics Profiling" Plants 14, no. 1: 123. https://doi.org/10.3390/plants14010123
APA StyleXiao, X., Ma, Z., Zhou, K., Niu, Q., Luo, Q., Yang, X., Chu, X., & Shan, G. (2025). Elucidating the Underlying Allelopathy Effects of Euphorbia jolkinii on Arundinella hookeri Using Metabolomics Profiling. Plants, 14(1), 123. https://doi.org/10.3390/plants14010123
