Morphological and Molecular Identification of Ulva spp. (Ulvophyceae; Chlorophyta) from Algarrobo Bay, Chile: Understanding the Composition of Green Tides
Abstract
1. Introduction
2. Results
2.1. Ulva spp. Covers
2.2. Description of Specimens
2.2.1. Ulva stenophylloides L.G. Kraft, Kraft & R.F. Waller
2.2.2. Ulva uncialis (Kützing) Montagne
2.2.3. Ulva compressa Linnaeus
2.2.4. Ulva aragoensis (Bliding) Maggs
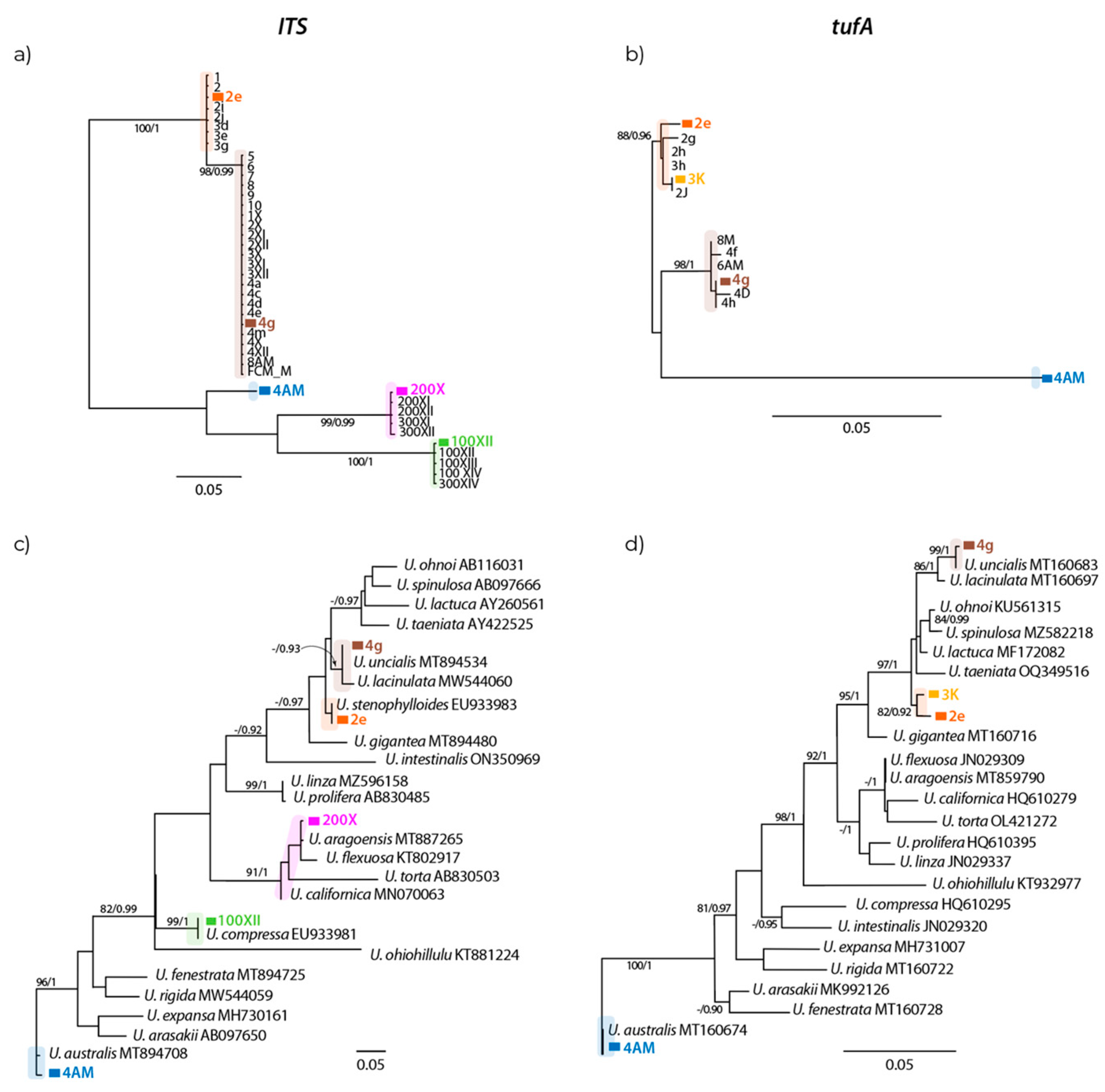
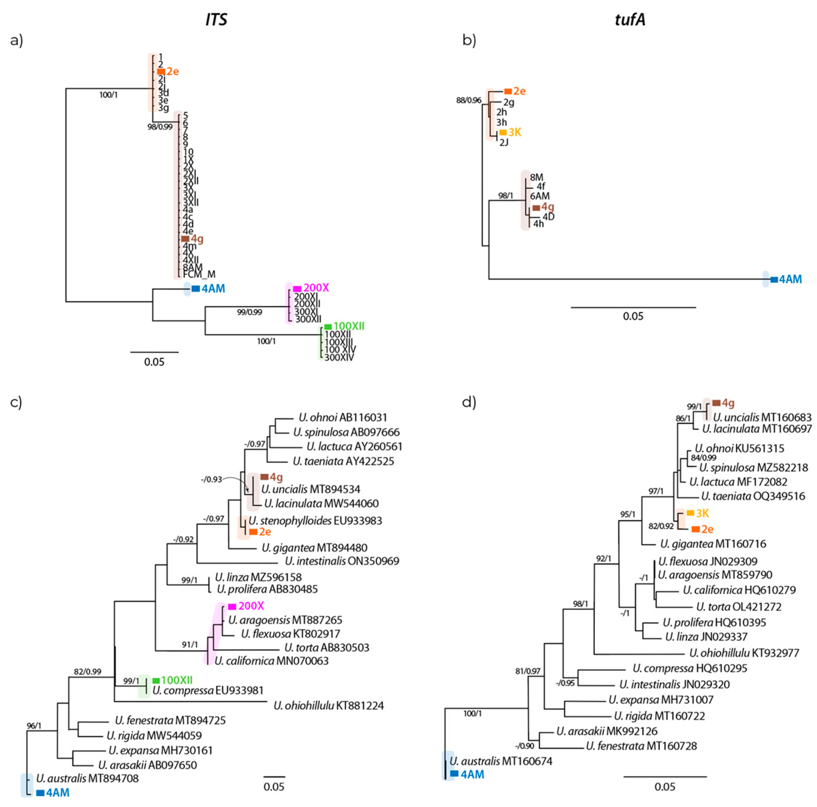
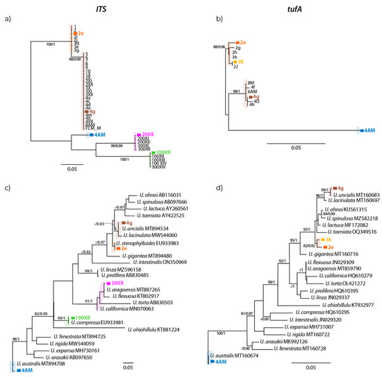
2.3. Molecular Phylogenetics
3. Discussion
4. Conclusions
5. Materials and Methods
5.1. Sampling
5.2. External and Internal Morphology
5.3. Sampling for Molecular Analyses
5.4. DNA Extraction and PCR Amplification
Supplementary Materials
Author Contributions
Funding
Data Availability Statement
Conflicts of Interest
References
- Ye, N.-H.; Zhang, X.-W.; Mao, Y.-Z.; Liang, C.-W.; Xu, D.; Zou, J.; Zhuang, Z.-M.; Wang, Q.-Y. ‘Green tides’ are overwhelming the coastline of our blue planet: Taking the world’s largest example. Ecol. Res. 2011, 26, 477–485. [Google Scholar] [CrossRef]
- Zhang, J.; Shi, J.; Gao, S.; Huo, Y.; Cui, J.; Shen, H.; Liu, G.; He, P. Annual patterns of macroalgal blooms in the Yellow Sea during 2007–2017. PLoS ONE 2019, 14, e0210460. [Google Scholar] [CrossRef] [PubMed]
- Fletcher, R.L. The Occurrence of “Green Tides”—A Review. In Marine Benthic Vegetation—Recent Changes and the Effects of Eutrophication; Schramm, W., Nienhuis, P.H., Eds.; Springer: Berlin/Heidelberg, Germany, 1996; p. 123. [Google Scholar]
- Nelson, T.A.; Nelson, A.V.; Tjoelker, M. Seasonal and Spatial Patterns of ‘Green Tides’ (Ulvoid Algal Blooms) and Related Water Quality Parameters in the Coastal Waters of Washington State, USA. Bot. Mar. 2003, 46, 263–275. [Google Scholar] [CrossRef]
- Wang, H.; Wang, G.; Gu, W. Macroalgal blooms caused by marine nutrient changes resulting from human activities. J. Appl. Ecol. 2020, 57, 766–776. [Google Scholar] [CrossRef]
- Schreyers, L.; Emmerik, T.; Biermann, L.; Le Lay, Y. Spotting Green Tides over Brittany from Space: Three Decades of Monitoring with Landsat Imagery. Remote Sens. 2021, 13, 1408. [Google Scholar] [CrossRef]
- Wang, X.H.; Li, L.; Bao, X.; Zhao, L.D. Economic Cost of an Algae Bloom Cleanup in China’s 2008 Olympic Sailing Venue. Eos Trans. Am. Geophys. Union 2020, 90, 238–239. [Google Scholar] [CrossRef]
- Quillien, N.; Nordström, M.C.; Guyonnet, B.; Maguer, M.; Garrec, V.; Bonsdorff, E.; Grall, J. Large-scale effects of green tides on macrotidal sandy beaches: Habitat-specific responses of zoobenthos. Est. Coast. Shelf Sci. 2015, 164, 379–391. [Google Scholar] [CrossRef]
- Gladyshev, M.I.; Gubelit, Y.I. Green Tides: New Consequences of the Eutrophication of Natural Waters (Invited Review). Contemp. Probl. Ecol. 2019, 12, 135–156. [Google Scholar] [CrossRef]
- Smith, R.B.; Bass, B.; Sawyer, D.; Depew, D.; Watson, S.B. Estimating the economic costs of algal blooms in the Canadian Lake Erie Basin. Harmful Algae 2019, 87, 101624. [Google Scholar] [CrossRef]
- Liu, D.; Keesing, J.K.; Xing, Q.; Shi, P. World’s largest macroalgal bloom caused by expansion of seaweed aquaculture in China. Mar. Poll. Bull. 2009, 58, 888–895. [Google Scholar] [CrossRef]
- Xing, Q.; An, D.; Zheng, X.; Wei, Z.; Wang, X.; Li, L.; Tian, L.; Chen, J. Monitoring seaweed aquaculture in the Yellow Sea with multiple sensors for managing the disaster of macroalgal blooms. Remote Sen. Environ. 2019, 231, 111279. [Google Scholar] [CrossRef]
- Zhao, J.; Jiang, P.; Liu, Z.; Wei, W.; Lin, H.; Li, F.; Wang, J.; Qin, S. The yellow sea green tides were dominated by one species, Ulva (Enteromorpha) prolifera, from 2007 to 2011. Chin. Sci. Bull. 2013, 58, 2298–2303. [Google Scholar] [CrossRef]
- Nikulina, A.; Dullo, W.C. Eutrophication and heavy metal pollution in the Flensburg Fjord: A reassessment after 30 years. Mar. Poll. Bull. 2009, 58, 905–915. [Google Scholar] [CrossRef]
- Ziyang, L.; Jixiang, H.; Jeremy, D.B. Ecological risk assessment for eutrophication and heavy metal pollution of Suyahu Reservoir sediments. Biotechnol. Biotechnol. Equip. 2019, 33, 1053–1062. [Google Scholar]
- Valiela, I.; Foreman, K.; LaMontagne, M.; Hersh, D.; Costa, J.; Peckol, P.; DeMeo-Andreson, B.; D’Avanzo, C.; Babione, M.; Sham, C.-H.; et al. Couplings of watersheds and coastal waters: Sources and consequences of nutrient enrichment in Waquoit Bay, Massachusetts. Estuaries 1992, 15, 443–457. [Google Scholar] [CrossRef]
- Ge, C.; Yu, X.; Kan, M.; Qu, C. Adaption of Ulva pertusa to multiple-contamination of heavy metals and nutrients: Biological mechanism of outbreak of Ulva sp. green tide. Mar. Poll. Bull. 2017, 125, 250–253. [Google Scholar] [CrossRef] [PubMed]
- Qi, Y.; Zhao, Y.; Fu, G.; Li, J.; Zhao, C.; Guan, X.; Zhu, S. The Nutrient and Heavy Metal Contents in Water of Tidal Creek of the Yellow River Delta, China: Spatial Variations, Pollution Statuses, and Ecological Risks. Water 2022, 14, 713. [Google Scholar] [CrossRef]
- Contreras-Porcia, L.; Meynard, A.; Bulboa, C.; Vargas, P.; Rivas, J.; Latorre-Padilla, N.; Navarrete, S.A.; Search, F.V.; Oyarzo-Miranda, C.; Toro-Mellado, F. Expansion of marine pollution along the coast: Negative effects on kelps and contamination transference to benthic herbivores? Mar. Environ. Res. 2023, 192, 106229. [Google Scholar] [CrossRef]
- Kennison, R.L.; Kamer, K.; Fong, P. Rapid nitrate uptake rates and large short-term storage capacities may explain why opportunistic green macroalgae dominate shallow eutrophic estuaries. J. Phycol. 2011, 47, 483–494. [Google Scholar] [CrossRef]
- Naldi, M.; Viaroli, P. Nitrate uptake and storage in the seaweed Ulva rigida C. Agardh in relation to nitrate availability and thallus nitrate content in a eutrophic coastal lagoon (Sacca di Goro, Po River Delta, Italy). J. Exp. Mar. Biol. Ecol. 2002, 269, 65–83. [Google Scholar] [CrossRef]
- Contreras-Porcia, L.; Dennett, G.; González, A.; Medina, C.; Correa, J.; Moenne, A. Identification of Copper-Induced Genes in the Marine Alga Ulva compressa (Chlorophyta). Mar. Biotechnol. 2011, 13, 544–556. [Google Scholar] [CrossRef] [PubMed]
- Trapasso, G.; Coppola, F.; Queirós, F.; Henriques, B.; Soares, A.M.V.M.; Pereira, E.; Chiesa, S.; Freitas, R. How Ulva lactuca can influence the impacts induced by the rare earth element Gadolinium in Mytilus galloprovincialis? The role of macroalgae in water safety towards marine wildlife. Ecotox. Environ. Saf. 2021, 215, 112101. [Google Scholar] [CrossRef]
- Ramírez, M.E.; Santelices, B. Catálogo de las Algas Marinas Bentónicas de la Costa Temperada del Pacífico de Sudamérica; Facultad de Ciencias Biológicas; Editorial Pontificia Universidad Católica: Santiago, Chile, 1991; p. 437. [Google Scholar]
- Hoffman, A.; Santelices, B. Flora Marina de Chile Central, 1st ed.; Ediciones Universidad Católica: Santiago, Chile, 1997; p. 434. [Google Scholar]
- Ramírez, M.E.; Bulboa, C.; Contreras-Porcia, L.; Mora, A.M. Flora Marina Bentónica de Quintay, 1st ed.; RIL Editores: Santiago, Chile, 2018; pp. 30–144. [Google Scholar]
- Guiry, M.D.; Guiry, G.M. AlgaeBase; World-Wide Electronic Publication, National University of Ireland: Galway, Ireland, 2008; Available online: https://www.algaebase.org (accessed on 15 April 2024).
- Hiraoka, M. Massive Ulva Green Tides Caused by Inhibition of Biomass Allocation to Sporulation. Plants 2021, 10, 2482. [Google Scholar] [CrossRef] [PubMed]
- Hebert, P.D.N.; Cywinska, A.; Ball, S.L.; deWaard, J.R. Biological identifications through DNA barcodes. Proc. Biol. Sci. 2003, 270, 313–321. [Google Scholar] [CrossRef] [PubMed]
- Guidone, M.; Thornber, C.; Wysor, B.; O’Kelly, C.J. Molecular and morphological diversity of Narragansett Bay (RI, USA) Ulva (Ulvales, Chlorophyta) populations. J. Phycol. 2013, 49, 979–995. [Google Scholar] [CrossRef] [PubMed]
- Heesch, S.; Broom, J.E.S.; Neill, K.F.; Farr, T.J.; Dalen, J.L.; Nelson, W.A. Ulva, Umbraulva and Gemina: Genetic survey of New Zealand taxa reveals diversity and introduced species. J. Phycol. 2009, 44, 143–154. [Google Scholar] [CrossRef]
- Kraft, L.G.K.; Kraft, G.T.; Waller, R.F. Investigations into southern Australian Ulva (Ulvophyceae, Chlorophyta) taxonomy and molecular phylogeny indicate both cosmopolitanism and endemic cryptic species. J. Phycol. 2010, 46, 1257–1277. [Google Scholar] [CrossRef]
- Ogawa, T.; Ohki, K.; Kamiya, M. Differences of spatial distribution and seasonal succession among Ulva species (Ulvophyceae) across salinity gradients. Phycologia 2013, 52, 637–651. [Google Scholar] [CrossRef]
- Kang, J.H.; Jang, J.E.; Kim, J.H.; Byeon, S.Y.; Kim, S.; Choi, S.K.; Kang, Y.H.; Park, S.R.; Lee, H.J. Species composition, diversity, and distribution of the genus Ulva along the coast of Jeju Island, Korea based on molecular phylogenetic analysis. PLoS ONE 2019, 14, e0219958. [Google Scholar] [CrossRef]
- Xia, Z.; Cao, X.; Li, S.; Cao, J.; Tong, Y.; Sun, Y.; Liu, J.; Zhao, S.; Cui, Q.; Zeng, Y.; et al. Distribution of Ulva prolifera, the dominant species in green tides along the Jiangsu Province coast in the Southern Yellow Sea, China. J. Sea Res. 2023, 196, 102436. [Google Scholar] [CrossRef]
- Fort, A.; McHale, M.; Cascella, K.; Potin, P.; Perrineau, M.-M.; Kerrison, P.D.; da Costa, E.; Calado, R.; Domingues, M.D.R.; Costa Azevedo, I.; et al. Exhaustive reanalysis of barcode sequences from public repositories highlights ongoing misidentifications and impacts taxa diversity and distribution. Mol. Ecol. Res. 2022, 22, 86–101. [Google Scholar] [CrossRef]
- Saunders, G.W.; Kucera, H. An evaluation of rbcL, tufA, UPA, LSU and ITS as DNA barcode markers for the marine green macroalgae. Cryptogam Algol. 2010, 31, 487–528. [Google Scholar]
- Spalding, H.L.; Conklin, K.Y.; Smith, C.M.; O’Kelly, C.J.; Serwood, A.R. New Ulvaceae (Ulvophyceae, Chlorophyta) from mesophotic ecosystems across the Hawaiian Archipelago. J. Phycol. 2016, 52, 40–53. [Google Scholar] [CrossRef]
- Oróstica, M.; Calderon, M.S.; Min Boo, S.; Sandoval, C.; Edding, M. A new record of Ulva australis (Ulvaceae, Chlorophyta) from northern Chile. Rev. Biol. Mar. Oceanogr. 2017, 52, 621–630. [Google Scholar] [CrossRef]
- Miladi, R.; Manghisi, A.; Minicante, S.A.; Genovese, G.; Abdelkafi, S.; Morabito, M. A DNA barcoding survey of Ulva (Chlorophyta) in Tunisia and Italy reveals the presence of the overlooked alien U. ohnoi. Cryptogam. Algol. 2018, 39, 85–107. [Google Scholar] [CrossRef]
- Lee, H.W.; Kang, J.C.; Kim, M.S. Taxonomy of Ulva causing blooms from Jeju Island, Korea with new species, U. pseudo-ohnoi sp. nov. (Ulvales, Chlorophyta). Algae 2019, 34, 253–266. [Google Scholar] [CrossRef]
- Melton, J.T.; Lopez-Bautista, J.M. Diversity of the green macroalgal genus Ulva (Ulvophyceae, Chlorophyta) from the east and gulf coast of the United States based on molecular data. J. Phycol. 2021, 57, 551–568. [Google Scholar] [CrossRef] [PubMed]
- Kirkendale, L.; Saunders, G.W.; Winberg, P. A Molecular Survey of Ulva (Chlorophyta) in Temperate Australia Reveals Enhanced Levels of Cosmopolitanism. J. Phycol. 2013, 49, 69–81. [Google Scholar] [CrossRef]
- Tran, L.-A.T.; Leliaert, F.; Vieira, C.; Tran, T.V.; Nguyen, T.V.; Dam, T.D.; De Clerck, O. Molecular assessment of Ulva (Ulvales, Chlorophyta) diversity in Vietnam including the new species U. vietnamensis. Phycol. Res. 2023, 71, 13–24. [Google Scholar] [CrossRef]
- Carneiro, V.A.R.; Martins, N.T.; Albuquerque da Silva, S.L.; de Barros-Barreto, M.B.; Pereira, S.B.; Cassano, V. Revealing the diversity of the genus Ulva (Ulvales, Chlorophyta) in southeastern Brazil, with a description of Ulva kanagawae sp. nov. Phycologia 2023, 62, 407–420. [Google Scholar] [CrossRef]
- Steinhagen, S.; Hoffmann, S.; Pavia, H.; Toth, G.B. Molecular identification of the ubiquitous green algae Ulva reveals high biodiversity, crypticity, and invasive species in the Atlantic-Baltic Sea region. Algal Res. 2023, 73, 103132. [Google Scholar] [CrossRef]
- Song, W.; Han, H.; Wang, Z.; Li, Y. Molecular identification of the macroalgae that cause green tides in the Bohai Sea, China. Aquat. Bot. 2019, 156, 38–46. [Google Scholar] [CrossRef]
- Bachoo, T.; Bolton, J.J.; Macey, B.M.; Kandjengo, L.; Reddy, M.M. Resolving the identity of commercially cultivated Ulva (Ulvaceae, Chlorophyta) in integrated seaweed-abalone aquaculture farms in South Africa. J. Phycol. 2023, 59, 1272–1283. [Google Scholar] [CrossRef]
- Hughey, J.R.; Gabrielson, P.W.; Maggs, C.A.; Mineur, F. Genomic analysis of the lectotype specimens of European Ulva rigida and Ulva lacinulata (Ulvaceae, Chlorophyta) reveals the ongoing misapplication of names. Eur. J. Phycol. 2022, 57, 143–153. [Google Scholar] [CrossRef]
- Hughey, J.R.; Miller, K.A.; Gabrielson, P.W. Genetic analysis of Ulva (Ulvaceae, Chlorophyta) type specimens resolves northeast Pacific blade-forming species. Bot. Mar. 2024, 67, 165–179. [Google Scholar] [CrossRef]
- Hanyuda, T.; Kawai, H. Genetic examination of the type speciment of Ulva australis suggests that it was introduced to Australia. Phycol. Res. 2018, 66, 238–241. [Google Scholar] [CrossRef]
- Hughey, J.R.; Gabrielson, P.W.; Maggs, C.A.; Mineur, F.; Miller, K.A. Taxonomic revisions based on genetic analysis of type specimens of Ulva conglobata, U. laetevirens, U. pertusa and U. spathulata (Ulvales, Chlorophyta). Phycol. Res. 2021, 69, 148–153. [Google Scholar] [CrossRef]
- Hughey, J.R.; Maggs, C.A.; Mineur, F.; Jarvis, C.; Miller, K.A.; Shabaka, S.H.; Gabrielson, P.W. Genetic analysis of the Linnaean Ulva lactuca (Ulvales, Chlorophyta) holotype and related type specimens reveals name misapplications, unexpected origins, and new synonymies. J. Phycol. 2019, 55, 503–508. [Google Scholar] [CrossRef]
- Melton, J.T., 3rd; García-Soto, G.C.; López-Bautista, J.M. A new record of the bloom-forming green algal species Ulva ohnoi (Ulvales, Chlorophyta) in the Caribbean Sea. ALGA 2016, 51, 62–64. [Google Scholar]
- van der Loos, L.M.; D’hondt, S.; Engelen, A.H.; Pavia, H.; Toth, G.B.; Willems, A.; Weinberger, F.; De Clerck, O.; Steinhagen, S. Salinity and host drive Ulva-associated bacterial communities across the Atlantic–Baltic Sea gradient. Mol. Ecol. 2023, 32, 6260–6277. [Google Scholar] [CrossRef]
- Pihl, L.; Svenson, A.; Moksnes, P.O.; Wennhage, H. Distribution of green algal mats throughout shallow soft bottoms of the Swedish Skagerrak archipelago in relation to nutrient sources and wave exposure. J. Sea. Res. Oceanogr. 1999, 41, 281–294. [Google Scholar] [CrossRef]
- Yoshida, G.; Uchimura, M.; Hiraoka, M. Persistent occurrence of floating Ulva green tide in Hiroshima Bay, Japan: Seasonal succession and growth patterns of Ulva pertusa and Ulva spp. (Chlorophyta, Ulvales). Hydrobiologia 2015, 758, 223–233. [Google Scholar] [CrossRef]
- Mantri, V.A.; Kazi, M.A.; Balar, N.B.; Gupta, V.; Gajaria, T. Concise review of green algal genus Ulva Linnaeus. J. Phycol. 2020, 32, 2725–2741. [Google Scholar] [CrossRef]
- Ferreira, A.; Sá, C.; Silva, N.; Beltrán, C.; Dias, A.M.; Brito, A.C. Phytoplankton community dynamics in a coastal bay under upwelling influence (central Chile). Estuar. Coast. Shelf Sci. 2020, 245, 106968. [Google Scholar] [CrossRef]
- Fort, A.; Linderhof, C.; Coca-Tagarro, I.; Inaba, M.; McHale, M.; Cascella, K.; Potin, P.; Guiry, M.D.; Sulpice, R. A sequencing-free assay for foliose Ulva species identification, hybrid detection and bulk biomass characterisation. Algal Res. 2021, 55, 102280. [Google Scholar] [CrossRef]
- Shmida, A.; Ellner, S. Coexistence of plant species with similar niches. Vegetatio 1984, 58, 29–55. [Google Scholar] [CrossRef]
- Svensson, E.I.; Gómez-Llano, M.A.; Torres, A.R.; Bensch, H.M. Frequency dependence and ecological drift shape coexistence of species with similar niches. Am. Nat. 2018, 191, 691–703. [Google Scholar] [CrossRef]
- Krupnik, N.; Paz, G.; Douek, J.; Lewinsohn, E.; IsraeL, A.; Carmel, N.; Mineur, F.; Maggs, C.A. Native, invasive and cryptogenic Ulva species from the Israeli Mediterranean Sea: Risk and potential. Med. Mar. Sci. 2018, 19, 132–146. [Google Scholar] [CrossRef]
- Hayden, H.S.; Blomster, J.; Maggs, C.A.; Silva, P.C.; Stanhope, M.J.; Waaland, J.R. Linnaeus was right all along: Ulva and Enteromorpha are not distinct genera. Eur. J. Phycol. 2003, 38, 277–294. [Google Scholar] [CrossRef]
- Herrero, M.L.; Brurberg, M.B.; Ojeda, D.I.; Roleda, M.Y. Occurrence and pathogenicity of Pythium (Oomycota) on Ulva species (Chlorophyta) at different salinities. Algae 2020, 35, 79–89. [Google Scholar] [CrossRef]
- Shimada, S.; Yokoyama, N.; Arai, S.; Hiraoka, M. Phylogeography of the genus Ulva (Ulvophyceae, Chlorophyta), with special reference to the Japanese freshwater and brackish taxa. J. Appl. Phycol. 2008, 20, 979–989. [Google Scholar] [CrossRef]
- Dartois, M.; Pante, E.; Viricel, A.; Becquet, V.; Sauriau, P.G. Molecular genetic diversity of seaweeds morphologically related to Ulva rigida at three sites along the French Atlantic coast. PeerJ 2021, 9, e11966. [Google Scholar] [CrossRef] [PubMed]
- Nelson, W.A.; D’Archino, R.; Neill, K.F.; Robinson, N.M. Introduced marine macroalgae: New perspectives on species recognition and distribution in New Zealand. Bot. Mar. 2021, 64, 379–393. [Google Scholar] [CrossRef]
- Roleda, M.Y.; Heesch, S. Chemical profiling of Ulva species for food applications: What is in a name? Food Chem. 2021, 361, 130084. [Google Scholar] [CrossRef] [PubMed]
- Saunders, G.W. Gel purification of red algal genomic DNA: An inexpensive and rapid method for the isolation of polymerase-chain reaction-friendly DNA. J. Phycol. 1993, 29, 251–254. [Google Scholar] [CrossRef]
- Faugeron, S.; Valero, M.; Destombe, C.; Martínez, E.A.; Correa, J.A. Hierarchical spatial structure and discriminant analysis of genetic diversity in the red alga Mazzaella laminarioides (Gigartinales, Rhodophyta). J. Phycol. 2001, 37, 705–716. [Google Scholar] [CrossRef]
- Katoh, K.; Misawa, K.; Kuma, K.; Miyata, T. MAFFT A novel method for multiple sequence alignment based on fast Fourier transform. Nucleic Acid. Res. 2002, 30, 3059–3066. [Google Scholar] [CrossRef] [PubMed]
- Sayers, E.W.; Cavanaugh, M.; Clark, K.; Pruitt, K.D.; Schoch, C.L.; Sherry, S.T.; Karsch-Mizrachi, I. GenBank. Nucleic Acid. Res. 2022, 50, D161–D164. [Google Scholar] [CrossRef] [PubMed]
- Johnson, M.; Zaretskaya, I.; Raytselis, Y.; McGinnis, S.; Madden, T.L. NCBI BLAST: A better web interface. Nucleic Acid. Res. 2008, 36, W5–W9. [Google Scholar] [CrossRef] [PubMed]
- Camacho, C.; Coulouris, G.; Avagyan, V.; Ma, N.; Papadopoulos, J.; Bealer, K.; Madden, T.L. BLAST+: Architecture and applications. BMC Bioinform. 2009, 10, 421. [Google Scholar] [CrossRef]
- Darriba, D.; Taboada, G.L.; Doallo, R.; Posada, D. jModelTest 2: More models, new heuristics and parallel computing. Nat. Methods 2012, 9, 772. [Google Scholar] [CrossRef]
- Swofford, D.L. PAUP*. Phylogenetic Analysis Using Parsimony (*and Other Methods); Version 4; Sinauer Associates: Sunderland, MA, USA, 2003. [Google Scholar]
- Huelsenbeck, J.P.; Ronquist, F. MRBAYES: Bayesian inference of phylogenetic trees. Bioinformatics 2001, 17, 754–755. [Google Scholar] [CrossRef]
- Ronquist, F.; Huelsenbeck, J.P. MRBAYES 3: Bayesian phylogenetic inference under mixed models. Bioinformatics 2003, 19, 1572–1574. [Google Scholar] [CrossRef]











| Character | Ulva stenophylloides (morph 2) | Ulva uncialis (morph 4) | Ulva compressa (morph 100) | Ulva aragoensis (morph 200) |
|---|---|---|---|---|
| Color | Intense to light green | Dark green | Light green | Light green |
| Thallus shape | Laminar foliosus | Laminar foliosus | Cylindrical | Cylindrical |
| Texture | Smooth and thin | Smooth and thick | Smooth and thin | Smooth and thin |
| Algae edge (upper) | Smooth and undulated | Smooth | Smooth | Smooth |
| Seaweed edge (middle) | Smooth and undulated | Wavy | Smooth | Smooth |
| Seaweed edge (basal) | Smooth and serrated | Toothed and with excrescences | Smooth | Smooth |
| Disk shape | Round | Round | Round | Round to irregular |
| Perforations in the fronds | Present | Present | Absent | Absent |
| Species | ITS1 | tufA | ||
|---|---|---|---|---|
| GenBank Accession Number | References | GenBank Accession Number | References | |
| U. aragoensis | MT887265 | [35,42] | MT859790 | [42,46] |
| U. arasakii | AB097650 | [36] | MK992126 | [36] |
| U. australis | MT894708 | [36] | MT160674 | [36,46] |
| U. californica | MN070063 | [34,35] | HQ610279 | [37,46] |
| U. compressa | EU933981 | [32] | HQ610295 | [37,46] |
| U. expansa | MH730161 | [36] | MH731007 | [36,52,53] |
| U. fenestrata | MT894725 | [36] | MT160728 | [36,46] |
| U. flexuosa | KT802917 | [35] | JN029309 | [43,46] |
| U. gigantea | MT894480 | [36] | MT160716 | [36] |
| U. intestinalis | EU933936 | [32] | JN029320 | [43,46] |
| U. lacinulata | MW544060 | [36] | MT160697 | [36,46] |
| U. lactuca | AY260561 | [36] | MF172082 | [36] |
| U. linza | MZ596158 | [35] | JN029337 | [43,46] |
| U. ohiohillulu | KT881224 | [36] | KT932977 | [36] |
| U. ohnoi | AB116031 | [36] | KU561315 | [54] |
| U. prolifera | AB830485 | [35] | HQ610395 | [37,46] |
| U. rigida | MW544059 | [36,49] | MT160722 | [36] |
| U. spinulosa | AB097666 | [34] | MZ582218 | [44] |
| U. stenophylloides | EU933983 | [32] | * | |
| U. taeniata | AY422525 | [34] | OQ349516 | [50] |
| U. torta | AB830503 | [34] | OL421272 | [46,55] |
| U. uncialis | MT894534 | [36] | MT160683 | [36] |
Disclaimer/Publisher’s Note: The statements, opinions and data contained in all publications are solely those of the individual author(s) and contributor(s) and not of MDPI and/or the editor(s). MDPI and/or the editor(s) disclaim responsibility for any injury to people or property resulting from any ideas, methods, instructions or products referred to in the content. |
© 2024 by the authors. Licensee MDPI, Basel, Switzerland. This article is an open access article distributed under the terms and conditions of the Creative Commons Attribution (CC BY) license (https://creativecommons.org/licenses/by/4.0/).
Share and Cite
Mutizabal-Aros, J.; Ramírez, M.E.; Haye, P.A.; Meynard, A.; Pinilla-Rojas, B.; Núñez, A.; Latorre-Padilla, N.; Search, F.V.; Tapia, F.J.; Saldías, G.S.; et al. Morphological and Molecular Identification of Ulva spp. (Ulvophyceae; Chlorophyta) from Algarrobo Bay, Chile: Understanding the Composition of Green Tides. Plants 2024, 13, 1258. https://doi.org/10.3390/plants13091258
Mutizabal-Aros J, Ramírez ME, Haye PA, Meynard A, Pinilla-Rojas B, Núñez A, Latorre-Padilla N, Search FV, Tapia FJ, Saldías GS, et al. Morphological and Molecular Identification of Ulva spp. (Ulvophyceae; Chlorophyta) from Algarrobo Bay, Chile: Understanding the Composition of Green Tides. Plants. 2024; 13(9):1258. https://doi.org/10.3390/plants13091258
Chicago/Turabian StyleMutizabal-Aros, Javiera, María Eliana Ramírez, Pilar A. Haye, Andrés Meynard, Benjamín Pinilla-Rojas, Alejandra Núñez, Nicolás Latorre-Padilla, Francesca V. Search, Fabian J. Tapia, Gonzalo S. Saldías, and et al. 2024. "Morphological and Molecular Identification of Ulva spp. (Ulvophyceae; Chlorophyta) from Algarrobo Bay, Chile: Understanding the Composition of Green Tides" Plants 13, no. 9: 1258. https://doi.org/10.3390/plants13091258
APA StyleMutizabal-Aros, J., Ramírez, M. E., Haye, P. A., Meynard, A., Pinilla-Rojas, B., Núñez, A., Latorre-Padilla, N., Search, F. V., Tapia, F. J., Saldías, G. S., Navarrete, S. A., & Contreras-Porcia, L. (2024). Morphological and Molecular Identification of Ulva spp. (Ulvophyceae; Chlorophyta) from Algarrobo Bay, Chile: Understanding the Composition of Green Tides. Plants, 13(9), 1258. https://doi.org/10.3390/plants13091258

