Characterization of Natural Bioactive Compounds from Greek Oregano Accessions Subjected to Advanced Extraction Techniques
Abstract
1. Introduction
2. Results and Discussion
2.1. Optimization Study Through Single-Factor Experiments
2.2. Total Phenolic Content (TPC) and Total Flavonoid Content (TFC) of Different Oregano Extracts
2.3. Antioxidant Activity of Different Oregano Extracts
2.4. Phenolic Profile of Different Oregano Extracts
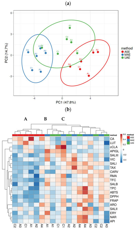
2.5. Principal Component Analysis and Heatmap Analysis
3. Materials and Methods
3.1. Plant Materials
3.2. Chemicals
3.3. UAE
3.4. MAE
3.5. ASE
3.6. LC-MS Analysis
3.7. Determination of Total Phenolic Content, Total Flavonoid Content, and Antioxidant Activity
3.8. Statistical Analysis
4. Conclusions
Supplementary Materials
Author Contributions
Funding
Data Availability Statement
Conflicts of Interest
References
- Yan, F.; Azizi, A.; Janke, S.; Schwarz, M.; Zeller, S.; Honermeier, B. Antioxidant capacity variation in the oregano (Origanum vulgare L.) collection of the German National Genebank. Ind. Crops Prod. 2016, 92, 19–25. [Google Scholar] [CrossRef]
- Baranauskaitė, J.; Jakštas, V.; Ivanauskas, L.; Kopustinskienė, D.M.; Drakšienė, G.; Masteikova, R.; Bernatonienė, J. Optimization of carvacrol, rosmarinic, oleanolic and ursolic acid extraction from oregano herbs (Origanum onites L., Origanum vulgare spp. hirtum and Origanum vulgare L.). Nat. Prod. Res. 2016, 30, 672–674. [Google Scholar] [CrossRef] [PubMed]
- Ietswaart, J.H. A Taxonomic Revision of the Genus Origanum (Labiatae); Leiden Botanical Series; Springer: Dordrecht, The Netherlands, 1980; Volume 4, pp. 1–153. [Google Scholar]
- Kokkini, S. Taxonomy, diversity and distribution of oregano species. In Oregano: Proceedings of the IPGRI International Workshop on Oregano, 8–12 May 1996, CIHEAM, Valenzano (Bari), Italy; Padulosi, S., Ed.; Bioversity International: Rome, Italy, 1997; Volume 14, pp. 2–12. [Google Scholar]
- Lukas, B.; Schmiderer, C.; Novak, J. Essential oil diversity of European Origanum vulgare L. (Lamiaceae). Phytochemistry 2015, 119, 32–40. [Google Scholar] [CrossRef] [PubMed]
- Kokkini, S.; Karousou, R.; Vokou, D. Pattern of geographic variations of Origanum vulgare trichomes and essential oil content in Greece. Biochem. Syst. Ecol. 1994, 22, 517–528. [Google Scholar] [CrossRef]
- Papaioannou, C.; Stefanakis, M.K.; Batargias, C.; Kilias, G.; Anastasopoulos, E.; Katerinopoulos, H.E.; Papasotiropoulos, V. Genetic profiling and volatile oil content of oregano genotypes from Greece. Rev. Bras. Farmacogn. 2020, 30, 295–300. [Google Scholar] [CrossRef]
- Gavalas, N.P.; Kalburtji, K.L.; Kokkini, S.; Mamolos, A.P.; Veresoglou, D.S. Eotypic variation in plant characteristics for Origanum vulgare subsp. hirtum populations. Biochem. Syst. Ecol. 2011, 39, 562–569. [Google Scholar] [CrossRef]
- Zheng, W.; Wang, S.Y. Antioxidant activity and phenolic compounds in selected herbs. J. Agric. Food Chem. 2001, 49, 5165–5170. [Google Scholar] [CrossRef]
- Shan, B.; Cai, Y.Z.; Sun, M.; Corke, H. Antioxidant capacity of 26 spice extracts and characterization of their phenolic constituents. J. Agric. Food Chem. 2005, 53, 7749–7759. [Google Scholar] [CrossRef]
- Teixeira, B.; Marques, A.; Ramos, C.; Serrano, C.; Matos, O.; Neng, N.R.; Nogueira, J.M.F.; Saraiva, J.A.; Nunes, M.L. Chemical composition and bioactivity of different oregano (Origanum vulgare) extracts and essential oil. J. Sci. Food Agric. 2013, 93, 2707–2714. [Google Scholar] [CrossRef]
- Jafari Khorsand, G.; Morshedloo, M.R.; Mumivand, H.; Emami Bistgani, Z.; Maggi, F.; Khademi, A. Natural diversity in phenolic components and antioxidant properties of oregano (Origanum vulgare L.) accessions, grown under the same conditions. Sci. Rep. 2022, 12, 5813. [Google Scholar] [CrossRef]
- Exarchou, V.; Nenadis, N.; Tsimidou, M.; Gerothanassis, I.P.; Troganis, A.; Boskou, D. Antioxidant activities and phenolic composition of extracts from Greek oregano, Greek sage, and summer savory. J. Agric. Food Chem. 2002, 50, 5294–5299. [Google Scholar] [CrossRef] [PubMed]
- Botsoglou, N.A.; Grigoropoulou, S.H.; Botsoglou, E.; Govaris, A.; Papageorgiou, G. The effects of dietary oregano essential oil and α-tocopheryl acetate on lipid oxidation in raw and cooked turkey during refrigerated storage. Meat Sci. 2003, 65, 1193–1200. [Google Scholar] [CrossRef] [PubMed]
- Tsimogiannis, D.; Stavrakaki, M.; Oreopoulou, V. Isolation and characterisation of antioxidant components from oregano (Origanum heracleoticum). Int. J. Food Sci. 2006, 41, 39–48. [Google Scholar] [CrossRef]
- Gutiérrez-Grijalva, E.P.; Picos-Salas, M.A.; Leyva-López, N.; Criollo-Mendoza, M.S.; Vazquez-Olivo, G.; Heredia, J.B. Flavonoids and phenolic acids from oregano: Occurrence, biological activity and health benefits. Plants 2017, 7, 2. [Google Scholar] [CrossRef]
- Skendi, A.; Irakli, M.; Chatzopoulou, P. Analysis of phenolic compounds in Greek plants of Lamiaceae family by HPLC. J. Appl. Res. Med. Aromat. Plants 2017, 6, 62–69. [Google Scholar] [CrossRef]
- Sarrou, E.; Martinidou, E.; Palmieri, L.; Poulopoulou, I.; Trikka, F.; Masuero, D.; Matthias, G.; Ganopoulos, I.; Chatzopoulou, P.; Martens, S. High throughput pre-breeding evaluation of Greek oregano (Origanum vulgare L. subsp. hirtum) reveals multi-purpose genotypes for different industrial uses. J. Appl. Res. Med. Aromat. Plants 2023, 37, 100516. [Google Scholar] [CrossRef]
- Calderón-Oliver, M.; Ponce-Alquicira, E. Environmentally friendly techniques and their comparison in the extraction of natural antioxidants from green tea, rosemary, clove, and oregano. Molecules 2021, 26, 1869. [Google Scholar] [CrossRef]
- Irakli, M.; Bouloumpasi, E.; Christaki, S.; Skendi, A.; Chatzopoulou, P. Modeling and optimization of phenolic compounds from sage (Salvia fruticosa L.) post-distillation residues: Ultrasound- versus microwave-assisted extraction. Antioxidants 2023, 12, 549. [Google Scholar] [CrossRef]
- Ali, A.; Lim, X.Y.; Chong, C.H.; Mah, S.H.; Chua, B.L. Optimization of ultrasound-assisted extraction of natural antioxidants from Piper betle using response surface methodology. LWT—Food Sci. Technol. 2018, 89, 681–688. [Google Scholar] [CrossRef]
- Zhang, L.; Tu, Z.C.; Wang, H.; Fu, Z.F.; Wen, Q.H.; Chang, H.X.; Huang, X.Q. Comparison of different methods for extracting polyphenols from Ipomoea batatas leaves, and identification of antioxidant constituents by HPLC-QTOF-MS2. Food Res. Int. 2015, 70, 101–109. [Google Scholar] [CrossRef]
- Picos-Salas, M.A.; Gutiérrez-Grijalva, E.P.; Valdez-Torres, B.; Angulo-Escalante, M.A.; López-Martínez, L.X.; Delgado-Vargas, F.; Heredia, J.B. Supercritical CO2 extraction of oregano (Lippia graveolens) phenolic compounds with antioxidant, α-amylase and α-glucosidase inhibitory capacity. J. Food Meas. Charact. 2021, 15, 3480–3490. [Google Scholar] [CrossRef]
- Ziagova, M.G.; Mavromatidou, C.; Samiotis, G.; Amanatidou, E. Total phenolic content and antioxidant capacity of Greek medicinal and aromatic plant extracts using pulsed electric field followed by ultrasounds extraction process. J. Food Proc. Preserv. 2022, 46, e16639. [Google Scholar] [CrossRef]
- Belwal, T.; Ezzat, S.M.; Rastrelli, L.; Bhatt, I.D.; Daglia, M.; Baldi, A.; Devkota, H.P.; Orhan, I.E.; Patra, J.K.; Das, G.; et al. A critical analysis of extraction techniques used for botanicals: Trends, priorities, industrial uses and optimization strategies. TrAC—Trends Anal. Chem. 2018, 100, 82–102. [Google Scholar] [CrossRef]
- Michalaki, A.; Karantonis, H.C.; Kritikou, A.S.; Thomaidis, N.S.; Dasenaki, M.E. Ultrasound-Assisted extraction of total phenolic compounds and antioxidant activity evaluation from oregano (Origanum vulgare ssp. hirtum) Using response surface methodology and identification of specific phenolic compounds with HPLC-PDA and Q-TOF-MS/MS. Molecules 2023, 28, 2033. [Google Scholar] [CrossRef]
- Nutrizio, M.; Maltar-Strmečki, N.; Chemat, F.; Duić, B.; Jambrak, A.R. High-voltage electrical discharges in green extractions of bioactives from oregano leaves (Origanum vulgare L.) using water and ethanol as green solvents assessed by theoretical and experimental procedures. Food Eng. Rev. 2021, 13, 161–174. [Google Scholar] [CrossRef]
- Rodríguez-Solana, R.; Salgado, J.M.; Domínguez, J.M.; Cortés-Diéguez, S. Comparison of Soxhlet, accelerated solvent and supercritical fluid extraction techniques for volatile (GC–MS and GC/FID) and phenolic compounds (HPLC–ESI/MS/MS) from Lamiaceae species. Phytochem. Anal. 2015, 26, 61–71. [Google Scholar] [CrossRef]
- Jiang, Z.; Kempinski, C.; Chappell, J. Extraction and analysis of terpenes/terpenoids. Curr. Protoc. Plant Biol. 2016, 1, 345–358. [Google Scholar] [CrossRef]
- Rababah, T.M.; Banat, F.; Rababah, A.; Ereifej, K.; Yang, W. Optimization of extraction conditions of total phenolics, antioxidant activities, and anthocyanin of oregano, thyme, terebinth, and pomegranate. J. Food Sci. 2010, 75, 623–632. [Google Scholar] [CrossRef]
- Nile, S.H.; Nile, A.S.; Keum, Y.S. Total phenolics, antioxidant, antitumor, and enzyme inhibitory activity of Indian medicinal and aromatic plants extracted with different extraction methods. 3 Biotech 2017, 7, 76. [Google Scholar] [CrossRef]
- Zengin, G.; Cvetanović, A.; Gašić, U.; Dragićević, M.; Stupar, A.; Uysal, A.; Şenkarde, I.; Sinan, K.I.; Picot-Allain, M.C.N.; Ak, G.; et al. UHPLC-LTQ OrbiTrap MS analysis and biological properties of Origanum vulgare subsp. viridulum obtained by different extraction methods. Ind. Crops Prod. 2020, 154, 112747. [Google Scholar] [CrossRef]
- Giannenas, I.; Grigoriadou, K.; Sidiropoulou, E.; Bonos, E.; Cheilari, A.; Vontzalidou, A.; Karaiskou, C.; Aligiannis, N.; Florou -Paneri, P.; Christaki, E. Untargeted UHPLC-MS metabolic profiling as a valuable tool for the evaluation of eggs quality parameters after dietary supplementation with oregano, thyme, sideritis tea and chamomile on brown laying hens. Metabolomics 2021, 17, 51. [Google Scholar] [CrossRef] [PubMed]
- Sik, B.; Hanczné, E.L.; Kapcsándi, V.; Ajtony, Z. Conventional and nonconventional extraction techniques for optimal extraction processes of rosmarinic acid from six Lamiaceae plants as determined by HPLC-DAD measurement. J. Pharm. Biomed. Anal. 2020, 184, 11317342. [Google Scholar] [CrossRef] [PubMed]
- Taamalli, A.; Arráez-Román, D.; Abaza, L.; Iswaldi, I.; Fernández-Gutiérrez, A.; Zarrouk, M.; Segura-Carretero, A. LC-MS-based metabolite profiling of methanolic extracts from the medicinal and aromatic species Mentha pulegium and Origanum majorana. PhytoChem. Anal. 2015, 26, 320–330. [Google Scholar] [CrossRef]
- Oreopoulou, A.; Goussias, G.; Tsimogiannis, D.; Oreopoulou, V. Hydro-alcoholic extraction kinetics of phenolics from oregano: Optimization of the extraction parameters. Food Bioprod. Process. 2020, 123, 378–389. [Google Scholar] [CrossRef]
- Tsibranska, I.; Tylkowski, B.; Kochanov, R.; Alipieva, K. Extraction of biologically active compounds from Sideritis ssp. L. Food Bioprod. Process. 2011, 89, 273–280. [Google Scholar] [CrossRef]
- Durling, N.E.; Catchpole, O.J.; Grey, J.B.; Webby, R.F.; Mitchell, K.A.; Foo, L.Y.; Perry, N.B. Extraction of phenolics and essential oil from dried sage (Salvia officinalis) using ethanol–water mixtures. Food Chem. 2007, 101, 1417–1424. [Google Scholar] [CrossRef]
- Bouloumpasi, E.; Hatzikamari, M.; Christaki, S.; Lazaridou, A.; Chatzopoulou, P.; Biliaderis, C.G.; Irakli, M. Assessment of antioxidant and antibacterial potential of phenolic extracts from post-distillation solid residues of oregano, rosemary, sage, lemon balm, and spearmint. Processes 2024, 12, 140. [Google Scholar] [CrossRef]
- Exarchou, V.; Troganis, A.; Gerothanassis, I.P.; Tsimidou, M.; Boskou, D. Identification and quantification of caffeic and rosmarinic acid in complex plant extracts by the use of variable-temperature two-dimensional nuclear magnetic resonance spectroscopy. J. Agric. Food Chem. 2001, 49, 2–8. [Google Scholar] [CrossRef]
- Frías-Zepeda, M.E.; Rosales-Castro, M. Effect of extraction conditions on the concentration of phenolic compounds in Mexican oregano (Lippia graveolens Kunth) residues. Rev. Chapingo Ser. Cienc. For. Ambiente 2021, 27, 367–381. [Google Scholar]
- Guan, H.; Luo, W.; Bao, B.; Cao, Y.; Cheng, F.; Yu, S.; Fan, Q.; Zhang, L.; Wu, Q.; Shan, M. A comprehensive review of rosmarinic acid: From phytochemistry to pharmacology and its new insight. Molecules 2022, 27, 3292. [Google Scholar] [CrossRef]
- Knez Hrnčič, M.; Cör, D.; Simonovska, J.; Knez, Ž.; Kavrakovski, Z.; Rafajlovska, V. Extraction techniques and analytical methods for characterization of active compounds in Origanum species. Molecules 2020, 25, 4735. [Google Scholar] [CrossRef] [PubMed]
- He, G.; Chen, G.; Liu, W.; Ye, D.; Liu, X.; Liang, X.; Song, J. Salvianolic acid B: A review of pharmacological effects, safety, combination therapy, new dosage forms, and novel drug delivery routes. Pharmaceutics 2023, 15, 2235. [Google Scholar] [CrossRef] [PubMed]
- Irakli, M.; Skendi, A.; Bouloumpasi, E.; Chatzopoulou, P.; Biliaderis, C.G. LC-MS Identification and quantification of phenolic compounds in solid residues from the essential oil industry. Antioxidants 2021, 10, 2016. [Google Scholar] [CrossRef] [PubMed]
- Metsalu, T.; Vilo, J. ClustVis: A web tool for visualizing clustering of multivariate data using Principal Component Analysis and heatmap. Nucleic Acids Res. 2015, 43, W566–W570. [Google Scholar] [CrossRef]





| Accessions | TPC (mg GAE/g) | TFC (mg CATE/g) | ABTS (mg TE/g) | DPPH (mg TE/g) | FRAP (mg TE/g) | ||||||
|---|---|---|---|---|---|---|---|---|---|---|---|
| UAE | C1 | 187.6 ± 11.0 c | 317.8 ± 9.4 a | 450.1 ± 44.8 bc | 281.8 ± 21.4 bc | 363.1 ± 8.6 b | |||||
| C2 | 185.4 ± 5.5 c | 292.4 ± 19.0 b | 467.0 ± 18.5 b | 288.3 ± 3.4 b | 376.3 ± 15.9 b | ||||||
| A1 | 187.5 ± 1.0 c | 295.6 ± 3.9 b | 416.4 ± 9.8 c | 251.9 ± 6.5 c | 356.8 ± 3.9 b | ||||||
| A2 | 178.0 ± 4.4 c | 259.1 ± 1.7 c | 429.3 ± 2.1 bc | 287.0 ± 13.9 b | 317.5 ± 7.1 c | ||||||
| A3 | 198.4 ± 4.8 b | 323.1 ± 7.3 a | 518.6 ± 26.6 a | 329.3 ± 33.2 a | 422.3 ± 11.6 a | ||||||
| A4 | 214.0 ± 3.6 a | 294.0 ± 9.1 b | 556.6 ± 12.3 a | 311.1 ± 2.4 ab | 431.3 ± 19.0 a | ||||||
| MAE | C1 | 195.0 ± 1.9 b | 331.3 ± 9.4 a | 500.1 ± 11.5 c | 334.2 ± 7.2 b | 475.3 ± 3.7 b | |||||
| C2 | 208.7 ± 4.0 b | 306.2 ± 5.8 b | 504.9 ± 14.2 c | 358.0 ± 0.7 a | 483.9 ± 1.0 ab | ||||||
| A1 | 200.3 ± 1.8 b | 323.8 ± 0.4 a | 446.8 ± 15.5 d | 326.5 ± 9.5 bc | 427.7 ± 2.0 c | ||||||
| A2 | 202.3 ± 8.5 b | 272.8 ± 6.7 c | 490.3 ± 13.0 c | 309.1 ± 11.4 c | 425.9 ± 13.0 c | ||||||
| A3 | 203.1 ± 10.9 b | 328.1 ± 6.1 a | 538.6 ± 18.0 b | 364.2 ± 13.9 a | 482.8 ± 8.5 ab | ||||||
| A4 | 232.1 ± 20.8 a | 321.6 ± 6.9 a | 593.6 ± 21.3 a | 321.8 ± 17.7 bc | 493.3 ± 7.6 a | ||||||
| ASE | C1 | 178.3 ± 0.5 a | 234.7 ± 4.7 ab | 392.1 ± 2.3 b | 213.6 ± 12.6 c | 335.1 ± 1.1 c | |||||
| C2 | 176.2 ± 0.2 a | 240.0 ± 6.5 ab | 432.0 ± 5.1 ab | 210.0 ± 10.0 c | 317.5 ± 8.5 d | ||||||
| A1 | 157.2 ± 1.4 b | 220.2 ± 2.0 bc | 388.3 ± 10.4 b | 218.1 ± 7.4 bc | 318.5 ± 1.4 d | ||||||
| A2 | 156.0 ± 4.1 b | 210.1 ± 2.7 c | 388.3 ± 7.6 b | 230.9 ± 11.8 abc | 309.4 ± 5.6 d | ||||||
| A3 | 172.9 ± 4.4 a | 246.2 ± 3.3 a | 442.6 ± 9.1 a | 242.7 ± 0.8 ab | 371.5 ± 2.1 b | ||||||
| A4 | 182.9 ± 11.3 a | 228.8 ± 16.6 abc | 449.1 ± 41.0 a | 254.0 ± 7.8 a | 392.3 ± 7.5 a | ||||||
| Two-way ANOVA | |||||||||||
| TPC | TFC | ABTS | DPPH | FRAP | |||||||
| Source | DF | F-value | p-value | F-value | p-value | F-value | p-value | F-value | p-value | F-value | p-value |
| Method (M) | 2 | 104.93 | <0.001 | 303.17 | <0.001 | 113.27 | <0.001 | 196.80 | <0.001 | 954.29 | <0.001 |
| Accession (A) | 5 | 20.15 | <0.001 | 27.56 | <0.001 | 44.21 | <0.001 | 9.30 | <0.001 | 131.31 | <0.001 |
| M × A | 10 | 2.60 | 0.017 | 2.66 | 0.015 | 2.64 | 0.016 | 3.16 | 0.005 | 10.10 | <0.001 |
| Two-Way ANOVA | |||||||||
|---|---|---|---|---|---|---|---|---|---|
| Phenolic Compounds | UAE | MAE | ASE | Method (M) | Accession (A) | M × A | |||
| DF = 2 | DF = 5 | DF = 10 | |||||||
| F-Value | p- Value | F- Value | p- Value | F- Value | p- Value | ||||
| Rosmarinic acid | 165.21 ± 27.51 a | 184.95 ± 24.20 a | 132.71 ± 22.72 b | 278.26 | <0.001 | 114.42 | <0.001 | 9.39 | <0.001 |
| Salvianolic acid B | 158.71 ± 17.51 a | 189.31 ± 16.89 b | 121.75 ± 20.53 c | 619.62 | <0.001 | 62.28 | <0.001 | 17.08 | <0.001 |
| Carvacrol | 30.21 ± 10.35 a | 33.20 ± 10.23 a | 19.35 ± 9.75 b | 812.15 | <0.001 | 373.27 | <0.001 | 151.91 | <0.001 |
| Vicenin | 32.93 ± 5.73 b | 43.83 ± 5.57 a | 31.49 ± 4.13 b | 255.48 | <0.001 | 49.68 | <0.001 | 14.48 | <0.001 |
| Salvianolic acid I | 14.44 ± 7.86 b | 19.91 ± 4.83 a | 3.27 ± 1.28 c | 682.63 | <0.001 | 250.34 | <0.001 | 29.36 | <0.001 |
| Salvianolic acid II | 4.12 ± 2.94 b | 10.91 ± 3.65 a | 6.50 ± 2.74 b | 349.33 | <0.001 | 231.14 | <0.001 | 26.69 | <0.001 |
| Salvianolic acid III | 9.44 ± 2.25 b | 13.28 ± 1.48 a | 7.16 ± 1.52 c | 309.91 | <0.001 | 20.25 | <0.001 | 15.54 | <0.001 |
| Eriodictyol | 4.69 ± 1.24 b | 7.28 ± 0.90 a | 4.90 ± 1.30 b | 563.32 | <0.001 | 130.40 | <0.001 | 35.05 | <0.001 |
| Taxifolin | 2.00 ± 0.78 b | 3.09 ± 0.74 a | 1.40 ± 0.60 c | 574.52 | <0.001 | 103.69 | <0.001 | 57.61 | <0.001 |
| Naringenin | 1.63 ± 0.77 b | 2.34 ± 0.60 a | 1.51 ± 0.67 b | 335.96 | <0.001 | 402.12 | <0.001 | 15.27 | <0.001 |
| Caffeic acid | 0.61 ± 0.12 c | 1.05 ± 0.25 b | 1.78 ± 0.48 a | 1164.67 | <0.001 | 127.61 | <0.001 | 29.28 | <0.001 |
| Aromadendrin | 0.60 ± 0.32 a | 0.95 ± 0.24 a | 0.50 ± 0.28 a | 145.43 | <0.001 | 102.09 | <0.001 | 2.59 | 0.018 |
| Apigenin | 0.32 ± 0.18 b | 0.50 ± 0.10 a | 0.38 ± 0.11 b | 90.23 | <0.001 | 76.03 | <0.001 | 6.63 | <0.001 |
| Luteolin | 0.34 ± 0.09 b | 0.54 ± 0.09 a | 0.56 ± 0.11 a | 206.76 | <0.001 | 23.02 | <0.001 | 19.21 | <0.001 |
| c-chlorogenic acid | 0.62 ± 0.43 ab | 0.76 ± 0.50 a | 0.37 ± 0.30 b | 545.42 | <0.001 | 1398.41 | <0.001 | 39.96 | <0.001 |
| Apigenin-7-O-glucoside | 0.25 ± 0.17 a | 0.34 ± 0.19 a | 0.21 ± 0.15 a | 96.48 | <0.001 | 327.91 | <0.001 | 5.22 | <0.001 |
| Accessions | Salvianolic Acid I | Salvianolic Acid II | Salvianolic Acid III | ||||||
|---|---|---|---|---|---|---|---|---|---|
| UAE | MAE | ASE | UAE | MAE | ASE | UAE | MAE | ASE | |
| C1 | 13.10 ± 0.30 | 13.97 ± 0.04 | 2.92 ± 0.09 | 6.86 ± 0.43 | 9.58 ± 0.42 | 5.08 ± 0.08 | 12.96 ± 0.96 | 14.70 ± 0.70 | 7.69 ± 0.49 |
| C2 | 19.40 ± 0.90 | 20.59 ± 1.19 | 3.45 ± 0.15 | 1.50 ± 0.15 | 12.06 ± 0.09 | 6.13 ± 0.17 | 7.60 ± 0.60 | 12.28 ± 1.05 | 5.60 ± 0.40 |
| A1 | 2.19 ± 0.11 | 14.54 ± 0.64 | 0.87 ± 0.04 | 1.64 ± 0.18 | 9.75 ± 0.25 | 5.34 ± 0.16 | 8.94 ± 0.06 | 14.17 ± 1.30 | 5.58 ± 1.01 |
| A2 | 24.17 ± 0.13 | 25.72 ± 0.72 | 3.89 ± 0.11 | 0.74 ± 0.11 | 4.83 ± 0.17 | 2.76 ± 0.16 | 11.25 ± 1.25 | 13.82 ± 0.82 | 6.47 ± 0.47 |
| A3 | 7.81 ± 0.19 | 19.15 ± 1.15 | 3.61 ± 0.39 | 6.69 ± 0.31 | 13.50 ± 1.50 | 10.65 ± 0.35 | 6.87 ± 0.13 | 13.75 ± 0.25 | 9.35 ± 0.62 |
| A4 | 20.00 ± 2.00 | 25.50 ± 0.50 | 4.88 ± 0.43 | 7.32 ± 0.23 | 15.78 ± 1.78 | 9.12 ± 1.12 | 9.00 ± 1.00 | 10.97 ± 0.03 | 8.27 ± 0.25 |
| Eriodictyol | Taxifolin | Naringenin | |||||||
| UAE | MAE | ASE | UAE | MAE | ASE | UAE | MAE | ASE | |
| C1 | 4.54 ± 0.14 | 7.20 ± 0.20 | 4.16 ± 0.16 | 1.46 ± 0.06 | 2.73 ± 0.13 | 1.40 ± 0.10 | 1.70 ± 0.14 | 2.63 ± 0.13 | 1.51 ± 0.11 |
| C2 | 4.10 ± 0.10 | 5.86 ± 0.03 | 3.36 ± 0.14 | 1.73 ± 0.08 | 2.20 ± 0.03 | 1.18 ± 0.08 | 1.61 ± 0.11 | 2.09 ± 0.02 | 1.05 ± 0.05 |
| A1 | 4.74 ± 0.06 | 8.67 ± 0.47 | 6.58 ± 0.58 | 1.49 ± 0.17 | 2.52 ± 0.28 | 1.31 ± 0.19 | 1.41 ± 0.11 | 2.45 ± 0.09 | 1.28 ± 0.08 |
| A2 | 4.46 ± 0.16 | 6.77 ± 0.29 | 3.69 ± 0.11 | 3.14 ± 0.14 | 4.32 ± 0.30 | 0.69 ± 0.06 | 1.28 ± 0.08 | 1.76 ± 0.09 | 1.11 ± 0.11 |
| A3 | 3.17 ± 0.41 | 7.65 ± 0.15 | 5.41 ± 0.37 | 1.24 ± 0.22 | 3.58 ± 0.08 | 1.22 ± 0.11 | 0.65 ± 0.10 | 1.73 ± 0.13 | 1.18 ± 0.01 |
| A4 | 7.12 ± 0.12 | 7.53 ± 0.13 | 6.20 ± 0.20 | 2.95 ± 0.10 | 3.17 ± 0.03 | 2.59 ± 0.17 | 3.11 ± 0.09 | 3.41 ± 0.21 | 2.93 ± 0.08 |
| Aromadendrin | Apigenin | Luteolin | |||||||
| UAE | MAE | ASE | UAE | MAE | ASE | UAE | MAE | ASE | |
| C1 | 0.61 ± 0.05 | 0.99 ± 0.04 | 0.50 ± 0.02 | 0.38 ± 0.02 | 0.55 ± 0.01 | 0.43 ± 0.03 | 0.33 ± 0.03 | 0.67 ± 0.09 | 0.74 ± 0.04 |
| C2 | 0.48 ± 0.19 | 0.82 ± 0.17 | 0.28 ± 0.02 | 0.20 ± 0.01 | 0.36 ± 0.01 | 0.26 ± 0.02 | 0.44 ± 0.02 | 0.49 ± 0.01 | 0.50 ± 0.02 |
| A1 | 0.26 ± 0.05 | 0.75 ± 0.10 | 0.28 ± 0.04 | 0.26 ± 0.04 | 0.48 ± 0.02 | 0.42 ± 0.06 | 0.41 ± 0.05 | 0.52 ± 0.01 | 0.58 ± 0.07 |
| A2 | 0.79 ± 0.05 | 1.19 ± 0.06 | 0.59 ± 0.04 | 0.28 ± 0.04 | 0.46 ± 0.02 | 0.28 ± 0.02 | 0.29 ± 0.03 | 0.50 ± 0.02 | 0.46 ± 0.04 |
| A3 | 0.31 ± 0.01 | 0.72 ± 0.07 | 0.30 ± 0.03 | 0.15 ± 0.03 | 0.50 ± 0.02 | 0.34 ± 0.03 | 0.19 ± 0.01 | 0.63 ± 0.03 | 0.64 ± 0.01 |
| A4 | 1.15 ± 0.12 | 1.30 ± 0.10 | 1.06 ± 0.11 | 0.64 ± 0.04 | 0.67 ± 0.11 | 0.55 ± 0.09 | 0.37 ± 0.02 | 0.45 ± 0.05 | 0.47 ± 0.04 |
| Caffeic acid | Crypto-chlorogenic acid | Apigenin-7-O-glucosie | |||||||
| UAE | MAE | ASE | UAE | MAE | ASE | UAE | MAE | ASE | |
| C1 | 0.43 ± 0.02 | 0.71 ± 0.01 | 1.42 ± 0.22 | 1.46 ± 0.04 | 1.72 ± 0.03 | 0.98 ± 0.02 | 0.49 ± 0.02 | 0.57 ± 0.02 | 0.37 ± 0.02 |
| C2 | 0.63 ± 0.03 | 0.95 ± 0.05 | 1.69 ± 0.07 | 0.58 ± 0.06 | 0.64 ± 0.09 | 0.23 ± 0.01 | 0.19 ± 0.01 | 0.26 ± 0.01 | 0.17 ± 0.01 |
| A1 | 0.72 ± 0.02 | 1.40 ± 0.03 | 2.53 ± 0.06 | 0.60 ± 0.02 | 0.85 ± 0.05 | 0.50 ± 0.05 | 0.47 ± 0.06 | 0.61 ± 0.08 | 0.44 ± 0.04 |
| A2 | 0.59 ± 0.04 | 0.89 ± 0.02 | 1.09 ± 0.09 | 0.27 ± 0.01 | 0.36 ± 0.02 | 0.19 ± 0.01 | 0.15 ± 0.01 | 0.29 ± 0.03 | 0.09 ± 0.01 |
| A3 | 0.51 ± 0.09 | 1.10 ± 0.12 | 1.93 ± 0.01 | 0.15 ± 0.01 | 0.18 ± 0.02 | 0.09 ± 0.01 | 0.11 ± 0.01 | 0.18 ± 0.02 | 0.11 ± 0.02 |
| A4 | 0.77 ± 0.03 | 1.29 ± 0.08 | 2.04 ± 0.06 | 0.65 ± 0.03 | 0.78 ± 0.02 | 0.26 ± 0.01 | 0.10 ± 0.01 | 0.13 ± 0.02 | 0.09 ± 0.02 |
Disclaimer/Publisher’s Note: The statements, opinions and data contained in all publications are solely those of the individual author(s) and contributor(s) and not of MDPI and/or the editor(s). MDPI and/or the editor(s) disclaim responsibility for any injury to people or property resulting from any ideas, methods, instructions or products referred to in the content. |
© 2024 by the authors. Licensee MDPI, Basel, Switzerland. This article is an open access article distributed under the terms and conditions of the Creative Commons Attribution (CC BY) license (https://creativecommons.org/licenses/by/4.0/).
Share and Cite
Panagiotidou, C.; Bouloumpasi, E.; Irakli, M.; Chatzopoulou, P. Characterization of Natural Bioactive Compounds from Greek Oregano Accessions Subjected to Advanced Extraction Techniques. Plants 2024, 13, 3087. https://doi.org/10.3390/plants13213087
Panagiotidou C, Bouloumpasi E, Irakli M, Chatzopoulou P. Characterization of Natural Bioactive Compounds from Greek Oregano Accessions Subjected to Advanced Extraction Techniques. Plants. 2024; 13(21):3087. https://doi.org/10.3390/plants13213087
Chicago/Turabian StylePanagiotidou, Christina, Elisavet Bouloumpasi, Maria Irakli, and Paschalina Chatzopoulou. 2024. "Characterization of Natural Bioactive Compounds from Greek Oregano Accessions Subjected to Advanced Extraction Techniques" Plants 13, no. 21: 3087. https://doi.org/10.3390/plants13213087
APA StylePanagiotidou, C., Bouloumpasi, E., Irakli, M., & Chatzopoulou, P. (2024). Characterization of Natural Bioactive Compounds from Greek Oregano Accessions Subjected to Advanced Extraction Techniques. Plants, 13(21), 3087. https://doi.org/10.3390/plants13213087

