The Identification of Small RNAs Differentially Expressed in Apple Buds Reveals a Potential Role of the Mir159-MYB Regulatory Module during Dormancy
Abstract
:1. Introduction
2. Results
2.1. Different Types of Known and Unknown Small RNAs Are Expressed in Apple Buds during the Dormancy Cycle
2.2. Several miRNAs Are Differentially Expressed between Endodormancy and Ecodormancy in Apple
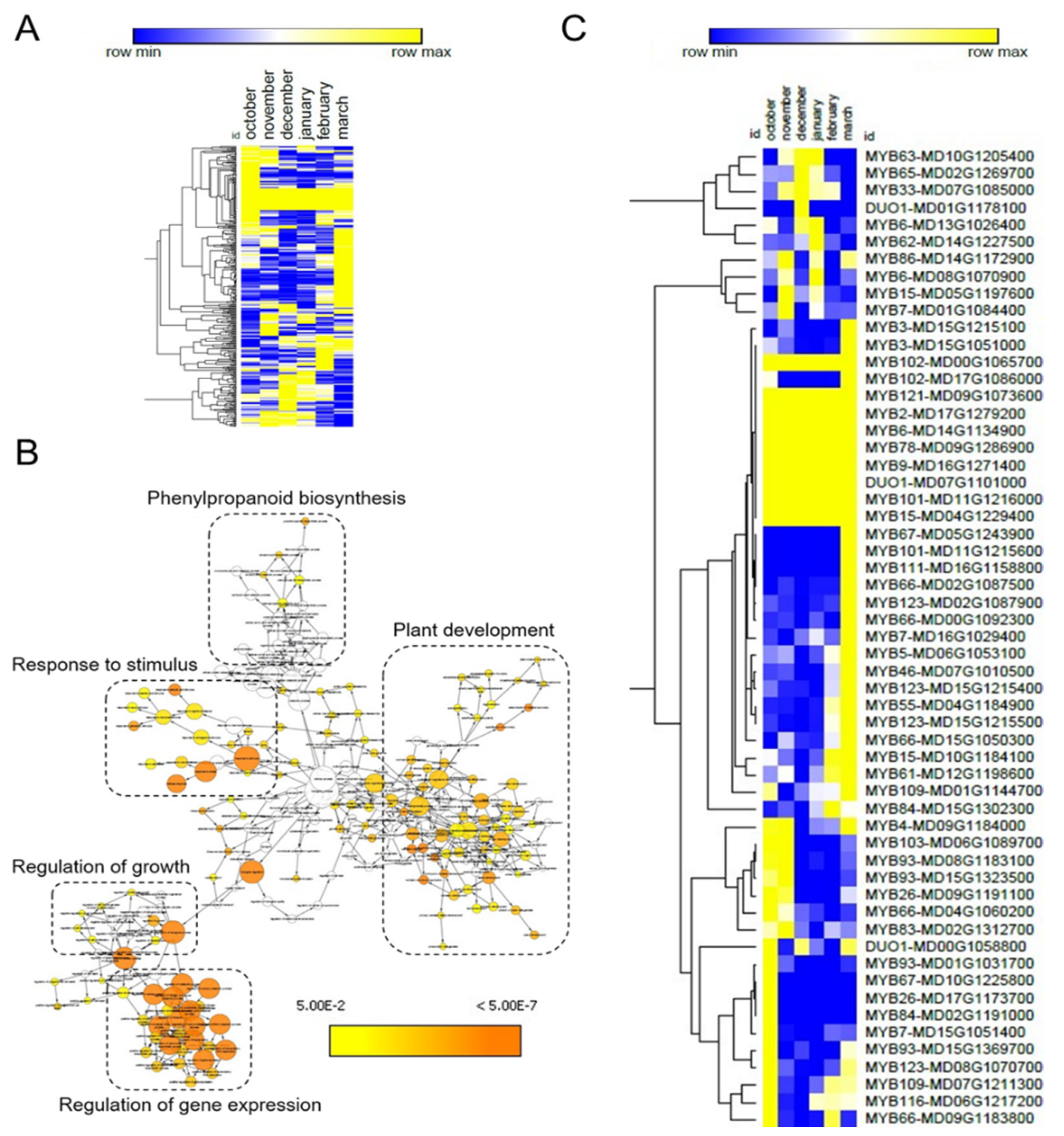
2.3. Predicted Target Genes of DE-miRNAs Are Involved in Key Regulatory Biological Processes
2.4. The ABA Regulatory Module Mir159a-MYB33/MYB65 Is Conserved in Apple
3. Discussion
3.1. Seventeen DE-miRNAs Could Be Part of GRNs Controlling Bud Dormancy in Apple
3.2. Potential Roles of Target Genes of DE-miRNAs during Bud Dormancy of Apple
3.3. A Possible Mechanism of ABA Hyposensibilization Mediated by the Mdm-miR159a-MYB33 Module during Ecodormancy
4. Materials and Methods
4.1. Plant Material and Experimental Conditions
4.2. RNA Extraction
4.3. Small RNA-Seq and Data Analysis
4.4. In Silico Prediction of miRNA Target Genes
4.5. Gene Ontology Analyses
4.6. Gene Expression Quantification
4.7. RLM-5′RACE
4.8. Cloning, Colony PCR and Sequencing
5. Conclusions
Supplementary Materials
Author Contributions
Funding
Institutional Review Board Statement
Informed Consent Statement
Data Availability Statement
Acknowledgments
Conflicts of Interest
References
- Maurya, J.P.; Bhalerao, R.P. Photoperiod- and temperature-mediated control of growth cessation and dormancy in trees: A molecular perspective. Ann. Bot. 2017, 120, 351–360. [Google Scholar] [CrossRef]
- Lang, G.A. Endo-, para-, and ecodormancy: Physiological terminology and classification for dormancy research. HortScience 1987, 22, 371–377. [Google Scholar]
- da Silveira Falavigna, V.; Guitton, B.; Costes, E.; Andrés, F. I want to (bud) break free: The potential role of DAM and SVP-like genes in regulating dormancy cycle in temperate fruit trees. Front. Plant Sci. 2018, 9, 1990. [Google Scholar] [CrossRef] [Green Version]
- Yamamoto, T.; Terakami, S. Genomics of pear and other rosaceae fruit trees. Breed. Sci. 2016, 66, 148–159. [Google Scholar] [CrossRef] [PubMed] [Green Version]
- da Silveira Falavigna, V.; Severing, E.; Lai, X.; Estevan, J.; Farrera, I.; Hugouvieux, V.; Revers, L.F.; Zubieta, C.; Coupland, G.; Costes, E.; et al. Unraveling the role of MADS transcription factor complexes in apple tree dormancy. New Phytol. 2021, 232, 2071–2088. [Google Scholar] [CrossRef]
- Bielenberg, D.G.; Wang, Y.; Fan, S.; Reighard, G.L.; Scorza, R.; Abbott, A.G. A deletion affecting several gene candidates is present in the evergrowing peach mutant. J. Hered. 2004, 95, 436–444. [Google Scholar] [CrossRef]
- Vimont, N.; Fouché, M.; Campoy, J.A.; Tong, M.; Arkoun, M.; Yvin, J.-C.; Wigge, P.A.; Dirlewanger, E.; Cortijo, S.; Wenden, B. From bud formation to flowering: Transcriptomic state defines the cherry developmental phases of sweet cherry bud dormancy. BMC Genom. 2019, 20, 974. [Google Scholar] [CrossRef] [Green Version]
- Bielenberg, D.G.; Rauh, B.; Fan, S.; Gasic, K.; Abbott, A.G.; Reighard, G.L.; Okie, W.R.; Wells, C.E. Genotyping by sequencing for SNP-based linkage map construction and QTL analysis of chilling requirement and bloom date in peach [Prunus persica (L.) Batsch]. PLoS ONE 2015, 10, e0139406. [Google Scholar] [CrossRef] [Green Version]
- Abbott, A.G.; Zhebentyayeva, T.; Barakat, A.; Liu, Z. The genetic control of bud-break in trees. In Advances in Botanical Research; Plomion, C., Adam-Blondon, A.-F., Eds.; Academic Press: Cambridge, MA, USA, 2015; Volume 74, pp. 201–228. ISBN 978-0-12-398548-4. [Google Scholar]
- Fadón, E.; Fernandez, E.; Behn, H.; Luedeling, E. A conceptual framework for winter dormancy in deciduous trees. Agronomy 2020, 10, 241. [Google Scholar] [CrossRef] [Green Version]
- Chmielewski, F.; Gotz, K.; Homann, T.; Huschek, G.; Rawel, H. Identification of endodormancy release for cherries (Prunus avium L.) by abscisic acid and sugars. J. Hortic. 2017, 4, 3. [Google Scholar] [CrossRef]
- Tuan, P.A.; Bai, S.; Saito, T.; Ito, A.; Moriguchi, T. Dormancy-associated MADS-Box (DAM) and the abscisic acid pathway regulate pear endodormancy through a feedback mechanism. Plant Cell Physiol. 2017, 58, 1378–1390. [Google Scholar] [CrossRef]
- Tylewicz, S.; Petterle, A.; Marttila, S.; Miskolczi, P.; Azeez, A.; Singh, R.K.; Immanen, J.; Mähler, N.; Hvidsten, T.R.; Eklund, D.M.; et al. Photoperiodic control of seasonal growth is mediated by ABA acting on cell-cell communication. Science 2018, 360, 212–215. [Google Scholar] [CrossRef] [Green Version]
- Henderson, I.R.; Zhang, X.; Lu, C.; Johnson, L.; Meyers, B.C.; Green, P.J.; Jacobsen, S.E. Dissecting Arabidopsis thaliana DICER function in small RNA processing, gene silencing and DNA methylation patterning. Nat. Genet. 2006, 38, 721–725. [Google Scholar] [CrossRef]
- Wilson, R.C.; Doudna, J.A. Molecular mechanisms of RNA interference. Annu. Rev. Biophys. 2013, 42, 217–239. [Google Scholar] [CrossRef] [Green Version]
- Chalker, D.L.; Yao, M.-C. DNA elimination in ciliates: Transposon domestication and genome surveillance. Annu. Rev. Genet. 2011, 45, 227–246. [Google Scholar] [CrossRef]
- Matzke, M.A.; Mosher, R.A. RNA-directed DNA methylation: An epigenetic pathway of increasing complexity. Nat. Rev. Genet. 2014, 15, 394–408. [Google Scholar] [CrossRef]
- Borges, F.; Martienssen, R.A. The Expanding world of small RNAs in plants. Nat. Rev. Mol. Cell Biol. 2015, 16, 727–741. [Google Scholar] [CrossRef] [Green Version]
- D’Ario, M.; Griffiths-Jones, S.; Kim, M. Small RNAs: Big impact on plant development. Trends Plant Sci. 2017, 22, 1056–1068. [Google Scholar] [CrossRef] [Green Version]
- Hyun, Y.; Richter, R.; Coupland, G. Competence to flower: Age-controlled sensitivity to environmental cues. Plant Physiol. 2017, 173, 36–46. [Google Scholar] [CrossRef] [Green Version]
- Wang, J.-W.; Czech, B.; Weigel, D. MiR156-regulated SPL transcription factors define an endogenous flowering pathway in Arabidopsis Thaliana. Cell 2009, 138, 738–749. [Google Scholar] [CrossRef] [Green Version]
- Ó’Maoiléidigh, D.S.; van Driel, A.D.; Singh, A.; Sang, Q.; Le Bec, N.; Vincent, C.; de Olalla, E.B.G.; Vayssières, A.; Romera Branchat, M.; Severing, E.; et al. Systematic analyses of the MIR172 family members of Arabidopsis define their distinct roles in regulation of APETALA2 during floral transition. PLoS Biol. 2021, 19, e3001043. [Google Scholar] [CrossRef]
- Huo, H.; Wei, S.; Bradford, K.J. Delay of germination 1 (DOG1) regulates both seed dormancy and flowering time through microRNA pathways. Proc. Natl. Acad. Sci. USA 2016, 113, E2199–E2206. [Google Scholar] [CrossRef] [Green Version]
- Niu, Q.; Li, J.; Cai, D.; Qian, M.; Jia, H.; Bai, S.; Hussain, S.; Liu, G.; Teng, Y.; Zheng, X. Dormancy-associated MADS-box genes and microRNAs jointly control dormancy transition in pear (Pyrus pyrifolia White Pear Group) flower bud. J. Exp. Bot. 2016, 67, 239–257. [Google Scholar] [CrossRef] [PubMed] [Green Version]
- Rothkegel, K.; Sánchez, E.; Montes, C.; Greve, M.; Tapia, S.; Bravo, S.; Prieto, H.; Almeida, A.M. DNA methylation and small interference RNAs participate in the regulation of MADS-box genes involved in dormancy in sweet cherry (Prunus Avium L.). Tree Physiol. 2017, 37, 1–13. [Google Scholar] [CrossRef]
- Bai, S.; Saito, T.; Ito, A.; Tuan, P.A.; Xu, Y.; Teng, Y.; Moriguchi, T. Small RNA and PARE Sequencing in flower bud reveal the involvement of SRNAs in endodormancy release of Japanese Pear (Pyrus pyrifolia ’Kosui’). BMC Genom. 2016, 17, 230. [Google Scholar] [CrossRef] [PubMed] [Green Version]
- Zhang, Y.; Wang, Y.; Gao, X.; Liu, C.; Gai, S. Identification and characterization of microRNAs in tree peony during chilling induced dormancy release by high-throughput sequencing. Sci. Rep. 2018, 8, 4537. [Google Scholar] [CrossRef] [Green Version]
- Smita, S.; Robben, M.; Deuja, A.; Accerbi, M.; Green, P.J.; Subramanian, S.; Fennell, A. Integrative analysis of gene expression and miRNAs reveal biological pathways associated with bud paradormancy and endodormancy in grapevine. Plants 2021, 10, 669. [Google Scholar] [CrossRef] [PubMed]
- Yu, J.; Bennett, D.; Dardick, C.; Zhebentyayeva, T.; Abbott, A.G.; Liu, Z.; Staton, M.E. Genome-wide changes of regulatory non-coding RNAs reveal pollen development initiated at ecodormancy in peach. Front. Mol. Biosci. 2021, 8, 612881. [Google Scholar] [CrossRef]
- Barakat, A.; Sriram, A.; Park, J.; Zhebentyayeva, T.; Main, D.; Abbott, A. Genome wide identification of chilling responsive microRNAs in Prunus persica. BMC Genom. 2012, 13, 481. [Google Scholar] [CrossRef] [Green Version]
- Grentzinger, T.; Oberlin, S.; Schott, G.; Handler, D.; Svozil, J.; Barragan-Borrero, V.; Humbert, A.; Duharcourt, S.; Brennecke, J.; Voinnet, O. A universal method for the rapid isolation of all known classes of functional silencing small RNAs. Nucleic Acids Res. 2020, 48, e79. [Google Scholar] [CrossRef]
- Tabuenca, M. Chilling requirements of apricot, peach and pear varieties. Anal. Estac. Exp. Aula Dei 1964, 7, 113–132. [Google Scholar]
- Legave, J.-M.; Guédon, Y.; Malagi, G.; El Yaacoubi, A.; Bonhomme, M. Differentiated responses of apple tree floral phenology to global warming in contrasting climatic regions. Front. Plant Sci. 2015, 6, 1054. [Google Scholar] [CrossRef] [PubMed] [Green Version]
- Axtell, M.J.; Meyers, B.C. Revisiting criteria for plant microRNA annotation in the era of big data. Plant Cell 2018, 30, 272–284. [Google Scholar] [CrossRef] [PubMed] [Green Version]
- Moser, M.; Asquini, E.; Miolli, G.V.; Weigl, K.; Hanke, M.-V.; Flachowsky, H.; Si-Ammour, A. The MADS-box gene MdDAM1 controls growth cessation and bud dormancy in apple. Front. Plant Sci. 2020, 11, 1003. [Google Scholar] [CrossRef]
- Li, J.; Xu, Y.; Niu, Q.; He, L.; Teng, Y.; Bai, S. Abscisic acid (ABA) promotes the induction and maintenance of pear (Pyrus pyrifolia White Pear Group) flower bud endodormancy. Int. J. Mol. Sci. 2018, 19, 310. [Google Scholar] [CrossRef] [PubMed] [Green Version]
- Faust, M.; Erez, A.; Rowland, L.J.; Wang, S.Y.; Norman, H.A. Bud dormancy in perennial fruit trees: Physiological basis for dormancy induction, maintenance, and release. HortScience 1997, 32, 623–629. [Google Scholar] [CrossRef] [Green Version]
- Reyes, J.L.; Chua, N.-H. ABA Induction of MiR159 controls transcript levels of two MYB factors during Arabidopsis seed germination. Plant J. Cell Mol. Biol. 2007, 49, 592–606. [Google Scholar] [CrossRef]
- Song, C.; Zhang, D.; Zheng, L.; Zhang, J.; Zhang, B.; Luo, W.; Li, Y.; Li, G.; Ma, J.; Han, M. MiRNA and degradome sequencing reveal miRNA and their target genes that may mediate shoot growth in spur type mutant “Yanfu 6”. Front. Plant Sci. 2017, 8, 441. [Google Scholar] [CrossRef] [Green Version]
- Lee, Y.; Do, V.G.; Kim, S.; Kweon, H.; McGhie, T.K. Cold stress triggers premature fruit abscission through ABA-dependent signal transduction in early developing apple. PLoS ONE 2021, 16, e0249975. [Google Scholar] [CrossRef]
- Chmielewski, F.M.; Baldermann, S.; Götz, K.P.; Homann, T.; Gödeke, K.; Schumacher, F.; Huschek, G.; Rawel, H.M. Abscisic acid related metabolites in sweet cherry buds (Prunus avium L.). J. Hortic. 2018, 5, 221. [Google Scholar] [CrossRef]
- Wang, D.; Gao, Z.; Du, P.; Xiao, W.; Tan, Q.; Chen, X.; Li, L.; Gao, D. Expression of ABA metabolism-related genes suggests similarities and differences between seed dormancy and bud dormancy of peach (Prunus persica). Front. Plant Sci. 2016, 6, 1248. [Google Scholar] [CrossRef] [PubMed]
- Miotto, Y.E.; Tessele, C.; Czermainski, A.B.C.; Porto, D.D.; da Silveira Falavigna, V.; Sartor, T.; Cattani, A.M.; Delatorre, C.A.; de Alencar, S.A.; da Silva-Junior, O.B.; et al. Spring is coming: Genetic analyses of the bud break date locus reveal candidate genes from the cold perception pathway to dormancy release in apple (Malus × domestica Borkh.). Front. Plant Sci. 2019, 10, 33. [Google Scholar] [CrossRef] [PubMed] [Green Version]
- Samad, A.F.A.; Sajad, M.; Nazaruddin, N.; Fauzi, I.A.; Murad, A.M.A.; Zainal, Z.; Ismail, I. microRNA and transcription factor: Key players in plant regulatory network. Front. Plant Sci. 2017, 8, 565. [Google Scholar] [CrossRef] [Green Version]
- Subramanian, S. Little RNAs go a long way: Long-distance signaling by microRNAs. Mol. Plant 2019, 12, 18–20. [Google Scholar] [CrossRef] [Green Version]
- Conrad, A.O.; Yu, J.; Staton, M.E.; Audergon, J.-M.; Roch, G.; Decroocq, V.; Knagge, K.; Chen, H.; Zhebentyayeva, T.; Liu, Z.; et al. Association of the phenylpropanoid pathway with dormancy and adaptive trait variation in apricot (Prunus armeniaca). Tree Physiol. 2019, 39, 1136–1148. [Google Scholar] [CrossRef] [PubMed]
- Fennell, A.Y.; Schlauch, K.A.; Gouthu, S.; Deluc, L.G.; Khadka, V.; Sreekantan, L.; Grimplet, J.; Cramer, G.R.; Mathiason, K.L. Short day transcriptomic programming during induction of dormancy in grapevine. Front. Plant Sci. 2015, 6, 834. [Google Scholar] [CrossRef] [PubMed] [Green Version]
- Deluc, L.G.; Decendit, A.; Papastamoulis, Y.; Mérillon, J.-M.; Cushman, J.C.; Cramer, G.R. Water deficit increases stilbene metabolism in cabernet sauvignon berries. J. Agric. Food Chem. 2011, 59, 289–297. [Google Scholar] [CrossRef]
- Liu, G.; Li, W.; Zheng, P.; Xu, T.; Chen, L.; Liu, D.; Hussain, S.; Teng, Y. Transcriptomic analysis of “Suli” Pear (Pyrus pyrifolia White Pear Group) buds during the dormancy by RNA-seq. BMC Genom. 2012, 13, 700. [Google Scholar] [CrossRef] [Green Version]
- Brown, D.E.; Rashotte, A.M.; Murphy, A.S.; Normanly, J.; Tague, B.W.; Peer, W.A.; Taiz, L.; Muday, G.K. Flavonoids act as negative regulators of auxin transport in vivo in Arabidopsis. Plant Physiol. 2001, 126, 524–535. [Google Scholar] [CrossRef] [Green Version]
- Peer, W.A.; Brown, D.E.; Tague, B.W.; Muday, G.K.; Taiz, L.; Murphy, A.S. Flavonoid accumulation patterns of transparent testa mutants of Arabidopsis. Plant Physiol. 2001, 126, 536–548. [Google Scholar] [CrossRef] [Green Version]
- Buer, C.S.; Muday, G.K. The transparent Testa4 mutation prevents flavonoid synthesis and alters auxin transport and the response of Arabidopsis roots to gravity and light. Plant Cell 2004, 16, 1191–1205. [Google Scholar] [CrossRef] [Green Version]
- Powell, L.E. The hormonal control of bud and seed dormancy in woody plants. In Plant Hormones and Their Role in Plant Growth and Development; Springer: Dordrecht, The Netherlands, 1987; pp. 539–552. ISBN 978-90-247-3498-6. [Google Scholar]
- Liu, J.; Sherif, S.M. Hormonal orchestration of bud dormancy cycle in deciduous woody perennials. Front. Plant Sci. 2019, 10, 1136. [Google Scholar] [CrossRef]
- Sharma, D.; Tiwari, M.; Pandey, A.; Bhatia, C.; Sharma, A.; Trivedi, P.K. microRNA858 is a potential regulator of phenylpropanoid pathway and plant development. Plant Physiol. 2016, 171, 944–959. [Google Scholar] [CrossRef] [PubMed] [Green Version]
- Nesi, N.; Jond, C.; Debeaujon, I.; Caboche, M.; Lepiniec, L. The Arabidopsis TT2 gene encodes an R2R3 MYB domain protein that acts as a key determinant for proanthocyanidin accumulation in developing seed. Plant Cell 2001, 13, 2099–2114. [Google Scholar] [CrossRef] [PubMed] [Green Version]
- Zhou, M.; Zhang, K.; Sun, Z.; Yan, M.; Chen, C.; Zhang, X.; Tang, Y.; Wu, Y. LNK1 and LNK2 corepressors interact with the MYB3 transcription factor in phenylpropanoid biosynthesis. Plant Physiol. 2017, 174, 1348–1358. [Google Scholar] [CrossRef] [PubMed]
- Mallory, A.C.; Dugas, D.V.; Bartel, D.P.; Bartel, B. microRNA regulation of NAC-domain targets is required for proper formation and separation of adjacent embryonic, vegetative, and floral organs. Curr. Biol. CB 2004, 14, 1035–1046. [Google Scholar] [CrossRef] [PubMed] [Green Version]
- Raman, S.; Greb, T.; Peaucelle, A.; Blein, T.; Laufs, P.; Theres, K. Interplay of MiR164, CUP-SHAPED COTYLEDON genes and lateral suppressor controls axillary meristem formation in Arabidopsis thaliana. Plant J. Cell Mol. Biol. 2008, 55, 65–76. [Google Scholar] [CrossRef]
- Wang, M.; Le Moigne, M.-A.; Bertheloot, J.; Crespel, L.; Perez-Garcia, M.-D.; Ogé, L.; Demotes-Mainard, S.; Hamama, L.; Davière, J.-M.; Sakr, S. BRANCHED1: A key hub of shoot branching. Front. Plant Sci. 2019, 10, 76. [Google Scholar] [CrossRef] [Green Version]
- Zhan, J.; Chu, Y.; Wang, Y.; Diao, Y.; Zhao, Y.; Liu, L.; Wei, X.; Meng, Y.; Li, F.; Ge, X. The MiR164-GhCUC2-GhBRC1 module regulates plant architecture through abscisic acid in cotton. Plant Biotechnol. J. 2021, 19, 1839–1851. [Google Scholar] [CrossRef]
- Sakaguchi, J.; Watanabe, Y. MiR165/166 and the development of land plants. Dev. Growth Differ. 2012, 54, 93–99. [Google Scholar] [CrossRef]
- Zheng, C.; Halaly, T.; Acheampong, A.K.; Takebayashi, Y.; Jikumaru, Y.; Kamiya, Y.; Or, E. Abscisic acid (ABA) regulates grape bud dormancy, and dormancy release stimuli may act through modification of ABA metabolism. J. Exp. Bot. 2015, 66, 1527–1542. [Google Scholar] [CrossRef]
- Alonso-Peral, M.M.; Li, J.; Li, Y.; Allen, R.S.; Schnippenkoetter, W.; Ohms, S.; White, R.G.; Millar, A.A. The microRNA159-regulated GAMYB-like genes inhibit growth and promote programmed cell death in Arabidopsis. Plant Physiol. 2010, 154, 757–771. [Google Scholar] [CrossRef] [Green Version]
- Guo, C.; Xu, Y.; Shi, M.; Lai, Y.; Wu, X.; Wang, H.; Zhu, Z.; Poethig, R.S.; Wu, G. Repression of MiR156 by MiR159 regulates the timing of the juvenile-to-adult transition in Arabidopsis. Plant Cell 2017, 29, 1293–1304. [Google Scholar] [CrossRef] [PubMed] [Green Version]
- Gao, T.; Meng, X.; Zhang, W.; Jin, W. MiR-Island: An Ultrafast and Memory-Efficient Tool for Plant MiRNA Annotation and Expression Analysis; Zhejiang Sci-Tech University: Zhejiang, China, 2019. [Google Scholar]
- Daccord, N.; Celton, J.-M.; Linsmith, G.; Becker, C.; Choisne, N.; Schijlen, E.; van de Geest, H.; Bianco, L.; Micheletti, D.; Velasco, R.; et al. High-quality de novo assembly of the apple genome and methylome dynamics of early fruit development. Nat. Genet. 2017, 49, 1099–1106. [Google Scholar] [CrossRef] [PubMed]
- Griffiths-Jones, S. MiRBase: microRNA sequences and annotation. Curr. Protoc. Bioinf. 2010, 29, Unit 12.9.1–Unit 12.9.10. [Google Scholar] [CrossRef]
- Yi, X.; Zhang, Z.; Ling, Y.; Xu, W.; Su, Z. PNRD: A plant non-coding RNA database. Nucleic Acids Res. 2015, 43, D982–D989. [Google Scholar] [CrossRef] [PubMed] [Green Version]
- Chen, Y.; Lun, A.T.L.; Smyth, G.K. Differential expression analysis of complex RNA-seq experiments using EdgeR. In Statistical Analysis of Next Generation Sequencing Data; Datta, S., Nettleton, D., Eds.; Frontiers in Probability and the Statistical Sciences; Springer International Publishing: Cham, Switzerland, 2014; pp. 51–74. ISBN 978-3-319-07212-8. [Google Scholar]
- Love, M.I.; Huber, W.; Anders, S. Moderated estimation of fold change and dispersion for RNA-seq data with DESeq2. Genome Biol. 2014, 15, 550. [Google Scholar] [CrossRef] [Green Version]
- Lorenz, R.; Bernhart, S.H.; Höner zu Siederdissen, C.; Tafer, H.; Flamm, C.; Stadler, P.F.; Hofacker, I.L. ViennaRNA package 2.0. Algorithms Mol. Biol. AMB 2011, 6, 26. [Google Scholar] [CrossRef]
- Dai, X.; Zhuang, Z.; Zhao, P.X. PsRNATarget: A plant small RNA target analysis server (2017 release). Nucleic Acids Res. 2018, 46, W49–W54. [Google Scholar] [CrossRef] [PubMed] [Green Version]
- Maere, S.; Heymans, K.; Kuiper, M. BiNGO: A cytoscape plugin to assess overrepresentation of gene ontology categories in biological networks. Bioinformatics 2005, 21, 3448–3449. [Google Scholar] [CrossRef] [PubMed] [Green Version]
- Benjamini, Y.; Hochberg, Y. Controlling the false discovery rate: A practical and powerful approach to multiple testing. J. R. Stat. Soc. Ser. B Methodol. 1995, 57, 289–300. [Google Scholar] [CrossRef]
- Ruijter, J.M.; Ramakers, C.; Hoogaars, W.M.H.; Karlen, Y.; Bakker, O.; van den Hoff, M.J.B.; Moorman, A.F.M. Amplification efficiency: Linking baseline and bias in the analysis of quantitative PCR data. Nucleic Acids Res. 2009, 37, e45. [Google Scholar] [CrossRef] [Green Version]
- Untergasser, A.; Nijveen, H.; Rao, X.; Bisseling, T.; Geurts, R.; Leunissen, J.A.M. Primer3Plus, an enhanced web interface to Primer3. Nucleic Acids Res. 2007, 35, W71–W74. [Google Scholar] [CrossRef] [Green Version]
- Nordgård, O.; Kvaløy, J.T.; Farmen, R.K.; Heikkilä, R. Error propagation in relative real-time reverse transcription polymerase chain reaction quantification models: The balance between accuracy and precision. Anal. Biochem. 2006, 356, 182–193. [Google Scholar] [CrossRef] [PubMed]
- Perini, P.; Pasquali, G.; Margis-Pinheiro, M.; de Oliviera, P.R.D.; Revers, L.F. Reference genes for transcriptional analysis of flowering and fruit ripening stages in apple (Malus × domestica Borkh.). Mol. Breed. 2014, 34, 829–842. [Google Scholar] [CrossRef]
- Gébelin, V.; Argout, X.; Engchuan, W.; Pitollat, B.; Duan, C.; Montoro, P.; Leclercq, J. Identification of novel microRNAs in hevea brasiliensis and computational prediction of their targets. BMC Plant Biol. 2012, 12, 18. [Google Scholar] [CrossRef] [PubMed] [Green Version]





| Sample | Date | Avg T (°C) | CH (h) | Phase | Library | Reads |
|---|---|---|---|---|---|---|
| Stage 1 | 7 January 2019 | 6.00 | 665 | Early endo | A | 22,353,097 |
| B | 23,372,379 | |||||
| C | 22,980,048 | |||||
| Stage 2 | 4 February 2019 | 5.84 | 1098 | Late endo | D | 20,623,140 |
| E | 23,353,672 | |||||
| F | 18,094,050 | |||||
| Stage 3 | 19 February 2019 | 7.98 | 1280 | Early eco | G | 23,560,798 |
| H | 16,446,157 | |||||
| I | 20,745,045 | |||||
| Stage 4 | 4 March 2019 | 11.28 | 1395 | Late eco | J | 20,396,876 |
| K | 22,812,563 | |||||
| L | 21,813,675 |
| EDGER | DESEQ2 | |||||||
|---|---|---|---|---|---|---|---|---|
| Name (ID-Accession) | S2 vs. S1 | S3 vs. S1 | S4 vs. S1 | p Value | S2 vs. S1 | S3 vs. S1 | S4 vs. S1 | p Value |
| ath-miR858b | −0.70 | 1.12 | −0.16 | 3.45 × 10−3 | −0.56 | 1.17 | 0.01 | 1.04 × 10−3 |
| mdm-miR159aMIMAT0025898 | 0.72 | 1.94 | 1.64 | 4.37 × 10−3 | 0.89 | 1.99 | 1.93 | 1.24 × 10−3 |
| mdm-miR164cMIMAT0025909 | −0.90 | −0.22 | −1.98 | 3.26 × 10−3 | −0.76 | −0.17 | −1.77 | 3.71 × 10−3 |
| mdm-miR171bMIMAT0025939 | −0.83 | 0.74 | −0.94 | 2.02 × 10−3 | −0.70 | 0.78 | -0.78 | 6.28 × 10−4 |
| mdm-miR390eMIMAT0025973 | −0.51 | 0.08 | 1.51 | 9.33 × 10−4 | −0.44 | 0.16 | 1.70 | 3.99 × 10−6 |
| mdm-miR482bMIMAT0026022 | −0.75 | 0.30 | −1.19 | 1.48 × 10−2 | −0.63 | 0.33 | −1.03 | 1.19 × 10−2 |
| mdm-miR482cMIMAT0026023 | −0.93 | −0.04 | −1.23 | 2.89 × 10−2 | −0.81 | −0.01 | −1.07 | 2.47 × 10−2 |
| mdm-miR5225cMIMAT0026052 | −0.83 | 1.54 | 1.40 | 5.60 × 10−6 | −0.70 | 1.56 | 1.60 | 4.76 × 10−8 |
| mdm-miR7121cMIMAT0026042 | −0.31 | 0.94 | −0.59 | 1.17 × 10−2 | −0.16 | 1.01 | −0.35 | 4.83 × 10−3 |
| mdm-miR7121eMIMAT0026044 | 0.30 | 1.59 | −0.72 | 1.37 × 10−3 | 0.44 | 1.62 | −0.52 | 1.02 × 10−3 |
| mdm-miR858MIMAT0026070 | 0.59 | 2.51 | −0.26 | 3.81 × 10−4 | 0.77 | 2.57 | −0.05 | 3.12 × 10−3 |
| mtr-miR4414a-5p | 0.59 | 1.88 | 0.29 | 2.22 × 10−3 | 0.75 | 1.94 | 0.47 | 9.98 × 10−4 |
| peu-miR2910 | −0.01 | 1.33 | 0.17 | 2.05 × 10−2 | 0.11 | 1.37 | 0.39 | 6.48 × 10−3 |
| ptc-miR159d | −0.11 | 0.70 | 1.92 | 2.53 × 10−4 | 0.02 | 0.77 | 2.16 | 1.78 × 10−7 |
| sit-miR05-npr | 0.44 | −0.99 | −0.54 | 4.77 × 10−2 | 0.56 | −0.94 | −0.26 | 2.67 × 10−2 |
| t00205877_x43290 | 0.45 | 0.31 | −1.00 | 1.33 × 10−2 | 0.59 | 0.38 | −0.79 | 3.48 × 10−3 |
| t08515395_x8579 | 0.20 | −0.01 | −1.67 | 6.17 × 10−3 | 0.31 | 0.03 | −1.43 | 7.52 × 10−3 |
Publisher’s Note: MDPI stays neutral with regard to jurisdictional claims in published maps and institutional affiliations. |
© 2021 by the authors. Licensee MDPI, Basel, Switzerland. This article is an open access article distributed under the terms and conditions of the Creative Commons Attribution (CC BY) license (https://creativecommons.org/licenses/by/4.0/).
Share and Cite
Garighan, J.; Dvorak, E.; Estevan, J.; Loridon, K.; Huettel, B.; Sarah, G.; Farrera, I.; Leclercq, J.; Grynberg, P.; Coiti Togawa, R.; et al. The Identification of Small RNAs Differentially Expressed in Apple Buds Reveals a Potential Role of the Mir159-MYB Regulatory Module during Dormancy. Plants 2021, 10, 2665. https://doi.org/10.3390/plants10122665
Garighan J, Dvorak E, Estevan J, Loridon K, Huettel B, Sarah G, Farrera I, Leclercq J, Grynberg P, Coiti Togawa R, et al. The Identification of Small RNAs Differentially Expressed in Apple Buds Reveals a Potential Role of the Mir159-MYB Regulatory Module during Dormancy. Plants. 2021; 10(12):2665. https://doi.org/10.3390/plants10122665
Chicago/Turabian StyleGarighan, Julio, Etienne Dvorak, Joan Estevan, Karine Loridon, Bruno Huettel, Gautier Sarah, Isabelle Farrera, Julie Leclercq, Priscila Grynberg, Roberto Coiti Togawa, and et al. 2021. "The Identification of Small RNAs Differentially Expressed in Apple Buds Reveals a Potential Role of the Mir159-MYB Regulatory Module during Dormancy" Plants 10, no. 12: 2665. https://doi.org/10.3390/plants10122665
APA StyleGarighan, J., Dvorak, E., Estevan, J., Loridon, K., Huettel, B., Sarah, G., Farrera, I., Leclercq, J., Grynberg, P., Coiti Togawa, R., Mota do Carmo Costa, M., Costes, E., & Andrés, F. (2021). The Identification of Small RNAs Differentially Expressed in Apple Buds Reveals a Potential Role of the Mir159-MYB Regulatory Module during Dormancy. Plants, 10(12), 2665. https://doi.org/10.3390/plants10122665

