Next Article in Journal
A Voxel-Based Optimal Path Planning Method for UAV Navigation in Smart Cities
Next Article in Special Issue
Investigating the Imbalanced Patterns and Determinants of Kindergarten Distribution Across China
Previous Article in Journal
Collaborative Immersive Virtual Environments in Geography Education on Climate Zones: A UX Case Study
Previous Article in Special Issue
Urban Grid Population Inflow Prediction via POI-Enhanced Conditional Diffusion with Dual-Dimensional Attention
 
 
Font Type:
Arial Georgia Verdana
Font Size:
Aa Aa Aa
Line Spacing:
Column Width:
Background:
Article

Mapping the Spatiotemporal Urban Footprint of Residents and Tourists: A Data-Driven Approach Based on User-Generated Reviews

by
Mikel Barrena-Herrán
*,
Itziar Modrego-Monforte
and
Olatz Grijalba
CAVIAR (Quality of Life in Architecture) Research Group, Department of Architecture, University of the Basque Country UPV/EHU, Plaza Oñati 2, 20018 Donostia-San Sebastián, Spain
*
Author to whom correspondence should be addressed.
ISPRS Int. J. Geo-Inf. 2025, 14(12), 456; https://doi.org/10.3390/ijgi14120456
Submission received: 11 August 2025 / Revised: 24 September 2025 / Accepted: 20 November 2025 / Published: 22 November 2025
(This article belongs to the Special Issue Spatial Data Science and Knowledge Discovery)

Abstract

Understanding how different population groups interact with urban environments is essential for analyzing spatial dynamics and informing urban planning, especially in cities experiencing high visitor pressure. This study presents a methodological framework for the spatial and temporal delineation of urban areas based on user-generated location-based data. By collecting nearly 1 million Google Maps reviews in the municipality of Donostia-San Sebastián, we identify and classify user profiles based on their spatiotemporal behavior. First, we collect points of interest (POIs) and associated reviews, including profile identifiers and timestamps. Then, we perform user-level webscraping to reconstruct review histories, enabling us to infer the predominant geographical origin of each user. Users are classified as residents or tourists using both spatial prevalence and temporal activity patterns. The resulting data is aggregated onto a hexagonal grid for geostatistical analysis. Using the Getis-Ord Gi* statistic and Mann-Kendall trend tests, we identify hotspots and long-term trends of activity for different population segments. Additionally, we propose novel indicators such as predominant periods of activity and diversity of geographical origin per cell to characterize heterogeneous patterns of urban use. Our results reveal distinct behavioral patterns, highlighting a more evenly distributed use of urban space by residents, with spatially overlapping yet temporally offset activities across central areas where tourists tend to concentrate their interactions. This spatiotemporal concentration is intensified as the tourists’ origin becomes more distant, suggesting that proximity shapes urban engagement. The proposed methodology offers a replicable strategy for urban analysis using publicly accessible user-generated data and contributes to the understanding of sociospatial dynamics in tourism-intensive cities.

1. Introduction

1.1. General Overview

In recent decades, the exponential growth of urban tourism has brought about significant transformations in the structure and dynamics of cities. While this activity represents a major source of economic income and development for many regions, it has also generated a range of social and spatial challenges. One of the most visible effects is the gradual displacement of local residents from their everyday areas of activity, due to rising housing prices, the shift of local businesses towards the hospitality industry, and the reconfiguration of public space according to visitors’ interests.
In light of this scenario, it becomes essential to develop tools that can accurately measure and assess the changes in urban dynamics resulting from tourism pressure. Identifying zones of conflict—where tensions between residential and touristic uses of space intensify—is key to understanding the social and territorial impacts of this phenomenon. Having access to reliable data and rigorous spatial analyses not only contributes to diagnosing the situation, but is also fundamental for the design and implementation of municipal policies aimed at mitigating the negative effects of tourism.
In this regard, methods for urban and tourism analysis have undergone a paradigmatic transformation over recent decades, shifting from static and descriptive approaches to dynamic and predictive models based on large volumes of data. This evolution has been driven by the growing availability of digital data generated by users themselves, known as User-Generated Content (UGC), the development of advanced analytical techniques that allow for more accurate modeling of behavioral and spatial usage patterns, and the integration of Geographic Information Systems (GISs), which enhance the analysis and visualization of spatial phenomena. Digital platforms such as Google Maps, Flickr, Twitter, or Weibo have acquired a central role in urban studies by providing geolocated data that make it possible to visualize spatial flows, identify zones of high activity concentration, and differentiate between the dynamics of residents and visitors.
In this context, the present study proposes a methodology based on volunteered geographic information (VGI) obtained from Google Maps, which enables spatiotemporal analysis of the activity of local residents and tourists in the city. This method introduces several analytical innovations that allow for the simultaneous capture of the spatial and temporal dimensions of urban behavior, the classification of users according to their origin (resident or visitor), and the characterization of use and activity patterns in the city for each group.
The proposed methodology enhances both the accuracy and scope of previous research. Tourist and visitor profiles are segmented based on the location history of their reviews, surpassing conventional approaches that rely on standardized length of stay. The data source enables hourly-level analysis, offering a finer temporal resolution than earlier studies based on weekly or monthly windows. Moreover, its extensive time span allows for the examination of long-term trends and the impact of specific events, such as COVID-19.
This provides valuable information about how the city works and allows trends to be identified in terms of tourism and urban vitality. It thus makes it possible to highlight phenomena such as the displacement of the local population or tourist overcrowding in certain areas, making it a useful tool in the design and evaluation of urban policies.

1.2. Literature Review

Studies on tourist behavior in urban contexts have a well-established trajectory within urban geography, with roots dating back to the late 20th century. During this period, pioneering research began to integrate the spatiotemporal dimension and highlighted the influence of demographic variables and land use patterns in shaping tourist destinations [1,2]. These initial approaches relied on classical methodologies such as surveys, direct observation, or censuses, which were useful for describing aspects such as places visited, length of stay, or activities undertaken. However, these methods presented limitations in terms of scale, frequency, and their ability to capture complex urban dynamics or more detailed mobility patterns [3,4,5].
Over time, the analysis of tourist behavior evolved to incorporate a more complex spatiotemporal dimension. Concepts such as “tourism space-time” offered an interpretation of mobility that went beyond mere physical displacement, understanding it as a practice structured by daily rhythms, territorial accessibility conditions, and cultural expectations. This conceptual framework encouraged the development of structural approaches that introduced notions such as nodes, corridors, and flow networks to describe tourist behavior [3], as well as significant methodological advances in spatial representation through geographic technologies such as three-dimensional visualization via GIS [6].
The beginning of the 21st century marked a turning point with the incorporation of geoinformatic tools such as GIS, which allowed for the spatial representation of human behavior patterns at different scales [7], as well as 3D visualization techniques [6]. These innovations consolidated a line of research focused on the spatiotemporal dynamics of tourist behavior.
The digital revolution driven by Big Data, geolocation, and the rise of social media profoundly transformed the available methodological frameworks. The massive availability of UGC opened new opportunities for mapping urban trajectories, detecting visit patterns, and constructing tourist profiles based on digital traces [8,9].
This methodological shift coincided with renewed interest in the socio-spatial effects of mass tourism. Several studies have documented phenomena such as the saturation of public space, the transformation of traditional neighborhoods, or the loss of sense of place in urban destinations experiencing high tourism pressure [10,11]. These works emphasized the need for more precise analysis of behavioral differences between tourists and residents, especially regarding intraday mobility. Subsequent evidence has demonstrated that these patterns vary according to individual factors (such as age or motivation) and contextual variables (such as weather or accessibility), prompting the development of analytical tools capable of capturing such complexities using geolocated data [12].
Numerous studies have employed platforms such as Flickr [13,14,15], Twitter [16,17], Weibo [18], or Google Maps reviews [19] to explore tourist behavior from innovative perspectives. Scalable methodological proposals have also been developed to model tourist flows using Big Data [20,21], and the potential of Google Maps has been demonstrated to extract temporal patterns, reconstruct user trajectories, and analyze consumption decisions [22].
In recent years, research has progressed towards advanced computational techniques that combine machine learning, data mining, image analysis, space syntax, and web scraping to study human mobility in urban environments. These approaches have overcome some of the limitations of traditional methods, such as surveys or censuses, by offering greater temporal granularity, geographic scalability, and reduced operational costs [23,24].
Among the most prominent applications is the use of clustering algorithms on geotagged data to identify tourist hotspots and distinguish behaviors between visitors and residents [25,26]. Other studies analyze the use of clustering techniques to study the spatial behavior and movement patterns of tourists based on geolocated data [15]. Some research has developed predictive models based on deep neural networks, which extract spatial and temporal characteristics to improve the accuracy of tourism demand predictions [27].
Text mining, image analysis, and automatic classification models have also been combined to differentiate residents from tourists based on behavioral patterns [14,28]. Neural networks and semantic algorithms have been used to classify tourists according to their spatiotemporal trajectories [29], and advanced visualization tools have been developed to represent urban behaviors at multiple scales [30].
GPS tracking has provided highly accurate data on individual trajectories, temporal sequences, and frequent routes [31], as well as detailed information on consumption habits linked to mobility [32]. These data have been processed using graph structures, clustering algorithms such as DBSCAN and K-means, and three-dimensional visualizations [6].
In this context, platforms such as Google Maps have become key sources for urban analysis due to their global coverage and data richness. Recent research has leveraged functions such as check-ins, opening hours, activity records, typical busy times for a location, and suggested routes to analyze the spatiotemporal distribution of visitors in highly touristic urban environments [22,33,34,35]. These approaches, which combine scraping techniques and geostatistical analysis, offer new tools for tourism planning and public space management.
Despite these advances, significant limitations remain in the existing literature. On the one hand, pioneering approaches offered a descriptive understanding, but one that was insufficient to capture the multiscale complexity of tourist mobility [1,2,3,4,5]. Later, GIS applications and 3D visualizations enabled notable progress in spatial representation, although in many cases they focused more on form than on explaining the underlying processes [6,7]. With the advent of Big Data and digital traces, problems of scale and frequency were largely overcome, but issues of accessibility, representativeness, and reliance on commercial platforms were introduced [8,9,24]. Moreover, while clustering algorithms and predictive models have shown great potential for detecting hidden patterns [25,26,27], they tend to fragment behaviors into static typologies, limiting the understanding of dynamic tensions between residents and tourists, as well as between everyday uses and leisure practices. Added to this are other challenges, such as the bias of user-generated data, mainly associated with young, urban, and digitally active profiles [36,37,38]; the lack of consistent integration between spatial and temporal dimensions, particularly relevant in highly seasonal contexts [34,39]; and the high contextual specificity of UGC-based studies hinders their scalability and the formulation of comparable analytical frameworks [4,40].
In response to this landscape, it is essential to advance toward hybrid approaches that integrate multiple data sources, including automated scraping techniques, spatiotemporal analysis, and artificial intelligence tools. These strategies will enable the production of more representative, transferable, and useful knowledge for sustainable urban planning in cities under tourism pressure [16,41,42]. At the same time, qualitative approaches such as participatory mapping remain essential for making visible the symbolic and everyday conflicts associated with the use of urban space, providing an interpretive dimension that complements quantitative models [43].
Within this framework, the present study proposes a replicable methodology that classifies users according to their origin and behavior, and integrates detailed geostatistical analysis to identify zones of differential use and detect temporal patterns of activity. In doing so, this research aligns with a contemporary analytical agenda that seeks to understand the city through the interaction between behavior, space, and time. By combining accessible techniques with geolocated data, it moves toward a more operational reading of contemporary urban dynamics, with the potential to improve territorial decision-making.

2. Materials and Methods

This study adopts a data-driven approach to characterize the spatiotemporal dynamics of urban space usage by residents and tourists. The methodology is designed to address the challenges posed by tourism-driven urban transformation, offering a replicable and open-source framework that leverages UGC from Google Maps. The use of geolocated reviews allows for detailed behavioral analysis based on publicly accessible datasets. By combining hexagonal spatial aggregation with geostatistical techniques, it is possible to detect statistically robust spatial clusters and temporal trends. To this end, the Getis-Ord Gi* statistic was selected for its ability to detect statistically significant spatial clusters of high or low activity, making it particularly suitable for identifying urban hotspots in fine-grained spatial grids. Likewise, the Mann-Kendall trend test, a non-parametric method, was chosen for its robustness in capturing monotonic trends over time without assuming a specific distribution, which is ideal for longitudinal urban data with potential irregularities or seasonal effects. The following subsections describe the study area, data collection process, user classification strategy, and analytical procedures in detail.

2.1. Study Area

The selection of Donostia-San Sebastián as the study area is grounded in its distinctive interplay between resident and tourist populations, which makes it an ideal setting for analyzing urban spatiotemporal dynamics through user-generated data. Located in northern Spain, along the Basque coastline and adjacent to the French border, Donostia-San Sebastián, as shown in Figure 1, is a mid-sized city renowned for its cultural vibrancy, culinary scene, and natural beauty.
Since the 19th century, the city has been an international tourism benchmark and has developed extensive expertise in urban, cultural, and tourism planning, with a highlight being its designation as the European Capital of Culture in 2016.
While tourism accounts for 10% of global GDP and 5.5% of the Basque economy, it represents a notably higher 14% of Donostia-San Sebastián’s economic activity, generating over 15,000 jobs [44]. This local intensity underscores the city’s strong reliance on tourism compared to its regional and international context
In 2023, a total of 960,828 visitors were recorded, with an average profile of 50 years old, 47% domestic and 53% international; the main motivations included gastronomy and wine (23.7%), and urban and coastal tourism, as well as culture and events [45].
In terms of significant characteristics, the city has a population of 188,240 inhabitants and an area of 61 km2, with an average density of 3060 inhabitants/km2 [46]. However, in its urban area, this density rises to 13,073 inhabitants/km2, far exceeding that of many medium-sized European capitals.
This rich urban tapestry creates a dynamic environment where local patterns of urban use coexist with those of visitors and tourists, generating contrasting behavioral footprints on digital platforms such as Google Maps.
Moreover, the seasonality of tourism, its coastal geography, and the compact urban structure of Donostia-San Sebastián allow for a clear observation of differences in public space usage between residents and visitors, as well as potential transformations linked to tourism. This particular configuration makes the city a representative laboratory for exploring the boundaries and evolution of urban areas through UGC and methodologies that can be replicated in other urban settings with similar characteristics.

2.2. Methodology and Data

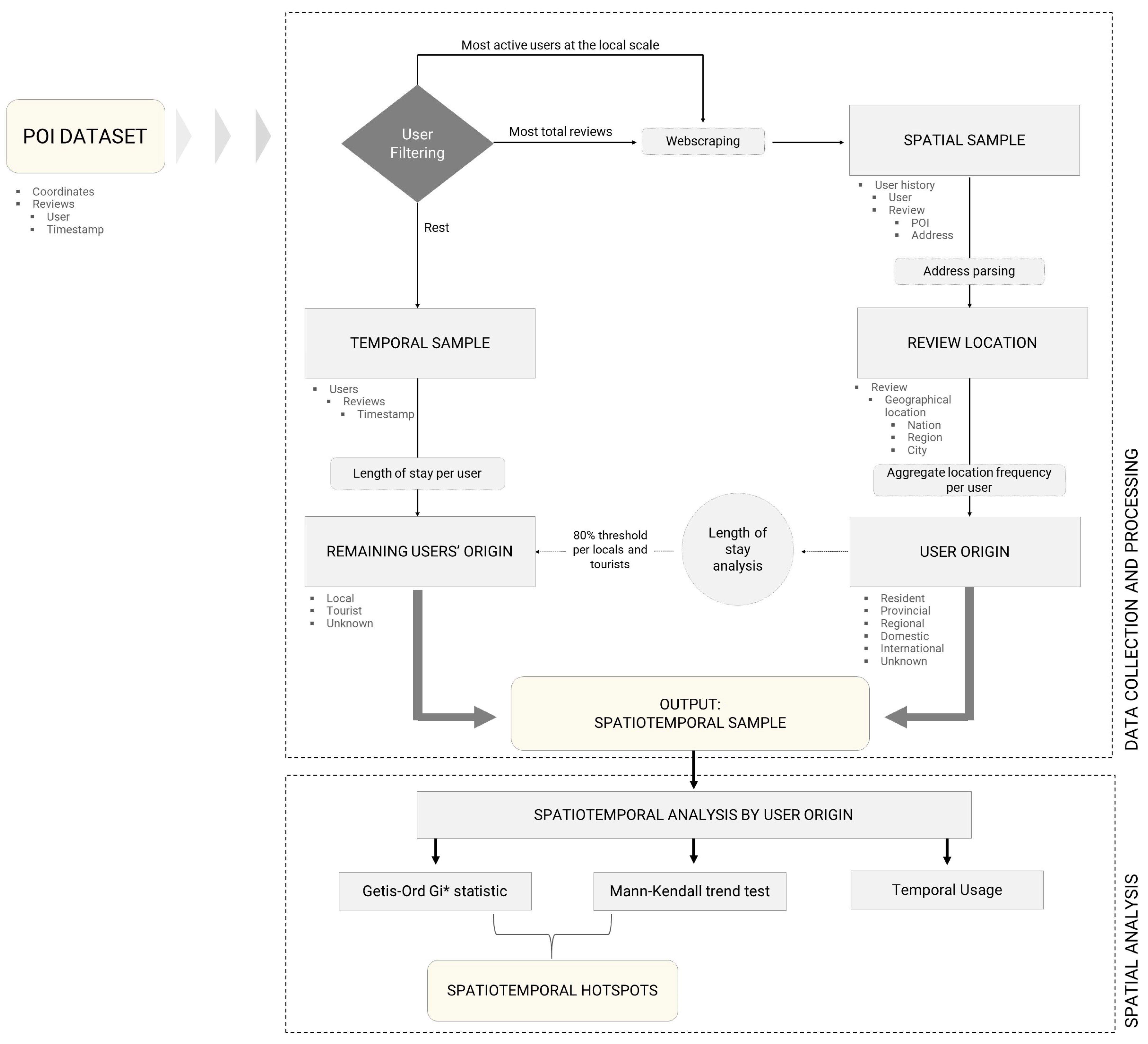
This study focuses on the spatiotemporal characterization of urban areas based on the differentiated use by residents and tourists using data retrieved from Google Maps. As shown in Figure 2, the methodological workflow is composed of the following stages:
  • Data Collection
    The use of user-generated reviews from Google Maps allows for high spatial and temporal granularity, enabling the detection of fine-scale behavioral patterns that are often missed in traditional survey-based or administrative datasets.
    -
    POIs:
    Data were collected in December 2023 using the crawler-google-maps tool [47], which systematically extracted all 7.559 POIs located within the functional urban area of the selected municipality. For each POI, information on coordinates and all associated public user reviews was obtained. Each of the 949.461 reviews included the publication date, the public profile identifier, and the total number of reviews posted by that user.
    -
    User Profile Review Web Scraping:
    A second phase, conducted between February and April 2024, involved scraping a sample of individual Google Maps profiles, identified from the previous dataset. To ensure the inclusion of both locals and visitors, user IDs were selected according to two criteria: (i) high review activity globally (top users by total reviews), and (ii) frequent reviewers within the city of study (IDs most commonly appearing in the POIs dataset). From each accessible profile, the full history of publicly shared reviews was extracted, including the name of the reviewed POI and its address, amounting to 10.955.805 reviews in total.
  • User Origin Classification
    The classification of users by origin based on their review history provides a more nuanced segmentation than conventional stay-duration thresholds, allowing for the identification of proximity-based behavioral gradients. This approach is particularly relevant in tourism-intensive cities, where visitor profiles are highly heterogeneous.
    -
    Geolocation of Reviews and Dominant Location Detection:
    Each review address was processed using the Python (v3.11.1) package pandas, Power Query and an automatic pattern detection add-in in Excel [48] to extract the corresponding region, either as a country (for international users) or province (for domestic users).
    A “standard address” in Google Maps usually follows an envelope order format, including street number, street name, postal code, city, and province or country, which enables automated parsing for the majority of entries. While exact formats vary by country, some contexts (e.g., Russia, Japan, China) required additional manual inspection when automated procedures failed. An Excel add-in was employed to detect postal codes in non-standardized addresses and support their classification. Furthermore, unique locations were extracted to harmonize nomenclatures across language variants (e.g., ‘Donostia’ and ‘San Sebastián’).
    Based on the most frequently reviewed region per profile, the user’s likely place of origin was assigned. Users whose dominant location matched the study municipality were labeled as residents, while those from outside were labeled as visitors. The latter were further characterized with greater precision based on their spatial relationship to the municipality, distinguishing them as:
    Provincial: users whose dominant activity was located within the same province as the study area.
    Regional: users primarily active in neighboring provinces that share a border with the study province.
    Domestic: users from other provinces within the same country, excluding the study province and its immediate neighbors.
    International: users whose dominant activity occurred in countries outside the national territory.
    -
    Handling Not Sampled and Private Profiles:
    For users without available review histories, we implemented a temporal proxy approach. The length of stay was defined as the elapsed time between a user’s first and last recorded review within the study area, rather than continuous residence or presence. Thresholds were derived empirically from the distribution of previously classified tourists and residents, showing that stays longer than one year were predominantly associated with residents, whereas stays shorter than one month were characteristic of tourists. These thresholds, consistent with prior literature, were then applied to assign the remaining users to one of three categories—locals, tourists, or unknown—depending on whether the temporal patterns aligned clearly with either group or remained ambiguous.
  • Spatiotemporal Analysis
    The adoption of hexagonal spatial aggregation enhances spatial comparability and reduces edge effects compared to square grids or administrative boundaries. Furthermore, the combination of Getis-Ord Gi* and Mann-Kendall tests enables the identification of statistically significant spatial clusters and their temporal evolution, offering interpretability, scalability, and compatibility with open-source tools, ensuring both analytical rigor and methodological transparency.
    -
    Aggregation in Hexagonal Grid Cells:
    All reviews were spatially aggregated using a uniform hexagonal grid overlaying the urban area, with both horizontal and vertical spacing set to 100 m. This resolution is consistent with applications in dense urban environments and reflects the fine-grained structure of POIs relevant to the case study. Each cell contains the count of unique users and reviews classified by user origin.
    -
    Hotspot and Trend Detection:
    To detect statistically significant spatial concentrations of activity, the Getis-Ord Gi* statistic was applied to the count of reviews aggregated per hexagonal cell using the Hotspot Analysis plugin in QGIS (v3.16.7), using queen contiguity to define spatial relationships among neighboring units. This identified hotspots of tourist and local activity. Additionally, the Mann-Kendall trend test was used on yearly disaggregated cell data using the Python (v3.11.1) package pymannkendall, in order to detect positive or negative trends over time. The combination of both methods allowed for the identification and characterization of the spatiotemporal evolution of hotspots, including old, persistent, new, intensifying and diminishing clusters.
    -
    Temporal Usage Characterization:
    For each grid cell, additional temporal metrics were computed to capture the nature of activity. These included predominant time of use: the hour, day of week, month and year with the highest review activity, computed separately for tourists and residents.
These indicators provide a richer understanding of how urban spaces are differentially used not only in volume, but in timing and user heterogeneity.

3. Results

The results section is structured in three main blocks to progressively reveal the spatiotemporal patterns of activity by locals and tourists. The first part presents the overall spatial distribution and temporal dynamics; the second examines statistically significant spatial clusters and their evolution over time; and the third explores intra-urban diversity through temporal usage and geographic origin.

3.1. Spatial Distribution and General Temporal Patterns

3.1.1. Identification and Cross-Validation

We begin by exploring temporal patterns through several lenses. The estimated stay durations—derived from the time difference between a user’s first and last interaction within the city area—are based on the subset of users whose origin (resident or visitor) was previously determined through spatial prevalence, using the most frequently reviewed region per profile. This empirical evidence supports the distinction for classifying users as locals or tourists, and serves as a reference for assigning this label to not scraped users or with private profiles.
As shown in Table 1, nearly 80% of the profiles identified as residents have a length of stay exceeding one year, whereas conversely, stays of less than one month represent the same proportion among visitors. This criterion not only empirically validates the classification of profiles according to a spatial criterion, but it is also consistent with the reviewed literature and allows for the identification of nearly 90% of the unknown profiles.
Of the 355,452 users, 111,071 are identified spatially, while 230,397 unknown profiles are classified according to their temporal behavior. This means that out of the 949,961 reviews, the first group accounts for 542,127, while the second group represents 365,541, also confirming that the average number of reviews per user is higher in the spatially classified sample. Table 2 presents the number of users and reviews corresponding to each profile type by origin.

3.1.2. Temporal Patterns

Figure 3 shows the evolution of review volume from the earliest interactions to the most recent, allowing us to detect long-term trends, seasonal effects, and possible external shocks. We further present a timeline indicating when users first appeared in the dataset, providing insight into the dynamics of new user inflow.
An explosion in the use of this platform can be observed at the beginning of 2016, followed by a stabilization from 2018 onwards, with a sharp decline in activity during the pandemic and the subsequent mobility restrictions (which notably did not affect local users). The sawtooth pattern is especially evident among tourist profiles—more pronounced in international users and to a lesser extent domestic ones—who display two peaks aligned with traditional holiday periods. In contrast, residents and provincial users display a plateau-like temporal behavior, while regional visitors show an intermediate pattern with relative continuity and slight activity peaks.
Regarding the registration of new profiles in the city, there is a clear downward trend among resident and proximity-based users (provincial and even regional), a logical outcome given the saturation of the target audience. Additionally, it is clearly visible how new residents and locals coincide over the last year, as the latter group depends on the length-of-stay criterion over the past twelve months. On the other hand, the continued trend of external profiles entering the system aligns with the democratization of tourism and its marked seasonality.
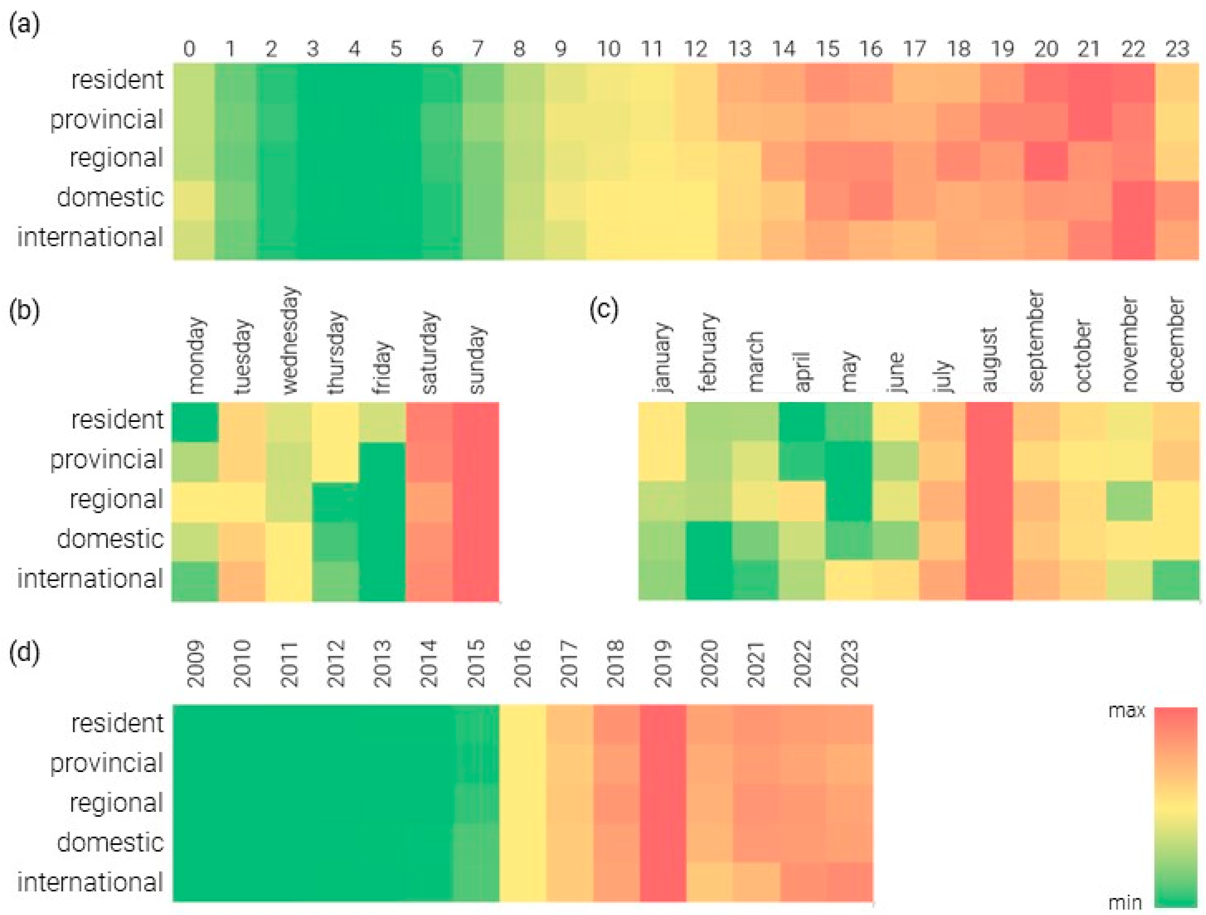
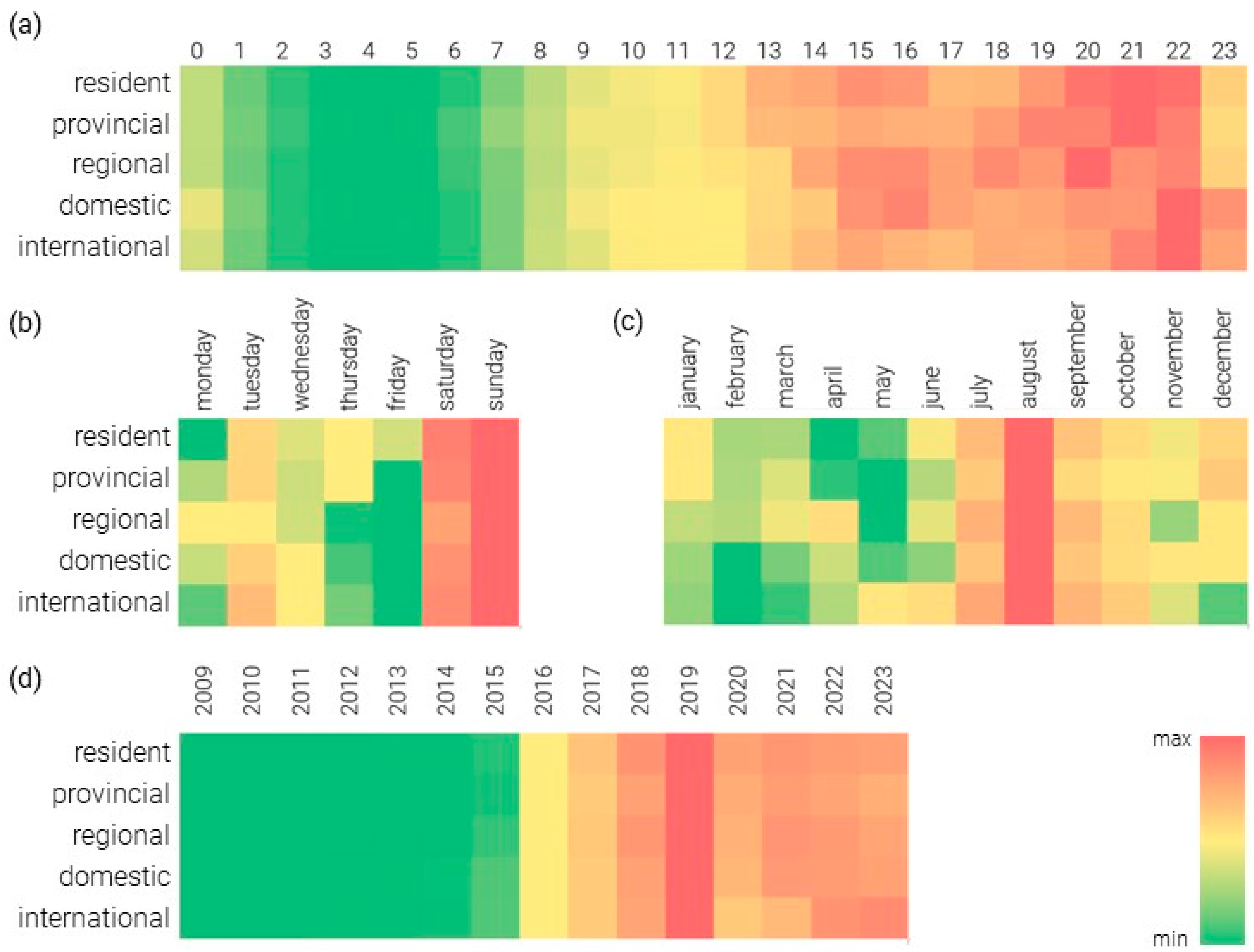
Daily and hourly usage patterns are represented through heatmaps in Figure 4, showing clear behavioral distinctions.
Concerning the preferred hours of activity for each user type, residents display a mechanical use of the city, with two clearly marked peaks at 3 p.m. and 9 p.m. Conversely, provincial users show a continuous upward trend throughout the day, associated with typical express visit and return behavior. Regional users follow a similar pattern, albeit with more prolonged engagement and a peak at lunchtime, followed by an earlier return. A clear time lag is observed in the nighttime activity patterns of both domestic and international visitors.
With respect to usage throughout the week, residents tend to show a more balanced distribution of reviews, although weekend use predominates across all user types. Tuesday emerges as the most active weekday in all cases, while Friday is the least attractive day for visitors, and Monday for residents.
Across the year, summer months show the highest level of activity, particularly August. While residents and proximity-based users exhibit relatively continuous activity, the Easter period (April and May) marks a temporary absence from the city. The period of highest activity for international visitors spans from May to October, showing a two-month lag compared to domestic visitors.
As previously mentioned, 2016 marks the beginning of the platform’s mass adoption, reaching its peak the year before the pandemic. Since then, none of the user groups have returned to those pre-pandemic levels, with international visitors being the only group showing a continuous upward recovery trend.

3.1.3. Spatial Distribution

Given the identification of user origin through a spatial criterion, it is possible to map the intensity of the various tourist source regions, both globally and at the national scale (Figure 5). The distribution follows a spatial logic of attraction from surrounding European countries, primarily France, and from the American continent. Within the national context, a spatial gradation can be observed, with nearby provinces contributing significantly to the tourist flow, alongside the country’s major provinces (Madrid and Barcelona) and the entire coastal arc, which is expected given the population concentration in those areas.
At the city scale, in Figure 6 every POI is symbolized by the total number of reviews and the percentage of interactions made by tourists, thus highlighting areas with high touristic concentration.
The distribution exhibits an asymmetrical relationship, in which the main locations of activity are appropriated by tourists, concentrated along the first coastal strip and the historic old town. In contrast, much of the rest of the city, characterized by lower interaction rates, is largely reserved for residents.
Figure 7 displays the degree of POI concentration after aggregation into a 100 m hexagonal grid, and how this translates into the spatial quantification of unique profiles by locals and tourists, residents, provincial, regional, domestic and international visitors. While the main hotspots overlap, residents and local users demonstrate greater urban dispersion, engaging with a wider range of areas across the city. In contrast, as the visitors’ origin becomes more distant—from provincial to international—their predominant area of activity tends to shrink and concentrate around the Old Town. These comparative visual summaries emphasize the spatial differences in behavior between user groups, revealing a gradient of proximity that shapes how urban space is selectively appropriated.
It is worth noting the low level of interactions by locals—and none from tourists—in the western part of the municipality, despite the modest concentration of POIs. In the rest of the city, locals show a certain proportionality between POI presence and activity, whereas tourists display significant concentration and intensification of activity around the historic old town.
These patterns reveal a polarized urban structure, with coastal and central areas dominated by tourists, and peripheral neighborhoods remaining primarily local. This spatial differentiation lays the foundation for the clustering analysis that follows.

3.2. Spatiotemporal Clustering and Trends

This block identifies and categorizes areas with statistically significant concentrations of user activity, as illustrated in Figure 8. Using the Getis-Ord Gi* statistic, we detect urban hotspots for both tourists and residents, represented in separate maps to highlight divergent spatial logics. These reveal both shared spaces and the emergence of polarized zones: central touristic enclaves versus peripheral or residential concentrations.
To assess temporal trends within each cell, we apply the Mann-Kendall test. This allows us to classify areas according to increasing, stable, or decreasing trends in user activity over time, from 2018 to 2023. Cross-referencing the results from Getis-Ord and Mann-Kendall enables a typology of dynamic clusters: persistent hotspots, emerging areas, and zones in decline.
There is a notable coexistence of locals and tourists in the historic old town and nineteenth-century urban extensions, forming a statistically significant (99%) extensive and continuous zone. Focusing on differences, the remaining tourist-specific hotspots correspond to major tourist attractions such as beaches, sculpture ensembles, amusement parks, sports stadiums, and shopping centers. Conversely, locals expand their core areas along main axes and nodes of residential neighborhoods.
In terms of locals’ trends, there is a noticeable decline in activity in the cells adjacent to the coastal strip, alongside increased interaction in areas along the riverbanks, the edges of the nineteenth-century extensions, residential neighborhood corridors, and the peripheral shopping center. Tourists, in turn, have intensified their activity within the central urban extensions.
This results in the emergence of local hotspots near the river, linked to a new cultural facility, and in the peripheral shopping center, as well as infilling of already-established high-activity urban spaces. The latter is particularly true for tourists, whose activity has intensified in the western extension, while a decline is observed in beaches, public squares, and green areas near the town hall, with the rest remaining stable. For locals, new locations with longstanding or declining hotspots emerge at both ends of the urban maritime front.
The results show not only persistent hotspots in historically central areas, but also a dynamic reconfiguration of tourist zones post-pandemic, suggesting adaptive spatial behavior over time.

3.3. Diversity of Urban Use

In the final analytical block, we focus on how the intensity and nature of urban space usage vary across the city. First, in Figure 9 we exploit the precise identification of user nationality to display the number of different global origins of users by country who interacted in the city, revealing the primary external sources of urban activity. This captures the heterogeneity of users frequenting each area and serves as a spatial proxy for cosmopolitanism and accessibility, further enriching the understanding of inclusivity and user mix in the urban landscape.
Figure 10 illustrates the variety of locations visited by each user type, reflecting the differing spatial usage patterns. Residents show a median of 9 visited cells, with a wide interquartile range and a maximum non-outlier value of 41. Provincial users also display significant values, with a median of 6 cells visited. The remaining groups exhibit an intensive use of a limited number of areas, with international visitors being the most extreme case, showing a median of only one cell visited.
Next, we calculate the predominant time period of interaction in each hexagonal cell for both tourists and residents. This reveals functional differences in the temporal rhythm of the city.
To further characterize the spatiotemporal dynamics of locals and tourists, we analyzed the predominant time of interaction for each hexagonal cell across four temporal dimensions: hour of day, day of week, month, and year (Figure 11). This visualization provides a synthetic overview of daily, weekly, seasonal, and longitudinal patterns of urban space usage.
-
Hourly Patterns
Locals exhibit spatially gradual transitions in their predominant hours of activity, with morning, afternoon, evening, and night periods intermixed across a broad swath of the urban fabric, particularly in denser neighborhoods. This internal heterogeneity suggests a multifunctional use of space throughout the day. Tourists, by contrast, demonstrate a later and more continuous temporal spread, with greater prominence of nighttime hours, especially concentrated in the Old Town. This nocturnal shift suggests recreational and leisure-oriented behaviors, aligned with known tourism consumption logics.
-
Weekly Patterns
Both groups exhibit a clear predominance of weekend activity, while their activity across peripheral and intermediate zones is more evenly distributed throughout the week. Locals tend to concentrate their presence in central urban areas on Saturdays and Sundays, whereas tourist presence at major attractions peaks on Sundays. This highlights the city’s polarized temporal dynamics between everyday local life in residential areas and the concentrated pulse of urban vitality in the city center, shaped by leisure, retail, and social interaction.
-
Seasonal Patterns
Tourists exhibit a strong spatial and temporal dominance during the summer months, with their presence permeating the entire city. In contrast, locals follow a more nuanced and distributed seasonal pattern: August activity concentrates near the coastline, while both central and peripheral urban zones show heightened engagement during autumn and early winter.
-
Annual Trends
Locals’ predominant year of activity clusters around 2019 in most areas, consistent with the platform’s consolidation phase. Tourist activity shows clear signs of recovery beginning in 2022, but becomes markedly intensified and spatially widespread in 2023. This suggests a post-pandemic resurgence in international and domestic tourism, while local use appears to have remained more stable or even decreased in intensity. Some inner-city zones for locals still show 2020–2021 as peak periods, potentially linked to reduced tourist pressure and increased proximity use during restrictions.
Together, these spatiotemporal maps reveal functional and rhythmic differentiation in the use of urban space, with residents showing more regular and distributed patterns, and tourists displaying highly concentrated, seasonal, and nocturnal profiles. This divergence underpins the dual logic of the city as both lived environment and touristic destination.

4. Discussion

This study proposes a methodology based on UGC from Google Maps, enabling the classification of user profiles according to their geographical origin and the analysis of their patterns of urban space use. Through web scraping techniques, spatial aggregation using hexagonal cells, and geostatistical analysis, hotspots and temporal trends are identified that differentiate residents from visitors, with a segmentation into five levels of proximity. These analytical steps culminate in a typology of user behavior, summarized in Table 3, which outlines the distinct spatiotemporal patterns associated with each user type.
The results obtained in this study offer a renewed reading of urban dynamics in tourist cities by simultaneously integrating the spatial, temporal, and sociodemographic dimensions of the behavior of residents and visitors. Unlike previous approaches that classify users based on a standardized length of stay [39,49,50], our methodology reconstructs the review history to infer geographical origin, allowing for more precise and robust segmentation without the need for explicit metadata. This advancement addresses persistent challenges in user profiling, particularly those highlighted in prior research: the association between tourists’ nationality and distinctive spatial and temporal visitation patterns [51], the varying meticulousness of digital interaction depending on visitors’ cultural background [52] and the influential role of destination familiarity in shaping urban tourist behavior [53].
In this regard, the spatial diversity of nationalities across the city provides a proxy for social mix and inclusivity, dimensions often overlooked in volume-based analyses. The concentration of heterogeneous origins in central and coastal areas highlights their role as globalized urban arenas, in contrast to the more localized and socially homogeneous practices found in peripheral neighborhoods. This spatial gradient reflects the dual logic of the city as both a lived environment and a tourism destination, while also raising critical questions about the selective appropriation of urban space [11].
The temporal granularity achieved—through hourly-level analysis—surpasses the resolution of earlier studies based on monthly or weekly windows [18,49], allowing the detection of intraday patterns that differentiate residents and tourists. For example, while residents show peaks of activity during the late afternoon, international tourists concentrate their interactions during night hours, suggesting recreational consumption logics aligned with the literature on urban tourism.
These temporal patterns must also be interpreted in light of disruptive events such as the COVID-19 pandemic, which significantly altered urban rhythms and tourist flows. Our analysis reveals a proportional recovery of tourism activity based on visitor proximity, suggesting that domestic and regional tourism rebounded earlier and more consistently than international flows. This aligns with post-pandemic behavioral forecasts, which anticipated a rapid resurgence of tourism driven by strong emotional motivation and premeditated travel intentions [54]. Such findings reinforce the need to incorporate crisis-sensitive temporal frameworks when analyzing urban dynamics.
From a spatial perspective, the results confirm the existence of a polarized urban structure, where coastal areas and the historic center concentrate tourist activity, while peripheral neighborhoods retain predominantly local usage. This distribution is consistent with findings from studies in Barcelona [50], Lisbon [49], and Bucharest [55], which also identify patterns of tourist concentration in central areas and residential dispersion in the outskirts.
The application of geostatistical techniques such as Getis-Ord Gi* and Mann-Kendall allows not only the identification of hotspots but also the evaluation of their temporal evolution. Emerging hotspots are detected in residential and peripheral commercial areas, which may indicate a diversification of the urban offer or a redistribution of flows in the post-pandemic period. This capacity to capture evolving dynamics represents an improvement over more static approaches based on kernel maps [34,39] or aggregated counts.
Furthermore, the classification into five user profiles based on segmentation and review history—residents, provincial, regional, national, and international visitors—opens up new possibilities for analyzing demographic and cultural diversity in the use of urban space. This segmentation may be key for future research exploring the relationship between digital behavior and sociodemographic variables such as age, gender, or nationality, as suggested by recent studies based on deep learning models [37], and how these interactions shape the social and functional landscape of the city.
Building on the above discussion, it is possible to highlight four core viewpoints. First, UGC from Google Maps can effectively capture the spatiotemporal dynamics of urban activity at a fine resolution, overcoming some limitations of traditional data sources. Second, the proposed classification into five proximity-based profiles allows for a more nuanced understanding of how different groups appropriate urban space. Third, the results reveal a polarized yet dynamic spatial structure, where central and coastal areas concentrate tourist activity while peripheral neighborhoods remain primarily residential. Fourth, the temporal dimension underscores contrasting urban rhythms, with residents displaying stable, everyday patterns and tourists showing concentrated and seasonal peaks. Together, these viewpoints provide a comprehensive lens to interpret cities as both lived and touristic environments.
From a technical standpoint, one of the main strengths of the proposed approach is the exclusive use of open-source tools, such as QGIS (v3.17.6) for spatial analysis and Python (v3.11.1) for data processing and analysis. This choice not only ensures the reproducibility of the study but also makes it accessible to researchers and professionals without requiring commercial licenses, in contrast to other works that rely on proprietary software such as ArcGIS. This methodological decision reinforces the commitment to open and replicable science.
Our findings do not only contribute technically but also shed light on broader urban debates. The coexistence and sometimes tension between local and tourist uses of urban space resonates with critical perspectives on overtourism, sociospatial conflict, and the gentrification of cities. In this sense, the patterns observed in Donostia-San Sebastián echo ongoing discussions about urban degrowth strategies, the resistance of social movements, and the search for alternative governance models that transcend simplistic growth-oriented paradigms [56].
Nevertheless, the use of private platforms such as Google Maps introduces certain limitations. Using reviews as a proxy for urban activity presents challenges regarding the quality and representativeness of VGI [57], such as the overrepresentation of certain demographic groups [37] or the correlation between population density and the number of contributions [58], which may reflect popularity rather than actual use, thereby skewing representation toward iconic or central areas. In this sense, our segmentation by origin and longitudinal analysis help mitigate biases and improve the interpretation of the data, as suggested in previous studies [59].
However, it is important to note that origin-based classification relies on dominant location patterns. Although this heuristic has limitations, it is supported by research on the geographies of participation, which demonstrates that digital contributions are disproportionately generated by local users in many contexts, particularly in the Global North [60]. While the misclassification of highly mobile individuals or migrants cannot be excluded, the overall classification is robust enough and comparable in validity to standardized temporal thresholds applied in previous studies. In our case, the same criterion was also explicitly employed as a fallback to classify private profiles with restricted location data. Future refinements could incorporate measures of temporal continuity at each location and validate this assumption through surveys or mixed methods, allowing for a more accurate distinction between recurrent visitors and actual residents.
In addition, the classification necessarily relied on users with a sufficient level of digital activity to yield meaningful indicators of dominant location and temporal span. This introduces the risk of over-representing highly active contributors, whose spatial and temporal patterns are more easily captured. Such bias is not merely behavioral but also demographic, as younger, digitally engaged, and highly mobile individuals are more likely to contribute. Such limitations are an inherent feature of UGC that warrants further attention in future research.
It is important to note that review timestamps represent a proxy of activity rather than direct evidence of physical presence. Although some users may post with a delay, studies on temporal immediacy in online environments indicate that social impact and engagement diminish when events are perceived as temporally distant [61], which encourages near-immediate sharing, particularly on mobile platforms. This supports the assumption that reviews are generally written close in time to the experience itself, even if not in real time. Nevertheless, future research should explore ways to validate their temporal accuracy
The results are inevitably conditioned by the selected spatial resolution (100 m hexagons), yet preliminary tests showed stabilization at this scale and it is consistent with prior applications in dense urban fabrics.
Although Google Maps provides high-granularity public data, its closed nature entails risks such as changes in access policies, restrictions in data availability, or biases in the representation of activities. In this study, data were sourced exclusively from publicly accessible reviews. No personal or identifiable information was collected, and all user profiles were processed using anonymous identifiers. The analysis was conducted on aggregated data, ensuring that individual users cannot be traced or exposed. We acknowledge the importance of responsible data handling and have taken all necessary precautions to ensure compliance with ethical standards.
Additionally, the process of web scraping review histories is highly demanding in terms of time and computational resources, proportional to the number of profiles and extracted reviews. This operational burden may limit the scalability of the method in studies with greater geographical or temporal scope.
Despite these operational constraints, the findings of this study offer valuable insights for urban planners, tourism managers, and public space designers. The identification of spatially overlapping but temporally offset patterns between residents and tourists highlights the need for time-sensitive management strategies. For example, central areas with high tourist concentration during evening hours may require enhanced lighting, safety measures, and crowd control, while maintaining accessibility for residents during daytime.
The segmentation of users by origin also enables targeted interventions. Local and provincial users show more distributed and multifunctional use of space, suggesting that policies aimed at preserving everyday urban life should focus on maintaining service diversity and residential accessibility in mixed-use areas. In contrast, international visitors concentrate their activity in fewer zones and time windows, enabling the design of time-sensitive and place-specific interventions that balance tourism with urban vitality.
By integrating spatiotemporal analytics into tourism governance, cities can better balance visitor pressure with local needs. Moreover, the detection of emerging and declining hotspots over time provides a dynamic tool for monitoring urban transformation and anticipating saturation risks. These insights can support adaptive zoning, event scheduling, and prioritization of public investment.
Building on these findings and methodological insights, future lines of research in tourism-intensive cities could focus on analyzing the functional content of the detected areas, assessing which types of POIs predominate in each zone and how they relate to urban form, connecting this approach to tourist behavior analysis through morphological techniques such as space syntax, as demonstrated in previous studies [62]. It would also be relevant to study areas where different user profiles overlap, in order to detect possible spatial or temporal displacements between residents and tourists, and better understand the dynamics of coexistence or substitution in the use of public space to better manage these socio-spatial conflicts, as illustrated by previous studies [63].
Finally, complementing this approach with qualitative data—such as interviews, surveys, or participatory mapping—would help validate and enrich the detected patterns, especially in areas undergoing conflict or urban transformation. Likewise, applying this methodology in non-tourist contexts could reveal everyday urban dynamics, such as processes of gentrification or changes in local mobility.

5. Conclusions

This study presents a replicable and open-source methodology for mapping the spatiotemporal dynamics of urban space usage by residents and tourists, using VGI from Google Maps. By reconstructing individual review histories and classifying users according to their geographical origin, we identified differentiated patterns of activity across five visitor profiles, offering a more nuanced understanding of urban rhythms in a tourism-intensive city.
The results reveal a polarized spatial structure, with central and coastal areas predominantly shaped by tourist activity, while peripheral neighborhoods remain primarily used by locals. Temporal analyses further highlight contrasting rhythms of use: residents display regular, dispersed patterns of activity across the day and year, whereas tourists—particularly international visitors—concentrate their presence in specific areas and time windows, notably during the evening hours and summer months. These findings underscore the dual character of the city as both a lived environment and a touristic destination.
From a methodological perspective, the use of open-source tools, QGIS (v3.17.6) and Python (v3.11.1), combined with geostatistical techniques (Getis-Ord Gi* and Mann-Kendall) enhances both the transparency and reproducibility of the workflow. At the same time, the study acknowledges several limitations, including the reliance on proprietary platforms such as Google Maps, potential sampling biases and delays between experience and posting in UGC, and the computational complexity involved in large-scale data collection and processing.
Beyond its empirical contributions, our analysis also informs broader debates in urban geography, particularly those concerned with overtourism and the negotiation of inclusive urban futures. The coexistence of residents and visitors within the same fine-grained spaces points towards dual urban logics that are central to contemporary discussions about the governance and sustainability of tourism cities.
While the empirical results are context-specific, the proposed framework is replicable and can be applied across different settings to facilitate comparative insights. It opens new avenues for exploring the relationship between digital behavioral patterns and sociodemographic traits, the functional and morphological characteristics of urban hotspots, and the coexistence or displacement dynamics among different user groups. As such, it provides valuable insights for urban planning, tourism governance, and the design of more inclusive, balanced, and resilient public spaces.

Author Contributions

Conceptualization, Mikel Barrena-Herrán, Olatz Grijalba and Itziar Modrego-Monforte; Data curation, Mikel Barrena-Herrán; Formal analysis, Mikel Barrena-Herrán; Funding acquisition, Olatz Grijalba; Investigation, Mikel Barrena-Herrán; Methodology: Mikel Barrena-Herrán; Project administration, Olatz Grijalba; Software, Mikel Barrena-Herrán; Resources: Mikel Barrena-Herrán and Itziar Modrego-Monforte; Supervision, Olatz Grijalba; Validation: Mikel Barrena-Herrán, Olatz Grijalba and Itziar Modrego-Monforte; Visualization, Mikel Barrena-Herrán and Itziar Modrego-Monforte; Writing—original draft: Mikel Barrena-Herrán, Olatz Grijalba and Itziar Modrego-Monforte; Writing—review and editing, Mikel Barrena-Herrán, Olatz Grijalba and Itziar Modrego-Monforte. All authors have read and agreed to the published version of the manuscript.

Funding

This research was funded by Diputación Foral de Gipuzkoa, grant number 2023-CIEN-000052-01.

Data Availability Statement

The data that support the findings of this study are available from the corresponding author upon reasonable request.

Acknowledgments

This paper is part of the project “LoTu_Cotidianeidad local y turismo. Método para la evaluación de correlaciones entre las características espaciales y las dinámicas urbanas” subsidized by the Economic Promotion and Strategic Projects of the Diputación Foral Gipuzkoa through the Gipuzkoa Science, Technology and Innovation Network Programme.

Conflicts of Interest

The authors declare no conflicts of interest.

Abbreviations

The following abbreviations are used in this manuscript:
POIPoint of interest
UGCUser-generated content
GISGeographic information system
VGIVolunteered geographic information

References

  1. Pearce, D.G. Towards a geography of tourism. Ann. Tour. Res. 1979, 6, 245–272. [Google Scholar] [CrossRef]
  2. Cooper, C.P. Spatial and Temporal Patterns of Tourist Behaviour. Reg. Stud. 1981, 15, 359–371. [Google Scholar] [CrossRef]
  3. McKercher, B.; Lew, A.A. Tourist Flows and the Spatial Distribution of Tourists. In A Companion to Tourism; Wiley: Hoboken, NJ, USA, 2004; pp. 36–48. [Google Scholar] [CrossRef]
  4. Hernández-Martín, R.; Simancas-Cruz, M.R.; González-Yanes, J.A.; Rodríguez-Rodríguez, Y.; García-Cruz, J.I.; González-Mora, Y.M. Identifying micro-destinations and providing statistical information: A pilot study in the Canary Islands. Curr. Issues Tour. 2016, 19, 771–790. [Google Scholar] [CrossRef]
  5. Snepenger, D.J.; Murphy, L.; O’Connell, R.; Gregg, E. Tourists and residents use of a shopping space. Ann. Tour. Res. 2003, 30, 567–580. [Google Scholar] [CrossRef]
  6. Lin, M.L.; Chu, C.M.; Tsai, C.H.; Chen, C.C.; Chen, C.Y. Geovisualization of tourist activity travel patterns using 3D GIS: An empirical study of Tamsui, Taiwan. World Acad. Sci. Eng. Technol. 2009, 36, 12–25. [Google Scholar]
  7. Kwan, M.P. GIS methods in time-geographic research: Geocomputation and geovisualization of human activity patterns. Geogr. Ann. Ser. B 2004, 86, 267–280. [Google Scholar] [CrossRef]
  8. Girardin, F.; Dal Fiore, F.; Ratti, C.; Blat, J. Leveraging explicitly disclosed location information to understand tourist dynamics: A case study. J. Locat. Based Serv. 2008, 2, 41–56. [Google Scholar] [CrossRef]
  9. Önder, I.; Koerbitz, W.; Hubmann-Haidvogel, A. Tracing Tourists by Their Digital Footprints: The Case of Austria. J. Travel Res. 2016, 55, 566–573. [Google Scholar] [CrossRef]
  10. Dirksmeier, P.; Helbrecht, I. Resident Perceptions of New Urban Tourism: A Neglected Geography of Prejudice. Geogr. Compass 2015, 9, 276–285. [Google Scholar] [CrossRef]
  11. Tsaur, S.H.; Yen, C.H.; Teng, H.Y. Tourist–resident conflict: A scale development and empirical study. J. Destin. Mark. Manag. 2018, 10, 152–163. [Google Scholar] [CrossRef]
  12. Grinberger, A.Y.; Shoval, N. Spatiotemporal Contingencies in Tourists’ Intradiurnal Mobility Patterns. J. Travel Res. 2019, 58, 512–530. [Google Scholar] [CrossRef]
  13. Donaire, J.A.; Camprubí, R.; Galí, N. Tourist clusters from Flickr travel photography. Tour. Manag. Perspect. 2014, 11, 26–33. [Google Scholar] [CrossRef]
  14. Zhang, K.; Chen, Y.; Li, C. Discovering the tourists’ behaviors and perceptions in a tourism destination by analyzing photos’ visual content with a computer deep learning model: The case of Beijing. Tour. Manag. 2019, 75, 595–608. [Google Scholar] [CrossRef]
  15. Höpken, W.; Müller, M.; Fuchs, M.; Lexhagen, M. Flickr data for analysing tourists’ spatial behaviour and movement patterns: A comparison of clustering techniques. J. Hosp. Tour. Technol. 2020, 11, 69–82. [Google Scholar] [CrossRef]
  16. Hu, F.; Li, Z.; Yang, C.; Jiang, Y. A graph-based approach to detecting tourist movement patterns using social media data. Cartogr. Geogr. Inf. Sci. 2019, 46, 368–382. [Google Scholar] [CrossRef]
  17. Hasnat, M.M.; Hasan, S. Identifying tourists and analyzing spatial patterns of their destinations from location-based social media data. Transp. Res. Part C Emerg. Technol. 2018, 96, 38–54. [Google Scholar] [CrossRef]
  18. Su, X.; Spierings, B.; Dijst, M.; Tong, Z. Analysing trends in the spatio-temporal behaviour patterns of mainland Chinese tourists and residents in Hong Kong based on Weibo data. Curr. Issues Tour. 2020, 23, 1542–1558. [Google Scholar] [CrossRef]
  19. Leiras, A.; Eusébio, C. Perceived image of accessible tourism destinations: A data mining analysis of Google Maps reviews. Curr. Issues Tour. 2024, 27, 2584–2602. [Google Scholar] [CrossRef]
  20. Agrawal, R.; Wankhede, V.A.; Kumar, A.; Luthra, S.; Huisingh, D. Big data analytics and sustainable tourism: A comprehensive review and network based analysis for potential future research. Int. J. Inf. Manag. Data Insights 2022, 2, 100122. [Google Scholar] [CrossRef]
  21. Ferreira, A.P.G.; Silva, T.H.; Loureiro, A.A.F. Uncovering spatiotemporal and semantic aspects of tourists mobility using social sensing. Comput. Commun. 2020, 160, 240–252. [Google Scholar] [CrossRef]
  22. Fisu, A.A.; Syabri, I.; Andani, I.G.A. How do young people move around in urban spaces?: Exploring trip patterns of generation-Z in urban areas by examining travel histories on Google Maps Timeline. Travel Behav. Soc. 2024, 34, 100686. [Google Scholar] [CrossRef]
  23. Edwards, D.; Griffin, T. Understanding tourists’ spatial behaviour: GPS tracking as an aid to sustainable destination management. J. Sustain. Tour. 2013, 21, 580–595. [Google Scholar] [CrossRef]
  24. Salas-Olmedo, M.H.; Moya-Gómez, B.; García-Palomares, J.C.; Gutiérrez, J. Tourists’ digital footprint in cities: Comparing Big Data sources. Tour. Manag. 2018, 66, 13–25. [Google Scholar] [CrossRef]
  25. García-Palomares, J.C.; Gutiérrez, J.; Mínguez, C. Identification of tourist hot spots based on social networks: A comparative analysis of European metropolises using photo-sharing services and GIS. Appl. Geogr. 2015, 63, 408–417. [Google Scholar] [CrossRef]
  26. Vu, H.Q.; Li, G.; Law, R.; Ye, B.H. Exploring the travel behaviors of inbound tourists to Hong Kong using geotagged photos. Tour. Manag. 2015, 46, 222–232. [Google Scholar] [CrossRef]
  27. Li, C.; Zheng, W.; Ge, P. Tourism demand forecasting with spatiotemporal features. Ann. Tour. Res. 2022, 94, 103384. [Google Scholar] [CrossRef]
  28. Li, J.; Xu, L.; Tang, L.; Wang, S.; Li, L. Big data in tourism research: A literature review. Tour. Manag. 2018, 68, 301–323. [Google Scholar] [CrossRef]
  29. Miah, S.J.; Vu, H.Q.; Gammack, J.; McGrath, M. A Big Data Analytics Method for Tourist Behaviour Analysis. Inf. Manag. 2017, 54, 771–785. [Google Scholar] [CrossRef]
  30. Lee, J.Y.; Tsou, M.H. Mapping spatiotemporal tourist behaviors and hotspots through location-based photo-sharing service (Flickr) data. In Lecture Notes in Geoinformation and Cartography; Springer: Cham, Switzerland, 2018. [Google Scholar] [CrossRef]
  31. Xue, L.; Zhang, Y. The effect of distance on tourist behavior: A study based on social media data. Ann. Tour. Res. 2020, 82, 102916. [Google Scholar] [CrossRef]
  32. Vu, H.Q.; Li, G.; Law, R.; Zhang, Y. Exploring Tourist Dining Preferences Based on Restaurant Reviews. J. Travel Res. 2019, 58, 149–167. [Google Scholar] [CrossRef]
  33. Möhring, M.; Keller, B.; Schmidt, R.; Dacko, S. Google Popular Times: Towards a better understanding of tourist customer patronage behavior. Tour. Rev. 2020, 76, 533–569. [Google Scholar] [CrossRef]
  34. Caldeira, A.M.; Kastenholz, E. Spatiotemporal tourist behaviour in urban destinations: A framework of analysis. Tour. Geogr. 2020, 22, 22–50. [Google Scholar] [CrossRef]
  35. Barrena-Herrán, M.; Modrego-Monforte, I.; Grijalba, O. Revealing Spatiotemporal Urban Activity Patterns: A Machine Learning Study Using Google Popular Times. ISPRS Int. J. Geoinf. 2025, 14, 221. [Google Scholar] [CrossRef]
  36. Nikjoo, A.; Bakhshi, H. The presence of tourists and residents in shared travel photos. Tour. Manag. 2019, 70, 89–98. [Google Scholar] [CrossRef]
  37. Niu, H.; Silva, E.A. Understanding temporal and spatial patterns of urban activities across demographic groups through geotagged social media data. Comput. Environ. Urban Syst. 2023, 100, 101934. [Google Scholar] [CrossRef]
  38. Kádár, B.; Gede, M. Where do tourists go? Visualizing and analysing the spatial distribution of geotagged photography. Cartographica 2013, 48, 78–88. [Google Scholar] [CrossRef]
  39. Su, X.; Spierings, B.; Hooimeijer, P. Different urban settings affect multi-dimensional tourist-resident interactions. Tour. Geogr. 2020, 24, 815–836. [Google Scholar] [CrossRef]
  40. Ramadhani, D.P.; Alamsyah, A.; Febrianta Mochamad Yudha Damayanti, L.Z.A. Exploring Tourists’ Behavioral Patterns in Bali’s Top-Rated Destinations: Perception and Mobility. J. Theor. Appl. Electron. Commer. Res. 2024, 19, 743–773. [Google Scholar] [CrossRef]
  41. Jeong, M.; Shin, H.H. Tourists’ Experiences with Smart Tourism Technology at Smart Destinations and Their Behavior Intentions. J. Travel Res. 2020, 59, 1464–1477. [Google Scholar] [CrossRef]
  42. Chen, Z.; Yang, J.; Liu, X.; Guo, Z. Reinterpreting activity space in tourism by mapping tourist-resident interactions in populated cities. Tour. Recreat. Res. 2024, 49, 797–811. [Google Scholar] [CrossRef]
  43. Zhuang, X.; Yao, Y.; Li, J. Sociocultural impacts of tourism on residents of world cultural heritage sites in China. Sustainability 2019, 11, 840. [Google Scholar] [CrossRef]
  44. Instituto Nacional de Estadística. Aportación Del Turismo a La Economía Vasca Por Año. Valor Absoluto (Miles de Euros) y Porcentaje Sobre El PIB p.m. Precios Corrientes. 2010–2023. 2022. Available online: https://www.eustat.eus/elementos/ele0003400/aportacion-del-turismo-a-la-economia-vasca-por-ano-valor-absoluto-miles-de-euros-y-porcentaje-sobre-el-pib-pm-precios-corrientes/tbl0003417_c.html (accessed on 15 September 2025).
  45. Gobierno Vasco Enfokatur Observatorio Turístico de Euskadi, SIT EUSKADI. Sistema de Inteligencia Turística. 2025. Available online: https://www.euskadi.eus/sit-sistema-de-inteligencia-turistica/web01-a2behtur/es/ (accessed on 15 September 2025).
  46. Instituto Nacional de Estadística. Gipuzkoa: Población por Municipios y Sexo. 2021. Available online: https://www.ine.es/jaxiT3/Datos.htm?t=2873 (accessed on 1 October 2021).
  47. Drobník, J. Google Maps Scraper. 2019. Available online: https://github.com/drobnikj/crawler-google-places (accessed on 4 May 2022).
  48. Gulwani, S. Automating string processing in spreadsheets using input-output examples. ACM Sigplan Not. 2011, 46, 317–330. [Google Scholar] [CrossRef]
  49. Encalada-Abarca, L.; Ferreira, C.C.; Rocha, J. Revisiting city tourism in the longer run: An exploratory analysis based on LBSN data. Curr. Issues Tour. 2024, 27, 584–599. [Google Scholar] [CrossRef]
  50. Gutiérrez, J.; García-Palomares, J.C.; Romanillos, G.; Salas-Olmedo, M.H. The eruption of Airbnb in tourist cities: Comparing spatial patterns of hotels and peer-to-peer accommodation in Barcelona. Tour. Manag. 2017, 62, 278–291. [Google Scholar] [CrossRef]
  51. Caldeira, A.M.; Kastenholz, E. Tourists’ spatial behaviour in urban destinations: The effect of prior destination experience. J. Vacat. Mark. 2018, 24, 247–260. [Google Scholar] [CrossRef]
  52. Quattrone, G.; Capra, L.; De Meo, P. There’s no such thing as the perfect map: Quantifying bias in spatial crowd-sourcing datasets. In Proceedings of the CSCW 2015—Proceedings of the 2015 ACM International Conference on Computer-Supported Cooperative Work and Social Computing, Vancouver, BC, Canada, 14–18 March 2015. [Google Scholar] [CrossRef]
  53. Raun, J.; Ahas, R.; Tiru, M. Measuring tourism destinations using mobile tracking data. Tour. Manag. 2016, 57, 202–212. [Google Scholar] [CrossRef]
  54. Wachyuni, S.S.; Kusumaningrum, D.A. The Effect of COVID-19 Pandemic: How are the Future Tourist Behavior? J. Educ. Soc. Behav. Sci. 2020, 33, 67–76. [Google Scholar] [CrossRef]
  55. Nolasco-Cirugeda, A.; García-Mayor, C.; Lupu, C.; Bernabeu-Bautista, A. Scoping out urban areas of tourist interest though geolocated social media data: Bucharest as a case study. Inf. Technol. Tour. 2022, 24, 361–387. [Google Scholar] [CrossRef]
  56. Milano, C.; Novelli, M.; Cheer, J.M. Overtourism and degrowth: A social movements perspective. J. Sustain. Tour. 2019, 27, 1857–1875. [Google Scholar] [CrossRef]
  57. Yan, Y.; Feng, C.C.; Huang, W.; Fan, H.; Wang, Y.C.; Zipf, A. Volunteered geographic information research in the first decade: A narrative review of selected journal articles in GIScience. Int. J. Geogr. Inf. Sci. 2020, 34, 1765–1791. [Google Scholar] [CrossRef]
  58. Senaratne, H.; Mobasheri, A.; Ali, A.L.; Capineri, C.; Haklay, M. A review of volunteered geographic information quality assessment methods. Int. J. Geogr. Inf. Sci. 2017, 31, 139–167. [Google Scholar] [CrossRef]
  59. Rzeszewski, M. Geosocial capta in geographical research–a critical analysis. Cartogr. Geogr. Inf. Sci. 2018, 45, 18–30. [Google Scholar] [CrossRef]
  60. Graham, M.; De Sabbata, S.; Zook, M.A. Towards a study of information geographies: (im)mutable augmentations and a mapping of the geographies of information. Geo 2015, 2, 88–105. [Google Scholar] [CrossRef]
  61. Perez-Vega, R.; Waite, K.; O’Gorman, K. Social impact theory: An examination of how immediacy operates as an influence upon social media interaction in Facebook fan pages. Mark. Rev. 2016, 16, 299–321. [Google Scholar] [CrossRef]
  62. Li, Y.; Xiao, L.; Ye, Y.; Xu, W.; Law, A. Understanding tourist space at a historic site through space syntax analysis: The case of Gulangyu, China. Tour. Manag. 2016, 52, 30–43. [Google Scholar] [CrossRef]
  63. Vu, H.Q.; Muskat, B.; Li, G.; Law, R. Improving the resident–tourist relationship in urban hotspots. J. Sustain. Tour. 2020, 29, 595–615. [Google Scholar] [CrossRef]
Figure 1. Location map of the city of Donostia-San Sebastián as a case study. Source: GeoEuskadi.
Figure 1. Location map of the city of Donostia-San Sebastián as a case study. Source: GeoEuskadi.
Ijgi 14 00456 g001
Figure 2. Methodological workflow for spatiotemporal analysis by user origin.
Figure 2. Methodological workflow for spatiotemporal analysis by user origin.
Ijgi 14 00456 g002
Figure 3. Monthly evolution segmented by origin of (a) review counts and (b) new user registrations in Donostia-San Sebastian.
Figure 3. Monthly evolution segmented by origin of (a) review counts and (b) new user registrations in Donostia-San Sebastian.
Ijgi 14 00456 g003
Figure 4. Temporal heatmaps of user activity by origin group revealing behavioral patterns by (a) hour, (b) weekday, (c) month, and (d) year.
Figure 4. Temporal heatmaps of user activity by origin group revealing behavioral patterns by (a) hour, (b) weekday, (c) month, and (d) year.
Ijgi 14 00456 g004
Figure 5. (a) Number of users by country of origin, representing international visitors. (b) User counts within Spain, distinguishing domestic, regional, and provincial origins, with location of the case study city indicated.
Figure 5. (a) Number of users by country of origin, representing international visitors. (b) User counts within Spain, distinguishing domestic, regional, and provincial origins, with location of the case study city indicated.
Ijgi 14 00456 g005
Figure 6. Map showing the spatial distribution of POIs, including their total review counts, the percentage of reviews from tourists, and the location of the city’s main tourist attractions.
Figure 6. Map showing the spatial distribution of POIs, including their total review counts, the percentage of reviews from tourists, and the location of the city’s main tourist attractions.
Ijgi 14 00456 g006
Figure 7. Map comparing the spatial distribution of (a) POIs, and the number of (b) residents, (c) provincial, (d) regional, (e) domestic, (f) international visitors, (g) local users, and (h) tourists, aggregated within hexagonal grid cells across the study area and symbolized based on Jenks natural breaks.
Figure 7. Map comparing the spatial distribution of (a) POIs, and the number of (b) residents, (c) provincial, (d) regional, (e) domestic, (f) international visitors, (g) local users, and (h) tourists, aggregated within hexagonal grid cells across the study area and symbolized based on Jenks natural breaks.
Ijgi 14 00456 g007
Figure 8. Spatial analysis of urban activity patterns for locals and tourists: (a) Getis-Ord Gi* analysis identifying statistically significant hotspots of activity, (b) temporal trends based on the Mann-Kendall test, and (c) spatiotemporal clusters resulting from the combination of spatial intensity and temporal evolution.
Figure 8. Spatial analysis of urban activity patterns for locals and tourists: (a) Getis-Ord Gi* analysis identifying statistically significant hotspots of activity, (b) temporal trends based on the Mann-Kendall test, and (c) spatiotemporal clusters resulting from the combination of spatial intensity and temporal evolution.
Ijgi 14 00456 g008
Figure 9. Diversity of nationalities per hexagonal cell in Donostia-San Sebastián, highlighting areas with greater international presence and cultural heterogeneity.
Figure 9. Diversity of nationalities per hexagonal cell in Donostia-San Sebastián, highlighting areas with greater international presence and cultural heterogeneity.
Ijgi 14 00456 g009
Figure 10. Boxplot of the number of hexagonal cells visited per user by origin, representing the interquartile range, with a red line indicating the median number of cells visited. Whiskers extend to the most extreme values within 1.5 times the interquartile range, and outliers are excluded for clarity.
Figure 10. Boxplot of the number of hexagonal cells visited per user by origin, representing the interquartile range, with a red line indicating the median number of cells visited. Whiskers extend to the most extreme values within 1.5 times the interquartile range, and outliers are excluded for clarity.
Ijgi 14 00456 g010
Figure 11. Spatial distribution of predominant temporal patterns in the number of locals and tourists, according to four temporal dimensions: (a) hour of day, (b) day of week, (c) month, and (d) year.
Figure 11. Spatial distribution of predominant temporal patterns in the number of locals and tourists, according to four temporal dimensions: (a) hour of day, (b) day of week, (c) month, and (d) year.
Ijgi 14 00456 g011
Table 1. Length of stay distribution across user origin groups in Donostia-San Sebastián, based on the spatial sample comprising users whose origin was inferred via spatial prevalence.
Table 1. Length of stay distribution across user origin groups in Donostia-San Sebastián, based on the spatial sample comprising users whose origin was inferred via spatial prevalence.
Length of StayResidentsVisitorsUnknown
<24 h4.7%64.8%81.3%
1 day–1 week1.8%7.8%2.7%
1 week–1 month1.7%5.0%2.0%
1 month–1 year13.4%7.3%5.7%
>1 year78.3%15.1%8.4%
Table 2. Classification of users and review counts by spatial and spatiotemporal criteria.
Table 2. Classification of users and review counts by spatial and spatiotemporal criteria.
CriteriaTypeUsersReviews
Spatially identified users (sample)resident12.255223.872
province6.12864.706
regional9.50031.102
domestic45.824129.981
international37.36492.466
Spatiotemporally identified users *local32.709329.060
tourist308.759578.608
unknown13.98542.293
* Represents the entire dataset.
Table 3. Summary of user types and their spatiotemporal behavior.
Table 3. Summary of user types and their spatiotemporal behavior.
TypeDominant AreaPeak HourSeasonalityCells Visited (Median)Post-COVID-19 Evolution
ResidentPresent across most urban areas15–16, 20–22Persistent9Stable
ProvincialCity center, peripheric neighborhoods19–22Persistent6Slight decrease
RegionalIconic areas14–22Easter, Summer, Christmas2Modest rise
DomesticOld Town, landmarks15–16, 20–23July–December2Swift rebound
InternationalOld Town21–22May–October1Steady growth
Disclaimer/Publisher’s Note: The statements, opinions and data contained in all publications are solely those of the individual author(s) and contributor(s) and not of MDPI and/or the editor(s). MDPI and/or the editor(s) disclaim responsibility for any injury to people or property resulting from any ideas, methods, instructions or products referred to in the content.

Share and Cite

MDPI and ACS Style

Barrena-Herrán, M.; Modrego-Monforte, I.; Grijalba, O. Mapping the Spatiotemporal Urban Footprint of Residents and Tourists: A Data-Driven Approach Based on User-Generated Reviews. ISPRS Int. J. Geo-Inf. 2025, 14, 456. https://doi.org/10.3390/ijgi14120456

AMA Style

Barrena-Herrán M, Modrego-Monforte I, Grijalba O. Mapping the Spatiotemporal Urban Footprint of Residents and Tourists: A Data-Driven Approach Based on User-Generated Reviews. ISPRS International Journal of Geo-Information. 2025; 14(12):456. https://doi.org/10.3390/ijgi14120456

Chicago/Turabian Style

Barrena-Herrán, Mikel, Itziar Modrego-Monforte, and Olatz Grijalba. 2025. "Mapping the Spatiotemporal Urban Footprint of Residents and Tourists: A Data-Driven Approach Based on User-Generated Reviews" ISPRS International Journal of Geo-Information 14, no. 12: 456. https://doi.org/10.3390/ijgi14120456

APA Style

Barrena-Herrán, M., Modrego-Monforte, I., & Grijalba, O. (2025). Mapping the Spatiotemporal Urban Footprint of Residents and Tourists: A Data-Driven Approach Based on User-Generated Reviews. ISPRS International Journal of Geo-Information, 14(12), 456. https://doi.org/10.3390/ijgi14120456

Note that from the first issue of 2016, this journal uses article numbers instead of page numbers. See further details here.

Article Metrics

Back to TopTop