Variability of Extreme Climate Events and Prediction of Land Cover Change and Future Climate Change Effects on the Streamflow in Southeast Queensland, Australia
Abstract
1. Introduction
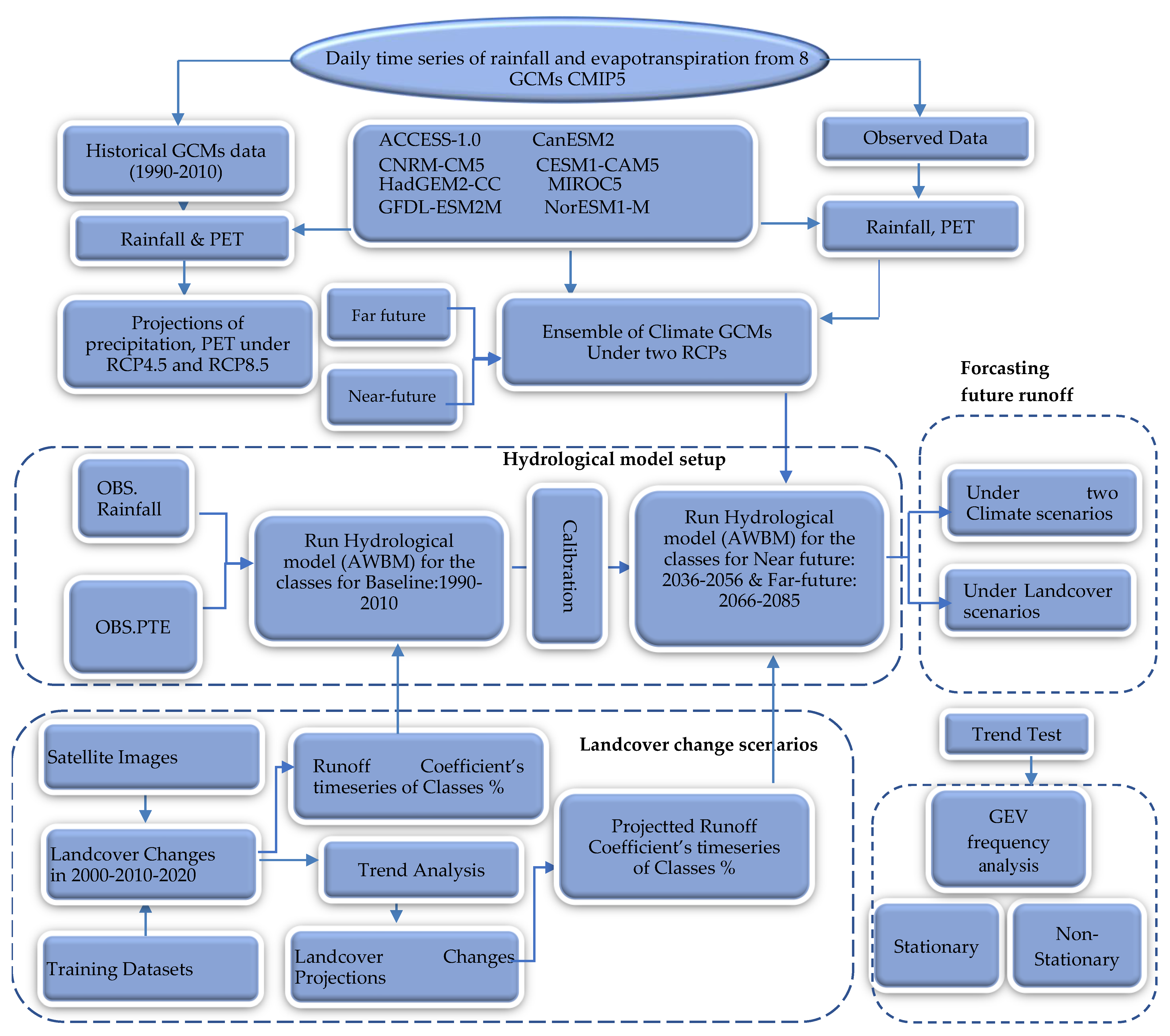
2. Materials and Methods
2.1. Study Area
2.2. Data Sources: Observed, Remotely Sensed Data and Geospatial Data
2.3. Classification and Projection of Landcover Changes
2.3.1. SVM Classification
2.3.2. RF Classification
2.3.3. Landcover Changes Projection
2.3.4. Accuracy Assessment
2.4. Hydrological Model
2.5. Future Climate Projections and Greenhouse Gas Emissions Scenarios
2.6. Assessing Extremes in a Non-Stationary Approach Using the GEV Model
3. Results
3.1. Spatiotemporal Change Analysis and Land Cover Transition Analysis
3.2. The Performance of Hydrological Model
3.3. Changes in Projected Streamflow under Climate Change Scenarios
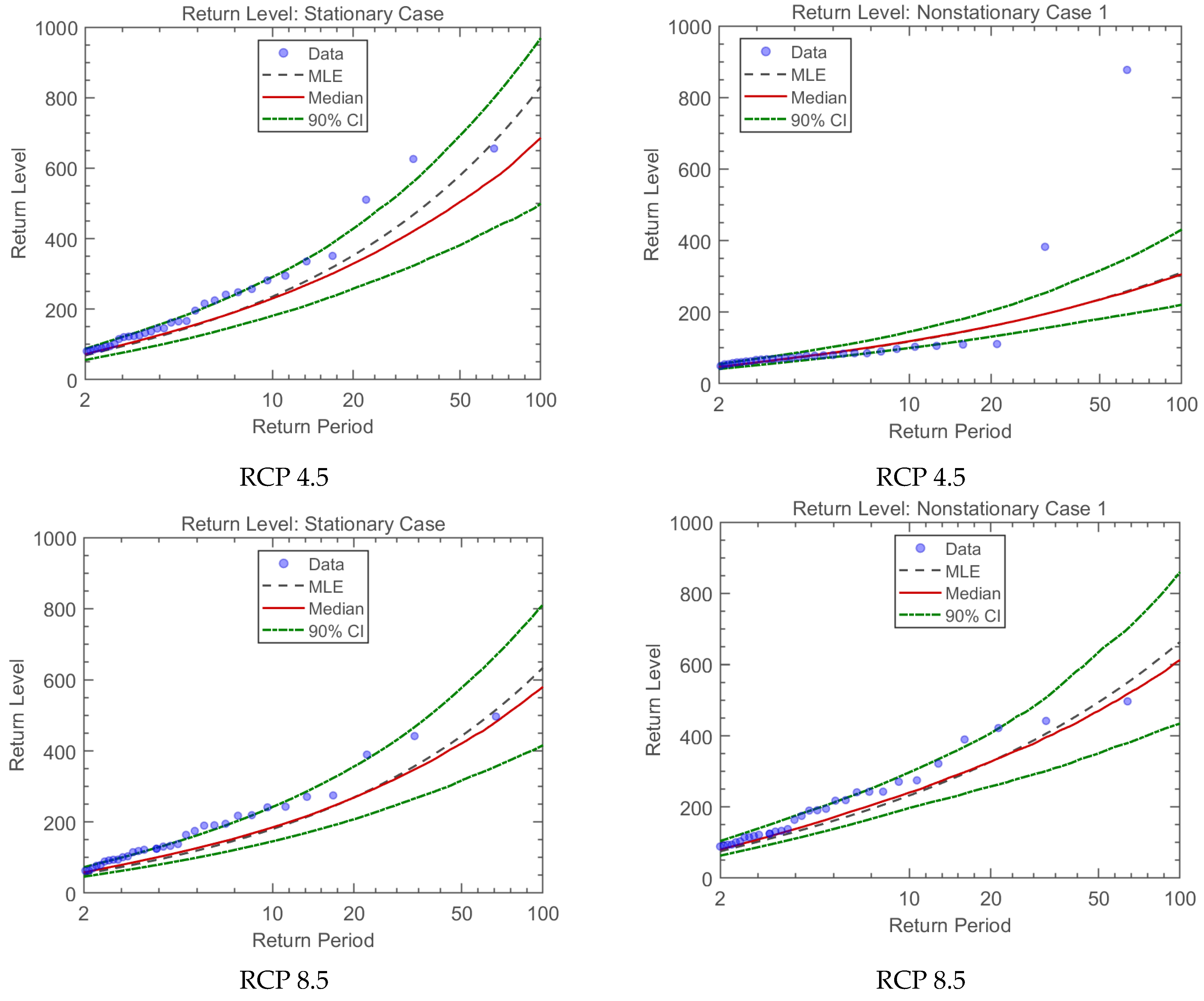
3.4. The Impacts of Climate Change on Extreme Runoff under Stationary and Non-Stationary Conditions
4. Discussion
5. Conclusions
Author Contributions
Funding
Data Availability Statement
Acknowledgments
Conflicts of Interest
References
- IPCC. Climate Change 2007: Synthesis Report. Contribution of Working Groups I, II and III to the Fourth Assessment Report of the Intergovernmental Panel on Climate Change; Core Writing Team, Pachauri, R.K., Reisinger, A., Eds.; Cambridge University Press: Cambridge, UK, 2007; p. 104. [Google Scholar]
- IPCC. Climate Change 2014: Synthesis Report. Contribution of Working Groups I, II and III to the Fifth Assessment Report of the Intergovernmental Panel on Climate Change; Cambridge University Press: Cambridge, UK, 2014. [Google Scholar]
- Wang, J.; Hu, C.; Ma, B.; Mu, X. Rapid urbanization impact on the hydrological processes in Zhengzhou, China. Water 2020, 12, 1870. [Google Scholar] [CrossRef]
- Ding, Y.; Zhang, Y.; Song, J. Changes in Weather and Climate Extreme Events and Their Association with the Global Warming. Meteorol. Mon. 2002, 28, 3–7. [Google Scholar]
- Wang, Q.; Xu, Y.; Wang, Y.; Zhang, Y.; Xiang, J.; Xu, Y.; Wang, J. Individual and combined impacts of future land-use and climate conditions on extreme hydrological events in a representative basin of the Yangtze River Delta, China. Atmos. Res. 2020, 236, 104805. [Google Scholar] [CrossRef]
- Head, L.; Adams, M.; McGregor, H.V.; Toole, S. Climate change and Australia. Wiley Interdiscip. Rev. Clim. Change 2014, 5, 175–197. [Google Scholar] [CrossRef]
- Al-Safi, H.I.J.; Sarukkalige, P.R. Assessment of future climate change impacts on hydrological behavior of Richmond River Catchment. Water Sci. Eng. 2017, 10, 197–208. [Google Scholar] [CrossRef]
- Ramezani, M.R.; Helfer, F.; Yu, B. Individual and combined impacts of urbanization and climate change on catchment runoff in Southeast Queensland, Australia. Sci. Total Environ. 2023, 861, 160528. [Google Scholar] [CrossRef] [PubMed]
- Lamichhane, S.; Shakya, N.M. Integrated assessment of climate change and land use change impacts on hydrology in the Kathmandu Valley watershed, Central Nepal. Water 2019, 11, 2059. [Google Scholar] [CrossRef]
- Meaurio, M.; Zabaleta, A.; Boithias, L.; Epelde, A.M.; Sauvage, S.; Sánchez-Pérez, J.-M.; Srinivasan, R.; Antiguedad, I. Assessing the hydrological response from an ensemble of CMIP5 climate projections in the transition zone of the Atlantic region (Bay of Biscay). J. Hydrol. 2017, 548, 46–62. [Google Scholar] [CrossRef]
- Bloschl, G.; Montanari, A. Climate change impacts—Throwing the dice? Hydrol. Process. Int. J. 2010, 24, 374–381. [Google Scholar] [CrossRef]
- Salas, J.; Obeysekera, J.; Vogel, R. Techniques for assessing water infrastructure for nonstationary extreme events: A review. Hydrol. Sci. J. 2018, 63, 325–352. [Google Scholar] [CrossRef]
- Pakdel, H.; Paudyal, D.R.; Chadalavada, S.; Alam, M.J.; Vazifedoust, M. A Multi-Framework of Google Earth Engine and GEV for Spatial Analysis of Extremes in Non-Stationary Condition in Southeast Queensland, Australia. ISPRS Int. J. Geo-Inf. 2023, 12, 370. [Google Scholar] [CrossRef]
- Cheng, L.; AghaKouchak, A.; Gilleland, E.; Katz, R.W. Non-stationary extreme value analysis in a changing climate. Clim. Change 2014, 127, 353–369. [Google Scholar] [CrossRef]
- Cooley, D. Extreme value analysis and the study of climate change. Clim. Change 2009, 97, 77–83. [Google Scholar] [CrossRef]
- Love, C.A.; Skahill, B.E.; Russell, B.T.; Baggett, J.S.; AghaKouchak, A. An Effective Trend Surface Fitting Framework for Spatial Analysis of Extreme Events. Geophys. Res. Lett. 2022, 49, e2022GL098132. [Google Scholar] [CrossRef]
- Salas, J.D.; Obeysekera, J. Revisiting the concepts of return period and risk for nonstationary hydrologic extreme events. J. Hydrol. Eng. 2014, 19, 554–568. [Google Scholar] [CrossRef]
- Cooley, D. Return periods and return levels under climate change. In Extremes in a Changing Climate; AghaKouchak, A., Easterling, D., Hsu, K., Schubert, S., Sorooshian, S., Eds.; Water Science and Technology Library; Springer: Dordrecht, The Netherlands, 2013; Volume 65, pp. 97–114. [Google Scholar]
- Burn, D.H.; Sharif, M.; Zhang, K. Detection of trends in hydrological extremes for Canadian watersheds. Hydrol. Process. 2010, 24, 1781–1790. [Google Scholar] [CrossRef]
- Gislason, P.O.; Benediktsson, J.A.; Sveinsson, J.R. Random forests for land cover classification. Pattern Recognit. Lett. 2006, 27, 294–300. [Google Scholar] [CrossRef]
- Gualtieri, J.A.; Cromp, R.F. Support vector machines for hyperspectral remote sensing classification. In Proceedings of the 27th AIPR Workshop: Advances in Computer-Assisted Recognition, Washington, DC, USA, 14–16 October 1998; pp. 221–232. [Google Scholar]
- Jones, B.; Tebaldi, C.; O’Neill, B.C.; Oleson, K.; Gao, J. Avoiding population exposure to heat-related extremes: Demographic change vs climate change. Clim. Change 2018, 146, 423–437. [Google Scholar] [CrossRef]
- Khaliq, M.N.; St-Hilaire, A.; Ouarda, T.B.; Bobée, B. Frequency analysis and temporal pattern of occurrences of southern Quebec heatwaves. Int. J. Climatol. A J. R. Meteorol. Soc. 2005, 25, 485–504. [Google Scholar] [CrossRef]
- Rainham, D.G.; Smoyer-Tomic, K.E. The role of air pollution in the relationship between a heat stress index and human mortality in Toronto. Environ. Res. 2003, 93, 9–19. [Google Scholar] [CrossRef] [PubMed]
- Huth, R.; Kyselý, J.; Pokorná, L. A GCM simulation of heat waves, dry spells, and their relationships to circulation. Clim. Change 2000, 46, 29–60. [Google Scholar] [CrossRef]
- Ouarda, T.B.; Charron, C. Nonstationary temperature-duration-frequency curves. Sci. Rep. 2018, 8, 15493. [Google Scholar] [CrossRef] [PubMed]
- Cheng, L.; AghaKouchak, A. Nonstationary precipitation intensity-duration-frequency curves for infrastructure design in a changing climate. Sci. Rep. 2014, 4, 7093. [Google Scholar] [CrossRef] [PubMed]
- Ragno, E.; AghaKouchak, A.; Cheng, L.; Sadegh, M. A generalized framework for process-informed nonstationary extreme value analysis. Adv. Water Resour. 2019, 130, 270–282. [Google Scholar] [CrossRef]
- Ball, J.; Babister, M.; Nathan, R.; Weinmann, P.; Weeks, W.; Retallick, M.; Testoni, I. Australian Rainfall and Runoff—A Guide to Flood Estimation; Open Publications of UTS Scholars: Ultimo, NSW, Australia, 2019. [Google Scholar]
- Montanari, A.; Koutsoyiannis, D. Modeling and mitigating natural hazards: Stationarity is immortal! Water Resour. Res. 2014, 50, 9748–9756. [Google Scholar] [CrossRef]
- Usman, M.; Ndehedehe, C.E.; Farah, H.; Manzanas, R. Impacts of climate change on the streamflow of a large river basin in the Australian tropics using optimally selected climate model outputs. J. Clean. Prod. 2021, 315, 128091. [Google Scholar] [CrossRef]
- Vance, T.; Roberts, J.; Plummer, C.; Kiem, A.; Van Ommen, T. Interdecadal Pacific variability and eastern Australian megadroughts over the last millennium. Geophys. Res. Lett. 2015, 42, 129–137. [Google Scholar] [CrossRef]
- Sarker, A.; Ross, H.; Shrestha, K.K. A common-pool resource approach for water quality management: An Australian case study. Ecol. Econ. 2008, 68, 461–471. [Google Scholar] [CrossRef]
- Enquiry, Q.F.C. Interim Report, 1 August 2011; Queensland Floods Commission of Inquiry: Brisbane, Australia, 2011. Available online: http://www.floodcommission.qld.gov.au/publications/interim-report (accessed on 16 April 2022).
- Van den Honert, R.C.; McAneney, J. The 2011 Brisbane floods: Causes, impacts and implications. Water 2011, 3, 1149–1173. [Google Scholar] [CrossRef]
- Cui, T.; Raiber, M.; Pagendam, D.; Gilfedder, M.; Rassam, D. Response of groundwater level and surface-water/groundwater interaction to climate variability: Clarence-Moreton Basin, Australia. Hydrogeol. J. 2018, 26, 593–614. [Google Scholar] [CrossRef]
- Armstrong, M.S.; Kiem, A.S.; Vance, T.R. Comparing instrumental, palaeoclimate, and projected rainfall data: Implications for water resources management and hydrological modelling. J. Hydrol. Reg. Stud. 2020, 31, 100728. [Google Scholar] [CrossRef]
- CSIRO; BOM. Climate Change in Australia Information for Australia’s Natural Resource Management Regions: Technical Report; CSIRO and Bureau of Meteorology: Canberra, Australia, 2015. [Google Scholar]
- Jeffrey, S.J.; Carter, J.O.; Moodie, K.B.; Beswick, A.R. Using spatial interpolation to construct a comprehensive archive of Australian climate data. Environ. Model. Softw. 2001, 16, 309–330. [Google Scholar] [CrossRef]
- Pakdel, H.; Vazifedoust, M.; Paudyal, D.R.; Chadalavada, S.; Alam, M.J. Google Earth Engine as Multi-Sensor Open-Source Tool for Monitoring Stream Flow in the Transboundary River Basin: Doosti River Dam. ISPRS Int. J. Geo-Inf. 2022, 11, 535. [Google Scholar] [CrossRef]
- Mission, N.S.R.T. Shuttle Radar Topography Mission (SRTM) Global. Distributed by OpenTopography. Available online: https://www.fdsn.org/networks/detail/GH/ (accessed on 15 September 2022).
- Zanaga, D.; Van De Kerchove, R.; Daems, D.; De Keersmaecker, W.; Brockmann, C.; Kirches, G.; Wevers, J.; Cartus, O.; Santoro, M.; Fritz, S. ESA WorldCover 10 m 2021 v200. 2022. Available online: https://pure.iiasa.ac.at/18478 (accessed on 16 April 2022).
- Cortes, C.; Vapnik, V. Support-vector networks. Mach. Learn. 1995, 20, 273–297. [Google Scholar] [CrossRef]
- Esmaeili, P.; Vazifedoust, M.; Rahmani, M.; Pakdel, H. A simple rule-based algorithm in Google Earth Engine for operational discrimination of rice paddies in Sefidroud Irrigation Network. Arab. J. Geosci. 2023, 16, 649. [Google Scholar] [CrossRef]
- Pal, M.; Mather, P.M. Support vector machines for classification in remote sensing. Int. J. Remote Sens. 2005, 26, 1007–1011. [Google Scholar] [CrossRef]
- Xie, G.; Niculescu, S. Mapping and monitoring of land cover/land use (LCLU) changes in the crozon peninsula (Brittany, France) from 2007 to 2018 by machine learning algorithms (support vector machine, random forest, and convolutional neural network) and by post-classification comparison (PCC). Remote Sens. 2021, 13, 3899. [Google Scholar] [CrossRef]
- Briem, G.J.; Benediktsson, J.A.; Sveinsson, J.R. Multiple classifiers applied to multisource remote sensing data. IEEE Trans. Geosci. Remote Sens. 2002, 40, 2291–2299. [Google Scholar] [CrossRef]
- Iqbal, M.S.; Dahri, Z.H.; Querner, E.P.; Khan, A.; Hofstra, N. Impact of climate change on flood frequency and intensity in the Kabul River Basin. Geosciences 2018, 8, 114. [Google Scholar] [CrossRef]
- Zhou, Q.; Leng, G.; Huang, M. Impacts of future climate change on urban flood volumes in Hohhot in northern China: Benefits of climate change mitigation and adaptations. Hydrol. Earth Syst. Sci. 2018, 22, 305–316. [Google Scholar] [CrossRef]
- Cui, T.; Yang, T.; Xu, C.-Y.; Shao, Q.; Wang, X.; Li, Z. Assessment of the impact of climate change on flow regime at multiple temporal scales and potential ecological implications in an alpine river. Stoch. Environ. Res. Risk Assess. 2018, 32, 1849–1866. [Google Scholar] [CrossRef]
- Melsen, L.A.; Addor, N.; Mizukami, N.; Newman, A.J.; Torfs, P.J.; Clark, M.P.; Uijlenhoet, R.; Teuling, A.J. Mapping (dis) agreement in hydrologic projections. Hydrol. Earth Syst. Sci. 2018, 22, 1775–1791. [Google Scholar] [CrossRef]
- Boughton, W. A hydrograph-based model for estimating the water yield of ungauged catchments. In Proceedings of the Hydrology and Water Resources Symposium, Newcastle, IEAust, Newcastle, Australia, 30 June–2 July 1993. [Google Scholar]
- Boughton, W. The Australian water balance model. Environ. Model. Softw. 2004, 19, 943–956. [Google Scholar] [CrossRef]
- Boughton, W.C. An Australian water balance model for semiarid watersheds. J. Soil Water Conserv. 1995, 50, 454–457. [Google Scholar]
- Boughton, W. Calibrations of a daily rainfall-runoff model with poor quality data. Environ. Model. Softw. 2006, 21, 1114–1128. [Google Scholar] [CrossRef]
- Boughton, W. Effect of data length on rainfall–runoff modelling. Environ. Model. Softw. 2007, 22, 406–413. [Google Scholar] [CrossRef][Green Version]
- Yu, B.; Zhu, Z. A comparative assessment of AWBM and SimHyd for forested watersheds. Hydrol. Sci. J. 2015, 60, 1200–1212. [Google Scholar] [CrossRef]
- Jahandideh-Tehrani, M.; Zhang, H.; Helfer, F.; Yu, Y. Review of climate change impacts on predicted river streamflow in tropical rivers. Environ. Monit. Assess. 2019, 191, 752. [Google Scholar] [CrossRef] [PubMed]
- Petheram, C.; Rustomji, P.; McVicar, T.R.; Cai, W.; Chiew, F.H.; Vleeshouwer, J.; Van Niel, T.G.; Li, L.; Cresswell, R.G.; Donohue, R.J. Estimating the impact of projected climate change on runoff across the tropical savannas and semiarid rangelands of northern Australia. J. Hydrometeorol. 2012, 13, 483–503. [Google Scholar] [CrossRef]
- Podger, G. Rainfall Runoff Library User Guide; Cooperative Research Centre for Catchment Hydrology: Clayton, Australia, 2004. [Google Scholar]
- Esmaeili-Gisavandani, H.; Lotfirad, M.; Sofla, M.S.D.; Ashrafzadeh, A. Improving the performance of rainfall-runoff models using the gene expression programming approach. J. Water Clim. Change 2021, 12, 3308–3329. [Google Scholar] [CrossRef]
- Tehrani, M.J.; Helfer, F.; Jenkins, G. Impacts of climate change and sea level rise on catchment management: A multi-model ensemble analysis of the Nerang River catchment, Australia. Sci. Total Environ. 2021, 777, 146223. [Google Scholar] [CrossRef]
- Pakdel, H.; Vazifedoust, M.; Marofi, S.; Tizro, A.T. Simulation of river discharge in ungauged catchments by forcing GLDAS products to a hydrological model (a case study: Polroud basin, Iran). Water Supply 2020, 20, 277–286. [Google Scholar] [CrossRef]
- Eccles, R.; Zhang, H.; Hamilton, D.; Trancoso, R.; Syktus, J. Impacts of climate change on streamflow and floodplain inundation in a coastal subtropical catchment. Adv. Water Resour. 2021, 147, 103825. [Google Scholar] [CrossRef]
- Kirono, D.G.; Round, V.; Heady, C.; Chiew, F.H.; Osbrough, S. Drought projections for Australia: Updated results and analysis of model simulations. Weather Clim. Extrem. 2020, 30, 100280. [Google Scholar] [CrossRef]
- Alexander, L.V.; Arblaster, J.M. Historical and projected trends in temperature and precipitation extremes in Australia in observations and CMIP5. Weather Clim. Extrem. 2017, 15, 34–56. [Google Scholar] [CrossRef]
- Durocher, M.; Burn, D.H.; Ashkar, F. Comparison of estimation methods for a nonstationary Index-Flood Model in flood frequency analysis using peaks over threshold. Water Resour. Res. 2019, 55, 9398–9416. [Google Scholar] [CrossRef]
- Moisello, U. On the use of partial probability weighted moments in the analysis of hydrological extremes. Hydrol. Process. Int. J. 2007, 21, 1265–1279. [Google Scholar] [CrossRef]
- Coles, S.; Bawa, J.; Trenner, L.; Dorazio, P. An Introduction to Statistical Modeling of Extreme Values; Springer: London, UK, 2001; Volume 208. [Google Scholar]
- Morrison, J.E.; Smith, J.A. Stochastic modeling of flood peaks using the generalised extreme value distribution. Water Resour. Res. 2002, 38, 41-1–41-12. [Google Scholar] [CrossRef]
- Adugna, T.; Xu, W.; Fan, J. Comparison of random forest and support vector machine classifiers for regional land cover mapping using coarse resolution FY-3C images. Remote Sens. 2022, 14, 574. [Google Scholar] [CrossRef]
- Sadeghi Loyeh, N.; Massah Bavani, A. Daily maximum runoff frequency analysis under non-stationary conditions due to climate change in the future period: Case study Ghareh Sou Basin. J. Water Clim. Change 2021, 12, 1910–1929. [Google Scholar] [CrossRef]
- Obeysekera, J.; Salas, J.D. Quantifying the uncertainty of design floods under nonstationary conditions. J. Hydrol. Eng. 2014, 19, 1438–1446. [Google Scholar] [CrossRef]
- IPCC. Summary for Policymakers. In Climate Change 2021: The Physical Science Basis. Contribution of Working Group I to the Sixth Assessment Report of the Intergovernmental Panel on Climate Change; Masson-Delmotte, V., Zhai, P., Pirani, A., Connors, S.L., Péan, C., Berger, S., Caud, N., Chen, Y., Goldfarb, L., Gomis, M.I., et al., Eds.; IPCC: Geneva, Switzerland, 2021; In Press. [Google Scholar]
- Lima, C.H.; Lall, U.; Troy, T.J.; Devineni, N. A climate informed model for nonstationary flood risk prediction: Application to Negro River at Manaus, Amazonia. J. Hydrol. 2015, 522, 594–602. [Google Scholar] [CrossRef]
- Gilleland, E.; Katz, R.W. New software to analyze how extremes change over time. Eos Trans. Am. Geophys. Union 2011, 92, 13–14. [Google Scholar] [CrossRef]
- Sarhadi, A.; Soulis, E.D. Time-varying extreme rainfall intensity-duration-frequency curves in a changing climate. Geophys. Res. Lett. 2017, 44, 2454–2463. [Google Scholar] [CrossRef]










| Raster Dataset | Time Coverage | Data Source | Resolution/ Format |
|---|---|---|---|
| Landsat 5 TM | 2000–2011 | Google Earth Engine (LANDSAT/LT05/C02/T1_L2) | 30 m |
| Landsat 8 OLI | 2013–2023 | Google Earth Engine (LANDSAT/LT08/C02/T1_L2) | 30 m |
| ESA global land cover | 2021 | Google Earth Engine (ESA/WorldCover/v100) | 10 m |
| DEM-H: Australian SRTM Hydrologically Enforced Digital Elevation Model | 2010 | Google Earth Engine (AU/GA/DEM_1SEC/v10/DEM-H) | 30 m |
| Vector Dataset | Source | Data Format | |
| Roads | 2000 and 2023 | Queensland Government | Shapefile (.shp) |
| Distance from roads | 2023 | Spatial analysis on road network | Shapefile (.shp) |
| Population | 2023 | Australian Bureau of Statistics | Shapefile (.shp) |
| Land Cover Type | Description |
|---|---|
| Tree cover | Forest and tree cover land |
| Grassland | Pastures, green spaces, parks, and bushlands |
| Cropland | Farmland, agricultural |
| Built-up | Built-up area, residential, commercial, and other infrastructure |
| Bare/sparse vegetation | Bare soils, sand, rocks, and sparse vegetation |
| Water Bodies | Lakes, ponds, reservoirs, and rivers |
| Parameter ID | Description | Unit | Default | Minimum | Maximum |
|---|---|---|---|---|---|
| A1 | Partial area represented by surface storage | - | 0.134 | 0 | 1 |
| A2 | - | 0.433 | 0 | 1 | |
| BFI | Baseflow Index | - | 0.35 | 0 | 1 |
| C1 | Surface storage capacities | mm | 7 | 0 | 50 |
| C2 | mm | 70 | 0 | 200 | |
| C3 | mm | 250 | 0 | 500 | |
| Ks | Surface flow recession constant | - | 0.90 | 0 | 1 |
| Kb | Baseflow recession constant | - | 0.90 | 0 | 1 |
| CMIP5 Model ID | Modelling Centre, Country of Origin, Institution | Ocean Resolution (°LAT × °LON) | Atmospheric Resolution (°LAT × °LON) |
|---|---|---|---|
| ACCESS-1.0 | Commonwealth Scientific and Industrial Research Organisation, Partnership between CSIRO and BOM, Australia | 1.0 × 1.0 | 1.9 × 1.2 |
| CNRM-CM5 | National Center for Meteorological Research, France | 1.0 × 0.8 | 1.4 × 1.4 |
| CESM1-CAM5 | National Center for Atmospheric Research, National Science foundation, United States | 1.1 × 0.6 | 1.2 × 0.9 |
| CanESM2 | Canadian Centre for Climate Modeling and Analysis, Canada | 1.4 × 0.9 | 2.8 × 2.8 |
| GFDL-ESM2M | Geophysical Fluid Dynamics Laboratory, United States | 1.0 × 1.0 | 2.5 × 2.0 |
| HadGEM2-CC | MOHC (Met Office Hadley Centre for Climate Science and Services, United Kingdom) | 1.0 × 1.0 | 1.9 × 1.2 |
| MIROC5 | Centre for Climate System Research, Japan Atmosphere and the University of Tokyo Ocean Marine-Earth Science and Technology Research Institute | 1.6 × 1.4 | 1.4 × 1.4 |
| NorESM1-M | Norwegian Climate Center (NCC) and University of Bergen, Norway | 1.1 × 0.6 | 2.5 × 1.9 |
| Land Cover Classes | 2000 | 2010 | 2020 | 2040 | 2060 | 2080 |
|---|---|---|---|---|---|---|
| Area in m2 | Area in m2 | Area in m2 | Area in m2 | Area in m2 | Area in m2 | |
| Treeland | 172,661.60 | 191,975.49 | 188,810.53 | 202,955.36 | 202,396.27 | 200,363.23 |
| Grassland | 102,520.44 | 82,108.81 | 81,101.62 | 68,640.10 | 68,226.88 | 66,685.44 |
| Cropland | 18,844.68 | 18,383.25 | 19,151.94 | 16,865.49 | 17,086.66 | 16,796.67 |
| Built-up | 1971.11 | 2963.93 | 5861.84 | 8110.32 | 8868.36 | 12,766.39 |
| Bare Soil | 224.703 | 338.331 | 568.422 | 112.785 | 108.496 | 98.39 |
| Water | 629.633 | 1099.02 | 1357.82 | 168.116 | 165.5 | 142.041 |
| Year | Classification Method | Assessment Index | Landcover Classes | |||||
|---|---|---|---|---|---|---|---|---|
| TreeLand | GrassLand | CropLand | Built-Up | BareSoil | Water | |||
| 2000 | SVM | UA | 0.71 | 0.86 | 1 | 1 | 0.77 | 1 |
| PA | 1 | 1 | 0.72 | 0.75 | 1 | 1 | ||
| Kappa | 0.85 | |||||||
| OA | 0.88 | |||||||
| RF | UA | 0.77 | 0.75 | 1 | 1 | 0.55 | 1 | |
| PA | 1 | 1 | 0.8 | 0.45 | 1 | 1 | ||
| Kappa | 0.8 | |||||||
| OA | 0.84 | |||||||
| 2010 | SVM | UA | 0.84 | 0.83 | 1 | 1 | 0.7 | 1 |
| PA | 1 | 1 | 0.87 | 0.83 | 0.7 | 1 | ||
| Kappa | 0.89 | |||||||
| OA | 0.91 | |||||||
| RF | UA | 0.69 | 0.88 | 1 | 0.85 | 0.47 | 1 | |
| PA | 1 | 0.88 | 0.8 | 0.58 | 0.7 | 1 | ||
| Kappa | 0.79 | |||||||
| OA | 0.82 | |||||||
| 2020 | SVM | UA | 0.64 | 0.78 | 0.88 | 1 | 1 | 1 |
| PA | 1 | 0.72 | 0.8 | 1 | 0.7 | 0.71 | ||
| Kappa | 0.8 | |||||||
| OA | 0.84 | |||||||
| RF | UA | 0.71 | 0.77 | 0.94 | 0.83 | 1 | 1 | |
| PA | 1 | 0.68 | 0.8 | 1 | 0.7 | 0.76 | ||
| Kappa | 0.8 | |||||||
| OA | 0.84 | |||||||
| Projected 2020 based on 2000–2010 | SVM | UA | 0.87 | 0.52 | 0.86 | 0.25 | 0.97 | 0.98 |
| PA | 0.41 | 0.38 | 0.39 | 0.9 | 0.07 | 0.68 | ||
| Kappa | 0.37 | |||||||
| OA | 0.47 | |||||||
| RF | UA | 0.68 | 0.48 | 0.75 | 0.86 | 0.86 | 0.934 | |
| PA | 0.89 | 0.85 | 0.62 | 0.51 | 0.51 | 0.84 | ||
| Kappa | 0.65 | |||||||
| OA | 0.71 | |||||||
| Calibration (1990–2002) | Validation (2003–2010) | |
|---|---|---|
| R2 | 0.92 | 0.786 |
| Nash | 0.89 | 0.753 |
| RMSE | 0.005 | 0.409 |
| BIAS | 0.0004 | 1.206 |
| Return Period | Future (RCP 4.5) (m3/s) | Differences % | Future (RCP 8.5) (m3/s) | Differences % | ||
|---|---|---|---|---|---|---|
| Stationary | Non-Stationary | Stationary | Non-Stationary | |||
| 10 | 230.42 | 269.37 | 16.90 | 185.05 | 228.50 | 12.67 |
| 25 | 358.94 | 396.47 | 10.45 | 301.60 | 347.4 | 15.18 |
| 50 | 499.86 | 540.48 | 8.12 | 424.85 | 455.67 | 7.25 |
| 75 | 574.48 | 635.67 | 10.56 | 505.77 | 548.49 | 8.44 |
| 100 | 686 | 726.43 | 5.89 | 580.75 | 608.52 | 4.78 |
Disclaimer/Publisher’s Note: The statements, opinions and data contained in all publications are solely those of the individual author(s) and contributor(s) and not of MDPI and/or the editor(s). MDPI and/or the editor(s) disclaim responsibility for any injury to people or property resulting from any ideas, methods, instructions or products referred to in the content. |
© 2024 by the authors. Licensee MDPI, Basel, Switzerland. This article is an open access article distributed under the terms and conditions of the Creative Commons Attribution (CC BY) license (https://creativecommons.org/licenses/by/4.0/).
Share and Cite
Pakdel, H.; Chadalavada, S.; Alam, M.J.; Paudyal, D.R.; Vazifedoust, M. Variability of Extreme Climate Events and Prediction of Land Cover Change and Future Climate Change Effects on the Streamflow in Southeast Queensland, Australia. ISPRS Int. J. Geo-Inf. 2024, 13, 123. https://doi.org/10.3390/ijgi13040123
Pakdel H, Chadalavada S, Alam MJ, Paudyal DR, Vazifedoust M. Variability of Extreme Climate Events and Prediction of Land Cover Change and Future Climate Change Effects on the Streamflow in Southeast Queensland, Australia. ISPRS International Journal of Geo-Information. 2024; 13(4):123. https://doi.org/10.3390/ijgi13040123
Chicago/Turabian StylePakdel, Hadis, Sreeni Chadalavada, Md Jahangir Alam, Dev Raj Paudyal, and Majid Vazifedoust. 2024. "Variability of Extreme Climate Events and Prediction of Land Cover Change and Future Climate Change Effects on the Streamflow in Southeast Queensland, Australia" ISPRS International Journal of Geo-Information 13, no. 4: 123. https://doi.org/10.3390/ijgi13040123
APA StylePakdel, H., Chadalavada, S., Alam, M. J., Paudyal, D. R., & Vazifedoust, M. (2024). Variability of Extreme Climate Events and Prediction of Land Cover Change and Future Climate Change Effects on the Streamflow in Southeast Queensland, Australia. ISPRS International Journal of Geo-Information, 13(4), 123. https://doi.org/10.3390/ijgi13040123

