Low-Cost Data, High-Quality Models: A Semi-Automated Approach to LOD3 Creation
Abstract
1. Introduction
- Effective integration of Apple LiDAR technology with UAV-derived outputs for generating a high-quality unified point cloud.
- Assessment of the adopted commercial and open-source strategy for creating a BIM representation from a unified point cloud dataset for outdoor and indoor environments.
- An implementable and scalable cradle-to-grave approach to provide a precise translation of point cloud data into 3D GIS.
2. Background
2.1. Photogrammetry
2.2. LiDAR Technology
2.3. IFC (Industry Foundation Classes) and CityGML
3. Materials and Methods
3.1. Photogrammetric Reconstruction
3.2. Apple LiDAR Based Reconstruction
3.3. Integrating Photogrammetric and LiDAR Point Clouds
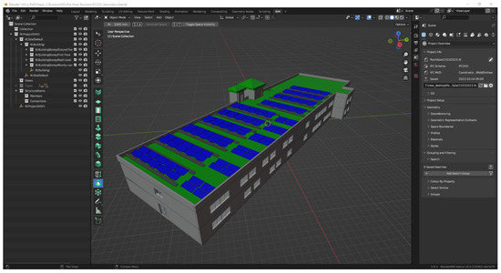
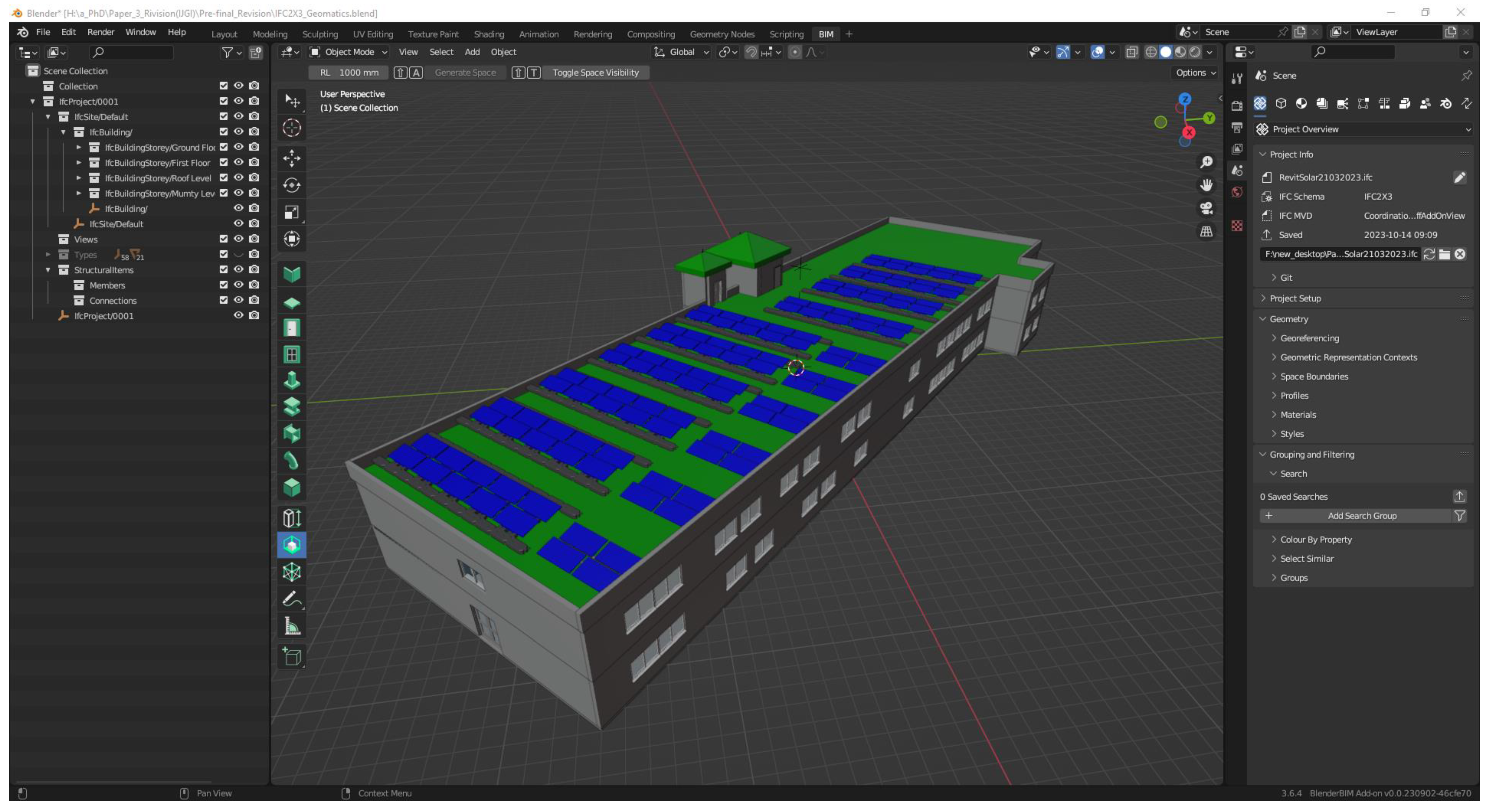
3.4. Building Information Modeling
3.5. Translation of IFC to CityGML Schema
- Stage 1: Group IFC Objects as per CityGML Features and Set the Coordinate System
- Stage 2: Create the Building Feature Type
- Stage 3: Join with Parent GML IDs and Filter into Single Features
- Stage 4: CityGML Property Settings and Conversion into Writer Feature Type
- Stage 5: Extraction of Doors and Windows
4. Results
Quality Assessment
5. Discussion
5.1. Insights from Integrated Modeling
5.2. Limitations
6. Conclusions
Author Contributions
Funding
Data Availability Statement
Conflicts of Interest
References
- Grieves, M. Digital twin: Manufacturing excellence through virtual factory replication. White Pap. 2014, 1, 1–7. [Google Scholar]
- Agrawal, A.; Fischer, M.; Singh, V. Digital twin: From concept to practice. J. Manag. Eng. 2022, 38, 6022001. [Google Scholar] [CrossRef]
- Vogt, M.; Rips, A.; Emmelmann, C. Comparison of iPad Pro®’s LiDAR and TrueDepth Capabilities with an Industrial 3D Scanning Solution. Technologies 2021, 9, 25. [Google Scholar] [CrossRef]
- Khoshelham, K. Accuracy Analysis of Kinect Depth Data. Int. Arch. Photogramm. Remote Sens. Spatial Inf. Sci. 2012, XXXVIII–5/W12, 133–138. [Google Scholar] [CrossRef]
- Nocerino, E.; Lago, F.; Morabito, D.; Remondino, F.; Porzi, L.; Poiesi, F.; Rota Bulò, S.; Chippendale, P.; Locher, A.; Havlena, M.; et al. A smartphone-based 3D pipeline for the creative industry—The replicate eu project. Int. Arch. Photogramm. Remote Sens. Spatial Inf. Sci. ISPRS Arch. 2017, 42, 535–541. [Google Scholar] [CrossRef]
- Trotta, G.F.; Mazzola, S.; Gelardi, G.; Brunetti, A.; Marino, N.; Bevilacqua, V. Reconstruction, Optimization and Quality Check of Microsoft HoloLens-Acquired 3D Point Clouds. In Smart Innovation, Systems and Technologies; Springer: Singapore, 2020; Volume 151, pp. 83–93. [Google Scholar] [CrossRef]
- Weinmann, M.; Wursthorn, S.; Weinmann, M.; Hübner, P. Efficient 3D Mapping and Modelling of Indoor Sceneswith the Microsoft HoloLens: A Survey. PFG J. Photogramm. Remote Sens. Geoinf. Sci. 2021, 89, 319–333. [Google Scholar] [CrossRef]
- Tavani, S.; Billi, A.; Corradetti, A.; Mercuri, M.; Bosman, A.; Cuffaro, M.; Seers, T.; Carminati, E. Smartphone assisted fieldwork: Towards the digital transition of geoscience fieldwork using LiDAR-equipped iPhones. Earth-Sci. Rev. 2022, 227, 103969. [Google Scholar] [CrossRef]
- Balado, J.; Frías, E.; González-Collazo, S.M.; Díaz-Vilariño, L. New Trends in Laser Scanning for Cultural Heritage. In New Technologies in Building and Construction; Bienvenido-Huertas, D., Moyano-Campos, J., Eds.; Lecture Notes in Civil Engineering; Springer: Singapore, 2022; Volume 258. [Google Scholar] [CrossRef]
- Salzman, H.M. The Factors in Human Vision Applicable to Photogrammetry. Photogrammetric Engineering. December 1949. pp. 637–647. Available online: https://www.asprs.org/wp-content/uploads/pers/1949journal/dec/1949_dec_637-647.pdf (accessed on 25 March 2023).
- McGlone, J.C. Manual of Photogrammetry, 6th ed.; American Society for Photogrammetry and Remote Sensing: Bethesda, MD, USA, 2013; 1318p. [Google Scholar]
- Poulton, C.V.; Yaacobi, A.; Cole, D.B.; Byrd, M.J.; Raval, M.; Vermeulen, D.; Watts, M.R. Coherent solid-state LIDAR with silicon photonic optical phased arrays. Opt. Lett. 2017, 42, 4091–4094. [Google Scholar] [CrossRef] [PubMed]
- Baltsavias, E.P. A comparison between photogrammetry and laser scanning. ISPRS J. Photogramm. Remote Sens. 1999, 54, 83–94. [Google Scholar] [CrossRef]
- Hogg, A.R.; Holland, J. An evaluation of DEMs derived from LiDAR and photogrammetry for wetland mapping. For. Chron. 2008, 84, 840–849. [Google Scholar] [CrossRef]
- Apple Unveils New iPad Pro with Breakthrough LiDAR Scanner and Brings Trackpad Support to iPadOS. Available online: https://www.apple.com/in/newsroom/2020/03/apple-unveils-new-ipad-pro-with-lidar-scanner-and-trackpad-support-in-ipados/ (accessed on 28 March 2023).
- Luetzenburg, G.; Kroon, A.; Bjørk, A.A. Evaluation of the Apple iPhone 12 Pro LiDAR for an Application in Geosciences. Sci. Rep. 2021, 11, 22221. [Google Scholar] [CrossRef] [PubMed]
- Vacca, G. 3D Survey with Apple LiDAR Sensor—Test and Assessment for Architectural and Cultural Heritage. Heritage 2023, 6, 1476–1501. [Google Scholar] [CrossRef]
- Díaz-Vilariño, L.; Tran, H.; Frías, E.; Balado, J.; Khoshelham, K. 3d Mapping of Indoor And Outdoor Environments Using Apple Smart Devices. Int. Arch. Photogramm. Remote Sens. Spatial Inf. Sci. 2022, XLIII–B4–2022, 303–308. [Google Scholar] [CrossRef]
- Kersten, T.P.; Omelanowsky, D.; Lindstaedt, M. Investigations of low-cost systems for 3D reconstruction of smallobjects. Lect. Notes Comput. Sci. 2016, 10058, 521–532. [Google Scholar] [CrossRef]
- Safe Software. FME. BC Canada. 2016. Available online: http://www.safe.com/ (accessed on 28 March 2023).
- Isikdag, U.; Zlatanova, S. Towards defining a framework for automatic generation of buildings in CityGML using BIM. In 3D Geo-Information Sciences; Lecture Notes in Geoinformation and Cartography; Springer: Berlin/Heidelberg, Germany, 2009; pp. 79–96. [Google Scholar]
- Aleksandrov, M.; Diakité, A.; Yan, J.; Li, W.; Zlatanova, S. System architecture for management of BIM, 3D GIS and sensor data. ISPRS Ann. Photogramm. Remote Sens. Spatial Inf. Sci. 2019, IV–4/W9, 3–10. [Google Scholar] [CrossRef]
- Diakite, A.; Ng, L.; Barton, J.; Rigby, M.; Williams, K.; Barr, S.; Zlatanova, S. Liveable City Digital Twin: A pilot project for the city of Liverpool (NSW, Australia). ISPRS Ann. Photogramm. Remote Sens. Spatial Inf. Sci. 2022, X–4/W2–2022, 45. [Google Scholar] [CrossRef]
- Tan, Y.; Liang, Y.; Zhu, J. CityGML in the Integration of BIM and the GIS: Challenges and Opportunities. Buildings 2023, 13, 1758. [Google Scholar] [CrossRef]
- Sun, Q.; Zhou, X.; Hou, D. A Simplified CityGML-Based 3D Indoor Space Model for Indoor Applications. Appl. Sci. 2020, 10, 7218. [Google Scholar] [CrossRef]
- Irizarry, J.; Karan, E.P.; Jalaei, F. Integrating BIM and GIS to improve the visual monitoring of construction supply chain management. Autom. Constr. 2013, 31, 241–254. [Google Scholar] [CrossRef]
- El-Mekawy, M.; Ostman, A.; Hijazi, I. A Unified Building Model for 3D Urban GIS. Isprs Int. J. Geo-Inf. 2012, 1, 120–145. [Google Scholar] [CrossRef]
- Zhou, K.; Gorte, B.; Zlatanova, S. Exploring Regularities for Improving Façade Reconstruction from Point Clouds. ISPRS Int. Arch. Photogramm. Remote Sens. Spat. Inf. Sci. 2016, XLI–B5, 749–755. [Google Scholar] [CrossRef]
- Boeters, R.; Arroyo Ohori, K.; Biljecki, F.; Zlatanova, S. Automatically enhancing CityGML LOD2 models with a corresponding indoor geometry. Int. J. Geogr. Inf. Sci. 2015, 29, 2248–2268. [Google Scholar] [CrossRef]
- Sani, M.J.; Musliman, I.A.; Abdul Rahman, A. Extraction and Transformation of IFC Data to CityGML Format. Int. Arch. Photogramm. Remote Sens. Spatial Inf. Sci. 2019, XLII-4/W16, 595–601. [Google Scholar] [CrossRef]
- Beil, C.; Kutzner, T.; Schwab, B.; Willenborg, B.; Gawronski, A.; Kolbe, T.H. Integration of 3D Point Clouds with Semantic 3D City Models—Providing Semantic Information beyond Classification. ISPRS Ann. Photogramm. Remote Sens. Spat. Inf. Sci. 2021, VIII–4/W2–2021, 105–112. [Google Scholar] [CrossRef]
- Wysocki, O.; Xia, Y.; Wysocki, M.; Grilli, E.; Hoegner, L.; Cremers, D.; Stilla, U. Scan2LoD3: Reconstructing semantic 3D building models at LoD3 using ray casting and Bayesian networks. arXiv 2023, arXiv:2305.06314. [Google Scholar]
- Aicardi, I.; Chiabrando, F.; Lingua, A.M.; Noardo, F. Recent trends in cultural heritage 3D survey: The photogrammetric computer vision approach. J. Cult. Herit. 2018, 32, 257–266. [Google Scholar] [CrossRef]
- Markus, G. Photogrammetric Computer Vision—Statistics, Geometry, Orientation and Reconstruction; Förstner, W., Wrobel, B.P., Eds.; Springer International Publishing: Berlin/Heidelberg, Germany, 2016; pp. 182–183. ISBN 978-3-319-11549-8. [Google Scholar]
- Harshit; Jain, K.; Zlatanova, S. Advancements in open-source photogrammetry with a point cloud standpoint. Appl. Geomat. 2023, 15, 781–794. [Google Scholar] [CrossRef]
- Yu, K.; Froese, T.M.; Grobler, F. International Alliance for Interoperability: IFCs. Comput. Civ. Eng. 1998, 385–406. [Google Scholar]
- Isikdag, U.; Zlatanova, S. A SWOT analysis on the implementation of BIM within geospatial environment. In Urban and Regional data Management, UDMS Annuals 2009; Krek, A., Rumor, M., Zlatanova, S., Fendel, M., Eds.; CRC Press: Boca Raton, FL, USA, 2009; pp. 15–30. [Google Scholar]
- Kutzner, T.; Chaturvedi, K.; Kolbe, T.H. CityGML 3.0: New Functions Open Up New Applications. PFG 2020, 88, 43–61. [Google Scholar] [CrossRef]
- OGC 2021. Available online: https://www.ogc.org/standard/citygml/ (accessed on 23 March 2023).
- Donkers, S. Automatic Generation of Citygml lod3 Building Models from IFC Models; TU Delft, Delft University of Technology: Delft, The Netherlands, 2013. [Google Scholar]
- Zlatanova, S.; Beetz, J.; Boersma, A.; Mulder, A.; Goos, J. 3D spatial information infrastructure for the port of rotterdam. In Proceedings of the International Workshop on “Global Geospatial Information”, Novosibirsk, Russia, 25 April 2013. [Google Scholar]
- Kang, T.W.; Hong, C.H. A Study on Software Architecture for Effective BIM/GIS-Based Facility Management Data Integration. Autom. Constr. 2015, 54, 25–38. [Google Scholar] [CrossRef]
- Jusuf, S.; Mousseau, B.; Godfroid, G.; Soh, J. Path to an Integrated Modelling between IFC and CityGML for Neighborhood Scale Modelling. Urban Sci. 2017, 1, 25. [Google Scholar] [CrossRef]
- CloudCompare (version 2.12.2) [GPL software]. 2023. Available online: http://www.cloudcompare.org/ (accessed on 23 March 2023).
- OpenDroneMap/ODM: A Command Line Toolkit. Available online: https://github.com/OpenDroneMap/ODM (accessed on 23 March 2023).
- Tareen, S.A.; Saleem, Z. A comparative analysis of SIFT, SURF, KAZE, AKAZE, ORB, and BRISK. In Proceedings of the 2018 International Conference on Computing, Mathematics and Engineering Technologies (iCoMET), Sukkur, Pakistan, 3–4 March 2018; pp. 1–10. [Google Scholar] [CrossRef]
- Hassaballah, M.; Abdelmgeid, A.A.; Alshazly, H.A. Image Features Detection, Description and Matching. In Image Feature Detectors and Descriptors; Awad, A., Hassaballah, M., Eds.; Studies in Computational Intelligence; Springer: Cham, Switzerland, 2016; Volume 630. [Google Scholar] [CrossRef]
- Fischler, M.A.; Bolles, R.C. Random sample consensus: A paradigm for model fitting with applications to image analysis and automated cartography. Commun. ACM 1981, 24, 381–395. [Google Scholar] [CrossRef]
- Toldo, R.; Gherardi, R.; Farenzena, M.; Fusiello, A. Hierarchical structure-and-motion recovery from uncalibrated images. Comput. Vis. Image Underst. 2015, 140, 127–143. [Google Scholar] [CrossRef]
- Murtiyoso, A.; Grussenmeyer, P.; Landes, T.; Macher, H. First Assessments into the Use of Commercial-Grade Solid State Lidar for Low Cost Heritage Documentation. Int. Arch. Photogramm. Remote Sens. Spatial Inf. Sci. 2021, XLIII–B2–2021, 599–604. [Google Scholar] [CrossRef]
- Sun, G.; Wang, Y.; Gu, L.; Liu, Z. An Improved ICP Algorithm for Point Cloud Registration. In Proceedings of the 2021 6th IEEE International Conference on Advanced Robotics and Mechatronics (ICARM), Chongqing, China, 17–19 December 2021; pp. 582–585. [Google Scholar] [CrossRef]
- BlenderBIM. Add-on-Beautiful, Detailed, and Data-Rich OpenBIM. (n.d.). Available online: https://blenderbim.org/ (accessed on 3 September 2023).
- Zhu, J.; Wang, X.; Wang, P.; Zhiyou, W.; Kim, M.J. Integration of BIM and GIS: Geometry from IFC to Shapefile Using Open-source Technology. Autom. Constr. 2019, 102, 105–119. [Google Scholar] [CrossRef]
- FZKViewer 6.5.1. Available online: https://www.iai.kit.edu/english/1302.php (accessed on 3 March 2023).
- Diakité, A.; Zlatanova, S. Automatic geo-referencing of BIM in GIS environments using building footprints. Comput. Environ. Urban Syst. 2020, 80, 101453. [Google Scholar] [CrossRef]
- citygml4j/citygml-Tools. Available online: https://github.com/citygml4j/citygml-tools (accessed on 3 March 2023).
- Vitalis, S.; Labetski, A.; Boersma, F.; Dahle, F.; Li, X.; Arroyo Ohori, K.; Ledoux, H.; Stoter, J. CITYJSON + WEB = NINJA. ISPRS Ann. Photogramm. Remote Sens. Spatial Inf. Sci. 2020, VI–4/W1–2020, 167–173. [Google Scholar] [CrossRef]
- Gui, S.; Qin, R. Automated LoD-2 model reconstruction from very-high-resolution satellite-derived digital surface model and orthophoto. ISPRS J. Photogramm. Remote Sens. 2021, 181, 1–19. [Google Scholar] [CrossRef]
- Zenmuse P1—UAV Load Gimbal Camera. Available online: https://www.dji.com/zenmuse-p1 (accessed on 23 March 2023).
- Li, W.; Zlatanova, S.; Yan, J.; Diakite, A.; Aleksandrov, M. A geo-database solution for the management and analysis of building model with multi-source data fusion. Int. Arch. Photogramm. Remote Sens. Spatial Inf. Sci. 2019, XLII–4/W20, 55–63. [Google Scholar] [CrossRef]














| IFC Objects | CityGML 3.0 Objects |
|---|---|
| IfcProject | CityModel |
| IfcSite | LandUse |
| IfcBuilding | Building |
| IfcBuildingStorey | Storey |
| IfcSpace | BuildingRoom |
| IfcWallStandardCase | BuildingConstructiveElement |
| IfcBeam | BuildingConstructiveElement |
| IfcSlab | BuildingConstructiveElement |
| IfcMember | BuildingConstructiveElement |
| IfcDoor | Door |
| IfcWindow | Window |
| IfcRailing | BuildingInstallation |
| IfcStair | BuildingInstallation |
Disclaimer/Publisher’s Note: The statements, opinions and data contained in all publications are solely those of the individual author(s) and contributor(s) and not of MDPI and/or the editor(s). MDPI and/or the editor(s) disclaim responsibility for any injury to people or property resulting from any ideas, methods, instructions or products referred to in the content. |
© 2024 by the authors. Licensee MDPI, Basel, Switzerland. This article is an open access article distributed under the terms and conditions of the Creative Commons Attribution (CC BY) license (https://creativecommons.org/licenses/by/4.0/).
Share and Cite
Harshit; Chaurasia, P.; Zlatanova, S.; Jain, K. Low-Cost Data, High-Quality Models: A Semi-Automated Approach to LOD3 Creation. ISPRS Int. J. Geo-Inf. 2024, 13, 119. https://doi.org/10.3390/ijgi13040119
Harshit, Chaurasia P, Zlatanova S, Jain K. Low-Cost Data, High-Quality Models: A Semi-Automated Approach to LOD3 Creation. ISPRS International Journal of Geo-Information. 2024; 13(4):119. https://doi.org/10.3390/ijgi13040119
Chicago/Turabian StyleHarshit, Pallavi Chaurasia, Sisi Zlatanova, and Kamal Jain. 2024. "Low-Cost Data, High-Quality Models: A Semi-Automated Approach to LOD3 Creation" ISPRS International Journal of Geo-Information 13, no. 4: 119. https://doi.org/10.3390/ijgi13040119
APA StyleHarshit, Chaurasia, P., Zlatanova, S., & Jain, K. (2024). Low-Cost Data, High-Quality Models: A Semi-Automated Approach to LOD3 Creation. ISPRS International Journal of Geo-Information, 13(4), 119. https://doi.org/10.3390/ijgi13040119

