Redesigning Graphical User Interface of Open-Source Geospatial Software in a Community-Driven Way: A Case Study of GRASS GIS
Abstract
1. Introduction
2. Related Works
3. Background
- 1.
- Open-source nature: GRASS GIS was first released under the GNU General Public License in 1999 as version 5.0, and subsequent releases have adhered to the principles of open-source software development.
- 2.
- Established project: The significance of GRASS GIS as a well-established project is demonstrated by its founding membership in the Open Source Geospatial Foundation (OSGeo) in 2006 [15]. This affiliation underscores the recognition and acceptance of GRASS GIS within the geospatial community. Currently, GRASS offers over 400 built-in tools and 400 extensions (add-ons) developed and maintained by scientists, catering to highly specialized computation tasks in line with the latest advancements in GIS.
- 3.
- Active and diverse community: The GRASS community consists not only of GIS specialists but also includes scientists from various fields such as hydrology, biology, archaeology, and others. The development team has around twenty active members, including the authors of this study.
- 4.
- Utilization of social coding principles: The development of GRASS GIS takes place on platforms such as GitHub [34], where proposed code changes (pull requests) undergo discussions and modifications until they receive approval from other GRASS developers. Bug reports and ideas for improvements can be shared through GitHub issues. The GRASS community also engages in interactions through several mailing lists and a dedicated chat platform called Gitter [35].
- 5.
- Significance of usability issues: GRASS GIS exhibits notable usability challenges discussed below that require a comprehensive approach.
3.1. GRASS Data Structure
3.2. Usability Issues and First Steps to UCD
4. Materials and Methods
4.1. Community-Driven Redesigning Process
4.1.1. The First-Time User Mode
4.1.2. The Use of Start-Up Window
4.2. Evaluation of GUI Redesign
5. Results
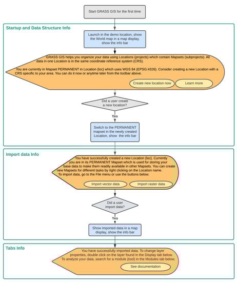
5.1. The First-Time User Mode
- 1.
- Startup and Data Structure info
- 2.
- Import data info
- 3.
- Tabs info
5.2. The Use of Start-Up Window
5.3. Single-Window GUI
5.4. Evaluation of GUI Redesign
6. Discussion
7. Conclusions
Author Contributions
Funding
Data Availability Statement
Conflicts of Interest
Appendix A. Questionnaires
| Question | Type | |
|---|---|---|
| 1 | Do you like the idea of a first-run wizard? | SC with OQ + EI |
| 2 | Do you like the idea of first-time mode info bars? | SC with OQ + EI |
| 3 | Do you have other ideas that would lead you to more straightforward navigation in the software? | OQ |
| 4 | What software do you think does a good job in providing a good first-time user experience? | OQ |
| 5 | Let’s imagine you are a first-time user. What would help you significantly in your initial orientation software? Please, rank those features according to their importance: (1) Description of main tabs (2) Description of what database, location, mapset means (3) Breaf advice on how to start | Ranking |
| Question | Type | |
|---|---|---|
| 1 | What do you think about the following statement? The partial removal of the startup screen and improvement of the Data Catalog simplifies the initial introduction to the software and further work. | Slider |
| 2 | How do you think GRASS should start when the last mapset is not in a usable state (was deleted or is in use)? | SC with OQ |
| 3 | Please, rank how useful these features in Data Catalog would be (or already are) for you: (1) Mapset access info (2) Deleting multiple mapsets of locations (3) Adding multiple databases (4) Creating, deleting, renaming mapset or location (5) New management icons (6) Removing, deleting GRASS database | Ranking |
| 4 | Which features would you like to add? | OQ |
| 5 | Because we have limited screen space, we need to think about where we can add new features. Where would you add them? | SC |
| 6 | What do you think about the following statement? I would start GRASS using the file association of the workspace file (.gxw) frequently. | Slider |
| Question | Type | |
|---|---|---|
| 1 | Take a close look at Figure 1 and answer the following questions. What will be your next step in this situation? | SC + PS |
| 2 | Is something confusing to you? If so, what specifically? | OQ |
| 3 | Take a close look at Figure 2. What will be your next step in this situation? | SC + PS |
| 4 | Is something confusing to you? If so, what specifically? | OQ |
| 5 | Take a close look at Figure 3. What will be your next step in this situation? | SC + PS |
| 6 | Is something confusing to you? If so, what specifically? | OQ |
| 7 | What do you think about the following statement? The advice in Info Bars given in each situation was straightforward and led me very well to the right answers. | Slider |
| 8 | Any ideas you want to share? (e.g., the change of wording in Info Bars, adding more information, or, conversely, the removal of some information) | OQ |
| 9 | What is your general experience with GIS? | SC |
| 10 | How often do you use GRASS GIS? 0 = Never used, 50 = Sometimes, 100 = Every day | Slider |
| Respondent | Response | Assignment |
|---|---|---|
| 7 | Either in demo location or with a popup message saying the last used mapset is not available, hence opening in first location/mapset in the grassdata. | Info Message |
| 50 | Warning should be given. | Warning message |
| 42 | It should prompt the error and afterwards, with a times, default to the default mapset or the clean one | Error message |
| 13 | I suggest to bypass the startup screen (as it is gone anyway), show an error and let the user either exit or offer to start in Demolocation. | Error message, Bypass the start-up window |
| 37 | Bypass the startup window and start in world lat long location with basemaps | Bypass the start-up window |
| 43 | If it is easy to change the location or mapset once already within the new Data Catalog, I would suggest to bypass the startup screen and start in Demolocation. Then, if the user wants, he can create a new location or change to another location. If this is not easy (for newcomers), then I would suggest a modernized version of the start screen. | Bypass the start-up window |
| 31 | I like it the way it is. | Original start-up window |
| 52 | Shows an empty data catalog with a dialog in front: Last used map is not accessible. Please select one of the following options: - create nwe one at… - select other existing one. (could possible be combined with previous one) - quit | New simple start-up window |
| 14 | Guide the user to create a permanent area - basically, guide the user as if s/he was a new user and needed to know and create the essentials that GRASS needs to start functioning. | Some kind of guide |
| 27 | What if the user deletes the demolocation? Is it created ’on the fly’? Also, the startup screen has some interesting information to the new user (what is a location/mapset). So maybe a wizard that creates the demolocation and explains that is a database/location/mapset would be interesting. That wizard could also have an option for advanced users to skip the intro and schoose the correct location/mapset. | Some kind of guide |
Appendix B. Visualizations from Eye-Tracking



References
- Nichols, D.M.; Twidale, M.B. The Usability of Open Source Software: Analysis and Prospects; The ICFAI University Press: Hyderabad, India, 2006. [Google Scholar]
- Andreasen, M.S.; Nielsen, H.V.; Schrøder, S.O.; Stage, J. Usability in open source software development: Opinions and practice. Inf. Technol. Control 2006, 35, 11776. [Google Scholar] [CrossRef]
- Wang, W.; Cheng, J.; Guo, J.L. How do open source software contributors perceive and address usability? Valued factors, practices, and challenges. IEEE Softw. 2020, 39, 76–83. [Google Scholar] [CrossRef]
- Cayola, L.; Macías, J.A. Systematic guidance on usability methods in user-centered software development. Inf. Softw. Technol. 2018, 97, 163–175. [Google Scholar] [CrossRef]
- Gould, M.D. GIS design: A hermeneutic view. Inf. Softw. Technol. 1994, 60, 1105–1116. [Google Scholar]
- Unrau, R.; Kray, C. Usability evaluation for geographic information systems: A systematic literature review. Int. J. Geogr. Inf. Sci. 2018, 33, 1–21. [Google Scholar] [CrossRef]
- Andrienko, G.; Andrienko, N.; Fischer, R.; Mues, V.; Schuck, A. Reactions to geovisualization: An experience from a European project. Int. J. Geogr. Inf. Sci. 2006, 20, 1149–1171. [Google Scholar] [CrossRef]
- Komarkova, J.; Jakoubek, K.; Hub, M. Usability Evaluation of Web-Based GIS: Case Study. In Proceedings of the 11th International Conference on Information Integration and Web-Based Applications & Services, New York, NY, USA, 20–23 June 2009; pp. 557–561. [Google Scholar] [CrossRef]
- Kammerhofer, D.; Scholz, J. An Approach to Decompose and Evaluate a Complex GIS-Application Design to a Simple, Lightweight, User-Centered App-Based Design Using User Experience Evaluation. ISPRS Int. J. Geo-Inf. 2020, 9, 505. [Google Scholar] [CrossRef]
- Ahmed, Z.; Zeeshan, S.; Dandekar, T. Developing sustainable software solutions for bioinformatics by the “Butterfly” paradigm. F1000Research 2014, 3. [Google Scholar] [CrossRef]
- Queiroz, F.; Silva, R.; Miller, J.; Brockhauser, S.; Fangohr, H. Track 1 Paper: Good Usability Practices in Scientific Software Development. Figshare 2017, 53, 1814. [Google Scholar] [CrossRef]
- Feng, L.; Wei, W. An Empirical Study on User Experience Evaluation and Identification of Critical UX Issues. Sustainability 2019, 11, 2432. [Google Scholar] [CrossRef]
- Nakić, J.; Kosović, I.N.; Franić, A. User-Centered Design as a Method for Engaging Users in the Development of Geovisualization: A Use Case of Temperature Visualization. Appl. Sci. 2022, 12, 8754. [Google Scholar] [CrossRef]
- Hannay, J.E.; MacLeod, C.; Singer, J.; Langtangen, H.P.; Pfahl, D.; Wilson, G. How do scientists develop and use scientific software? In Proceedings of the 2009 ICSE Workshop on Software Engineering for Computational Science and Engineering, Basel, Switzerland, 18–21 April 2009; pp. 1–8. [Google Scholar] [CrossRef]
- Neteler, M.; Bowman, M.H.; Landa, M.; Metz, M. GRASS GIS: A multi-purpose open source GIS. Environ. Model. Softw. 2012, 31, 124–130. [Google Scholar] [CrossRef]
- Ye, Y.; Sauer, F.; Ma, K.L.; Aditya, K.; Chen, J. A User-Centered Design Study in Scientific Visualization Targeting Domain Experts. IEEE Trans. Vis. Comput. Graph. 2020, 29, 525. [Google Scholar] [CrossRef] [PubMed]
- Barnett, L.; Harvey, C.; Gatzidis, C. First Time User Experiences in Mobile Games: An Evaluation of Usability. Entertain. Comput. 2018, 27, 4. [Google Scholar] [CrossRef]
- Zhou, J.; Zhang, J.; Xie, B.; Liu, N.; Jiang, M.; Wang, H.; Gan, Q. First-Time User Experience with Smart Phone New Gesture Control Features. In Proceedings of the Interacción, Puerto de la Cruz, Spain, 14–18 May 2014. [Google Scholar]
- Setiawan, A.; Primadewi, A. First time user experience of academic information system: An evaluation of usability. IOP Conf. Ser. Mater. Sci. Eng. 2020, 821, 012044. [Google Scholar] [CrossRef]
- Aragon, C.R.; Poon, S.S.; Aldering, G.S.; Thomas, R.C.; Quimby, R. Using visual analytics to maintain situation awareness in astrophysics. In Proceedings of the 2008 IEEE Symposium on Visual Analytics Science and Technology, Columbus, OH, USA, 19–24 October 2008; pp. 27–34. [Google Scholar] [CrossRef]
- Thomer, A.K.; Twidale, M.B.; Guo, J.; Yoder, M.J. Co-Designing Scientific Software: Hackathons for Participatory Interface Design. In Proceedings of the 2016 CHI Conference Extended Abstracts on Human Factors in Computing Systems, New York, NY, USA, 19–23 April 2016; pp. 3219–3226. [Google Scholar] [CrossRef]
- Luna, D.; Rizzato Lede, D.; Otero, C.; Risk, M.; Quirós, F. User-Centered Design Improves the Usability of Drug-Drug Interaction Alerts: Experimental Comparison of Interfaces. J. Biomed. Inform. 2017, 66, 9. [Google Scholar] [CrossRef]
- Letondal, C.; Mackay, W.E. Participatory Programming and the Scope of Mutual Responsibility: Balancing Scientific, Design and Software Commitment. In Proceedings of the Eighth Conference on Participatory Design: Artful Integration: Interweaving Media, Materials and Practices, New York, NY, USA, 2–8 December 2004; Volume 1, pp. 31–41. [Google Scholar] [CrossRef]
- Roth, R.; Ross, K.; MacEachren, A. User-Centered Design for Interactive Maps: A Case Study in Crime Analysis. Int. J. Geo-Inf. 2015, 4, 262–301. [Google Scholar] [CrossRef]
- Amal, B.; Baz, O.; Mammass, D. An Interactive Adaptive Learning System Based on Agile Learner-Centered Design. EAI Endorsed Trans. Smart Cities 2018, 2, 154106. [Google Scholar] [CrossRef][Green Version]
- Fitzgerald, K.; Browne, L.M.; Butler, R. Using the Agile software development lifecycle to develop a standalone application for generating colour magnitude diagrams. Astron. Comput. 2019, 28, 100283. [Google Scholar] [CrossRef]
- Sein, M.K.; Henfridsson, O.; Purao, S.; Rossi, M.; Lindgren, R. Action design research. MIS Q. 2011, 2, 37–56. [Google Scholar] [CrossRef]
- Staron, M. Action Research as Research Methodology in Software Engineering. In Action Research in Software Engineering; Springer International Publishing: Berlin/Heidelberg, Germany, 2020; pp. 15–36. [Google Scholar] [CrossRef]
- Hellman, J.; Cheng, J.; Guo, J.L. Facilitating Asynchronous Participatory Design of Open Source Software: Bringing End Users into the Loop. In Proceedings of the CHI EA ’21 Extended Abstracts of the 2021 CHI Conference on Human Factors in Computing Systems, New York, NY, USA, 13–16 May 2021. [Google Scholar] [CrossRef]
- Rhinesmith, C.; Ritzo, C.; Bullen, G.; Werle, J.; Gamble, A. Participatory development of an open source broadband measurement platform for public libraries. In Information in Contemporary Society; Springer International Publishing: Berlin/Heidelberg, Germany, 2019; pp. 274–279. [Google Scholar]
- Haskel, L. Participatory Design and Free and Open Source Software in the Not for Profit Sector: The Hublink Project; Bournemouth University: Poole, UK, 2016. [Google Scholar]
- Bødker, M.; Nielsen, L.; Ørngreen, R. Enabling User Centered Design Processes in Open Source Communities. In Proceedings of the Usability and Internationalization, HCI and Culture, New York, NY, USA, 4–8 July 2007; Volume 4559, pp. 10–18. [Google Scholar] [CrossRef]
- Dabbish, L.; Stuart, C.; Tsay, J.; Herbsleb, J. Social Coding in GitHub: Transparency and Collaboration in an Open Software Repository. In Proceedings of the ACM 2012 Conference on Computer Supported Cooperative Work, New York, NY, USA, 22–27 February 2012; pp. 1277–1286. [Google Scholar] [CrossRef]
- Team, G.D. GRASS GIS—Free and Open Source Geographic Information System (GIS). Available online: https://github.com/OSGeo/grass (accessed on 3 January 2023).
- Team, G.D. GRASS GIS Community Gitter. Available online: https://app.gitter.im/#/room/#grassgis_community:gitter.im (accessed on 3 January 2023).
- Team, G.D. Change the GRASS GIS Start up to More Beginner Friendly. 2017. Available online: https://trac.osgeo.org/grass/ticket/3474 (accessed on 6 January 2023).
- Salinas, E.; Cueva, R.; Paz, F. A Systematic Review of User-Centered Design Techniques. In Proceedings of the Interacción, Bilbao, Spain, 3–6 July 2020. [Google Scholar]
- Roose, M.; Nylén, T.; Tolvanen, H.; Vesakoski, O. User-Centred Design of Multidisciplinary Spatial Data Platforms for Human-History Research. ISPRS Int. J. Geo-Inf. 2021, 10, 467. [Google Scholar] [CrossRef]
- Pesek, M.; Isaković, A.; Strle, G.; Marolt, M. Improving the Usability of Online Usability Surveys with an Interactive Stripe Scale; Human Computer Interaction in Information Society—IS: Ljubljana, Slovenia, 2016; pp. 21–24. [Google Scholar]
- Hu, K.; Gui, Z.; Cheng, X.; Wu, H.; McClure, S. The Concept and Technologies of Quality of Geographic Information Service: Improving User Experience of GIServices in a Distributed Computing Environment. Int. J. Geo-Inf. 2019, 8, 118. [Google Scholar] [CrossRef]
- Sonderegger, A.; Sauer, J. The influence of design aesthetics in usability testing: Effects on user performance and perceived usability. Appl. Ergon. 2009, 41, 403–410. [Google Scholar] [CrossRef]
- Sharafi, Z.; Sharif, B.; Guéhéneuc, Y.G.; Begel, A.; Bednarik, R.; Crosby, M.E. A practical guide on conducting eye tracking studies in software engineering. Empir. Softw. Eng. 2020, 7, 340–347. [Google Scholar] [CrossRef]
- Liu, P.; Jiang, Z.; Li, T.; Wang, G.; Wang, R.; Xu, Z. User experience and usability when the automated driving system fails: Findings from a field experiment. Accid. Anal. Prev. 2021, 161, 106383. [Google Scholar] [CrossRef]
- Cho, H.; Powell, D.; Pichon, A.; Kuhns, L.; Garofalo, R.; Schnall, R. Eye-tracking Retrospective Think-aloud as a Novel Approach for a Usability Evaluation. Int. J. Med. Inform. 2019, 129, 10. [Google Scholar] [CrossRef]
- Bojko, A. Eye Tracking the User Experience: A Practical Guide to Research; Rosenfeld Media: New York, NY, USA, 2013; pp. 86–151. [Google Scholar]
- Team, G.D. Rename Location to Project. 2023. Available online: https://github.com/OSGeo/grass/pull/2993 (accessed on 6 June 2023).
- The GIMP Development Team. GIMP. Available online: https://www.gimp.org (accessed on 1 January 2020).
- Alves, G.B.; Brandão, M.A.; Santana, D.M.; da Silva, A.P.C.; Moro, M.M. The Strength of Social Coding Collaboration on GitHub. In Proceedings of the Simpósio Brasileiro de Banco de Dados, Salvador, Brazil, 4–7 October 2016. [Google Scholar]
- Constantino, K.; Souza, M.; Zhou, S.; Figueiredo, E.; Kästner, C. Perceptions of open-source software developers on collaborations: An interview and survey study. J. Softw. Evol. Process. 2021, 1, e2393. [Google Scholar] [CrossRef]
- Virzi, R.A. Refining the Test Phase of Usability Evaluation: How Many Subjects Is Enough? Hum. Factors 1992, 34, 457–468. [Google Scholar] [CrossRef]
- Nielsen, J. Why You Only Need to Test with 5 Users. 2000. Available online: https://www.nngroup.com/articles/why-you-only-need-to-test-with-5-users/ (accessed on 3 August 2023).
- Vukovic, V.; Raković, L. Open Source Approach in Software Development—Advantages and Disadvantages. Int. Sci. J. Manag. Inf. Syst. 2008, 3, 100909. [Google Scholar]
- Kaur, R.; Kaur Chahal, K.; Saini, M. Understanding community participation and engagement in open source software Projects: A systematic mapping study. J. King Saud Univ.–Comput. Inf. Sci. 2022, 34, 4607–4625. [Google Scholar] [CrossRef]
- Landa, M. GUI development for GRASS GIS. Geoinf. FCE CTU 2007, 2, 43–52. [Google Scholar] [CrossRef][Green Version]










| Questionnaire Marking | Q1 | Q2 | Q3 |
|---|---|---|---|
| Time span | 23–29 October 2020 | 23–29 October 2020 | 26–30 November 2020 |
| Number of questions | 5 | 6 | 10 |
| Number of respondents | 46 | 52 | 25 |
| Respondent group | N/A | N/A | 10 beginners, 15 advanced |
Disclaimer/Publisher’s Note: The statements, opinions and data contained in all publications are solely those of the individual author(s) and contributor(s) and not of MDPI and/or the editor(s). MDPI and/or the editor(s) disclaim responsibility for any injury to people or property resulting from any ideas, methods, instructions or products referred to in the content. |
© 2023 by the authors. Licensee MDPI, Basel, Switzerland. This article is an open access article distributed under the terms and conditions of the Creative Commons Attribution (CC BY) license (https://creativecommons.org/licenses/by/4.0/).
Share and Cite
Karlovska, L.; Petrasova, A.; Petras, V.; Landa, M. Redesigning Graphical User Interface of Open-Source Geospatial Software in a Community-Driven Way: A Case Study of GRASS GIS. ISPRS Int. J. Geo-Inf. 2023, 12, 376. https://doi.org/10.3390/ijgi12090376
Karlovska L, Petrasova A, Petras V, Landa M. Redesigning Graphical User Interface of Open-Source Geospatial Software in a Community-Driven Way: A Case Study of GRASS GIS. ISPRS International Journal of Geo-Information. 2023; 12(9):376. https://doi.org/10.3390/ijgi12090376
Chicago/Turabian StyleKarlovska, Linda, Anna Petrasova, Vaclav Petras, and Martin Landa. 2023. "Redesigning Graphical User Interface of Open-Source Geospatial Software in a Community-Driven Way: A Case Study of GRASS GIS" ISPRS International Journal of Geo-Information 12, no. 9: 376. https://doi.org/10.3390/ijgi12090376
APA StyleKarlovska, L., Petrasova, A., Petras, V., & Landa, M. (2023). Redesigning Graphical User Interface of Open-Source Geospatial Software in a Community-Driven Way: A Case Study of GRASS GIS. ISPRS International Journal of Geo-Information, 12(9), 376. https://doi.org/10.3390/ijgi12090376

