Multi-Scale Road Matching Based on the Summation Product of Orientation and Distance and Shape Descriptors
Abstract
:1. Introduction
2. Methodology
2.1. The Summation Product of Orientation and Distance
- Extract landmarks;
- Calculate the spatial relationship between landmarks and linear objects.
2.1.1. Extraction of Landmarks
2.1.2. Calculation of SOD
2.2. Shape Descriptors
2.2.1. Shape Area Descriptor Based on the Minimum Convex Hull
2.2.2. Shape Descriptor Based on the Feature Point Vector
2.3. Similarity Indicators for Length, Orientation and Distance
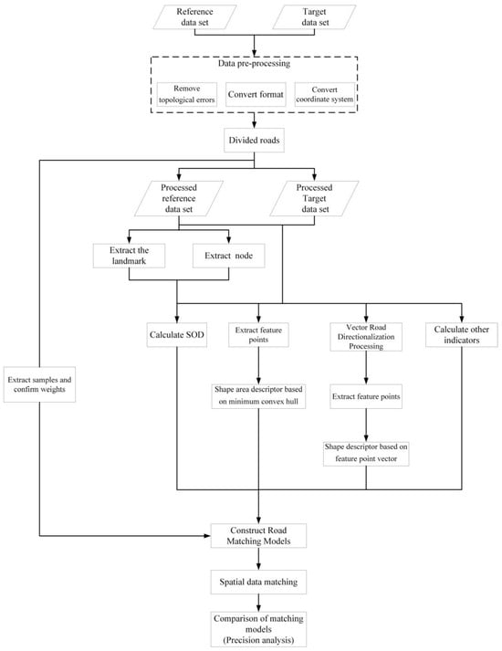
3. Technical Flow
- Data pre-processing: Remove topological errors from both road datasets and convert them to the same format. If the two datasets have different coordinate systems, they need to be converted to the same coordinate system.
- Break up roads in the dataset using junctions to facilitate subsequent road matching.
- Landmarks and nodes are extracted at both ends of the line.
- Calculate the spatial relationship between landmarks and linear objects.
- Extract feature points of roads from data at different scales to form the minimum convex hull of the road.
- Perform directional processing on vector lines and calculate their Pearson coefficients.
- Each measure is calculated and a comprehensive similarity model is constructed following the methodology described in Section 2.
- Positive example samples are extracted to derive weight values for each measure of each metric model.
- After obtaining the optimal weights of each indicator for each model through the positive example samples, matching experiments are conducted on the reference dataset and the dataset to be matched.

4. Experiment and Analysis
4.1. Data
4.2. Results
4.2.1. Road Division and Landmark Extraction
4.2.2. Results Analysis
- In the case that the scale of the two datasets does not differ much, the results of model matching will be better as the scale of the dataset increases.
- Combining the matching results of the two groups, model 1, model 2, and model 4 re better matched on road datasets with scales of 1:50,000 and 1:10,000, respectively. The precision, recall, and F-score for model 1 were 97.31%, 94.33%, and 95.80%, respectively. The precision, recall, and F-score for model 2 were 96.21%, 91.37%, and 93.73%, respectively. The precision, recall, and F-score for model 4 were 95.45%, 90.25%, and 92.78%, respectively.
- As far as the experiments in this paper are concerned, as the scale of the dataset increases, the miss-match of model matching increased and the mismatch situations decreased.
- As the matching indicator increases, the binding of the matching model increases. Therefore, different matching models can be selected for different situations of road matching. For road matching that requires high accuracy, model 1 can be chosen because it has the best road matching results. For road matching situations that require a combination of spatial relationships and shape descriptors, model 4 can be selected, because the matching effect of the model combining SOD and minimum convex hull metrics is the best.
5. Conclusions
Author Contributions
Funding
Data Availability Statement
Acknowledgments
Conflicts of Interest
References
- Wang, Z. Research on Matching and Connection Organization Method of Multi-Scale Road Data. Master’s Thesis, Nanjing Normal University, Nanjing, China, 2020. [Google Scholar]
- Zhang, X.; Ai, T.; Stoter, J.; Zhao, X. Data matching of building polygons at multiple map scales improved by contextual information and relaxation. ISPRS J. Photogramm. Remote Sens. 2014, 92, 147–163. [Google Scholar] [CrossRef]
- Abbaspour, R.A.; Chehreghan, A.; Chamani, M. Multi-scale polygons matching using a new geographic context descriptor. Appl. Geomat. 2021, 13, 885–899. [Google Scholar] [CrossRef]
- Zhao, B.; Deng, M.; Liu, H.; Xu, Z. An Approach to Matching Area Objects and Line Objects of River System in Multi-scale Maps. Geo-Inf. Sci. 2011, 13, 361–366. [Google Scholar] [CrossRef]
- Deng, M.; Li, Z.; Chen, X. Extended Hausdorff Distance for Spatial Objects in GIS. Int. J. Geogr. Inf. Sci. 2007, 21, 459–475. [Google Scholar]
- Eiter, T.; Mannila, H. Computing discrete Frechet distance. In Technical Report of Christian Doppler Labor für Expertensyteme; Technical Report CDTR 94/64; Technical University of Vienna: Vienna, Austria, 25 April 1994. [Google Scholar]
- Chehreghan, A.; Ali Abbaspour, R. A geometric-based approach for road matching on multi-scale datasets using a genetic algorithm. Cartogr. Geogr. Inf. Sci. 2018, 45, 255–269. [Google Scholar] [CrossRef]
- Govindaraj, P.; Sudhakar, M.S. Shape characterization using laws of texture energy measures facilitating retrieval. Imaging Sci. J. 2018, 66, 98–105. [Google Scholar] [CrossRef]
- Huh, Y.; Yu, K.; Heo, J. Detecting conjugate-point pairs for map alignment between two polygon datasets. Comput. Environ. Urban Syst. 2010, 35, 250–262. [Google Scholar] [CrossRef]
- Filin, S.; Doytsher, Y. The Detection of Corresponding Objects In A Linear-Based Map Conflation. Surv. Land Inf. Syst. 2000, 60, 101–108. [Google Scholar]
- Arkin, E.; Chew, P.; Huttenlocher, D.; Kedem, K.; Mitchel, J. An efficiently computable metric for comparing polygonal shapes. IEEE Trans. Pattern Anal. Mach. Intell. 1991, 13, 209–216. [Google Scholar] [CrossRef]
- Luo, G.; Qin, K. Global optimisation matching method for multi-representation buildings constrained by road network. J. Comput. Methods Sci. Eng. 2023, 23, 2413–2424. [Google Scholar] [CrossRef]
- Wang, H.; Liu, Y.; Li, S.; Bo, L.; He, Z. A Path Increment Map Matching Method for High-Frequency Trajectory. IEEE Trans. Intell. Transp. Syst. 2023, 24, 10948–10962. [Google Scholar]
- Li, B.; Wang, M.; Cai, Z.; Su, S.; Kang, M. VIS-MM: A novel map-matching algorithm with semantic fusion from vehicle-borne images. Int. J. Geogr. Inf. Sci. 2023, 37, 1069–1098. [Google Scholar] [CrossRef]
- Wu, J.; Wan, Y.Y.; Chiang, Y.; Fu, Z.; Deng, M. A Matching Algorithm Based on Voronoi Diagram for Multi-Scale Polygonal Residential Areas. IEEE Access 2018, 6, 4904–4915. [Google Scholar] [CrossRef]
- Wang, S.; Guo, Q.; Xu, X.; Xie, Y. A Study on a Matching Algorithm for Urban Underground Pipelines. ISPRS Int. J. Geo-Inf. 2019, 8, 352. [Google Scholar] [CrossRef]
- Zhang, J.; Wang, Y.; Zhao, W. An improved probabilistic relaxation method for matching multi-scale road networks. Int. J. Digit. Earth 2018, 11, 635–655. [Google Scholar] [CrossRef]
- Wan, B.; Yang, L.; Zhou, S.; Wang, R.; Wang, D.; Zhen, W. A Parallel-Computing Approach for Vector Road-Network Matching Using GPU Architecture. ISPRS Int. J. Geo-Inf. 2018, 7, 472. [Google Scholar] [CrossRef]
- Chehreghan, A.; Ali Abbaspour, R. An assessment of the efficiency of spatial distances in linear object matching on multi-scale, multi-source maps. Int. J. Image Data Fusion 2018, 9, 114–195. [Google Scholar] [CrossRef]
- Guo, Q.; Xu, X.; Wang, Y.; Liu, J. Combined Matching Approach of Road Networks Under Different Scales Considering Constraints of Cartographic Generalization. IEEE Access 2020, 8, 944–956. [Google Scholar] [CrossRef]
- Lewandowicz, E.; Flisek, P. A Method for Generating the Centerline of an Elongated Polygon on the Example of a Watercourse. ISPRS Int. J. Geo-Inf. 2020, 9, 304. [Google Scholar] [CrossRef]
- Wu, J.; Zhao, Y.; Yu, M.; Zou, X.; Xiong, J.; Hu, X. A new Voronoi diagram-based approach for matching multi-scale road networks. J. Geogr. Syst. 2023, 25, 265–289. [Google Scholar] [CrossRef]
- Singh, S.; Singh, J.; Goyal, S.B.; EI Barachi, M.; Kumar, M. Analytical Review of Map Matching Algorithms: Analyzing the Performance and Efficiency Using Road Dataset of the Indian Subcontinent. Arch. Comput. Methods Eng. 2023, 30, 4897–4916. [Google Scholar] [CrossRef]
- Zhao, L.; Liu, Y.; Lu, Y.; Sun, Y.; Li, J.; Yao, K. Research on Vector Road Data Matching Method Based on Deep Learning. J. Appl. Math. Phys. 2013, 11, 303–315. [Google Scholar] [CrossRef]
- Yan, X.; Song, C.; Pei, T.; Wang, X.; Wu, M.; Liu, T.; Shu, H.; Chen, J. Revealing spatiotemporal matching patterns between traffic flux and road resources using big geodata—A case study of Beijing. Cities 2022, 127, 103754. [Google Scholar] [CrossRef]
- Cheng, R.; Chen, J. A location conversion method for roads through deep learning-based semantic matching and simplified qualitative direction knowledge representation. Eng. Appl. Artif. Intell. 2021, 104, 104400. [Google Scholar] [CrossRef]
- Wang, Y.; Yu, B.; Zhu, F.; Zhang, J.; Huang, C. Hierarchical stroke mesh: A new progressive matching method for detecting multi-scale road network changes using OpenStreetMap. Soft Comput. 2021, 25, 3155–3173. [Google Scholar] [CrossRef]
- Li, W.; Wang, Y.; Li, D.; Xu, X. MCM: A Robust Map Matching Method by Tracking Multiple Road Candidates. In Proceedings of the Algorithmic Aspects in Information and Management, Guangzhou, China, 13–14 August 2022. [Google Scholar]
- Li, X.; Liu, W. Research on Vector Road Aided Inertial Navigation by Using ICCP Algorithm. In Proceedings of the Spatial Data and Intelligence, Shenzhen, China, 8–9 May 2020. [Google Scholar]
- Shen, L.; Tao, H.; Ni, Y.; Wang, Y.; Stojanovic, V. Improved YOLOv3 model with feature map cropping for multi-scale road object detection. Meas. Sci. Technol. 2023, 34, 045406. [Google Scholar] [CrossRef]
- Xie, Q.; Hu, X.; Ren, L.; Qi, L.; Sun, Z. A Binocular Vision Application in IoT: Realtime Trustworthy Road Condition Detection System in Passable Area. IEEE Trans. Ind. Inform. 2023, 19, 973–983. [Google Scholar] [CrossRef]
- Lei, T.; Xiao, G.; Yin, X. Targeting Lane-Level Map Matching for Smart Vehicles: Construction of High-Definition Road Maps Based on GIS. Appl. Sci. 2023, 13, 862. [Google Scholar] [CrossRef]
- Ma, S.; Lee, H. A Practical HMM-Based Map-Matching Method for Pedestrian Navigation. In Proceedings of the International Conference on Information Networking (ICOIN), Bangkok, Thailand, 11–14 January 2023; pp. 806–811. [Google Scholar]
- Zhao, B. A Study on Multi-Scale Vector Map Objects Matching Method and Its application. Ph.D. Thesis, Central South University, Changsha, China, 2011. [Google Scholar]
- Xu, F.; Deng, M.; Zhao, B.; Chen, J. A detailed investigation on the methods of object matching. J. Geo-Inf. Sci. 2009, 11, 657–663. [Google Scholar] [CrossRef]
- Chehreghan, A.; Ali Abbaspour, R. A new descriptor for improving geometric-based matching of linear objects on multi-scale datasets. GIScience Remote Sens. 2017, 54, 836–861. [Google Scholar] [CrossRef]
- Zhang, M. Methods and Implementations of Road-Network Matching. Master’s Thesis, Technische Universität München, Munich, Germany, 2009. [Google Scholar]
- Wang, Y.; Chen, D.; Zhao, Z.; Ren, F.; Du, Q. A Back-Propagation Neural Network-Based Approach for Multi-Represented Feature Matching in Update Propagation. Trans. GIS 2015, 19, 964–993. [Google Scholar] [CrossRef]
- Tong, X.; Liang, D.; Jin, Y. A Linear Road Object Matching Method for Conflation Based on Optimization and Logistic Regression. Int. J. Geogr. Inf. Sci. 2014, 28, 824–846. [Google Scholar] [CrossRef]
- Song, W.; Keller, J.M.; Haithcoat, T.L.; Davis, C.H. Relaxation-Based Point Feature Matching for Vector Map Conflation. Trans. GIS 2011, 15, 43–60. [Google Scholar] [CrossRef]
- Fan, H.; Yang, B.; Zipf, A.; Rousell, A. A Polygon-Based Approach for Matching Openstreetmap Road Networks with Regional Transit Authority Data. Int. J. Geogr. Inf. Sci. 2016, 30, 748–764. [Google Scholar] [CrossRef]
- Han, J.; Kamber, M.; Pei, J. Data Mining: Concepts and Techniques, 3rd ed.; Elsevier: Waltham, MA, USA, 2011; pp. 327–391. [Google Scholar]














| Number of Roads Map Scale | 1:10,000 | 1:50,000 | 1:250,000 |
|---|---|---|---|
| Before road division | 11,550 | 4570 | 430 |
| After road division | 12,813 | 5238 | 482 |
| Scale of the Dataset | Number of Landmarks |
|---|---|
| 1:250,000 | 189 |
| 1:50,000 | 968 |
| Metrics Model | Similarity Feature | |||||
|---|---|---|---|---|---|---|
| Length | Orientation | Short-Line Median Hausdorff Distance | SOD | Shape Area Descriptor Based on Minimum Convex Hull | Shape Descriptor Based on Feature Point Vector | |
| Model 1 | 0.2 | 0.2 | 0.85 | 0.8 | ||
| Model 2 | 0.2 | 0.2 | 0.95 | 0.7 | ||
| Model 3 | 0.2 | 0.31 | 0.8 | 0.3 | ||
| Model 4 | 0.1 | 0.2 | 0.9 | 0.8 | 0.7 | |
| Model 5 | 0.1 | 0.1 | 0.9 | 0.9 | 0.1 | |
| Model 6 | 0.2 | 0.2 | 0.9 | 0.6 | 0.1 | |
| Model 7 | 0.2 | 0.3 | 0.9 | 0.7 | 0.6 | 0.1 |
| Metrics Model | Similarity Feature | |||||
|---|---|---|---|---|---|---|
| Length | Orientation | Short-Line Median Hausdorff Distance | SOD | Shape Area Descriptor Based on Minimum Convex Hull | Shape Descriptor Based on Feature Point Vector | |
| Model 1 | 0.3 | 0.25 | 0.9 | 0.9 | ||
| Model 2 | 0.3 | 0.3 | 0.75 | 0.65 | ||
| Model 3 | 0.35 | 0.4 | 0.7 | 0.2 | ||
| Model 4 | 0.2 | 0.3 | 0.85 | 0.8 | 0.75 | |
| Model 5 | 0.3 | 0.3 | 0.8 | 0.75 | 0.2 | |
| Model 6 | 0.25 | 0.25 | 0.8 | 0.5 | 0.2 | |
| Model 7 | 0.3 | 0.35 | 0.8 | 0.9 | 0.7 | 0.15 |
| Metrics Model | FN | FP | TP | Precision (%) | Recall (%) | F-Score (%) |
|---|---|---|---|---|---|---|
| Model 1 | 134 | 256 | 1145 | 81.73 | 89.52 | 85.45 |
| Model 2 | 146 | 271 | 1098 | 80.20 | 88.26 | 84.04 |
| Model 3 | 163 | 361 | 1149 | 76.09 | 87.58 | 81.43 |
| Model 4 | 143 | 273 | 1092 | 80.00 | 88.42 | 84.00 |
| Model 5 | 136 | 321 | 1176 | 78.56 | 89.63 | 83.73 |
| Model 6 | 159 | 325 | 1021 | 75.85 | 86.53 | 80.84 |
| Model 7 | 150 | 337 | 1070 | 76.05 | 87.70 | 81.46 |
| Metrics Model | FN | FP | TP | Precision (%) | Recall (%) | F-Score (%) |
|---|---|---|---|---|---|---|
| Model 1 | 749 | 345 | 12467 | 97.31 | 94.33 | 95.80 |
| Model 2 | 810 | 338 | 8572 | 96.21 | 91.37 | 93.73 |
| Model 3 | 1178 | 856 | 6742 | 88.73 | 85.13 | 86.89 |
| Model 4 | 805 | 355 | 7448 | 95.45 | 90.25 | 92.78 |
| Model 5 | 1001 | 653 | 7102 | 91.58 | 87.65 | 89.57 |
| Model 6 | 958 | 614 | 7088 | 92.03 | 88.09 | 90.02 |
| Model 7 | 932 | 627 | 7133 | 91.90 | 88.44 | 90.14 |
Disclaimer/Publisher’s Note: The statements, opinions and data contained in all publications are solely those of the individual author(s) and contributor(s) and not of MDPI and/or the editor(s). MDPI and/or the editor(s) disclaim responsibility for any injury to people or property resulting from any ideas, methods, instructions or products referred to in the content. |
© 2023 by the authors. Licensee MDPI, Basel, Switzerland. This article is an open access article distributed under the terms and conditions of the Creative Commons Attribution (CC BY) license (https://creativecommons.org/licenses/by/4.0/).
Share and Cite
Sun, Y.; Lu, Y.; Ding, Z.; Wen, Q.; Li, J.; Liu, Y.; Yao, K. Multi-Scale Road Matching Based on the Summation Product of Orientation and Distance and Shape Descriptors. ISPRS Int. J. Geo-Inf. 2023, 12, 457. https://doi.org/10.3390/ijgi12110457
Sun Y, Lu Y, Ding Z, Wen Q, Li J, Liu Y, Yao K. Multi-Scale Road Matching Based on the Summation Product of Orientation and Distance and Shape Descriptors. ISPRS International Journal of Geo-Information. 2023; 12(11):457. https://doi.org/10.3390/ijgi12110457
Chicago/Turabian StyleSun, Ying, Yuefeng Lu, Ziqi Ding, Qiao Wen, Jing Li, Yanru Liu, and Kaizhong Yao. 2023. "Multi-Scale Road Matching Based on the Summation Product of Orientation and Distance and Shape Descriptors" ISPRS International Journal of Geo-Information 12, no. 11: 457. https://doi.org/10.3390/ijgi12110457
APA StyleSun, Y., Lu, Y., Ding, Z., Wen, Q., Li, J., Liu, Y., & Yao, K. (2023). Multi-Scale Road Matching Based on the Summation Product of Orientation and Distance and Shape Descriptors. ISPRS International Journal of Geo-Information, 12(11), 457. https://doi.org/10.3390/ijgi12110457

