Relation between the Views and the Real Estate Application to a Mediterranean Coastal Area
Abstract
:1. Introduction
2. State of the Art of Landscape Estimation in the Real Estate Market
3. Materials and Methods
3.1. The Study Area
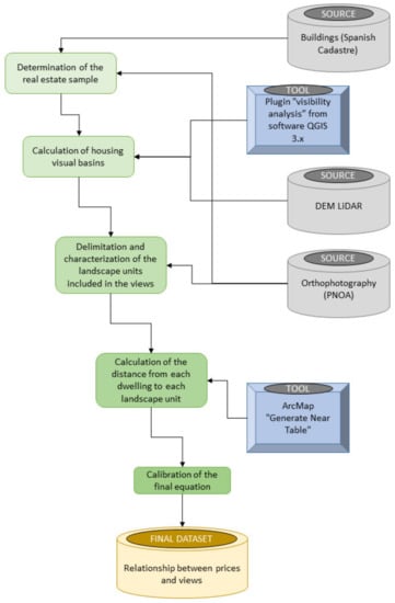
3.2. Methodological Phases
3.2.1. Determination of the Real Estate Sample
3.2.2. Calculation of Housing Visual Basins
- A layer of viewpoints is created for each of the dwellings in the study area. To do this, the polygon layer, representing the plots of the different urban buildings, is transformed into a point layer by calculating the centroid of each polygon (in this case, the layer has 226 observation points). This layer of points is associated with attributes referring to the height of the observer (in this study, a 1.65 m height has been used as the standard value of the inhabitants within the study area) and visibility radius. In this case, the radius is 30 km, which is equivalent to the visible distance from the top of a 50 m (16 floor) building. These data are 10 m above the maximum height of the buildings of the study area (12 floors, approximately), but this ensures visibility of areas, such as Málaga City, which is close of the study area, and is clearly visible.
- After setting up the observation points, the visual basins are calculated with the viewshed algorithm with the default values for Earth sphericity and index of atmospheric refraction. In this work, DSM has been used to calculate the visual basins, that is, the land models that integrate the height of trees and buildings in the visibility calculations.This calculation process has been performed 226 times, that is, one for each point representing an observation point from a building in the study area. The result is a raster layer with the following binary values: 0 (not visible) and 1 (visible areas).
- The visible surface value in square meters is calculated for each of the 226 visual basins. The visible surface is the result of multiplying the number of pixels of visible areas (value = 1) by the surface of each pixel and was calculated as being 25 m2.
- Finally, the values are grouped into five ranges according to their extent. so that they could be translated into a score to be entered into the final view quality equation.
3.2.3. Delimitation and Characterization of the Landscape Units Included in the Views
3.2.4. Calculation of the Distance from Each Dwelling to Each Landscape Unit
3.2.5. Calibration of the Final Equation
3.3. Sources of Information
4. Results
4.1. Characteristics of the Visual Basins
4.1.1. Direction of the Views
4.1.2. Views Size
4.1.3. Contents of the Views: Landscape Units
4.1.4. Assessment of the Views’ Quality
4.1.5. Dependent Variable: Real Estate Value
4.1.6. Relationship between Prices and Views
5. Discussion
6. Conclusions
Author Contributions
Funding
Institutional Review Board Statement
Informed Consent Statement
Data Availability Statement
Conflicts of Interest
References
- Council of Europe. European Landscape Convention; Council of Europe: Florence, Italy, 2000; Available online: https://www.coe.int/en/web/landscape/text-of-the-european-landscape-convention (accessed on 15 June 2022).
- Kaplan, R.; Kaplan, S. The Experience of Nature: A Psychological Perspective; Cambridge University Press: Cambridge, MA, USA; New York, NY, USA, 1989. [Google Scholar]
- Kaplan, S.; Kaplan, R.; Ryan, R.L. With People in Mind: Design and Management of Everyday Nature; Island Press: Washington, DC, USA, 1998. [Google Scholar]
- Ode, Å.K.; Fry, G.L. Visual aspects in urban woodland management. Urban For. Urban Green. 2002, 1, 15–24. [Google Scholar] [CrossRef]
- Ulrich, R.S. Human responses to vegetation and landscapes. Landsc. Urban Plan. 1986, 13, 29–44. [Google Scholar] [CrossRef]
- Cui, N.; Gu, H.; Shen, T.; Feng, C. The Impact of Micro-Level Influencing Factors on Home Value: A Housing Price-Rent Comparison. Sustainability 2018, 10, 4343. [Google Scholar] [CrossRef] [Green Version]
- Qiang, Y.; Shen, S.; Chen, Q. Visibility analysis of oceanic blue space using digital elevation models. Landsc. Urban Plan. 2019, 181, 92–102. [Google Scholar] [CrossRef]
- Lee, H.; Lee, B.; Lee, S. The Unequal Impact of Natural Landscape Views on Housing Prices: Applying Visual Perception Model and Quantile Regression to Apartments in Seoul. Sustainability 2020, 12, 8275. [Google Scholar] [CrossRef]
- Lu, G.N.; Batty, M.; Strobl, J.; Lin, H.; Zhu, A.X.; Chen, M. Reflections and speculations on the progress in Geographic Information Systems (GIS): A geographic perspective. Int. J. Geogr. Inf. Sci. 2019, 33, 346–367. [Google Scholar] [CrossRef]
- Pellicer, I.; Estornell Cremades, J.; Martí, J. Aplicación de datos LiDAR aéreo para el cálculo de cuencas visuales. Rev. Teledetección 2014, 41, 9–18. [Google Scholar] [CrossRef] [Green Version]
- Klouček, T.; Lagner, O.; Šímová, P. How does data accuracy influence the reliability of digital viewshed models? A case study with wind turbines. Appl. Geogr. 2015, 64, 46–54. [Google Scholar] [CrossRef]
- Cloete, M. Optimizing Visibility Analysis for Visual Impact Assessment. Ph.D. Thesis, North-West University, Potchefstroom, South Africa, May 2021. Available online: http://repository.nwu.ac.za/bitstream/handle/10394/37869/Cloete%20M%2026062232.pdf?sequence=1&isAllowed=y (accessed on 15 June 2022).
- Fisher, P.F. First experiments in viewshed uncertainty: Simulating fuzzy viewsheds. Photogramm. Eng. Remote Sens. 1992, 58, 345–352. [Google Scholar]
- Li, R.Y.M.; Chau, K.W. Econometric Analyses of International Housing Markets; Routledge: Oxon, UK, 2016. [Google Scholar]
- Li, R.Y.M.; Cheng, K.Y.; Shoaib, M. Walled Buildings, Sustainability, and Housing Prices: An Artificial Neural Network Approach. Sustainability 2018, 10, 1298. [Google Scholar] [CrossRef] [Green Version]
- Baldominos, A.; Blanco, I.; Moreno, A.J.; Iturrarte, R.; Bernárdez, Ó.; Afonso, C. Identifying Real Estate Opportunities Using Machine Learning. Appl. Sci. 2018, 8, 2321. [Google Scholar] [CrossRef] [Green Version]
- Schläpfer, F.; Waltert, F.; Segura, L.; Kienast, F. Valuation of landscape amenities: A hedonic pricing analysis of housing rents in urban, suburban and periurban Switzerland. Landsc. Urban Plan. 2015, 141, 24–40. [Google Scholar] [CrossRef]
- Saphores, J.D.; Li, W. Estimating the value of urban green areas: A hedonic pricing analysis of the single family housing market in Los Angeles, CA. Landsc. Urban Plan. 2012, 104, 373–387. [Google Scholar] [CrossRef]
- Mora-Garcia, R.-T.; Cespedes-Lopez, M.-F.; Perez-Sanchez, V.R.; Marti, P.; Perez-Sanchez, J.-C. Determinants of the Price of Housing in the Province of Alicante (Spain): Analysis Using Quantile Regression. Sustainability 2019, 11, 437. [Google Scholar] [CrossRef] [Green Version]
- Conroy, S.J.; Milosch, J.L. An estimation of the coastal premium for residential housing prices in San Diego County. J. Real Estate Financ. Econ. 2011, 42, 211–228. [Google Scholar] [CrossRef] [Green Version]
- Bond, M.T.; Seiler, V.L.; Seiler, M.J. Residential real estate prices: A room with a view. J. Real Estate Res. 2002, 23, 129–138. [Google Scholar] [CrossRef]
- Lansford, N.H.; Jones, L.L. Marginal price of lake recreation and aesthetics: An hedonic approach. J. Agric. Appl. Econ. 1995, 27, 212–223. [Google Scholar] [CrossRef] [Green Version]
- Mooney, S.; Eisgruber, L.M. The influence of riparian protection measures on residential property values: The case of the Oregon plan for salmon and watersheds. J. Real Estate Financ. Econ. 2001, 22, 273–286. [Google Scholar] [CrossRef]
- Netusil, N.R. The Effect of Environmental Zoning and Amenities on Property Values: Portland, Oregon. Land Econ. 2005, 81, 227–246. [Google Scholar] [CrossRef]
- Cho, S.H.; Clark, C.D.; Park, W.M.; Kim, S.G. Spatial and temporal variation in the housing market values of lot size and open space. Land Econ. 2009, 85, 51–73. [Google Scholar] [CrossRef]
- Shultz, S.D.; Schmitz, N. Augmenting housing sales data to improve hedonic estimates of golf course frontage. J. Real Estate Res. 2009, 31, 63–79. [Google Scholar] [CrossRef]
- Asabere, P.K.; Huffman, F.E. Negative and positive impacts of golf course proximity on home prices. Apprais. J. 1996, 64, 351–355. [Google Scholar]
- Lindsey, G.; Man, J.; Payton, S.; Dickson, K. Property Values, Recreation Values, and Urban Greenways. J. Park Recreat. Adm. Vol. Number 2004, 22, 69–90. [Google Scholar]
- Nicholls, S.; Crompton, J.L. The impact of greenways on property values: Evidence from Austin, Texas. J. Leis. Res. 2005, 37, 321–341. [Google Scholar] [CrossRef]
- Hammer, T.R.; Coughlin, R.E.; Horn, E.T., IV. The effect of a large urban park on real estate value. J. Am. Inst. Plan. 1974, 40, 274–277. [Google Scholar] [CrossRef]
- Crompton, J.L. The impact of parks on property values: Empirical evidence from the past two decades in the United States. Manag. Leis. 2005, 10, 203–218. [Google Scholar] [CrossRef]
- Wyman, D.; Hutchison, N.; Tiwari, P. Testing the waters: A spatial econometric pricing model of different waterfront views. J. Real Estate Res. 2014, 36, 363–382. [Google Scholar] [CrossRef]
- Kadish, J.; Netusil, N. Valuing vegetation in an urban watershed. Landsc. Urban Plan. 2012, 104, 59–65. [Google Scholar] [CrossRef]
- Walls, M.; Kousky, C.; Chu, Z. Is what you see what you get? The value of natural landscape views. Land Econ. 2015, 91, 1–19. [Google Scholar] [CrossRef]
- Payton, S.; Lindsey, G.; Wilson, J.; Ottensmann, J.R.; Man, J. Valuing the benefits of the urban forest: A spatial hedonic approach. J. Environ. Plan. Manag. 2008, 51, 717–736. [Google Scholar] [CrossRef]
- Bark, R.H.; Osgood, D.E.; Colby, B.G.; Halper, E.B. How do homebuyers value different types of green space? J. Agric. Resour. Econ. 2011, 36, 395–415. [Google Scholar] [CrossRef]
- Irwin, E.G.; Bockstael, N.E. The problem of identifying land use spillovers: Measuring the effects of open space on residential property values. Am. J. Agric. Econ. 2001, 83, 698–704. [Google Scholar] [CrossRef]
- Ham, C.; Loomis, J.B.; Champ, P.A. Relative economic values of open space provided by national forest and military lands to surrounding communities. Growth Chang. 2015, 46, 81–96. [Google Scholar] [CrossRef]
- Sander, H.; Polasky, S.; Haight, R.G. The value of urban tree cover: A hedonic property price model in Ramsey and Dakota Counties, Minnesota, USA. Ecol. Econ. 2010, 69, 1646–1656. [Google Scholar] [CrossRef]
- Kim, Y.S.; Wells, A. The impact of forest density on property values. J. For. 2005, 103, 146–151. [Google Scholar] [CrossRef]
- Benson, E.D.; Hansen, J.L.; Schwartz, A.L., Jr.; Smersh, G.T. Pricing residential amenities: The value of a view. J. Real Estate Financ. Econ. 1998, 16, 55–73. [Google Scholar] [CrossRef]
- Hansen, W.D.; Naughton, H.T. The effects of a spruce bark beetle outbreak and wildfires on property values in the wildland–urban interface of south-central Alaska, USA. Ecol. Econ. 2013, 96, 141–154. [Google Scholar] [CrossRef]
- Jim, C.Y.; Chen, W.Y. Value of scenic views: Hedonic assessment of private housing in Hong Kong. Landsc. Urban Plan. 2009, 91, 226–234. [Google Scholar] [CrossRef]
- Oh, K.; Lee, W. Estimating the value of landscape visibility in apartment housing prices. J. Archit. Plan. Res. 2002, 19, 1–11. [Google Scholar]
- Shach-Pinsly, D.; Fisher-Gewirtzman, D.; Burt, M. A quantitative method for visual analysis: A comparative evaluation for urban coastal environments. J. Archit. Plan. Res. 2006, 23, 305–327. [Google Scholar]
- Shach-Pinsly, D.; Fisher-Gewirtzman, D.; Burt, M. Visual exposure and visual openness: An integrated approach and comparative evaluation. J. Urban Des. 2011, 16, 233–256. [Google Scholar] [CrossRef]
- Kent, M.; Schiavon, S. Evaluation of the Effect of Landscape Distance Seen in Window Views on Visual Satisfaction. Build. Environ. 2020, 183, 107160. [Google Scholar] [CrossRef]
- Chen, W.Y.; Jim, C.Y. Amenities and disamenities: A hedonic analysis of the heterogeneous urban landscape in Shenzhen (China). Geogr. J. 2010, 176, 227–240. [Google Scholar] [CrossRef]
- Mittal, J.; Byahut, S. Scenic landscapes, visual accessibility and premium values in a single family housing market: A spatial hedonic approach. Environ. Plan. B Urban Anal. City Sci. 2019, 46, 66–83. [Google Scholar] [CrossRef]
- Zhang, L.; Yi, Y. Quantile house price indices in Beijing. Reg. Sci. Urban Econ. 2017, 63, 85–96. [Google Scholar] [CrossRef]
- Kim, H.; Park, S.W.; Lee, S.; Xue, X. Determinants of house prices in Seoul: A quantile regression approach. Pac. Rim Prop. Res. J. 2015, 21, 91–113. [Google Scholar] [CrossRef]
- Mérida Rodríguez, M.F.; Reyes Corredera, S. La costa occidental de la provincia de Málaga: Rasgos generales de su paisaje. PH Boletín del Instituto Andaluz del Patrimonio Histórico 2017, 25, 28–41. [Google Scholar] [CrossRef]
- Escribano Bombín, M.M. El Paisaje; Ministerio de Obras Públicas y Transportes: Madrid, Spain, 1991.
- Goetgeluk, R.; Kauko, T.; Priemus, H. Can red pay for blue? Methods to estimate the added value of water in residential environments. J. Environ. Plan. Manag. 2005, 48, 103–120. [Google Scholar] [CrossRef]












| Wood | Crop Mosaic | Urban: Multifamily |
|---|---|---|
![]() | ![]() | ![]() |
| Golf course | Sclerophyllous scrub | Urban: single family |
![]() | ![]() | ![]() |
| Sea | Shore | Urban equipment |
![]() | ![]() | ![]() |
| Road and rail network | Traditional urban fabric | Mining areas |
![]() | ![]() | ![]() |
| Score | Remarkable Elements in the Views | Landscape Typology |
|---|---|---|
| 5 | The sea is perceived in the foreground, dominating the views | First coastline |
| 4 | The sea is perceived in a distant plane, although it dominates the views | Second–third coastline |
| 3 | Presence of low plant cover, due to the sum of areas of vegetation in a degraded state and the plots that are expected to be urbanized | Great vegetation presence |
| 2 | Visual basin with greater presence of constructions belonging to the urban area | Urban view areas |
| 1 | Low aesthetic appeal views, in which the sea is secondary | Mosaic of views, with predominance of the sea and the presence of scrub |
| Variable | Sources |
|---|---|
| Real estate price | Reference values of the General Directorate of the Cadastre |
| Urban plots | Georeferenced information layer “Plot”, from the Electronic Headquarters of the Cadastre |
| Visual Basin from each property | Georeferenced “Plot” layer from the Electronic Cadastre Site |
| Digital Surface Model LIDAR 2nd Coverage (2 m × 2 m), from the Spanish National Geographic Institute | |
| Landscape typologies | European Urban Atlas (2018), a product belonging to the Copernicus Programme of the European Union. |
| PNOA Digital aerial orthophotography | |
| Fieldwork |
| Category | Surface (m2) | Cases (%) |
|---|---|---|
| 1 | <1000 | 0.4 |
| 2 | >1000–<270,000 | 40.7 |
| 3 | >270,000–<435,000 | 20.4 |
| 4 | <435,000–595,000 | 22.1 |
| 5 | >595,000 | 16.4 |
| Visual Basin Size (m2) | |||||||
|---|---|---|---|---|---|---|---|
| <500,000 | % | >500,000 | % | Total | % | ||
| Price (€) | <400,000 | 56 | 72.7 | 21 | 27.3 | 77 | 100.0 |
| 400,000–800,000 | 67 | 69.7 | 29 | 30.3 | 96 | 100.0 | |
| >800,000 | 36 | 67.9 | 17 | 32.1 | 53 | 100.0 | |
| Total | 159 | 70.4 | 67 | 29.6 | 226 | 100.0 | |
Publisher’s Note: MDPI stays neutral with regard to jurisdictional claims in published maps and institutional affiliations. |
© 2022 by the authors. Licensee MDPI, Basel, Switzerland. This article is an open access article distributed under the terms and conditions of the Creative Commons Attribution (CC BY) license (https://creativecommons.org/licenses/by/4.0/).
Share and Cite
Castro Noblejas, H.; Vías Martínez, J.; Mérida Rodríguez, M.F. Relation between the Views and the Real Estate Application to a Mediterranean Coastal Area. ISPRS Int. J. Geo-Inf. 2022, 11, 365. https://doi.org/10.3390/ijgi11070365
Castro Noblejas H, Vías Martínez J, Mérida Rodríguez MF. Relation between the Views and the Real Estate Application to a Mediterranean Coastal Area. ISPRS International Journal of Geo-Information. 2022; 11(7):365. https://doi.org/10.3390/ijgi11070365
Chicago/Turabian StyleCastro Noblejas, Hugo, Jesús Vías Martínez, and Matías F. Mérida Rodríguez. 2022. "Relation between the Views and the Real Estate Application to a Mediterranean Coastal Area" ISPRS International Journal of Geo-Information 11, no. 7: 365. https://doi.org/10.3390/ijgi11070365
APA StyleCastro Noblejas, H., Vías Martínez, J., & Mérida Rodríguez, M. F. (2022). Relation between the Views and the Real Estate Application to a Mediterranean Coastal Area. ISPRS International Journal of Geo-Information, 11(7), 365. https://doi.org/10.3390/ijgi11070365













