Identification of Paddy Varieties from Landsat 8 Satellite Image Data Using Spectral Unmixing Method in Indramayu Regency, Indonesia
Abstract
1. Introduction
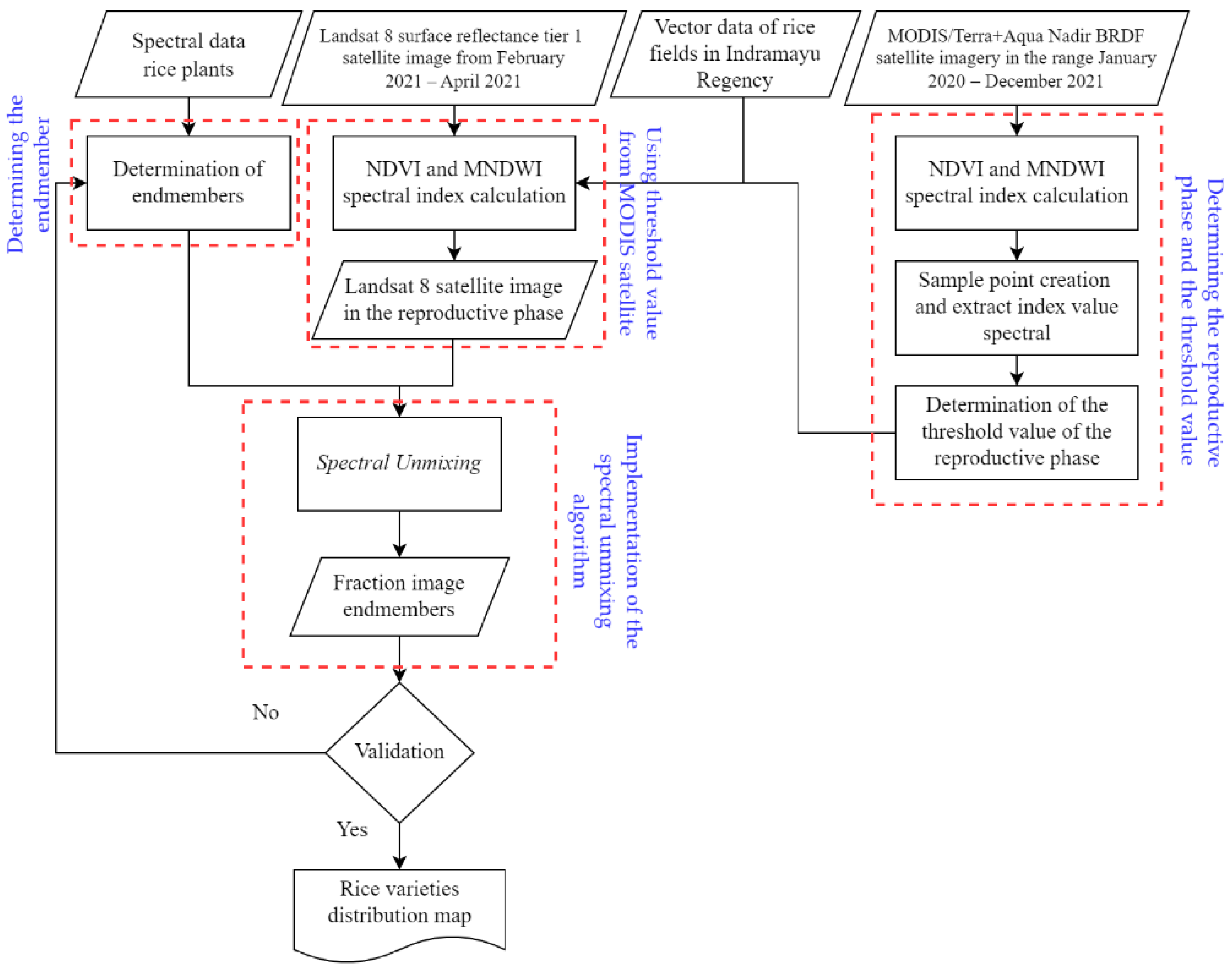
2. Materials and Methods
2.1. Study Area
2.2. Data
3. Methods
3.1. Determination of the Reproductive Phase and Threshold Value of the Reproductive Phase of Rice Plants
3.2. Calculation of NDVI and MNDWI Spectral Index with Landsat 8 Satellite
3.3. Endmember Determination
3.4. Spectral Unmixing Algorithm Calculation
4. Results and Discussion
4.1. Rice Plant Phase Identification
4.2. Landsat 8 Satellite Imagery Reproductive Phase of Rice Plants
4.3. Distribution of Rice Plant Varieties in Indramayu Regency
4.4. Validation of Rice Fields
5. Conclusions
Author Contributions
Funding
Data Availability Statement
Acknowledgments
Conflicts of Interest
References
- Sinaga, R. Faktor-Faktor Yang Mempengaruhi Produksi Bawang Merah: Studi Kasus Pada Usaha Tani Di Desa Srigading, Kecamatan Sanden, Kabupaten Bantul, DIY Tahun 2013. Ph.D. Thesis, UAJY, Yogyakarta, Indonesia, 2013. [Google Scholar]
- Ningsih, F. Identifikasi Karakter Morfologi Dan Agronomi Beberapa Kultivar Padi Sawah Lokal Asal Kecamatan Kampar Utara Kabupaten Kampar Pada Fase Vegetatif. Ph.D. Thesis, Universitas Islam Negeri Sultan Syarif Kasim, Riau, Indonesia, 2018. [Google Scholar]
- Sari, V.D.; Sukojo, B.M. Analisa Estimasi Produksi Padi Berdasarkan Fase Tumbuh Dan Model Peramalan Autoregressive Integrated Moving Average (Arima) Menggunakan Citra Satelit Landsat 8 (Studi Kasus: Kabupaten Bojonegoro). Geoid 2015, 10, 194–203. [Google Scholar] [CrossRef]
- Rahaldi, P.; Handayani, H.H.; Wibowo, A. Analisa Kesehatan Tanaman Padi Berdasarkan Nilai Normalized Difference Vegetation Index (NDVI) Menggunakan Citra Aster (Studi Kasus: Kabupaten Indramayu—JAWA Barat). Geoid 2013, 8, 107. [Google Scholar] [CrossRef][Green Version]
- Hidayat, I.; Wijayanto, H.; Afendi, F.M. Evaluation of Paddy Production Mesurement in Indonesia. IOP Conf. Ser. Earth Environ. Sci. 2018, 187, 012035. [Google Scholar] [CrossRef]
- Romdon, A.S.; Kurniyati, E.; Bahri, S.; Pramono, J. Kumpulan Deskripsi Varietas Padi; BPTP: Jawa Tengah, Indonesia, 2014. [Google Scholar]
- Azhar, H.M.; Susilastuti, D. Analisis Keragaman Hayati Tanaman Padi (Oryza Sativa, L.). AGRISIA—J. Ilmu-Ilmu Pertan. 2017, 9, 64–82. [Google Scholar]
- Afifah, L.N.; Sanjaya, H. Aplikasi Metoda Linear Spectral Unmixing Citra Hyperspectral Untuk Pengataman Sebaran Opt Blb Tanaman Padi (Studi Kasus Subang). In Proceedings of the Pertemuan Ilmiah Tahunan MAPIN, Jakarta, Indonesia, 9 August 2010. [Google Scholar]
- Gandharum, L.; Mubekti; Sanjaya, H.; Sadmono, H.; Wibowo, B.S. Penerapan Metode Linear Spectral Unmixing Pada Citra Landsat Tm Dan Data Spekrometer Untuk Memetakan Tanaman Padi Terserang Penyakit Hawar Daun Bakteri. PIT XX Kongr. MAPIN IPB Bogor 2015, 2, 433–444. [Google Scholar]
- Bai, L.; Lin, H.; Sun, H.; Mo, D.; Yan, E. Spectral Unmixing Approach in Remotely Sensed Forest Cover Estimation: A Study of Subtropical Forest in Southeast China. Phys. Procedia 2012, 25, 1055–1062. [Google Scholar] [CrossRef]
- Tompolidi, A.M.; Sykioti, O.; Koutroumbas, K.; Parcharidis, I. Spectral Unmixing for Mapping a Hydrothermal Field in a Volcanic Environment Applied on ASTER, Landsat-8/OLI, and Sentinel-2 MSI Satellite Multispectral Data: The Nisyros (Greece) Case Study. Remote Sens. 2020, 12, 4180. [Google Scholar] [CrossRef]
- Wu, K.; Chen, T.; Xu, Y.; Song, D.; Li, H. A Novel Change Detection Approach Based on Spectral Unmixing from Stacked Multitemporal Remote Sensing Images with a Variability of Endmembers. Remote Sens. 2021, 13, 2550. [Google Scholar] [CrossRef]
- Rouse, J.W.; Haas, R.H.; Schell, J.A.; Deeering, D. Monitoring Vegetation Systems in the Great Plains with ERTS (Earth Resources Technology Satellite). In Proceedings of the 3rd Earth Resources Technology Satellite-1 Symposium, Washington, DC, USA, 10–14 December 1973; NASA Special: Washington, DC, USA, 1974; Volume 1. [Google Scholar]
- Gessesse, A.A.; Melesse, A.M. Temporal Relationships between Time Series CHIRPS-Rainfall Estimation and EMODIS-NDVI Satellite Images in Amhara Region, Ethiopia. In Extreme Hydrology and Climate Variability: Monitoring, Modelling, Adaptation and Mitigation; Elsevier: Amsterdam, The Netherlands, 2019. [Google Scholar] [CrossRef]
- McFeeters, S.K. The Use of the Normalized Difference Water Index (NDWI) in the Delineation of Open Water Features. Int. J. Remote Sens. 1996, 17, 1425–1432. [Google Scholar] [CrossRef]
- Gao, B. NDWI—A Normalized Difference Water Index for Remote Sensing of Vegetation Liquid Water from Space. Remote Sens. Environ. 1996, 58, 257–266. [Google Scholar] [CrossRef]
- Xu, H. Modification of Normalised Difference Water Index (NDWI) to Enhance Open Water Features in Remotely Sensed Imagery. Int. J. Remote Sens. 2006, 27, 3025–3033. [Google Scholar] [CrossRef]
- Singh, K.V.; Setia, R.; Sahoo, S.; Prasad, A.; Pateriya, B. Evaluation of NDWI and MNDWI for Assessment of Waterlogging by Integrating Digital Elevation Model and Groundwater Level. Geocarto Int. 2015, 30, 650–661. [Google Scholar] [CrossRef]
- Szabó, S.; Gácsi, Z.; Balázs, B. Specific Features of NDVI, NDWI and MNDWI as Reflected in Land Cover Categories. Landsc. Environ. 2016, 10, 194–202. [Google Scholar] [CrossRef]
- Rajabi, R.; Ghassemian, H. Sparsity Constrained Graph Regularized NMF for Spectral Unmixing of Hyperspectral Data. J. Indian Soc. Remote Sens. 2015, 43, 194–202. [Google Scholar] [CrossRef]
- Keshava, N. A Survey of Spectral Unmixing Algorithms. Linc. Lab. J. 2003, 14, 55–78. [Google Scholar]
- Sulastri, R.; Susilo, B. Linear Spectral Mixture Analysis Untuk Kajian Ekspansi Lahan Terbangun Menggunakan Citra Landsat Multitemporal Di Kota Surakarta Dan Sekitarnya. J. Bumi Indones. 2018, 7, 260718. [Google Scholar]













| Varieties | Endmember Percentage Value Range | |
|---|---|---|
| Min | Max | |
| Inpari 32 HDB | 0 | 0.978 |
| IR 64 | 0 | 0.440 |
| Ciherang | 0 | 0 |
| Varieties | Area (Hectare) |
|---|---|
| Inpari 32 HDB | 30,738.65 |
| Other | 12,192.68 |
| No. | Location Names | Coordinate Point | Varieties | Results Comparison | |
|---|---|---|---|---|---|
| Endmember Fraction Imagery | Data on the Use of Rice Varieties | ||||
| 1 | Wastim | −6.486; 108.473 | Kebo | On rice fields identified using other varieties besides Inpari 32 HDB, Ciherang, and IR 64 | On rice fields using the Kebo variety |
| 2 | Adiyah | −6.484; 108.461 | Inpari 32 | On rice fields identified using the Inpari 32 HDB variety | On rice fields using the Inpari 32 HDB variety |
| 3 | Kasta | −6.493; 108.472 | Borang (Inpari 44) | On rice fields identified using the Inpari 32 HDB variety | On rice fields using the Borang (Inpari 44) variety |
| 4 | Madrais | −6.474; 108.427 | Muncul | On rice fields identified using the Inpari 32 HDB variety | On rice fields using the Cilamaya Muncul variety |
| 5 | Aan | −6.474; 108.421 | Galur Bawor | On rice fields identified using the Inpari 32 HDB variety | On rice fields using the Galur Bawor variety |
| 6 | Mustakim Kalen | −6.46; 108.427 | Siliwangi | On rice fields identified using the Inpari 32 HDB variety | On rice fields using the Siliwangi variety |
| 7 | Hidayati | −6.477; 108.409 | Kebo | On rice fields identified using the Inpari 32 HDB variety | On rice fields using the Kebo variety |
| 8 | Petikungan | −6.411; 107.904 | IR 42 | On rice fields identified using the Inpari 32 HDB variety | On rice fields using the IR 42 variety |
| 9 | Blok Rawa Entik | −6.416; 107.906 | IR 42 | On rice fields identified using the Inpari 32 HDB variety | On rice fields using the IR 43 variety |
| 10 | Blok Pangonan | −6.41; 107.912 | Mekongga | On rice fields identified using the Inpari 32 HDB variety | On rice fields using the Mekongga variety |
Publisher’s Note: MDPI stays neutral with regard to jurisdictional claims in published maps and institutional affiliations. |
© 2022 by the authors. Licensee MDPI, Basel, Switzerland. This article is an open access article distributed under the terms and conditions of the Creative Commons Attribution (CC BY) license (https://creativecommons.org/licenses/by/4.0/).
Share and Cite
Cipta, I.M.; Jaelani, L.M.; Sanjaya, H. Identification of Paddy Varieties from Landsat 8 Satellite Image Data Using Spectral Unmixing Method in Indramayu Regency, Indonesia. ISPRS Int. J. Geo-Inf. 2022, 11, 510. https://doi.org/10.3390/ijgi11100510
Cipta IM, Jaelani LM, Sanjaya H. Identification of Paddy Varieties from Landsat 8 Satellite Image Data Using Spectral Unmixing Method in Indramayu Regency, Indonesia. ISPRS International Journal of Geo-Information. 2022; 11(10):510. https://doi.org/10.3390/ijgi11100510
Chicago/Turabian StyleCipta, Iqbal Maulana, Lalu Muhamad Jaelani, and Hartanto Sanjaya. 2022. "Identification of Paddy Varieties from Landsat 8 Satellite Image Data Using Spectral Unmixing Method in Indramayu Regency, Indonesia" ISPRS International Journal of Geo-Information 11, no. 10: 510. https://doi.org/10.3390/ijgi11100510
APA StyleCipta, I. M., Jaelani, L. M., & Sanjaya, H. (2022). Identification of Paddy Varieties from Landsat 8 Satellite Image Data Using Spectral Unmixing Method in Indramayu Regency, Indonesia. ISPRS International Journal of Geo-Information, 11(10), 510. https://doi.org/10.3390/ijgi11100510

