GmTCP40 Promotes Soybean Flowering under Long-Day Conditions by Binding to the GmAP1a Promoter and Upregulating Its Expression
Abstract
1. Introduction
2. Materials and Methods
2.1. Phylogenetic Analyses
2.2. Plant Materials and Growth Conditions
2.3. RNA Extraction and qPCR
2.4. Plasmid Construction and Plant Transformation
2.5. Subcellular Localization of GmTCP40
2.6. Phenotyping and Statistical Analysis
2.7. Haplotype Analysis of GmTCP40
2.8. Yeast One-Hybrid System
2.9. Transient Luciferase Reporter Assays
3. Results
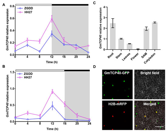
3.1. Cloning of GmTCP40 and Determination of Its Expression Patterns
3.2. Overexpression of GmTCP40 Promotes Soybean Flowering under LD Conditions
3.3. GmTCP40 Binds to the GmAP1a Promoter
3.4. Haplotype Analysis of GmTCP40 Reveals Its Roles in Flowering and Regional Adaptation
4. Discussion
Supplementary Materials
Author Contributions
Funding
Data Availability Statement
Conflicts of Interest
References
- Hou, Z.; Fang, C.; Liu, B.; Yang, H.; Kong, F. Origin, Variation, and Selection of Natural Alleles Controlling Flowering and Adaptation in Wild and Cultivated Soybean. Mol. Breed. 2023, 43, 36. [Google Scholar] [CrossRef] [PubMed]
- Xia, Z.; Watanabe, S.; Yamada, T.; Tsubokura, Y.; Nakashima, H.; Zhai, H.; Anai, T.; Sato, S.; Yamazaki, T.; Lü, S.; et al. Positional Cloning and Characterization Reveal the Molecular Basis for Soybean Maturity Locus E1 that Regulates Photoperiodic Flowering. Proc. Natl. Acad. Sci. USA 2012, 109, E2155–E2164. [Google Scholar] [CrossRef] [PubMed]
- Xu, M.; Yamagishi, N.; Zhao, C.; Takeshima, R.; Kasai, M.; Watanabe, S.; Kanazawa, A.; Yoshikawa, N.; Liu, B.; Yamada, T.; et al. The Soybean-specific Maturity Gene E1 Family of Floral Repressors Controls Night-break Responses through Down-regulation of FLOWERING LOCUS T Orthologs. Plant Physiol. 2015, 168, 1735–1746. [Google Scholar] [CrossRef] [PubMed]
- Zhu, J.; Takeshima, R.; Harigai, K.; Xu, M.; Kong, F.; Liu, B.; Kanazawa, A.; Yamada, T.; Abe, J. Loss of Function of the E1-like-b Gene Associates with Early Flowering under Long-day Conditions in Soybean. Front. Plant Sci. 2019, 9, 1867. [Google Scholar] [CrossRef] [PubMed]
- Lin, X.; Dong, L.; Tang, Y.; Li, H.; Cheng, Q.; Li, H.; Zhang, T.; Ma, L.; Xiang, H.; Chen, L.; et al. Novel and multifaceted regulations of photoperiodic flowering by phytochrome A in soybean. Proc. Natl. Acad. Sci. USA 2022, 119, e2208708119. [Google Scholar] [CrossRef]
- Corbesier, L.; Vincent, C.; Jang, S.; Fornara, F.; Fan, Q.; Searle, I.; Giakountis, A.; Farrona, S.; Gissot, L.; Turnbull, C.; et al. FT Protein Movement Contributes to Long-distance Signaling in Floral Induction of Arabidopsis. Science 2007, 316, 1030–1033. [Google Scholar] [CrossRef]
- Viola, I.L.; Gonzalez, D.H. TCP TranscriptionFactors in Plant Reproductive Development: Juggling Multiple Roles. Biomolecules 2023, 13, 750. [Google Scholar] [CrossRef] [PubMed]
- Cubas, P.N.; Doebley, J.; Coen, E. The TCP Domain: A Motif Found in Proteins Regulating Plant Growth and Development. Plant J. 1999, 18, 215–222. [Google Scholar] [CrossRef] [PubMed]
- Kosugi, S.; Ohashi, Y. PCF1 and PCF2 Specifically Bind to Cis-elements in the Rice Proliferating Cell Nuclear Antigen Gene. Plant Cell 1997, 9, 1607–1619. [Google Scholar]
- Navaud, O.; Dabos, P.; Carnus, E.; Tremousaygue, D.; Hervé, C. TCP Transcription Factors Predate the Emergence of Land Plants. J. Mol. Evol. 2007, 65, 23–33. [Google Scholar] [CrossRef]
- Martín-Trillo, M.; Cubas, P. TCP Genes: A Family Snapshot Ten Years Later. Trends Plant Sci. 2010, 15, 31–39. [Google Scholar] [CrossRef] [PubMed]
- Feng, Z.; Xu, S.; Liu, N.; Zhang, G.; Hu, Q.; Gong, Y. Soybean TCP Transcription Factors: Evolution, Classification, Protein Interaction and Stress and Hormone Responsiveness. Plant Physiol. Biochem. 2018, 127, 129–142. [Google Scholar] [CrossRef] [PubMed]
- Horn, S.; Pabón-Mora, N.; Theuß, V.S.; Busch, A.; Zachgo, S. Analysis of the CYC/TB1 Class of TCP Transcription Factors in Basal Angiosperms and Magnoliids. Plant J. 2015, 81, 559–571. [Google Scholar] [CrossRef]
- Li, X.; Zhang, G.; Liang, Y.; Hu, L.; Zhu, B.; Qi, D.; Cui, S.; Zhao, H. TCP7 Interacts with Nuclear Factor-Ys to Promote Flowering by Directly Regulating SOC1 in Arabidopsis. Plant J. 2021, 108, 1493–1506. [Google Scholar] [CrossRef] [PubMed]
- Lucero, L.E.; Manavella, P.A.; Gras, D.E.; Ariel, F.D.; Gonzalez, D.H. Class I and Class II TCP Transcription Factors Modulate SOC1-dependent Flowering at Multiple Levels. Mol. Plant 2017, 10, 1571–1574. [Google Scholar] [CrossRef] [PubMed]
- Camoirano, A.; Alem, A.L.; Gonzalez, D.H.; Viola, I.L. The N-terminal Region Located Upstream of the TCP Domain is Responsible for the Antagonistic Action of the Arabidopsis thaliana TCP8 and TCP23 transcription factors on flowering time. Plant Sci. 2023, 328, 111571. [Google Scholar] [CrossRef] [PubMed]
- Liu, J.; Cheng, X.; Liu, P.; Li, D.; Chen, T.; Gu, X.; Sun, J. MicroRNA319-regulated TCPs Interact with FBHs and PFT1 to Activate CO Transcription and Control Flowering Time in Arabidopsis. PLoS Genet. 2017, 13, e1006833. [Google Scholar] [CrossRef]
- Kubota, A.; Ito, S.; Shim, J.S.; Johnson, R.S.; Song, Y.H.; Breton, G.; Goralogia, G.S.; Kwon, M.S.; Laboy Cintrón, D.; Koyama, T.; et al. TCP4-dependent Induction of CONSTANS Transcription Requires GIGANTEA in Photoperiodic Flowering in Arabidopsis. PLoS Genet. 2017, 13, e1006856. [Google Scholar] [CrossRef]
- Li, D.; Zhang, H.; Mou, M.; Chen, Y.; Xiang, S.; Chen, L.; Yu, D. Arabidopsis class II TCP Transcription Factors Integrate with the FT-FD Module to Control Flowering. Plant Physiol. 2019, 181, 97–111. [Google Scholar] [CrossRef]
- Wu, J.; Tsai, H.L.; Joanito, I.; Wu, Y.; Chang, C.W.; Li, Y.; Wang, Y.; Hong, J.; Chu, J.; Hsu, C.; et al. LWD-TCP Complex Activates the Morning Gene CCA1 in Arabidopsis. Nat. Commun. 2016, 7, 13181. [Google Scholar] [CrossRef]
- Xia, Z.; Zhai, H.; Zhang, Y.; Wang, Y.; Wang, L.; Xu, K.; Wu, H.; Zhu, J.; Jiao, S.; Wan, Z.; et al. QNE1 is A Key Flowering Regulator Determining the Length of the Vegetative Period in Soybean Cultivars. Sci. China Life Sci. 2022, 65, 2472–2490. [Google Scholar] [CrossRef] [PubMed]
- Zhang, J.; Chen, L.; Cai, Y.; Su, Q.; Chen, Y.; Li, M.; Hou, W. A Novel MORN-motif Type Gene GmMRF2 Controls Flowering Time and Plant Height of Soybean. Int. J. Biol. Macromol. 2023, 245, 125464. [Google Scholar] [CrossRef] [PubMed]
- Kumar, S.; Stecher, G.; Tamura, K. MEGA7: Molecular Evolutionary Genetics Analysis Version 7.0 for Bigger Datasets. Mol. Biol. Evol. 2016, 33, 1870–1874. [Google Scholar] [CrossRef] [PubMed]
- Xu, X.; Zhang, L.; Cao, X.; Liu, L.; Jiang, B.; Zhang, C.; Jia, H.; Lyu, X.; Su, Y.; Cai, Y.; et al. Cotyledons Facilitate the Adaptation of Early-Maturing Soybean Varieties to High-Latitude Long-Day Environments. Plant Cell Environ. 2021, 44, 2551–2564. [Google Scholar] [CrossRef] [PubMed]
- Fehr, W.; Caviness, C.; Burmood, D.; Pennington, J. Stage of Development Descriptions for Soybeans, Glycine Max (L.) Merrill. Crop Sci. 1971, 11, 929–931. [Google Scholar] [CrossRef]
- Livak, K.J.; Schmittgen, T.D. Analysis of Relative Gene Expression Data Using Real-Time Quantitative PCR and the 2−ΔΔCT Method. Methods 2001, 25, 402–408. [Google Scholar] [CrossRef] [PubMed]
- Paz, M.M.; Martinez, J.C.; Kalvig, A.B.; Fonger, T.M.; Wang, K. Improved cotyledonary node method using an alternative explant derived from mature seed for efficient Agrobacterium-mediated soybean transformation. Plant Cell Rep. 2006, 25, 206–213. [Google Scholar] [CrossRef] [PubMed]
- Chen, L.; Cai, Y.; Liu, X.; Yao, W.; Guo, C.; Sun, S.; Wu, C.; Jiang, B.; Han, T.; Hou, W. Improvement of soybean agrobacterium-mediated transformation efficiency by adding glutamine and asparagine into the culture media. Int. J. Mol. Sci. 2018, 19, 3039. [Google Scholar] [CrossRef] [PubMed]
- Zhang, T.; Wu, T.; Wang, L.; Jiang, B.; Zhen, C.; Yuan, S.; Hou, W.; Wu, C.; Han, T.; Sun, S. A Combined Linkage and GWAS Analysis Identifies QTLs Linked to Soybean Seed Protein and Oil Content. Int. J. Mol. Sci. 2019, 20, 5915. [Google Scholar] [CrossRef]
- Zhang, C.; Xu, X.; Chen, F.; Yuan, S.; Wu, T.; Jiang, B.; Sapey, E.; Wu, C.; Sun, S.; Guo, C.; et al. Establishment of a Novel Experimental System for Studying the Photoperiodic Response of Short-Day Dicots Using Soybean ‘Cotyledon-Only Plant’ as Material. Front. Plant Sci. 2023, 13, 1101715. [Google Scholar] [CrossRef]
- Balsemão-Pires, E.; Andrade, L.R.; Sachetto-Martins, G. Functional Study of TCP23 in Arabidopsis thaliana during Plant Development. Plant Physiol. Biochem. 2013, 67, 120–125. [Google Scholar] [CrossRef] [PubMed]
- Wang, X.; Xu, X.; Mo, X.; Zhong, L.; Zhang, J.; Mo, B.; Kuai, B. Overexpression of TCP8 Delays Arabidopsis Flowering through a FLOWERING LOCUS C-dependent Pathway. BMC Plant Biol. 2019, 19, 534. [Google Scholar] [CrossRef] [PubMed]
- Kobayashi, Y.; Kaya, H.; Goto, K.; Iwabuchi, M.; Araki, T. A Pair of Related Genes with Antagonistic Roles in Mediating Flowering Signals. Science 1999, 286, 1960–1962. [Google Scholar] [CrossRef] [PubMed]
- Ho, W.W.; Weigel, D. Structural Features Determining Flower-promoting Activity of Arabidopsis FLOWERING LOCUS T. Plant Cell 2014, 26, 552–564. [Google Scholar] [CrossRef] [PubMed]
- Kong, F.; Liu, B.; Xia, Z.; Sato, S.; Kim, B.M.; Watanabe, S.; Yamada, T.; Tabata, S.; Kanazawa, A.; Harada, K.; et al. Two Coordinately Regulated Homologs of FLOWERING LOCUS T Are Involved in the Control of Photoperiodic Flowering in Soybean. Plant Physiol. 2010, 154, 1220–1231. [Google Scholar] [CrossRef] [PubMed]
- Zhai, H.; Lü, S.; Liang, S.; Wu, H.; Zhang, X.; Liu, B.; Kong, F.; Yuan, X.; Li, J.; Xia, Z. GmFT4, a Homolog of FLOWERING LOCUS T, is Positively Regulated by E1 and Functions as a Flowering Repressor in Soybean. PLoS ONE 2014, 9, e89030. [Google Scholar] [CrossRef] [PubMed]
- Li, X.; Fang, C.; Yang, Y.; Lv, T.; Su, T.; Chen, L.; Nan, H.; Li, S.; Zhao, X.; Lu, S.; et al. Overcoming the Genetic Compensation Response of Soybean Florigens to Improve Adaptation and Yield at Low Latitudes. Curr. Biol. 2021, 31, 755–3767. [Google Scholar] [CrossRef] [PubMed]
- Bowman, J.L.; Alvarez, J.; Weigel, D.; Meyerowitz, E.M.; Smyth, D.R. Control of Flower Development in Arabidopsis thaliana by APETALA1 and Interacting Genes. Development 1993, 119, 721. [Google Scholar] [CrossRef]
- Chen, L.; Nan, H.; Kong, L.; Yue, L.; Yang, H.; Zhao, Q.; Fang, C.; Li, H.; Cheng, Q.; Lu, S.; et al. Soybean AP1 Homologs Control Flowering Time and Plant Height. J. Integr. Plant Biol. 2020, 62, 1868–1879. [Google Scholar] [CrossRef]
- Yue, L.; Li, X.; Fang, C.; Chen, L.; Yang, H.; Yang, J.; Chen, Z.; Nan, H.; Chen, L.; Zhang, Y.; et al. FT5a Interferes with the Dt1-AP1 Feedback Loop to Control Flowering Time and Shoot Determinacy in Soybean. J. Integr. Plant Biol. 2021, 63, 1004–1020. [Google Scholar] [CrossRef]
- Takeshima, R.; Nan, H.; Harigai, K.; Dong, L.; Zhu, J.; Lu, S.; Xu, M.; Yamagishi, N.; Yoshikawa, N.; Liu, B.; et al. Functional Divergence between Soybean FLOWERING LOCUS T Orthologues FT2a and FT5a in Post-Flowering Stem Growth. J. Exp. Bot. 2019, 70, 3941–3953. [Google Scholar] [CrossRef] [PubMed]
- Su, Q.; Chen, L.; Cai, Y.; Wang, L.; Chen, Y.; Zhang, J.; Liu, L.; Zhang, Y.; Yuan, S.; Gao, Y.; et al. The FLOWERING LOCUS T 5b Positively Regulates Photoperiodic Flowering and Improves the Geographical Adaptation of Soybean. Plant Cell Environ. 2023, 47, 246–258. [Google Scholar] [CrossRef] [PubMed]
- Shim, S.; Ha, J.; Kim, M.Y.; Choi, M.S.; Kang, S.T.; Jeong, S.C.; Moon, J.K.; Lee, S.H. GmBRC1 Is a Candidate Gene for Branching in Soybean (Glycine max (L.) Merrill). Int. J. Mol. Sci. 2019, 20, 135. [Google Scholar] [CrossRef] [PubMed]
- Lu, S.; Zhao, X.; Hu, Y.; Zhang, T.; Li, S.; Cheng, Q.; Kong, L.; Li, X.; Bu, T.; Li, H.; et al. Natural Variation at the Soybean J Locus Improves Adaptation to the Tropics and Enhances Yield. Nat. Genet. 2017, 49, 773–779. [Google Scholar] [CrossRef]
- Fang, C.; Liu, J.; Zhang, T.; Su, T.; Li, S.; Cheng, Q.; Kong, L.; Li, X.; Bu, T.; Li, H.; et al. A Recent Retrotransposon Insertion of J Caused E6 Locus Facilitating Soybean Adaptation into Low Latitude. J. Integr. Plant Biol. 2021, 63, 995–1003. [Google Scholar] [CrossRef] [PubMed]
- Li, C.; Li, Y.; Li, Y.; Lu, H.; Hong, H.; Tian, Y.; Li, H.; Zhao, T.; Zhou, X.; Liu, J.; et al. A Domestication-associated Gene GmPRR3b Regulates the Circadian Clock and Flowering Time in Soybean. Mol. Plant 2020, 13, 745–759. [Google Scholar] [CrossRef]
- Lu, S.; Dong, L.; Fang, C.; Liu, S.; Kong, L.; Cheng, Q.; Chen, L.; Su, T.; Nan, H.; Zhang, D.; et al. Stepwise Selection on Homologous PRR Genes Controlling Flowering and Maturity during Soybean Domestication. Nat. Genet. 2020, 52, 428–436. [Google Scholar] [CrossRef]





Disclaimer/Publisher’s Note: The statements, opinions and data contained in all publications are solely those of the individual author(s) and contributor(s) and not of MDPI and/or the editor(s). MDPI and/or the editor(s) disclaim responsibility for any injury to people or property resulting from any ideas, methods, instructions or products referred to in the content. |
© 2024 by the authors. Licensee MDPI, Basel, Switzerland. This article is an open access article distributed under the terms and conditions of the Creative Commons Attribution (CC BY) license (https://creativecommons.org/licenses/by/4.0/).
Share and Cite
Zhang, L.; Wang, P.; Wang, M.; Xu, X.; Jia, H.; Wu, T.; Yuan, S.; Jiang, B.; Sun, S.; Han, T.; et al. GmTCP40 Promotes Soybean Flowering under Long-Day Conditions by Binding to the GmAP1a Promoter and Upregulating Its Expression. Biomolecules 2024, 14, 465. https://doi.org/10.3390/biom14040465
Zhang L, Wang P, Wang M, Xu X, Jia H, Wu T, Yuan S, Jiang B, Sun S, Han T, et al. GmTCP40 Promotes Soybean Flowering under Long-Day Conditions by Binding to the GmAP1a Promoter and Upregulating Its Expression. Biomolecules. 2024; 14(4):465. https://doi.org/10.3390/biom14040465
Chicago/Turabian StyleZhang, Lixin, Peiguo Wang, Miao Wang, Xin Xu, Hongchang Jia, Tingting Wu, Shan Yuan, Bingjun Jiang, Shi Sun, Tianfu Han, and et al. 2024. "GmTCP40 Promotes Soybean Flowering under Long-Day Conditions by Binding to the GmAP1a Promoter and Upregulating Its Expression" Biomolecules 14, no. 4: 465. https://doi.org/10.3390/biom14040465
APA StyleZhang, L., Wang, P., Wang, M., Xu, X., Jia, H., Wu, T., Yuan, S., Jiang, B., Sun, S., Han, T., Wang, L., & Chen, F. (2024). GmTCP40 Promotes Soybean Flowering under Long-Day Conditions by Binding to the GmAP1a Promoter and Upregulating Its Expression. Biomolecules, 14(4), 465. https://doi.org/10.3390/biom14040465

