Next Article in Journal
ClpG Provides Increased Heat Resistance by Acting as Superior Disaggregase
Next Article in Special Issue
Redox-Mediated Post-Translational Modifications of Proteolytic Enzymes and Their Role in Protease Functioning
Previous Article in Journal
A Hepatic Scaffold from Decellularized Liver Tissue: Food for Thought
Previous Article in Special Issue
Tomato Root Growth Inhibition by Salinity and Cadmium is Mediated by S-Nitrosative Modifications of ROS Metabolic Enzymes Controlled by S-Nitrosoglutathione Reductase
 
 
Font Type:
Arial Georgia Verdana
Font Size:
Aa Aa Aa
Line Spacing:
Column Width:
Background:
Article

Overexpression of Banana ATG8f Modulates Drought Stress Resistance in Arabidopsis

1
Hainan Key Laboratory for Sustainable Utilization of Tropical Bioresources, College of Tropical Crops, Hainan University, Haikou 570228, China
2
College of Forestry, Hainan University, Haikou 570228, China
*
Authors to whom correspondence should be addressed.
These authors contributed equally to this work.
Biomolecules 2019, 9(12), 814; https://doi.org/10.3390/biom9120814
Submission received: 12 November 2019 / Revised: 28 November 2019 / Accepted: 28 November 2019 / Published: 2 December 2019
(This article belongs to the Special Issue Redox Regulation of Protein Functioning)

Abstract

Autophagy is essential for plant growth, development, and stress resistance. However, the involvement of banana autophagy-related genes in drought stress response and the underlying mechanism remain elusive. In this study, we found that the transcripts of 10 banana ATG8s responded to drought stress in different ways, and MaATG8f with the highest transcript in response to drought stress among them was chosen for functional analysis. Overexpression of MaATG8f improved drought stress resistance in Arabidopsis, with lower malonaldehyde level and higher level of assimilation rate. On the one hand, overexpression of MaATG8f activated the activities of superoxide dismutase, catalase, and peroxidase under drought stress conditions, so as to regulate reactive oxygen species accumulation. On the other hand, MaATG8f-overexpressing lines exhibited higher endogenous abscisic acid (ABA) level and more sensitivity to abscisic acid. Notably, the autophagosomes as visualized by CaMV35S::GFP–MaATG8f was activated after ABA treatment. Taken together, overexpression of MaATG8f positively regulated plant drought stress resistance through modulating reactive oxygen species metabolism, abscisic acid biosynthesis, and autophagic activity.

1. Introduction

Drought stress is one of the most serious environmental threats, resulting in large yield loss in agriculture [1]. With the change of global warming, drought stress is becoming more and more serious through influencing the dynamic regulation between crops and soil [2]. In order to survive under adverse environmental stresses such as drought stress, plants have developed complex mechanisms [3].
So far, abscisic acid (ABA) is widely known for its involvement in plant drought stress responses. ABA was firstly found in wheat under drought stress conditions [4]. Thereafter, the correlation between ABA and drought stress has been studied and proved in sugarcane [5], sorghum [6], maize [6], rice [7], barley [8], soybean [9], sunflower [10], and cowpea [11]. Endogenous ABA is largely and quickly induced in leaves under drought stress in plants [11]. Many genes, such as Arabidopsis ABA insensitive 1 (AtABI1), modulate drought stress resistance in the ABA-signaling pathway [12,13]. In addition, the increase of ABA level enhances plant tolerance to cold, waterlogging, and salt stresses [14]. In recent decades, more and more studies have shown the relationship between autophagy and ABA in plants, especially under drought stress conditions [15,16,17,18].
As a conserved procession, autophagy participates in the protein degradation pathway in lysosome and vacuole [19,20]. In this process, substances to be degraded such as misfolded proteins in the cell are surrounded by autophagosome possessing bilaminar membrane, and then digested by vacuole [21]. As ubiquitin-like proteins, ATG8 proteins are processed by ATG4 proteins and combine with phosphatidylethanolamine [22]. The assemblies of ATG8 proteins are anchored in the phagophore to recruit proteins for further expansion of phagophore [23]. ATG8 proteins are also involved in the fusion of autophagosomes with lysosomes and in the transport of autophagosomes [24]. Additionally, autophagy has been widely investigated in model plants and some important crops [25,26]. Autophagy is involved in plant growth and development, such as leaf senescence, seed development, reproductive development, and vascular development [27,28,29,30]. For example, deficiency of atg5 and atg7 increases the root meristem growth under high glucose stress conditions [31], and deficiency of atg9 leads to premature senescence and the accumulation of autophagosome in endoplasmic reticulum [32,33]. Moreover, autophagy is involved in plant stress responses. On the one hand, overexpression of Malus domestica MdATG3a, MdATG3b, MdATG8i in Arabidopsis and overexpression of MdATG18a in apple plants increase plant resistance to osmotic stress, deficiency of nutrient, and drought, respectively [16,17,34]. On the other hand, deficiency of Atatg18a, Zmatg12, Osatg10b, and Atatg2/Atatg5/Atatg7/Atatg10 decrease plant stress resistance to heat, nitrogen deficiency, and hypoxia, respectively [25,35,36,37]. Moreover, deficiency of ATGs causes stagnation of protein degradation, stress of endoplasmic reticulum, and cell death [38]. Reactive oxygen species (ROS), which are quickly and largely burst under stress conditions, are also closely related to autophagy [39].
The number of subfamilies of ATG8s varies in different species. Compared with one ATG8 in yeast (Saccharomyces cerevisiae), there are 9 members in Arabidopsis thaliana [40], 6 members in rice (Oryza sativa L.) [26], 13 members in wheat (Triticum aestivum L.) [41], 3 members in barley (Hordeum vulgare L.) [42], 5 members in pepper (Capsicum annuum L.) [43], and 10 members in banana (Musa acuminata) [44]. At present, the involvement of MaATGs in drought stress response and the underlying mechanism remain unclear. As one of the most favored fruits in the world, banana is an essential economic crop in tropical or sub-tropical areas, and water loss is quicker in tropical or sub-tropical areas than other regions. Therefore, it is very important for banana to withstand drought stress [45]. The objective of this study was to explore the function of MaATG8f in response to drought stress, so as to reveal its potential and vital improvement in drought stress resistance.

2. Materials and Methods

2.1. Plant Transformation and Screening of Transgenic Plants

The recombinant plasmid pEGAD–MaATG8f (PromoterCaMV35S::GFPMaATG8f) has been described previously [44,46]. Briefly, the sequence of MaATG8f was cloned into pEGAD vector in the C-terminal in frame with green fluorescent protein (GFP) to form the constructs of PromoterCaMV35S::GFPMaATG8s. In this study, PromoterCaMV35S::GFPMaATG8f was introduced into Agrobacterium tumefaciens strain GV3101 and transformed into the wild-type (WT, Col-0) Arabidopsis, according to the reported method [47]. The MaATG8f-overexpressing lines were selected by Basta resistance and confirmed by PCR and quantitative real-time PCR (qRT-PCR) analysis. The primers used are listed in Table S1.

2.2. Plant Materials and Treatments

Banana seedlings and Arabidopsis seedlings (WT and MaATG8f-overexpressing lines) were cultivated in the mixed soil (vermiculite/nutrition soil = 2:1, V:V) in green house at 25 ± 1 °C, with 16 h light/8 h dark cycles. For drought stress treatment, about 1-month-old banana and Arabidopsis seedlings in the soil were withheld water for designed days, while the control seedlings were watered every 4 days. At designed time-points of treatments, banana or Arabidopsis leaves were collected for the assays of physiological parameters.

2.3. RNA Extraction and qRT-PCR

Total RNA extraction, purification, and first-strand cDNA synthesis were carried out by using the RNAprep Pure Plant Plus Kit (TIANGEN, DP441, Beijing, China), RNase-freeDNase (NEB, M0303S, Ipswich, MA, USA), and the Revert Aid First Strand cDNA Synthesis Kit (Thermo Scientific, K1622, Waltham, MA, USA), respectively. All procedures were conducted according to the manufacturer’s instructions. The mixture of cDNA, primers, and TransStart Tip Green qPCR SuperMix (TransGen Biotech, AQ141, Beijing, China) were reacted in the LightCycler ® 96 Real-Time PCR System (Roche, Basel, Switzerland) for quantitative real-time PCR. All the transcript levels were analyzed using the comparative ΔΔCt method in comparison to the reference gene Musa acuminata Ribosomal Protein S (MaRPS) [48]. The primers used are listed in Table S1.

2.4. Determination of ROS and Malondialdehyde (MDA), and Activities of Antioxidant Enzymes

Herein, 1 mg/mL Di-amino benzidine (DAB) and 1 mg/mL nitroblue tetrazolium (NBT) were used to stain the 5th to 8th rosette leaves from 7-week-old seedlings for H2O2 and O2, respectively [49], according to the previous method [16]. The measurements of H2O2, O2, and MDA were performed according to the previous studies [50,51]. Briefly, leaf samples used for determination of H2O2 and O2 were extracted by 50 mmol/L phosphate buffer. Then, the supernatant was mixed with titanium sulphate and determined at 415 nm to calculate the concentration H2O2, while the supernatant was mixed with sulphanilic acid and α-naphthylamine and detected at the absorbance of 530 nm to determine the concentration of O2. MDA was determined by trichloroacetic acid and thiobarbituric acid, and the absorbance was determined at 532, 600, and 450 nm.
In addition, the activities of superoxide dismutase (SOD), catalase (CAT), and peroxidase (POD) were detected using the Total Superoxide Dismutase Assay Kit (Nanjing Jiancheng, A001-1, Nanjing, China), the Catalase Assay Kit (Nanjing Jiancheng, A007-1, Nanjing, China), and the Peroxidase Assay Kit (Nanjing Jiancheng, A084-3, Nanjing, China), respectively.

2.5. Measurement of Assimilation Rate

The assimilation rate in the 5th to 8th leaves were determined using the Portable Photosynthesis System (Hansatech, CIRAS-3, Norfolk, UK) with 1.75 cm2 area chamber. The internal light PAR was set at 1200 μmol m−2 s−1, and the carbon dioxide concentration was 380–400 ppm. Then, the assimilation rate was directly calculated by CIRAS-3.

2.6. Analysis of ABA Sensitivity

ABA level was detected by ABA ELISA Kit (Haling, HL97003, Shanghai, China). Five-day-old seedlings were transferred on MS with 0, 1, 5, and 10 μmol/L ABA for 8 days to measure primary root length. Simultaneously, surface-sterilized seeds from each MaATG8f-overexpressing line and the control were cultured on MS with or without 0, 0.5, 1, and 2 μmol/L ABA for 6 days to record the ratio of green cotyledons.

2.7. Observation of Autophagosome

Five-day-old seedlings of WT and MaATG8f-overexpressing lines growing on MS medium were transferred into MS medium with or without 20 μmol/L ABA for 1 day. Then, the fluorescence at 900 ms through GFP channel in elongation zone of roots was examined by fluorescence microscope (Leica, DM5000, Wetzlar, Germany).

2.8. Statistical Analysis

There were at least three biological replicates for every experiment. All data in this study were analyzed using ANOVA and Student’s t-test, and expressed as means ± standard deviation (SD). The asterisk (*) was used to indicate the difference at p < 0.05 in comparison to WT.

3. Results

3.1. The Transcript Levels of MaATG8s in Response to Drought Stress

First of all, the transcript levels of MaATG8s were analyzed by qRT-PCR under drought stress treatment for 0–25 days (Figure 1). Generally, the transcript levels of all MaATGs were regulated under drought stress conditions by different ways. Among them, the transcript level of MaATG8f showed a constant rising trend within 25 days, and it was much higher than the transcript levels of other MaATG8s at 25 days of drought stress treatment (Figure 1). Due to the highest expression in response to drought stress treatment, MaATG8f was chosen for functional analysis.

3.2. Overexpression of MaATG8f Increases Drought Stress Resistance in Arabidopsis

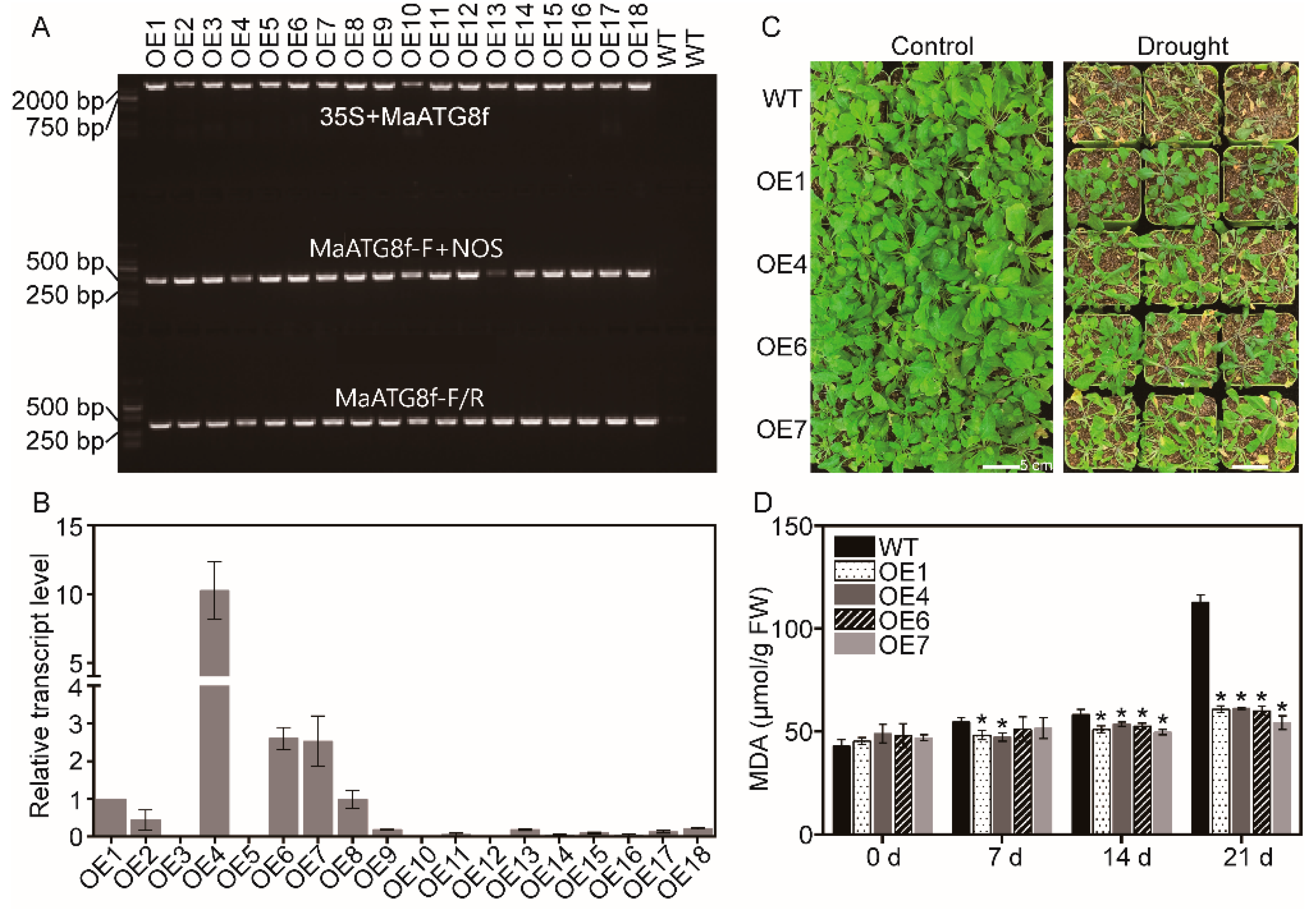
To investigate the function of MaATG8f, MaATG8f was overexpressed in Arabidopsis. In total, 18 MaATG8f-overexpressing lines were obtained and validated by PCR (Figure 2A), as well as qRT-PCR (Figure 2B). Based on the transcript levels of MaATG8f in the transgenic lines, four independent transgenic lines (OE1, OE4, OE6, and OE7) were selected for the analysis of phenotype. Under normal condition, there was no difference of phenotype among these four transgenic lines. Under drought stress conditions, the leaves of MaATG8f-overexpressing lines leaves were less shriveling and greener than that of WT (Figure 2C). Consistently, OE1, OE4, OE6, and OE7 showed significantly lower MDA level than WT during drought stress treatment (7, 14, and 21 days), especially at 21 days of drought stress treatment (Figure 2D). This result shows that MaATG8f-overexpressing lines exhibited much better performance than WT in response to drought stress, indicating the protective role of MaATG8f in drought stress response.

3.3. Determination of ROS and the Activity of Antioxidant Enzymes

The endogenous H2O2 and O2 levels that were visualized by DAB staining and NBT staining, respectively, can directly reflect the degree of oxidative damage in plants. Under control conditions, there were no significant differences in both brown color by DAB staining and blue zone by NBT staining between WT and MaATG8f-overexpressing leaves. Under drought stress conditions, MaATG8f-overexpressing leaves displayed lighter brown color by DAB staining and less blue zone by NBT staining than WT leaves (Figure 3A). Consistently, quantification of H2O2 (Figure 3B) and O2 (Figure 3C) demonstrated that MaATG8f-overexpressing lines accumulated much lower levels of H2O2 and O2 than WT in the leaves during drought stress.
To further reveal the role of MaATG8f on the activity of antioxidant enzymes, three key enzymes (POD, SOD, and CAT) were chosen for analysis. SOD serves as the key antioxidant enzyme to catalyze O2 into H2O2 and O2, while POD and CAT can directly break down H2O2 to H2O [52]. Transgenic lines displayed significantly higher POD and SOD activities than WT upon drought stress (Figure 3D,E). In addition, CAT activity in MaATG8f-overexpressing lines was higher than that in WT (Figure 3F). Therefore, higher activity of these antioxidant enzymes might contribute to lower ROS accumulation in MaATG8f-overexpressing leaves in response to drought stress.

3.4. Overexpression of MaATG8f Promotes Photosynthesis Efficiency

To explore the relationship between autophagy and photosynthesis, assimilation rate was detected during drought stress treatment. Under drought stress conditions for 21 days, the photosynthesis rate in four overexpressing lines was significantly higher than WT leaves (Figure 4). This result indicates that overexpression of MaATG8f could maintain effective photosynthesis rate in response to drought stress.

3.5. Overexpression of MaATG8f Increases the Sensitivity to ABA in Arabidopsis

Under control condition, the endogenous ABA level in MaATG8f-overexpressing leaves was significantly higher than that in WT leaves (Figure 5). When they grew on MS plate with different concentrations of ABA, MaATG8f-overexpressing lines were more sensitive to ABA, with lower green cotyledon rate and shorter primary root length (Figure 6A–D). Generally, MaATG8f-overexpressing lines regulated both endogenous ABA level and plant sensitivity to exogenous ABA.

3.6. Overexpression of MaATG8f Promotes the Generation of Autophagosomes byABA

Under normal condition, the signal of GFP-MaATG8f was detected in the membrane and nucleus. When ABA was applied, the fluorescence of GFP-MaATG8f was visualized in both the membrane and cell cytoplasm. Notably, many fluorescent spots were induced by ABA in the elongation zone of MaATG8f-overexpressing roots (CaMV35S::GFP-MaATG8f) (Figure 7), indicating the generation of autophagosomes by ABA treatment.

4. Discussion

Autophagy that is mediated by ATGs is vital for plant metabolism in plant stress resistance and defense responses [53]. To date, plant ATGs are widely involved in plant stress responses. High salt and osmotic stresses induce the transcript level of AtATG18a, and deficiency of ATG18a decreases the resistance to salt and drought [25]. Moreover, the transcript levels of nine ATGs in Capsicum annuum L. are upregulated under salt stress, and silence of CaATG8c decreases plant resistance to osmotic and salt stress [43]. On the contrary, overexpression of ATGs can enhance stress resistance in multiple plant species [16]. In our previous study, 32 ATGs were identified in banana. Among them, MaATG8s with 10 members is the largest subfamily and the transcripts of them were commonly regulated by Fusarium oxysporum f. sp. cubense [44]. Herein, the transcript level of most MaATG8s was upregulated by drought stress. Consistent with ATGs in other plant species, overexpression of MaATG8f in Arabidopsis enhanced the adaptation to drought stress and alleviated the damage of lipid peroxidation in plants, confirming that MaATG8f is a positive regulator of drought stress resistance. Therefore, the function of plant ATG8s may be conserved in multiple plants, and they may be used as ideal genes for stress related molecular breeding.
ROS, including H2O2, O2, and free radicals, can oxidize lipids, nucleic acids, and amino acid precursors, which could be considered as oxidative stress [54,55]. Oxidative stress leads to mitochondrial dysfunction and cell injury [56]. In this study, overexpression of MaATG8f alleviated the oxidative damage through modulation of ROS accumulation under drought stress conditions. The relationship between autophagy and ROS has been revealed. On the one hand, autophagy might be involved in degradation of ROS [31]. On the other hand, ROS could also initiate autophagosome formation and autophagic degradation, acting as cellular signaling molecules [57]. Meanwhile, autophagy can assist to scavenge oxidative damage and decrease ROS level through promoting the degradation of misfolded proteins and injured organelles [58]. Briefly, ROS plays an important role in the process of autophagy and is modulated by autophagy. Therefore, the dual roles of MaATG8f in scavenging the burst of ROS under drought stress conditions and triggering autophasomes might be directly related, and the complex effect resulted in improved drought stress resistance.
Photosynthesis is restrained by drought stress in plants [59,60]. Herein, overexpression of MaATG8f in plants could keep photosynthesis with higher assimilation rate under drought stress conditions, which might contribute to improved drought stress resistance. This result is consistent with the higher assimilation rate in MdATG18a-overexpressing plants [16]. Therefore, overexpression of ATG keeps the efficiency of photosynthetic carbon assimilation, which may facilitate nutrient accumulation and promote carbon transportation under stress conditions. Chloroplasts are vital for solar light utilization and photosynthesis. Autophagy has a critical role in chloroplast degradation and might constitute a mechanism of dynamic control in chloroplasts [61]. Based on the vital role of autophagy in photosynthesis, the higher assimilation rate in MaATG8f-overexpressing lines might serve for better photosynthesis under drought stress conditions. In chloroplasts, ROS induced by abiotic stress break the balance of the redox system. In addition, the enhancement of assimilation in MaATG8f-overexpressing lines might also be a result of the improvement of the antioxidant system under drought stress. However, the underlying mechanism of autophagy in modulating the photosynthetic implementation or assisting in repairing important proteins needs to be investigated.
As an isoprenoid phytohormone, ABA regulates many plant stress responses, especially drought stress response [62]. Meanwhile, abiotic stress can activate ABA biosynthesis and the ABA signaling transduction pathway as a kind of systemic acquired acclimation [63]. Not only does ABA modulate stomatal closing to keep plant leaf water status and decrease water loss, but also the ABA signaling transduction pathway, including ABA receptor, the related kinases, transcription factors, and downstream genes, is involved in plant drought stress response [64,65,66,67,68,69,70]. Therefore, endogenous ABA level is directly related to plant leaf water status, and the activation of the key components in the ABA signaling transduction pathway is also related to plant drought stress resistance [71,72]. In this study, MaATG8f-overexpressing lines showed higher endogenous ABA level and more sensitivity to ABA than WT. Because of the essential role of ABA level and ABA sensitivity in plant drought stress response [64,65,66,67,68], the modulation of MaATG8f on ABA biosynthesis and ABA sensitivity might be directly related to its role in drought stress response. Although MaATG8f positively regulates drought stress resistance in the ABA-dependent pathway, the role of MaATG8f in the activation of the key components in the ABA signaling transduction pathway remains to be further investigated.
Consistent with the induction of the transcripts of plant ATGs by multiple stresses and ABA [73], the formation of autophagosomes can also be significantly induced by them [37], but inhibited by the silencing of ATGs [74]. Autophagy can regulate the protein level of TSPO (tryptophan-rich sensory protein) in ABA signaling, especially under drought stress conditions [75]. Herein, we found that autophagosomes labeled by GFP-MaATG8f were activated by ABA treatment, indicating the involvement of MaATG8f and autophagy in ABA-mediated plant stress responses. We have to note that MaATG8f may have multiple targets, which may be regulated at the protein level. The identification of direct targets of MaATG8f may provide novel insight into the correlation between MaATG8f-mediated autophagy, ABA biosynthesis and signaling, as well as ROS metabolism. Although there may be some differences in the function of MaATG8s between Arabidopsis and banana, this study, together with other studies about plant MaATG8s [45], indicates that MaATG8f might be used as an ideal candidate for crop genetic breeding.

5. Conclusions

In conclusion, this study has shown that overexpression of MaATG8f results in improved drought stress resistance through activating the activities of antioxidant enzymes, regulating ROS accumulation, and activating endogenous ABA level and autophagic activity.

Supplementary Materials

The following are available online at https://www.mdpi.com/2218-273X/9/12/814/s1. Table S1: Primers used in this experiment.

Author Contributions

Data curation, B.L.; Formal analysis, B.L., G.L.; Funding acquisition, H.S.; Investigation, G.L., Y.W. (Yuqi Wang); Methodology, Y.W. (Yunxie Wei); Writing—original draft, B.L.; Writing—review and editing, Y.W. (Yunxie Wei), H.S.

Funding

This research was supported by the Startup Funding and the Scientific Research Foundation of Hainan University (No. kyqd1531), the Crop Science Postgraduate Innovation Project of Hainan University Tropical Agriculture and Forestry College (No. ZWCX2018017), and the Postgraduate Innovation Project of Higher Education in Hainan Province (No. Hys2019154).

Conflicts of Interest

The authors declare no conflict of interest.

References

  1. Griffiths, C.A.; Paul, M.J. Targeting carbon for crop yield and drought resilience. J. Sci. Food Agric. 2017, 97, 4663–4671. [Google Scholar] [CrossRef] [PubMed]
  2. Kaisermann, A.; De Vries, F.T.; Griffiths, R.I.; Bardgett, R.D. Legacy effects of drought on plant-soil feedbacks and plant-plant interactions. New Phytol. 2017, 215, 1413–1424. [Google Scholar] [CrossRef] [PubMed]
  3. Wang, X.; Cai, X.; Xu, C.; Wang, Q.; Dai, S. Drought-Responsive Mechanisms in plant leaves revealed by proteomics. Int. J. Mol. Sci. 2016, 17, 1706. [Google Scholar] [CrossRef] [PubMed]
  4. Wright, S.T. An increase in the “inhibitor-β” content of detached wheat leaves following a period of wilting. Planta 1969, 86, 10–20. [Google Scholar] [CrossRef] [PubMed]
  5. Most, B.H. Abscisic acid in immature apical tissue of sugar cane and in leaves of plants subjected to drought. Planta 1971, 101, 67–75. [Google Scholar] [CrossRef] [PubMed]
  6. Beardsell, M.F.; Cohen, D. Relationships between leaf water status, abscisic acid levels, and stomatal resistance in maize and Sorghum. Plant Physiol. 1975, 56, 207–212. [Google Scholar] [CrossRef] [PubMed]
  7. Henson, I.E. Effects of atmospheric humidity on abscisic acid accumulation and water status in leaves of rice. Ann. Bot. 1984, 54, 569–582. [Google Scholar] [CrossRef]
  8. Stewart, C.R.; Voetberg, G. Relationship between stress-induced ABA and proline accumulations and ABA-induced proline accumulation in excised barley leaves. Plant Physiol. 1985, 79, 24–27. [Google Scholar] [CrossRef]
  9. Bensen, R.J.; Boyer, J.S.; Mullet, J.E. Water deficit-induced changes in abscisic acid, growth, polysomes, and translatable RNA in soybean hypocotyls. Plant Physiol. 1988, 88, 289–294. [Google Scholar] [CrossRef]
  10. Giordani, T.; Natali, L.; D’Ercole, A.; Pugliesi, C.; Fambrini, M.; Vernieri, P.; Vitagliano, C.; Cavallini, A. Expression of a dehydrin gene during embryo development and drought stress in ABA-deficient mutants of sunflower (Helianthus annuus L.). Plant Mol. Biol. 1999, 39, 739–748. [Google Scholar] [CrossRef]
  11. Iuchi, S.; Kobayashi, M.; Yamaguchi-Shinozaki, K.; Shinozaki, K. A stress-inducible gene for 9-cis-epoxycarotenoid dioxygenase involved in abscisic acid biosynthesis under water stress in drought-tolerant cowpea. Plant Physiol. 2000, 123, 553–562. [Google Scholar] [CrossRef] [PubMed]
  12. Lu, Y.; Sasaki, Y.; Li, X.; Mori, I.C.; Matsuura, T.; Hirayama, T.; Sato, T.; Yamaguchi, J. ABI1 regulates carbon/nitrogen-nutrient signal transduction independent of ABA biosynthesis and canonical ABA signaling pathways in Arabidopsis. J. Exp. Bot. 2015, 66, 2763–2771. [Google Scholar] [CrossRef] [PubMed]
  13. Lim, C.W.; Park, C.; Kim, J.H.; Joo, H.; Hong, E.; Lee, S.C. Pepper CaREL1, a ubiquitin E3 ligase, regulates drought tolerance via the ABA-signaling pathway. Sci. Rep. 2017, 7, 477. [Google Scholar] [CrossRef] [PubMed]
  14. Huang, G.T.; Ma, S.L.; Bai, L.P.; Zhang, L.; Ma, H.; Jia, P.; Liu, J.; Zhong, M.; Guo, Z.F. Signal transduction during cold, salt, and drought stresses in plants. Mol. Biol. Rep. 2012, 39, 969–987. [Google Scholar] [CrossRef]
  15. Vanhee, C.; Zapotoczny, G.; Masquelier, D.; Ghislain, M.; Batoko, H. The Arabidopsis multi-stress regulator TSPO is a heme binding membrane protein and a potential scavenger of porphyrins via an autophagy-dependent degradation mechanism. Plant Cell 2011, 23, 785–805. [Google Scholar] [CrossRef]
  16. Sun, X.; Wang, P.; Jia, X.; Huo, L.Q.; Che, R.M.; Ma, F.W. Improvement of drought tolerance by overexpressing MdATG18a is mediated by modified antioxidant system and activated autophagy in transgenic apple. Plant Biotechnol. J. 2018, 16, 545–557. [Google Scholar] [CrossRef]
  17. Wang, P.; Sun, X.; Jia, X.; Ma, F. Apple autophagy-related protein MdATG3s afford tolerance to multiple abiotic stresses. Plant Sci. 2017, 256, 53–64. [Google Scholar] [CrossRef]
  18. Li, F.; Chung, T.; Pennington, J.G.; Federico, M.L.; Kaeppler, H.F.; Kaeppler, S.M.; Otegui, M.S.; Vierstra, R.D. Autophagic recycling plays a central role in maize nitrogen remobilization. Plant Cell 2015, 27, 1389–1408. [Google Scholar] [CrossRef]
  19. Wang, P.; Nolan, T.M.; Yin, Y.; Bassham, D.C. Identification of transcription factors that regulate ATG8 expression and autophagy in Arabidopsis. Autophagy 2019, 25, 1–17. [Google Scholar] [CrossRef]
  20. Noda, T.; Suzuki, K.; Ohsumi, Y. Yeast autophagosomes: De novo formation of a membrane structure. Trends. Cell Biol. 2002, 12, 231–235. [Google Scholar] [CrossRef]
  21. Liu, F.; Marshall, R.S.; Li, F.Q. Understanding and exploiting the roles of autophagy in plants through multi-omics approaches. Plant Sci. 2018, 274, 146–152. [Google Scholar] [CrossRef] [PubMed]
  22. Mizushima, N.; Yoshimori, T.; Ohsumi, Y. The role of Atg proteins in autophagosome formation. Annu. Rev. Cell Dev. Biol. 2011, 27, 107–132. [Google Scholar] [CrossRef] [PubMed]
  23. Birgisdottir, Å.B.; Lamark, T.; Johansen, T. The LIR motif-crucial for selective autophagy. J. Cell Sci. 2013, 126, 3237–3247. [Google Scholar] [PubMed]
  24. Kriegenburg, F.; Ungermann, C.; Reggiori, F. Coordination of autophagosome-lysosome fusion by Atg8 family members. Curr. Biol. 2018, 28, R512–R518. [Google Scholar] [CrossRef] [PubMed]
  25. Liu, Y.; Xiong, Y.; Bassham, D.C. Autophagy is required for tolerance of drought and salt stress in plants. Autophagy 2009, 5, 954–963. [Google Scholar] [CrossRef]
  26. Xia, K.; Liu, T.; Ouyang, J.; Wang, R.; Fan, T.; Zhang, M. Genome-wide identification, classification, and expression analysis of autophagy-associated gene homologues in rice (Oryza sativa L.). DNA Res. 2011, 18, 363–377. [Google Scholar] [CrossRef]
  27. Kang, C.; Elledge, S.J. How autophagy both activates and inhibits cellular senescence. Autophagy 2016, 12, 898–899. [Google Scholar] [CrossRef]
  28. Di Berardino, J.; Marmagne, A.; Berger, A.; Yoshimoto, K.; Cueff, G.; Chardon, F.; Masclaux-Daubresse, C.; Reisdorf-Cren, M. Autophagy controls resource allocation and protein storage accumulation in Arabidopsis seeds. J. Exp. Bot. 2018, 69, 1403–1414. [Google Scholar] [CrossRef]
  29. Hanamata, S.; Kurusu, T.; Kuchitsu, K. Roles of autophagy in male reproductive development in plants. Front. Plant Sci. 2014, 5, 457. [Google Scholar] [CrossRef]
  30. Tang, J.; Bassham, D.C. Autophagy in crop plants: What’s new beyond Arabidopsis. Open Biol. 2018, 8, 180162. [Google Scholar] [CrossRef]
  31. Huang, L.; Yu, L.; Zhang, X.; Fan, B.; Wang, F.; Dai, Y.; Qi, H.; Zhou, Y.; Xie, L. Xiao, S. Autophagy regulates glucose-mediated root meristem activity by modulating ROS production in Arabidopsis. Autophagy 2019, 15, 407–422. [Google Scholar] [CrossRef] [PubMed]
  32. Hanaoka, H.; Noda, T.; Shirano, Y.; Kato, T.; Hayash, H.; Shibata, D.; Tabata, S.; Ohsumi, Y. Leaf senescence and starvation induced chlorosis are accelerated by the disruption of an Arabidopsis autophagy gene. Plant Physiol. 2002, 129, 1181–1191. [Google Scholar] [CrossRef] [PubMed]
  33. Zhuang, X.; Chung, K.P.; Cui, Y.; Lin, W.L.; Gao, C.; Kang, B.H.; Jiang, L. ATG9 regulates autophagosome progression from the endoplasmic reticulum in Arabidopsis. Proc. Natl. Acad. Sci. USA 2017, 114, E426–E435. [Google Scholar] [CrossRef] [PubMed]
  34. Wang, P.; Sun, X.; Jia, X.; Wang, N.; Gong, X.; Ma, F. Characterization of an autophagy-related gene MdATG8i from apple. Front. Plant Sci. 2016, 7, 720. [Google Scholar] [CrossRef] [PubMed]
  35. Zhou, J.; Wang, Z.; Wang, X.; Li, X.; Zhang, Z.; Fan, B.; Zhu, C.; Chen, Z. Dicot-specific ATG8-interacting ATI3 proteins interact with conserved UBAC2 proteins and play critical roles in plant stress responses. Autophagy 2018, 14, 487–504. [Google Scholar] [CrossRef] [PubMed]
  36. Shin, J.H.; Yoshimoto, K.; Ohsumi, Y.; Jeon, J.S.; An, G. OsATG10b, an autophagosome component, is needed for cell survival against oxidative stresses in rice. Mol. Cells 2009, 27, 67–74. [Google Scholar] [CrossRef]
  37. Chen, L.; Liao, B.; Qi, H.; Xie, L.J.; Huang, L.; Tan, W.J.; Zhai, N.; Yuan, L.B.; Zhou, Y.; Yu, L.J.; et al. Autophagy contributes to regulation of the hypoxia response during submergence in Arabidopsis thaliana. Autophagy 2015, 11, 2233–2246. [Google Scholar] [CrossRef]
  38. Munch, D.; Rodriguez, E.; Bressendorff, S.; Park, O.K.; Hofius, D.; Petersen, M. Autophagy deficiency leads to accumulation of ubiquitinated proteins, ER stress, and cell death in Arabidopsis. Autophagy 2014, 10, 1579–1587. [Google Scholar] [CrossRef]
  39. Scherz-Shouval, R.; Shvets, E.; Fass, E.; Shorer, H.; Gil, L.; Elazar, Z. Reactive oxygen species are essential for autophagy and specifically regulate the activity of Atg4. Embo J. 2007, 26, 1749–1760. [Google Scholar] [CrossRef]
  40. Yoshimoto, K.; Hanaoka, H.; Sato, S.; Kato, T.; Tabata, S.; Noda, T.; Ohsumi, Y. Processing of ATG8s, ubiquitin-like proteins, and their deconjugation by ATG4s are essential for plant autophagy. Plant Cell 2004, 16, 2967–2983. [Google Scholar] [CrossRef]
  41. Yue, W.; Nie, X.; Cui, L.; Zhi, Y.; Zhang, T.; Du, X.; Song, W. Genome-wide sequence and expressional analysis of autophagy gene family in bread wheat (Triticum aestivum L.). J. Plant Physiol. 2018, 229, 7–21. [Google Scholar] [CrossRef] [PubMed]
  42. Avila-Ospina, L.; Marmagne, A.; Soulay, F.; Masclaux-Daubresse, C. Identification of barley (Hordeum vulgare L.) autophagy genes and their expression levels during leaf senescence, chronic nitrogen limitation and in response to dark exposure. Agronomy 2016, 6, 15. [Google Scholar] [CrossRef]
  43. Zhai, Y.; Guo, M.; Wang, H.; Lu, J.; Liu, J.; Zhang, C.; Gong, Z.; Lu, M. Autophagy, a conserved mechanism for protein degradation, responds to heat, and other abiotic Stresses in Capsicum annuum L. Front. Plant Sci. 2016, 7, 131. [Google Scholar] [CrossRef] [PubMed]
  44. Wei, Y.; Liu, W.; Hu, W.; Liu, G.; Wu, C.; Liu, W.; Zeng, H.; He, C.; Shi, H. Genome-wide analysis of autophagy-related genes in banana highlights MaATG8s in cell death and autophagy in immune response to Fusarium wilt. Plant Cell Rep. 2017, 36, 1237–1250. [Google Scholar] [CrossRef] [PubMed]
  45. Shanker, A.K.; Maheswari, M.; Yadav, S.K.; Desai, S.; Bhanu, D.; Attal, N.B.; Venkateswarlu, B. Drought stress responses in crops. Funct. Integr. Genomics 2014, 14, 11–22. [Google Scholar] [CrossRef]
  46. Liu, G.Y.; Zeng, H.Q.; Li, X.; Wei, Y.X.; Shi, H.T. Functional analysis of MaWRKY24 in transcriptional activation of autophagy-related genes and plant disease resistance against soil-borne Fusarium oxysporum f. sp. cubense. Pathogens 2019, 8, 264. [Google Scholar] [CrossRef] [PubMed]
  47. Bechtold, N.; Pelletier, G. In Planta agrobacterium-mediated transformation of adult Arabidopsis thaliana plants by vacuum infiltration. Methods Mol. Biol. 1998, 82, 259–266. [Google Scholar]
  48. Chen, L.; Zhong, H.Y.; Kuang, J.F.; Li, J.G.; Lu, W.J.; Chen, J.Y. Validation of reference genes for RT-qPCR studies of gene expression in banana fruit under different experimental conditions. Planta 2011, 234, 377–390. [Google Scholar] [CrossRef]
  49. Farmer, E.E.; Mousavi, S.A.; Lenglet, A. Leaf numbering for experiments on long distance signalling in Arabidopsis. Protoc. Exch. 2013. [Google Scholar] [CrossRef]
  50. Shi, H.; Ye, T.; Zhong, B.; Liu, X.; Chan, Z. Comparative proteomic and metabolomic analyses reveal mechanisms of improved cold stress tolerance in bermudagrass (Cynodondactylon (L.) Pers.) by exogenous calcium. J. Integr. Plant Biol. 2014, 56, 1064–1079. [Google Scholar] [CrossRef]
  51. Fan, S.; Chang, Y.; Liu, G.; Shang, S.; Tian, L.; Shi, H. Molecular functional analysis of auxin/indole-3-acetic acid proteins (Aux/IAAs) in plant disease resistance in cassava. Physiol. Plant 2019. [Google Scholar] [CrossRef] [PubMed]
  52. Afridi, M.S.; Amna1, S.; Mahmood, T.; Salam, A.; Mukhtar, T.; Mehmood, S.; Ali, J.; Khatoon, Z.; Bibi, M.; Javed, M.T.; et al. Induction of tolerance to salinity in wheat genotypes by plant growth promoting endophytes: Involvement of ACC deaminase and antioxidant enzymes. Plant Physiol. Biochem. 2019, 139, 569–577. [Google Scholar] [CrossRef] [PubMed]
  53. Bozhkov, P.V. Plant autophagy: Mechanisms and functions. J. Exp. Bot. 2018, 69, 1281–1285. [Google Scholar] [CrossRef] [PubMed]
  54. Rahal, A.; Kumar, A.; Singh, V.; Yadav, B.; Tiwari, R.; Chakraborty, S.; Dhama, K. Oxidative stress, prooxidants, and antioxidants: The interplay. Biomed. Res. Int. 2014, 761264. [Google Scholar] [CrossRef]
  55. Scherz-Shouval, R.; Elazar, Z. ROS, mitochondria and the regulation of autophagy Trends in cell biology. Trends Cell Biol. 2007, 17, 422–427. [Google Scholar] [CrossRef]
  56. Chakrabarti, S.; Jahandideh, F.; Wu, J. Food-derived bioactive peptides on inflammation and oxidative stress. Biomed. Res. Int. 2014, 608979. [Google Scholar] [CrossRef]
  57. Chen, Y.; Azad, M.B.; Gibson, S.B. Superoxide is the major reactive oxygen species regulating autophagy Cell death and differentiation. Cell Death Differ. 2009, 16, 1040–1052. [Google Scholar] [CrossRef]
  58. Lee, J.; Giordano, S.; Zhang, J. Autophagy, mitochondria and oxidative stress: Crosstalk and redox signaling. Biochem. J. 2012, 441, 523–540. [Google Scholar] [CrossRef]
  59. Gururani, M.A.; Venkatesh, J.; Tran, L.S.P. Regulation of photosynthesis during abiotic stress-induced photoinhibition. Mol. Plant 2015, 8, 1304–1320. [Google Scholar] [CrossRef]
  60. Ehonen, S.; Yarmolinsky, D.; Kollist, H.; Kangasjärvi, J. Reactive oxygen species, photosynthesis, and environment in the regulation of stomata. Antioxid Redox Signal. 2019, 30, 1220–1237. [Google Scholar] [CrossRef]
  61. Ishida, H.; Izumi, M.; Wada, S.; Makino, A. Roles of autophagy in chloroplast recycling. Biochim. Biophys. Acta. 2014, 1837, 512–521. [Google Scholar] [CrossRef] [PubMed]
  62. Sah, S.K.; Reddy, K.R.; Li, J. Abscisic acid and abiotic stress tolerance in crop plants. Front. Plant. Sci. 2016, 7, 571. [Google Scholar] [CrossRef] [PubMed]
  63. Mittler, R.; Blumwald, E. The roles of ROS and ABA in systemic acquired acclimation. Plant Cell 2015, 27, 64–70. [Google Scholar] [CrossRef] [PubMed]
  64. Lim, C.W.; Baek, W.; Jung, J.; Kim, J.H.; Lee, S.C. Function of ABA in stomatal defense against biotic and drought stresses. Int. J. Mol. Sci. 2015, 16, 15251–15270. [Google Scholar] [CrossRef] [PubMed]
  65. Zhang, X.; Wang, X.; Zhuang, L.; Gao, Y.; Huang, B. Abscisic acid mediation of drought priming-enhanced heat tolerance in tall fescue (Festuca arundinacea) and Arabidopsis. Physiol. Plant. 2019. [Google Scholar] [CrossRef] [PubMed]
  66. Loveys, B.R.; Kriedemann, P.E. Internal control of stomatal physiology and photosynthesis. I. Stomatal regulation and associated changes in endogenous levels of abscisic and phaseic acids. Funct. Plant Biol. 1974, 1, 407–415. [Google Scholar] [CrossRef]
  67. Zhang, J.; Schurr, U.; Davies, W.J. Control of stomatal behaviour by abscisic acid which apparently originates in the roots. J. Exp. Bot. 1987, 38, 1174–1181. [Google Scholar] [CrossRef]
  68. Zhang, J.; Davies, W.J. Changes in the concentration of ABA in xylem sap as a function of changing soil water status can account for changes in leaf conductance and growth. Plant Cell Environ. 1990, 13, 277–285. [Google Scholar] [CrossRef]
  69. Munns, R.; Sharp, R.E. Involvement of abscisic acid in controlling plant growth in soil of low water potential. Funct. Plant Biol. 1993, 20, 425–437. [Google Scholar] [CrossRef]
  70. Saradadevi, R.; Palta, J.A.; Siddique, K.H.M. ABA-Mediated stomatal response in regulating water use during the development of terminal drought in wheat. Front. Plant Sci. 2017, 8, 1251. [Google Scholar]
  71. Hong, E.; Lim, C.W.; Han, S.W.; Lee, S.C. Functional Analysis of the Pepper Ethylene-Responsive Transcription Factor, CaAIEF1, in Enhanced ABA Sensitivity and Drought Tolerance. Front Plant Sci. 2017, 8, 1407. [Google Scholar] [CrossRef] [PubMed]
  72. Li, X.; Li, G.; Li, Y.; Kong, X.; Zhang, L.; Wang, J.; Li, X.; Yang, Y. ABA Receptor Subfamily III Enhances Abscisic Acid Sensitivity and Improves the Drought Tolerance of Arabidopsis. Int. J. Mol. Sci. 2018, 19, 1938. [Google Scholar] [CrossRef] [PubMed]
  73. Li, X.; Liu, Q.W.; Feng, H.; Deng, J.; Zhang, R.X.; Wen, J.Q.; Dong, J.L.; Wang, T. dehydrin MtCAS31 promotes autophagic degradation under drought stress. Autophagy 2019, 1–16. [Google Scholar] [CrossRef] [PubMed]
  74. Wang, Y.; Cai, S.; Yin, L.; Shi, K.; Xia, X.; Zhou, Y.; Yu, J.; Zhou, J. Tomato HsfA1a plays a critical role in plant drought tolerance by activating ATG genes and inducing autophagy. Autophagy 2015, 11, 2033–2047. [Google Scholar] [CrossRef]
  75. Vanhee, C.; Batoko, H. Autophagy involvement in responses to abscisic acid by plant cells. Autophagy 2011, 7, 655–656. [Google Scholar] [CrossRef]
Figure 1. Analysis of the relative transcript levels of MaATG8s in response to drought stress. For the assay, 6-leaf-stage of banana, seedlings were withheld water for 0, 5, 10, 15, 20, and 25 days, respectively. n = 3, * p < 0.05.
Figure 1. Analysis of the relative transcript levels of MaATG8s in response to drought stress. For the assay, 6-leaf-stage of banana, seedlings were withheld water for 0, 5, 10, 15, 20, and 25 days, respectively. n = 3, * p < 0.05.
Biomolecules 09 00814 g001
Figure 2. Phenotype of wild-type (WT) and MaATG8f-overexpressing Arabidopsis lines under drought stress conditions. (A) PCR verification in transgenic lines. (B) Relative transcript level of MaATG8f in MaATG8f-overexpressing lines. The transcript level of MaATG8f in OE1 was normalized as 1, which was used as control in qRT-PCR for other transgenic lines. (C) Phenotype of WT and overexpressing lines under drought stress conditions. Bars = 5 cm. (D) malondialdehyde (MDA) content in WT and MaATG8f-overexpressing leaves in response to drought stress. n = 3, * p < 0.05.
Figure 2. Phenotype of wild-type (WT) and MaATG8f-overexpressing Arabidopsis lines under drought stress conditions. (A) PCR verification in transgenic lines. (B) Relative transcript level of MaATG8f in MaATG8f-overexpressing lines. The transcript level of MaATG8f in OE1 was normalized as 1, which was used as control in qRT-PCR for other transgenic lines. (C) Phenotype of WT and overexpressing lines under drought stress conditions. Bars = 5 cm. (D) malondialdehyde (MDA) content in WT and MaATG8f-overexpressing leaves in response to drought stress. n = 3, * p < 0.05.
Biomolecules 09 00814 g002
Figure 3. MaATG8f enhanced the resistance of overexpressing plants by regulating accumulation of reactive oxygen species and activities of antioxidant enzymes of WT and overexpressing lines during the 21-day drought treatment. (A) Di-amino benzidine (DAB) and nitroblue tetrazolium (NBT) staining. (B) H2O2 content. (C) O2 content. (D) Peroxidase (POD) activity. (E) Superoxide dismutase (SOD) activity. (F) Catalase (CAT) activity. In these assays, the 5th to 8th leaves in the rosette were taken for the study. n = 3, * p < 0.05.
Figure 3. MaATG8f enhanced the resistance of overexpressing plants by regulating accumulation of reactive oxygen species and activities of antioxidant enzymes of WT and overexpressing lines during the 21-day drought treatment. (A) Di-amino benzidine (DAB) and nitroblue tetrazolium (NBT) staining. (B) H2O2 content. (C) O2 content. (D) Peroxidase (POD) activity. (E) Superoxide dismutase (SOD) activity. (F) Catalase (CAT) activity. In these assays, the 5th to 8th leaves in the rosette were taken for the study. n = 3, * p < 0.05.
Biomolecules 09 00814 g003
Figure 4. Assimilation rate in WT and MaATG8f-overexpressing leaves in response to drought stress. This assay was performed on sunny days between 10:00 and 12:00 h. Data are the means of five replicates with standard deviation (SD). n = 3, * p < 0.05.
Figure 4. Assimilation rate in WT and MaATG8f-overexpressing leaves in response to drought stress. This assay was performed on sunny days between 10:00 and 12:00 h. Data are the means of five replicates with standard deviation (SD). n = 3, * p < 0.05.
Biomolecules 09 00814 g004
Figure 5. Endogenous abscisic acid (ABA) level in the leaves of 4-week-old WT and MaATG8f-overexpressing lines. n = 3, * p < 0.05.
Figure 5. Endogenous abscisic acid (ABA) level in the leaves of 4-week-old WT and MaATG8f-overexpressing lines. n = 3, * p < 0.05.
Biomolecules 09 00814 g005
Figure 6. Assay of ABA sensitivity. (A) Phenotype of WT and MaATG8f-overexpressing lines in MS plate with 0, 0.5, 1, and 2 μmol/L ABA. (B) Root development of 4-day-old WT and overexpressing lines in MS plate with 0, 1, 5, and 10 μmol/L ABA. (C) Statistic of green cotyledon on day 6. (D) Relative primary root length in MS plate with different concentration of ABA for 6 days. n = 3, * p < 0.05.
Figure 6. Assay of ABA sensitivity. (A) Phenotype of WT and MaATG8f-overexpressing lines in MS plate with 0, 0.5, 1, and 2 μmol/L ABA. (B) Root development of 4-day-old WT and overexpressing lines in MS plate with 0, 1, 5, and 10 μmol/L ABA. (C) Statistic of green cotyledon on day 6. (D) Relative primary root length in MS plate with different concentration of ABA for 6 days. n = 3, * p < 0.05.
Biomolecules 09 00814 g006
Figure 7. Observation of autophagosome under fluorescence microscope. For the assay, 7-day-old seedlings of WT and overexpressing lines (CaMV35S::GFP-MaATG8f) were transferred to MS plate with 0 and 20 μmol/L ABA for 1 day, and then the seedlings were transferred to the slide with 50 mM phosphate-buffered saline for analysis. The elongation zone of roots was observed under microscope (Leica, DM5000, Wetzlar, Germany) at 900 ms exposure intensity through GFP channel. Bars = 50 μm.
Figure 7. Observation of autophagosome under fluorescence microscope. For the assay, 7-day-old seedlings of WT and overexpressing lines (CaMV35S::GFP-MaATG8f) were transferred to MS plate with 0 and 20 μmol/L ABA for 1 day, and then the seedlings were transferred to the slide with 50 mM phosphate-buffered saline for analysis. The elongation zone of roots was observed under microscope (Leica, DM5000, Wetzlar, Germany) at 900 ms exposure intensity through GFP channel. Bars = 50 μm.
Biomolecules 09 00814 g007

Share and Cite

MDPI and ACS Style

Li, B.; Liu, G.; Wang, Y.; Wei, Y.; Shi, H. Overexpression of Banana ATG8f Modulates Drought Stress Resistance in Arabidopsis. Biomolecules 2019, 9, 814. https://doi.org/10.3390/biom9120814

AMA Style

Li B, Liu G, Wang Y, Wei Y, Shi H. Overexpression of Banana ATG8f Modulates Drought Stress Resistance in Arabidopsis. Biomolecules. 2019; 9(12):814. https://doi.org/10.3390/biom9120814

Chicago/Turabian Style

Li, Bing, Guoyin Liu, Yuqi Wang, Yunxie Wei, and Haitao Shi. 2019. "Overexpression of Banana ATG8f Modulates Drought Stress Resistance in Arabidopsis" Biomolecules 9, no. 12: 814. https://doi.org/10.3390/biom9120814

APA Style

Li, B., Liu, G., Wang, Y., Wei, Y., & Shi, H. (2019). Overexpression of Banana ATG8f Modulates Drought Stress Resistance in Arabidopsis. Biomolecules, 9(12), 814. https://doi.org/10.3390/biom9120814

Note that from the first issue of 2016, this journal uses article numbers instead of page numbers. See further details here.

Article Metrics

Back to TopTop