Human Coronavirus 229E Uses Clathrin-Mediated Endocytosis as a Route of Entry in Huh-7 Cells
Abstract
1. Introduction
2. Materials and Methods
2.1. Cell Cultures
2.2. Viruses
2.3. Antibodies and Reagents
2.4. Analysis of Cell Viability
2.5. Endocytosis Assay
2.6. Treatment with Endosomal Acidification Inhibitors
2.7. Immunofluorescence Microscopy
2.8. Flow Cytometry
2.9. Endpoint Dilution Assay
2.10. Western Blot Analysis
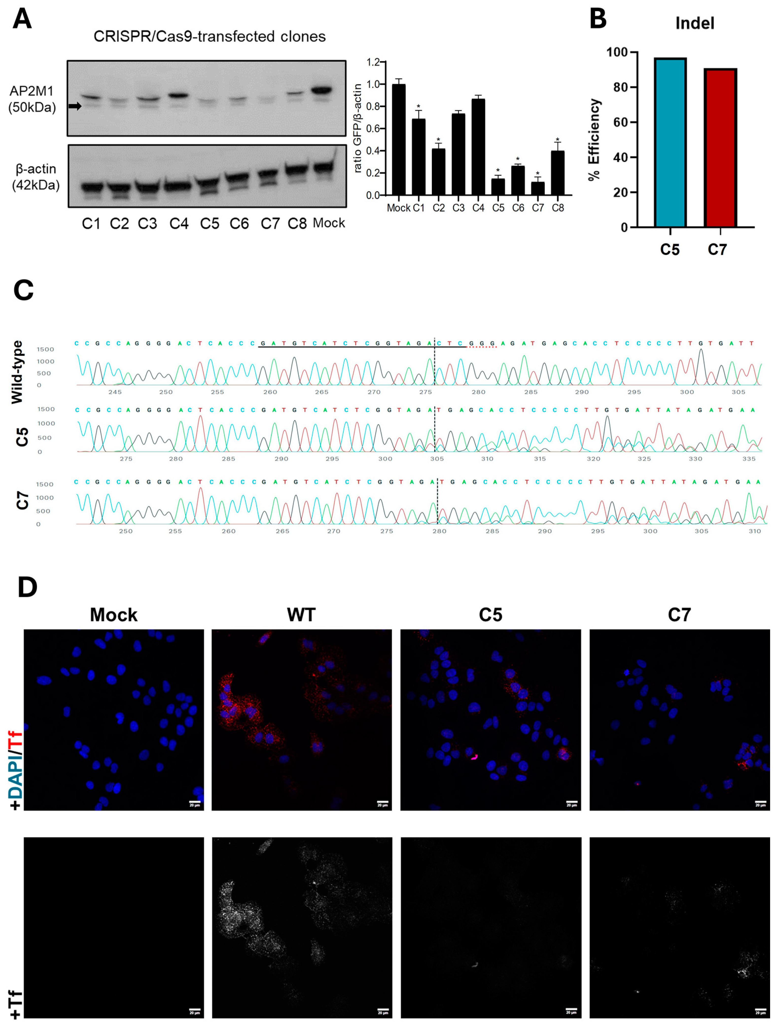
2.11. Generation of AP2M1 Knockout Cell Lines
2.12. Statistical Analysis and Quantification of Fluorescence
3. Results
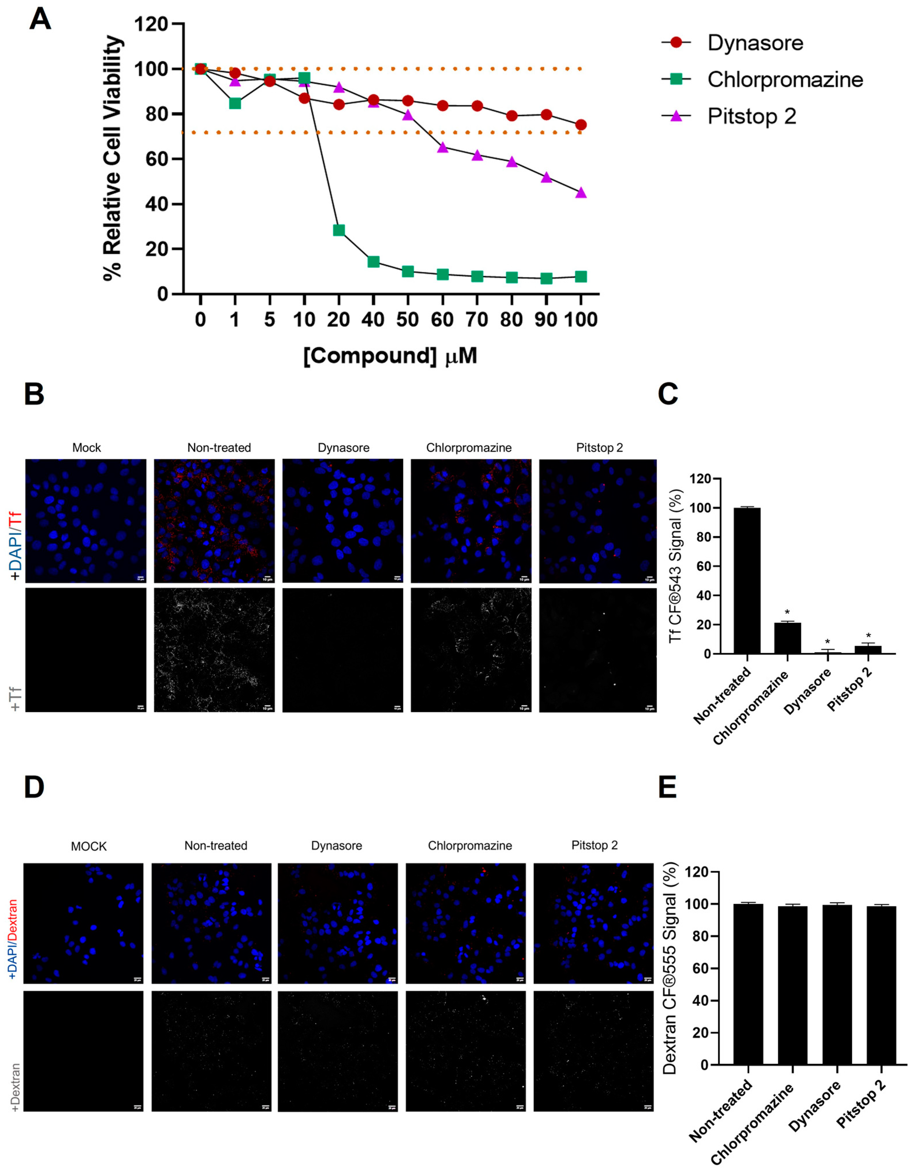
3.1. Targeted Inhibition of CME Using Chemical Inhibitors
3.2. Effect of CME by Inhibitory Drugs in HCoV-229E Infection
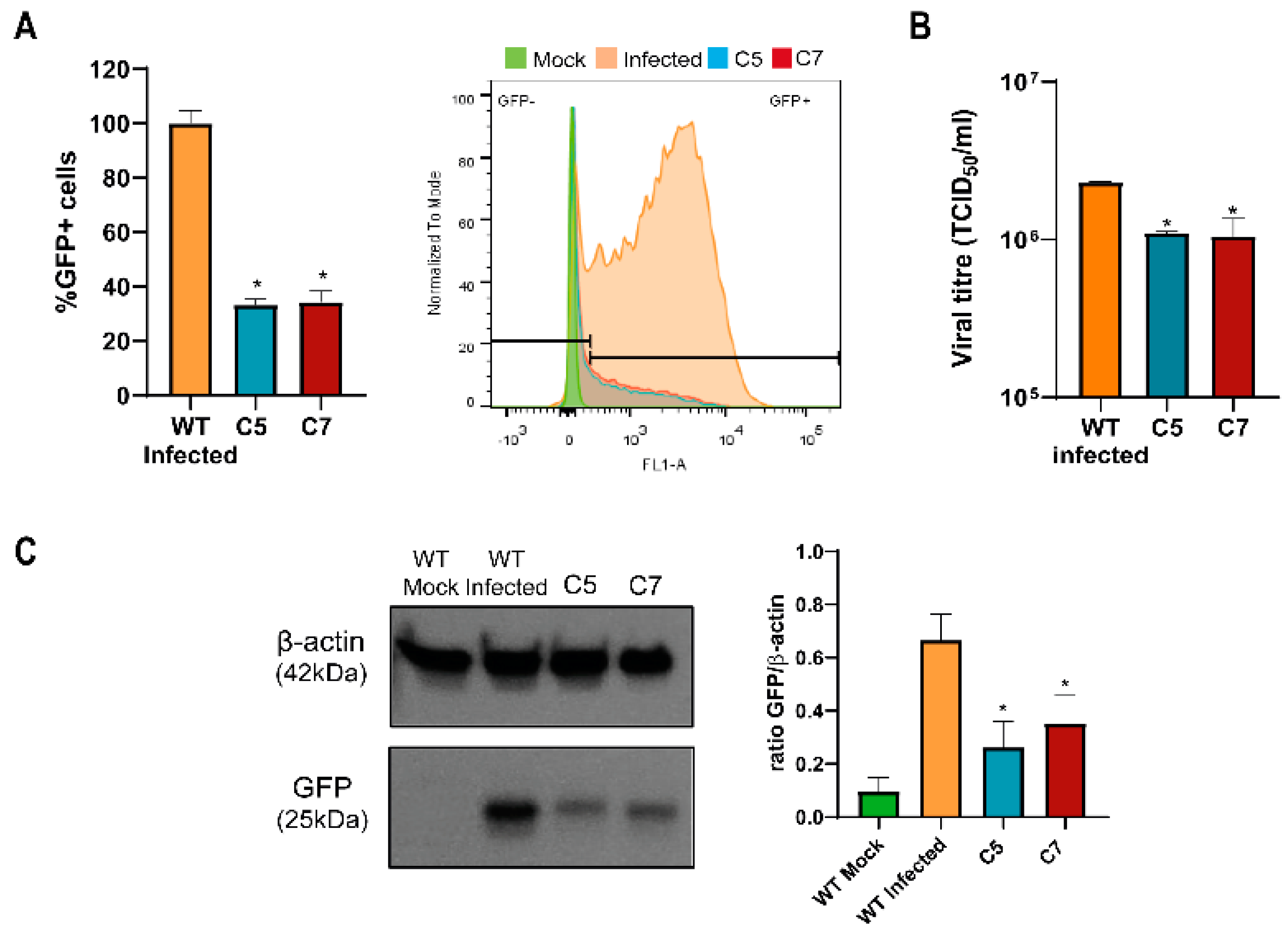
3.3. Deletion of AP2M1 Reduces HCoV-229E Infection
3.4. HCoV-229E Uses the Endosomal Pathway and Needs Low pH to Enter the Cell
4. Discussion
5. Conclusions
Supplementary Materials
Author Contributions
Funding
Institutional Review Board Statement
Informed Consent Statement
Data Availability Statement
Acknowledgments
Conflicts of Interest
References
- V’kovski, P.; Kratzel, A.; Steiner, S.; Stalder, H.; Thiel, V. Coronavirus Biology and Replication: Implications for SARS-CoV-2. Nat. Rev. Microbiol. 2021, 19, 155–170. [Google Scholar] [CrossRef] [PubMed]
- Yeager, C.L.; Ashmun, R.A.; Williams, R.K.; Cardellichio, C.B.; Shapiro, L.H.; Look, A.T.; Holmes, K.V. Human Aminopeptidase N Is a Receptor for Human Coronavirus 229E. Nature 1992, 357, 420–422. [Google Scholar] [CrossRef] [PubMed]
- Mina-Osorio, P. The Moonlighting Enzyme CD13: Old and New Functions to Target. Trends Mol. Med. 2008, 14, 361. [Google Scholar] [CrossRef] [PubMed]
- Kaksonen, M.; Roux, A. Mechanisms of Clathrin-Mediated Endocytosis. Nat. Rev. Mol. Cell Biol. 2018, 19, 313–326. [Google Scholar] [CrossRef]
- Mercer, J.; Schelhaas, M.; Helenius, A. Virus Entry by Endocytosis. Annu. Rev. 2010, 79, 803–833. [Google Scholar] [CrossRef]
- Cossart, P.; Helenius, A. Endocytosis of Viruses and Bacteria. Cold Spring Harb. Perspect. Biol. 2014, 6, a016972. [Google Scholar] [CrossRef]
- Ripa, I.; Andreu, S.; López-Guerrero, J.A.; Bello-Morales, R. Membrane Rafts: Portals for Viral Entry. Front. Microbiol. 2021, 12, 631274. [Google Scholar] [CrossRef] [PubMed]
- Song, X.; Shi, Y.; Ding, W.; Niu, T.; Sun, L.; Tan, Y.; Chen, Y.; Shi, J.; Xiong, Q.; Huang, X.; et al. Cryo-EM Analysis of the HCoV-229E Spike Glycoprotein Reveals Dynamic Prefusion Conformational Changes. Nat. Commun. 2021, 12, 141. [Google Scholar] [CrossRef]
- Kawase, M.; Shirato, K.; Matsuyama, S.; Taguchi, F. Protease-Mediated Entry via the Endosome of Human Coronavirus 229E. J. Virol. 2009, 83, 712. [Google Scholar] [CrossRef]
- Castillo, G.; Mora-Díaz, J.C.; Breuer, M.; Singh, P.; Nelli, R.K.; Giménez-Lirola, L.G. Molecular Mechanisms of Human Coronavirus NL63 Infection and Replication. Virus Res. 2023, 327, 199078. [Google Scholar] [CrossRef]
- Bertram, S.; Dijkman, R.; Habjan, M.; Heurich, A.; Gierer, S.; Glowacka, I.; Welsch, K.; Winkler, M.; Schneider, H.; Hofmann-Winkler, H.; et al. TMPRSS2 Activates the Human Coronavirus 229E for Cathepsin-Independent Host Cell Entry and Is Expressed in Viral Target Cells in the Respiratory Epithelium. J. Virol. 2013, 87, 6150. [Google Scholar] [CrossRef] [PubMed]
- Nomura, R.; Kiyota, A.; Suzaki, E.; Kataoka, K.; Ohe, Y.; Miyamoto, K.; Senda, T.; Fujimoto, T. Human Coronavirus 229E Binds to CD13 in Rafts and Enters the Cell through Caveolae. J. Virol. 2004, 78, 8701–8708. [Google Scholar] [CrossRef] [PubMed]
- Bayati, A.; Kumar, R.; Francis, V.; McPherson, P.S. SARS-CoV-2 Infects Cells after Viral Entry via Clathrin-Mediated Endocytosis. J. Biol. Chem. 2021, 296, 100306. [Google Scholar] [CrossRef] [PubMed]
- Inoue, Y.; Tanaka, N.; Tanaka, Y.; Inoue, S.; Morita, K.; Zhuang, M.; Hattori, T.; Sugamura, K. Clathrin-Dependent Entry of Severe Acute Respiratory Syndrome Coronavirus into Target Cells Expressing ACE2 with the Cytoplasmic Tail Deleted. J. Virol. 2007, 81, 8722–8729. [Google Scholar] [CrossRef]
- Van Hamme, E.; Dewerchin, H.L.; Cornelissen, E.; Verhasselt, B.; Nauwynck, H.J. Clathrin- and Caveolae-Independent Entry of Feline Infectious Peritonitis Virus in Monocytes Depends on Dynamin. J. General. Virol. 2008, 89, 2147–2158. [Google Scholar] [CrossRef]
- Eifart, P.; Ludwig, K.; Böttcher, C.; de Haan, C.A.M.; Rottier, P.J.M.; Korte, T.; Herrmann, A. Role of Endocytosis and Low PH in Murine Hepatitis Virus Strain A59 Cell Entry. J. Virol. 2007, 81, 10758–10768. [Google Scholar] [CrossRef]
- Tang, B.S.F.; Chan, K.; Cheng, V.C.C.; Woo, P.C.Y.; Lau, S.K.P.; Lam, C.C.K.; Chan, T.; Wu, A.K.L.; Hung, I.F.N.; Leung, S.; et al. Comparative Host Gene Transcription by Microarray Analysis Early after Infection of the Huh7 Cell Line by Severe Acute Respiratory Syndrome Coronavirus and Human Coronavirus 229E. J. Virol. 2005, 79, 6180. [Google Scholar] [CrossRef] [PubMed]
- Kesheh, M.M.; Hosseini, P.; Soltani, S.; Zandi, M. An Overview on the Seven Pathogenic Human Coronaviruses. Rev. Med. Virol. 2022, 32, e2282. [Google Scholar] [CrossRef] [PubMed]
- Cong, Y.; Ren, X. Coronavirus Entry and Release in Polarized Epithelial Cells: A Review. Rev. Med. Virol. 2014, 24, 308–315. [Google Scholar] [CrossRef]
- Motley, A.; Bright, N.A.; Seaman, M.N.J.; Robinson, M.S. Clathrin-Mediated Endocytosis in AP-2-Depleted Cells. J. Cell Biol. 2003, 162, 909–918. [Google Scholar] [CrossRef]
- Blau, D.M.; Holmes, K.V. Human Coronavirus HCoV-229E Enters Susceptible Cells via the Endocytic Pathway. Adv. Exp. Med. Biol. 2001, 494, 193–198. [Google Scholar] [CrossRef] [PubMed]
- Shirato, K.; Kawase, M.; Matsuyama, S. Wild-Type Human Coronaviruses Prefer Cell-Surface TMPRSS2 to Endosomal Cathepsins for Cell Entry. Virology 2018, 517, 9. [Google Scholar] [CrossRef] [PubMed]
- Nakabayashi, H.; Miyano, K.; Sato, J.; Yamane, T.; Taketa, K. Growth of Human Hepatoma Cell Lines with Differentiated Functions in Chemically Defined Medium. Cancer Res. 1982, 42, 3858–3863. [Google Scholar]
- Reed, L.J.; Muench, H. A Simple Method of Estimating Fifty per Cent Endpoints. Am. J. Epidemiol. 1938, 27, 493–497. [Google Scholar] [CrossRef]
- Schindelin, J.; Arganda-Carreras, I.; Frise, E.; Kaynig, V.; Longair, M.; Pietzsch, T.; Preibisch, S.; Rueden, C.; Saalfeld, S.; Schmid, B.; et al. Fiji: An Open-Source Platform for Biological-Image Analysis. Nat. Methods 2012, 9, 676–682. [Google Scholar] [CrossRef]
- Andreu, S.; Ripa, I.; Praena, B.; López-Guerrero, J.A.; Bello-Morales, R. The Valproic Acid Derivative Valpromide Inhibits Pseudorabies Virus Infection in Swine Epithelial and Mouse Neuroblastoma Cell Lines. Viruses 2021, 13, 2522. [Google Scholar] [CrossRef] [PubMed]
- Yuan, S.; Chu, H.; Huang, J.; Zhao, X.; Ye, Z.W.; Lai, P.M.; Wen, L.; Cai, J.P.; Mo, Y.; Cao, J.; et al. Viruses Harness YxxØ Motif to Interact with Host AP2M1 for Replication: A Vulnerable Broad-Spectrum Antiviral Target. Sci. Adv. 2020, 6, aba7910. [Google Scholar] [CrossRef] [PubMed]
- Shihan, M.H.; Novo, S.G.; Le Marchand, S.J.; Wang, Y.; Duncan, M.K. A Simple Method for Quantitating Confocal Fluorescent Images. Biochem. Biophys. Rep. 2021, 25, 100916. [Google Scholar] [CrossRef]
- Wang, L.H.; Rothberg, K.G.; Anderson, R.G.W. Mis-Assembly of Clathrin Lattices on Endosomes Reveals a Regulatory Switch for Coated Pit Formation. J. Cell Biol. 1993, 123, 1107–1117. [Google Scholar] [CrossRef] [PubMed]
- Szewczyk-Roszczenko, O.K.; Roszczenko, P.; Shmakova, A.; Finiuk, N.; Holota, S.; Lesyk, R.; Bielawska, A.; Vassetzky, Y.; Bielawski, K. The Chemical Inhibitors of Endocytosis: From Mechanisms to Potential Clinical Applications. Cells 2023, 12, 2312. [Google Scholar] [CrossRef] [PubMed]
- ISO 10993-5:2009; Biological Evaluation of Medical Devices—Part 5: Tests for In Vitro Cytotoxicity. ISO: Geneva, Switzerland, 2009. Available online: https://www.iso.org/standard/36406.html/ (accessed on 19 September 2023).
- Andreu, S.; Agúndez, C.; Ripa, I.; López-Guerrero, J.A.; Bello-Morales, R. Pseudorabies Virus Uses Clathrin Mediated Endocytosis to Enter PK15 Swine Cell Line. Front. Microbiol. 2024, 15, 1332175. [Google Scholar] [CrossRef]
- Preta, G.; Cronin, J.G.; Sheldon, I.M. Dynasore—Not Just a Dynamin Inhibitor. Cell Commun. Signal 2015, 13, 24. [Google Scholar] [CrossRef] [PubMed]
- Rappoport, J.Z. Focusing on Clathrin-Mediated Endocytosis. Biochem. J. 2008, 412, 415–423. [Google Scholar] [CrossRef] [PubMed]
- Shang, C.; Zhuang, X.; Zhang, H.; Li, Y.; Zhu, Y.; Lu, J.; Ge, C.; Cong, J.; Li, T.; Tian, M.; et al. Inhibitors of Endosomal Acidification Suppress SARS-CoV-2 Replication and Relieve Viral Pneumonia in HACE2 Transgenic Mice. Virol. J. 2021, 18, 46. [Google Scholar] [CrossRef]
- Wang, H.; Yang, P.; Liu, K.; Guo, F.; Zhang, Y.; Zhang, G.; Jiang, C. SARS Coronavirus Entry into Host Cells through a Novel Clathrin- and Caveolae-Independent Endocytic Pathway. Cell Res. 2008, 18, 290–301. [Google Scholar] [CrossRef]
- Siragam, V.; Maltseva, M.; Castonguay, N.; Galipeau, Y.; Srinivasan, M.M.; Soto, J.H.; Dankar, S.; Langlois, M.-A. Seasonal Human Coronaviruses OC43, 229E, and NL63 Induce Cell Surface Modulation of Entry Receptors and Display Host Cell-Specific Viral Replication Kinetics. Microbiol. Spectr. 2024, 12, e04220–e04223. [Google Scholar] [CrossRef] [PubMed]
- Aït-Slimane, T.; Galmes, R.; Trugnan, G.; Maurice, M. Basolateral Internalization of GPI-Anchored Proteins Occurs via a Clathrin-Independent Flotillin-Dependent Pathway in Polarized Hepatic Cells. Mol. Biol. Cell 2009, 20, 3792. [Google Scholar] [CrossRef] [PubMed]
- Miki, T.; Takegami, Y.; Okawa, K.; Muraguchi, T.; Noda, M.; Takahashi, C. The Reversion-Inducing Cysteine-Rich Protein with Kazal Motifs (RECK) Interacts with Membrane Type 1 Matrix Metalloproteinase and CD13/Aminopeptidase N and Modulates Their Endocytic Pathways. J. Biol. Chem. 2007, 282, 12341–12352. [Google Scholar] [CrossRef]
- Tongmuang, N.; Yasamut, U.; Noisakran, S.; Sreekanth, G.P.; Yenchitsomanus, P.T.; Limjindaporn, T. Suppression of Μ1 Subunit of the Adaptor Protein Complex 2 Reduces Dengue Virus Release. Virus Genes 2020, 56, 27–36. [Google Scholar] [CrossRef]
- Tobys, D.; Kowalski, L.M.; Cziudaj, E.; Müller, S.; Zentis, P.; Pach, E.; Zigrino, P.; Blaeske, T.; Höning, S. Inhibition of Clathrin-Mediated Endocytosis by Knockdown of AP-2 Leads to Alterations in the Plasma Membrane Proteome. Traffic 2021, 22, 6–22. [Google Scholar] [CrossRef]
- Shirato, K.; Kanou, K.; Kawase, M.; Matsuyama, S. Clinical Isolates of Human Coronavirus 229E Bypass the Endosome for Cell Entry. J. Virol. 2017, 91, 10–1128. [Google Scholar] [CrossRef] [PubMed]
- Liu, D.X.; Liang, J.Q.; Fung, T.S. Human Coronavirus-229E, -OC43, -NL63, and -HKU1 (Coronaviridae). In Encyclopedia of Virology; Dennis Bamford, M.Z., Ed.; Elsevier: Amsterdam, The Netherlands, 2021; pp. 428–440. ISBN 9780128145166. [Google Scholar]
- Pfaender, S.; Mar, K.B.; Michailidis, E.; Kratzel, A.; Boys, I.N.; V’kovski, P.; Fan, W.; Kelly, J.N.; Hirt, D.; Ebert, N.; et al. LY6E Impairs Coronavirus Fusion and Confers Immune Control of Viral Disease. Nat. Microbiol. 2020, 5, 1330. [Google Scholar] [CrossRef] [PubMed]
- Wong, H.H.; Kumar, P.; Tay, F.P.L.; Moreau, D.; Liu, D.X.; Bard, F. Genome-Wide Screen Reveals Valosin-Containing Protein Requirement for Coronavirus Exit from Endosomes. J. Virol. 2015, 89, 11116. [Google Scholar] [CrossRef] [PubMed]
- Rennick, J.J.; Johnston, A.P.R.; Parton, R.G. Key Principles and Methods for Studying the Endocytosis of Biological and Nanoparticle Therapeutics. Nat. Nanotechnol. 2021, 16, 266–276. [Google Scholar] [CrossRef]






Disclaimer/Publisher’s Note: The statements, opinions and data contained in all publications are solely those of the individual author(s) and contributor(s) and not of MDPI and/or the editor(s). MDPI and/or the editor(s) disclaim responsibility for any injury to people or property resulting from any ideas, methods, instructions or products referred to in the content. |
© 2024 by the authors. Licensee MDPI, Basel, Switzerland. This article is an open access article distributed under the terms and conditions of the Creative Commons Attribution (CC BY) license (https://creativecommons.org/licenses/by/4.0/).
Share and Cite
Andreu, S.; Ripa, I.; López-Guerrero, J.A.; Bello-Morales, R. Human Coronavirus 229E Uses Clathrin-Mediated Endocytosis as a Route of Entry in Huh-7 Cells. Biomolecules 2024, 14, 1232. https://doi.org/10.3390/biom14101232
Andreu S, Ripa I, López-Guerrero JA, Bello-Morales R. Human Coronavirus 229E Uses Clathrin-Mediated Endocytosis as a Route of Entry in Huh-7 Cells. Biomolecules. 2024; 14(10):1232. https://doi.org/10.3390/biom14101232
Chicago/Turabian StyleAndreu, Sabina, Inés Ripa, José Antonio López-Guerrero, and Raquel Bello-Morales. 2024. "Human Coronavirus 229E Uses Clathrin-Mediated Endocytosis as a Route of Entry in Huh-7 Cells" Biomolecules 14, no. 10: 1232. https://doi.org/10.3390/biom14101232
APA StyleAndreu, S., Ripa, I., López-Guerrero, J. A., & Bello-Morales, R. (2024). Human Coronavirus 229E Uses Clathrin-Mediated Endocytosis as a Route of Entry in Huh-7 Cells. Biomolecules, 14(10), 1232. https://doi.org/10.3390/biom14101232

