Impact of SDF-1 and AMD3100 on Hair Follicle Dynamics in a Chronic Stress Model
Abstract
1. Introduction
2. Materials and Methods
Experimental Design Overview
3. Ethical Statement
3.1. Establishment of the C57 Mouse Model Induced by Chronic Unpredictable Stress (CUS)
3.2. Open Field Test
3.3. Tail Suspension Test
3.4. RNA Extraction and Transcriptome Sequencing
3.5. Differential Gene Expression and Functional Enrichment Analysis
3.6. Gene Selection through Machine Learning
3.7. Protein-Protein Interaction (PPI) Network Construction
3.8. Subcutaneous Injection Experiment of SDF-1 and AMD3100
3.9. Observation and Recording of Mouse Hair Growth
3.10. H&E Staining
3.11. Immunofluorescence Staining
3.12. Immunofluorescence Co-Localization Analysis
3.13. ELISA Experiment
3.14. Western Blot Experiment
3.15. Primary Skin Cell Culture and Transfection
3.16. Identification of Primary Skin Cells
3.17. Evaluation of Cell Growth and Migration Using CCK-8 and Wound Healing Test
3.18. RT-qPCR
3.19. Statistical Analysis
4. Results
4.1. Constructing a Chronic Stress Mouse Model Using CUS
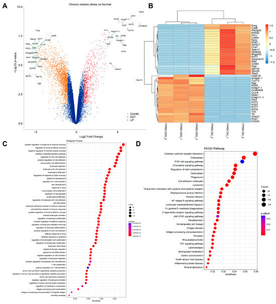
4.2. Transcriptome Sequencing Identifies Core Genes SDF-1/CXCR4 Involved in Chronic Stress-Induced Alopecia in Mice
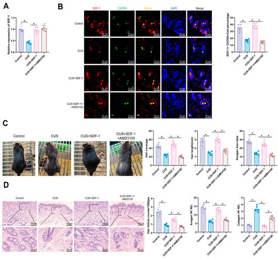
4.3. SDF-1 Promotes Hair Regrowth in CUS Mice through the CXCR4 Receptor
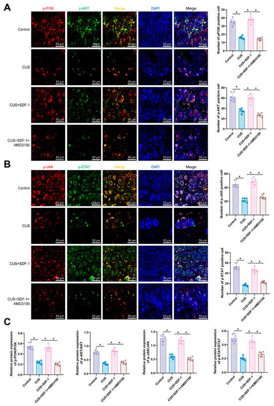
4.4. The Impact of SDF-1 on PI3K/Akt and JAK/STAT Pathways in Hair Follicle Cells
4.5. Silencing of the SDF-1 Gene Reduces p-PI3K/PI3K Expression and Inhibits Hair Follicle Cell Proliferation and Migration

5. Discussion
Supplementary Materials
Author Contributions
Funding
Institutional Review Board Statement
Data Availability Statement
Conflicts of Interest
References
- Morkuzu, S.; McLennan, A.L.; Kanapathy, M.; Mosahebi, A. Use of Activated Platelet-Rich Plasma (A-PRP) on Alopecia: A Systematic Review and Meta-Analysis. Aesthetic Surg. J. 2023, 43, NP631–NP649, correction in Aesthet. Surg, J. 2023, 43, NP728. [Google Scholar] [CrossRef] [PubMed]
- Wang, S.; Li, D.; Zou, M.; Wu, J.; Wang, X.; Yang, Y.; Li, X.; Yang, W. Efficacy of autologous platelet—rich plasma combined with a non—cross—linked hyaluronic acid compound in the treatment of female androgenetic alopecia: A retrospective, case—series study. J. Cosmet. Dermatol. 2023, 22, 3268–3275. [Google Scholar] [CrossRef] [PubMed]
- Passeron, T.; Zouboulis, C.; Tan, J.; Andersen, M.; Katta, R.; Lyu, X.; Aguilar, L.; Kerob, D.; Morita, A.; Krutmann, J.; et al. Adult skin acute stress responses to short-term environmental and internal aggression from exposome factors. J. Eur. Acad. Dermatol. Venereol. 2021, 35, 1963–1975. [Google Scholar] [CrossRef] [PubMed]
- Brockow, K.; Wurpts, G.; Trautmann, A.; Pfützner, W.; Treudler, R.; Bircher, A.J.; Brehler, R.; Buhl, T.; Dickel, H.; Fuchs, T.; et al. Guideline for allergological diagnosis of drug hypersensitivity reactions. Allergol. Sel. 2023, 7, 122–139. [Google Scholar] [CrossRef]
- Schut, C.; Dalgard, F.J.; Bewley, A.; Evers, A.W.; Gieler, U.; Lien, L.; Sampogna, F.; Ständer, S.; Tomás-Aragonés, L.; Vulink, N.; et al. Body dysmorphia in common skin diseases: Results of an observational, cross-sectional multicentre study among dermatological outpatients in 17 European countries *. Br. J. Dermatol. 2022, 187, 115–125. [Google Scholar] [CrossRef]
- Morinaga, H.; Mohri, Y.; Grachtchouk, M.; Asakawa, K.; Matsumura, H.; Oshima, M.; Takayama, N.; Kato, T.; Nishimori, Y.; Sorimachi, Y.; et al. Obesity accelerates hair thinning by stem cell-centric converging mechanisms. Nature 2021, 595, 266–271. [Google Scholar] [CrossRef]
- Kano, K.; Aoki, J.; Hla, T. Lysophospholipid Mediators in Health and Disease. Annu. Rev. Pathol. Mech. Dis. 2022, 17, 459–483. [Google Scholar] [CrossRef] [PubMed]
- Duan, J.; Greenberg, E.N.; Karri, S.S.; Andersen, B. The circadian clock and diseases of the skin. FEBS Lett. 2021, 595, 2413–2436. [Google Scholar] [CrossRef]
- Cambier, S.; Gouwy, M.; Proost, P. The chemokines CXCL8 and CXCL12: Molecular and functional properties, role in disease and efforts towards pharmacological intervention. Cell. Mol. Immunol. 2023, 20, 217–251. [Google Scholar] [CrossRef]
- Pillon, N.J.; Smith, J.A.B.; Alm, P.S.; Chibalin, A.V.; Alhusen, J.; Arner, E.; Carninci, P.; Fritz, T.; Otten, J.; Olsson, T.; et al. Distinctive exercise-induced inflammatory response and exerkine induction in skeletal muscle of people with type 2 diabetes. Sci. Adv. 2022, 8, eabo3192. [Google Scholar] [CrossRef]
- Liu, S.; Wang, Y.-N.; Ma, B.; Shao, J.; Liu, H.; Ge, S. Gingipain-Responsive Thermosensitive Hydrogel Loaded with SDF-1 Facilitates In Situ Periodontal Tissue Regeneration. ACS Appl. Mater. Interfaces 2021, 13, 36880–36893. [Google Scholar] [CrossRef] [PubMed]
- Khare, T.; Bissonnette, M.; Khare, S. CXCL12-CXCR4/CXCR7 Axis in Colorectal Cancer: Therapeutic Target in Preclinical and Clinical Studies. Int. J. Mol. Sci. 2021, 22, 7371. [Google Scholar] [CrossRef] [PubMed]
- Bao, S.; Darvishi, M.; Amin, A.H.; Al-Haideri, M.T.; Patra, I.; Kashikova, K.; Ahmad, I.; Alsaikhan, F.; Al-Qaim, Z.H.; Al-Gazally, M.E.; et al. CXC chemokine receptor 4 (CXCR4) blockade in cancer treatment. J. Cancer Res. Clin. Oncol. 2023, 149, 7945–7968. [Google Scholar] [CrossRef] [PubMed]
- Nkandeu, D.S.; Basson, C.; Joubert, A.M.; Serem, J.C.; Bipath, P.; Nyakudya, T.; Hlophe, Y. The involvement of a chemokine receptor antagonist CTCE-9908 and kynurenine metabolites in cancer development. Cell Biochem. Funct. 2022, 40, 608–622. [Google Scholar] [CrossRef] [PubMed]
- Song, B.; Chen, D.; Liu, Z.; Cheng, Y.; Zhang, Z.; Han, W.; Zhang, R.; Gong, Y. Stromal cell-derived factor-1 exerts opposing roles through CXCR4 and CXCR7 in angiotensin II-induced adventitial remodeling. Biochem. Biophys. Res. Commun. 2022, 594, 38–45. [Google Scholar] [CrossRef]
- Sadri, F.; Rezaei, Z.; Fereidouni, M. The significance of the SDF-1/CXCR4 signaling pathway in the normal development. Mol. Biol. Rep. 2022, 49, 3307–3320. [Google Scholar] [CrossRef]
- Su, L.; Hu, Z.; Yang, Y. Role of CXCR4 in the progression and therapy of acute leukaemia. Cell Prolif. 2021, 54, e13076. [Google Scholar] [CrossRef]
- Cao, J.; Zhu, W.; Yu, D.; Pan, L.; Zhong, L.; Xiao, Y.; Gao, Y.; Jiao, Y.; Zhang, Q.; Ji, J.; et al. The Involvement of SDF-1α/CXCR4 Axis in Radiation-Induced Acute Injury and Fibrosis of Skin. Radiat. Res. 2019, 192, 410–421. [Google Scholar] [CrossRef]
- Wang, L.; Chen, Y.; Wei, J.; Guo, F.; Li, L.; Han, Z.; Wang, Z.; Zhu, H.; Zhang, X.; Li, Z.; et al. Administration of nicotinamide mononucleotide improves oocyte quality of obese mice. Cell Prolif. 2022, 55, e13303. [Google Scholar] [CrossRef]
- Zhu, C.; Shi, S.; Jiang, P.; Huang, X.; Zhao, J.; Jin, Y.; Shen, Y.; Zhou, X.; Liu, H.; Cai, J. Curcumin Alleviates Hepatic Ischemia-Reperfusion Injury by Inhibiting Neutrophil Extracellular Traps Formation. J. Investig. Surg. 2023, 36, 2164813. [Google Scholar] [CrossRef]
- Zhang, P.; You, S.; Ding, X.; Luan, P.; Xu, J.; Cui, Q.; Wang, F.; Li, R.; Zhu, Y.; Zhang, J. Protective effect and underlying mechanism of muscone on acute cerebral ischemia-reperfusion injury in rats. J. Ethnopharmacol. 2023, 308, 116287. [Google Scholar] [CrossRef] [PubMed]
- Sun, Y.; Fang, Y.; Li, X.; Li, J.; Liu, D.; Wei, M.; Liao, Z.; Meng, Y.; Zhai, L.; Yokota, H.; et al. A static magnetic field enhances the repair of osteoarthritic cartilage by promoting the migration of stem cells and chondrogenesis. J. Orthop. Transl. 2023, 39, 43–54. [Google Scholar] [CrossRef] [PubMed]
- Donovan, J.; Brown, P. Euthanasia. Curr. Protoc. Immunol. 2006, 73, 1.8.1–1.8.4. [Google Scholar] [CrossRef]
- Li, C.; Su, Z.; Chen, Z.; Cao, J.; Liu, X.; Xu, F. Lactobacillus reuteri strain 8008 attenuated the aggravation of depressive-like behavior induced by CUMS in high-fat diet-fed mice through regulating the gut microbiota. Front. Pharmacol. 2023, 14, 1149185, correction in Front. Pharmacol. 2023, 214, 1318323. [Google Scholar] [CrossRef] [PubMed]
- Yang, K.; Wu, J.; Li, S.; Wang, S.; Zhang, J.; Wang, Y.-P.; Yan, Y.-S.; Hu, H.-Y.; Xiong, M.-F.; Bai, C.-B.; et al. NTRK1 knockdown induces mouse cognitive impairment and hippocampal neuronal damage through mitophagy suppression via inactivating the AMPK/ULK1/FUNDC1 pathway. Cell Death Discov. 2023, 9, 404. [Google Scholar] [CrossRef]
- Shi, Y.; Wu, X.; Zhou, J.; Cui, W.; Wang, J.; Hu, Q.; Zhang, S.; Han, L.; Zhou, M.; Luo, J.; et al. Single-Nucleus RNA Sequencing Reveals that Decorin Expression in the Amygdala Regulates Perineuronal Nets Expression and Fear Conditioning Response after Traumatic Brain Injury. Adv. Sci. 2022, 9, e2104112. [Google Scholar] [CrossRef]
- Ritchie, M.E.; Phipson, B.; Wu, D.; Hu, Y.; Law, C.W.; Shi, W.; Smyth, G.K. limma powers differential expression analyses for RNA-sequencing and microarray studies. Nucleic Acids Res. 2015, 43, e47. [Google Scholar] [CrossRef]
- Law, C.W.; Chen, Y.; Shi, W.; Smyth, G.K. Voom: Precision weights unlock linear model analysis tools for RNA-seq read counts. Genome Biol. 2014, 15, R29. [Google Scholar] [CrossRef]
- Kanehisa, M.; Sato, Y.; Kawashima, M.; Furumichi, M.; Tanabe, M. KEGG as a reference resource for gene and protein annotation. Nucleic Acids Res. 2016, 44, D457–D462. [Google Scholar] [CrossRef]
- Gavriel, Y.; Rabinovich-Nikitin, I.; Ezra, A.; Barbiro, B.; Solomon, B. Subcutaneous Administration of AMD3100 into Mice Models of Alzheimer’s Disease Ameliorated Cognitive Impairment, Reduced Neuroinflammation, and Improved Pathophysiological Markers. J. Alzheimer’s Dis. 2020, 78, 653–671. [Google Scholar] [CrossRef]
- Chen, Y.; Lin, S.; Sun, Y.; Guo, J.; Lu, Y.; Suen, C.; Zhang, J.; Zha, Z.; Ho, K.; Pan, X.; et al. Attenuation of subchondral bone abnormal changes in osteoarthritis by inhibition of SDF-1 signaling. Osteoarthr. Cartil. 2017, 25, 986–994. [Google Scholar] [CrossRef] [PubMed]
- Lee, Y.I.; Ham, S.; Lee, S.G.; Jung, I.; Suk, J.; Yoo, J.; Choi, S.-Y.; Lee, J.H. An Exploratory In Vivo Study on the Effect of Annurca Apple Extract on Hair Growth in Mice. Curr. Issues Mol. Biol. 2022, 44, 6280–6289. [Google Scholar] [CrossRef] [PubMed]
- Li, Z.; Gao, M.; Yang, B.; Zhang, H.; Wang, K.; Liu, Z.; Xiao, X.; Yang, M. Naringin attenuates MLC phosphorylation and NF-κB activation to protect sepsis-induced intestinal injury via RhoA/ROCK pathway. Biomed. Pharmacother. 2018, 103, 50–58. [Google Scholar] [CrossRef]
- Chen, L.; Zhong, X.; Cao, W.; Mao, M.; Li, W.; Yang, H.; Li, M.; Shi, M.; Zhang, Y.; Deng, Y.; et al. JQ1 as a BRD4 Inhibitor Blocks Inflammatory Pyroptosis-Related Acute Colon Injury Induced by LPS. Front. Immunol. 2021, 12, 609319. [Google Scholar] [CrossRef] [PubMed]
- Du, M.; Gu, J.; Liu, C.; Liu, N.; Yu, Z.; Zhou, C.; Heng, W.; Cao, Z.; Wei, F.; Zhu, K.; et al. Genome-wide CRISPR screen identified Rad18 as a determinant of doxorubicin sensitivity in osteosarcoma. J. Exp. Clin. Cancer Res. 2022, 41, 154. [Google Scholar] [CrossRef] [PubMed]
- Wu, H.-Y.; Liu, K.; Zhang, J.-L. LINC00240/miR-155 axis regulates function of trophoblasts and M2 macrophage polarization via modulating oxidative stress-induced pyroptosis in preeclampsia. Mol. Med. 2022, 28, 119. [Google Scholar] [CrossRef]
- Yu, L.; Xu, H.; Zhang, S.; Chen, J.; Yu, Z. SDC1 promotes cisplatin resistance in hepatic carcinoma cells via PI3K-AKT pathway. Hum. Cell 2020, 33, 721–729. [Google Scholar] [CrossRef]
- Tsitsipatis, D.; Martindale, J.L.; Mazan-Mamczarz, K.; Herman, A.B.; Piao, Y.; Banskota, N.; Yang, J.; Cui, L.; Anerillas, C.; Chang, M.; et al. Transcriptomes of human primary skin fibroblasts of healthy individuals reveal age-associated mRNAs and long noncoding RNAs. Aging Cell 2023, 22, e13915. [Google Scholar] [CrossRef]
- Zhou, J.; Jiang, Y.; Chen, H.; Wu, Y.; Zhang, L. Tanshinone I attenuates the malignant biological properties of ovarian cancer by inducing apoptosis and autophagy via the inactivation of PI3K/AKT/mTOR pathway. Cell Prolif. 2020, 53, e12739. [Google Scholar] [CrossRef] [PubMed]
- Tan, G.; Li, J.; Yang, Q.; Wu, A.; Qu, D.-Y.; Wang, Y.; Ye, L.; Bao, J.; Shao, Y. Air pollutant particulate matter 2.5 induces dry eye syndrome in mice. Sci. Rep. 2018, 8, 17828. [Google Scholar] [CrossRef]
- Ayuk, S.M.; Abrahamse, H.; Houreld, N.N. The role of photobiomodulation on gene expression of cell adhesion molecules in diabetic wounded fibroblasts in vitro. J. Photochem. Photobiol. B Biol. 2016, 161, 368–374. [Google Scholar] [CrossRef] [PubMed]
- Picard, K.; Bisht, K.; Poggini, S.; Garofalo, S.; Golia, M.T.; Basilico, B.; Abdallah, F.; Albanese, N.C.; Amrein, I.; Vernoux, N.; et al. Microglial-glucocorticoid receptor depletion alters the response of hippocampal microglia and neurons in a chronic unpredictable mild stress paradigm in female mice. Brain Behav. Immun. 2021, 97, 423–439. [Google Scholar] [CrossRef] [PubMed]
- Lutz, C.K.; Menard, M.T.; Rosenberg, K.; Meyer, J.S.; Novak, M.A. Alopecia in rhesus macaques (Macaca mulatta): Association with pregnancy and chronic stress. J. Med. Primatol. 2019, 48, 251–256. [Google Scholar] [CrossRef] [PubMed]
- Beltran-Ornelas, J.H.M.; Silva-Velasco, D.L.; Tapia-Martínez, J.A.; Sánchez-López, A.; Cano-Europa, E.; de la Cruz, S.H.; Centurión, D. Sodium Hydrosulfide Reverts Chronic Stress–Induced Cardiovascular Alterations by Reducing Oxidative Stress. J. Cardiovasc. Pharmacol. 2024, 83, 317–329. [Google Scholar] [CrossRef] [PubMed]
- Lam, P.H.; Chen, E.; Jiang, T.; Moon, H.; Passarelli, V.; Kim, J.; Miller, G.E. Responsive parental support buffers the link between chronic stress and cardiometabolic risk among adolescents. Brain Behav. Immun. 2024, 116, 114–123. [Google Scholar] [CrossRef]
- Li, S.; Wang, Y.; Gao, G.; Guo, X.; Zhang, Y.; Zhang, Z.; Wang, Y.; Zhang, J.; Wang, J.; Li, L.; et al. Transcutaneous Auricular Vagus Nerve Stimulation at 20 Hz Improves Depression-like Behaviors and Down-Regulates the Hyperactivity of HPA Axis in Chronic Unpredictable Mild Stress Model Rats. Front. Neurosci. 2020, 14, 680. [Google Scholar] [CrossRef]
- Shin, H.C.; Jo, B.G.; Lee, C.; Lee, K.; Namgung, U. Hippocampal activation of 5-HT1B receptors and BDNF production by vagus nerve stimulation in rats under chronic restraint stress. Eur. J. Neurosci. 2019, 50, 1820–1830. [Google Scholar] [CrossRef]
- Markov, D.D.; Novosadova, E.V. Chronic Unpredictable Mild Stress Model of Depression: Possible Sources of Poor Reproducibility and Latent Variables. Biology 2022, 11, 1621. [Google Scholar] [CrossRef]
- Chen, Y.; Fan, Z.; Wang, X.; Mo, M.; Bin Zeng, S.; Xu, R.-H.; Wang, X.; Wu, Y. PI3K/Akt signaling pathway is essential for de novo hair follicle regeneration. Stem Cell Res. Ther. 2020, 11, 144. [Google Scholar] [CrossRef]
- Wang, E.C.; Dai, Z.; Ferrante, A.W.; Drake, C.G.; Christiano, A.M. A Subset of TREM2+ Dermal Macrophages Secretes Oncostatin M to Maintain Hair Follicle Stem Cell Quiescence and Inhibit Hair Growth. Cell Stem Cell 2019, 24, 654–669.e6. [Google Scholar] [CrossRef]
- Collins, N.; Han, S.-J.; Enamorado, M.; Link, V.M.; Huang, B.; Moseman, E.A.; Kishton, R.J.; Shannon, J.P.; Dixit, D.; Schwab, S.R.; et al. The Bone Marrow Protects and Optimizes Immunological Memory during Dietary Restriction. Cell 2019, 178, 1088–1101. [Google Scholar] [CrossRef] [PubMed]
- Li, Y.; Qu, J.; Shelat, H.; Gao, S.; Wassler, M.; Geng, Y.-J. Clusterin induces CXCR4 expression and migration of cardiac progenitor cells. Exp. Cell Res. 2010, 316, 3435–3442. [Google Scholar] [CrossRef]
- Yari, A.; Heidari, F.; Veijouye, S.J.; Nobakht, M. Hair follicle stem cells promote cutaneous wound healing through the SDF-1α/CXCR4 axis: An animal model. J. Wound Care 2020, 29, 526–536. [Google Scholar] [CrossRef]
- Belmadani, A.; Jung, H.; Ren, D.; Miller, R.J. The chemokine SDF-1/CXCL12 regulates the migration of melanocyte progenitors in mouse hair follicles. Differentiation 2009, 77, 395–411. [Google Scholar] [CrossRef] [PubMed]
- Lin, Q.; Wesson, R.N.; Maeda, H.; Wang, Y.; Cui, Z.; Liu, J.O.; Cameron, A.M.; Gao, B.; Montgomery, R.A.; Williams, G.M.; et al. Pharmacological mobilization of endogenous stem cells significantly promotes skin regeneration after full-thickness excision: The synergistic activity of AMD3100 and tacrolimus. J. Investig. Dermatol. 2014, 134, 2458–2468. [Google Scholar] [CrossRef] [PubMed]
- Athari, S.S. Targeting cell signaling in allergic asthma. Signal Transduct. Target. Ther. 2019, 4, 45. [Google Scholar] [CrossRef] [PubMed]
- Ding, Y.; Xue, X.; Liu, Z.; Ye, Y.; Xiao, P.; Pu, Y.; Guan, W.; Mwacharo, J.M.; Ma, Y.; Zhao, Q. Expression Profiling and Functional Characterization of miR-26a and miR-130a in Regulating Zhongwei Goat Hair Development via the TGF-β/SMAD Pathway. Int. J. Mol. Sci. 2020, 21, 5076. [Google Scholar] [CrossRef]
- Bhat, B.; Yaseen, M.; Singh, A.; Ahmad, S.M.; Ganai, N.A. Identification of potential key genes and pathways associated with the Pashmina fiber initiation using RNA-Seq and integrated bioinformatics analysis. Sci. Rep. 2021, 11, 1766. [Google Scholar] [CrossRef]
- Li, C.; Feng, C.; Ma, G.; Fu, S.; Chen, M.; Zhang, W.; Li, J. Time-course RNA-seq analysis reveals stage-specific and melatonin-triggered gene expression patterns during the hair follicle growth cycle in Capra hircus. BMC Genom. 2022, 23, 140. [Google Scholar] [CrossRef]
- Zhang, J.; Wallace, S.J.; Shiu, M.Y.; Smith, I.; Rhind, S.G.; Langlois, V.S. Human hair follicle transcriptome profiling: A minimally invasive tool to assess molecular adaptations upon low-volume, high-intensity interval training. Physiol. Rep. 2017, 5, e13534. [Google Scholar] [CrossRef]
- Lensing, M.; Jabbari, A. An overview of JAK/STAT pathways and JAK inhibition in alopecia areata. Front. Immunol. 2022, 13, 955035. [Google Scholar] [CrossRef] [PubMed]
- Sterkens, A.; Lambert, J.; Bervoets, A. Alopecia areata: A review on diagnosis, immunological etiopathogenesis and treatment options. Clin. Exp. Med. 2021, 21, 215–230. [Google Scholar] [CrossRef] [PubMed]
- Cai, B.; Lin, D.; Li, Y.; Wang, L.; Xie, J.; Dai, T.; Liu, F.; Tang, M.; Tian, L.; Yuan, Y.; et al. N2-Polarized Neutrophils Guide Bone Mesenchymal Stem Cell Recruitment and Initiate Bone Regeneration: A Missing Piece of the Bone Regeneration Puzzle. Adv. Sci. 2021, 8, e2100584. [Google Scholar] [CrossRef]
- Zhao, Y.; Pu, G.; Li, Y.; Jiang, H.; Zhang, Q.; Chen, P.; Lu, Q.; Wang, M.; Yang, R. Serum Levels of CXCR4, SDF-1, MCP-1, NF-κB and ERK1/2 in Patients with Skeletal Fluorosis. Int. J. Environ. Res. Public Health 2022, 19, 16555. [Google Scholar] [CrossRef] [PubMed]
- Qin, H.; Zhao, X.; Hu, Y.J.; Wang, S.; Ma, Y.; He, S.; Shen, K.; Wan, H.; Cui, Z.; Yu, B. Inhibition of SDF-1/CXCR4 Axis to Alleviate Abnormal Bone Formation and Angiogenesis Could Improve the Subchondral Bone Microenvironment in Osteoarthritis. BioMed Res. Int. 2021, 2021, 8852574. [Google Scholar] [CrossRef] [PubMed]
- Yu, S.-C.; Lee, C.-W.; Pang, J.-H.S.; Wu, C.-H.; Lin, S.-E.; Chung, Y.-H.; Tsai, C.-L.; Hsieh, S.-Y.; Yu, M.-C. SOX4 activates CXCL12 in hepatocellular carcinoma cells to modulate endothelial cell migration and angiogenesis in vivo. Oncogene 2020, 39, 4695–4710. [Google Scholar] [CrossRef]
- Yu, P.; Cheng, L.; Xia, W.; Liu, D.; Yu, J.; Zhou, Y.; Zheng, Y. KLF9 inhibits the proliferation, invasion, and migration of renal cell carcinoma through the SDF-1/CXCR4 axis. Kaohsiung J. Med. Sci. 2023, 39, 587–595. [Google Scholar] [CrossRef]






Disclaimer/Publisher’s Note: The statements, opinions and data contained in all publications are solely those of the individual author(s) and contributor(s) and not of MDPI and/or the editor(s). MDPI and/or the editor(s) disclaim responsibility for any injury to people or property resulting from any ideas, methods, instructions or products referred to in the content. |
© 2024 by the authors. Licensee MDPI, Basel, Switzerland. This article is an open access article distributed under the terms and conditions of the Creative Commons Attribution (CC BY) license (https://creativecommons.org/licenses/by/4.0/).
Share and Cite
Zhao, Y.; Liang, W.; Liu, Z.; Chen, X.; Lin, C. Impact of SDF-1 and AMD3100 on Hair Follicle Dynamics in a Chronic Stress Model. Biomolecules 2024, 14, 1206. https://doi.org/10.3390/biom14101206
Zhao Y, Liang W, Liu Z, Chen X, Lin C. Impact of SDF-1 and AMD3100 on Hair Follicle Dynamics in a Chronic Stress Model. Biomolecules. 2024; 14(10):1206. https://doi.org/10.3390/biom14101206
Chicago/Turabian StyleZhao, Yinglin, Wenzi Liang, Zhehui Liu, Xiuwen Chen, and Changmin Lin. 2024. "Impact of SDF-1 and AMD3100 on Hair Follicle Dynamics in a Chronic Stress Model" Biomolecules 14, no. 10: 1206. https://doi.org/10.3390/biom14101206
APA StyleZhao, Y., Liang, W., Liu, Z., Chen, X., & Lin, C. (2024). Impact of SDF-1 and AMD3100 on Hair Follicle Dynamics in a Chronic Stress Model. Biomolecules, 14(10), 1206. https://doi.org/10.3390/biom14101206
