An Extracellular/Membrane-Bound S100P Pool Regulates Motility and Invasion of Human Extravillous Trophoblast Lines and Primary Cells
Abstract
1. Introduction
2. Materials and Methods
2.1. Human Placental Tissues
2.2. Cell Lines and Culture
2.3. EVT Purification
2.4. Plasma Membrane Isolation
2.5. Biotinylation
2.6. Immunofluorescent Staining
2.7. Immunohistochemistry
2.8. Motility/Invasion Assay
2.9. Cell Counting and Viability Using Trypan Blue Exclusion
2.10. Statistical Analysis
3. Results
3.1. S100P Is Localised to the Plasma Membrane of Human First Trimester EVTs In Vivo
3.2. Pools of S100P Are Localised in the Region of the Plasma Membrane in Human Trophoblast Cell Lines and First Trimester EVTs Trophoblasts in Culture
3.3. S100P Is Found Associated at the Cell Surface of the Plasma Membrane in Trophoblast Cells
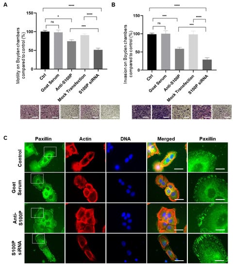
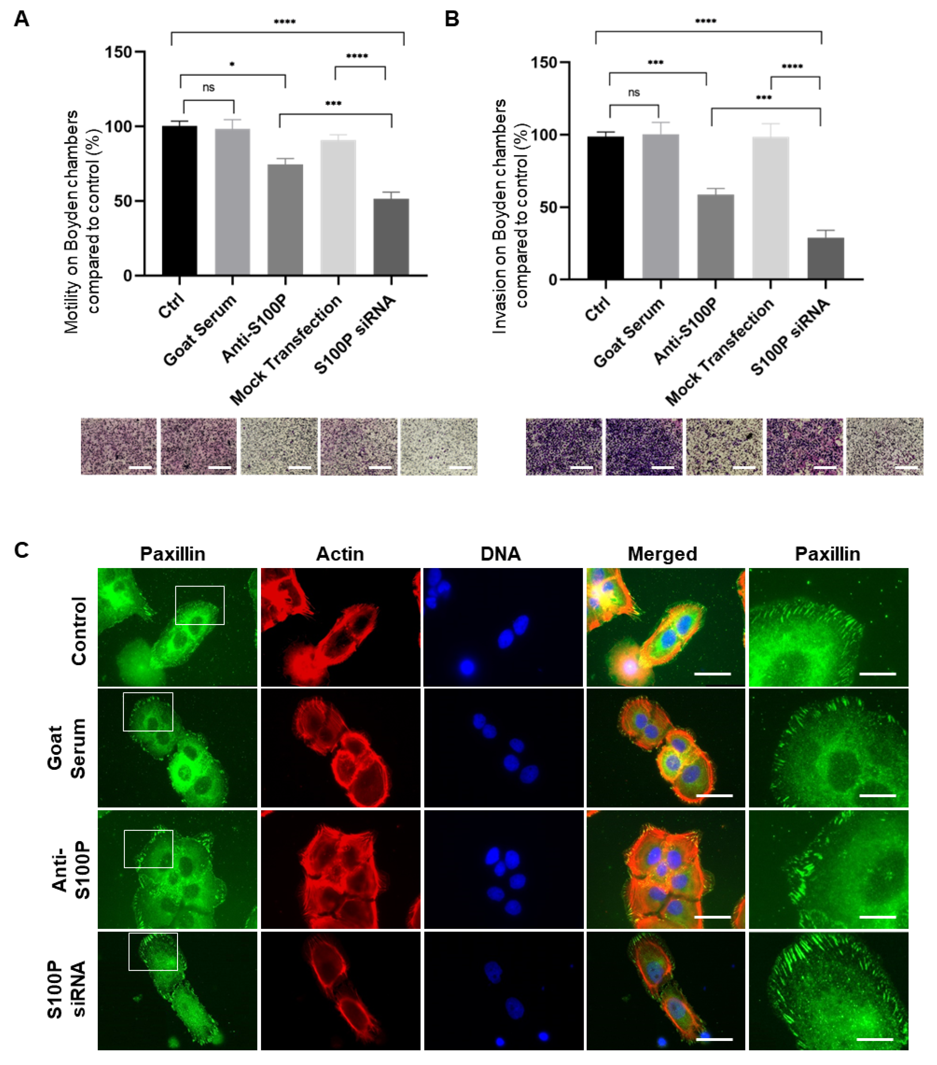
3.4. Inhibition of Extracellular Cell Surface S100P Results in Significant Reductions in Jeg-3 and HTR8/SVneo Cell Migration and Invasion
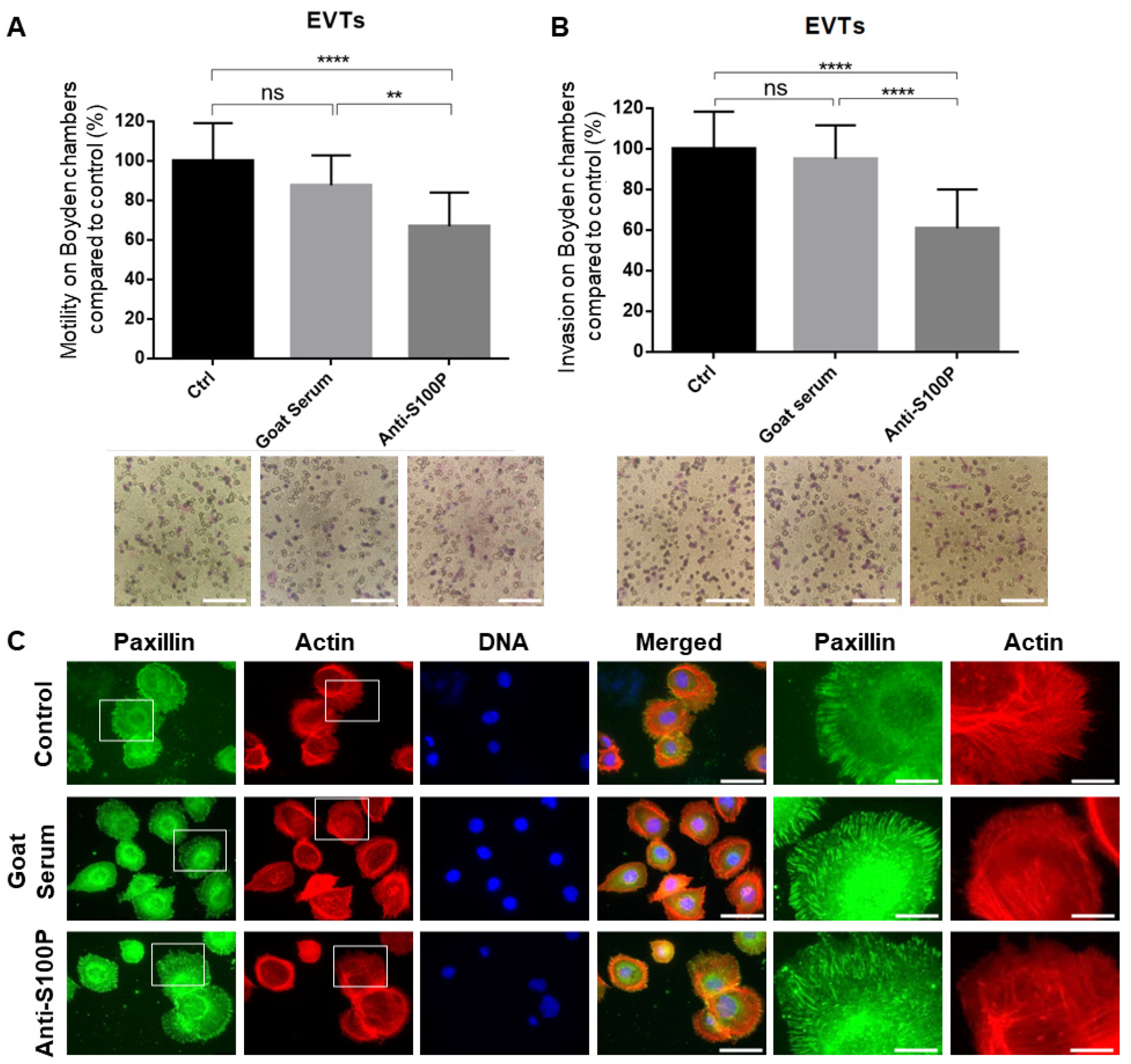
3.5. Inhibition of Extracellular Cell Surface S100P Reduces Motility and Invasion of Primary EVTs
3.6. Inhibition of Extracellular Cell Surface S100P Does Not Affect Jeg-3 and HTR8/SVneo Cell Viability and Proliferation
4. Discussion
Supplementary Materials
Author Contributions
Funding
Institutional Review Board Statement
Informed Consent Statement
Data Availability Statement
Acknowledgments
Conflicts of Interest
References
- Huppertz, B. Traditional and New Routes of Trophoblast Invasion and Their Implications for Pregnancy Diseases. Int. J. Mol. Sci. 2019, 21, 289. [Google Scholar] [CrossRef] [PubMed]
- Huppertz, B. The Critical Role of Abnormal Trophoblast Development in the Etiology of Preeclampsia. Curr. Pharm. Biotechnol. 2018, 19, 771–780. [Google Scholar] [CrossRef]
- Yu, Y.; Fang, L.; Wang, S.; Li, Y.; Guo, Y.; Sun, Y.P. Amphiregulin promotes trophoblast invasion and increases MMP9/TIMP1 ratio through ERK1/2 and Akt signal pathways. Life Sci. 2019, 236, 116899. [Google Scholar] [CrossRef] [PubMed]
- Clabault, H.; Cohen, M.; Vaillancourt, C.; Sanderson, J.T. Effects of selective serotonin-reuptake inhibitors (SSRIs) in JEG-3 and HIPEC cell models of the extravillous trophoblast. Placenta 2018, 72–73, 62–73. [Google Scholar] [CrossRef]
- Le, H.T.; Atif, J.; Mara, D.L.; Castellana, B.; Treissman, J.; Baltayeva, J.; Beristain, A.G. ADAM8 localizes to extravillous trophoblasts within the maternal-fetal interface and potentiates trophoblast cell line migration through a beta1 integrin-mediated mechanism. Mol. Hum. Reprod. 2018, 24, 495–509. [Google Scholar] [CrossRef]
- Duzyj, C.M.; Buhimschi, I.A.; Motawea, H.; Laky, C.A.; Cozzini, G.; Zhao, G.; Funai, E.F.; Buhimschi, C.S. The invasive phenotype of placenta accreta extravillous trophoblasts associates with loss of E-cadherin. Placenta 2015, 36, 645–651. [Google Scholar] [CrossRef] [PubMed]
- West, R.C.; Bouma, G.J.; Winger, Q.A. Shifting perspectives from “oncogenic” to oncofetal proteins; how these factors drive placental development. Reprod. Biol. Endocrinol. RBE 2018, 16, 101. [Google Scholar] [CrossRef]
- Tabrizi, M.E.A.; Gupta, J.K.; Gross, S.R. Ezrin and Its Phosphorylated Thr567 Form Are Key Regulators of Human Extravillous Trophoblast Motility and Invasion. Cells 2023, 12, 711. [Google Scholar] [CrossRef]
- Tabrizi, M.E.A.; Lancaster, T.L.; Ismail, T.M.; Georgiadou, A.; Ganguly, A.; Mistry, J.J.; Wang, K.; Rudland, P.S.; Ahmad, S.; Gross, S.R. S100P enhances the motility and invasion of human trophoblast cell lines. Sci. Rep. 2018, 8, 11488. [Google Scholar] [CrossRef]
- Ohuchida, K.; Mizumoto, K.; Egami, T.; Yamaguchi, H.; Fujii, K.; Konomi, H.; Nagai, E.; Yamaguchi, K.; Tsuneyoshi, M.; Tanaka, M. S100P is an early developmental marker of pancreatic carcinogenesis. Clin. Cancer Res. 2006, 12, 5411–5416. [Google Scholar] [CrossRef]
- Missiaglia, E.; Blaveri, E.; Terris, B.; Wang, Y.H.; Costello, E.; Neoptolemos, J.P.; Crnogorac-Jurcevic, T.; Lemoine, N.R. Analysis of gene expression in cancer cell lines identifies candidate markers for pancreatic tumorigenesis and metastasis. Int. J. Cancer 2004, 112, 100–112. [Google Scholar] [CrossRef] [PubMed]
- Maciejczyk, A.; Lacko, A.; Ekiert, M.; Jagoda, E.; Wysocka, T.; Matkowski, R.; Halon, A.; Gyorffy, B.; Lage, H.; Surowiak, P. Elevated nuclear S100P expression is associated with poor survival in early breast cancer patients. Histol. Histopathol. 2013, 28, 513–524. [Google Scholar]
- Wang, G.; Platt-Higgins, A.; Carroll, J.; de Silva Rudland, S.; Winstanley, J.; Barraclough, R.; Rudland, P.S. Induction of metastasis by S100P in a rat mammary model and its association with poor survival of breast cancer patients. Cancer Res. 2006, 66, 1199–1207. [Google Scholar] [CrossRef] [PubMed]
- Rehbein, G.; Simm, A.; Hofmann, H.S.; Silber, R.E.; Bartling, B. Molecular regulation of S100P in human lung adenocarcinomas. Int. J. Mol. Med. 2008, 22, 69–77. [Google Scholar] [CrossRef] [PubMed]
- Bartling, B.; Rehbein, G.; Schmitt, W.D.; Hofmann, H.S.; Silber, R.E.; Simm, A. S100A2-S100P expression profile and diagnosis of non-small cell lung carcinoma: Impairment by advanced tumour stages and neoadjuvant chemotherapy. Eur. J. Cancer 2007, 43, 1935–1943. [Google Scholar] [CrossRef]
- Du, M.; Wang, G.; Ismail, T.M.; Gross, S.; Fernig, D.G.; Barraclough, R.; Rudland, P.S. S100P dissociates myosin IIA filaments and focal adhesion sites to reduce cell adhesion and enhance cell migration. J. Biol. Chem. 2012, 287, 15330–15344. [Google Scholar] [CrossRef]
- Austermann, J.; Nazmi, A.R.; Muller-Tidow, C.; Gerke, V. Characterization of the Ca2+-regulated ezrin-S100P interaction and its role in tumor cell migration. J. Biol. Chem. 2008, 283, 29331–29340. [Google Scholar] [CrossRef]
- Arumugam, T.; Simeone, D.M.; Van Golen, K.; Logsdon, C.D. S100P promotes pancreatic cancer growth, survival, and invasion. Clin. Cancer Res. 2005, 11, 5356–5364. [Google Scholar] [CrossRef]
- Zhou, C.; Zhong, Q.; Rhodes, L.V.; Townley, I.; Bratton, M.R.; Zhang, Q.; Martin, E.C.; Elliott, S.; Collins-Burow, B.M.; Burow, M.E.; et al. Proteomic analysis of acquired tamoxifen resistance in MCF-7 cells reveals expression signatures associated with enhanced migration. Breast Cancer Res. BCR 2012, 14, R45. [Google Scholar] [CrossRef]
- Gross, S.R.; Sin, C.G.; Barraclough, R.; Rudland, P.S. Joining S100 proteins and migration: For better or for worse, in sickness and in health. Cell Mol. Life Sci. 2014, 71, 1551–1579. [Google Scholar] [CrossRef]
- Heil, A.; Nazmi, A.R.; Koltzscher, M.; Poeter, M.; Austermann, J.; Assard, N.; Baudier, J.; Kaibuchi, K.; Gerke, V. S100P is a novel interaction partner and regulator of IQGAP1. J. Biol. Chem. 2011, 286, 7227–7238. [Google Scholar] [CrossRef] [PubMed]
- Du, M.; Wang, G.; Barsukov, I.L.; Gross, S.R.; Smith, R.; Rudland, P.S. Direct interaction of metastasis-inducing S100P protein with tubulin causes enhanced cell migration without changes in cell adhesion. Biochem. J. 2020, 477, 1159–1178. [Google Scholar] [CrossRef] [PubMed]
- Clarke, C.J.; Gross, S.R.; Ismail, T.M.; Rudland, P.S.; Al-Medhtiy, M.; Santangeli, M.; Barraclough, R. Activation of tissue plasminogen activator by metastasis-inducing S100P protein. Biochem. J. 2017, 474, 3227–3240. [Google Scholar] [CrossRef][Green Version]
- Ismail, T.M.; Gross, S.R.; Lancaster, T.; Rudland, P.S.; Barraclough, R. The Role of the C-Terminal Lysine of S100P in S100P-Induced Cell Migration and Metastasis. Biomolecules 2021, 11, 1471. [Google Scholar] [CrossRef]
- Zhou, T.; Wang, H.; Zhang, S.; Jiang, X.; Wei, X. S100P is a potential molecular target of cadmium-induced inhibition of human placental trophoblast cell proliferation. Exp. Toxicol. Pathol. 2016, 68, 565–570. [Google Scholar] [CrossRef]
- Zhu, H.Y.; Wang, J.X.; Tong, X.M.; Xue, Y.M.; Zhang, S.Y. S100P regulates trophoblast-like cell proliferation via P38 MAPK pathway. Gynecol. Endocrinol. 2015, 31, 796–800. [Google Scholar] [CrossRef] [PubMed]
- Zhu, H.Y.; Tong, X.M.; Lin, X.N.; Jiang, L.Y.; Wang, J.X.; Zhang, S.Y. Expression and Distribution of Calcium-Binding Protein S100P in Human Placenta during Pregnancy. Int. J. Fertil. Steril. 2015, 8, 445–452. [Google Scholar]
- Becker, T.; Gerke, V.; Kube, E.; Weber, K. S100P, a novel Ca2+-binding protein from human placenta. cDNA cloning, recombinant protein expression and Ca2+ binding properties. Eur. J. Biochem. 1992, 207, 541–547. [Google Scholar] [CrossRef] [PubMed]
- Emoto, Y.; Kobayashi, R.; Akatsuka, H.; Hidaka, H. Purification and characterization of a new member of the S-100 protein family from human placenta. Biochem. Biophys. Res. Commun. 1992, 182, 1246–1253. [Google Scholar] [CrossRef]
- Parkkila, S.; Pan, P.W.; Ward, A.; Gibadulinova, A.; Oveckova, I.; Pastorekova, S.; Pastorek, J.; Martinez, A.R.; Helin, H.O.; Isola, J. The calcium-binding protein S100P in normal and malignant human tissues. BMC Clin. Pathol. 2008, 8, 2. [Google Scholar] [CrossRef]
- Male, V.; Gardner, L.; Moffett, A. Isolation of cells from the feto-maternal interface. Curr. Protoc. Immunol. 2012, 7, 1–11. [Google Scholar] [CrossRef]
- Goh Then Sin, C.; Hersch, N.; Rudland, P.S.; Barraclough, R.; Hoffmann, B.; Gross, S.R. S100A4 downregulates filopodia formation through increased dynamic instability. Cell Adh. Migr. 2011, 5, 439–447. [Google Scholar] [CrossRef]
- Patel, R.N.; Quack, K.C.; Hill, J.A.; Schust, D.J. Expression of membrane-bound HLA-G at the maternal-fetal interface is not associated with pregnancy maintenance among patients with idiopathic recurrent pregnancy loss. Mol. Hum. Reprod. 2003, 9, 551–557. [Google Scholar] [CrossRef] [PubMed][Green Version]
- Danylchuk, D.I.; Moon, S.; Xu, K.; Klymchenko, A.S. Switchable Solvatochromic Probes for Live-Cell Super-resolution Imaging of Plasma Membrane Organization. Angew. Chem. Int. Ed. Engl. 2019, 58, 14920–14924. [Google Scholar] [CrossRef] [PubMed]
- Sharonov, A.; Hochstrasser, R.M. Wide-field subdiffraction imaging by accumulated binding of diffusing probes. Proc. Natl. Acad. Sci. USA 2006, 103, 18911–18916. [Google Scholar] [CrossRef] [PubMed]
- Mukherjee, S.; Raghuraman, H.; Chattopadhyay, A. Membrane localization and dynamics of Nile Red: Effect of cholesterol. Biochim. Biophys. Acta 2007, 1768, 59–66. [Google Scholar] [CrossRef]
- Harris, L.K.; Jones, C.J.; Aplin, J.D. Adhesion molecules in human trophoblast—A review. II. extravillous trophoblast. Placenta 2009, 30, 299–304. [Google Scholar] [CrossRef]
- Gu, W.W.; Yang, L.; Zhen, X.X.; Gu, Y.; Xu, H.; Liu, M.; Yang, Q.; Zhang, X.; Wang, J. Silencing SEC5 inhibits trophoblast invasion via integrin/Ca2+ signaling. Reproduction 2020, 159, 59–71. [Google Scholar] [CrossRef]
- Akoumianaki, T.; Kardassis, D.; Polioudaki, H.; Georgatos, S.D.; Theodoropoulos, P.A. Nucleocytoplasmic shuttling of soluble tubulin in mammalian cells. J. Cell Sci. 2009, 122, 1111–1118. [Google Scholar] [CrossRef]
- Williams, T.M.; Lisanti, M.P. The caveolin proteins. Genome Biol. 2004, 5, 214. [Google Scholar] [CrossRef]
- Dakhel, S.; Padilla, L.; Adan, J.; Masa, M.; Martinez, J.M.; Roque, L.; Coll, T.; Hervas, R.; Calvis, C.; Messeguer, R.; et al. S100P antibody-mediated therapy as a new promising strategy for the treatment of pancreatic cancer. Oncogenesis 2014, 3, e92. [Google Scholar] [CrossRef]
- Shiverick, K.T.; King, A.; Frank, H.; Whitley, G.S.; Cartwright, J.E.; Schneider, H. Cell culture models of human trophoblast II: Trophoblast cell lines—A workshop report. Placenta 2001, 22 (Suppl. A), S104–S106. [Google Scholar] [CrossRef] [PubMed]
- Hannan, N.J.; Paiva, P.; Dimitriadis, E.; Salamonsen, L.A. Models for study of human embryo implantation: Choice of cell lines? Biol. Reprod 2010, 82, 235–245. [Google Scholar] [CrossRef] [PubMed]
- Wehrle-Haller, B. Structure and function of focal adhesions. Curr. Opin. Cell Biol. 2012, 24, 116–124. [Google Scholar] [CrossRef]
- Zaidel-Bar, R.; Itzkovitz, S.; Ma’ayan, A.; Iyengar, R.; Geiger, B. Functional atlas of the integrin adhesome. Nat. Cell Biol. 2007, 9, 858–867. [Google Scholar] [CrossRef] [PubMed]
- Ellis, S.A.; Palmer, M.S.; McMichael, A.J. Human trophoblast and the choriocarcinoma cell line BeWo express a truncated HLA Class I molecule. J. Immunol. 1990, 144, 731–735. [Google Scholar] [CrossRef]
- Tilburgs, T.; Crespo, A.C.; van der Zwan, A.; Rybalov, B.; Raj, T.; Stranger, B.; Gardner, L.; Moffett, A.; Strominger, J.L. Human HLA-G+ extravillous trophoblasts: Immune-activating cells that interact with decidual leukocytes. Proc. Natl. Acad. Sci. USA 2015, 112, 7219–7224. [Google Scholar] [CrossRef]
- De Luca, L.C.; Le, H.T.; Mara, D.L.; Beristain, A.G. ADAM28 localizes to HLA-G(+) trophoblasts and promotes column cell outgrowth. Placenta 2017, 55, 71–80. [Google Scholar] [CrossRef]
- Davies, J.E.; Pollheimer, J.; Yong, H.E.; Kokkinos, M.I.; Kalionis, B.; Knofler, M.; Murthi, P. Epithelial-mesenchymal transition during extravillous trophoblast differentiation. Cell Adh. Migr. 2016, 10, 310–321. [Google Scholar] [CrossRef]
- Chen, A.; Arora, P.D.; Lai, C.C.; Copeland, J.W.; Moraes, T.F.; McCulloch, C.A.; Lavoie, B.D.; Wilde, A. The scaffold-protein IQGAP1 enhances and spatially restricts the actin-nucleating activity of Diaphanous-related formin 1 (DIAPH1). J. Biol. Chem. 2020, 295, 3134–3147. [Google Scholar] [CrossRef]
- Trenton, N.J.; McLaughlin, R.T.; Bellamkonda, S.K.; Tsao, D.S.; Rodzinski, A.; Mace, E.M.; Orange, J.S.; Schweikhard, V.; Diehl, M.R. Membrane and Actin Tethering Transitions Help IQGAP1 Coordinate GTPase and Lipid Messenger Signaling. Biophys. J. 2020, 118, 586–599. [Google Scholar] [CrossRef] [PubMed]
- Theart, R.P.; Loos, B.; Powrie, Y.S.L.; Niesler, T.R. Improved region of interest selection and colocalization analysis in three-dimensional fluorescence microscopy samples using virtual reality. PLoS ONE 2018, 13, e0201965. [Google Scholar] [CrossRef]
- Sato, N.; Hitomi, J. S100P expression in human esophageal epithelial cells: Human esophageal epithelial cells sequentially produce different S100 proteins in the process of differentiation. Anat. Rec. 2002, 267, 60–69. [Google Scholar] [CrossRef]
- Koltzscher, M.; Neumann, C.; Konig, S.; Gerke, V. Ca2+-dependent binding and activation of dormant ezrin by dimeric S100P. Mol. Biol. Cell 2003, 14, 2372–2384. [Google Scholar] [CrossRef] [PubMed]
- Song, X.; Wang, W.; Wang, H.; Yuan, X.; Yang, F.; Zhao, L.; Mullen, M.; Du, S.; Zohbi, N.; Muthusamy, S.; et al. Acetylation of ezrin regulates membrane-cytoskeletal interaction underlying CCL18-elicited cell migration. J. Mol. Cell Biol. 2019, 12, 424–437. [Google Scholar] [CrossRef]
- Kwon, M.; MacLeod, T.J.; Zhang, Y.; Waisman, D.M. S100A10, annexin A2, and annexin a2 heterotetramer as candidate plasminogen receptors. Front. Biosci. 2005, 10, 300–325. [Google Scholar] [CrossRef] [PubMed]
- Semov, A.; Moreno, M.J.; Onichtchenko, A.; Abulrob, A.; Ball, M.; Ekiel, I.; Pietrzynski, G.; Stanimirovic, D.; Alakhov, V. Metastasis-associated protein S100A4 induces angiogenesis through interaction with Annexin II and accelerated plasmin formation. J. Biol. Chem. 2005, 280, 20833–20841. [Google Scholar] [CrossRef]
- Doherty, K.R.; McNally, E.M. Repairing the tears: Dysferlin in muscle membrane repair. Trends Mol. Med. 2003, 9, 327–330. [Google Scholar] [CrossRef]
- Draeger, A.; Monastyrskaya, K.; Babiychuk, E.B. Plasma membrane repair and cellular damage control: The annexin survival kit. Biochem. Pharmacol. 2011, 81, 703–712. [Google Scholar] [CrossRef]
- Rintala-Dempsey, A.C.; Rezvanpour, A.; Shaw, G.S. S100-annexin complexes--structural insights. FEBS J. 2008, 275, 4956–4966. [Google Scholar] [CrossRef]
- Gerke, V.; Moss, S.E. Annexins: From structure to function. Physiol. Rev. 2002, 82, 331–371. [Google Scholar] [CrossRef] [PubMed]
- Alexiou, P.; Chatzopoulou, M.; Pegklidou, K.; Demopoulos, V.J. RAGE: A multi-ligand receptor unveiling novel insights in health and disease. Curr. Med. Chem. 2010, 17, 2232–2252. [Google Scholar] [CrossRef]
- Marino, G.I.; Kotsias, B.A. Cystic fibrosis transmembrane regulator (CFTR) in human trophoblast BeWo cells and its relation to cell migration. Placenta 2014, 35, 92–98. [Google Scholar] [CrossRef] [PubMed]
- Rodriguez, A.M.; Mallet, V.; Lenfant, F.; Arnaud, J.; Girr, M.; Urlinger, S.; Bensussan, A.; Le Bouteiller, P. Interferon-gamma rescues HLA class Ia cell surface expression in term villous trophoblast cells by inducing synthesis of TAP proteins. Eur. J. Immunol. 1997, 27, 45–54. [Google Scholar] [CrossRef] [PubMed]
- Apps, R.; Gardner, L.; Sharkey, A.M.; Holmes, N.; Moffett, A. A homodimeric complex of HLA-G on normal trophoblast cells modulates antigen-presenting cells via LILRB1. Eur. J. Immunol. 2007, 37, 1924–1937. [Google Scholar] [CrossRef]
- Zhou, M.; Philips, M.R. Nitrogen Cavitation and Differential Centrifugation Allows for Monitoring the Distribution of Peripheral Membrane Proteins in Cultured Cells. J. Vis. Exp. 2017, 126, 56037. [Google Scholar] [CrossRef]
- Arumugam, T.; Simeone, D.M.; Schmidt, A.M.; Logsdon, C.D. S100P stimulates cell proliferation and survival via receptor for activated glycation end products (RAGE). J. Biol. Chem. 2004, 279, 5059–5065. [Google Scholar] [CrossRef]
- Penumutchu, S.R.; Chou, R.H.; Yu, C. Structural insights into calcium-bound S100P and the V domain of the RAGE complex. PLoS ONE 2014, 9, e103947. [Google Scholar] [CrossRef]
- Jiang, H.; Hu, H.; Tong, X.; Jiang, Q.; Zhu, H.; Zhang, S. Calcium-binding protein S100P and cancer: Mechanisms and clinical relevance. J. Cancer Res. Clin. Oncol. 2012, 138, 1–9. [Google Scholar] [CrossRef]
- Kazakov, A.S.; Sokolov, A.S.; Rastrygina, V.A.; Solovyev, V.V.; Ismailov, R.G.; Mikhailov, R.V.; Ulitin, A.B.; Yakovenko, A.R.; Mirzabekov, T.A.; Permyakov, E.A.; et al. High-affinity interaction between interleukin-11 and S100P protein. Biochem. Biophys. Res. Commun. 2015, 468, 733–738. [Google Scholar] [CrossRef]
- Muller, S.; Zhao, Y.; Brown, T.L.; Morgan, A.C.; Kohler, H. TransMabs: Cell-penetrating antibodies, the next generation. Expert Opin. Biol. Ther. 2005, 5, 237–241. [Google Scholar] [CrossRef] [PubMed]
- Shutova, M.S.; Svitkina, T.M. Mammalian nonmuscle myosin II comes in three flavors. Biochem. Biophys. Res. Commun. 2018, 506, 394–402. [Google Scholar] [CrossRef]
- Peng, X.; Wang, T.; Gao, H.; Yue, X.; Bian, W.; Mei, J.; Zhang, Y. The interplay between IQGAP1 and small GTPases in cancer metastasis. Biomed. Pharmacother. 2021, 135, 111243. [Google Scholar] [CrossRef]
- Buenaventura, R.G.M.; Merlino, G.; Yu, Y. Ez-Metastasizing: The Crucial Roles of Ezrin in Metastasis. Cells 2023, 12, 1620. [Google Scholar] [CrossRef] [PubMed]
- Stanasila, L.; Abuin, L.; Diviani, D.; Cotecchia, S. Ezrin directly interacts with the alpha1b-adrenergic receptor and plays a role in receptor recycling. J. Biol. Chem. 2006, 281, 4354–4363. [Google Scholar] [CrossRef]
- Rittmeyer, E.N.; Daniel, S.; Hsu, S.C.; Osman, M.A. A dual role for IQGAP1 in regulating exocytosis. J. Cell Sci. 2008, 121, 391–403. [Google Scholar] [CrossRef]
- Sayeed, S.; Asano, E.; Ito, S.; Ohno, K.; Hamaguchi, M.; Senga, T. S100A10 is required for the organization of actin stress fibers and promotion of cell spreading. Mol. Cell. Biochem. 2013, 374, 105–111. [Google Scholar] [CrossRef] [PubMed]
- Shankar, J.; Messenberg, A.; Chan, J.; Underhill, T.M.; Foster, L.J.; Nabi, I.R. Pseudopodial actin dynamics control epithelial-mesenchymal transition in metastatic cancer cells. Cancer Res. 2010, 70, 3780–3790. [Google Scholar] [CrossRef]
- Sakaguchi, M.; Miyazaki, M.; Inoue, Y.; Tsuji, T.; Kouchi, H.; Tanaka, T.; Yamada, H.; Namba, M. Relationship between contact inhibition and intranuclear S100C of normal human fibroblasts. J. Cell Biol. 2000, 149, 1193–1206. [Google Scholar] [CrossRef]
- Garrido-Gomez, T.; Dominguez, F.; Quinonero, A.; Estella, C.; Vilella, F.; Pellicer, A.; Simon, C. Annexin A2 is critical for embryo adhesiveness to the human endometrium by RhoA activation through F-actin regulation. FASEB J. 2012, 26, 3715–3727. [Google Scholar] [CrossRef]
- Jaiswal, J.K.; Nylandsted, J. S100 and annexin proteins identify cell membrane damage as the Achilles heel of metastatic cancer cells. Cell Cycle 2015, 14, 502–509. [Google Scholar] [CrossRef] [PubMed]







| Cell Lines | Percentage Focal Adhesions per Cell ± SEM (n = 40) | p Value a | p Value b |
|---|---|---|---|
| Jeg-3 control | 100 ± 11.17 | ||
| Jeg-3 treated with S100P antibody | 101.83 ± 7.93 | 0.9861 | |
| Jeg-3 treated with S100P siRNA | 177.08 ± 4.54 | p < 0.0001 | p < 0.0001 |
| HTR8/SVneo clone 3 control | 100 ± 3.412 | ||
| HTR8/SVneo clone 3 treated with S100P antibody | 101.18 ± 2.93 | 0.9988 | |
| HTR8/SVneo clone 5 control | 72.67 ± 7.25 | p < 0.01 | |
| HTR8/SVneo clone 5 treated with S100P antibody | 80.12 ± 5.93 | 0.9120 | |
| HTR8/SVneo clone 7 control | 75.11 ± 4.10 | p < 0.01 | |
| HTR8/SVneo clone 7 treated with S100P antibody | 76.51 ± 3.53 | 0.9981 | |
| Primary EVTs control | 100 ± 6.21 | ||
| Primary EVTs treated with S100P antibody | 103.08 ± 7.06 | 0.9249 |
Disclaimer/Publisher’s Note: The statements, opinions and data contained in all publications are solely those of the individual author(s) and contributor(s) and not of MDPI and/or the editor(s). MDPI and/or the editor(s) disclaim responsibility for any injury to people or property resulting from any ideas, methods, instructions or products referred to in the content. |
© 2023 by the authors. Licensee MDPI, Basel, Switzerland. This article is an open access article distributed under the terms and conditions of the Creative Commons Attribution (CC BY) license (https://creativecommons.org/licenses/by/4.0/).
Share and Cite
Lancaster, T.; Tabrizi, M.E.A.; Repici, M.; Gupta, J.; Gross, S.R. An Extracellular/Membrane-Bound S100P Pool Regulates Motility and Invasion of Human Extravillous Trophoblast Lines and Primary Cells. Biomolecules 2023, 13, 1231. https://doi.org/10.3390/biom13081231
Lancaster T, Tabrizi MEA, Repici M, Gupta J, Gross SR. An Extracellular/Membrane-Bound S100P Pool Regulates Motility and Invasion of Human Extravillous Trophoblast Lines and Primary Cells. Biomolecules. 2023; 13(8):1231. https://doi.org/10.3390/biom13081231
Chicago/Turabian StyleLancaster, Tara, Maral E. A. Tabrizi, Mariaelena Repici, Janesh Gupta, and Stephane R. Gross. 2023. "An Extracellular/Membrane-Bound S100P Pool Regulates Motility and Invasion of Human Extravillous Trophoblast Lines and Primary Cells" Biomolecules 13, no. 8: 1231. https://doi.org/10.3390/biom13081231
APA StyleLancaster, T., Tabrizi, M. E. A., Repici, M., Gupta, J., & Gross, S. R. (2023). An Extracellular/Membrane-Bound S100P Pool Regulates Motility and Invasion of Human Extravillous Trophoblast Lines and Primary Cells. Biomolecules, 13(8), 1231. https://doi.org/10.3390/biom13081231

