Identification of Tregs-Related Genes with Molecular Patterns in Patients with Systemic Sclerosis Related to ILD
Abstract
1. Introduction
2. Materials and Methods
2.1. Expression Data Download and Processing
2.2. Differentially Expressed Genes (DEGs)
2.3. Immune Infiltration Analysis for the Datasets and Weighted Gene Co-Expression Network Analysis (WGCNA)
2.4. Identification of Hub Genes
2.5. Gene Set Enrichment Analysis (GSEA) of Hub Genes
2.6. Statistical Analysis
3. Results
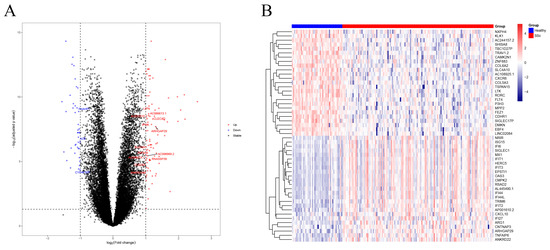
3.1. Identification of Differentially Expressed Genes
3.2. Immune Cell Landscape
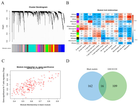
3.3. The WGCNA Co-Expression Network and Identify Differential Tregs-Related DEGs (TDEGs)
3.4. Identify Hub Genes
3.5. Signaling Pathways Associated with Hub Genes by GSEA
4. Discussion
Supplementary Materials
Author Contributions
Funding
Institutional Review Board Statement
Informed Consent Statement
Data Availability Statement
Conflicts of Interest
References
- Leroy, E.C.; Black, C.; Fleischmajer, R.; Jablonska, S.; Krieg, T.; Medsger, T.A., Jr.; Rowell, N.; Wollheim, F. Scleroderma (systemic sclerosis): Classification, subsets and pathogenesis. J. Rheumatol. 1988, 15, 202–205. [Google Scholar]
- Varga, J.; Abraham, D. Systemic sclerosis: A prototypic multisystem fibrotic disorder. J. Clin. Investig. 2007, 117, 557–567. [Google Scholar] [CrossRef] [PubMed]
- Moinzadeh, P.; Riemekasten, G.; Siegert, E.; Fierlbeck, G.; Henes, J.; Blank, N.; Melchers, I.; Mueller-Ladner, U.; Frerix, M.; Kreuter, A.; et al. Vasoactive Therapy in Systemic Sclerosis: Real-life Therapeutic Practice in More Than 3000 Patients. J. Rheumatol. 2015, 43, 66–74. [Google Scholar] [CrossRef] [PubMed]
- Steele, R.; Hudson, M.; Lo, E.; Baron, M.; the CANADIAN SCLERODERMA RESEARCH GROUP. Clinical decision rule to predict the presence of interstitial lung disease in systemic sclerosis. Arthritis Care Res. 2012, 64, 519–524. [Google Scholar] [CrossRef] [PubMed]
- Vonk, M.C.; Broers, B.; Heijdra, Y.F.; Ton, E.; Snijder, R.; van Dijk, A.P.J.; van Laar, J.M.; Bootsma, H.; van Hal, P.T.W.; Hoogen, F.H.J.V.D.; et al. Systemic sclerosis and its pulmonary complications in The Netherlands: An epidemiological study. Ann. Rheum. Dis. 2008, 68, 961–965. [Google Scholar] [CrossRef]
- Tyndall, A.J.; Bannert, B.; Vonk, M.; Airò, P.; Cozzi, F.; Carreira, P.E.; Bancel, D.F.; Allanore, Y.; Müller-Ladner, U.; Distler, O.; et al. Causes and risk factors for death in systemic sclerosis: A study from the EULAR Scleroderma Trials and Research (EUSTAR) database. Ann. Rheum. Dis. 2010, 69, 1809–1815. [Google Scholar] [CrossRef]
- Epattanaik, D.; Ebrown, M.; Postlethwaite, B.C.; Postlethwaite, A.E. Pathogenesis of Systemic Sclerosis. Front. Immunol. 2015, 6, 272. [Google Scholar] [CrossRef]
- Akter, T.; Silver, R.M.; Bogatkevich, G.S. Recent Advances in Understanding the Pathogenesis of Scleroderma-Interstitial Lung Disease. Curr. Rheumatol. Rep. 2014, 16, 411. [Google Scholar] [CrossRef]
- Frantz, C.; Auffray, C.; Avouac, J.; Allanore, Y. Regulatory T Cells in Systemic Sclerosis. Front. Immunol. 2018, 9, 2356. [Google Scholar] [CrossRef]
- Amelsfort, J.M.M.-V.; Walter, G.J.; Taams, L.S. CD4+CD25+regulatory T cells in systemic sclerosis and other rheumatic diseases. Expert Rev. Clin. Immunol. 2011, 7, 499–514. [Google Scholar] [CrossRef]
- Slobodin, G.; Rimar, D. Regulatory T Cells in Systemic Sclerosis: A Comprehensive Review. Clin. Rev. Allergy Immunol. 2016, 52, 194–201. [Google Scholar] [CrossRef] [PubMed]
- Banica, L.; Besliu, A.; Pistol, G.; Stavaru, C.; Ionescu, R.; Forsea, A.-M.; Tanaseanu, C.; Dumitrache, S.; Otelea, D.; Tamsulea, I.; et al. Quantification and molecular characterization of regulatory T cells in connective tissue diseases. Autoimmunity 2009, 42, 41–49. [Google Scholar] [CrossRef] [PubMed]
- Mathian, A.; Parizot, C.; Dorgham, K.; Trad, S.; Arnaud, L.; Larsen, M.; Miyara, M.; Hié, M.; Piette, J.-C.; Frances, C.; et al. Activated and resting regulatory T cell exhaustion concurs with high levels of interleukin-22 expression in systemic sclerosis lesions. Ann. Rheum. Dis. 2012, 71, 1227–1234. [Google Scholar] [CrossRef]
- Giovannetti, A.; Rosato, E.; Renzi, C.; Maselli, A.; Gambardella, L.; Giammarioli, A.M.; Palange, P.; Paoletti, P.; Pisarri, S.; Salsano, F.; et al. Analyses of T cell phenotype and function reveal an altered T cell homeostasis in systemic sclerosis: Correlations with disease severity and phenotypes. Clin. Immunol. 2010, 137, 122–133. [Google Scholar] [CrossRef] [PubMed]
- Jiang, N.; Li, M.; Zeng, X. Correlation of Th17 cells and CD4+CD25+ regulatory T cells with clinical parameters in patients with systemic sclerosis. Chin. Med. J. 2014, 127, 3557–3561. [Google Scholar]
- Ritchie, M.E.; Phipson, B.; Wu, D.; Hu, Y.; Law, C.W.; Shi, W.; Smyth, G.K. limma powers differential expression analyses for RNA-sequencing and microarray studies. Nucleic Acids Res. 2015, 43, e47. [Google Scholar] [CrossRef]
- Newman, A.M.; Liu, C.L.; Green, M.R.; Gentles, A.J.; Feng, W.; Xu, Y.; Hoang, C.D.; Diehn, M.; Alizadeh, A.A. Robust enumeration of cell subsets from tissue expression profiles. Nat. Methods 2015, 12, 453–457. [Google Scholar] [CrossRef]
- Langfelder, P.; Horvath, S. WGCNA: An R package for weighted correlation network analysis. BMC Bioinform. 2008, 9, 559. [Google Scholar] [CrossRef]
- Pan, S.; Zhan, Y.; Chen, X.; Wu, B.; Liu, B. Bladder Cancer Exhibiting High Immune Infiltration Shows the Lowest Response Rate to Immune Checkpoint Inhibitors. Front. Oncol. 2019, 9, 1101. [Google Scholar] [CrossRef]
- Van Gestel, T.; Suykens, J.; Lanckriet, G.; Lambrechts, A.; De Moor, B.; Vandewalle, J. Bayesian Framework for Least-Squares Support Vector Machine Classifiers, Gaussian Processes, and Kernel Fisher Discriminant Analysis. Neural Comput. 2002, 14, 1115–1147. [Google Scholar] [CrossRef]
- Friedman, J.H.; Hastie, T.; Tibshirani, R. Regularization Paths for Generalized Linear Models via Coordinate Descent. J. Stat. Softw. 2010, 33, 1–22. [Google Scholar] [CrossRef]
- Robin, X.; Turck, N.; Hainard, A.; Tiberti, N.; Lisacek, F.; Sanchez, J.-C.; Müller, M. pROC: An open-source package for R and S+ to analyze and compare ROC curves. BMC Bioinform. 2011, 12, 77. [Google Scholar] [CrossRef]
- Yu, G.; Wang, L.-G.; Han, Y.; He, Q.-Y. clusterProfiler: An R Package for Comparing Biological Themes Among Gene Clusters. OMICS J. Integr. Biol. 2012, 16, 284–287. [Google Scholar] [CrossRef] [PubMed]
- Birjandi, S.Z.; Palchevskiy, V.; Xue, Y.Y.; Nunez, S.; Kern, R.; Weigt, S.S.; Lynch, J.P.; Chatila, T.A.; Belperio, J.A. CD4+CD25hiFoxp3+ Cells Exacerbate Bleomycin-Induced Pulmonary Fibrosis. Am. J. Pathol. 2016, 186, 2008–2020. [Google Scholar] [CrossRef]
- Ricard, L.; Jachiet, V.; Malard, F.; Ye, Y.; Stocker, N.; Rivière, S.; Senet, P.; Monfort, J.-B.; Fain, O.; Mohty, M.; et al. Circulating follicular helper T cells are increased in systemic sclerosis and promote plasmablast differentiation through the IL-21 pathway which can be inhibited by ruxolitinib. Ann. Rheum. Dis. 2019, 78, 539–550. [Google Scholar] [CrossRef]
- Reichling, C.; Taieb, J.; Derangere, V.; Klopfenstein, Q.; Le Malicot, K.; Gornet, J.-M.; Becheur, H.; Fein, F.; Cojocarasu, O.; Kaminsky, M.C.; et al. Artificial intelligence-guided tissue analysis combined with immune infiltrate assessment predicts stage III colon cancer outcomes in PETACC08 study. Gut 2019, 69, 681–690. [Google Scholar] [CrossRef]
- Huang, Y.-Q.; Liang, C.-H.; He, L.; Tian, J.; Liang, C.-S.; Chen, X.; Ma, Z.-L.; Liu, Z.-Y. Development and Validation of a Radiomics Nomogram for Preoperative Prediction of Lymph Node Metastasis in Colorectal Cancer. J. Clin. Oncol. 2016, 34, 2157–2164. [Google Scholar] [CrossRef] [PubMed]
- Bureau, A.; Dupuis, J.; Hayward, B.; Falls, K.; Van Eerdewegh, P. Mapping complex traits using Random Forests. BMC Genet. 2003, 4, S64. [Google Scholar] [CrossRef]
- Ellis, K.; Kerr, J.; Godbole, S.; Lanckriet, G.; Wing, D.; Marshall, S. A random forest classifier for the prediction of energy expenditure and type of physical activity from wrist and hip accelerometers. Physiol. Meas. 2014, 35, 2191–2203. [Google Scholar] [CrossRef]
- Jadeja, D.; Dogra, N.; Arya, S.; Singh, G.; Singh, G.; Kaur, J. Characterization of LipN (Rv2970c) of Mycobacterium Tuberculosis H37Rv and its Probable Role in Xenobiotic Degradation. J. Cell. Biochem. 2015, 117, 390–401. [Google Scholar] [CrossRef] [PubMed]
- Israeli, S.; Khamaysi, Z.; Fuchs-Telem, D.; Nousbeck, J.; Bergman, R.; Sarig, O.; Sprecher, E. A Mutation in LIPN, Encoding Epidermal Lipase N, Causes a Late-Onset Form of Autosomal-Recessive Congenital Ichthyosis. Am. J. Hum. Genet. 2011, 88, 482–487. [Google Scholar] [CrossRef] [PubMed]
- Zhang, M.; Li, Q.; Wang, K.-L.; Dong, Y.; Mu, Y.-T.; Cao, Y.-M.; Liu, J.; Li, Z.-H.; Cui, H.-L.; Liu, H.-Y.; et al. Lipolysis and gestational diabetes mellitus onset: A case-cohort genome-wide association study in Chinese. J. Transl. Med. 2023, 21, 47. [Google Scholar] [CrossRef] [PubMed]
- Zhang, Y.; Wei, H.; Fan, L.; Fang, M.; He, X.; Lu, B.; Pang, Z. CLEC4s as Potential Therapeutic Targets in Hepatocellular Carcinoma Microenvironment. Front. Cell Dev. Biol. 2021, 9, 681372. [Google Scholar] [CrossRef] [PubMed]
- Graham, L.M.; Gupta, V.; Schafer, G.; Reid, D.M.; Kimberg, M.; Dennehy, K.M.; Hornsell, W.G.; Guler, R.; Campanero-Rhodes, M.A.; Palma, A.D.S.; et al. The C-type Lectin Receptor CLECSF8 (CLEC4D) Is Expressed by Myeloid Cells and Triggers Cellular Activation through Syk Kinase. J. Biol. Chem. 2012, 287, 25964–25974. [Google Scholar] [CrossRef] [PubMed]
- Wang, T.; Pan, D.; Zhou, Z.; You, Y.; Jiang, C.; Zhao, X.; Lin, X. Dectin-3 Deficiency Promotes Colitis Development due to Impaired Antifungal Innate Immune Responses in the Gut. PLOS Pathog. 2016, 12, e1005662. [Google Scholar] [CrossRef]
- Calderon, L.M.; Pope, J.E. Scleroderma epidemiology update. Curr. Opin. Rheumatol. 2021, 33, 122–127. [Google Scholar] [CrossRef]






Disclaimer/Publisher’s Note: The statements, opinions and data contained in all publications are solely those of the individual author(s) and contributor(s) and not of MDPI and/or the editor(s). MDPI and/or the editor(s) disclaim responsibility for any injury to people or property resulting from any ideas, methods, instructions or products referred to in the content. |
© 2023 by the authors. Licensee MDPI, Basel, Switzerland. This article is an open access article distributed under the terms and conditions of the Creative Commons Attribution (CC BY) license (https://creativecommons.org/licenses/by/4.0/).
Share and Cite
Luo, J.; Li, D.; Jiang, L.; Shi, C.; Duan, L. Identification of Tregs-Related Genes with Molecular Patterns in Patients with Systemic Sclerosis Related to ILD. Biomolecules 2023, 13, 535. https://doi.org/10.3390/biom13030535
Luo J, Li D, Jiang L, Shi C, Duan L. Identification of Tregs-Related Genes with Molecular Patterns in Patients with Systemic Sclerosis Related to ILD. Biomolecules. 2023; 13(3):535. https://doi.org/10.3390/biom13030535
Chicago/Turabian StyleLuo, Jiao, Dongdong Li, Lili Jiang, Chunhua Shi, and Lihua Duan. 2023. "Identification of Tregs-Related Genes with Molecular Patterns in Patients with Systemic Sclerosis Related to ILD" Biomolecules 13, no. 3: 535. https://doi.org/10.3390/biom13030535
APA StyleLuo, J., Li, D., Jiang, L., Shi, C., & Duan, L. (2023). Identification of Tregs-Related Genes with Molecular Patterns in Patients with Systemic Sclerosis Related to ILD. Biomolecules, 13(3), 535. https://doi.org/10.3390/biom13030535
