The Missing Pieces: The Role of Secretion Systems in Campylobacter jejuni Virulence
Abstract
1. Introduction
2. Ecology and Clinical Manifestation of C. jejuni Infection
2.1. Ecology and Transmission Dynamics
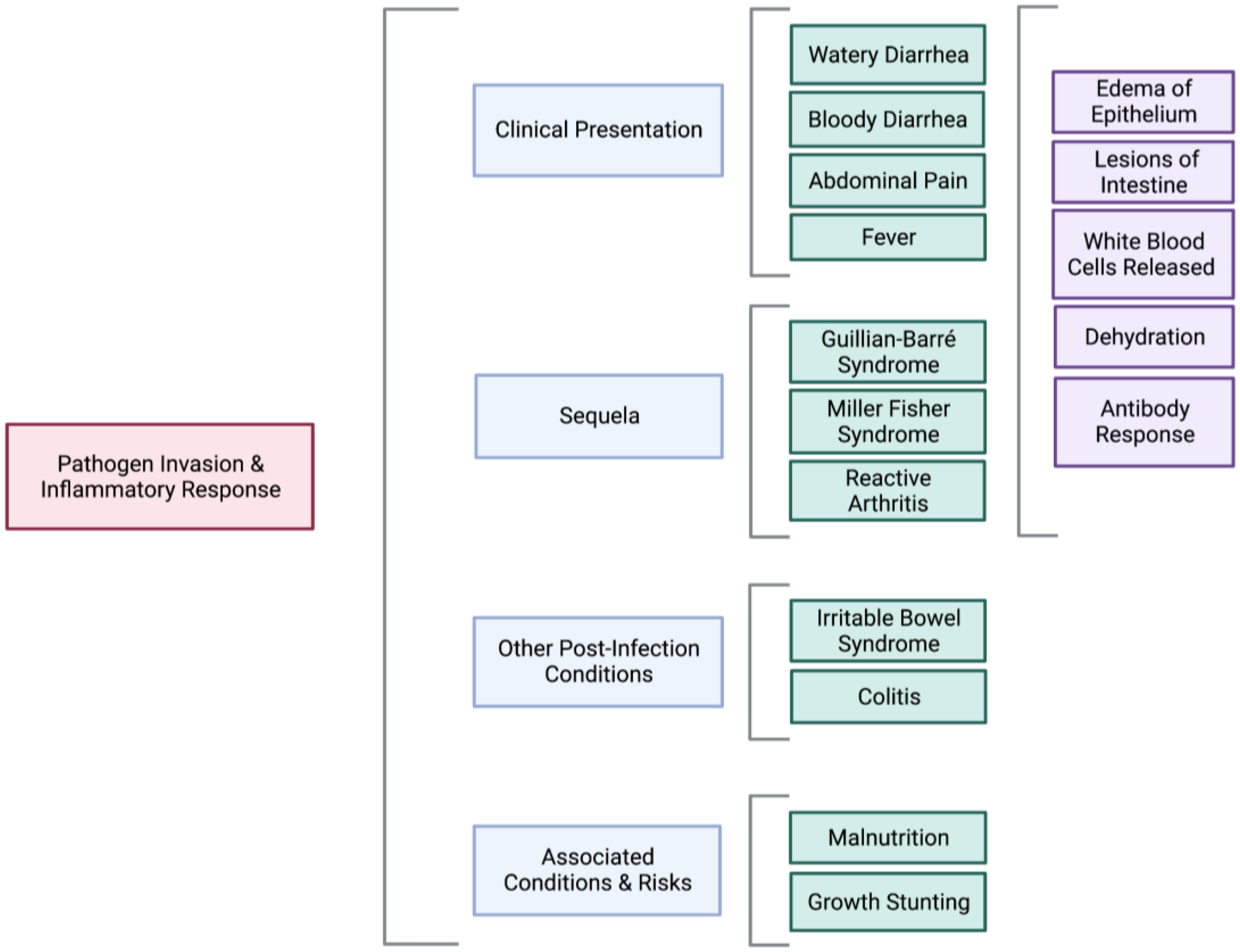
2.2. Clinical Presentation and Medical Complications of Campylobacteriosis
2.3. Guillain-Barré Syndrome and Other Autoimmune Disorders Causally Linked to C. jejuni Infection
2.4. Pro-Inflammatory and Immune Response
2.5. Antimicrobial Resistance in C. jejuni
3. Secretion Systems in C. jejuni
4. Type III Secretion System in C. jejuni
4.1. Comparison of Flagellar and Dedicated T3SS
4.2. Proteins Exported via the C. jejuni Flagellar T3SS
4.3. The C. jejuni Cia Proteins
4.4. Predictions of Proteins Exported from the C. jejuni Flagellar T3SS
5. Type IV Secretion System in C. jejuni
5.1. Plasmids Associated with C. jejuni T4SS Components
5.2. Homologs of T4SS Proteins in C. jejuni
6. Type VI Secretion System in C. jejuni
6.1. Prevalence of T6SS-Associated Genes in C. jejuni
6.2. Genetics of C. jejuni T6SS
6.3. Structure and Effectors of the C. jejuni T6SS
6.4. The Function of the C. jejuni T6SS
7. Summary—Conclusions
- What are the other effector proteins secreted by the C. jejuni flagellar T3SS that have not been identified?
- Are there any changes in the structure or composition of the C. jejuni flagellar T3SS during secretion?
- Is there a homolog of T6SS ClpV (ATPase) in C. jejuni?
- What are the roles of effector proteins in C. jejuni virulence (colonization, adhesion, invasion, the establishment of the Campylobacter-containing vacuole, intracellular survival, etc.)?
- What is the order of secretion of effector proteins and how is export regulated?
- What are the host cell targets of the effector proteins?
- How do effector proteins regulate host cell signaling pathway(s)?
- Which effector proteins are unique to clinical isolates versus commensal isolates?
- How do the effector proteins modulate the environmental niches and clinical manifestations?
Supplementary Materials
Author Contributions
Funding
Institutional Review Board Statement
Informed Consent Statement
Data Availability Statement
Conflicts of Interest
References
- Elhadidy, M.; Ali, M.M.; El-Shibiny, A.; Miller, W.G.; Elkhatib, W.F.; Botteldoorn, N.; Dierick, K. Antimicrobial resistance patterns and molecular resistance markers of Campylobacter jejuni isolates from human diarrheal cases. PLoS ONE 2020, 15, e0227833. [Google Scholar] [CrossRef] [PubMed]
- Blaser, M.J.; Wells, J.G.; Feldman, R.A.; Pollard, R.A.; Allen, J.R. Campylobacter enteritis in the United States. A multicenter study. Ann. Intern. Med. 1983, 98, 360–365. [Google Scholar] [CrossRef] [PubMed]
- Ruiz-Palacios, G.M. The health burden of Campylobacter infection and the impact of antimicrobial resistance: Playing chicken. Clin. Infect. Dis. 2007, 44, 701–703. [Google Scholar] [CrossRef] [PubMed]
- World Health Organization. Campylobacter. Last modified on 1 May 2020. Available online: https://www.who.int/news-room/fact-sheets/detail/campylobacter (accessed on 1 December 2022).
- Centers for Disease Control and Prevention. Campylobacter (Campylobacteriosis). Last modified 14 April 2021. Available online: https://www.cdc.gov/campylobacter/index.html (accessed on 7 December 2022).
- Goyal, D.; Watkins, L.K.F.; Montgomery, M.P.; Jones, S.M.B.; Caidi, H.; Friedman, C.R. Antimicrobial susceptibility testing and successful treatment of hospitalised patients with extensively drug-resistant Campylobacter jejuni infections linked to a pet store puppy outbreak. J. Glob. Antimicrob. Resist. 2021, 26, 84–90. [Google Scholar] [CrossRef] [PubMed]
- World Health Organization. The Global View of Campylobacteriosis: Report of an Expert Consultation. Utrecht, Netherlands. Last Modified on 9–11 July 2012. Available online: https://apps.who.int/iris/bitstream/handle/10665/80751/9789241564601_eng.pdf?sequence=1 (accessed on 1 December 2022).
- Hermans, D.; Van Deun, K.; Martel, A.; Van Immerseel, F.; Messens, W.; Heyndrickx, M.; Haesebrouck, F.; Pasmans, F. Colonization factors of Campylobacter jejuni in the chicken gut. Veter. Res. 2011, 42, 82. [Google Scholar] [CrossRef]
- Young, K.T.; Davis, L.M.; DiRita, V.J. Campylobacter jejuni: Molecular biology and pathogenesis. Nat. Rev. Genet. 2007, 5, 665–679. [Google Scholar] [CrossRef]
- Nachamkin, I.; Yang, X.H.; Stern, N.J. Role of Campylobacter jejuni flagella as colonization factors for three-day-old chicks: Analysis with flagellar mutants. Appl. Environ. Microbiol. 1993, 59, 1269–1273. [Google Scholar] [CrossRef]
- Aarestrup, F.M.; Nielsen, E.M.; Madsen, M.; Engberg, J. Antimicrobial susceptibility patterns of thermophilic Campylobacter spp. from humans, pigs, cattle, and broilers in Denmark. Antimicrob. Agents Chemother. 1997, 41, 2244–2250. [Google Scholar] [CrossRef]
- Bryan, F.L.; Doyle, M.P. Health risks and consequences of Salmonella and Campylobacter jejuni in raw poultry. J. Food Prot. 1995, 58, 326–344. [Google Scholar] [CrossRef]
- Sanders, S.Q.; Frank, J.F.; Arnold, J.W. Temperature and nutrient effects on Campylobacter jejuni attachment on multispecies biofilms on stainless steel. J. Food Prot. 2008, 71, 271–278. [Google Scholar] [CrossRef]
- Morgan, R.B.; Sierra–Arguello, Y.M.; Perdoncini, G.; Borges, K.A.; Furian, T.Q.; Gomes, M.J.; Lima, D.; Salle, C.T.; Moraes, H.L.; Nascimento, V.P. Comparison of transport crates contamination with Campylobacter spp. before and after the cleaning and disinfection procedure in broiler slaughterhouses. Poult. Sci. 2022, 101, 101909. [Google Scholar] [CrossRef] [PubMed]
- Christidis, T.; Pintar, K.D.M.; Butler, A.J.; Nesbitt, A.; Thomas, M.K.; Marshall, B.; Pollari, F. Campylobacter spp. prevalence and levels in raw milk: A systematic review and meta-analysis. J. Food Prot. 2016, 79, 1775–1783. [Google Scholar] [CrossRef] [PubMed]
- Garcia, M.M.; Lior, H.; Stewart, R.B.; Ruckerbauer, G.M.; Trudel, J.R.; Skljarevski, A. Isolation, characterization, and serotyping of Campylobacter jejuni and Campylobacter coli from slaughter cattle. Appl. Environ. Microbiol. 1985, 49, 667–672. [Google Scholar] [CrossRef]
- Stanley, K.; Jones, K. Cattle and sheep farms as reservoirs of Campylobacter. J. Appl. Microbiol. 2003, 94, 104–113. [Google Scholar] [CrossRef]
- Montgomery, M.P.; Robertson, S.; Koski, L.; Salehi, E.; Stevenson, L.M.; Silver, R.; Sundararaman, P.; Singh, A.; Joseph, L.A.; Weisner, M.B.; et al. Multidrug-resistant Campylobacter jejuni outbreak linked to puppy exposure—United States, 2016–2018. MMWR. Morb. Mortal. Wkly. Rep. 2018, 67, 1032–1035. [Google Scholar] [CrossRef] [PubMed]
- Ottoson, J.; Stenström, T.A. Faecal contamination of greywater and associated microbial risks. Water Res. 2003, 37, 645–655. [Google Scholar] [CrossRef] [PubMed]
- Ahmed, N.A.; Gulhan, T. Campylobacter in wild birds: Is it an animal and public health concern? Front. Microbiol. 2022, 12. [Google Scholar] [CrossRef]
- Blaser, M.J.; Berkowitz, I.D.; LaForce, F.M.; Cravens, J.; Reller, L.B.; Wang, W.-L.L. Campylobacter enteritis: Clinical and epidemiologic features. Ann. Intern. Med. 1979, 91, 179–185. [Google Scholar] [CrossRef]
- Ternhag, A.; Törner, A.; Svensson, A.; Giesecke, J.; Ekdahl, K. Mortality following Campylobacter infection: A registry-based linkage study. BMC Infect. Dis. 2005, 5, 70. [Google Scholar] [CrossRef]
- Skirrow, M.B. Campylobacter enteritis: A “new” disease. BMJ 1977, 2, 9–11. [Google Scholar] [CrossRef]
- Kweon, O.J.; Lim, Y.K.; Yoo, B.; Kim, H.R.; Kim, T.-H.; Lee, M.-K. First case report of Campylobacter volucris bacteremia in an immunocompromised patient. J. Clin. Microbiol. 2015, 53, 1976–1978. [Google Scholar] [CrossRef] [PubMed]
- Costa, D.; Betancor, L.; Gadea, P.; Cabezas, L.; Caiata, L.; Palacio, R.; Seija, V.; Galiana, A.; Vieytes, M.; Cristophersen, I.; et al. Polyclonal Campylobacter fetus infections among unrelated patients, Montevideo, Uruguay, 2013–2018. Clin. Infect. Dis. 2019, 70, 1236–1239. [Google Scholar] [CrossRef] [PubMed]
- Pacanowski, J.; Lalande, V.; Lacombe, K.; Boudraa, C.; Lesprit, P.; Legrand, P.; Trystram, D.; Kassis, N.; Arlet, G.; Mainardi, J.; et al. Campylobacter bacteremia: Clinical features and factors associated with fatal outcome. Clin. Infect. Dis. 2008, 47, 790–796. [Google Scholar] [CrossRef] [PubMed]
- Skirrow, M.B.; Jones, D.; Sutcliffe, E.; Benjamin, J. Campylobacter bacteraemia in England and Wales, 1981-91. Epidemiology Infect. 1993, 110, 567–573. [Google Scholar] [CrossRef] [PubMed]
- Moore, J.E.; Corcoran, D.; Dooley, J.S.; Fanning, S.; Lucey, B.; Matsuda, M.; McDowell, D.A.; Mégraud, F.; Millar, B.C.; O’Mahony, R.; et al. Campylobacter . Veter. Res. 2005, 36, 351–382. [Google Scholar] [CrossRef]
- Amour, C.; Gratz, J.; Mduma, E.; Svensen, E.; Rogawski, E.T.; McGrath, M.; Seidman, J.C.; McCormick, B.J.J.; Shrestha, S.; Samie, A.; et al. Epidemiology and impact of Campylobacter infection in children in 8 low-resource settings: Results from the MAL-ED study. Clin. Infect. Dis. 2016, 63, 1171–1179. [Google Scholar] [CrossRef]
- Murugesan, M.; Abraham, D.; Samuel, P.; Ajjampur, S.S. Campylobacter diarrhea in children in South Asia: A systematic review. Indian J. Med. Microbiol. 2022, 40, 330–336. [Google Scholar] [CrossRef]
- Ziganshin, R.H.; Ivanova, O.M.; Lomakin, Y.A.; Belogurov, A.A.; Kovalchuk, S.I.; Azarkin, I.V.; Arapidi, G.P.; Anikanov, N.; Shender, V.; Piradov, M.; et al. The pathogenesis of the demyelinating form of Guillain-Barré Syndrome (GBS): Proteo-peptidomic and immunological profiling of physiological fluids. Mol. Cell. Proteom. 2016, 15, 2366–2378. [Google Scholar] [CrossRef]
- Allos, B.M. Association between Campylobacter infection and Guillain-Barré Syndrome. J. Infect. Dis. 1997, 176, S125–S128. [Google Scholar] [CrossRef]
- Centers for Disease Control and Prevention, National Center for Emerging and Zoonotic Infectious Diseases (NCEZID), Division of Foodborne, Waterborne, and Environmental Diseases (DFWED). Guillain-Barré Syndrome. Last Modified on 27 June 2022. Available online: https://www.cdc.gov/campylobacter/guillain-barre.html (accessed on 7 December 2022).
- Cabrero, F.R.; Morrison, E.H. Miller Fisher Syndrome; StatPearls Publishing: Treasure Island, FL, USA, 2022. Available online: https://www.ncbi.nlm.nih.gov/books/NBK507717/ (accessed on 21 September 2022).
- Bacon, D.J.; Alm, R.A.; Burr, D.H.; Hu, L.; Kopecko, D.J.; Ewing, C.P.; Trust, T.J.; Guerry, P. Involvement of a plasmid in virulence of Campylobacter jejuni 81-176. Infect. Immun. 2000, 68, 4384–4390. [Google Scholar] [CrossRef]
- Schwerer, B. Antibodies against gangliosides: A link between preceding infection and immunopathogenesis of Guillain-Barré syndrome. Microbes Infect. 2002, 4, 373–384. [Google Scholar] [CrossRef] [PubMed]
- Jacobs, B.C.; van Doorn, P.A.; Tio-Gillen, A.P.; Visser, L.H.; van der Meché, F.G.A.; Schmitz, P.I.M.; Herbrink, P.; Hooijkaas, H. Campylobacter jejuni infections and anti-GM1 antibodies in Guillain-Barré syndrome. Ann. Neurol. 1996, 40, 181–187. [Google Scholar] [CrossRef] [PubMed]
- Malik, A.; Brudvig, J.M.; Gadsden, B.J.; Ethridge, A.D.; Mansfield, L.S. Campylobacter jejuni induces autoimmune peripheral neuropathy via Sialoadhesin and Interleukin-4 axes. Gut Microbes 2022, 14, e2064706. [Google Scholar] [CrossRef] [PubMed]
- Mortensen, N.; Kuijf, M.L.; Ang, C.W.; Schiellerup, P.; Krogfelt, K.A.; Jacobs, B.C.; van Belkum, A.; Endtz, H.P.; Bergman, M.P. Sialylation of Campylobacter jejuni lipo-oligosaccharides is associated with severe gastro-enteritis and reactive arthritis. Microbes Infect. 2009, 11, 988–994. [Google Scholar] [CrossRef]
- Sung, J.; Morales, W.; Kim, G.; Pokkunuri, V.; Weitsman, S.; Rooks, E.; Marsh, Z.; Barlow, G.M.; Chang, C.; Pimentel, M. Effect of repeated Campylobacter jejuni infection on gut flora and mucosal defense in a rat model of post infectious functional and microbial bowel changes. Neurogastroenterol. Motil. 2013, 25, 529-e372. [Google Scholar] [CrossRef]
- Ghavami, S.B.; Rostami, E.; Sephay, A.A.; Shahrokh, S.; Balaii, H.; Aghdaei, H.A.; Zali, M.R. Alterations of the human gut Methanobrevibacter smithii as a biomarker for inflammatory bowel diseases. Microb. Pathog. 2018, 117, 285–289. [Google Scholar] [CrossRef]
- Spiller, R.C.; Jenkins, D.; Thornley, J.P.; Hebden, J.M.; Wright, T.; Skinner, M.; Neal, K.R. Increased rectal mucosal enteroendocrine cells, T lymphocytes, and increased gut permeability following acute Campylobacter enteritis and in post-dysenteric irritable bowel syndrome. Gut 2000, 47, 804–811. [Google Scholar] [CrossRef]
- van Spreeuwel, J.P.; Duursma, G.C.; Meijer, C.J.; Bax, R.; Rosekrans, P.C.; Lindeman, J. Campylobacter colitis: Histological immunohistochemical and ultrastructural findings. Gut 1985, 26, 945–951. [Google Scholar] [CrossRef]
- Acheson, D.; Allos, B.M. Campylobacter jejuni infections: Update on emerging issues and trends. Clin. Infect. Dis. 2001, 32, 1201–1206. [Google Scholar] [CrossRef]
- Bücker, R.; Krug, S.M.; Moos, V.; Bojarski, C.; Schweiger, M.R.; Kerick, M.; Fromm, A.; Janßen, S.; Fromm, M.; A Hering, N.; et al. Erratum: Campylobacter jejuni impairs sodium transport and epithelial barrier function via cytokine release in human colon. Mucosal Immunol. 2017, 11, 575–577. [Google Scholar] [CrossRef]
- Zheng, J.; Meng, J.; Zhao, S.; Singh, R.; Song, W. Campylobacter -induced interleukin-8 secretion in polarized human intestinal epithelial cells requires Campylobacter-secreted cytolethal distending toxin- and Toll-like receptor-mediated activation of NF-κB. Infect. Immun. 2008, 76, 4498–4508. [Google Scholar] [CrossRef] [PubMed]
- de Zoete, M.R.; Keestra, A.M.; Roszczenko, P.; van Putten, J.P.M. Activation of human and chicken Toll-like receptors by Campylobacter spp. Infect. Immun. 2010, 78, 1229–1238. [Google Scholar] [CrossRef]
- Wassenaar, T.M.; Blaser, M.J. Pathophysiology of Campylobacter jejuni infections of humans. Microbes Infect. 1999, 1, 1023–1033. [Google Scholar] [CrossRef] [PubMed]
- Fleckenstein, J.M.; Kopecko, D.J. Breaching the mucosal barrier by stealth: An emerging pathogenic mechanism for enteroadherent bacterial pathogens. J. Clin. Investig. 2001, 107, 27–30. [Google Scholar] [CrossRef] [PubMed]
- Eucker, T.P.; Samuelson, D.R.; Hunzicker-Dunn, M.; Konkel, M.E. The focal complex of epithelial cells provides a signalling platform for interleukin-8 induction in response to bacterial pathogens. Cell. Microbiol. 2014, 16, 1441–1455. [Google Scholar] [CrossRef][Green Version]
- Kassenborg, H.D.; Smith, K.E.; Vugia, D.J.; Rabatsky-Ehr, T.; Bates, M.R.; Carter, M.A.; Dumas, N.B.; Cassidy, M.P.; Marano, N.; Tauxe, R.V.; et al. Fluoroquinolone-resistant Campylobacter infections: Eating poultry outside of the home and foreign travel are risk factors. Clin. Infect. Dis. 2004, 38, S279–S284. [Google Scholar] [CrossRef] [PubMed]
- Quintana-Hayashi, M.P.; Thakur, S. Longitudinal study of the persistence of antimicrobial-resistant Campylobacter strains in distinct Swine production systems on farms, at slaughter, and in the environment. Appl. Environ. Microbiol. 2012, 78, 2698–2705. [Google Scholar] [CrossRef]
- Cui, S.; Ge, B.; Zheng, J.; Meng, J. Prevalence and antimicrobial resistance of Campylobacter spp. and Salmonella serovars in organic chickens from Maryland retail stores. Appl. Environ. Microbiol. 2005, 71, 4108–4111. [Google Scholar] [CrossRef]
- Morcrette, H.; Kovacs-Simon, A.; Tennant, R.K.; Love, J.; Wagley, S.; Yang, Z.R.; Studholme, D.J.; Soyer, O.S.; Champion, O.L.; Butler, C.S.; et al. Campylobacter jejuni 11168H exposed to penicillin forms persister cells and cells with altered redox protein activity. Front. Cell. Infect. Microbiol. 2020, 10, 565975. [Google Scholar] [CrossRef]
- Ovsepian, A.; Larsen, M.H.; Vegge, C.S.; Ingmer, H. Ciprofloxacin-induced persister-cells in Campylobacter jejuni. Microbiology 2020, 166, 849–853. [Google Scholar] [CrossRef]
- Zalis, E.A.; Nuxoll, A.S.; Manuse, S.; Clair, G.; Radlinski, L.C.; Conlon, B.P.; Adkins, J.; Lewis, K. Stochastic variation in expression of the tricarboxylic acid cycle produces persister cells. Mbio 2019, 10, e01930-19. [Google Scholar] [CrossRef] [PubMed]
- Park, M.; Kim, J.; Feinstein, J.; Lang, K.S.; Ryu, S.; Jeon, B. Development of fluoroquinolone resistance through antibiotic tolerance in Campylobacter jejuni. Microbiol. Spectr. 2022, 10. [Google Scholar] [CrossRef] [PubMed]
- Zachariah, O.H.; Lizzy, M.A.; Rose, K.; Angela, M.M. Multiple drug resistance of Campylobacter jejuni and Shigella isolated from diarrhoeic children at Kapsabet County referral hospital, Kenya. BMC Infect. Dis. 2021, 21, 109. [Google Scholar] [CrossRef] [PubMed]
- Aksomaitiene, J.; Ramonaite, S.; Tamuleviciene, E.; Novoslavskij, A.; Alter, T.; Malakauskas, M. Overlap of antibiotic resistant Campylobacter jejuni MLST genotypes isolated from humans, broiler products, dairy cattle and wild birds in Lithuania. Front. Microbiol. 2019, 10, 1377. [Google Scholar] [CrossRef]
- Noreen, Z.; Siddiqui, F.; Javed, S.; Wren, B.W.; Bokhari, H. Transmission of multidrug-resistant Campylobacter jejuni to children from different sources in Pakistan. J. Glob. Antimicrob. Resist. 2020, 20, 219–224. [Google Scholar] [CrossRef] [PubMed]
- Lindmark, B.; Rompikuntal, P.K.; Vaitkevicius, K.; Song, T.; Mizunoe, Y.; Uhlin, B.E.; Guerry, P.; Wai, S.N. Outer membrane vesicle-mediated release of cytolethal distending toxin (CDT) from Campylobacter jejuni. BMC Microbiol. 2009, 9, 220. [Google Scholar] [CrossRef]
- Wiesner, R.S.; Hendrixson, D.R.; DiRita, V.J. Natural transformation of Campylobacter jejuni requires components of a type II secretion system. J. Bacteriol. 2003, 185, 5408–5418. [Google Scholar] [CrossRef]
- Beauchamp, J.M.; Erfurt, R.S.; DiRita, V.J. Characterization and localization of the Campylobacter jejuni transformation system proteins CtsE, CtsP, and CtsX. J. Bacteriol. 2014, 197, 636–645. [Google Scholar] [CrossRef]
- Bonifield, H.R.; Hughes, K.T. Flagellar phase variation in Salmonella enterica is mediated by a posttranscriptional control mechanism. J. Bacteriol. 2003, 185, 3567–3574. [Google Scholar] [CrossRef]
- Pead, P.J. Electron microscopy of Campylobacter jejuni. J. Med. Microbiol. 1979, 12, 383–385. [Google Scholar] [CrossRef]
- Cohen, E.J.; Nakane, D.; Kabata, Y.; Hendrixson, D.R.; Nishizaka, T.; Beeby, M. Campylobacter jejuni motility integrates specialized cell shape, flagellar filament, and motor, to coordinate action of its opposed flagella. PLoS Pathog. 2020, 16, e1008620. [Google Scholar] [CrossRef]
- Chen, S.; Beeby, M.; E Murphy, G.; Leadbetter, J.R.; Hendrixson, D.R.; Briegel, A.; Li, Z.; Shi, J.; I Tocheva, E.; Müller, A.; et al. Structural diversity of bacterial flagellar motors. EMBO J. 2011, 30, 2972–2981. [Google Scholar] [CrossRef]
- Mo, R.; Zhu, S.; Chen, Y.; Li, Y.; Liu, Y.; Gao, B. The evolutionary path of chemosensory and flagellar macromolecular machines in Campylobacterota. PLoS Genet. 2022, 18, e1010316. [Google Scholar] [CrossRef]
- Ulasi, G.N.; Creese, A.J.; Hui, S.X.; Penn, C.W.; Cooper, H.J. Comprehensive mapping of O-glycosylation in flagellin from Campylobacter jejuni 11168: A multienzyme differential ion mobility mass spectrometry approach. Proteomics 2015, 15, 2733–2745. [Google Scholar] [CrossRef]
- Wassenaar, T.; Bleumink-Pluym, N.; Van Der Zeijst, B. Inactivation of Campylobacter jejuni flagellin genes by homologous recombination demonstrates that flaA but not flaB is required for invasion. EMBO J. 1991, 10, 2055–2061. [Google Scholar] [CrossRef]
- Alm, R.A.; Guerry, P.; Trust, T.J. Significance of duplicated flagellin genes in Campylobacter. J. Mol. Biol. 1993, 230, 359–363. [Google Scholar] [CrossRef][Green Version]
- Grant, C.C.; Konkel, M.E.; Cieplak, W., Jr.; Tompkins, L.S. Role of flagella in adherence, internalization, and translocation of Campylobacter jejuni in nonpolarized and polarized epithelial cell cultures. Infect. Immun. 1993, 61, 1764–1771. [Google Scholar] [CrossRef]
- Harrington, C.S.; Thomson-Carter, F.M.; E Carter, P. Evidence for recombination in the flagellin locus of Campylobacter jejuni: Implications for the flagellin gene typing scheme. J. Clin. Microbiol. 1997, 35, 2386–2392. [Google Scholar] [CrossRef]
- Lis, L.; Connerton, I.F. The minor flagellin of Campylobacter jejuni (FlaB) confers defensive properties against bacteriophage infection. Front. Microbiol. 2016, 7, 1908. [Google Scholar] [CrossRef]
- Yamaguchi, T.; Toma, S.; Terahara, N.; Miyata, T.; Ashihara, M.; Minamino, T.; Namba, K.; Kato, T. Structural and functional comparison of Salmonella flagellar filaments composed of FljB and FliC. Biomolecules 2020, 10, 246. [Google Scholar] [CrossRef]
- Kreutzberger, M.A.B.; Ewing, C.; Poly, F.; Wang, F.; Egelman, E.H. Atomic structure of the Campylobacter jejuni flagellar filament reveals how ε Proteobacteria escaped Toll-like receptor 5 surveillance. Proc. Natl. Acad. Sci. USA 2020, 117, 16985–16991. [Google Scholar] [CrossRef] [PubMed]
- Guerry, P.; Ewing, C.P.; Schirm, M.; Lorenzo, M.; Kelly, J.; Pattarini, D.; Majam, G.; Thibault, P.; Logan, S. Changes in flagellin glycosylation affect Campylobacter autoagglutination and virulence. Mol. Microbiol. 2006, 60, 299–311. [Google Scholar] [CrossRef] [PubMed]
- Thibault, P.; Logan, S.M.; Kelly, J.F.; Brisson, J.-R.; Ewing, C.P.; Trust, T.J.; Guerry, P. Identification of the carbohydrate moieties and glycosylation motifs in Campylobacter jejuni flagellin. J. Biol. Chem. 2001, 276, 34862–34870. [Google Scholar] [CrossRef] [PubMed]
- Kamal, N.; Dorrell, N.; Jagannathan, A.; Turner, S.M.; Constantinidou, C.; Studholme, D.J.; Marsden, G.; Hinds, J.; Laing, K.G.; Wren, B.W.; et al. Deletion of a previously uncharacterized flagellar-hook-length control gene fliK modulates the σ54-dependent regulon in Campylobacter jejuni. Microbiology 2007, 153, 3099–3111. [Google Scholar] [CrossRef]
- Ohnishi, K.; Ohto, Y.; Aizawa, S.; Macnab, R.M.; Iino, T. FlgD is a scaffolding protein needed for flagellar hook assembly in Salmonella typhimurium. J. Bacteriol. 1994, 176, 2272–2281. [Google Scholar] [CrossRef]
- Matsunami, H.; Barker, C.S.; Yoon, Y.-H.; Wolf, M.; Samatey, F.A. Complete structure of the bacterial flagellar hook reveals extensive set of stabilizing interactions. Nat. Commun. 2016, 7, 13425. [Google Scholar] [CrossRef]
- Bulieris, P.V.; Shaikh, N.H.; Freddolino, P.L.; Samatey, F.A. Structure of FlgK reveals the divergence of the bacterial hook-filament junction of Campylobacter. Sci. Rep. 2017, 7, 15743. [Google Scholar] [CrossRef]
- Neal-McKinney, J.M.; Konkel, M.E. The Campylobacter jejuni CiaC virulence protein is secreted from the flagellum and delivered to the cytosol of host cells. Front. Cell. Infect. Microbiol. 2012, 2, 31. [Google Scholar] [CrossRef]
- Matsunami, H.; Yoon, Y.-H.; Meshcheryakov, V.A.; Namba, K.; Samatey, F.A. Structural flexibility of the periplasmic protein, FlgA, regulates flagellar P-ring assembly in Salmonella enterica. Sci. Rep. 2016, 6, 27399. [Google Scholar] [CrossRef]
- Kawamoto, A.; Miyata, T.; Makino, F.; Kinoshita, M.; Minamino, T.; Imada, K.; Kato, T.; Namba, K. Native flagellar MS ring is formed by 34 subunits with 23-fold and 11-fold subsymmetries. Nat. Commun. 2021, 12, 4223. [Google Scholar] [CrossRef]
- Cullen, T.W.; Trent, M.S. A link between the assembly of flagella and lipooligosaccharide of the Gram-negative bacterium Campylobacter jejuni. Proc. Natl. Acad. Sci. USA 2010, 107, 5160–5165. [Google Scholar] [CrossRef]
- Cullen, T.W.; O’Brien, J.P.; Hendrixson, D.R.; Giles, D.K.; Hobb, R.I.; Thompson, S.A.; Brodbelt, J.S.; Trent, M.S. EptC of Campylobacter jejuni mediates phenotypes involved in host interactions and virulence. Infect. Immun. 2013, 81, 430–440. [Google Scholar] [CrossRef] [PubMed]
- Beeby, M.; Ribardo, D.A.; Brennan, C.A.; Ruby, E.G.; Jensen, G.J.; Hendrixson, D.R. Diverse high-torque bacterial flagellar motors assemble wider stator rings using a conserved protein scaffold. Proc. Natl. Acad. Sci. USA 2016, 113, E1917–E1926. [Google Scholar] [CrossRef]
- Chaban, B.; Coleman, I.; Beeby, M. Evolution of higher torque in Campylobacter-type bacterial flagellar motors. Sci. Rep. 2018, 8, 97. [Google Scholar] [CrossRef] [PubMed]
- Santiveri, M.; Roa-Eguiara, A.; Kühne, C.; Wadhwa, N.; Hu, H.; Berg, H.C.; Erhardt, M.; Taylor, N.M. Structure and function of stator units of the bacterial flagellar motor. Cell 2020, 183, 244–257.e16. [Google Scholar] [CrossRef]
- Che, Y.-S.; Nakamura, S.; Morimoto, Y.V.; Kami-Ike, N.; Namba, K.; Minamino, T. Load-sensitive coupling of proton translocation and torque generation in the bacterial flagellar motor. Mol. Microbiol. 2013, 91, 175–184. [Google Scholar] [CrossRef] [PubMed]
- Kuhlen, L.; Abrusci, P.; Johnson, S.; Gault, J.; Deme, J.; Caesar, J.; Dietsche, T.; Mebrhatu, M.T.; Ganief, T.; Macek, B.; et al. Structure of the core of the type III secretion system export apparatus. Nat. Struct. Mol. Biol. 2018, 25, 583–590. [Google Scholar] [CrossRef]
- Sircar, R.; Greenswag, A.R.; Bilwes, A.M.; Gonzalez-Bonet, G.; Crane, B.R. Structure and activity of the flagellar rotor protein FliY: A member of the CheC phosphatase family. J. Biol. Chem. 2013, 288, 13493–13502. [Google Scholar] [CrossRef]
- Kinoshita, M.; Namba, K.; Minamino, T. A positive charge region of Salmonella FliI is required for ATPase formation and efficient flagellar protein export. Commun. Biol. 2021, 4, 464. [Google Scholar] [CrossRef]
- Gulbronson, C.J.; Ribardo, D.A.; Balaban, M.; Knauer, C.; Bange, G.; Hendrixson, D.R. FlhG employs diverse intrinsic domains and influences FlhF GTPase activity to numerically regulate polar flagellar biogenesis in Campylobacter jejuni. Mol. Microbiol. 2015, 99, 291–306. [Google Scholar] [CrossRef]
- Li, X.; Ren, F.; Cai, G.; Huang, P.; Chai, Q.; Gundogdu, O.; Jiao, X.; Huang, J. Investigating the role of FlhF identifies novel interactions with genes involved in flagellar synthesis in Campylobacter jejuni. Front. Microbiol. 2020, 11, 460. [Google Scholar] [CrossRef]
- Gao, B.; Lara-Tejero, M.; Lefebre, M.; Goodman, A.L.; Galán, J.E. Novel components of the flagellar system in Epsilonproteobacteria. mBio 2014, 5, e01349-14. [Google Scholar] [CrossRef]
- Cornelis, G.R. The type III secretion injectisome. Nat. Rev. Microbiol. 2006, 4, 811–825. [Google Scholar] [CrossRef]
- Sory, M.P.; Boland, A.; Lambermont, I.; Cornelis, G.R. Identification of the YopE and YopH domains required for secretion and internalization into the cytosol of macrophages, using the cyaA gene fusion approach. Proc. Natl. Acad. Sci. USA 1995, 92, 11998–12002. [Google Scholar] [CrossRef]
- Galán, J.E.; Wolf-Watz, H. Protein delivery into eukaryotic cells by type III secretion machines. Nature 2006, 444, 567–573. [Google Scholar] [CrossRef]
- Desvaux, M.; Hébraud, M.; Henderson, I.R.; Pallen, M.J. Type III secretion: What’s in a name? Trends Microbiol. 2006, 14, 157–160. [Google Scholar] [CrossRef]
- Blaylock, B.; Sorg, J.A.; Schneewind, O. Yersinia enterocolitica type III secretion of YopR requires a structure in its mRNA. Mol. Microbiol. 2008, 70, 1210–1222. [Google Scholar] [CrossRef]
- Hueck, C.J. Type III protein secretion systems in bacterial pathogens of animals and plants. Microbiol. Mol. Biol. Rev. 1998, 62, 379–433. [Google Scholar] [CrossRef]
- Cornelis, G.R. The Yersinia Yop virulon, a bacterial system to subvert cells of the primary host defense. Folia Microbiol. 1998, 43, 253–261. [Google Scholar] [CrossRef]
- Nguyen, L.; Paulsen, I.; Tchieu, J.; Hueck, C.J.; Saier, M.H. Phylogenetic analyses of the constituents of type III protein secretion systems. J. Mol. Microbiol. Biotechnol. 2000, 2, 125–144. [Google Scholar]
- Gophna, U.; Ron, E.Z.; Graur, D. Bacterial type III secretion systems are ancient and evolved by multiple horizontal-transfer events. Gene 2003, 312, 151–163. [Google Scholar] [CrossRef]
- Schmiel, D.H.; Wagar, E.; Karamanou, L.; Weeks, D.; Miller, V.L. Phospholipase A of Yersinia enterocolitica contributes to pathogenesis in a mouse model. Infect. Immun. 1998, 66, 3941–3951. [Google Scholar] [CrossRef]
- Young, G.M.; Schmiel, D.H.; Miller, V.L. A new pathway for the secretion of virulence factors by bacteria: The flagellar export apparatus functions as a protein-secretion system. Proc. Natl. Acad. Sci. USA 1999, 96, 6456–6461. [Google Scholar] [CrossRef]
- Lee, S.H.; Galán, J.E. Salmonella type III secretion-associated chaperones confer secretion-pathway specificity. Mol. Microbiol. 2004, 51, 483–495. [Google Scholar] [CrossRef]
- Konkel, M.E.; Kim, B.J.; Rivera-Amill, V.; Garvis, S.G. Bacterial secreted proteins are required for the internalization of Campylobacter jejuni into cultured mammalian cells. Mol. Microbiol. 1999, 32, 691–701. [Google Scholar] [CrossRef]
- Rivera-Amill, V.; Kim, B.J.; Seshu, J.; Konkel, M.E. Secretion of the virulence-associated Campylobacter invasion antigens from Campylobacter jejuni requires a stimulatory signal. J. Infect. Dis. 2001, 183, 1607–1616. [Google Scholar] [CrossRef]
- Konkel, M.E.; Klena, J.D.; Rivera-Amill, V.; Monteville, M.R.; Biswas, D.; Raphael, B.; Mickelson, J. Secretion of virulence proteins from Campylobacter jejuni is dependent on a functional flagellar export apparatus. J. Bacteriol. 2004, 186, 3296–3303. [Google Scholar] [CrossRef]
- Samuelson, D.R.; Eucker, T.P.; A Bell, J.; Dybas, L.; Mansfield, L.S.; Konkel, M.E. The Campylobacter jejuni CiaD effector protein activates MAP kinase signaling pathways and is required for the development of disease. Cell Commun. Signal. 2013, 11, 79. [Google Scholar] [CrossRef]
- Barrero-Tobon, A.M.; Hendrixson, D.R. Identification and analysis of flagellar coexpressed determinants (Feds) of Campylobacter jejuni involved in colonization. Mol. Microbiol. 2012, 84, 352–369. [Google Scholar] [CrossRef]
- Poly, F.; Ewing, C.; Goon, S.; Hickey, T.E.; Rockabrand, D.; Majam, G.; Lee, L.; Phan, J.; Savarino, N.J.; Guerry, P. Heterogeneity of a Campylobacter jejuni protein that is secreted through the flagellar filament. Infect. Immun. 2007, 75, 3859–3867. [Google Scholar] [CrossRef]
- Baqar, S.; Applebee, L.A.; Gilliland, T.C.; Lee, L.H.; Porter, C.K.; Guerry, P. Immunogenicity and protective efficacy of recombinant Campylobacter jejuni flagellum-secreted proteins in mice. Infect. Immun. 2008, 76, 3170–3175. [Google Scholar] [CrossRef] [PubMed][Green Version]
- Song, Y.C.; Jin, S.; Louie, H.; Ng, D.; Lau, R.; Zhang, Y.; Weerasekera, R.; Al Rashid, S.; Ward, L.A.; Der, S.D.; et al. FlaC, a protein of Campylobacter jejuni TGH9011 (ATCC43431) secreted through the flagellar apparatus, binds epithelial cells and influences cell invasion. Mol. Microbiol. 2004, 53, 541–553. [Google Scholar] [CrossRef] [PubMed]
- Konkel, M.E.; Talukdar, P.K.; Negretti, N.M.; Klappenbach, C.M. Taking control: Campylobacter jejuni binding to fibronectin sets the stage for cellular adherence and invasion. Front. Microbiol. 2020, 11, 564. [Google Scholar] [CrossRef] [PubMed]
- Negretti, N.M.; Gourley, C.R.; Talukdar, P.K.; Clair, G.; Klappenbach, C.M.; Lauritsen, C.J.; Adkins, J.N.; Konkel, M.E. The Campylobacter jejuni CiaD effector co-opts the host cell protein IQGAP1 to promote cell entry. Nat. Commun. 2021, 12, 1339. [Google Scholar] [CrossRef]
- Konkel, M.E.; Corwin, M.D.; Joens, L.A.; Cieplak, W. Factors that influence the interaction of Campylobacter jejuni with cultured mammalian cells. J. Med. Microbiol. 1992, 37, 30–37. [Google Scholar] [CrossRef][Green Version]
- Konkel, M.E.; Cieplak, W., Jr. Altered synthetic response of Campylobacter jejuni to cocultivation with human epithelial cells is associated with enhanced internalization. Infect. Immun. 1992, 60, 4945–4949. [Google Scholar] [CrossRef]
- Konkel, M.E.; Mead, D.J.; Cieplak, W., Jr. Kinetic and antigenic characterization of altered protein synthesis by Campylobacter jejuni during cultivation with human epithelial cells. J. Infect. Dis. 1993, 168, 948–954. [Google Scholar] [CrossRef]
- Malik-Kale, P.; Parker, C.T.; Konkel, M.E. Culture of Campylobacter jejuni with sodium deoxycholate induces virulence gene expression. J. Bacteriol. 2008, 190, 2286–2297. [Google Scholar] [CrossRef]
- Oelschlaeger, T.A.; Guerry, P.; Kopecko, D.J. Unusual microtubule-dependent endocytosis mechanisms triggered by Campylobacter jejuni and Citrobacter freundii. Proc. Natl. Acad. Sci. USA 1993, 90, 6884–6888. [Google Scholar] [CrossRef]
- Christensen, J.E.; Pacheco, S.A.; Konkel, M.E. Identification of a Campylobacter jejuni-secreted protein required for maximal invasion of host cells. Mol. Microbiol. 2009, 73, 650–662. [Google Scholar] [CrossRef]
- Medvecky, M.; Cejkova, D.; Polansky, O.; Karsova, D.; Kubasova, T.; Cizek, A.; Rychilik, I. Nucleotide Sequence Entry 30 August 2017. UniProt. A0A1Y4RI87 A0A1Y4RI87_9FIRM. Available online: https://www.uniprot.org/uniprotkb/A0A1Y4RI87/entry (accessed on 1 December 2022).
- Chang, C.-S.; Tasi, W.-T.; Lai, C.-K.; Lu, Y.-L.; Hsu, Y.-M.; Lai, C.-H. Association of CiaB with Membrane Raft-Microdomains Increases Campylobacter jejuni-Induced Pathogenesis of Cell. Abstract, Chine Medical University, 2011. Available online: http://ir.cmu.edu.tw/ir/retrieve/35961/AA-AA00_20111013022441.pdf (accessed on 14 December 2022).
- Goon, S.; Ewing, C.P.; Lorenzo, M.; Pattarini, D.; Majam, G.; Guerry, P. A σ28-regulated nonflagella gene contributes to virulence of Campylobacter jejuni 81-176. Infect. Immun. 2006, 74, 645–653. [Google Scholar] [CrossRef] [PubMed]
- Ziprin, R.L.; Young, C.R.; Byrd, J.A.; Stanker, L.H.; Hume, M.E.; Gray, S.A.; Kim, B.J.; Konkel, M.E. Role of Campylobacter jejuni potential virulence genes in cecal colonization. Avian Dis. 2001, 45, 549–557. [Google Scholar] [CrossRef] [PubMed]
- Buelow, D.R.; Christensen, J.E.; Neal-McKinney, J.M.; Konkel, M.E. Campylobacter jejuni survival within human epithelial cells is enhanced by the secreted protein CiaI. Mol. Microbiol. 2011, 80, 1296–1312. [Google Scholar] [CrossRef] [PubMed]
- Ono, T.; Park, K.-S.; Ueta, M.; Iida, T.; Honda, T. Identification of proteins secreted via Vibrio parahaemolyticus type III secretion system 1. Infect. Immun. 2006, 74, 1032–1042. [Google Scholar] [CrossRef] [PubMed]
- Schechter, L.M.; Vencato, M.; Jordan, K.L.; Schneider, S.E.; Schneider, D.J.; Collmer, A. Multiple approaches to a complete inventory of Pseudomonas syringae pv. tomato DC3000 type III secretion system effector proteins. Mol. Plant-Microbe Interact. 2006, 19, 1180–1192. [Google Scholar] [CrossRef] [PubMed]
- Sory, M.P.; Cornelis, G.R. Translocation of a hybrid YopE-adenylate cyclase from Yersinia enterocolitica into HeLa cells. Mol. Microbiol. 1994, 14, 583–594. [Google Scholar] [CrossRef]
- Ladant, D.; Ullmann, A. Bordetella pertussis adenylate cyclase: A toxin with multiple talents. Trends Microbiol. 1999, 7, 172–176. [Google Scholar] [CrossRef]
- Dautin, N.; Karimova, G.; Ladant, D. Bordetella pertussis adenylate cyclase toxin: A versatile screening tool. Toxicon 2002, 40, 1383–1387. [Google Scholar] [CrossRef]
- Letourneur, F.; Klausner, R.D. A novel di-leucine motif and a tyrosine-based motif independently mediate lysosomal targeting and endocytosis of CD3 chains. Cell 1992, 69, 1143–1157. [Google Scholar] [CrossRef]
- Pond, L.; Kuhn, L.A.; Teyton, L.; Schutze, M.-P.; Tainer, J.A.; Jackson, M.R.; Peterson, P.A. A role for acidic residues in di-leucine motif-based targeting to the endocytic pathway. J. Biol. Chem. 1995, 270, 19989–19997. [Google Scholar] [CrossRef]
- Novik, V.; Hofreuter, D.; Galán, J.E. Identification of Campylobacter jejuni genes involved in its interaction with epithelial cells. Infect. Immun. 2010, 78, 3540–3553. [Google Scholar] [CrossRef] [PubMed]
- Negretti, N.M.; Ye, Y.; Malavasi, L.M.; Pokharel, S.M.; Huynh, S.; Noh, S.; Klima, C.L.; Gourley, C.R.; A Ragle, C.; Bose, S.; et al. A porcine ligated loop model reveals new insight into the host immune response against Campylobacter jejuni. Gut Microbes 2020, 12, e1814121. [Google Scholar] [CrossRef] [PubMed]
- Samuelson, D.R.; Konkel, M.E. Serine phosphorylation of cortactin is required for maximal host cell invasion by Campylobacter jejuni. Cell Commun. Signal. 2013, 11, 82. [Google Scholar] [CrossRef] [PubMed]
- McDermott, J.E.; Corrigan, A.; Peterson, E.; Oehmen, C.; Niemann, G.; Cambronne, E.D.; Sharp, D.; Adkins, J.N.; Samudrala, R.; Heffron, F. Computational prediction of type III and IV secreted effectors in Gram-negative bacteria. Infect. Immun. 2011, 79, 23–32. [Google Scholar] [CrossRef] [PubMed]
- An, Y.; Wang, J.; Li, C.; Leier, A.; Marquez-Lago, T.; Wilksch, J.; Zhang, Y.; Webb, G.I.; Song, J.; Lithgow, T. Comprehensive assessment and performance improvement of effector protein predictors for bacterial secretion systems III, IV and VI. Briefings Bioinform. 2016, 19, 148–161. [Google Scholar] [CrossRef]
- Sałamaszyńska-Guz, A.; Serafińska, I.; Bącal, P.; Douthwaite, S. Virulence properties of Campylobacter jejuni are enhanced by displaying a mycobacterial TlyA methylation pattern in its rRNA. Cell. Microbiol. 2020, 22, e13199. [Google Scholar] [CrossRef]
- Sałamaszyńska-Guz, A.; Rose, S.; Lykkebo, C.A.; Taciak, B.; Bącal, P.; Uśpieński, T.; Douthwaite, S. Biofilm formation and motility are promoted by Cj0588-directed methylation of rRNA in Campylobacter jejuni. Front. Cell. Infect. Microbiol. 2018, 7, 533. [Google Scholar] [CrossRef]
- Peters, S.; Ben Pascoe, B.; Wu, Z.; Bayliss, S.C.; Zeng, X.; Edwinson, A.; Veerabadhran-Gurunathan, S.; Jawahir, S.; Calland, J.K.; Mourkas, E.; et al. Campylobacter jejuni genotypes are associated with post-infection irritable bowel syndrome in humans. Commun. Biol. 2021, 4, 1015. [Google Scholar] [CrossRef]
- MacKichan, J.K.; Gaynor, E.C.; Chang, C.; Cawthraw, S.; Newell, D.G.; Miller, J.F.; Falkow, S. The Campylobacter jejuni dccRS two-component system is required for optimal in vivo colonization but is dispensable for in vitro growth. Mol. Microbiol. 2004, 54, 1269–1286. [Google Scholar] [CrossRef]
- Jin, S.; Joe, A.; Lynett, J.; Hani, E.K.; Sherman, P.; Chan, V.L. JlpA, a novel surface-exposed lipoprotein specific to Campylobacter jejuni, mediates adherence to host epithelial cells. Mol. Microbiol. 2004, 39, 1225–1236. [Google Scholar] [CrossRef]
- Karlyshev, A.V.; Everest, P.; Linton, D.; Cawthraw, S.; Newell, D.G.; Wren, B.W. The Campylobacter jejuni general glycosylation system is important for attachment to human epithelial cells and in the colonization of chicks. Microbiology 2004, 150, 1957–1964. [Google Scholar] [CrossRef] [PubMed]
- Song, W.S.; Park, M.-A.; Ki, D.U.; Yoon, S.-I. Structural analysis of the pseudaminic acid synthase PseI from Campylobacter jejuni. Biochem. Biophys. Res. Commun. 2022, 635, 252–258. [Google Scholar] [CrossRef] [PubMed]
- Grohmann, E.; Christie, P.J.; Waksman, G.; Backert, S. Type IV secretion in Gram-negative and Gram-positive bacteria. Mol. Microbiol. 2017, 107, 455–471. [Google Scholar] [CrossRef]
- Johnson, C.M.; Grossman, A.D. Identification of host genes that affect acquisition of an integrative and conjugative element in Bacillus subtilis. Mol. Microbiol. 2015, 98, 1222. [Google Scholar] [CrossRef] [PubMed][Green Version]
- Juhas, M.; Crook, D.W.; Dimopoulou, I.D.; Lunter, G.; Harding, R.M.; Ferguson, D.J.P.; Hood, D.W. Novel type IV secretion system involved in propagation of genomic islands. J. Bacteriol. 2007, 189, 761–771. [Google Scholar] [CrossRef]
- Cascales, E.; Christie, P.J. The versatile bacterial type IV secretion systems. Nat. Rev. Microbiol. 2003, 1, 137–149. [Google Scholar] [CrossRef]
- Nagai, H.; Kubori, T. Type IVB secretion systems of Legionella and other Gram-negative bacteria. Front. Microbiol. 2011, 2, 136. [Google Scholar] [CrossRef]
- Fischer, W. Assembly and molecular mode of action of the Helicobacter pylori Cag type IV secretion apparatus. FEBS J. 2011, 278, 1203–1212. [Google Scholar] [CrossRef]
- Vincent, C.D.; Friedman, J.R.; Jeong, K.C.; Buford, E.C.; Miller, J.L.; Vogel, J.P. Identification of the core transmembrane complex of the Legionella Dot/Icm type IV secretion system. Mol. Microbiol. 2006, 62, 1278–1291. [Google Scholar] [CrossRef]
- Voth, D.E.; Broederdorf, L.J.; Graham, J.G. Bacterial type IV secretion systems: Versatile virulence machines. Futur. Microbiol. 2012, 7, 241–257. [Google Scholar] [CrossRef]
- Low, H.H.; Gubellini, F.; Rivera-Calzada, A.; Braun, N.; Connery, S.; Dujeancourt, A.; Lu, F.; Redzej, A.; Fronzes, R.; Orlova, E.V.; et al. Structure of a type IV secretion system. Nature 2014, 508, 550–553. [Google Scholar] [CrossRef] [PubMed]
- Terradot, L.; Waksman, G. Architecture of the Helicobacter pylori Cag-type IV secretion system. FEBS J. 2011, 278, 1213–1222. [Google Scholar] [CrossRef] [PubMed]
- Schröder, G.; Krause, S.; Zechner, E.L.; Traxler, B.; Yeo, H.-J.; Lurz, R.; Waksman, G.; Lanka, E. TraG-Like Proteins of DNA Transfer systems and of the Helicobacter pylori type IV secretion system: Inner membrane gate for exported substrates? J. Bacteriol. 2002, 184, 2767–2779. [Google Scholar] [CrossRef] [PubMed]
- Gordon, J.E.; Costa, T.R.D.; Patel, R.S.; Gonzalez-Rivera, C.; Sarkar, M.K.; Orlova, E.V.; Waksman, G.; Christie, P.J. Use of chimeric type IV secretion systems to define contributions of outer membrane subassemblies for contact-dependent translocation. Mol. Microbiol. 2017, 105, 273–293. [Google Scholar] [CrossRef]
- Yuan, Q.; Carle, A.; Gao, C.; Sivanesan, D.; Aly, K.; Höppner, C.; Krall, L.; Domke, N.; Baron, C. Identification of the VirB4-VirB8-VirB5-VirB2 pilus assembly sequence of type IV secretion systems. J. Biol. Chem. 2005, 280, 26349–26359. [Google Scholar] [CrossRef] [PubMed]
- Noto, J.M.; Peek, R.M., Jr. The Helicobacter pylori cag pathogenicity island. Methods Mol. Biol. 2012, 921, 41–50. [Google Scholar] [CrossRef]
- Bacon, D.J.; Alm, R.A.; Hu, L.; Hickey, T.E.; Ewing, C.P.; Batchelor, R.A.; Trust, T.J.; Guerry, P. DNA sequence and mutational analyses of the pVir plasmid of Campylobacter jejuni 81-176. Infect. Immun. 2002, 70, 6242–6250. [Google Scholar] [CrossRef]
- Parkhill, J.; Wren, B.W.; Mungall, K.; Ketley, J.M.; Churcher, C.; Basham, D.; Chillingworth, T.; Davies, R.M.; Feltwell, T.; Holroyd, S.; et al. The genome sequence of the food-borne pathogen Campylobacter jejuni reveals hypervariable sequences. Nature 2000, 403, 665–668. [Google Scholar] [CrossRef]
- Batchelor, R.A.; Pearson, B.M.; Friis, L.M.; Guerry, P.; Wells, J.M. Nucleotide sequences and comparison of two large conjugative plasmids from different Campylobacter species. Microbiology 2004, 150, 3507–3517. [Google Scholar] [CrossRef]
- Morita, D.; Arai, H.; Isobe, J.; Maenishi, E.; Kumagai, T.; Maruyama, F.; Kuroda, T. Diversity and characteristics of pTet family plasmids revealed by genomic epidemiology of Campylobacter jejuni from human patients in Toyama, Japan from 2015 to 2019. bioRxiv. Preprint. 2022. [Google Scholar] [CrossRef]
- Poly, F.; Threadgill, D.; Stintzi, A. Identification of Campylobacter jejuni ATCC 43431-specific genes by whole microbial genome comparisons. J. Bacteriol. 2004, 186, 4781–4795. [Google Scholar] [CrossRef] [PubMed]
- Sexton, J.A.; Miller, J.L.; Yoneda, A.; Kehl-Fie, T.E.; Vogel, J.P. Legionella pneumophila DotU and IcmF are required for stability of the Dot/Icm complex. Infect. Immun. 2004, 72, 5983–5992. [Google Scholar] [CrossRef] [PubMed]
- Bingle, L.E.; Bailey, C.M.; Pallen, M.J. Type VI secretion: A beginner’s guide. Curr. Opin. Microbiol. 2008, 11, 3–8. [Google Scholar] [CrossRef]
- Pukatzki, S.; Ma, A.T.; Sturtevant, D.; Krastins, B.; Sarracino, D.; Nelson, W.C.; Heidelberg, J.F.; Mekalanos, J.J. Identification of a conserved bacterial protein secretion system in Vibrio cholerae using the Dictyostelium host model system. Proc. Natl. Acad. Sci. USA 2006, 103, 1528–1533. [Google Scholar] [CrossRef]
- Williams, S.G.; Varcoe, L.T.; Attridge, S.R.; A Manning, P. Vibrio cholerae Hcp, a secreted protein coregulated with HlyA. Infect. Immun. 1996, 64, 283–289. [Google Scholar] [CrossRef] [PubMed]
- Roest, H.P.; Mulders, I.H.M.; Spaink, H.P.; Wijffelman, C.A.; Lugtenberg, B.J.J. A Rhizobium leguminosarum biovar trifolii locus not localized on the Sym plasmid hinders effective nodulation on plants of the pea cross-inoculation group. Mol. Plant-Microbe Interact. 1997, 10, 938–941. [Google Scholar] [CrossRef]
- Wang, J.; Li, C.; Yang, H.; Mushegian, A.; Jin, S. A novel serine/threonine protein kinase homologue of Pseudomonas aeruginosa is specifically inducible within the host infection site and is required for full virulence in neutropenic mice. J. Bacteriol. 1998, 180, 6764–6768. [Google Scholar] [CrossRef]
- Bleumink-Pluym, N.M.C.; Van Alphen, L.B.; Bouwman, L.; Wosten, M.; Van Putten, J.P.M. Identification of a functional type VI secretion system in Campylobacter jejuni conferring capsule polysaccharide sensitive cytotoxicity. PLoS Pathog. 2013, 9, e1003393. [Google Scholar] [CrossRef]
- Fridman, C.M.; Keppel, K.; Gerlic, M.; Bosis, E.; Salomon, D. A comparative genomics methodology reveals a widespread family of membrane-disrupting T6SS effectors. Nat. Commun. 2020, 11, 1085. [Google Scholar] [CrossRef]
- Trunk, K.; Peltier, J.; Liu, Y.-C.; Dill, B.D.; Walker, L.; Gow, N.; Stark, M.J.R.; Quinn, J.; Strahl, H.; Trost, M.; et al. The type VI secretion system deploys antifungal effectors against microbial competitors. Nat. Microbiol. 2018, 3, 920–931. [Google Scholar] [CrossRef]
- Wan, B.; Zhang, Q.; Ni, J.; Li, S.; Wen, D.; Li, J.; Xiao, H.; He, P.; Ou, H.-Y.; Tao, J.; et al. Type VI secretion system contributes to enterohemorrhagic Escherichia coli virulence by secreting catalase against host reactive oxygen species (ROS). PLoS Pathog. 2017, 13, e1006246. [Google Scholar] [CrossRef] [PubMed]
- Guan, J.; Xiao, X.; Xu, S.; Gao, F.; Wang, J.; Wang, T.; Song, Y.; Pan, J.; Shen, X.; Wang, Y. Roles of RpoS in Yersinia pseudotuberculosis stress survival, motility, biofilm formation and type VI secretion system expression. J. Microbiol. 2015, 53, 633–642. [Google Scholar] [CrossRef] [PubMed]
- Lertpiriyapong, K.; Gamazon, E.; Feng, Y.; Park, D.S.; Pang, J.; Botka, G.; Graffam, M.E.; Ge, Z.; Fox, J.G. Campylobacter jejuni type VI secretion system: Roles in adaptation to deoxycholic acid, host cell adherence, invasion, and in vivo colonization. PLoS ONE 2012, 7, e42842. [Google Scholar] [CrossRef] [PubMed]
- Zhang, W.; Wang, Y.; Song, Y.; Wang, T.; Xu, S.; Peng, Z.; Lin, X.; Zhang, L.; Shen, X. A type VI secretion system regulated by OmpR in Yersinia pseudotuberculosis functions to maintain intracellular pH homeostasis. Environ. Microbiol. 2012, 15, 557–569. [Google Scholar] [CrossRef] [PubMed]
- Leiman, P.G.; Basler, M.; Ramagopal, U.A.; Bonanno, J.B.; Sauder, J.M.; Pukatzki, S.; Burley, S.K.; Almo, S.C.; Mekalanos, J.J. Type VI secretion apparatus and phage tail-associated protein complexes share a common evolutionary origin. Proc. Natl. Acad. Sci. USA 2009, 106, 4154–4159. [Google Scholar] [CrossRef] [PubMed]
- Durand, E.; Zoued, A.; Spinelli, S.; Watson, P.J.; Aschtgen, M.-S.; Journet, L.; Cambillau, C.; Cascales, E. Structural characterization and oligomerization of the TssL protein, a component shared by bacterial type VI and type IVb secretion systems. J. Biol. Chem. 2012, 287, 14157–14168. [Google Scholar] [CrossRef]
- Felisberto-Rodrigues, C.; Durand, E.; Aschtgen, M.-S.; Blangy, S.; Ortiz-Lombardía, M.; Douzi, B.; Cambillau, C.; Cascales, E. Towards a structural comprehension of bacterial type VI secretion systems: Characterization of the TssJ-TssM complex of an Escherichia coli pathovar. PLoS Pathog. 2011, 7, e1002386. [Google Scholar] [CrossRef]
- Flaugnatti, N.; Le, T.T.H.; Canaan, S.; Aschtgen, M.-S.; Nguyen, V.S.; Blangy, S.; Kellenberger, C.; Roussel, A.; Cambillau, C.; Cascales, E.; et al. A phospholipase A1 antibacterial type VI secretion effector interacts directly with the C-terminal domain of the VgrG spike protein for delivery. Mol. Microbiol. 2016, 99, 1099–1118. [Google Scholar] [CrossRef]
- Förster, A.; Planamente, S.; Manoli, E.; Lossi, N.S.; Freemont, P.S.; Filloux, A. Coevolution of the ATPase ClpV, the sheath proteins TssB and TssC, and the accessory protein TagJ/HsiE1 distinguishes type VI secretion classes. J. Biol. Chem. 2014, 289, 33032–33043. [Google Scholar] [CrossRef]
- Brunet, Y.R.; Zoued, A.; Boyer, F.; Douzi, B.; Cascales, E. The type VI secretion TssEFGK-VgrG phage-like baseplate is recruited to the TssJLM membrane complex via multiple contacts and serves as assembly platform for tail tube/sheath polymerization. PLoS Genet. 2015, 11, e1005545. [Google Scholar] [CrossRef]
- Aschtgen, M.-S.; Bernard, C.S.; De Bentzmann, S.; Lloubès, R.; Cascales, E. SciN is an outer membrane lipoprotein required for type VI secretion in enteroaggregative Escherichia coli. J. Bacteriol. 2008, 190, 7523–7531. [Google Scholar] [CrossRef] [PubMed]
- Ma, L.-S.; Lin, J.-S.; Lai, E.-M. An IcmF family protein, ImpLM, is an integral inner membrane protein interacting with ImpKL, and its walker a motif is required for type VI secretion system-mediated Hcp secretion in Agrobacterium tumefaciens. J. Bacteriol. 2009, 191, 4316–4329. [Google Scholar] [CrossRef] [PubMed]
- Logger, L.; Aschtgen, M.-S.; Guérin, M.; Cascales, E.; Durand, E. Molecular dissection of the interface between the type VI secretion TssM cytoplasmic domain and the TssG baseplate component. J. Mol. Biol. 2016, 428, 4424–4437. [Google Scholar] [CrossRef] [PubMed]
- Weber, B.S.; Hennon, S.W.; Wright, M.S.; Scott, N.E.; de Berardinis, V.; Foster, L.J.; Ayala, J.A.; Adams, M.D.; Feldman, M.F. Genetic dissection of the type VI secretion system in Acinetobacter and identification of a novel peptidoglycan hydrolase, TagX, required for its biogenesis. Mbio 2016, 7. [Google Scholar] [CrossRef]
- Santin, Y.G.; Cascales, E. Domestication of a housekeeping transglycosylase for assembly of a type VI secretion system. EMBO Rep. 2017, 18, 138–149. [Google Scholar] [CrossRef] [PubMed]
- Zoued, A.; Durand, E.; Bebeacua, C.; Brunet, Y.R.; Douzi, B.; Cambillau, C.; Cascales, E.; Journet, L. TssK is a trimeric cytoplasmic protein interacting with components of both phage-like and membrane anchoring complexes of the type VI secretion system. J. Biol. Chem. 2013, 288, 27031–27041. [Google Scholar] [CrossRef]
- Lim, Y.T.; Jobichen, C.; Wong, J.; Limmathurotsakul, D.; Li, S.; Chen, Y.; Raida, M.; Srinivasan, N.; MacAry, P.A.; Sivaraman, J.; et al. Extended loop region of Hcp1 is critical for the assembly and function of type VI secretion system in Burkholderia pseudomallei. Sci. Rep. 2015, 5, 8235. [Google Scholar] [CrossRef]
- Hood, R.D.; Singh, P.; Hsu, F.; Güvener, T.; Carl, M.A.; Trinidad, R.R.; Silverman, J.M.; Ohlson, B.B.; Hicks, K.G.; Plemel, R.L.; et al. A type VI secretion system of Pseudomonas aeruginosa targets a toxin to bacteria. Cell Host Microbe 2010, 7, 25–37. [Google Scholar] [CrossRef]
- Mougous, J.D.; Cuff, M.E.; Raunser, S.; Shen, A.; Zhou, M.; Gifford, C.A.; Goodman, A.L.; Joachimiak, G.; Ordoñez, C.L.; Lory, S.; et al. A virulence locus of Pseudomonas aeruginosa encodes a protein secretion apparatus. Science 2006, 312, 1526–1530. [Google Scholar] [CrossRef]
- Zoued, A.; Durand, E.; Brunet, Y.R.; Spinelli, S.; Douzi, B.; Guzzo, M.; Flaugnatti, N.; Legrand, P.; Journet, L.; Fronzes, R.; et al. Priming and polymerization of a bacterial contractile tail structure. Nature 2016, 531, 59–63. [Google Scholar] [CrossRef]
- Planamente, S.; Salih, O.; Manoli, E.; Albesa-Jové, D.; Freemont, P.S.; Filloux, A. TssA forms a gp6-like ring attached to the type VI secretion sheath. EMBO J. 2016, 35, 1613–1627. [Google Scholar] [CrossRef] [PubMed]
- Zoued, A.; Brunet, Y.R.; Durand, E.; Aschtgen, M.-S.; Logger, L.; Douzi, B.; Journet, L.; Cambillau, C.; Cascales, E. Architecture and assembly of the type VI secretion system. Biochim. Biophys. Acta 2014, 1843, 1664–1673. [Google Scholar] [CrossRef]
- Basler, M.; Pilhofer, M.; Henderson, G.P.; Jensen, G.J.; Mekalanos, J.J. Type VI secretion requires a dynamic contractile phage tail-like structure. Nature 2012, 483, 182–186. [Google Scholar] [CrossRef] [PubMed]
- Zhou, Y.; Tao, J.; Yu, H.; Ni, J.; Zeng, L.; Teng, Q.; Kim, K.S.; Zhao, G.-P.; Guo, X.-K.; Yao, Y. Hcp family proteins secreted via the type VI secretion system coordinately regulate Escherichia coli K1 interaction with human brain microvascular endothelial cells. Infect. Immun. 2012, 80, 1243–1251. [Google Scholar] [CrossRef] [PubMed]
- Silverman, J.M.; Agnello, D.M.; Zheng, H.; Andrews, B.T.; Li, M.; Catalano, C.E.; Gonen, T.; Mougous, J.D. Haemolysin coregulated protein is an exported receptor and chaperone of type VI secretion substrates. Mol. Cell 2013, 51, 584–593. [Google Scholar] [CrossRef] [PubMed]
- Peng, Y.; Wang, X.; Shou, J.; Zong, B.; Zhang, Y.; Tan, J.; Chen, J.; Hu, L.; Zhu, Y.; Chen, H.; et al. Roles of Hcp family proteins in the pathogenesis of the porcine extraintestinal pathogenic Escherichia coli type VI secretion system. Sci. Rep. 2016, 6, 26816. [Google Scholar] [CrossRef]
- Brunet, Y.R.; Espinosa, L.; Harchouni, S.; Mignot, T.; Cascales, E. Imaging type VI secretion-mediated bacterial killing. Cell Rep. 2013, 3, 36–41. [Google Scholar] [CrossRef]
- Koskiniemi, S.; Lamoureux, J.G.; Nikolakakis, K.C.; de Roodenbeke, C.T.; Kaplan, M.D.; Low, D.A.; Hayes, C.S. Rhs proteins from diverse bacteria mediate intercellular competition. Proc. Natl. Acad. Sci. USA 2013, 110, 7032–7037. [Google Scholar] [CrossRef]
- Decoin, V.; Barbey, C.; Bergeau, D.; Latour, X.; Feuilloley, M.G.J.; Orange, N.; Merieau, A. A type VI secretion system is involved in Pseudomonas fluorescens bacterial competition. PLoS ONE 2014, 9, e89411. [Google Scholar] [CrossRef]
- Kapitein, N.; Bönemann, G.; Pietrosiuk, A.; Seyffer, F.; Hausser, I.; Locker, J.K.; Mogk, A. ClpV recycles VipA/VipB tubules and prevents non-productive tubule formation to ensure efficient type VI protein secretion. Mol. Microbiol. 2013, 87, 1013–1028. [Google Scholar] [CrossRef]
- Cherrak, Y.; Flaugnatti, N.; Durand, E.; Journet, L.; Cascales, E. Structure and activity of the type VI secretion system. Microbiol. Spectr. 2019, 7. [Google Scholar] [CrossRef] [PubMed]
- Sima, F.; Stratakos, A.C.; Ward, P.; Linton, M.; Kelly, C.; Pinkerton, L.; Stef, L.; Gundogdu, O.; Lazar, V.; Corcionivoschi, N. A novel natural antimicrobial can reduce the in vitro and in vivo pathogenicity of T6SS positive Campylobacter jejuni and Campylobacter coli chicken isolates. Front. Microbiol. 2018, 9, 2139. [Google Scholar] [CrossRef] [PubMed]
- Corcionivoschi, N.; Gundogdu, O.; Moran, L.; Kelly, C.; Scates, P.; Stef, L.; Cean, A.; Wren, B.; Dorrell, N.; Madden, R.H. Virulence characteristics of hcp + Campylobacter jejuni and Campylobacter coli isolates from retail chicken. Gut Pathog. 2015, 7, 20. [Google Scholar] [CrossRef] [PubMed]
- Kanwal, S.; Noreen, Z.; Aalam, V.; Akhtar, J.; Masood, F.; Javed, S.; Bokhari, H. Variation in antibiotic susceptibility and presence of type VI secretion system (T6SS) in Campylobacter jejuni isolates from various sources. Comp. Immunol. Microbiol. Infect. Dis. 2019, 66, 101345. [Google Scholar] [CrossRef] [PubMed]
- Liaw, J.; Hong, G.; Davies, C.; Elmi, A.; Sima, F.; Stratakos, A.; Stef, L.; Pet, I.; Hachani, A.; Corcionivoschi, N.; et al. The Campylobacter jejuni type VI secretion system enhances the oxidative stress response and host colonization. Front. Microbiol. 2019, 10, 2864. [Google Scholar] [CrossRef]
- Harrison, J.W.; Dung, T.T.N.; Siddiqui, F.; Korbrisate, S.; Bukhari, H.; Tra, M.P.V.; Hoang, N.V.M.; Carrique-Mas, J.; Bryant, J.; Campbell, J.I.; et al. Identification of possible virulence marker from Campylobacter jejuni isolates. Emerg. Infect. Dis. 2014, 20, 1026–1029. [Google Scholar] [CrossRef]
- Ugarte-Ruiz, M.; Stabler, R.A.; Domínguez, L.; Porrero, M.C.; Wren, B.W.; Dorrell, N.; Gundogdu, O. Prevalence of type VI secretion system in Spanish Campylobacter jejuni isolates. Zoonoses Public Health 2014, 62, 497–500. [Google Scholar] [CrossRef]
- Siddiqui, F.; Champion, O.; Akram, M.; Studholme, D.; Eqani, S.A.M.A.S.; Wren, B.W.; Titball, R.; Bokhari, H. Molecular detection identified a type six secretion system in Campylobacter jejuni from various sources but not from human cases. J. Appl. Microbiol. 2015, 118, 1191–1198. [Google Scholar] [CrossRef]
- Kovanen, S.; Rossi, M.; Pohja-Mykrä, M.; Nieminen, T.; Raunio-Saarnisto, M.; Sauvala, M.; Fredriksson-Ahomaa, M.; Hänninen, M.-L.; Kivistö, R. Population genetics and characterization of Campylobacter jejuni isolates from western jackdaws and game birds in Finland. Appl. Environ. Microbiol. 2019, 85. [Google Scholar] [CrossRef]
- Robinson, L.; Liaw, J.; Omole, Z.; Corcionivoschi, N.; Hachani, A.; Gundogdu, O. In silico investigation of the genus Campylobacter type VI secretion system reveals genetic diversity in organization and putative effectors. Microb. Genom. 2022, 8, 000898. [Google Scholar] [CrossRef]
- Gupta, S.; Khan, A.; Biswas, P.; Mondal, K.; Das, D.; Sharif, S.; Mallick, A.I. A combined protocol for isolation of T6SS-positive Campylobacter jejuni and assessment of interspecies interaction. STAR Protoc. 2022, 3, 101368. [Google Scholar] [CrossRef] [PubMed]
- Robinson, L.; Liaw, J.; Omole, Z.; Xia, D.; van Vliet, A.H.M.; Corcionivoschi, N.; Hachani, A.; Gundogdu, O. Bioinformatic analysis of the Campylobacter jejuni type VI secretion system and effector prediction. Front. Microbiol. 2021, 12, 694824. [Google Scholar] [CrossRef] [PubMed]
- Marasini, D.; Karki, A.B.; Bryant, J.M.; Sheaff, R.J.; Fakhr, M.K. Molecular characterization of megaplasmids encoding the type VI secretion system in Campylobacter jejuni isolated from chicken livers and gizzards. Sci. Rep. 2020, 10, 12514. [Google Scholar] [CrossRef]
- Zheng, J.; Ho, B.; Mekalanos, J.J. Genetic analysis of anti-amoebae and anti-bacterial activities of the type VI secretion system in Vibrio cholerae. PLoS ONE 2011, 6, e23876. [Google Scholar] [CrossRef]
- Noreen, Z.; Jobichen, C.; Abbasi, R.; Seetharaman, J.; Sivaraman, J.; Bokhari, H. Structural basis for the pathogenesis of Campylobacter jejuni Hcp1, a structural and effector protein of the type VI secretion system. FEBS J. 2018, 285, 4060–4070. [Google Scholar] [CrossRef]
- Jani, A.J.; Cotter, P.A. Type VI secretion: Not just for pathogenesis anymore. Cell Host Microbe 2010, 8, 2–6. [Google Scholar] [CrossRef]
- Agnetti, J.; Seth-Smith, H.M.B.; Ursich, S.; Reist, J.; Basler, M.; Nickel, C.; Bassetti, S.; Ritz, N.; Tschudin-Sutter, S.; Egli, A. Clinical impact of the type VI secretion system on virulence of Campylobacter species during infection. BMC Infect. Dis. 2019, 19, 237. [Google Scholar] [CrossRef]
- Gupta, S.; Ray, S.; Khan, A.; China, A.; Das, D.; Mallick, A.I. The cost of bacterial predation via type VI secretion system leads to predator extinction under environmental stress. iScience 2021, 24, 103507. [Google Scholar] [CrossRef] [PubMed]
- Bartonickova, L.; Sterzenbach, T.; Nell, S.; Kops, F.; Schulze, J.; Venzke, A.; Brenneke, B.; Bader, S.; Gruber, A.D.; Suerbaum, S.; et al. Hcp and VgrG1 are secreted components of the Helicobacter hepaticus type VI secretion system and VgrG1 increases the bacterial colitogenic potential. Cell. Microbiol. 2013, 15, 992–1011. [Google Scholar] [CrossRef] [PubMed]
- Singh, A.; Nisaa, K.; Bhattacharyya, S.; Mallick, A.I. Immunogenicity and protective efficacy of mucosal delivery of recombinant hcp of Campylobacter jejuni type VI secretion system (T6SS) in chickens. Mol. Immunol. 2019, 111, 182–197. [Google Scholar] [CrossRef]
- Marler Clark: Attorneys at Law L.L.P., P.S. About Campylobacter: The Incidence of Campylobacter Infections, Chapter 2. Available online: https://about-campylobacter.com/campylobacter-incidence (accessed on 1 December 2022).
- Tacconelli, E.; Carrara, E.; Savoldi, A.; Harbarth, S.; Mendelson, M.; Monnet, D.L.; Pulcini, C.; Kahlmeter, G.; Kluytmans, J.; Carmeli, Y.; et al. Discovery, research, and development of new antibiotics: The WHO priority list of antibiotic-resistant bacteria and tuberculosis. Lancet Infect. Dis. 2018, 18, 318–327. [Google Scholar] [CrossRef] [PubMed]
- World Health Organization. WHO Publishes List of Bacteria for Which New Antibiotics Are Urgently Needed. News Release. Geneva, Switzerland. Last Modified on 27 February 2017. Available online: www.who.int/news/item/27-02-2017-who-publishes-list-of-bacteria-for-which-new-antibiotics-are-urgently-needed (accessed on 12 September 2022).
- Price, L.B.; Lackey, L.G.; Vailes, R.; Silbergeld, E. The persistence of fluoroquinolone-resistant Campylobacter in poultry production. Environ. Health Perspect. 2007, 115, 1035–1039. [Google Scholar] [CrossRef]
- Sproston, E.L.; Wimalarathna, H.M.L.; Sheppard, S.K. Trends in fluoroquinolone resistance in Campylobacter. Microb. Genom. 2018, 4, e000198. [Google Scholar] [CrossRef] [PubMed]
- Luo, N.; Pereira, S.; Sahin, O.; Lin, J.; Huang, S.; Michel, L.; Zhang, Q. Enhanced in vivo fitness of fluoroquinolone-resistant Campylobacter jejuni in the absence of antibiotic selection pressure. Proc. Natl. Acad. Sci. USA 2005, 102, 541–546. [Google Scholar] [CrossRef] [PubMed]
- Scanlan, E.; Ardill, L.; Whelan, M.V.X.; Shortt, C.; Nally, J.E.; Bourke, B.; Cróinín, T. Relaxation of DNA supercoiling leads to increased invasion of epithelial cells and protein secretion by Campylobacter jejuni. Mol. Microbiol. 2017, 104, 92–104. [Google Scholar] [CrossRef]
- Whelan, M.V.X.; Ardill, L.; Koide, K.; Nakajima, C.; Suzuki, Y.; Simpson, J.C.; Cróinín, T. Acquisition of fluoroquinolone resistance leads to increased biofilm formation and pathogenicity in Campylobacter jejuni. Sci. Rep. 2019, 9, 18216. [Google Scholar] [CrossRef] [PubMed]
- Changkwanyeun, R.; Yamaguchi, T.; Kongsoi, S.; Changkaew, K.; Yokoyama, K.; Kim, H.; Suthienkul, O.; Usui, M.; Tamura, Y.; Nakajima, C.; et al. Impact of mutations in DNA gyrase genes on quinolone resistance in Campylobacter jejuni. Drug Test. Anal. 2016, 8, 1071–1076. [Google Scholar] [CrossRef]
- Shortt, C.; Scanlan, E.; Hilliard, A.; Cotroneo, C.E.; Bourke, B.; Cróinín, T. DNA Supercoiling regulates the motility of Campylobacter jejuni and is altered by growth in the presence of chicken mucus. mBio 2016, 7. [Google Scholar] [CrossRef]
- Kuhn, K.G.; Nygård, K.M.; Guzman-Herrador, B.; Sunde, L.S.; Rimhanen-Finne, R.; Trönnberg, L.; Jepsen, M.R.; Ruuhela, R.; Wong, W.K.; Ethelberg, S. Campylobacter infections expected to increase due to climate change in Northern Europe. Sci. Rep. 2020, 10, 13874. [Google Scholar] [CrossRef]
- Golden, N.J.; Acheson, D.W. Identification of motility and autoagglutination Campylobacter jejuni mutants by random transposon mutagenesis. Infect. Immun. 2002, 70, 1761–1771. [Google Scholar] [CrossRef]
- Baig, A.; McNally, A.; Dunn, S.; Paszkiewicz, K.H.; Corander, J.; Manning, G. Genetic import and phenotype specific alleles associated with hyper-invasion in Campylobacter jejuni. BMC Genom. 2015, 16, 852. [Google Scholar] [CrossRef] [PubMed]
- Artymovich, K.; Kim, J.S.; Linz, J.E.; Hall, D.F.; Kelley, L.E.; Kalbach, H.L.; Kathariou, S.; Gaymer, J.; Paschke, B. A “successful allele” at Campylobacter jejuni contingency locus Cj0170 regulates motility; “successful alleles” at locus Cj0045 are strongly associated with mouse colonization. Food Microbiol. 2013, 34, 425–430. [Google Scholar] [CrossRef] [PubMed]
- Kim, J.S.; Artymovich, K.A.; Hall, D.F.; Smith, E.J.; Fulton, R.; Bell, J.; Dybas, L.; Mansfield, L.S.; Tempelman, R.; Wilson, D.L.; et al. Passage of Campylobacter jejuni through the chicken reservoir or mice promotes phase variation in contingency genes Cj0045 and Cj0170 that strongly associates with colonization and disease in a mouse model. Microbiology Read. 2012, 158, 1304–1316. [Google Scholar] [CrossRef][Green Version]
- Yeh, H.Y.; Hiett, K.L.; Line, J.E.; Oakley, B.B.; Seal, B.S. Construction, expression, purification and antigenicity of recombinant Campylobacter jejuni flagellar proteins. Microbiol. Res. 2013, 168, 192–198. [Google Scholar] [CrossRef] [PubMed]
- Chintoan-Uta, C.; Cassady-Cain, R.L.; Stevens, M.P. Evaluation of flagellum-related proteins FliD and FspA as subunit vaccines against Campylobacter jejuni colonisation in chickens. Vaccine 2016, 34, 1739–1743. [Google Scholar] [CrossRef] [PubMed]
- Reuter, M.; Ultee, E.; Toseafa, Y.; Tan, A.; van Vliet, A.H.M. Inactivation of the core cheVAWY chemotaxis genes disrupts chemotactic motility and organised biofilm formation in Campylobacter jejuni. FEMS Microbiol. Lett. 2020, 367. [Google Scholar] [CrossRef]
- de Haan, C.P.; Kivisto, R.; Hanninen, M.L. Association of Campylobacter jejuni Cj0859c gene (fspA) variants with different C. jejuni multilocus sequence types. Appl. Environ. Microbiol. 2010, 76, 6942–6943. [Google Scholar] [CrossRef]
- Flint, A.; Sun, Y.Q.; Butcher, J.; Stahl, M.; Huang, H.; Stintzi, A. Phenotypic screening of a targeted mutant library reveals Campylobacter jejuni defenses against oxidative stress. Infect. Immun. 2014, 82, 2266–2275. [Google Scholar] [CrossRef]
- Salamaszynska-Guz, A.; Godlewski, M.M.; Klimuszko, D. Influence of mutation in cj0183 and cj0588 genes for colonization abilities of Campylobacter jejuni in Caco-2 cells using confocal laser scanning microscope. Pol. J. Vet. Sci. 2013, 16, 387–389. [Google Scholar] [CrossRef]
- Salamaszynska-Guz, A.; Klimuszko, D. Functional analysis of the Campylobacter jejuni cj0183 and cj0588 genes. Curr. Microbiol. 2008, 56, 592–596. [Google Scholar] [CrossRef]
- Gorain, C.; Singh, A.; Bhattacharyya, S.; Kundu, A.; Lahiri, A.; Gupta, S.; Mallick, A.I. Mucosal delivery of live Lactococcus lactis expressing functionally active JlpA antigen induces potent local immune response and prevent enteric colonization of Campylobacter jejuni in chickens. Vaccine 2020, 38, 1630–1642. [Google Scholar] [CrossRef] [PubMed]
- Jin, S.; Song, Y.C.; Emili, A.; Sherman, P.M.; Chan, V.L. JlpA of Campylobacter jejuni interacts with surface-exposed heat shock protein 90a and triggers signalling pathways leading to the activation of NF-κB and p38 MAP kinase in epithelial cells. Cell. Microbiol. 2003, 5, 165–174. [Google Scholar] [CrossRef] [PubMed]
- Troutman, J.M.; Imperiali, B. Campylobacter jejuni PglH is a single active site processive polymerase that utilizes product inhibition to limit sequential glycosyl transfer reactions. Biochemistry 2009, 48, 2807–2816. [Google Scholar] [CrossRef] [PubMed]
- Taboada, E.N.; van Belkum, A.; Yuki, N.; Acedillo, R.R.; Godschalk, P.C.; Koga, M.; Endtz, H.P.; Gilbert, M.; Nash, J.H. Comparative genomic analysis of Campylobacter jejuni associated with Guillain-Barré and Miller Fisher syndromes: Neuropathogenic and enteritis-associated isolates can share high levels of genomic similarity. BMC Genom. 2007, 8, 359. [Google Scholar] [CrossRef]
- Gattis, S.G.; Palfey, B.A. Direct observation of the participation of flavin in product formation by thyX-encoded thymidylate synthase. J. Am. Chem. Soc. 2005, 127, 832–833. [Google Scholar] [CrossRef]
- Giladi, M.; Bitan-Banin, G.; Mevarech, M.; Ortenberg, R. Genetic evidence for a novel thymidylate synthase in the halophilic archaeon Halobacterium salinarum and in Campylobacter jejuni. FEMS Microbiol. Lett. 2002, 216, 105–109. [Google Scholar] [CrossRef]
- Su, C.C.; Radhakrishnan, A.; Kumar, N.; Long, F.; Bolla, J.R.; Lei, H.T.; Delmar, J.A.; Do, S.V.; Chou, T.H.; Rajashankar, K.R.; et al. Crystal structure of the Campylobacter jejuni CmeC outer membrane channel. Protein Sci. 2014, 23, 954–961. [Google Scholar] [CrossRef]
- Zeng, X.; Xu, F.; Lin, J. Development and evaluation of CmeC subunit vaccine against Campylobacter jejuni. J. Vaccines Vaccin. 2010, 1. [Google Scholar] [CrossRef]
- Han, J.; Sahin, O.; Barton, Y.W.; Zhang, Q. Key role of Mfd in the development of fluoroquinolone resistance in Campylobacter jejuni. PLoS Pathog. 2008, 4, e1000083. [Google Scholar] [CrossRef]






Disclaimer/Publisher’s Note: The statements, opinions and data contained in all publications are solely those of the individual author(s) and contributor(s) and not of MDPI and/or the editor(s). MDPI and/or the editor(s) disclaim responsibility for any injury to people or property resulting from any ideas, methods, instructions or products referred to in the content. |
© 2023 by the authors. Licensee MDPI, Basel, Switzerland. This article is an open access article distributed under the terms and conditions of the Creative Commons Attribution (CC BY) license (https://creativecommons.org/licenses/by/4.0/).
Share and Cite
Gabbert, A.D.; Mydosh, J.L.; Talukdar, P.K.; Gloss, L.M.; McDermott, J.E.; Cooper, K.K.; Clair, G.C.; Konkel, M.E. The Missing Pieces: The Role of Secretion Systems in Campylobacter jejuni Virulence. Biomolecules 2023, 13, 135. https://doi.org/10.3390/biom13010135
Gabbert AD, Mydosh JL, Talukdar PK, Gloss LM, McDermott JE, Cooper KK, Clair GC, Konkel ME. The Missing Pieces: The Role of Secretion Systems in Campylobacter jejuni Virulence. Biomolecules. 2023; 13(1):135. https://doi.org/10.3390/biom13010135
Chicago/Turabian StyleGabbert, Amber D., Jennifer L. Mydosh, Prabhat K. Talukdar, Lisa M. Gloss, Jason E. McDermott, Kerry K. Cooper, Geremy C. Clair, and Michael E. Konkel. 2023. "The Missing Pieces: The Role of Secretion Systems in Campylobacter jejuni Virulence" Biomolecules 13, no. 1: 135. https://doi.org/10.3390/biom13010135
APA StyleGabbert, A. D., Mydosh, J. L., Talukdar, P. K., Gloss, L. M., McDermott, J. E., Cooper, K. K., Clair, G. C., & Konkel, M. E. (2023). The Missing Pieces: The Role of Secretion Systems in Campylobacter jejuni Virulence. Biomolecules, 13(1), 135. https://doi.org/10.3390/biom13010135

