The Metabolomic Approach for the Screening of Endometrial Cancer: Validation from a Large Cohort of Women Scheduled for Gynecological Surgery
Abstract
:1. Introduction
2. Materials and Methods
2.1. Study Design and Patient Enrollment
2.2. Metabolomics Analysis
2.3. Statistical Analysis
2.4. Machine Learning Models
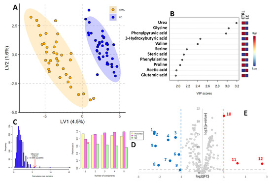
3. Results
4. Discussion
Supplementary Materials
Author Contributions
Funding
Institutional Review Board Statement
Informed Consent Statement
Data Availability Statement
Conflicts of Interest
References
- Gu, B.; Shang, X.; Yan, M.; Li, X.; Wang, W.; Wang, Q.; Zhang, C. Variations in incidence and mortality rates of endometrial cancer at the global, regional, and national levels, 1990–2019. Gynecol. Oncol. 2021, 161, 573–580. [Google Scholar] [CrossRef] [PubMed]
- Raffone, A.; Travaglino, A.; Mascolo, M.; Carotenuto, C.; Guida, M.; Mollo, A.; Insabato, L.; Zullo, F. Histopathological characterization of ProMisE molecular groups of endometrial cancer. Gynecol. Oncol. 2020, 157, 252–259. [Google Scholar] [CrossRef] [PubMed]
- Raffone, A.; Travaglino, A.; Cerbone, M.; Gencarelli, A.; Mollo, A.; Insabato, L.; Zullo, F. Diagnostic Accuracy of Immunohistochemistry for Mismatch Repair Proteins as Surrogate of Microsatellite Instability Molecular Testing in Endometrial Cancer. Pathol. Oncol. Res. 2020, 26, 1417–1427. [Google Scholar] [CrossRef] [PubMed]
- Henley, S.J.; Ward, E.M.; Scott, S.; Ma, J.; Anderson, R.N.; Firth, A.U.; Thomas, C.C.; Islami, F.; Weir, H.K.; Lewis, D.R.; et al. Annual report to the nation on the status of cancer, part I: National cancer statistics. Cancer 2020, 126, 2225–2249. [Google Scholar] [CrossRef]
- Santoro, A.; Angelico, G.; Travaglino, A.; Inzani, F.; Arciuolo, D.; Valente, M.; D’Alessandris, N.; Scaglione, G.; Fiorentino, V.; Raffone, A.; et al. New Pathological and Clinical Insights in Endometrial Cancer in View of the Updated ESGO/ESTRO/ESP Guidelines. Cancers 2021, 13, 2623. [Google Scholar] [CrossRef]
- Bray, F.; Ferlay, J.; Soerjomataram, I.; Siegel, R.L.; Torre, L.A.; Jemal, A. Global cancer statistics 2018: GLOBOCAN estimates of incidence and mortality worldwide for 36 cancers in 185 countries. CA Cancer J. Clin. 2018, 68, 394–424. [Google Scholar] [CrossRef]
- Sheikh, M.A.; Althouse, A.D.; Freese, K.E.; Soisson, S.; Edwards, R.P.; Welburn, S.; Sukumvanich, P.; Comerci, J.; Kelley, J.; LaPorte, R.E. USA Endometrial Cancer Projections to 2030: Should We Be Concerned? Future Oncol. 2014, 10, 2561–2568. [Google Scholar] [CrossRef]
- Morice, P.; Leary, A.; Creutzberg, C.; Abu-Rustum, N.; Darai, E. Endometrial Cancer. Lancet 2016, 387, 1094–1108. [Google Scholar] [CrossRef]
- Bennett, G.L.; Andreotti, R.F.; Lee, S.I.; Allison, S.O.D.; Brown, D.L.; Dubinsky, T.; Glanc, P.; Mitchell, D.G.; Podrasky, A.E.; Shipp, T.D.; et al. ACR Appropriateness Criteria® on Abnormal Vaginal Bleeding. J. Am. Coll. Radiol. 2011, 8, 460–468. [Google Scholar] [CrossRef]
- Sundar, S.; Balega, J.; Crosbie, E.; Drake, A.; Edmondson, R.; Fotopoulou, C.; Gallos, I.; Ganesan, R.; Gupta, J.; Johnson, N.; et al. BGCS uterine cancer guidelines: Recommendations for practice. Eur. J. Obstet. Gynecol. Reprod. Biol. 2017, 213, 71–97. [Google Scholar] [CrossRef] [Green Version]
- Raffone, A.; Travaglino, A.; Saccone, G.; D’Alessandro, P.; Arduino, B.; Mascolo, M.; De Placido, G.; Insabato, L.; Zullo, F. Diabetes Mellitus Is Associated with Occult Cancer in Endometrial Hyperplasia. Pathol. Oncol. Res. 2019, 26, 1377–1384. [Google Scholar] [CrossRef] [PubMed]
- La Russa, M.; Zapardiel, I.; Halaska, M.J.; Zalewski, K.; Laky, R.; Dursun, P.; Lindquist, D.; Sukhin, V.; Polterauer, S.; Biliatis, I. Conservative management of endometrial cancer: A survey amongst European clinicians. Arch. Gynecol. Obstet. 2018, 298, 373–380. [Google Scholar] [CrossRef] [PubMed]
- Raffone, A.; Travaglino, A.; Zullo, F.M.; Gencarelli, A.; Micheli, M.; Miranda, S.; De Franciscis, P.; Insabato, L.; Di Spiezio Sardo, A.; Zullo, F.; et al. Predictive Accuracy of Progesterone Receptor B in Young Women with Atypical Endometrial Hyperplasia and Early Endometrial Cancer Treated with Hysteroscopic Resection plus LNG-IUD Insertion. J. Minim. Invasive Gynecol. 2020, 28, 1244–1253. [Google Scholar] [CrossRef] [PubMed]
- Prasad, T. Metabolomics: A Promising Tool to Study Disease Biomarkers and Host-Pathogen Interactions. In Integrated Omics Approaches to Infectious Diseases; Springer: Singapore, 2021; pp. 403–423. [Google Scholar] [CrossRef]
- Kohler, I.; Hankemeier, T.; van der Graaf, P.H.; Knibbe, C.A.; van Hasselt, J.C. Integrating clinical metabolomics-based biomarker discovery and clinical pharmacology to enable precision medicine. Eur. J. Pharm. Sci. 2017, 109, S15–S21. [Google Scholar] [CrossRef] [PubMed]
- Cavaliere, A.F.; Perelli, F.; Zaami, S.; D’Indinosante, M.; Turrini, I.; Giusti, M.; Gullo, G.; Vizzielli, G.; Mattei, A.; Scambia, G.; et al. Fertility Sparing Treatments in Endometrial Cancer Patients: The Potential Role of the New Molecular Classification. Int. J. Mol. Sci. 2021, 22, 12248. [Google Scholar] [CrossRef] [PubMed]
- Cavaliere, A.; Perelli, F.; Zaami, S.; Piergentili, R.; Mattei, A.; Vizzielli, G.; Scambia, G.; Straface, G.; Restaino, S.; Signore, F. Towards Personalized Medicine: Non-Coding RNAs and Endometrial Cancer. Healthcare 2021, 9, 965. [Google Scholar] [CrossRef]
- Piergentili, R.; Zaami, S.; Cavaliere, A.F.; Signore, F.; Scambia, G.; Mattei, A.; Marinelli, E.; Gulia, C.; Perelli, F. Non-Coding RNAs as Prognostic Markers for Endometrial Cancer. Int. J. Mol. Sci. 2021, 22, 3151. [Google Scholar] [CrossRef] [PubMed]
- Kumar, A.; Misra, B.B. Challenges and Opportunities in Cancer Metabolomics. Proteomics 2019, 19, e1900042. [Google Scholar] [CrossRef]
- DeBerardinis, R.J.; Chandel, N.S. Fundamentals of cancer metabolism. Sci. Adv. 2016, 2, e1600200. [Google Scholar] [CrossRef] [Green Version]
- Hoxhaj, G.; Manning, B.D. The PI3K–AKT network at the interface of oncogenic signalling and cancer metabolism. Nat. Rev. Cancer 2020, 20, 74–88. [Google Scholar] [CrossRef]
- Schulze, A.; Harris, A.L. How cancer metabolism is tuned for proliferation and vulnerable to disruption. Nature 2012, 491, 364–373. [Google Scholar] [CrossRef] [PubMed]
- Wishart, D.S. Emerging applications of metabolomics in drug discovery and precision medicine. Nat. Rev. Drug Discov. 2016, 15, 473–484. [Google Scholar] [CrossRef]
- Schmidt, D.R.; Patel, R.; Kirsch, D.G.; Lewis, C.A.; Vander Heiden, M.G.; Locasale, J.W. Metabolomics in cancer research and emerging applications in clinical oncology. CA Cancer J. Clin. 2021, 71, 333–358. [Google Scholar] [CrossRef] [PubMed]
- Raffone, A.; Troisi, J.; Boccia, D.; Travaglino, A.; Capuano, G.; Insabato, L.; Mollo, A.; Guida, M.; Zullo, F. Metabolomics in endometrial cancer diagnosis: A systematic review. Acta Obstet. Gynecol. Scand. 2020, 99, 1135–1146. [Google Scholar] [CrossRef] [PubMed]
- Altadill, T.; Dowdy, T.M.; Gill, K.; Reques, A.; Menon, S.S.; Moiola, C.P.; Lopez-Gil, C.; Coll, E.; Matias-Guiu, X.; Cabrera, S.; et al. Metabolomic and Lipidomic Profiling Identifies The Role of the RNA Editing Pathway in Endometrial Carcinogenesis. Sci. Rep. 2017, 7, 8803. [Google Scholar] [CrossRef]
- Bahado-Singh, R.O.; Lugade, A.; Field, J.; Al-Wahab, Z.; Han, B.; Mandal, R.; Bjorndahl, T.C.; Turkoglu, O.; Graham, S.F.; Wishart, D.; et al. Metabolomic prediction of endometrial cancer. Metabolomics 2017, 14, 6. [Google Scholar] [CrossRef]
- Troisi, J.; Sarno, L.; Landolfi, A.; Scala, G.; Martinelli, P.; Venturella, R.; Di Cello, A.; Zullo, F.; Guida, M. Metabolomic Signature of Endometrial Cancer. J. Proteome Res. 2018, 17, 804–812. [Google Scholar] [CrossRef]
- Troisi, J.; Raffone, A.; Travaglino, A.; Belli, G.; Belli, C.; Anand, S.; Giugliano, L.; Cavallo, P.; Scala, G.; Symes, S.; et al. Development and Validation of a Serum Metabolomic Signature for Endometrial Cancer Screening in Postmenopausal Women. JAMA Netw. Open 2020, 3, e2018327. [Google Scholar] [CrossRef]
- Von Elm, E.; Altman, D.G.; Egger, M.; Pocock, S.J.; Gøtzsche, P.C.; Vandenbroucke, J.P. The Strengthening the Reporting of Observational Studies in Epidemiology (STROBE) statement: Guidelines for reporting observational studies. Bull. World Health Organ. 2007, 85, 867–872. [Google Scholar] [CrossRef]
- World Medical Association. World Medical Association Declaration of Helsinki: Ethical principles for medical research involving human subjects. JAMA 2013, 310, 2191–2194. [Google Scholar] [CrossRef]
- Troisi, J.; Landolfi, A.; Sarno, L.; Richards, S.; Symes, S.; Adair, D.; Ciccone, C.; Scala, G.; Martinelli, P.; Guida, M. A metabolomics-based approach for non-invasive screening of fetal central nervous system anomalies. Metabolomics 2018, 14, 77. [Google Scholar] [CrossRef] [PubMed]
- Troisi, J.; Sarno, L.; Martinelli, P.; Di Carlo, C.; Landolfi, A.; Scala, G.; Rinaldi, M.; D’Alessandro, P.; Ciccone, C.; Guida, M. A metabolomics-based approach for non-invasive diagnosis of chromosomal anomalies. Metabolomics 2017, 13, 140. [Google Scholar] [CrossRef]
- Troisi, J.; Cavallo, P.; Richards, S.; Symes, S.; Colucci, A.; Sarno, L.; Landolfi, A.; Scala, G.; Adair, D.; Ciccone, C.; et al. Noninvasive screening for congenital heart defects using a serum metabolomics approach. Prenat. Diagn. 2021, 41, 743–753. [Google Scholar] [CrossRef] [PubMed]
- Troisi, J.; Colucci, A.; Cavallo, P.; Richards, S.; Symes, S.; Landolfi, A.; Scala, G.; Maiorino, F.; Califano, A.; Fabiano, M.; et al. A Serum Metabolomic Signature for the Detection and Grading of Bladder Cancer. Appl. Sci. 2021, 11, 2835. [Google Scholar] [CrossRef]
- Troisi, J.; Tafuro, M.; Lombardi, M.; Scala, G.; Richards, S.M.; Symes, S.J.K.; Ascierto, P.A.; Delrio, P.; Tatangelo, F.; Buonerba, C.; et al. A Metabolomics-Based Screening Proposal for Colorectal Cancer. Metabolites 2022, 12, 110. [Google Scholar] [CrossRef]
- Kovats, E. Gas-chromatographische Charakterisierung Organischer Verbindungen. Teil 1: Retentionsindices Aliphatischer Halogenide, Alkohole, Aldehyde Und Ketone. Hel. Chim. Acta 1958, 41, 1915–1932. [Google Scholar] [CrossRef]
- Delong, E.R.; Delong, D.M.; Clarke-Pearson, D.L. Comparing the Areas under Two or More Correlated Receiver Operating Characteristic Curves: A Nonparametric Approach. Biometrics 1988, 44, 837–845. [Google Scholar] [CrossRef]
- Njoku, K.; Sutton, C.; Whetton, A.; Crosbie, E. Metabolomic Biomarkers for Detection, Prognosis and Identifying Recurrence in Endometrial Cancer. Metabolites 2020, 10, 314. [Google Scholar] [CrossRef]
- Yen, C.-F.; Chou, H.-H.; Wu, H.-M.; Lee, C.-L.; Chang, T.-C. Effectiveness and appropriateness in the application of office hysteroscopy. J. Formos. Med Assoc. 2019, 118, 1480–1487. [Google Scholar] [CrossRef]
- Travaglino, A.; Raffone, A.; Saccone, G.; Mascolo, M.; Guida, M.; Mollo, A.; Insabato, L.; Zullo, F. Congruence Between 1994 WHO Classification of Endometrial Hyperplasia and Endometrial Intraepithelial Neoplasia System. Am. J. Clin. Pathol. 2020, 153, 40–48. [Google Scholar] [CrossRef]
- Jivraj, S.; Dass, M.; Panikkar, J.; Brown, V. Outpatient hysteroscopy: An observational study of patient acceptability. Medicina 2004, 40, 1207–1210. [Google Scholar] [PubMed]
- Troisi, J.; Richards, S.M.; Scala, G.; Landolfi, A. Chapter 7-Approaches in Untargeted Metabolomics. In Metabolomics Perspectives; Troisi, J., Ed.; Academic Press: Cambridge, MA, USA, 2022; pp. 237–262. ISBN 978-0-323-85062-9. [Google Scholar]
- Hanahan, D.; Weinberg, R.A. Hallmarks of cancer: The next generation. Cell 2011, 144, 646–674. [Google Scholar] [CrossRef] [PubMed]
- Costantini, S.; Budillon, A. Chapter 16-Metabolomics for Oncology. In Metabolomics Perspectives; Troisi, J., Ed.; Academic Press: Cambridge, MA, USA, 2022; pp. 553–604. ISBN 978-0-323-85062-9. [Google Scholar]
- Warburg, O.H. Über den Stoffwechsel der Tumoren: Arbeiten aus dem Kaiser Wilhelm-Institut für Biologie, Berlin-Dahlem; Kaiser-Wilhelm-Institut für Biologie: Berlin, Germany; Julius Springer: Berlin, Germany, 1926. [Google Scholar]
- Forkasiewicz, A.; Dorociak, M.; Stach, K.; Szelachowski, P.; Tabola, R.; Augoff, K. The usefulness of lactate dehydrogenase measurements in current oncological practice. Cell. Mol. Biol. Lett. 2020, 25, 35. [Google Scholar] [CrossRef] [PubMed]
- Jacobs, I.; Gentry-Maharaj, A.; Burnell, M.; Manchanda, R.; Singh, N.; Sharma, A.; Ryan, A.; Seif, M.W.; Amso, N.; Turner, G.; et al. Sensitivity of transvaginal ultrasound screening for endometrial cancer in postmenopausal women: A case-control study within the UKCTOCS cohort. Lancet Oncol. 2011, 12, 38–48. [Google Scholar] [CrossRef]
- Kinde, I.; Bettegowda, C.; Wang, Y.; Wu, J.; Agrawal, N.; Shih, I.-M.; Kurman, R.; Dao, F.; Levine, D.A.; Giuntoli, R.; et al. Evaluation of DNA from the Papanicolaou Test to Detect Ovarian and Endometrial Cancers. Sci. Transl. Med. 2013, 5, 167ra4. [Google Scholar] [CrossRef] [PubMed] [Green Version]



| CTRL | Non-Cancer Diseases | Other Cancers | EC | |
|---|---|---|---|---|
| Sample size (n) | 171 | 473 | 101 | 126 |
| Age (y) | 45.4 ± 19.9 | 42.3 ± 12.2 * § | 56.7 ± 12.7 * § | 62.1 ± 10.3 * |
| Smoke (%) | 23.5 | 31.5 * § | 33.0 * § | 17.7 |
| Weight (Kg) | 66.9 ± 12.3 | 67.2 ± 13.9 § | 67.8 ± 15.0 § | 79.2 ± 17.1 * |
| Height (cm) | 160.5 ± 12.9 | 160.8 ± 20.7 | 153.3 ± 32.3 | 155.2 ± 31.1 |
| BMI (kg/cm2) | 27.7 ± 19.4 | 25.2 ± 5.1 * § | 26.7 ± 6.2 | 30.5 ± 6.1 |
| Hypertension (%) | 22.8 | 14.6 § | 39.6 | 53.2 * |
| Diabetes (%) | 4.9 | 4.1 § | 6.1 § | 16.4 * |
| Hypercholesterolemia (%) | 8.7 | 4.5 * | 9.0 | 9.8 |
| Hypertriglyceridemia (%) | 0.0 | 0.6 § | 2.0 * | 1.6 * |
| Hyperuricemia (%) | 0.0 | 0.6 | 2.0 * | 0.0 |
| Vasculopathies (%) | 6.8 | 7.1 § | 9.1 *§ | 13.1 * |
| Cholecystectomy (%) | 6.8 | 3.8 * | 4.0 | 6.5 |
| Endometrial thickness (mm) | 6.8 ± 5.0 | 8.0 ± 7.8 * § | 5.0 ± 5.8 * § | 13.0 ± 10.4 * |
| Abnormal uterine bleeding (%) | 14.9 | 15.8 § | 8.3 * § | 37.7 * |
| SBP (mmHg) | 118.9 ± 11.7 | 117.7 ± 9.8 § | 120.3 ± 10.6 | 123.8 ± 13.4 |
| DBP (mmHg) | 76.6 ± 6.4 | 76.0 ± 7.0 | 77.7 ± 5.9 | 77.1 ± 7.1 |
| Heart rate (bpm) | 72.4 ± 6.5 | 73.2 ± 5.3 § | 75.6 ± 7.3 § | 77 ± 6.1 * |
| Model | S | Sp | PLR | NLR | NPV | PPV | A |
|---|---|---|---|---|---|---|---|
| NB | 0.74 ± 0.10 | 0.94 ± 0.06 | 12.53 | 0.28 | 0.76 ± 0.09 | 0.93 ± 0.06 | 0.83 |
| GLM | 0.90 ± 0.07 | 0.88 ± 0.08 | 7.20 | 0.11 | 0.88 ± 0.08 | 0.90 ± 0.07 | 0.89 |
| FLM | 1.00 ± 0.00 | 0.24 ± 0.10 | 1.31 | 0.00 | 1.00 ± 0.00 | 0.61 ± 0.09 | 0.65 |
| DL | 1.00 ± 0.00 | 0.63 ± 0.12 | 2.67 | 0.00 | 1.00 ± 0.00 | 0.77 ± 0.08 | 0.83 |
| DT | 0.95 ± 0.05 | 0.88 ± 0.08 | 8.05 | 0.06 | 0.94 ± 0.06 | 0.90 ± 0.07 | 0.92 |
| RF | 1.00 ± 0.00 | 0.29 ± 0.11 | 1.40 | 0.00 | 1.00 ± 0.00 | 0.61 ± 0.09 | 0.67 |
| PLS-DA | 0.93 ± 0.05 | 1.00 ± 0.00 | ND | 0.07 | 0.92 ± 0.05 | 1.00 ± 0.00 | 0.96 |
| EML | 1.00 ± 0.00 | 0.96 ± 0.04 | 23.00 | 0.00 | 1.00 ± 0.00 | 0.96 ± 0.04 | 0.98 |
| Class | N | Mean ± St Dev | Min | Max | Classification Errors |
|---|---|---|---|---|---|
| CTRL | 171 | 40.6 ± 146.6 * | −363.4 | 435.6 | 5.6% |
| E | 42 | 80.1 ± 187.0 * | −228.7 | 443.2 | 11.9% |
| EH | 17 | 31.5 ± 152.0 * | −234.8 | 318.7 | 5.9% |
| H-SIL | 28 | 13.0 ± 190.4 * | −342.3 | 411.2 | 14.3% |
| L-SIL | 12 | 71.9 ± 133.6 | −67.6 | 301.6 | 16.7% |
| M&P | 213 | 47.4 ± 169.9 * | −351.6 | 461.8 | 9.9% |
| OC | 130 | 37.5 ± 173.4 * | −314.6 | 437.0 | 10.8% |
| UM | 31 | 29.0 ± 188.5 * | −336.9 | 406.0 | 12.9% |
| BC | 17 | −23.4 ± 126.7 * | −209.8 | 199.6 | 0.0% |
| CC | 19 | 88.6 ± 184.2 * | −207.3 | 438.1 | 21.1% |
| OK | 44 | 84.8 ± 192.0 * | −311.3 | 436.8 | 15.9% |
| US | 8 | 103.0 ± 141.5 | −79.4 | 306.0 | 12.5% |
| VC | 13 | 35.2 ± 143.1 | −234.7 | 286.8 | 7.7% |
| EC | 126 | 363.0 ± 101.6 | 122.1 | 488.9 | 4.0% |
Publisher’s Note: MDPI stays neutral with regard to jurisdictional claims in published maps and institutional affiliations. |
© 2022 by the authors. Licensee MDPI, Basel, Switzerland. This article is an open access article distributed under the terms and conditions of the Creative Commons Attribution (CC BY) license (https://creativecommons.org/licenses/by/4.0/).
Share and Cite
Troisi, J.; Mollo, A.; Lombardi, M.; Scala, G.; Richards, S.M.; Symes, S.J.K.; Travaglino, A.; Neola, D.; de Laurentiis, U.; Insabato, L.; et al. The Metabolomic Approach for the Screening of Endometrial Cancer: Validation from a Large Cohort of Women Scheduled for Gynecological Surgery. Biomolecules 2022, 12, 1229. https://doi.org/10.3390/biom12091229
Troisi J, Mollo A, Lombardi M, Scala G, Richards SM, Symes SJK, Travaglino A, Neola D, de Laurentiis U, Insabato L, et al. The Metabolomic Approach for the Screening of Endometrial Cancer: Validation from a Large Cohort of Women Scheduled for Gynecological Surgery. Biomolecules. 2022; 12(9):1229. https://doi.org/10.3390/biom12091229
Chicago/Turabian StyleTroisi, Jacopo, Antonio Mollo, Martina Lombardi, Giovanni Scala, Sean M. Richards, Steven J. K. Symes, Antonio Travaglino, Daniele Neola, Umberto de Laurentiis, Luigi Insabato, and et al. 2022. "The Metabolomic Approach for the Screening of Endometrial Cancer: Validation from a Large Cohort of Women Scheduled for Gynecological Surgery" Biomolecules 12, no. 9: 1229. https://doi.org/10.3390/biom12091229
APA StyleTroisi, J., Mollo, A., Lombardi, M., Scala, G., Richards, S. M., Symes, S. J. K., Travaglino, A., Neola, D., de Laurentiis, U., Insabato, L., Di Spiezio Sardo, A., Raffone, A., & Guida, M. (2022). The Metabolomic Approach for the Screening of Endometrial Cancer: Validation from a Large Cohort of Women Scheduled for Gynecological Surgery. Biomolecules, 12(9), 1229. https://doi.org/10.3390/biom12091229

