Sorafenib as an Inhibitor of RUVBL2
Abstract
1. Introduction
2. Materials and Methods
2.1. Recombinant Protein Expression and Purification
2.2. Analytical Size Exclusion Chromatography
2.3. ATPase Assays
2.4. Analysis of the Kinetic Parameters of RUVBL ATPase
2.5. ATPliteTM Luminescence Assay for High-Throughput Screening
2.6. Surface Plasmon Resonance
2.7. Small Angle X-ray Scattering Experiments
3. Results
3.1. Sorafenib as an Inhibitor of Human RUVBL2 ATPase Activity
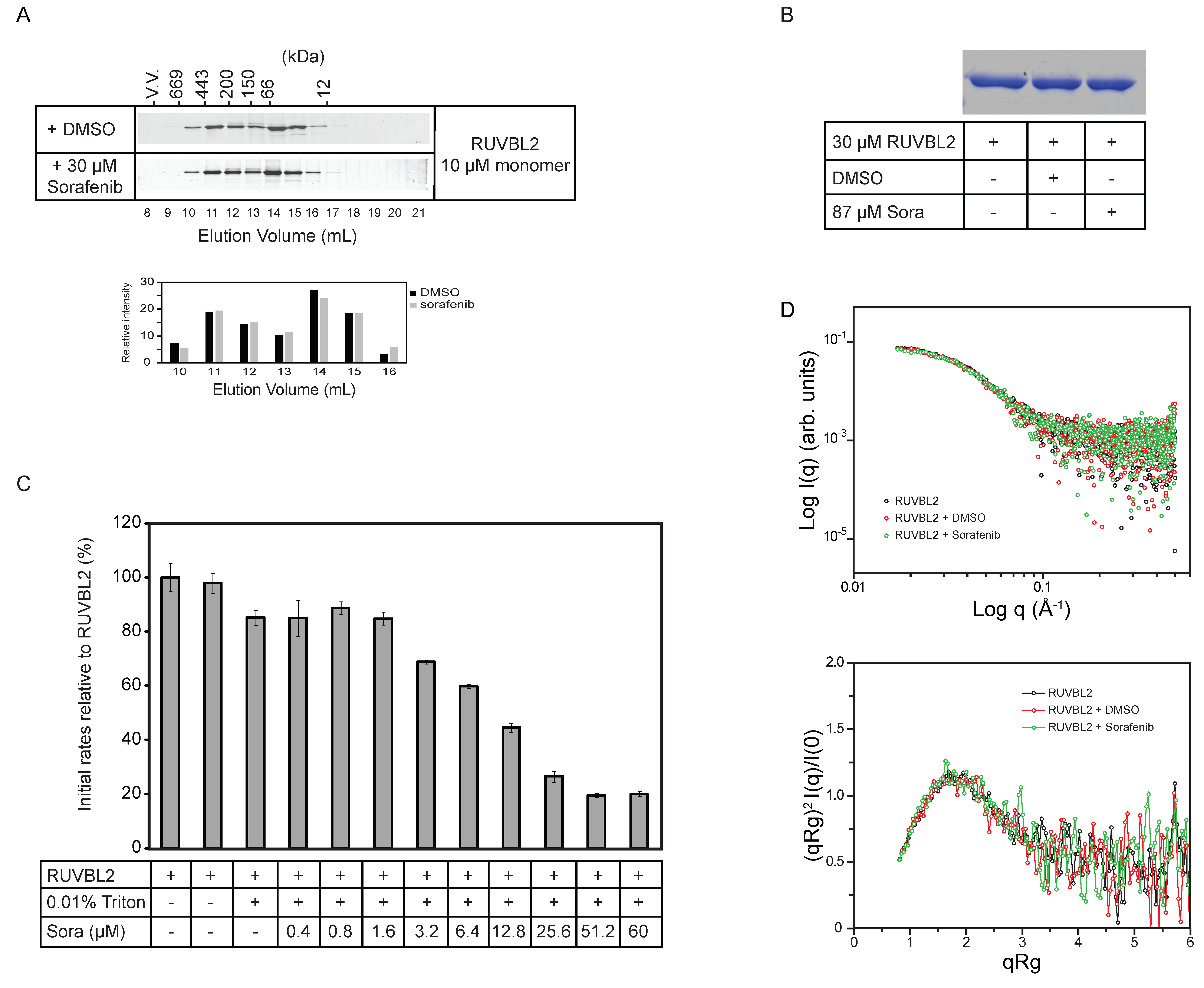
3.2. Sorafenib Does Not Affect the Oligomerization of RUVBL2 nor Induces Its Aggregation
3.3. Sorafenib is a Mixed Non-Competitive Inhibitor of RUVBL2
3.4. Effect of Sorafenib on the ATPase Activity of RUVBL Mutants
4. Discussion
Supplementary Materials
Author Contributions
Funding
Acknowledgments
Conflicts of Interest
References
- Neuwald, A.F.; Aravind, L.; Spouge, J.L.; Koonin, E.V. Aaa+: A class of chaperone-like atpases associated with the assembly, operation, and disassembly of protein complexes. Genome Res. 1999, 9, 27–43. [Google Scholar] [PubMed]
- Iyer, L.M.; Leipe, D.D.; Koonin, E.V.; Aravind, L. Evolutionary history and higher order classification of aaa+ atpases. J. Struct. Biol. 2004, 146, 11–31. [Google Scholar] [CrossRef] [PubMed]
- Snider, J.; Thibault, G.; Houry, W.A. The aaa+ superfamily of functionally diverse proteins. Genome Biol. 2008, 9, 216. [Google Scholar] [CrossRef] [PubMed]
- Walker, J.E.; Saraste, M.; Runswick, M.J.; Gay, N.J. Distantly related sequences in the alpha- and beta-subunits of atp synthase, myosin, kinases and other atp-requiring enzymes and a common nucleotide binding fold. EMBO J. 1982, 1, 945–951. [Google Scholar] [CrossRef] [PubMed]
- Wendler, P.; Ciniawsky, S.; Kock, M.; Kube, S. Structure and function of the aaa+ nucleotide binding pocket. Biochim. Biophys. Acta 2012, 1823, 2–14. [Google Scholar] [CrossRef] [PubMed]
- Mao, Y.Q.; Houry, W.A. The role of pontin and reptin in cellular physiology and cancer etiology. Front. Mol. Biosci. 2017, 4, 58. [Google Scholar] [CrossRef]
- Matias, P.M.; Gorynia, S.; Donner, P.; Carrondo, M.A. Crystal structure of the human aaa+ protein ruvbl1. J. Biol. Chem. 2006, 281, 38918–38929. [Google Scholar] [CrossRef]
- Gorynia, S.; Bandeiras, T.M.; Pinho, F.G.; McVey, C.E.; Vonrhein, C.; Round, A.; Svergun, D.I.; Donner, P.; Matias, P.M.; Carrondo, M.A. Structural and functional insights into a dodecameric molecular machine—the ruvbl1/ruvbl2 complex. J. Struct. Biol. 2011, 176, 279–291. [Google Scholar] [CrossRef]
- Petukhov, M.; Dagkessamanskaja, A.; Bommer, M.; Barrett, T.; Tsaneva, I.; Yakimov, A.; Queval, R.; Shvetsov, A.; Khodorkovskiy, M.; Kas, E.; et al. Large-scale conformational flexibility determines the properties of aaa+ tip49 atpases. Structure 2012, 20, 1321–1331. [Google Scholar] [CrossRef]
- Aramayo, R.J.; Willhoft, O.; Ayala, R.; Bythell-Douglas, R.; Wigley, D.B.; Zhang, X. Cryo-em structures of the human ino80 chromatin-remodeling complex. Nat. Struct. Mol. Biol. 2018, 25, 37–44. [Google Scholar] [CrossRef]
- Ayala, R.; Willhoft, O.; Aramayo, R.J.; Wilkinson, M.; McCormack, E.A.; Ocloo, L.; Wigley, D.B.; Zhang, X. Structure and regulation of the human ino80-nucleosome complex. Nature 2018, 556, 391–395. [Google Scholar] [CrossRef]
- Feng, Y.; Tian, Y.; Wu, Z.; Xu, Y. Cryo-em structure of human srcap complex. Cell Res. 2018, 28, 1121–1123. [Google Scholar] [CrossRef]
- Martino, F.; Pal, M.; Munoz-Hernandez, H.; Rodriguez, C.F.; Nunez-Ramirez, R.; Gil-Carton, D.; Degliesposti, G.; Skehel, J.M.; Roe, S.M.; Prodromou, C.; et al. Rpap3 provides a flexible scaffold for coupling hsp90 to the human r2tp co-chaperone complex. Nat. Commun. 2018, 9, 1501. [Google Scholar] [CrossRef]
- Silva, S.T.N.; Brito, J.A.; Arranz, R.; Sorzano, C.O.S.; Ebel, C.; Doutch, J.; Tully, M.D.; Carazo, J.M.; Carrascosa, J.L.; Matias, P.M.; et al. X-ray structure of full-length human ruvb-like 2—mechanistic insights into coupling between atp binding and mechanical action. Sci. Rep. 2018, 8, 13726. [Google Scholar] [CrossRef] [PubMed]
- Willhoft, O.; Ghoneim, M.; Lin, C.L.; Chua, E.Y.D.; Wilkinson, M.; Chaban, Y.; Ayala, R.; McCormack, E.A.; Ocloo, L.; Rueda, D.S.; et al. Structure and dynamics of the yeast swr1-nucleosome complex. Science 2018, 362, eaat7716. [Google Scholar] [CrossRef] [PubMed]
- Munoz-Hernandez, H.; Pal, M.; Rodriguez, C.F.; Fernandez-Leiro, R.; Prodromou, C.; Pearl, L.H.; Llorca, O. Structural mechanism for regulation of the aaa-atpases ruvbl1-ruvbl2 in the r2tp co-chaperone revealed by cryo-em. Sci. Adv. 2019, 5, eaaw1616. [Google Scholar] [CrossRef] [PubMed]
- Nano, N.; Houry, W.A. Chaperone-like activity of the aaa+ proteins rvb1 and rvb2 in the assembly of various complexes. Philos. Trans. R. Soc. Lond. B Biol. Sci. 2013, 368, 20110399. [Google Scholar] [CrossRef] [PubMed]
- Gallant, P. Control of transcription by pontin and reptin. Trends Cell Biol. 2007, 17, 187–192. [Google Scholar] [CrossRef] [PubMed]
- Izumi, N.; Yamashita, A.; Ohno, S. Integrated regulation of pikk-mediated stress responses by aaa+ proteins ruvbl1 and ruvbl2. Nucleus 2012, 3, 29–43. [Google Scholar] [CrossRef]
- Jha, S.; Dutta, A. Rvb1/rvb2: Running rings around molecular biology. Mol. Cell 2009, 34, 521–533. [Google Scholar] [CrossRef]
- Huen, J.; Kakihara, Y.; Ugwu, F.; Cheung, K.L.; Ortega, J.; Houry, W.A. Rvb1-rvb2: Essential atp-dependent helicases for critical complexes. Biochem. Cell Biol. 2010, 88, 29–40. [Google Scholar] [CrossRef]
- Kim, J.H.; Kim, B.; Cai, L.; Choi, H.J.; Ohgi, K.A.; Tran, C.; Chen, C.; Chung, C.H.; Huber, O.; Rose, D.W.; et al. Transcriptional regulation of a metastasis suppressor gene by tip60 and beta-catenin complexes. Nature 2005, 434, 921–926. [Google Scholar] [CrossRef]
- Rousseau, B.; Menard, L.; Haurie, V.; Taras, D.; Blanc, J.F.; Moreau-Gaudry, F.; Metzler, P.; Hugues, M.; Boyault, S.; Lemiere, S.; et al. Overexpression and role of the atpase and putative DNA helicase ruvb-like 2 in human hepatocellular carcinoma. Hepatology 2007, 46, 1108–1118. [Google Scholar] [CrossRef] [PubMed]
- Ren, J.; Li, W.; Liu, H.; Yan, L.; Jiao, W.; Li, D.; Tang, Y.; Gu, G.; Xu, Z. Overexpression of reptin in renal cell carcinoma contributes to tumor malignancies and its inhibition triggers senescence of cancer cells. Urol. Oncol. 2013, 31, 1358–1366. [Google Scholar] [CrossRef] [PubMed]
- Wood, M.A.; McMahon, S.B.; Cole, M.D. An atpase/helicase complex is an essential cofactor for oncogenic transformation by c-myc. Mol. Cell 2000, 5, 321–330. [Google Scholar] [CrossRef]
- Cho, S.G.; Bhoumik, A.; Broday, L.; Ivanov, V.; Rosenstein, B.; Ronai, Z. Tip49b, a regulator of activating transcription factor 2 response to stress and DNA damage. Mol. Cell Biol. 2001, 21, 8398–8413. [Google Scholar] [CrossRef] [PubMed]
- Osaki, H.; Walf-Vorderwulbecke, V.; Mangolini, M.; Zhao, L.; Horton, S.J.; Morrone, G.; Schuringa, J.J.; de Boer, J.; Williams, O. The aaa+ atpase ruvbl2 is a critical mediator of mll-af9 oncogenesis. Leukemia 2013, 27, 1461–1468. [Google Scholar] [CrossRef]
- Grigoletto, A.; Neaud, V.; Allain-Courtois, N.; Lestienne, P.; Rosenbaum, J. The atpase activity of reptin is required for its effects on tumor cell growth and viability in hepatocellular carcinoma. Mol. Cancer Res. 2013, 11, 133–139. [Google Scholar] [CrossRef]
- Elkaim, J.; Castroviejo, M.; Bennani, D.; Taouji, S.; Allain, N.; Laguerre, M.; Rosenbaum, J.; Dessolin, J.; Lestienne, P. First identification of small-molecule inhibitors of pontin by combining virtual screening and enzymatic assay. Biochem. J. 2012, 443, 549–559. [Google Scholar] [CrossRef]
- Elkaim, J.; Lamblin, M.; Laguerre, M.; Rosenbaum, J.; Lestienne, P.; Eloy, L.; Cresteil, T.; Felpin, F.X.; Dessolin, J. Design, synthesis and biological evaluation of pontin atpase inhibitors through a molecular docking approach. Bioorg. Med. Chem. Lett. 2014, 24, 2512–2516. [Google Scholar] [CrossRef]
- Healy, A.R.; Houston, D.R.; Remnant, L.; Huart, A.S.; Brychtova, V.; Maslon, M.M.; Meers, O.; Muller, P.; Krejci, A.; Blackburn, E.A.; et al. Discovery of a novel ligand that modulates the protein-protein interactions of the aaa+ superfamily oncoprotein reptin. Chem. Sci. 2015, 6, 3109–3116. [Google Scholar] [CrossRef] [PubMed]
- Yenerall, P.; Das, A.K.; Wang, S.; Kollipara, R.K.; Li, L.S.; Villalobos, P.; Flaming, J.; Lin, Y.-F.; Huffman, K.; Timmons, B.C.; et al. Ruvbl1/ruvbl2 atpase activity drives paqosome maturation, DNA replication and radioresistance in lung cancer. Cells Chem. Biol. 2020, 27, 105–121. [Google Scholar] [CrossRef] [PubMed]
- Assimon, V.A.; Tang, Y.; Vargas, J.D.; Lee, G.J.; Wu, Z.Y.; Lou, K.; Yao, B.; Menon, M.K.; Pios, A.; Perez, K.C.; et al. Cb-6644 is a selective inhibitor of the ruvbl1/2 complex with anticancer activity. ACS Chem. Biol. 2019, 14, 236–244. [Google Scholar] [CrossRef] [PubMed]
- Norby, J.G. Coupled assay of Na+,K+ -atpase activity. Methods Enzymol. 1988, 156, 116–119. [Google Scholar]
- Brideau, C.; Gunter, B.; Pikounis, B.; Liaw, A. Improved statistical methods for hit selection in high-throughput screening. J. Biomol. Screen. 2003, 8, 634–647. [Google Scholar] [CrossRef]
- Petoukhov, M.V.; Franke, D.; Shkumatov, A.V.; Tria, G.; Kikhney, A.G.; Gajda, M.; Gorba, C.; Mertens, H.D.; Konarev, P.V.; Svergun, D.I. New developments in the atsas program package for small-angle scattering data analysis. J. Appl. Crystallogr. 2012, 45, 342–350. [Google Scholar] [CrossRef] [PubMed]
- Owen, S.C.; Doak, A.K.; Wassam, P.; Shoichet, M.S.; Shoichet, B.K. Colloidal aggregation affects the efficacy of anticancer drugs in cell culture. ACS Chem. Biol. 2012, 7, 1429–1435. [Google Scholar] [CrossRef]
- Gribun, A.; Cheung, K.L.; Huen, J.; Ortega, J.; Houry, W.A. Yeast rvb1 and rvb2 are atp-dependent DNA helicases that form a heterohexameric complex. J. Mol. Biol. 2008, 376, 1320–1333. [Google Scholar] [CrossRef]
- Marrione, P.E.; Cox, M.M. Allosteric effects of ruva protein, atp, and DNA on ruvb protein-mediated atp hydrolysis. Biochemistry 1996, 35, 11228–11238. [Google Scholar] [CrossRef]
- Afanasyeva, A.; Hirtreiter, A.; Schreiber, A.; Grohmann, D.; Pobegalov, G.; McKay, A.R.; Tsaneva, I.; Petukhov, M.; Kas, E.; Grigoriev, M.; et al. Lytic water dynamics reveal evolutionarily conserved mechanisms of atp hydrolysis by tip49 aaa+ atpases. Structure 2014, 22, 549–559. [Google Scholar] [CrossRef]
- Bisswanger, H. Enzyme kinetics. Principles and Methods; Wiley-VCH Verlag GmbH & Co. KGaA: Weinheim, Germany, 2008. [Google Scholar]
- Namboodiri, H.V.; Bukhtiyarova, M.; Ramcharan, J.; Karpusas, M.; Lee, Y.; Springman, E.B. Analysis of imatinib and sorafenib binding to p38alpha compared with c-abl and b-raf provides structural insights for understanding the selectivity of inhibitors targeting the dfg-out form of protein kinases. Biochemistry 2010, 49, 3611–3618. [Google Scholar] [CrossRef] [PubMed]
- Wilhelm, S.M.; Adnane, L.; Newell, P.; Villanueva, A.; Llovet, J.M.; Lynch, M. Preclinical overview of sorafenib, a multikinase inhibitor that targets both raf and vegf and pdgf receptor tyrosine kinase signaling. Mol. Cancer Ther. 2008, 7, 3129–3140. [Google Scholar] [CrossRef] [PubMed]
- Wan, P.T.; Garnett, M.J.; Roe, S.M.; Lee, S.; Niculescu-Duvaz, D.; Good, V.M.; Jones, C.M.; Marshall, C.J.; Springer, C.J.; Barford, D.; et al. Mechanism of activation of the raf-erk signaling pathway by oncogenic mutations of b-raf. Cell 2004, 116, 855–867. [Google Scholar] [CrossRef]
- Roskoski, R., Jr. Raf protein-serine/threonine kinases: Structure and regulation. Biochem. Biophys. Res. Commun. 2010, 399, 313–317. [Google Scholar] [CrossRef]
- Wilhelm, S.; Carter, C.; Lynch, M.; Lowinger, T.; Dumas, J.; Smith, R.A.; Schwartz, B.; Simantov, R.; Kelley, S. Discovery and development of sorafenib: A multikinase inhibitor for treating cancer. Nat. Rev. Drug Discov. 2006, 5, 835–844. [Google Scholar] [CrossRef]




| Initial Rate of ATPase Activity [(pmol Pi) min−1 (pmol RUVBL Protomer)−1] | |
|---|---|
| RUVBL1 | 0.015 ± 0.001 |
| RUVBL1 + sorafenib | 0.020 ± 0.001 |
| RUVBL1 WB | 0.009 + 0.004 |
| RUVBL2 | 0.119 ± 0.016 |
| RUVBL2 + sorafenib | 0.051 ± 0.011 |
| RUVBL2 WB | 0.015 + 0.008 |
| RUVBL1/2 mixed | 0.142 ± 0.009 |
| RUVBL1/2 mixed + sorafenib | 0.072 ± 0.002 |
| RUVBL1/2 coexpressed | 0.132 ± 0.008 |
| RUVBL1 WT + RUVBL2 WB | 0.009 + 0.002 |
| RUVBL1 WB + RUVBL2 WT | 0.081 + 0.006 |
| RUVBL1 WB + RUVBL2 WB | 0.012 + 0.004 |
© 2020 by the authors. Licensee MDPI, Basel, Switzerland. This article is an open access article distributed under the terms and conditions of the Creative Commons Attribution (CC BY) license (http://creativecommons.org/licenses/by/4.0/).
Share and Cite
Nano, N.; Ugwu, F.; Seraphim, T.V.; Li, T.; Azer, G.; Isaac, M.; Prakesch, M.; Barbosa, L.R.S.; Ramos, C.H.I.; Datti, A.; et al. Sorafenib as an Inhibitor of RUVBL2. Biomolecules 2020, 10, 605. https://doi.org/10.3390/biom10040605
Nano N, Ugwu F, Seraphim TV, Li T, Azer G, Isaac M, Prakesch M, Barbosa LRS, Ramos CHI, Datti A, et al. Sorafenib as an Inhibitor of RUVBL2. Biomolecules. 2020; 10(4):605. https://doi.org/10.3390/biom10040605
Chicago/Turabian StyleNano, Nardin, Francisca Ugwu, Thiago V. Seraphim, Tangzhi Li, Gina Azer, Methvin Isaac, Michael Prakesch, Leandro R. S. Barbosa, Carlos H. I. Ramos, Alessandro Datti, and et al. 2020. "Sorafenib as an Inhibitor of RUVBL2" Biomolecules 10, no. 4: 605. https://doi.org/10.3390/biom10040605
APA StyleNano, N., Ugwu, F., Seraphim, T. V., Li, T., Azer, G., Isaac, M., Prakesch, M., Barbosa, L. R. S., Ramos, C. H. I., Datti, A., & Houry, W. A. (2020). Sorafenib as an Inhibitor of RUVBL2. Biomolecules, 10(4), 605. https://doi.org/10.3390/biom10040605

