Epidermal Growth Factor Receptor Tyrosine Kinase Inhibitor Erlotinib Induces Dry Skin via Decreased in Aquaporin-3 Expression
Abstract
1. Introduction
2. Materials and Methods
2.1. Materials
2.2. Animals and Treatments
2.3. HaCaT Cell Culture
2.4. Real-Time RT-PCR
2.5. Hematoxylin and Eosin (H&E) Staining
2.6. Electrophoresis and Western Blotting
2.7. Immunohistochemistry
2.8. Cell Viability
2.9. Statistical Analysis
3. Results
3.1. Dermal Water Content, Transepidermal Water Loss, and Skin Inflammation Findings
3.2. Expression Levels of Functional Genes in Mouse Skin
3.3. Expression Levels of AQP in Mouse Skin
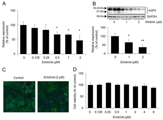
3.4. Effect of Erlotinib on AQP3 Expression in HaCaT Cells
3.5. Effect of Erlotinib on the Phosphorylation of EGFR and ERK in HaCaT Cells
3.6. Effect of Erlotinib on the Phosphorylation of EGFR and ERK in Mouse Skin
4. Discussion
5. Conclusions
Author Contributions
Funding
Conflicts of Interest
References
- Normanno, N.; Maiello, M.R.; De Luca, A. Epidermal growth factor receptor tyrosine kinase inhibitors (EGFR-TKIs): Simple drugs with a complex mechanism of action? J. Cell. Physiol. 2003, 194, 13–19. [Google Scholar] [CrossRef] [PubMed]
- Lurje, G.; Lenz, H.J. EGFR signaling and drug discovery. Oncology 2009, 77, 400–410. [Google Scholar] [CrossRef] [PubMed]
- Steins, M.; Thomas, M.; Geissler, M. Erlotinib. Recent Results Cancer Res. 2014, 201, 109–123. [Google Scholar] [PubMed]
- Cohen, M.H.; Johnson, J.R.; Chattopadhyay, S.; Tang, S.; Justice, R.; Sridhara, R.; Pazdur, R. Approval summary: Erlotinib maintenance therapy of advanced/metastatic non-small cell lung cancer (NSCLC). Oncologist 2010, 15, 1344–1351. [Google Scholar] [CrossRef] [PubMed]
- Wang, J.P.; Wu, C.Y.; Yeh, Y.C.; Shyr, Y.M.; Wu, Y.Y.; Kuo, C.Y.; Hung, Y.P.; Chen, M.H.; Lee, W.P.; Luo, J.C.; et al. Erlotinib is effective in pancreatic cancer with epidermal growth factor receptor mutations: A randomized, open-label, prospective trial. Oncotarget 2015, 6, 18162–18173. [Google Scholar] [CrossRef]
- Grossi, F.; Rijavec, E.; Dal Bello, M.G.; Defferrari, C.; Brianti, A.; Barletta, G.; Genova, C.; Murolo, C.; Cosso, M.; Fontanini, G.; et al. The administration of gefitinib in patients with advanced non-small-cell lung cancer after the failure of erlotinib. Cancer Chemother. Pharm. 2012, 69, 1407–1412. [Google Scholar] [CrossRef]
- Kubota, K.; Nishiwaki, Y.; Tamura, T.; Nakagawa, K.; Matsui, K.; Watanabe, K.; Hida, T.; Kawahara, M.; Katakami, N.; Takeda, K.; et al. Efficacy and safety of erlotinib monotherapy for Japanese patients with advanced non-small cell lung cancer: A phase II study. J. Thorac. Oncol. 2008, 3, 1439–1445. [Google Scholar] [CrossRef]
- Peuvrel, L.; Bachmeyer, C.; Reguiai, Z.; Bachet, J.B.; Andre, T.; Bensadoun, R.J.; Bouche, O.; Ychou, M.; Dreno, B. Semiology of skin toxicity associated with epidermal growth factor receptor (EGFR) inhibitors. Support. Care Cancer 2012, 20, 909–921. [Google Scholar] [CrossRef]
- Nakahara, T.; Moroi, Y.; Takayama, K.; Itoh, E.; Kido-Nakahara, M.; Nakanishi, Y.; Furue, M. Changes in sebum levels and the development of acneiform rash in patients with non-small cell lung cancer after treatment with EGFR inhibitors. Onco. Targets Ther. 2015, 8, 259–263. [Google Scholar] [CrossRef][Green Version]
- Kiyohara, Y.; Yamazaki, N.; Kishi, A. Erlotinib-related skin toxicities: Treatment strategies in patients with metastatic non-small cell lung cancer. J. Am. Acad. Derm. 2013, 69, 463–472. [Google Scholar] [CrossRef]
- Jin, F.; Zhu, H.; Kong, L.; Yu, J. A spectrum of cutaneous toxicities from erlotinib may be a robust clinical marker for non-small-cell lung therapy: A case report and literature review. Onco Targets Ther. 2015, 8, 943–946. [Google Scholar] [PubMed]
- Higgins, B.; Kolinsky, K.; Smith, M.; Beck, G.; Rashed, M.; Adames, V.; Linn, M.; Wheeldon, E.; Gand, L.; Birnboeck, H.; et al. Antitumor activity of erlotinib (OSI-774, Tarceva) alone or in combination in human non-small cell lung cancer tumor xenograft models. Anticancer Drugs 2004, 15, 503–512. [Google Scholar] [CrossRef] [PubMed]
- Ikarashi, N.; Baba, K.; Ushiki, T.; Kon, R.; Mimura, A.; Toda, T.; Ishii, M.; Ochiai, W.; Sugiyama, K. The laxative effect of bisacodyl is attributable to decreased aquaporin-3 expression in the colon induced by increased PGE2 secretion from macrophages. Am. J. Physiol. Gastrointest. Liver Physiol. 2011, 301, G887–G895. [Google Scholar] [CrossRef] [PubMed]
- Kon, R.; Ikarashi, N.; Hayakawa, A.; Haga, Y.; Fueki, A.; Kusunoki, Y.; Tajima, M.; Ochiai, W.; Machida, Y.; Sugiyama, K. Morphine-Induced Constipation Develops with Increased Aquaporin-3 Expression in the Colon via Increased Serotonin Secretion. Toxicol. Sci. 2015, 145, 337–347. [Google Scholar] [CrossRef]
- Baumann, L. Skin ageing and its treatment. J. Pathol. 2007, 211, 241–251. [Google Scholar] [CrossRef]
- Rawlings, A.V.; Harding, C.R. Moisturization and skin barrier function. Derm. Ther. 2004, 17 (Suppl. 1), 43–48. [Google Scholar] [CrossRef]
- Verdier-Sevrain, S.; Bonte, F. Skin hydration: A review on its molecular mechanisms. J. Cosmet. Derm. 2007, 6, 75–82. [Google Scholar] [CrossRef]
- Fujiyoshi, Y.; Mitsuoka, K.; de Groot, B.L.; Philippsen, A.; Grubmuller, H.; Agre, P.; Engel, A. Structure and function of water channels. Curr. Opin. Struct. Biol. 2002, 12, 509–515. [Google Scholar] [CrossRef]
- Silberstein, C.; Kierbel, A.; Amodeo, G.; Zotta, E.; Bigi, F.; Berkowski, D.; Ibarra, C. Functional characterization and localization of AQP3 in the human colon. Braz. J. Med. Biol. Res. 1999, 32, 1303–1313. [Google Scholar] [CrossRef]
- Spector, D.A.; Wade, J.B.; Dillow, R.; Steplock, D.A.; Weinman, E.J. Expression, localization, and regulation of aquaporin-1 to -3 in rat urothelia. Am. J. Physiol. Ren. Physiol. 2002, 282, F1034–F1042. [Google Scholar] [CrossRef]
- Baumgarten, R.; Van De Pol, M.H.; Wetzels, J.F.; Van Os, C.H.; Deen, P.M. Glycosylation is not essential for vasopressin-dependent routing of aquaporin-2 in transfected Madin-Darby canine kidney cells. J. Am. Soc. Nephrol. 1998, 9, 1553–1559. [Google Scholar] [PubMed]
- Hendriks, G.; Koudijs, M.; van Balkom, B.W.; Oorschot, V.; Klumperman, J.; Deen, P.M.; van der Sluijs, P. Glycosylation is important for cell surface expression of the water channel aquaporin-2 but is not essential for tetramerization in the endoplasmic reticulum. J. Biol. Chem. 2004, 279, 2975–2983. [Google Scholar] [CrossRef] [PubMed]
- Umenishi, F.; Narikiyo, T.; Schrier, R.W. Effect on stability, degradation, expression, and targeting of aquaporin-2 water channel by hyperosmolality in renal epithelial cells. Biochem. Biophys. Res. Commun. 2005, 338, 1593–1599. [Google Scholar] [CrossRef]
- Roberts, P.J.; Der, C.J. Targeting the Raf-MEK-ERK mitogen-activated protein kinase cascade for the treatment of cancer. Oncogene 2007, 26, 3291–3310. [Google Scholar] [CrossRef]
- Pastore, S.; Mascia, F.; Mariani, V.; Girolomoni, G. The epidermal growth factor receptor system in skin repair and inflammation. J. Invest. Derm. 2008, 128, 1365–1374. [Google Scholar] [CrossRef]
- Hara, M.; Ma, T.; Verkman, A.S. Selectively reduced glycerol in skin of aquaporin-3-deficient mice may account for impaired skin hydration, elasticity, and barrier recovery. J. Biol. Chem. 2002, 277, 46616–46621. [Google Scholar] [CrossRef]
- Ma, T.; Hara, M.; Sougrat, R.; Verbavatz, J.M.; Verkman, A.S. Impaired stratum corneum hydration in mice lacking epidermal water channel aquaporin-3. J. Biol. Chem. 2002, 277, 17147–17153. [Google Scholar] [CrossRef]
- Qin, H.; Zheng, X.; Zhong, X.; Shetty, A.K.; Elias, P.M.; Bollag, W.B. Aquaporin-3 in keratinocytes and skin: Its role and interaction with phospholipase D2. Arch. Biochem. Biophys. 2011, 508, 138–143. [Google Scholar] [CrossRef]
- Lee, Y.; Je, Y.J.; Lee, S.S.; Li, Z.J.; Choi, D.K.; Kwon, Y.B.; Sohn, K.C.; Im, M.; Seo, Y.J.; Lee, J.H. Changes in transepidermal water loss and skin hydration according to expression of aquaporin-3 in psoriasis. Ann. Derm. 2012, 24, 168–174. [Google Scholar] [CrossRef]
- Kim, N.H.; Lee, A.Y. Reduced aquaporin3 expression and survival of keratinocytes in the depigmented epidermis of vitiligo. J. Investig. Derm. 2010, 130, 2231–2239. [Google Scholar] [CrossRef]
- Lee, A.Y. Role of keratinocytes in the development of vitiligo. Ann. Derm. 2012, 24, 115–125. [Google Scholar] [CrossRef] [PubMed]
- Ikarashi, N.; Mizukami, N.; Kon, R.; Kaneko, M.; Uchino, R.; Fujisawa, I.; Fukuda, N.; Sakai, H.; Kamei, J. Study of the Mechanism Underlying the Onset of Diabetic Xeroderma Focusing on an Aquaporin-3 in a Streptozotocin-Induced Diabetic Mouse Model. Int. J. Mol. Sci. 2019, 20, 3782. [Google Scholar] [CrossRef] [PubMed]
- Ikarashi, N.; Kon, R.; Kaneko, M.; Mizukami, N.; Kusunoki, Y.; Sugiyama, K. Relationship between Aging-Related Skin Dryness and Aquaporins. Int. J. Mol. Sci. 2017, 18, 1559. [Google Scholar] [CrossRef] [PubMed]
- Li, J.; Tang, H.; Hu, X.; Chen, M.; Xie, H. Aquaporin-3 gene and protein expression in sun-protected human skin decreases with skin ageing. Australas. J. Derm. 2010, 51, 106–112. [Google Scholar] [CrossRef] [PubMed]
- Boury-Jamot, M.; Sougrat, R.; Tailhardat, M.; Le Varlet, B.; Bonte, F.; Dumas, M.; Verbavatz, J.M. Expression and function of aquaporins in human skin: Is aquaporin-3 just a glycerol transporter? Biochim. Biophys. Acta 2006, 1758, 1034–1042. [Google Scholar] [CrossRef] [PubMed]
- Verkman, A.S. More than just water channels: Unexpected cellular roles of aquaporins. J. Cell Sci. 2005, 118, 3225–3232. [Google Scholar] [CrossRef] [PubMed]
- Fernandez, J.R.; Webb, C.; Rouzard, K.; Voronkov, M.; Huber, K.L.; Stock, J.B.; Stock, M.; Gordon, J.S.; Perez, E. N-Acetylglutaminoyl-S-farnesyl-L-cysteine (SIG-1191): An anti-inflammatory molecule that increases the expression of the aquaglyceroporin, aquaporin-3, in human keratinocytes. Arch. Derm. Res. 2017, 309, 103–110. [Google Scholar] [CrossRef]
- Horie, I.; Maeda, M.; Yokoyama, S.; Hisatsune, A.; Katsuki, H.; Miyata, T.; Isohama, Y. Tumor necrosis factor-alpha decreases aquaporin-3 expression in DJM-1 keratinocytes. Biochem. Biophys. Res. Commun. 2009, 387, 564–568. [Google Scholar] [CrossRef]
- Ji, C.; Yang, Y.; Yang, B.; Xia, J.; Sun, W.; Su, Z.; Yu, L.; Shan, S.; He, S.; Cheng, L.; et al. Trans-Zeatin attenuates ultraviolet induced down-regulation of aquaporin-3 in cultured human skin keratinocytes. Int. J. Mol. Med. 2010, 26, 257–263. [Google Scholar]
- Song, X.; Xu, A.; Pan, W.; Wallin, B.; Kivlin, R.; Lu, S.; Cao, C.; Bi, Z.; Wan, Y. Nicotinamide attenuates aquaporin 3 overexpression induced by retinoic acid through inhibition of EGFR/ERK in cultured human skin keratinocytes. Int. J. Mol. Med. 2008, 22, 229–236. [Google Scholar]
- Frohna, P.; Lu, J.; Eppler, S.; Hamilton, M.; Wolf, J.; Rakhit, A.; Ling, J.; Kenkare-Mitra, S.R.; Lum, B.L. Evaluation of the absolute oral bioavailability and bioequivalence of erlotinib, an inhibitor of the epidermal growth factor receptor tyrosine kinase, in a randomized, crossover study in healthy subjects. J. Clin. Pharm. 2006, 46, 282–290. [Google Scholar] [CrossRef] [PubMed]
- Hidalgo, M.; Siu, L.L.; Nemunaitis, J.; Rizzo, J.; Hammond, L.A.; Takimoto, C.; Eckhardt, S.G.; Tolcher, A.; Britten, C.D.; Denis, L.; et al. Phase I and pharmacologic study of OSI-774, an epidermal growth factor receptor tyrosine kinase inhibitor, in patients with advanced solid malignancies. J. Clin. Oncol. 2001, 19, 3267–3279. [Google Scholar] [CrossRef] [PubMed]
- Komatsu, H.; Jobu, K.; Yokota, J.; Yoshioka, S.; Tanaka, T.; Sano, S.; Miyamura, M. Serum and tissue erlotinib concentrations in patieants with papulopustular eruption. Med. Cons. New-Remad. 2014, 4, 439–443. [Google Scholar]
- Shi, Y.H.; Tuokan, T.; Lin, C.; Chang, H. Aquaporin 8 involvement in human cervical cancer SiHa migration via the EGFR-Erk1/2 pathway. Asian Pac. J. Cancer Prev. 2014, 15, 6391–6395. [Google Scholar] [CrossRef] [PubMed][Green Version]
- Herbst, R.S.; LoRusso, P.M.; Purdom, M.; Ward, D. Dermatologic side effects associated with gefitinib therapy: Clinical experience and management. Clin. Lung Cancer 2003, 4, 366–369. [Google Scholar] [CrossRef]






| Gene | Forward Primer (5′ to 3′) | Reverse Primer (5′ to 3′) |
|---|---|---|
| mIL-6 | CCACCTTTTGACAGTGATGAG | CCTGAAGCTCTTGTTGATGTG |
| mTNF-α | AAGCCTGTAGCCCACGTCGTA | GGCACCACTAGTTGGTTGTCTTTG |
| mFilaggrin | AAGGAAATCAGTCTTGCCGT | CTGACCTTCTGAGACACACC |
| mLoricrin | GCCGATGGGCTTAACTTTCT | CAGGATACACCTTGAGCGAC |
| mAcer1 | CCGAGTTCTACAATACGTTCA | CATACGGATGCATGAGGAAC |
| mAsah1 | CTGTCCTCAACAAGCTGACTG | TCTCAGTACGTCCTCAAGGC |
| mSptlc1 | TCCCCTTCCAGAACTGGTTAAA | CCATAGTGCTCGGTGACT |
| mSptlc2 | GTCAGGAAATTGGAAACCTGG | AGCTTCCACACCTAAGAACC |
| mHyal1 | TTTCTTTGAGCCTGGAGCTA | GTAGTTTCCTTTCGTTGGCT |
| mHas2 | CGTGGATTATGTACAGGTGTGT | CCAACACCTCCAACCATAGG |
| mCol1a1 | CCCGAGGTATGCTTGATCTG | GGTGATACGTATTCTTCCGGG |
| mCol1a2 | TCTCACTCCTGAAGGCTCTA | GTAGTAATCGCTGTTCCACTC |
| mAQP3 | AGACAGCCCCTTCAGGATTT | TCCCTTGCCCTGAATATCTG |
| m18S rRNA | GTCTGTGATGCCCTTAGATG | AGCTTATGACCCGCACTTAC |
| hAQP3 | AGACAGCCCCTTCAGGATTT | TCCCTTGCCCTGAATATCTG |
| hRPL30 | GAAGACGAAAAAGTCGCTGG | GACCAATTTCGCTTTGCCTT |
© 2020 by the authors. Licensee MDPI, Basel, Switzerland. This article is an open access article distributed under the terms and conditions of the Creative Commons Attribution (CC BY) license (http://creativecommons.org/licenses/by/4.0/).
Share and Cite
Ikarashi, N.; Kaneko, M.; Watanabe, T.; Kon, R.; Yoshino, M.; Yokoyama, T.; Tanaka, R.; Takayama, N.; Sakai, H.; Kamei, J. Epidermal Growth Factor Receptor Tyrosine Kinase Inhibitor Erlotinib Induces Dry Skin via Decreased in Aquaporin-3 Expression. Biomolecules 2020, 10, 545. https://doi.org/10.3390/biom10040545
Ikarashi N, Kaneko M, Watanabe T, Kon R, Yoshino M, Yokoyama T, Tanaka R, Takayama N, Sakai H, Kamei J. Epidermal Growth Factor Receptor Tyrosine Kinase Inhibitor Erlotinib Induces Dry Skin via Decreased in Aquaporin-3 Expression. Biomolecules. 2020; 10(4):545. https://doi.org/10.3390/biom10040545
Chicago/Turabian StyleIkarashi, Nobutomo, Miho Kaneko, Tomofumi Watanabe, Risako Kon, Makana Yoshino, Takatoshi Yokoyama, Riho Tanaka, Naoya Takayama, Hiroyasu Sakai, and Junzo Kamei. 2020. "Epidermal Growth Factor Receptor Tyrosine Kinase Inhibitor Erlotinib Induces Dry Skin via Decreased in Aquaporin-3 Expression" Biomolecules 10, no. 4: 545. https://doi.org/10.3390/biom10040545
APA StyleIkarashi, N., Kaneko, M., Watanabe, T., Kon, R., Yoshino, M., Yokoyama, T., Tanaka, R., Takayama, N., Sakai, H., & Kamei, J. (2020). Epidermal Growth Factor Receptor Tyrosine Kinase Inhibitor Erlotinib Induces Dry Skin via Decreased in Aquaporin-3 Expression. Biomolecules, 10(4), 545. https://doi.org/10.3390/biom10040545

