Sign in to use this feature.

Years

Between: -

Subjects

remove_circle_outline
remove_circle_outline
remove_circle_outline
remove_circle_outline
remove_circle_outline
remove_circle_outline
remove_circle_outline
remove_circle_outline
remove_circle_outline

Journals

remove_circle_outline
remove_circle_outline
remove_circle_outline
remove_circle_outline
remove_circle_outline
remove_circle_outline
remove_circle_outline
remove_circle_outline
remove_circle_outline
remove_circle_outline
remove_circle_outline
remove_circle_outline
remove_circle_outline
remove_circle_outline
remove_circle_outline
remove_circle_outline
remove_circle_outline

Article Types

Countries / Regions

remove_circle_outline
remove_circle_outline
remove_circle_outline
remove_circle_outline
remove_circle_outline
remove_circle_outline
remove_circle_outline

Search Results (4,590)

Search Parameters:
Keywords = ERK

Order results
Result details
Results per page
Select all
Export citation of selected articles as:
21 pages, 5098 KB  
Article
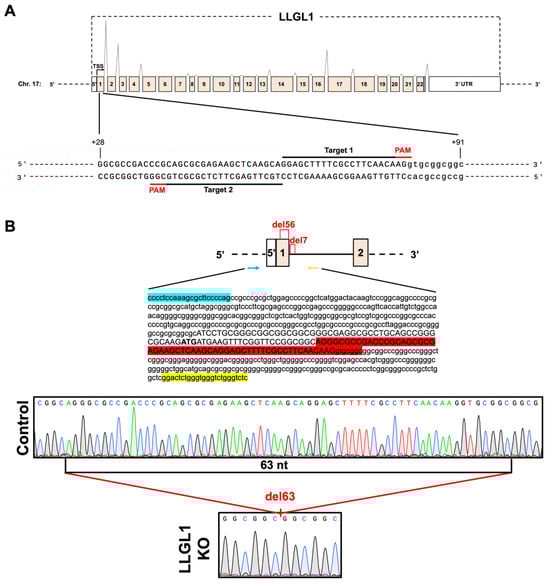
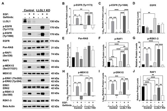
Loss of LLGL1 Elevates EGFR/RAS/MAPK Signaling and Remodels EMT Markers in Huh-7 Hepatocellular Carcinoma Cells
by Gökhan Yıldız, Soner Karabulut, Tuba Dinçer and Bayram Toraman
Int. J. Mol. Sci. 2026, 27(7), 2959; https://doi.org/10.3390/ijms27072959 - 24 Mar 2026
Abstract
Loss of epithelial polarity is a critical driver of tumor progression; however, how core polarity regulators interface with oncogenic signaling pathways in hepatocellular carcinoma (HCC) remains incompletely defined. LLGL scribble cell polarity complex component 1 (LLGL1) is an evolutionarily conserved polarity protein with [...] Read more.
Loss of epithelial polarity is a critical driver of tumor progression; however, how core polarity regulators interface with oncogenic signaling pathways in hepatocellular carcinoma (HCC) remains incompletely defined. LLGL scribble cell polarity complex component 1 (LLGL1) is an evolutionarily conserved polarity protein with well-established tumor-suppressive roles in multiple epithelial malignancies. Nevertheless, how LLGL1 loss shapes oncogenic signaling outputs and cellular phenotypes in HCC remains unclear. In this study, we investigated the consequences of LLGL1 knockout (KO) in epithelial-like Huh-7 HCC cells. LLGL1 loss resulted in enhanced proliferative capacity and increased clonogenic potential, accompanied by altered cell-cycle distribution characterized by reduced G1-phase and increased S-phase fractions (p < 0.001). At the signaling level, LLGL1 KO cells displayed potentiated EGFR-driven RAS/MAPK pathway activation, with increased EGFR phosphorylation, enhanced downstream RAF1–MEK–ERK–RSK signaling, elevated EGFR abundance, and selective modulation of RAF1 protein levels. Functionally, LLGL1 loss markedly enhanced migratory and invasive behavior (p < 0.0001). Despite increased motility, LLGL1 KO cells exhibited remodeling of epithelial–mesenchymal transition (EMT)-associated markers without evidence of a classical EMT program. Collectively, these findings position LLGL1 loss as a central factor associated with altered MAPK signaling, EMT marker remodeling, and tumor-promoting cellular phenotypes in HCC. Full article
(This article belongs to the Special Issue Research on Signal Transduction Mechanisms of Cancer Cells)
Show Figures

Figure 1

23 pages, 1342 KB  
Review
Multi-Targeted Mechanisms of Phytochemicals in Mitigating Cadmium-Induced Breast Cancer
by Fidara F. Fidudusola, Caroline O. Odewumi, Lekan M. Latinwo, Oluwatobi A. Oguntunde, Samia S. Messeha and Karam F. A. Soliman
Medicines 2026, 13(2), 11; https://doi.org/10.3390/medicines13020011 - 24 Mar 2026
Abstract
Cadmium (Cd) is an environmental toxicant originating from both natural processes and human activities. Cd has been strongly associated with multiple diseases, including breast cancer (BC). Background/Objective: Environmental Cd exposure represents a significant contributor to BC onset and progression. Cd-induced breast carcinogenesis [...] Read more.
Cadmium (Cd) is an environmental toxicant originating from both natural processes and human activities. Cd has been strongly associated with multiple diseases, including breast cancer (BC). Background/Objective: Environmental Cd exposure represents a significant contributor to BC onset and progression. Cd-induced breast carcinogenesis is driven by a constellation of molecular events, including DNA damage, oxidative stress (OS), and the dysregulation of key signaling pathways. These include the ERK/JNK/p38 MAPK cascade, the PI3K/AKT/mTOR axis, NF κB activation, and Wnt signaling, all of which collectively promote tumor initiation, survival, and metastasis. This review underscores the complex interplay between Cd exposure and its effects on cancer-triggering factors. Methods: The complexity of the mechanisms Cd-induced BC, underlying Cd-induced BC makes it challenging to treat, highlighting the need for novel therapeutic strategies that complement or enhance conventional chemotherapy. Therefore, this review was developed by reviewing the literature and presenting the different aspects of the challenge associated with Cd exposure and BC therapy. Results: Phytochemicals, especially phenolics, alkaloids, carotenoids, terpenoids, and related plant-derived compounds, have emerged as promising candidates for mitigating Cd-induced BC. Their antioxidants, anti-estrogenic, and anti-inflammatory properties position them as potential chemopreventive and therapeutic agents capable of counteracting Cd’s molecular toxicity. Conclusions: The review presents current evidence linking Cd exposure to BC development and highlights the protective potential of selected phytochemicals in preventing or attenuating Cd-induced BC. Understanding these interactions reinforces the importance of phytochemical-based interventions as a strategy to reduce Cd-related cancer risk and support breast health. Full article
Show Figures

Figure 1

8 pages, 947 KB  
Case Report
Beyond the Usual Suspects: IgG4-Related Disease as a Rare Culprit in Cardiac Valvular Disorders
by Piera Costanzo, Savino Sciascia, Giacomo Quattrocchio, Pierluigi Sbarra, Antonella Barreca, Roberta Bracci, Irene Cecchi, Massimo Radin, Elisa Menegatti and Simone Baldovino
Life 2026, 16(4), 537; https://doi.org/10.3390/life16040537 - 24 Mar 2026
Abstract
Cardiologists consider degenerative or infectious causes when evaluating valvular heart disease. However, the role of autoimmune disorders, though less frequent, remains clinically significant. This report describes a young male patient presenting with persistent coronary disease and a suspected valvular cusp perforation initially attributed [...] Read more.
Cardiologists consider degenerative or infectious causes when evaluating valvular heart disease. However, the role of autoimmune disorders, though less frequent, remains clinically significant. This report describes a young male patient presenting with persistent coronary disease and a suspected valvular cusp perforation initially attributed to infective endocarditis, which ultimately proved to be a manifestation of IgG4-related disease. IgG4-related disease is a rare condition, more prevalent in Asian populations, that typically affects the pancreas, salivary glands, lacrimal glands, and the retroperitoneum. Cardiac involvement, although uncommon, can present in various ways, including pericarditis, pulmonary arterial hypertension, valve dysfunction, cardiac pseudotumor, and coronary disease. Diagnosing and managing IgG4-related cardiac involvement requires heightened clinical suspicion, serological and histopathological assessment, and prompt interdisciplinary collaboration. Notably, involving rheumatologists in the management of these rare yet impactful autoimmune cardiac diseases is essential. Full article
Show Figures

Figure 1

26 pages, 4272 KB  
Article
Modeling Chronic BaP Exposure in Bronchial Epithelial Cells Reveals Multi-Scale Drivers of Early Preneoplastic Reprogramming
by Cristian Andrade-Madrigal, Cecilia Rojas-Fuentes, Javier Díaz-Mijares, Gloria M. Calaf, Pablo M. Santoro, Alejandro H. Corvalán, Francisca J. Medina, Cristian G. Torres, Paula Romero-Vicencio, Julio C. Tapia, Mónica L. Acevedo, Ricardo Soto-Rifo, Enrique Boccardo and Francisco Aguayo
Cells 2026, 15(6), 566; https://doi.org/10.3390/cells15060566 - 22 Mar 2026
Viewed by 153
Abstract
Chronic exposure to benzo[a]pyrene (BaP), a Group 1 IARC carcinogen, is a major driver of lung carcinogenesis; however, how sustained subcytotoxic exposure reprograms bronchial epithelium toward preneoplastic states remains poorly defined. Here, we subjected BEAS-2B human bronchial epithelial cells to 12 weeks of [...] Read more.
Chronic exposure to benzo[a]pyrene (BaP), a Group 1 IARC carcinogen, is a major driver of lung carcinogenesis; however, how sustained subcytotoxic exposure reprograms bronchial epithelium toward preneoplastic states remains poorly defined. Here, we subjected BEAS-2B human bronchial epithelial cells to 12 weeks of continuous BaP at environmentally relevant concentrations (0.1 and 1.0 µM) and interrogated the resulting phenotypes using an integrated multi-scale framework encompassing functional toxicology, RT-qPCR, RNA-seq, phospho-kinase/NF-κB arrays, and organotypic air–liquid interface (ALI) cultures. Cells maintained metabolic competence throughout, evidenced by sustained CYP1A1 and CYP1B1 induction at both acute (4 h) and chronic (12-week) timepoints, while accumulating genotoxic stress as demonstrated by dose-dependent nuclear γ-H2AX foci formation and ATM phosphorylation (Ser1981). RNA-seq revealed a dose-dependent transcriptional shift: 0.1 µM BaP yielded 119 differentially expressed genes (DEGs; |log2FC| ≥ 1, FDR < 0.05), whereas 1.0 µM generated 255 DEGs. Downregulated transcripts were enriched for extracellular matrix and cell-adhesion programs (COL14A1, ADAMTS2, CSMD3, CADM3), while upregulated genes encompassed inflammatory, calcium-signaling, and vesicle-trafficking modules (NFATC4, CSF2RA, SYT1, PCLO). Phospho-kinase/NF-κB arrays confirmed a p53/NF-κB signaling nexus, with concurrent activation of MAPK/ERK (Thr202/Tyr204) and PI3K/Akt (Ser473) pathways. Despite persistent genotoxic stress, cells did not acquire anchorage-independent growth and remained non-tumorigenic in vivo. Critically, ALI organotypic cultures derived from BaP-exposed cells exhibited histological dysplasia, nuclear pleomorphism, and disrupted apical-basal polarity. These findings mechanistically link chronic BaP exposure to an initiation-like preneoplastic state and establish a validated 2D/3D multi-omics platform for PAH-driven lung carcinogenesis research. Full article
Show Figures

Figure 1

25 pages, 15559 KB  
Article
miR-374b-5p Modulates Melanoma Progression by Targeting VEGFC and Regulating MAPK Signaling in the Tumor Microenvironment
by Zhen Chen, Fangjun Liu, Yixiao Cheng, Pengfei Li, Michael Rain Riggs, Wansheng Liu and Zhiwei Zhu
Int. J. Mol. Sci. 2026, 27(6), 2854; https://doi.org/10.3390/ijms27062854 - 21 Mar 2026
Viewed by 116
Abstract
Melanoma is an aggressive skin cancer with high metastatic potential and poor long-term survival, highlighting the need for new therapeutic targets. Although microRNAs are critical regulators of tumor progression, the function of miR-374b-5p in melanoma remains poorly understood. Here, we identify miR-374b-5p as [...] Read more.
Melanoma is an aggressive skin cancer with high metastatic potential and poor long-term survival, highlighting the need for new therapeutic targets. Although microRNAs are critical regulators of tumor progression, the function of miR-374b-5p in melanoma remains poorly understood. Here, we identify miR-374b-5p as a tumor suppressor in melanoma cells. We show that miR-374b-5p directly targets vascular endothelial growth factor C (Vegfc) and is associated with changes in mitogen-activated protein kinase (MAPK) signaling, accompanied by reduced levels of phosphorylated extracellular signal-regulated kinase (pERK) and tyrosinase (TYR). Consistent with these observations, miR-374b-5p overexpression suppresses melanoma cell proliferation, migration, and invasion in vitro. Conditioned media from miR-374b-5p-overexpressing melanoma cells is also associated with changes in macrophage-related inflammatory markers, suggesting that these alterations are consistent with a shift toward a more pro-inflammatory macrophage phenotype. In a mouse model, miR-374b-5p overexpression significantly reduced tumor growth and angiogenesis, and downregulated the lymphangiogenic factor VEGFC. Together, these findings identify miR-374b-5p as a novel regulator of melanoma progression that acts through VEGFC-associated MAPK signaling and tumor microenvironment reprogramming, identifying miR-374b-5p as a promising therapeutic candidate for melanoma. Full article
(This article belongs to the Section Biochemistry)
Show Figures

Graphical abstract

16 pages, 3096 KB  
Article
Protein Kinase Inhibitors and Oxidative Stress Modulate In Vivo Phosphorylation of Trypanosoma cruzi DNA Polymerase β
by Edio Maldonado, Matías Oyarce, Paz Canobra, Emilia Rojas, Fabiola Urbina, Julio C. Tapia, Lilian Jara, Vicente J. Miralles, Christian Castillo and Aldo Solari
Pharmaceutics 2026, 18(3), 385; https://doi.org/10.3390/pharmaceutics18030385 - 20 Mar 2026
Viewed by 247
Abstract
Background/Objectives: Protein kinases play crucial roles in signal transduction pathways that regulate growth and differentiation in Trypanosoma cruzi. These protein kinases are attractive targets to develop new drugs to treat Chagas disease. Methods: We used several protein kinase inhibitors targeting the [...] Read more.
Background/Objectives: Protein kinases play crucial roles in signal transduction pathways that regulate growth and differentiation in Trypanosoma cruzi. These protein kinases are attractive targets to develop new drugs to treat Chagas disease. Methods: We used several protein kinase inhibitors targeting the p38 MAPK, MEK, and ERK pathways to evaluate their effects on the in vivo phosphorylation status of T. cruzi proteins, particularly DNA polymerase beta (TcPolβ). We also used Genistein, a protein tyrosine kinase inhibitor, to assess its effects on global protein phosphorylation and TcPolβ phosphorylation. Also, we investigated the effect of oxidative stress on global tyrosine phosphorylation. Finally, we determined the phosphorylation sites on TcPolβ by the protein kinases TcPKC2 and TcWee570 in vitro. Results: p38 MAPK and MEK protein kinase inhibitors inhibited approximately 50% of the Ser/Thr phosphorylation of TcPolβ. Genistein inhibited both Ser/Thr and Tyr phosphorylation of several polypeptides in epimastigotes. Oxidative stress increases global Tyr phosphorylation by about twofold and also TcPolβ phosphorylation. TcPKC2 and TcWee570 were able to phosphorylate TcPolβ at both Ser/Thr and Tyr residues. Conclusions: Small-molecule protein kinase inhibitors can affect the phosphorylation status of TcPolβ in vivo. Since Genistein can inhibit both Ser/Thr and Tyr protein phosphorylation, and TcPKC2 and TcWee570 can phosphorylate both Ser/Thr and Tyr residues, it suggests the existence of dual protein kinases in T. cruzi. However, this possibility must be further studied. Full article
(This article belongs to the Section Drug Targeting and Design)
Show Figures

Figure 1

22 pages, 2096 KB  
Article
Kappa-Opioid Receptor Antagonism Prolongs the Antidepressant Effects of Ketamine in Adult Mice with Depression-like Behavior Induced by Adolescent Chronic Unpredictable Stress
by Ana Zivanovic, Milos Mitic, Iva Lukic, Emilija Glavonic, Miroslav Adzic and Sanja Ivkovic
Int. J. Mol. Sci. 2026, 27(6), 2815; https://doi.org/10.3390/ijms27062815 - 20 Mar 2026
Viewed by 138
Abstract
Major depressive disorder (MDD) is a highly prevalent psychiatric illness for which rapid-acting antidepressants such as ketamine provide only transient benefit. Because κ-opioid receptor (KOR) signaling contributes to stress-related dysphoria and impaired neuroplasticity, we examined whether KOR antagonism could prolong ketamine’s antidepressant-like effects [...] Read more.
Major depressive disorder (MDD) is a highly prevalent psychiatric illness for which rapid-acting antidepressants such as ketamine provide only transient benefit. Because κ-opioid receptor (KOR) signaling contributes to stress-related dysphoria and impaired neuroplasticity, we examined whether KOR antagonism could prolong ketamine’s antidepressant-like effects in a mouse model of adolescent chronic unpredictable stress (CUS). Male C57BL/6J mice (n = 10 per group for behavioral analyses) were exposed to CUS during adolescence and developed persistent depression-like behavior in adulthood. Mice with depressive-like behavior received a single injection of ketamine, the selective KOR antagonist norbinaltorphimine (nBNI), or their combination. Behavioral testing showed that all treatments reduced immobility in the tail suspension test (TST) 24 h post-administration; however, only the combined ketamine/nBNI treatment maintained antidepressant-like effects one week post-treatment. Molecular analyses (n = 4–8 per group) were conducted at this single time point, one week post-treatment, to characterize region-specific signaling states in the prefrontal cortex, hippocampus, and striatum, focusing on ERK, AKT, JNK, mTOR, and BDNF pathways. These molecular findings represent correlates of sustained behavioral effects rather than evidence of causal mechanisms. Together, the data indicate that concurrent KOR antagonism is associated with prolonged antidepressant response to ketamine in stress-exposed male mice and with distinct region-dependent signaling profiles at one week post-treatment. Further studies are needed to establish mechanistic causality and confirm the possible applicability of these findings. Full article
Show Figures

Figure 1

11 pages, 1596 KB  
Communication
Amino-Modified Mesoporous Bioactive Glass Adsorbed with Osteopontin Enhances Osteogenic Differentiation and Matrix Mineralization via the Erk1/2 Signaling Pathway
by Ying Yang, Kunlu Lin, Zheng Zhou, Libangxi Liu, Long Liu, Haoming Liu, Hanyue Mao and Xiaoyan Wang
J. Funct. Biomater. 2026, 17(3), 153; https://doi.org/10.3390/jfb17030153 - 19 Mar 2026
Viewed by 200
Abstract
Mesoporous bioactive glass (MBG) has been extensively studied in bone regeneration due to its excellent bioactivity and osteoconductive properties. Here, we prepared amino-modified MBG (MBG-NH2) adsorbed osteopontin (OPN) to form MBG-NH2/OPN composites, enabling the sustained release of OPN and [...] Read more.
Mesoporous bioactive glass (MBG) has been extensively studied in bone regeneration due to its excellent bioactivity and osteoconductive properties. Here, we prepared amino-modified MBG (MBG-NH2) adsorbed osteopontin (OPN) to form MBG-NH2/OPN composites, enabling the sustained release of OPN and enhancing osteoblast differentiation and mineralization capacity. Interestingly, we observed that MBG-NH2 promotes the formation of osteoid deposits and calcium deposition in vitro. Furthermore, we also found that MBG-NH2/OPN significantly enhances cell adhesion, differentiation, and mineralization. Consistent with these observations, we found the expression of the osteoblast-specific marker gene increased, including bone morphogenetic protein 2 (Bmp2) and Collagen I. Intriguingly, we also found that MBG-NH2/OPN promotes osteoblast differentiation and mineralization through activating the extracellular regulated protein kinases1/2 (Erk1/2) signaling pathway. We concluded that MBG-NH2/OPN enhances osteoblast differentiation and mineralization through the Erk1/2 pathway. These findings indicate that MBG-NH2/OPN is a new potential biomaterial for bone regeneration. Full article
Show Figures

Figure 1

11 pages, 2156 KB  
Article
Tempol Attenuates Methotrexate-Induced Osteotoxicity via Antioxidant Mechanisms: Impairment of Protection by GPX4 Inhibition Through ML210
by Osman Fatih Arpağ, Fariz Selimli, Ahmet Can Haskan, Muhammed Said Altun, Soner Mete and Halil Mahir Kaplan
Curr. Issues Mol. Biol. 2026, 48(3), 326; https://doi.org/10.3390/cimb48030326 - 19 Mar 2026
Viewed by 131
Abstract
Purpose: Osteotoxicity is a well-recognized adverse effect of Methotrexate (MTX) therapy, primarily driven by oxidative stress and impaired bone remodeling. This study aimed to investigate the protective effects of Tempol, a membrane-permeable nitroxide antioxidant, against MTX-induced osteotoxicity, and to assess how these effects [...] Read more.
Purpose: Osteotoxicity is a well-recognized adverse effect of Methotrexate (MTX) therapy, primarily driven by oxidative stress and impaired bone remodeling. This study aimed to investigate the protective effects of Tempol, a membrane-permeable nitroxide antioxidant, against MTX-induced osteotoxicity, and to assess how these effects are influenced by ML210, a glutathione peroxidase 4 (GPX4) inhibitor. Methods: Murine osteocyte-like MLO-Y4 cells were treated with MTX alone, Tempol alone, or a combination of MTX with Tempol and ML210. Apoptotic markers (caspase-3, Bax, Bcl-2), MAPK signaling proteins (p-JNK, p-ERK), and oxidative stress parameters (TAS, TOS, SOD, GPx) were measured via ELISA to evaluate the redox and apoptotic responses. Results: MTX significantly induced apoptosis, as evidenced by increased caspase-3 activity and Bax expression, along with decreased Bcl-2 levels. MTX also activated the MAPK pathway by upregulating p-JNK and p-ERK. Furthermore, MTX decreased TAS, SOD, and GPx levels, while increasing TOS. Tempol treatment successfully reversed these effects, restoring apoptotic balance, inhibiting MAPK activation, and enhancing antioxidant capacity. However, co-treatment with ML210 markedly attenuated Tempol’s protective effects, resulting in sustained oxidative stress, elevated apoptotic markers, and persistent MAPK pathway activation. This suggests that Tempol’s cytoprotective actions are dependent on functional GPX4 activity. Conclusion: Tempol exhibits strong potential as an adjunctive antioxidant therapy to counteract MTX-induced osteotoxicity. Nevertheless, its efficacy is significantly influenced by the status of the endogenous antioxidant enzyme GPX4. These findings underscore the need for further investigation into Tempol’s mechanism of action in redox-dependent pathways and its suitability in clinical settings, especially where GPX4 function may be compromised. Full article
(This article belongs to the Section Biochemistry, Molecular and Cellular Biology)
Show Figures

Figure 1

14 pages, 8721 KB  
Review
Emergence of Catalytic Activity in VRK3: Phosphoproteomic Insights into the Regulatory Network of a Former Pseudokinase
by Ayadathil Sujina, Amal Fahma, Suhail Subair, Rajesh Raju and Poornima Ramesh
Proteomes 2026, 14(1), 14; https://doi.org/10.3390/proteomes14010014 - 18 Mar 2026
Viewed by 154
Abstract
Vaccinia-Related Kinase 3 (VRK3) is increasingly recognized as a crucial signaling modulator in both normal and pathological processes. This kinase was long thought of as a catalytically inactive pseudokinase, until recently it was established to phosphorylate Barrier to Autointegration Factor (BAF) proteins through [...] Read more.
Vaccinia-Related Kinase 3 (VRK3) is increasingly recognized as a crucial signaling modulator in both normal and pathological processes. This kinase was long thought of as a catalytically inactive pseudokinase, until recently it was established to phosphorylate Barrier to Autointegration Factor (BAF) proteins through its extracatalytic domain. VRK3 regulates diverse cellular pathways through scaffold interactions and context-dependent phosphorylation. This review is centered around the phosphoregulatory network that modulates VRK3 phosphorylation with implications in its abundance and function. A large-scale phosphoproteomic data integration was performed by combining phosphoproteomics profiling and differential phosphorylation from 115 mass spectrometry studies, identifying 32 high-confidence phosphorylation sites on VRK3. Notably, VRK3 (S59), (S82), and (S83) were predominantly observed highlighting plausible functional significance. These phosphorylation sites share 33 potential upstream kinases, and multiple interactor proteins, which in combination are known to regulate ERK, Hippo, and GPCR pathways. These insights advance the understanding of phosphorylation control by kinases and highlight opportunities to target VRK3-associated networks for therapeutic intervention in diseases such as glioma and liver cancer. Full article
(This article belongs to the Section Proteome Bioinformatics)
Show Figures

Graphical abstract

13 pages, 551 KB  
Review
Interleukin 13 (IL-13) Signalling as a Potential Target for Cell Therapies in Liver Fibrosis
by Adam Mazurski, Alicja Bednarz and Piotr Czekaj
Int. J. Mol. Sci. 2026, 27(6), 2735; https://doi.org/10.3390/ijms27062735 - 17 Mar 2026
Viewed by 204
Abstract
Liver fibrosis is a regenerative mechanism, but it pathologically intensifies in the course of various diseases, leading to progressive impairment of organ function. This process involves parenchymal cells (hepatocytes) and non-parenchymal cells (Kupffer cells, stellate cells, and endothelial cells). Its classic mechanism is [...] Read more.
Liver fibrosis is a regenerative mechanism, but it pathologically intensifies in the course of various diseases, leading to progressive impairment of organ function. This process involves parenchymal cells (hepatocytes) and non-parenchymal cells (Kupffer cells, stellate cells, and endothelial cells). Its classic mechanism is based on the activation of stellate cells, the main effector of fibrosis, by transforming growth factor β (TGF-β), which stimulates excessive collagen production. The role of interleukin 13 (IL-13), which enters the liver parenchyma from resident lymphoid cells, seems to be equally important. By binding to the IL-13Rα receptor on stellate cells, IL-13 initiates their activation and increases the production of type I collagen. This process is supported by the Erk1/2 pathway, which induces the expression of genes promoting extracellular matrix deposition. Due to its role as an initiator of the fibrotic cascade, IL-13 represents a promising therapeutic target for inhibiting progressive scarring. In this context, cell therapies are considered to be of great importance. Mesenchymal and epithelial stem cell secretions contain, among others, exosomes that carry paracrine mediators that can inhibit the profibrotic effects of IL-13 by modulating IL-13 signalling, limiting the development of organ scarring. However, the data on clinical applications of this molecular pathway is scarce, as there are no significant studies focusing on IL-13 influence in liver fibrosis. This review emphasizes the lack of clear clinical data linking the beneficial effects of cell therapy with modulation of the IL-13 pathway, which highlights the need for such studies. Full article
Show Figures

Figure 1

31 pages, 7409 KB  
Article
TRPC6-Mediated Ca2+ Influx Activates MAPK and NFκB Signaling and Elicits Pro-Inflammatory and Catabolic Responses in Human Intervertebral Disc Cells
by Janitri Venkatachala Babu, Varun Puvanesarajah, Addisu Mesfin, Jonathan P. Japa, Kevin Yoon, Mark Ehioghae, Michael G. Schrlau, Laura S. Stone, Wolfgang Hitzl and Karin Wuertz-Kozak
Cells 2026, 15(6), 534; https://doi.org/10.3390/cells15060534 - 17 Mar 2026
Viewed by 310
Abstract
Intervertebral disc degeneration is characterized by inflammation, extracellular matrix breakdown, and neurovascular ingrowth, processes that contribute to discogenic, chronic back pain. The transient receptor potential canonical 6 (TRPC6) channel is a calcium-permeable ion channel implicated in inflammation and pain signaling in multiple tissues; [...] Read more.
Intervertebral disc degeneration is characterized by inflammation, extracellular matrix breakdown, and neurovascular ingrowth, processes that contribute to discogenic, chronic back pain. The transient receptor potential canonical 6 (TRPC6) channel is a calcium-permeable ion channel implicated in inflammation and pain signaling in multiple tissues; however, its functional role in human disc cells remain unknown. Here, we investigated the expression, activation, and downstream consequences of TRPC6 activation using Hyp9, a pharmacological activator of TRPC6. TRPC6 transcripts were consistently detected across all donors examined (n = 17). Functional TRPC6 activation induced a rapid, dose-dependent calcium (Ca2+) influx across 0.5–100 µM Hyp9. TRPC6 activation did not reduce metabolic activity or increase cytotoxicity at concentrations commonly used for in vitro TRPC6 activation. Mechanistically, TRPC6 activation induced mitogen-activated protein kinase (MAPK) and nuclear factor kappa B (NF-κB) pathways, as demonstrated by increased phosphorylation of p38 and extracellular signal-regulated kinase (ERK), degradation of the inhibitor of κB-alpha (IκB-α), and increased nuclear translocation of the NF-κB p65 subunit. Downstream of these early signaling events, TRPC6 activation elicited a robust inflammatory and catabolic response with upregulation of IL-6, IL-8, COX-2, MMP-1, MMP-3, NGF, and VEGF, with corresponding increases in protein secretion. These findings identify TRPC6 as an important signaling node linking calcium influx to inflammatory, catabolic, and neuro- and angiogenesis-associated pathways in disc cells, highlighting TRPC6 as a potential therapeutic target in degenerative disc disease. Full article
(This article belongs to the Special Issue Transient Receptor Potential (TRP) Channels and Health and Disease)
Show Figures

Graphical abstract

22 pages, 5215 KB  
Article
Salidroside Selectively Binds to SEC23A and Ameliorates Psychological Stress-Induced Hyperpigmentation
by Man Yang, Xiaoyu Sun, Da Wang, Huizhong Nie, Kang Cheng, Jie Gu, Lu Chen, Yuxuan Zhang, Lingli Yang, Ichiro Katayama, Yiming Li and Huali Wu
Pharmaceuticals 2026, 19(3), 487; https://doi.org/10.3390/ph19030487 - 16 Mar 2026
Viewed by 205
Abstract
Background/Objectives: Psychological stress triggers excessive melanin deposition via neuroendocrine pathways, yet targeted interventions for stress-induced hyperpigmentation remain limited. Salidroside (SAL) exhibits established depigmenting effects in UV-induced models and possesses neuroprotective properties. This study investigated SAL’s efficacy in psychological stress-induced hyperpigmentation and elucidated its [...] Read more.
Background/Objectives: Psychological stress triggers excessive melanin deposition via neuroendocrine pathways, yet targeted interventions for stress-induced hyperpigmentation remain limited. Salidroside (SAL) exhibits established depigmenting effects in UV-induced models and possesses neuroprotective properties. This study investigated SAL’s efficacy in psychological stress-induced hyperpigmentation and elucidated its underlying mechanisms. Methods: B16F10 melanocytes, C57BL/6J mice, zebrafish, and human foreskin organ cultures were subjected to stress factor (Substance P/cortisol) or α-MSH/IBMX stimulation to model psychological stress-induced and canonical cAMP-driven hyperpigmentation, respectively. Melanin content, tyrosinase activity, melanosome maturation (transmission electron microscopy/HMB45 staining), and melanogenic protein/mRNA expression were assessed. Drug Affinity Responsive Target Stability (DARTS) assays, molecular docking, and SEC23A siRNA knockdown were employed to identify and validate SAL’s molecular target and downstream signaling pathways. Results: SAL dose-dependently reduced melanin content, tyrosinase activity, and TYR/TRP-1/DCT expression in SP/Cort-stimulated melanocytes, exhibiting greater potency (200 μM) than in IBMX-induced models (400 μM). SAL reversed SP/Cort-induced hyperpigmentation in human skin explants, zebrafish, and C57BL/6J mice, and normalized melanosome number/maturation. DARTS and molecular docking identified SEC23A as a direct SAL-binding target. SP/Cort specifically upregulated SEC23A, which SAL suppressed. SAL concurrently activated the SEC23A-p-ERK-MITF axis and inhibited the NK1R-p38-MITF axis in the stress model. SEC23A knockdown potentiated SAL’s anti-melanogenic effects specifically in SP/Cort-stimulated cells. Conversely, in IBMX-induced models, SEC23A remained unchanged, and SAL acted via PKA/CREB, PI3K/AKT, and Wnt/β-catenin pathways. Conclusions: SEC23A is a novel core target in psychological stress-induced hyperpigmentation. SAL selectively binds SEC23A to inhibit stress-induced melanogenesis via dual ERK and p38 MAPK signaling axes, demonstrating etiological specificity distinct from canonical cAMP pathway inhibition. Full article
(This article belongs to the Section Natural Products)
Show Figures

Graphical abstract

18 pages, 12382 KB  
Article
Expression of ERK1/2, p38, and JNK in Normal Kidney Development and CAKUT
by Ivona Letica, Petar Todorović, Patricija Bajt, Nikola Pavlović, Nela Kelam, Marjana Jerković Raguž, Ivanka Mikulić, Ludvig Letica, Sandra Kostić, Katarina Vukojević and Anita Racetin
Medicina 2026, 62(3), 549; https://doi.org/10.3390/medicina62030549 - 16 Mar 2026
Viewed by 148
Abstract
Background and Objectives: Mitogen-activated protein kinases (p38, JNK, ERK1/2) regulate key cellular processes essential for kidney development. Disruptions in these signaling pathways can lead to congenital anomalies of the kidney and urinary tract (CAKUT), a major cause of pediatric kidney disease. This study [...] Read more.
Background and Objectives: Mitogen-activated protein kinases (p38, JNK, ERK1/2) regulate key cellular processes essential for kidney development. Disruptions in these signaling pathways can lead to congenital anomalies of the kidney and urinary tract (CAKUT), a major cause of pediatric kidney disease. This study investigates and compares the expression of these molecules in normal fetal kidneys and CAKUT-affected tissues. Materials and Methods: Forty-three human fetal kidney samples, including controls and specimens with horseshoe, hypoplastic, and dysplastic kidneys, were analyzed across developmental phases 2–4 using immunofluorescence. Quantitative image analysis and statistical comparisons were performed between developmental stages and phenotypes. Results: ERK1/2 expression increased during late development in control kidneys but was significantly reduced in hypoplastic kidneys. p38 showed phase-dependent alterations, with early upregulation in dysplastic kidneys and late elevation in horseshoe kidneys. JNK exhibited significant phase-dependent upregulation in horseshoe kidneys. P38 displayed dynamic expression associated with nephron maturation. Conclusions: MAPK pathways show distinct developmental and phenotype-specific expression patterns in human fetal kidneys. These differences reflect divergent pathogenic mechanisms in CAKUT and may support improved molecular characterization of congenital renal anomalies. Full article
(This article belongs to the Section Urology & Nephrology)
Show Figures

Figure 1

25 pages, 1327 KB  
Article
Anti-Inflammatory Activity of Mandragora autumnalis Ethanolic Extract: In Vitro and Cellular Mechanistic Insights
by Ghosoon Albahri, Heba Hellany, Adnan Badran, Rami Abdel-Rahem, Mayyas Al-Remawi, Mohamad Alame, Akram Hijazi, Mikhael Bechelany and Elias Baydoun
Pharmaceuticals 2026, 19(3), 483; https://doi.org/10.3390/ph19030483 - 15 Mar 2026
Viewed by 262
Abstract
Plant-based remedies have been employed since ancient times to manage and prevent a wide range of diseases. Background: Their bioactive constituents provide natural alternatives to synthetic anti-inflammatory drugs, often with reduced toxicity and multiple biological benefits. Mandragora autumnalis, a medicinal plant rich [...] Read more.
Plant-based remedies have been employed since ancient times to manage and prevent a wide range of diseases. Background: Their bioactive constituents provide natural alternatives to synthetic anti-inflammatory drugs, often with reduced toxicity and multiple biological benefits. Mandragora autumnalis, a medicinal plant rich in secondary metabolites, has not been extensively investigated for its anti-inflammatory properties. Methods: The anti-inflammatory activity of Mandragora autumnalis ethanolic extract (MAE) was evaluated using in vitro biochemical assays, including heat-induced protein denaturation (casein and bovine serum albumin) and red blood cell membrane stabilization. Cellular anti-inflammatory effects were assessed in LPS-stimulated RAW 264.7 macrophages by measuring nitric oxide production, pro-inflammatory cytokine levels, macrophage migration, gene and protein expression of inflammatory mediators, and the activation status of NF-κB, STAT3, and MAPK signaling pathways. Results: Preliminary screening revealed that MAE effectively inhibited heat-induced protein denaturation (casein and bovine serum albumin) and heat-induced red blood cell (RBC) hemolysis, indicating strong protein- and membrane-stabilizing properties associated with anti-inflammatory activity. In lipopolysaccharide (LPS)-stimulated RAW 264.7 macrophages, MAE markedly suppressed the inflammatory response by downregulating the expression of inducible nitric oxide synthase (iNOS) and cyclooxygenase-2 (COX-2), leading to a significant reduction in nitric oxide (NO) production and pro-inflammatory cytokines, including tumor necrosis factor-α (TNF-α) and interleukin-6 (IL-6). Furthermore, MAE inhibited macrophage migration and attenuated key inflammatory signaling pathways, notably nuclear factor kappa B (NF-κB), signal transducer and activator of transcription 3 (STAT3), and mitogen-activated protein kinases (MAPKs). Molecular docking analysis was conducted to explore the potential interactions between the most abundant chemical compounds and key proteins involved in inflammatory signaling pathways, including ERK and iNOS. Conclusions: Overall, these results indicate that MAE exhibits strong anti-inflammatory activity by stabilizing proteins, protecting cellular membranes, and inhibiting key inflammatory mediators and signaling pathways. These findings highlight its potential as a natural therapeutic candidate for the prevention and management of chronic inflammation-related disorders, such as arthritis, cardiovascular diseases, and cancer. However, further mechanistic investigations and in vivo studies are required to confirm its therapeutic potential and clinical relevance. Full article
Show Figures

Graphical abstract

Back to TopTop