Suppression of Inflammation Delays Hair Cell Regeneration and Functional Recovery Following Lateral Line Damage in Zebrafish Larvae
Abstract
1. Introduction
2. Materials and Methods
2.1. Zebrafish Strains and Maintenance
2.2. Hair Cell Damage and TUNEL Assay
2.3. Inflammation Inhibition
2.4. Live Imaging
2.5. Rheotaxis Behavioral Experiments
2.6. Calcium Imaging and Data Analyses
2.7. Statistical Analysis
3. Results
3.1. Hair Cells Regenerated in the Lateral Line of Zebrafish Following CuSO4 Toxicity
3.2. Anti-Inflammatory Agent Reduced the Number of Neutrophils and Macrophages Migrating to the Injured Neuromasts
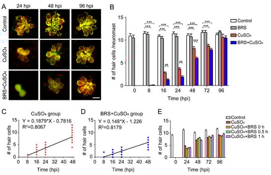
3.3. Anti-Inflammatory Agent Delayed Hair Cell Regeneration
3.4. Anti-Inflammatory Agent Delayed Recovery of the Impaired Rheotaxis Following CuSO4 Toxicity
3.5. Calcium Imaging Revealed Recovery of Function of a Single Neuromast with Regenerated Hair Cells
4. Discussion
4.1. BRS-28 Suppressed Inflammation and Delayed the Initiation of Hair Cell Regeneration
4.2. Suppression of Inflammation Delayed Functional Recovery of Regenerated Hair Cells
4.3. Rheotaxis Was Restored before Hair Cells Had Fully Regenerated
4.4. The Number of Active Hair Cells Remained Relatively Constant as the Total Number of Hair Cells Increased during Regeneration
5. Conclusions
Supplementary Materials
Author Contributions
Funding
Acknowledgments
Conflicts of Interest
Abbreviations
| aLL | anterior lateral line |
| AP-1 | activator protein-1 |
| A–P | anterior to posterior |
| BF | bright field |
| cox-2 | cyclooxygenase-2 |
| DASPEI | 2-[4-(Dimethylamino)styryl]-1-ethylpyridinium iodide |
| dpf | day(s) postfertilization |
| D-V | dorsal-ventral |
| GECI | genetically encoded calcium indicator |
| HIF-1α | hypoxia-inducible factor 1-alpha |
| hpi | hour(s) postinjured |
| IL-1β | interleukin-1β |
| iNOS | inducible nitric oxide synthase |
| JNK | Jun N-terminal kinase |
| NF-κB | nuclear factor-κB |
| pLL | the posterior lateral line |
| P–A | posterior to anterior |
| RNS | reactive nitrogen species |
| ROI | region of interest |
| ROS | reactive oxygen species |
| TNF | tumor necrosis factor |
| TUNEL | TdT-mediated dUTP Nick-End Labeling |
| ΔF/F0 | relative fluorescence intensity change |
References
- Yorgason, J.G.; Fayad, J.N.; Kalinec, F. Understanding drug ototoxicity: Molecular insights for prevention and clinical management. Expert Opin. Drug Saf. 2006, 5, 383–399. [Google Scholar] [CrossRef]
- Oesterle, E.C.; Stone, J.S. Hair Cell Regeneration: Mechanisms Guiding Cellular Proliferation and Differentiation. In Hair Cell Regeneration, Repair, and Protection; Springer: New York, NY, USA, 2008; Volume 33, pp. 141–197. [Google Scholar]
- Chen, L.; Trautwein, P.G.; Shero, M.; Salvi, R.J. Tuning, spontaneous activity and tonotopic map in chicken cochlear ganglion neurons following sound-induced hair cell loss and regeneration. Hear. Res. 1996, 98, 152–164. [Google Scholar] [CrossRef]
- Chen, L.; Trautwein, P.G.; Powers, N.; Salvi, R. Two-tone rate suppression boundaries of cochlear ganglion neurons in chickens following acoustic trauma. J. Acoust. Soc. Am. 1997, 102, 2245–2254. [Google Scholar] [CrossRef] [PubMed]
- Stone, J.S.; Rubel, E.W. Cellular studies of auditory hair cell regeneration in birds. Proc. Natl. Acad. Sci. USA 2000, 97, 11714–11721. [Google Scholar] [CrossRef] [PubMed]
- Matsui, J.I.; Cotanche, D.A. Sensory hair cell death and regeneration: Two halves of the same equation. Curr. Opin. Otolaryngol. Head Neck Surg. 2004, 12, 418–425. [Google Scholar] [CrossRef] [PubMed]
- Popper, A.N.; Hoxter, B. Growth of a fish ear: 1. Quantitative analysis of hair cell and ganglion cell proliferation. Hear. Res. 1984, 15, 133–142. [Google Scholar] [CrossRef]
- Raphael, Y. Evidence for supporting cell mitosis in response to acoustic trauma in the avian inner ear. J. Neurocytol. 1992, 21, 663–671. [Google Scholar] [CrossRef]
- Baird, R.A.; Steyger, P.S.; Schuff, N.R. Mitotic and Nonmitotic Hair Cell Regeneration in the Bullfrog Vestibular Otolith Organs. Ann. N. Y. Acad. Sci. 1996, 781, 59–70. [Google Scholar] [CrossRef]
- Roberson, D.W.; Alosi, J.A.; Cotanche, D.A. Direct transdifferentiation gives rise to the earliest new hair cells in regenerating avian auditory epithelium. J. Neurosci. Res. 2004, 78, 461–471. [Google Scholar] [CrossRef]
- López-Schier, H.; Hudspeth, A.J. A two-step mechanism underlies the planar polarization of regenerating sensory hair cells. Proc. Natl. Acad. Sci. USA 2006, 103, 18615–18620. [Google Scholar] [CrossRef]
- Ma, E.Y.; Rubel, E.W.; Raible, D.W. Notch Signaling Regulates the Extent of Hair Cell Regeneration in the Zebrafish Lateral Line. J. Neurosci. 2008, 28, 2261–2273. [Google Scholar] [CrossRef] [PubMed]
- Mizutari, K.; Fujioka, M.; Hosoya, M.; Bramhall, N.; Okano, H.J.; Okano, H.; Edge, A.S. Notch Inhibition Induces Cochlear Hair Cell Regeneration and Recovery of Hearing after Acoustic Trauma. Neuron 2013, 77, 58–69. [Google Scholar] [CrossRef]
- Aman, A.; Piotrowski, T. Wnt/Beta-Catenin and Fgf Signaling Control Collective Cell Migration by Restricting Chemokine Receptor Expression. Dev. Cell. 2008, 15, 749–761. [Google Scholar] [CrossRef] [PubMed]
- Shimizu, N.; Kawakami, K.; Ishitani, T. Visualization and exploration of Tcf/Lef function using a highly responsive Wnt/β-catenin signaling-reporter transgenic zebrafish. Dev. Biol. 2012, 370, 71–85. [Google Scholar] [CrossRef] [PubMed]
- Chai, R.; Kuo, B.; Wang, T.; Liaw, E.J.; Xia, A.; Jan, T.A.; Liu, Z.; Taketo, M.M.; Oghalai, J.S.; Nusse, R.; et al. Wnt signaling induces proliferation of sensory precursors in the postnatal mouse cochlea. Proc. Natl. Acad. Sci. USA 2012, 109, 8167–8172. [Google Scholar] [CrossRef]
- Nechiporuk, A.; Raible, D.W. FGF-Dependent Mechanosensory Organ Patterning in Zebrafish. Science 2008, 320, 1774–1777. [Google Scholar] [CrossRef]
- Rubbini, D.; Robert-Moreno, A.; Hoijman, E.; Alsina, B. Retinoic Acid Signaling Mediates Hair Cell Regeneration by Repressing p27kip and sox2 in Supporting Cells. J. Neurosci. 2015, 35, 15752–15766. [Google Scholar] [CrossRef]
- Mescher, A.L. Macrophages and fibroblasts during inflammation and tissue repair in models of organ regeneration. Regeneration 2017, 4, 39–53. [Google Scholar] [CrossRef]
- Li, L.; Yan, B.; Shi, Y.; Zhang, W.-Q.; Wen, Z. Live Imaging Reveals Differing Roles of Macrophages and Neutrophils during Zebrafish Tail Fin Regeneration. J. Biol. Chem. 2012, 287, 25353–25360. [Google Scholar] [CrossRef]
- Carrillo, S.A.; Anguita-Salinas, C.; Peña, O.A.; Morales, R.A.; Muñoz-Sánchez, S.; Muñoz-Montecinos, C.; Paredes-Zúñiga, S.; Tapia, K.; Allende, M.L. Macrophage Recruitment Contributes to Regeneration of Mechanosensory Hair Cells in the Zebrafish Lateral Line. J. Cell. Biochem. 2016, 117, 1880–1889. [Google Scholar] [CrossRef]
- Kurimoto, T.; Yin, Y.; Habboub, G.; Gilbert, H.-Y.; Li, Y.; Nakao, S.; Hafezi-Moghadam, A.; Benowitz, L.I. Neutrophils Express Oncomodulin and Promote Optic Nerve Regeneration. J. Neurosci. 2013, 33, 14816–14824. [Google Scholar] [CrossRef] [PubMed]
- Renshaw, S.A.; Trede, N.S. A model 450 million years in the making: Zebrafish and vertebrate immunity. Dis. Model. Mech. 2011, 5, 38–47. [Google Scholar] [CrossRef] [PubMed]
- Lush, M.E.; Piotrowski, T. Sensory hair cell regeneration in the zebrafish lateral line. Dev. Dyn. 2014, 243, 1187–1202. [Google Scholar] [CrossRef] [PubMed]
- Coombs, S.; Horst, B.; Richard, R.F.; Arthur, N.P. The Lateral Line System; Richard, R.F., Arthur, N.P., Eds.; Springer: New York, NY, USA, 2014; pp. 43–50. [Google Scholar]
- Dijkgraaf, S. The functioning and significance of the lateral-line organs. Biol. Rev. 1963, 38, 51–105. [Google Scholar] [CrossRef] [PubMed]
- Thomas, E.D.; Cruz, I.A.; Hailey, D.W.; Raible, D.W. There and back again: Development and regeneration of the zebrafish lateral line system. Wiley Interdiscip. Rev. Dev. Biol. 2014, 4, 1–16. [Google Scholar] [CrossRef]
- Flock, A.; Wersäll, J. A Study of the Orientation of the Sensory Hairs of the Receptor Cells in the Lateral Line Organ of Fish, with Special Reference to the Function of the Receptors. J. Cell Biol. 1962, 15, 19–27. [Google Scholar] [CrossRef]
- Olszewski, J.; Haehnel, M.; Taguchi, M.; Liao, J.C. Zebrafish Larvae Exhibit Rheotaxis and Can Escape a Continuous Suction Source Using Their Lateral Line. PLoS ONE 2012, 7, e36661. [Google Scholar] [CrossRef]
- Suli, A.; Watson, G.M.; Rubel, E.W.; Raible, D.W. Rheotaxis in Larval Zebrafish Is Mediated by Lateral Line Mechanosensory Hair Cells. PLoS ONE 2012, 7, e29727. [Google Scholar] [CrossRef]
- McHenry, M.J.; Feitl, K.; Strother, J.; Van Trump, W. Larval zebrafish rapidly sense the water flow of a predator’s strike. Biol. Lett. 2009, 5, 477–479. [Google Scholar] [CrossRef]
- Zhang, Q.; He, X.; Wong, H.; Kindt, K. Functional calcium imaging in zebrafish lateral-line hair cells. Methods Cell Biol. 2016, 133, 229–252. [Google Scholar] [CrossRef]
- Etian, L.; Hires, S.A.; Looger, L.L. Imaging Neuronal Activity with Genetically Encoded Calcium Indicators. Cold Spring Harb. Protoc. 2012, 2012, 647–656. [Google Scholar] [CrossRef]
- Zhang, Q.; Li, S.; Wong, H.-T.C.; He, X.J.; Beirl, A.; Petralia, R.S.; Wang, Y.-X.; Kindt, K. Synaptically silent sensory hair cells in zebrafish are recruited after damage. Nat. Commun. 2018, 9, 1388. [Google Scholar] [CrossRef] [PubMed]
- Nesan, D.; Vijayan, M.M. Embryo exposure to elevated cortisol level leads to cardiac performance dysfunction in zebrafish. Mol. Cell. Endocrinol. 2012, 363, 85–91. [Google Scholar] [CrossRef]
- He, J.-H.; Guo, S.-Y.; Zhu, F.; Zhu, J.-J.; Chen, Y.-X.; Huang, C.-J.; Gao, J.-M.; Dong, Q.-X.; Xuan, Y.-X.; Li, C.-Q. A zebrafish phenotypic assay for assessing drug-induced hepatotoxicity. J. Pharmacol. Toxicol. Methods 2013, 67, 25–32. [Google Scholar] [CrossRef]
- Yang, Y.-X.; Zheng, L.-T.; Shi, J.-J.; Gao, B.; Chen, Y.-K.; Yang, H.-C.; Chen, H.-L.; Li, Y.-C.; Zhen, X.-C. Synthesis of 5α-cholestan-6-one derivatives and their inhibitory activities of NO production in activated microglia: Discovery of a novel neuroinflammation inhibitor. Bioorg. Med. Chem. Lett. 2014, 24, 1222–1227. [Google Scholar] [CrossRef]
- Westerfield, M. The Zebrafish Book: A Guide for the Laboratory Use of Zebrafish Danio (Brachydanio) Rerio; University of Oregon Press: Eugene, OR, USA, 1994; pp. 28–29. [Google Scholar]
- Haehnel-Taguchi, M.; Akanyeti, O.; Liao, J.C. Afferent and motoneuron activity in response to single neuromast stimulation in the posterior lateral line of larval zebrafish. J. Neurophysiol. 2014, 112, 1329–1339. [Google Scholar] [CrossRef] [PubMed]
- Chou, S.-W.; Chen, Z.; Zhu, S.; Davis, R.W.; Hu, J.; Liu, L.; Fernando, C.A.; Kindig, K.; Brown, W.C.; Stepanyan, R.; et al. A molecular basis for water motion detection by the mechanosensory lateral line of zebrafish. Nat. Commun. 2017, 8, 2234. [Google Scholar] [CrossRef] [PubMed]
- Kniss, J.S.; Jiang, L.; Piotrowski, T. Insights into sensory hair cell regeneration from the zebrafish lateral line. Curr. Opin. Genet. Dev. 2016, 40, 32–40. [Google Scholar] [CrossRef]
- Ryoo, H.D.; Gorenc, T.; Steller, H. Apoptotic Cells Can Induce Compensatory Cell Proliferation through the JNK and the Wingless Signaling Pathways. Dev. Cell 2004, 7, 491–501. [Google Scholar] [CrossRef]
- Garijo, A.P.; Shlevkov, E.; Morata, G. The role of Dpp and Wg in compensatory proliferation and in the formation of hyperplastic overgrowths caused by apoptotic cells in the Drosophila wing disc. Development 2009, 136, 1169–1177. [Google Scholar] [CrossRef]
- Fan, Y.; Wang, S.; Hernandez, J.; Yenigun, V.B.; Hertlein, G.; Fogarty, C.E.; Lindblad, J.L.; Bergmann, A. Genetic Models of Apoptosis-Induced Proliferation Decipher Activation of JNK and Identify a Requirement of EGFR Signaling for Tissue Regenerative Responses in Drosophila. PLoS Genet. 2014, 10, e1004131. [Google Scholar] [CrossRef]
- Pereira, T.C.B.; Campos, M.M.; Bogo, M.R. Copper toxicology, oxidative stress and inflammation using zebrafish as experimental model. J. Appl. Toxicol. 2016, 36, 876–885. [Google Scholar] [CrossRef]
- Wu, J.; Du, J.; Gu, R.; Zhang, L.; Zhen, X.; Li, Y.; Chen, H.; Jiang, B.; Zheng, L.T. Inhibition of Neuroinflammation by Synthetic Androstene Derivatives Incorporating Amino Acid Methyl Esters on Activated BV-2 Microglia. ChemMedChem 2015, 10, 610–616. [Google Scholar] [CrossRef]
- Chen, H.; Han, C.; Wu, J.; Liu, X.; Zhan, Y.; Chen, J.; Chen, Y.; Gu, R.; Zhang, L.; Chen, S.; et al. Accessible Method for the Development of Novel Sterol Analogues with Dipeptide-like Side Chains That Act as Neuroinflammation Inhibitors. ACS Chem. Neurosci. 2016, 7, 305–315. [Google Scholar] [CrossRef]
- Romero-Carvajal, A.; Acedo, J.N.; Jiang, L.; Kozlovskaja-Gumbrienė, A.; Alexander, R.; Li, H.; Piotrowski, T. Regeneration of Sensory Hair Cells Requires Localized Interactions between the Notch and Wnt Pathways. Dev. Cell 2015, 34, 267–282. [Google Scholar] [CrossRef]





Publisher’s Note: MDPI stays neutral with regard to jurisdictional claims in published maps and institutional affiliations. |
© 2020 by the authors. Licensee MDPI, Basel, Switzerland. This article is an open access article distributed under the terms and conditions of the Creative Commons Attribution (CC BY) license (http://creativecommons.org/licenses/by/4.0/).
Share and Cite
Zhang, R.; Liu, X.; Li, Y.; Wang, M.; Chen, L.; Hu, B. Suppression of Inflammation Delays Hair Cell Regeneration and Functional Recovery Following Lateral Line Damage in Zebrafish Larvae. Biomolecules 2020, 10, 1451. https://doi.org/10.3390/biom10101451
Zhang R, Liu X, Li Y, Wang M, Chen L, Hu B. Suppression of Inflammation Delays Hair Cell Regeneration and Functional Recovery Following Lateral Line Damage in Zebrafish Larvae. Biomolecules. 2020; 10(10):1451. https://doi.org/10.3390/biom10101451
Chicago/Turabian StyleZhang, Ru, Xiaopeng Liu, Yajuan Li, Ming Wang, Lin Chen, and Bing Hu. 2020. "Suppression of Inflammation Delays Hair Cell Regeneration and Functional Recovery Following Lateral Line Damage in Zebrafish Larvae" Biomolecules 10, no. 10: 1451. https://doi.org/10.3390/biom10101451
APA StyleZhang, R., Liu, X., Li, Y., Wang, M., Chen, L., & Hu, B. (2020). Suppression of Inflammation Delays Hair Cell Regeneration and Functional Recovery Following Lateral Line Damage in Zebrafish Larvae. Biomolecules, 10(10), 1451. https://doi.org/10.3390/biom10101451

