Abstract
In this study, we examine the efficiency of pair creation by means of the centrifugal mechanism. The strong magnetic field and the effects of rotation, which always take place in Kerr-type black holes, guarantee the frozen-in condition, leading to the generation of an exponentially amplifying electrostatic field. This field, upon reaching the Schwinger threshold, leads to efficient pair production. Researchers have studied this process across a wide range of AGN luminosities and black hole masses, and found that the mechanism is highly efficient, indicating that for AGNs where centrifugal effects are significant, the annihilation lines in the MeV range will be very strong.
1. Introduction
In the literature, the population of electron–positron pairs in AGN magnetospheres has been studied from different perspectives. In the framework of Penrose pair production, the MeV photons originating in the inner accretion disk and entering the ergosphere may increase their energy via the blueshift effect. In due course, the energy will reach the GeV threshold, which is sufficient for pair creation after scattering off the protons [1]. Another popular scenario is the so-called process, where high-energy photons scatter off relatively soft photons, always present in the accretion disks, and produce electron–positron pairs [2]. As it has been found, these are not the only mechanisms providing the population of pairs. The present paper is dedicated to the study of the new mechanism of pair production in AGN magnetospheres.
In a recent paper [3], a new mechanism of pair creation in the magnetospheres of pulsars was presented. In particular, it was shown that since the magnetospheres of pulsars are characterized by rotation, magnetocentrifugal effects might lead to the generation of Langmuir waves. On the other hand, the centrifugal force harmonically depends on time [4], leading to parametric instability of the process and thus to the exponential growth of the electrostatic field. By means of this growth, under certain conditions, the electrostatic field will approach the Schwinger threshold, statvolt cm [5,6,7], where pair creation might occur. Here, m and e are the electron’s mass and charge, respectively, c is the speed of light; and ℏ denotes the Planck constant. In particular, quantum electrodynamics considers the vacuum as a complex system composed of virtual particles and antiparticles continuously creating and annihilating. The strong electric field (E) on the other hand, if the work of the electric force associated with the Compton wavelength, , is of the order of the necessary energy of materialised pairs, , will lead to extremely efficient pair creation.
It is generally accepted that plasma particles in a nearby region of AGN are embedded in the magnetic field strong enough [8,9] to provide the frozen in-condition [10], which when combined with effects of rotation (always present in Kerr-type black holes [11,12]) leads to the relativistic magnetocentrifugal effects close to the light cylinder zone [13]—a hypothetical area where the linear velocity of rotation equals exactly the speed of light (see the sketch in Figure 1). In this figure, we show the straight field line, representing a certain channel, along which the particles are sliding, reaching the maximum energies on the light cylinder area. In this sense, this process is similar to those occurring in the magnetospheres of pulsars, despite the fact that the concept of the light cylinder surface for black holes is not as definite as in pulsars. It is worth noting that, particularly for black hole ambients, the frozen-in condition is an assumption that has been actively used since the prominent work of Blandford & Znajeck [14]. In particular, in [15] the magneto-centrifugally induced flows from young stars and accretion disks have been studied. The paper [16] was dedicated to the study of the self-similar magneto-centrifugal disk winds in cylindrical asymptotics. Winds driven by radiation and the magneto-centrifugal force were examined in [17] and the paper [18] investigated the role of magneto-centrifugal effects in the formation of relativistic jets.
Figure 1.
Sketch of the model, with the centrifugally accelerated co-rotating particles in the nearby zone of the LC area of the Kerr-type black hole with an accretion disk.
In the context of the present work, it should be emphasized that the magnetocentrifugal acceleration might play an important role in particle energization in AGN [19,20], where particles might reach energies of the order of 10TeV. This very effect will inevitably induce Langmuir waves in the magnetospheres of black holes as well.
A series of papers [21,22,23] has been dedicated to studying this particular problem in AGN (also considering particle acceleration). The findings of these papers showed that the magnetocentrifugal generation of Langmuir waves was so efficient that the energy pumped by the electrostatic modes from rotation was enormous. A similar study on pulsars also showed an extremely efficient character of the excitation of electrostatic modes [24,25].
In the framework of these works, an approximate expression of GJ particle number density has been used [26] without taking general relativistic effects into account. This particular problem has been studied in [27] where the authors examined Kerr-type black holes and derived a general-relativistic expression of GJ density.
In [28], the excitation of magnetocentrifugally driven Langmuir waves was explored by taking the general expression of GJ density into account. The increment of the process has been studied for a wide range of physical parameters, including the particle Lorentz factors, AGN luminosity, and the mass of the central object. It was found that the time scale of the process is small compared to the kinematic time scale of rotation, indicating high efficiency of the exponential amplification of the electric field.
The exponentially increasing electric field will reach the Schwinger threshold, and pair production will start. In the present manuscript, we examine the new mechanism of the magnetocentrifugally driven pair creation in the AGN magnetospheres and explore the process versus important physical parameters.
2. The Framework
In this section, we briefly outline the theoretical model of centrifugally excited Langmuir waves and the corresponding pair cascading that takes place when the electric field approaches the Schwinger threshold. In the framework of the paper, we assume that the magnetic fields are almost straight because, as the study shows [29], they change their rectilinear configuration on the LC surface, and the particles most of their evolution follows the unperturbed field lines.
The generation of electrostatic waves is fully governed by the set of following equations (rewritten in Fourier space) [28]
where Equation (1) represents the Euler equation, Equation (2) is the continuity equation and Equation (3) is the Poisson equation. We used the following notations: denotes the dimensionless first order momentum, is an index of species (protons or electrons), k represents the wave number, is the unperturbed velocity, denotes the angular momentum of rotation, represents a phase is the radial coordinate of a corresponding species, denotes charge and and are, respectively, the first- and the zeroth-order Fourier terms of the number density.
Following the method originally developed for AGN in [23] (see also the detailed study in [28]) one obtains the dispersion relation of the process
leading to the growth rate of the instability
where denotes the frequency of the electrostatic waves, represents the plasma frequency of a corresponding specie (electrons and protons), , and are, respectively, the density, mass, and the relativistic factor of the mentioned components, is the Bessel function of the first kind, and .
The evolution of the electric field then writes as
where for the initial value of the electric field, one can use Gauss’s law
where n is the number density of particles and is a spatial scale where the centrifugal effects are supposed to be most important. By taking an expression of the Lorentz factor of centrifugally accelerated particles into account [30]
one can estimate the scale of the shell [28]. Here, is the initial relativistic factor and represents the LC radius.
If the particle distribution is determined by rotation, then the particle density should equal the GJ density, which in the general-relativistic scenario is given by [27]
where is the angular velocity with respect to the absolute space, , , M represents the black hole mass, denotes the angular velocity by which the magnetic field lines co-rotate, is the event horizon radius, , , and and is the angle relative to the axis of rotation.
By means of the instability of the centrifugally induced Langmuir waves, the electric field will reach the Schwinger threshold. For high values of the electric field, the pair creation rate per unit of volume is given by [7,31]
This expression is valid for constant electric fields. One can straightforwardly check that the Langmuir frequency is of the order of Hz. On the other hand, the characteristic frequency of pair creation Hz exceeds the plasma frequency by many order of magnitude, indicating that the aforementioned expression realistically describes the pair cascading process. As it is clear from Equation (10), the pair creation will occur not only for the Schwinger threshold, when the process becomes extremely efficient, but also for values less than . On the other hand, if the difference between and E becomes large, the process will be exponentially suppressed.
3. Discussion and Results
The Kerr-type black holes rotate with the angular velocity [11,12]
where is a dimensionless mass parameter of the black hole and g is the solar mass. Rotation combined with the magnetic field will lead to the magnetocentrifugal process of acceleration.
In the framework of this paper, we assume the equipartition approximation when the magnetic field energy density is of the order of the AGN emission energy density and when for the magnetic induction one obtains
where L is the luminosity of AGN and we use the dimensionless luminosity . In such a strong magnetic field, electrons have a gyro-radius of the order of cm, which is by many orders of magnitude less than the spatial scale factor of the process—LC radius. Therefore, the plasma particles are in frozen-in condition and particles centrifugally accelerate. However, the acceleration process might be limited by several factors.
Moving in the strong magnetic field, the particles will experience very efficient synchrotron losses with the power . Then, for the corresponding time scale of energy losses, one obtains which for the same Lorentz factor, , is much less than the rotation period of the black hole’s nearby zone, . As a result, the particles, soon after they start accelerating, lose their perpendicular momentum, transit to the ground Landau state, and continue sliding along the field lines. Therefore, the synchrotron mechanism does not impose any constraints on particle energies. A similar scenario takes place for protons as well.
Another constraint was introduced in [30] for the field lines co-rotating in the equatorial place and developed in [20] for the inclined ones: the particles experience an effective reaction force from the field lines. On the other hand, the same charged particles experience the magnetic Lorentz force. The particles initially follow the field lines, but in due course of time the reaction force will exceed the Lorentz one (on the LC area) violating the frozen-in condition and for the maximum Lorentz factor one obtains
with
where is the magnetic field on the LC length-scales.
The particles moving in a photon sea will lead to another process: inverse Compton scattering, when the accelerated particles encounter soft photons. Saturation occurs when the energy gain and the cooling process balance each other. When this happens, the maximum relativistic factor achievable by electrons writes as [20]
where denotes the Thomson cross section. For protons, the same mechanism is strongly suppressed [32], therefore, in the aforementioned expression, we used the electron’s mass.
When charged particles travel on curved trajectories, they emit curvature radiation, which, when balanced with the energy gain due to the centrifugal acceleration, achieves the maximum Lorentz factor [33]
where is the curvature radius of the trajectory, and we assume that the trajectory close to the LC is almost circular [13] and therefore, .
It is clear that the mechanism that provides the minimum value of the relativistic factor is a leading process in limiting the maximum achievable energies. One can straightforwardly check that if for electrons, this is the IC scattering with
and for protons—the BBW process
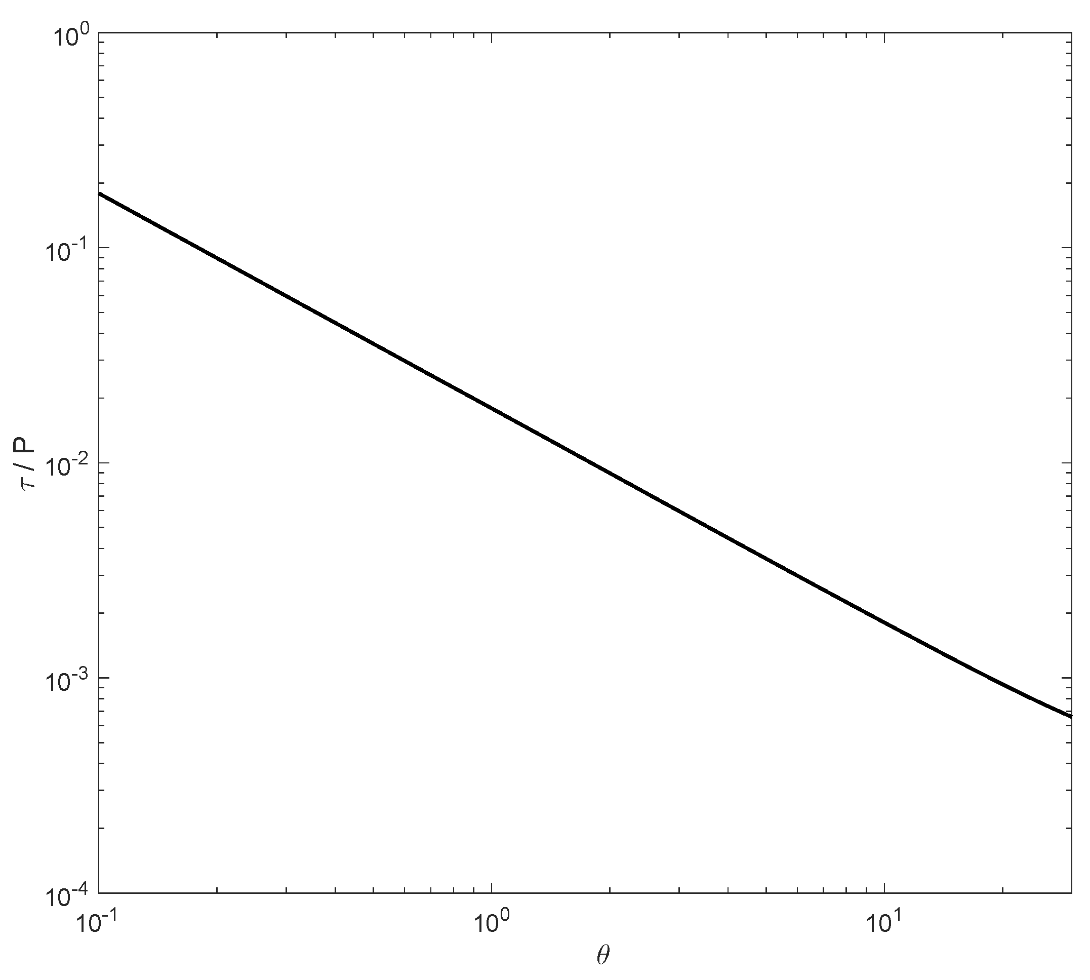
In Figure 2, we plot the instability time scale (normalised by the rotation period of the black hole, ) versus the Lorentz factors, which are supposed to be equal. The set of parameters is: , , , , . As evident from the figure, for almost the whole range of the considered Lorentz factors, the instability timescale is small compared to the period of rotation, indicating high efficiency of the process. The higher efficiency comes for the smallest Lorrentz factors, but on the other hand, the instability strongly depends on the relativistic character of the process: the radial velocity behaves as [4], therefore, one could assume .
Figure 2.
Behaviour of the dimensionless time-scale versus . The set of parameters is: , , , , .
Due to the instability, the electric field exponentially increases, and by approaching the Schwinger threshold, pair creation will initiate (see Equation (10)). It is clear from Equation (10), when it is started, the rate becomes very high. On the other hand, by creating the pairs, the plasma energy density will be significantly increased, which will have a feedback effect on the process itself. In particular, by considering that the energy source of the pairs is the electric field (which in turn pumps energy from rotation) the energy balance leads to a condition where the pair plasma power density gain becomes of the order of the electric power density
This is an algebraic equation for solving a time-scale , when the condition is satisfied. By combining Equations (6) and (10), for the aforementioned expression leads to statvolt cm. With such a high value, the pair production rate becomes quite high. From Equation (10), one can show that cm s.
The corresponding time-scale when the pair production rate reached this value equals s, which for the number density gives cm. This in turn leads to an annihilation time-scale of the order of s ( cm is the Thomson cross section). Therefore, in limiting the pair production rate, the annihilation process has to be taken into account.
In particular, for non-relativistic temperatures, it has been found that the annihilation rate is given by [34]
where and are the number densities of electrons and positrons, respectively, and is the electron’s classical radius. By taking the natural relation into account, the balance between the production and the annihilation processes
which, after taking the derivative (by ) of Equation (22) and neglecting the term compared to in the left-hand side of the equation, straightforwardly leads to an estimate of densities of electrons and positrons
which for the pair creation rate gives the value
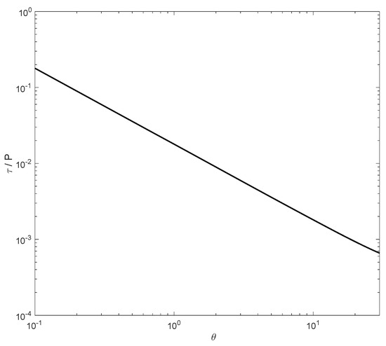
Certain AGN might have jets, and one has to take corresponding morphology of magnetic field lines into account. Therefore, for the inclined field lines applied to jet-like structures, in Figure 3 we show the dimensionless time scale versus . The set of parameters is: , , , , . As it is clear from the plot, the instability is still efficient inside the jet structures. However, the time-scale when the balance takes place (see Equation (22)) exceeds the kinematic time-scale several fold, indicating the irrelevance of the mentioned process inside the jet-like structures. It is worth noting that we do not consider particular mechanisms of the formation of jets and we only explore the magneto-centrifugal excitation of pairs in AGN ambient, because this one requires only two factors: rotation and the strong magnetic field.
Figure 3.
Behaviour of the dimensionless time-scale versus the inclination angle of the field line relative to the rotation axis. The set of parameters is: , , , , .
For the obtained value of the pair number density (see Equation (23)), the annihilation time-scale becomes of the order of s. These pairs, initially mildly relativistic, will be characterised by the synchrotron cooling timescale, s, exceeding by many orders , indicating very low efficiency of the synchrotron process. On the other hand, the particles can centrifugally accelerate, which inevitably reduces the cooling timescale, and the synchrotron process might become important.
Therefore, one should consider this scenario as well.
As it has been shown in [33], the acceleration time-scale of particles is given by
where indicates the initial coordinate of the particle and we have assumed that . By taking into account one can straightforwardly show that is of the order of s. This means that the synchrotron mechanism, after the pairs are accelerated will still be inefficient. A similar conclusion comes from the IC scattering, because normally this process is efficient for relativistic electrons, and consequently the particles should be centrifugally energized. But as we have already seen, the acceleration timescale is too large to make the mechanism efficient enough.
In Figure 4, we show the pair creation/annihilation rate versus the AGN luminosity. The set of parameters is the same as in Figure 2 except and the luminosity range. As it is evident, the higher the luminosity, the higher the pair creation/annihilation rate, which reflects a natural behaviour.
Figure 4.
Pair creation/annihilation rate is shown as a function of L. The set of parameters is the same as in Figure 1 except and the luminosity.
In Figure 5, similar behaviour has been shown, but versus the normalized black hole mass, . The set of parameters is the same as in Figure 4, except erg/s and the range of the black hole mass. The plot is a continuously decreasing function of the black hole mass, which is a natural result of Equation (11): the higher the mass, the lower the angular velocity of rotation, and consequently, the less the centrifugal effects.
Figure 5.
Pair creation/annihilation rate is shown as a function of . The set of parameters is the same as in Figure 3 except erg/s and the range of the black hole mass.
This study shows that centrifugally energized AGN magnetospheres should be characterized by the annihilation lines, MeV, which might be interesting in the context of multi-wavelength observations of AGN [35,36,37]. Moreover, in AGN astronomy, it is well known that the X-ray and GeV-TeV gamma ray skies have been explored in detail, while the study in the MeV range is not that rich [38]; therefore, the present study is significant. It is worth noting that in general, this emission will be redshifted because it has an extragalactic origin, and consequently, the observed energy, , will be reduced by the factor, , where z is a redshift of the AGN
This means that for small redshift AGNs, the annihilation line is of the order of 1 MeV, whereas for higher redshifts, the energy might be even much less. For example, according to the catalog [39], the highest observed redshift is ∼6, implying that the observed annihilation line will be of the order of 140 keV.
Generally speaking, in ”magnetized” black holes, three major mechanisms become important. These are the so-called Blandford–Znajek (BZ) process [14,40], the magnetic Penrose mechanism [41,42,43] and the magnetic reconnection process [44], which are responsible for the energy extraction from the black hole. In the BZ process, an electric potential difference is generated between a polar region and an equatorial plane, which is different from the exponentially amplifying electric field of our mechanism. On the other hand, the force-free magnetosphere is produced by the electron–positron cascade processes, which, if combined with our mechanism, might significantly change the overall picture of the BZ process. In the framework of the magnetic Penrose mechanism, the magnetic field anchored on the inherent rotation produces the electric field, but it is not as strong as the Schwinger threshold. A similar picture takes place for magnetic reconnection, when the equatorial current sheet is produced by means of the electric field, which is still small compared to the Schwinger limit. It is worth noting that the magneto-centrifugal effects via the magneto-centrifugally induced amplifying electric fields can influence the last two scenarios.
4. Conclusions
For the wide range of AGN luminosities and masses, we have studied the efficiency of centrifugally induced pair production.
Specifically, by assuming that the AGN magnetosphere is composed of protons and electrons, which are centrifugally energized, we have found that the centrifugal force efficiently induces the exponentially amplifying electrostatic field, which in due course of time reaches the Schwinger threshold, leading to pair production.
It has been shown that the process is balanced by the annihilation mechanism, leading to a saturated value of production/annihilation rate, which was explored versus the AGN luminosity and the central black hole mass.
We found that for a wide range of parameters, the mechanism is very efficient, except for the field lines with small inclination angles with respect to the rotation axis, excluding the AGN jets from a class of objects where the studied process is significant.
Author Contributions
Conceptualization, methodology, validation, writing—original draft preparation, writing—review and editing, Z.N.O., G.B. and P.R. All authors have read and agreed to the published version of the manuscript.
Funding
This research was funded by the EU fellowships for Georgian researchers, 2023 (57655523).
Data Availability Statement
Data available in a publicly accessible repository.
Acknowledgments
Z.N.O. would like to thank Fabrizio Tavecchio for interesting comments. This work was supported by the EU fellowships for Georgian researchers, 2023 (57655523). Z.N.O. also would like to thank Torino Astrophysical Observatory and Universitá degli Studi di Torino for their hospitality while working on this project.
Conflicts of Interest
The authors declare no conflict of interest.
Sample Availability
Samples of the compounds are available from the authors.
Abbreviations
The following abbreviations are used in this manuscript:
| AGN | Active galactic nuclei |
| GJ | Goldreich–Julian |
References
- Kafatos, M.; Leiter, D. Penrose pair production as a power source of quasars and active galactic nuclei. Astrophys. J. 1979, 229, 46–52. [Google Scholar] [CrossRef][Green Version]
- Lightman, A.P.; Zdziarski, A.A. Pair Production and Compton Scattering in Compact Sources and Comparison to Observations of Active Galactic Nuclei. Astrophys. J. 1987, 319, 643. [Google Scholar] [CrossRef]
- Osmanov, Z.N.; Machabeli, G.Z.; Chkheidze, N. A Novel Mechanism of Pair Creation in Pulsar Magnetospheres. Universe 2021, 7, 331. [Google Scholar] [CrossRef]
- Machabeli, G.Z.; Rogava, A.D. Centrifugal force: A gedanken experiment. Phys. Rev. A 1994, 50, 98–103. [Google Scholar] [CrossRef]
- Heisenberg, W.; Euler, H. Folgerungen aus der Diracschen Theorie des Positrons. Z. Phys. 1936, 98, 714–732. [Google Scholar] [CrossRef]
- Sauter, F. Über das Verhalten eines Elektrons im homogenen elektrischen Feld nach der relativistischen Theorie Diracs. Z. Phys. 1931, 69, 742–764. [Google Scholar] [CrossRef]
- Schwinger, J. On Gauge Invariance and Vacuum Polarization. Phys. Rev. 1951, 82, 664. [Google Scholar] [CrossRef]
- Lubow, S.H.; Pringle, J.E. Magnetic reconnection and star formation in molecular clouds. Mon. Not. R. Astron. Soc. 1996, 279, 1251. [Google Scholar] [CrossRef][Green Version]
- Gosh, P.; Abramowicz, M.A. Electromagnetic extraction of rotational energy from disc-fed black holes: The strength of the Blandford-Znajek process. Mon. Not. R. Astron. Soc. 1997, 292, 887. [Google Scholar] [CrossRef]
- Goedbloed, H.; Goedbloed, J.P.; Keppens, R.; Poedts, S. Magnetohydrodynamics: Of Laboratory and Astrophysical Plasmas; Cambridge University Press: Cambridge, UK, 2019. [Google Scholar]
- Kerr, R.P. Gravitational Field of a Spinning Mass as an Example of Algebraically Special Metrics. Phys. Rev. Lett. 1963, 11, 237. [Google Scholar] [CrossRef]
- Bardeen, J.M.; Press, W.H.; Teukolsky, S.A. Rotating Black Holes: Locally Nonrotating Frames, Energy Extraction, and Scalar Synchrotron Radiation. Astrophys. J. 1972, 178, 347. [Google Scholar] [CrossRef]
- Gold, T. Rotating Neutron Stars and the Nature of Pulsars. Nature 1969, 221, 25–27. [Google Scholar] [CrossRef]
- Blandford, R.D.; Znajek, R.L. Electromagnetic extraction of energy from Kerr black holes. Mon. Not. R. Astron. Soc. 1977, 179, 433–456. [Google Scholar] [CrossRef]
- Shu, F.; Najita, J.; Ostriker, E.; Wilkin, F.; Ruden, S.; Lizano, S. Magnetocentrifugally Driven Flows from Young Stars and Disks. I. A Generalized Model. Astrophys. J. 1994, 429, 781. [Google Scholar] [CrossRef]
- Ostriker, E.C. Self-similar Magnetocentrifugal Disk Winds with Cylindrical Asymptotics. Astrophys. J. 1997, 486, 291–306. [Google Scholar] [CrossRef]
- Proga, D. Winds from Accretion Disks Driven by Radiation and Magnetocentrifugal Force. Astrophys. J. 2000, 538, 684–690. [Google Scholar] [CrossRef]
- Meier, D.L.; Koide, S.; Yutaka, U. Magnetohydrodynamic Production of Relativistic Jets. Science 2001, 291, 84–92. [Google Scholar] [CrossRef]
- Osmanov, Z. Is very high energy emission from the BL Lac 1ES 0806+524 centrifugally driven? Astrophys. J. 2008, 5, 351–355. [Google Scholar] [CrossRef][Green Version]
- Osmanov, Z.; Rogava, A.; Bodo, G. On the efficiency of particle acceleration by rotating magnetospheres in AGN. Astron. Astrophys. 2007, 470, 395–400. [Google Scholar] [CrossRef][Green Version]
- Osmanov, Z.; Mahajan, S.; Machabeli, G. On the Rotationally Driven Pevatron in the Center of the Milky Way. Astrophys. J. 2017, 835, 4. [Google Scholar] [CrossRef]
- Osmanov, Z.; Mahajan, S.; Machabeli, G.; Chkheidze, N. Extremely efficient Zevatron in rotating AGN magnetospheres. Mon. Not. Royal Astron. Soc. 2014, 445, 4155. [Google Scholar] [CrossRef]
- Osmanov, Z. Centrifugally driven electrostatic instability in extragalactic jets. Mon. Not. R. Astron. Soc. 2008, 490, 487–492. [Google Scholar] [CrossRef]
- Mahajan, S.; Machabeli, G.; Osmanov, Z.; Chkheidze, N. Ultra High Energy Electrons Powered by Pulsar Rotation. Nat. Sci. Rep. 2013, 3, 1262. [Google Scholar] [CrossRef] [PubMed]
- Osmanov, Z.; Mahajan, S.; Machabeli, G.; Chkheidze, N. Millisecond newly born pulsars as efficient accelerators of electrons. Nat. Sci. Rep. 2015, 5, 14443. [Google Scholar] [CrossRef]
- Goldreich, P.; Julian, W.H. Pulsar Electrodynamics. Astrophys. J. 1969, 157, 869. [Google Scholar] [CrossRef]
- Katsoulakos, G.; Rieger, F. Gap-type Particle Acceleration in the Magnetospheres of Rotating Supermassive Black Holes. Astrophys. J. 2020, 895, 17. [Google Scholar] [CrossRef]
- Osmanov, Z.N. Excitation of Langmuir waves in the magnetospheres of AGN. WJP 2023, 1, 25–34. [Google Scholar] [CrossRef]
- Osmanov, Z.N. Efficiency of the centrifugally induced curvature drift instability in AGN winds. Astron. Astrophys. 2008, 490, 487–492. [Google Scholar] [CrossRef][Green Version]
- Rieger, F.M.; Mannheim, K. Particle acceleration by rotating magnetospheres in active galactic nuclei. Astron. Astrophys. 2000, 353, 473–478. [Google Scholar]
- Marinov, V.S.; Popov, M.S. Electron-positron pair creation from vacuum induced by variable electric field. Fortschritte Phys. 1977, 25, 373–400. [Google Scholar] [CrossRef]
- Aharonian, F.A. Very High Energy Cosmic Gamma Radiation—A Crucial Window on the Extreme Universe; WorldvScientific Publishing Co. Pte. Ltd.: Singapore, 2004. [Google Scholar]
- Osmanov, Z.N. Relativistic Effects of Rotation in γ-ray Pulsars. Invited Review. Galaxies 2021, 9, 6. [Google Scholar] [CrossRef]
- Svensson, R. Electron-positron pair equilibria in relativistic plasmas. Astrophys. J. 1982, 258, 335. [Google Scholar] [CrossRef]
- Abdo, A.A. Fermi Large Area Telescope Gamma-Ray Detection of the Radio Galaxy M87. Astrophys. J. 2009, 707, 55–60. [Google Scholar] [CrossRef]
- Abdo, A.A. Fermi Large Area Telescope View of the Core of the Radio Galaxy Centaurus A. Astrophys. J. 2010, 719, 1433–1444. [Google Scholar] [CrossRef]
- Aleksić, J. Contemporaneous observations of the radio galaxy NGC 1275 from radio to very high energy γ-rays. Astron. Astrophys. 2014, 564, 13. [Google Scholar] [CrossRef]
- Yoshiyuki, I.; Tanaka, A.T.; Odaka, H.; Takada, A.; Ichinohe, Y.; Saito, S.; Takeda, S.; Takahashi, T. Prospect for future MeV gamma-ray active galactic nuclei population studies. Publ. Astron. Soc. Jpn. 2015, 67, 10. [Google Scholar]
- Vito, F.; Brandt, W.N.; Yang, G.; Gilli, R.; Luo, B.; Vignali, C.; Xue, Y.Q.; Comastri, A.; Koekemoer, A.M.; Lehmer, B.D.; et al. High-redshift AGN in the Chandra Deep Fields: The obscured fraction and space density of the sub-L* population. Mon. Not. R. Astron. Soc. 2017, 473, 2378–2406. [Google Scholar] [CrossRef]
- Dadhich, N.; Tursunov, A.; Ahmedov, B.; Stuchlík, Z. 2018, The distinguishing signature of magnetic Penrose process. Mon. Not. R. Astron. Soc. 2018, 478, 89–94. [Google Scholar] [CrossRef]
- Bhat, M.; Dhurandhar, S.; Dadhich, N. Energetics of the Kerr–Newman black hole by the Penrose process. J. Astrophys. Astron. 1985, 6, 85. [Google Scholar] [CrossRef]
- Stulchík, Z.; Kološ, M.; Kovář, J.; Slaný, P.; Tursunov, A. Influence of Cosmic Repulsion and Magnetic Fields on Accretion Disks Rotating around Kerr Black Holes. Universe 2020, 6, 26. [Google Scholar]
- Stulchík, Z.; Kološ, M.; Tursunov, A. Penrose Process: Its Variants and Astrophysical Applications. Universe 2021, 7, 416. [Google Scholar]
- Comisso, L.; Asenjo, A. Magnetic reconnection as a mechanism for energy extraction from rotating black holes. Phys. Rev. D 2021, 103, 023014. [Google Scholar] [CrossRef]
Disclaimer/Publisher’s Note: The statements, opinions and data contained in all publications are solely those of the individual author(s) and contributor(s) and not of MDPI and/or the editor(s). MDPI and/or the editor(s) disclaim responsibility for any injury to people or property resulting from any ideas, methods, instructions or products referred to in the content. |
© 2023 by the authors. Licensee MDPI, Basel, Switzerland. This article is an open access article distributed under the terms and conditions of the Creative Commons Attribution (CC BY) license (https://creativecommons.org/licenses/by/4.0/).




