Abstract
Using the precise measurements of the scattering length of neutron–matter interaction obtained through the method of neutron reflectometry by gravity, we establish new empirical constraints on deviations from the standard behavior of the gravitational interaction at short distances predicted by large extra-dimensional models. We compute explicitly, in the thick-brane scenario, the corrections to the neutron–nucleus scattering length arising from the influence of hidden dimensions. The experimental data allow us to place empirical bounds on the free parameters of the extra-dimensional model, expressed as a function of the nuclear scattering length.
1. Introduction
In recent decades, observational challenges in cosmology and fundamental physics have stimulated the development of alternative theories of Einstein’s gravitation. Among these proposals, models of large extra dimensions, within the brane scenario, emerged as an innovative attempt to explain the hierarchy problem, that is, the large discrepancy between the strength of the gravitational interaction compared to the other fundamental forces [1,2,3,4].
A fundamental feature of these models is the assumption that only the gravitational field would be capable of propagating in the additional directions, while the other fields would remain confined to the brane, i.e., a hypersurface with three spatial dimensions embedded in the higher-dimensional space [1]. Due to this spreading into the extra space, gravity appears relatively weaker when compared to the other forces on a distance scale larger than the compaction radius of the extra dimensions. However, at short distances, it could, in principle, be of the same order of magnitude as the electro-weak scale [1].
The prediction of an amplification of the gravitational force at short distances has the potential for major empirical implications [1]. This possibility has motivated the development of table-top experiments that seek to investigate deviations from the inverse square law of gravitation at short distances [5]. In light of this scenario, several experimental tests have been designed to investigate such effects and establish limits on the free parameters of these models. Among the main approaches, we can mention torsion-balance experiments [6], tests involving the Casimir effect [7,8,9,10], spectroscopic experiments using molecules and exotic atoms [11,12,13,14,15,16,17,18], and neutron interferometry [19,20,21,22]. Each of these experiments stands out in a specific length range, where they impose more restrictive empirical constraints on those distance scale [5].
In this context, experiments with neutrons are especially promising, since due to the electrically neutral nature of the neutron, interference from the Coulomb force, which often is the leading interaction in conventional scattering experiments, is avoided. This characteristic gives the neutron a useful advantage as a probe particle to explore modifications of gravitation within matter, enabling sensitive tests at microscopic scales [23,24,25].
In this article, we present new experimental limits on the parameters of large extra-dimensional models, studying experiments of neutron reflectometry by gravity [26,27]. The predominant interaction between neutrons and matter is the nuclear interaction between neutrons and atomic nuclei. The reflectometry is a method to determine, with high precision, the scattering length of the neutron–nucleus interaction.
Basically, the reflectometry process may be described as follows: Free-falling neutrons hit a surface composed of the material whose nuclear properties are to be investigated. If the height of the fall is relatively small, so that the neutrons reach the surface with kinetic energy lower than the optical nuclear potential of the material, they will be reflected. However, as the height of the fall increases, the kinetic energy of the incident neutrons grows. Thus, from a certain critical height, the neutron reflection rate, detected by a sensor located close to the surface, begins to show a reduction [26].
By measuring this critical height, it is possible to obtain fundamental information about the neutron optical potential of the material and, consequently, infer the nuclear scattering length of the atom under study.
Another interesting application of this experiment is its use in investigating the anomalous behavior of the gravitational interaction between the neutron and the material [28]. In general, these analyses describe modifications of the gravitational interaction through the Yukawa parameterization, a very comprehensive formalism capable of accommodating corrections from different theoretical natures [29].
In the context of brane models, corrections to the Newtonian gravitational potential can also be expressed by the Yukawa parameterization at long scales, that is, distances greater than the compaction radius of the extra dimensions [30]. However, at short distances, the predicted gravitational correction assumes a power law form [1,30], which introduces difficulties in calculating the influence of the gravitational field on the optical potential of the material [31]. In fact, the internal gravitational potential is not computable, since it tends to diverge in scenarios with two or more extra dimensions. However, this problem can be overcome by considering extra-dimensional models in which the brane has a non-zero thickness [15,31].
In this discussion, a relevant parameter that characterizes these brane models is the effective energy scale of the modified gravitational interaction, which depends on both the gravitational constant of higher-dimensional space and the thickness of the brane. Inside the material, the internal gravitational potential can be expressed in terms of this quantity and is added to the nuclear optical potential.
The influence of the gravitational interaction on the optical potential perceived by the neutron allows us to investigate the effects of the extra dimensions on the reflectometry experiment. From the analysis of experimental data, we establish new constraints for the effective energy scale. Actually, since there is no ab initio calculation for scattering length for the majority of chemical elements, the constraint we found here is a joint bound for the effective energy scale and the nuclear scattering length. The empirical limits obtained are comparable, in order of magnitude, to those extracted from muonic atom spectroscopy [32].
2. Extra Dimensions and Neutron Optical Potential
In this section, we aim to determine the influence of extra dimensions on the optical potential perceived by the neutron. To this end, we calculate the gravitational potential inside the material using the ADD model [1], which is the original model for the large-scale extra-dimension framework.
According to this model, the supplementary space has the topology of a torus with a certain number, , of extra dimensions. It is assumed that, in the fundamental state—i.e., in the absence of matter—the metric of the ambient space is Minkowski and the induced metric on the 3-brane is also flat. In this background state, the extra dimensions have an uniform compactification radius R.
Furthermore, within this model, matter and other fields are confined to the 3-brane, so their energy and momentum distribution can be appropriately described by the tensor in the following form [33]:
Here, it is convenient to introduce the notation used throughout the text. Capital Latin indices cover all directions of the total space, ranging from 0 to (3 + ). Meanwhile, Greek indices are reserved to designate the specific directions of the brane and time, being restricted to the range from 0 to 3. The Minkowski metric with signature will be denoted by . The coordinates x refer to the directions parallel to the brane, whereas w specifies the coordinates of the supplementary space.
The tensor describes the distribution of energy on the brane, while the function characterizes the confinement of fields around the center of the brane. In the case of a zero-thickness brane, that function takes the form of a Dirac-delta function, representing a strictly localized confinement of the fields. This simplified form of confinement is useful to calculate the gravitational field at points outside the source. However, inside a material, the infinitely thin brane model leads to divergence problems in the calculation of the gravitational potential [15,33].
Therefore, for our purpose, we have to consider a less idealized scenario where the brane has a non-zero thickness [34,35,36,37]. In this case, the fields may extend slightly in the transverse directions. This spreading will be described by a regular function which, although smooth, remains highly concentrated around the brane, within a region comparable to brane’s thickness which should be smaller than 10−18 m [33].
Now, our objective is to determine the gravitational potential produced by the material that acts as a mirror for the incoming neutrons. To achieve this, we must first obtain the potential produced by an atom of the material. As the atomic mass is concentrated in the nucleus, we should consider the energy–momentum tensor of the nucleus for the calculation of the gravitational potential.
As a weak gravitational source, each atom produces a gravitational potential that can be determined by using the linearized approximation of the higher-dimensional version of the Einstein’s equations. In the weak field regime, the spacetime metric can be written as , where is the tensor that describes corrections of the Minkowski metric in the linear order of the higher-dimensional gravitational constant . As the source is static, it follows that, in the harmonic gauge, the tensor will satisfy the equation
where is the Laplacian operator defined in the flat higher-dimensional space.
In the reflectometry experiment, the slow neutron is a non-relativistic particle [26]. So, in the weak-field regime, it couples to gravity through the component , which can be written as , where is the analog of the Newtonian potential in the higher-dimensional space and c represents the speed of light.
From Equation (2), the potential produced by the atomic nucleus can be found. The exact solution of that equation is known and depends on the topology of the torus [30]. However, the effects of hidden dimensions are stronger in the short-distance zone, where the potential is almost insensitive to the topology. Indeed, in this region, the leading contribution is obtained from the Green function of the Laplacian in the space , which is proportional to . Thus, writing the components of the energy-stress tensor in terms of the nuclear mass density and in terms of its isotropic pressure , the gravitational potential will be given by
where plays the role of an effective mass density of the nucleus. The potential (3) is calculated in the brane center, where the interacting neutron is moving.
Admitting that the ordinary energy-stress tensor of the confined matter practically does not vary in a scale distance compared to the thickness of the brane, it follows from (3) that the dominant term inside the nucleus can be written as [31]
where the coefficient depends on the number of extra dimensions and is given by
The parameter is related to the width of the spread of the matter in the additional space. It depends on the function f and is defined as
It is clear that if f is a delta-Dirac distribution with support on the center of the brane (), then the right-hand side of Equation (6) would diverge and, consequently, the internal potential (4) would not be well defined. However, for a regular distribution, the integral (6) will be finite. More specifically, in the case where f is a Gaussian function, would be proportional to the standard deviation of that distribution [31].
The external potential produced by the nucleus can be calculated too. It is smaller than the internal potential by the order of in the average, where is the nucleus radius [21]. As this coefficient is of the order of at most, the external potential can be neglected in our discussion.
In the reflectometry experiment, the incident neutrons move at low velocities, corresponding to wavelengths significantly larger than the radius of atomic nuclei [26,27]. Under this condition, the interaction between neutrons and nuclei can be effectively described by a mean potential. Thus, the gravitational potential they experience as they approach an atom of the material can be approximated by
where is the mean baryonic mass density of the nucleus, defined as
where M is the baryonic mass of the nucleus. The typical value of the nuclear density is g/cm3.
To evaluate the influence of the hidden dimensions on the neutron optical potential, it is necessary to determine the neutron scattering length associated to this anomalous gravitational interaction. Since the range of this interaction is comparable to the nucleus size, the Born approximation is not suitable for accurately describing this scattering process.
To overcome this difficulty, our discussion will be based on a simplified model for nuclear interaction, known as the random-potential model [38]. Despite its simplicity, the random-potential model captures the essential features of the nuclear interaction [20] and is sufficient for the purposes of our analysis.
According to this model, the nuclear interaction between the neutron and the nucleus is described by an attractive potential energy , which is uniform and nonzero only within the interior of the nucleus. The state of the scattered neutron is assumed to be
for , where k is the wavenumber associated to the vertical motion of the incident neutron. The scattering length b can be determined by solving the Schrödinger equation. For slow neutrons, satisfying the condition , the nuclear scattering length can be express as a function of the nuclear potential energy and the nuclear radius , according to the formula below:
where , m is the neutron mass and ℏ is the reduced Planck constant [38].
By assuming that is a random parameter uniformly distributed within a limited interval, such as , the model is capable of explaining why, despite the nuclear interaction being attractive, the resulting optical potential is repulsive for most nuclei [38]. Another success of the approach is its prediction that the scattering length is proportional to the nuclear radius, and, therefore, scales with the atomic mass number A raised to the power of 1/3. Based on experimental data of the nuclear scattering length, the best adjustment is obtained when with , according to Ref. [20].
As discussed in the previous section, the gravitational interaction modified by extra dimensions can be incorporated into this analysis simply by adding the gravitational potential energy to the nuclear energy potential . With the new parameter , and assuming that the gravitational potential is small compared to the nuclear potential, we can expand the expression (10) in a series with respect to and, thus, determine the gravitational contribution to the neutron scattering length within the framework of large extra-dimensional models. In the first order, we can write , where the correction is given by
and is the depth of the gravitational potential energy experienced by the neutron:
It is convenient to rewrite , which appears in first term of (11), as a function of the original parameter . Taking into account that is a random parameter in the random-potential model, we can substitute it by the corresponding average in its domain. Proceeding this way, we find
where we have used the fact that the average of the function is equal to in the interval .
Based on this result, we can now estimate the effects of the anomalous gravitational interaction on the neutron optical potential. Indeed, this potential depends directly on the scattering length and is given by the expression
where N is the atomic density of the material and b is the total scattering length, predominantly determined by the nuclear interaction. For simplicity, we are going to neglect smaller contributions to b arising from electromagnetic interactions between neutrons and atoms.
The gravitational contribution is the unique correction we are going to consider in our discussion. As it has a negative sign, it implies that the anomalous gravitational interaction between the neutron and the mirror atoms tends to reduce the optical potential experienced by the neutron. The magnitude of this reduction depends on the model’s free parameters, and , and could be, in principle, probed empirically through a neutron reflectometry experiment, as we shall discuss in the next section.
3. The Gravity Reflectometry Method and New Constraints
As we have already mentioned, reflectometry can be used as an effective technique to measure the scattering length of a neutron interacting with matter [27]. In the experimental configuration, a beam of slow neutrons emitted from a reactor travels almost 100 m in a parabolic motion under the action of the Earth’s gravity before it strikes the surface of a material at the bottom, usually in the liquid state [26]. Neutrons will be reflected by the surface if their kinetic energy, associated with the its vertical motion, is lower than the optical potential of the material. The neutron’s kinetic energy at the moment of collision depends on the height from which it falls. A key quantity in this analysis is the critical height , defined as the point at which the gravitational potential energy equals the optical potential, that is,
where g is the free fall acceleration.
The experiment is designed to obtain a precise determination of the critical height , from which the scattering length b can be inferred. It relies on measuring the neutron reflection rate using a detector localized just above the material surface [26]. Neutrons that fall from heights H higher than can penetrate the material, thereby reducing the probability of reflection. According to quantum mechanics, for , the reflectivity (the fraction of the reflected neutrons relative to the number of incident neutrons) is given by [26]
By measuring the reflectivity for different heights H, the critical height is extracted by finding the best adjustment of to the experimental data set. In case of a material made of bismuth (Bi), for example, the critical height is around 624 mm [26].
Once the critical height has been determined, the scattering length b can finally be obtained using the expression (15). According to reference [27], for the element 209Bi, the experimental value of the scattering length extracted from gravity reflectometry method is fm with an experimental error of fm.
Our aim now is to use this experimental measurement to set constraints on the free parameters of the extra-dimensional model. As discussed in the previous section, in scenarios involving extra dimensions, the total scattering length in neutron–nucleus interactions includes, in addition to the predominant nuclear term , a correction arising from an anomalous gravitational interaction between the neutron and the nucleus.
Therefore, to be consistent with this measurement, the gravitational correction should satisfy the condition
More recently, ab initio calculations have been carried out to determine the neutron optical potential generated by certain materials, based on the fundamental principles of nuclear interaction [39]. These efforts have been successful, as their predictions show good agreement with experimental data. However, to the best of our knowledge, such calculations have not yet been performed for the nuclear scattering length of bismuth. Therefore, we should treat the previous equation as a joint constraint on and the free parameters of the extra-dimensional model.
To analyze this constraint, it is convenient to express the free parameters and in terms of the energy scale they define. Indeed, introducing the effective energy scale of the gravitational interaction in this braneworld as
the constraint condition (17) can be written as
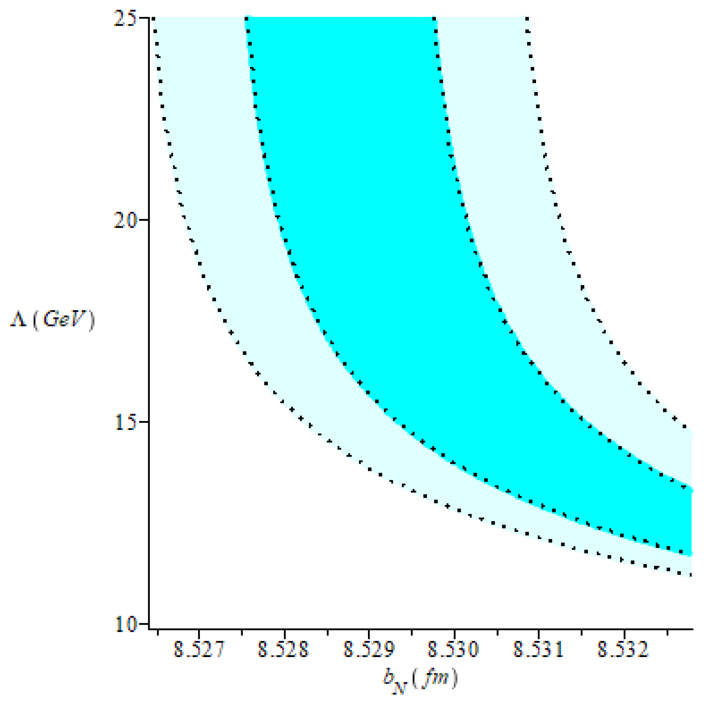
In Figure 1, we see the values of and that satisfy the inequality above and that, therefore, are compatible with the experimental value of scattering length of the isotope Pb[207]. Two distinct regions are highlighted: The narrower area corresponds to the 68% confidence level, while the wider region includes the values of and compatible with the data at the 95% confidence level.
Figure 1.
Constraints on the effective energy scale of the gravitational interaction in the higher-dimensional space as a function of (the nuclear scattering length). These empirical bounds are extracted from the measurements of the scattering length of the 209Bi obtained through the gravity reflectometry method. The narrow band corresponds to parameter values compatible with one standard deviation. The wider area, on the other hand, represents the region consistent with a two-standard-deviation error bar.
The empirical bounds obtained here for are, in terms of order of magnitude, comparable to the most stringent constraints extracted from other laboratory experiments. Aside the large colliders limits [40]—which operate at significantly higher energy levels—one of the strongest bounds on was recently extracted from muonic helium spectroscopy experiments [32]. The analysis of the Lamb shift measurement in that exotic atom made it possible to establish limits on the effective energy scale of the anomalous gravitational interaction as a function of the alpha particle’s charge radius [32].
For comparison purposes, we can take as a reference value the constraint that would be obtained by assuming that the gravitational effect, on its own, cannot exceed the experimental uncertainty, i.e., admitting that . In Table 1, we present empirical constraints on , calculated under this assumption and derived from the neutron reflectometry data corresponding to several elements previously analyzed in [27].
Table 1.
Lower limits on the effective energy scale , derived under the assumption that and based on scattering length data of several elements measured via the neutron reflectometry technique.
The most stringent bound is obtained from bismuth, since it is the heaviest element in the sample and with the most precise data available in Ref. [27]. In contrast, the measurement of the oxygen scattering length, which gives the weakest bound, should be improved by approximately 87.5% to be able to provide a constraint of the same level as that of the bismuth.
On the other hand, the muonic helium spectroscopy imposes a more stringent lower limit of about 33 GeV [32]. While this limit is slightly tighter, it is noteworthy that experiments probing different physical scales, such as neutron reflectometry and muonic atom spectroscopy, have yielded similar constraints on the effects of hidden dimensions within the braneworld scenario.
4. Final Remarks
In this work, we establish a new and independent experimental constraint on the free parameters of extra-dimensional models by examining a neutron reflectometry experiment. The effects of the hidden dimensions in this experiment are investigated through the explicit calculation of the contribution of the anomalous gravitational interaction on the neutron–nucleus scattering length. To avoid divergence issues in the calculation of the gravitational potential, a typical problem of the zero-width brane in codimensions greater than two, we adopted the thick-brane scenario. According to this approach, the gravitational potential reaches its maximum strength inside the nucleus. Consequently, in this regime, the spatial ranges of the gravitational and nuclear interactions overlap. An important implication is that the Born approximation is no longer valid for computing the gravitational correction to the scattering length. Instead, it becomes necessary to explicitly study the solution in the nucleus’ interior. Our analysis was based on the random-potential model to describe the nuclear interaction.
Using reflectometry measurements with slow neutrons interacting with the isotope bismuth-209, we established empirical bounds on the total scattering length of the neutron–nucleus interaction. In addition to the predominant nuclear scattering length, the total scattering length contains corrections associated with the gravitational interaction between the neutron and the nucleus in this braneworld scenario.
Given the absence of ab initio calculations for the nuclear scattering length of bismuth, the constraint equation was interpreted as a joint bound for the nuclear parameter and the effective energy scale of the hypothetical interaction. Assuming that this effect does not exceed the experimental uncertainty, we obtained a lower bound of 17.5 GeV as a reference value. In magnitude order, the new constraint is similar to the empirical bound extracted from muonic atom spectroscopy recently obtained. The convergence of these limits, derived from distinct physical systems at different length scales, reinforces the consistency of the results and highlights the potential of table-top precision experiments to probe extensions of the standard model.
An interesting aspect to be considered in future work is to extend the present analysis to examine the systematic dependence of the scattering length on the nuclear mass number A. While the dominant nuclear interaction exhibits the typical scaling , the anomalous gravitational correction predicts a linear dependence on A. Therefore, by analyzing scattering length measurements for various elements and isotopes, it may be possible to establish even more stringent and robust bounds on the energy scale .
Author Contributions
Conceptualization, F.D.; Methodology, J.M.R.; Formal analysis, J.M.R. and F.D.; Investigation, F.D.; Writing—original draft, F.D.; Writing—review and editing, J.M.R.; Supervision, F.D. All authors have read and agreed to the published version of the manuscript.
Funding
This work was partially supported by CAPES (Brazil).
Data Availability Statement
The original contributions presented in this study are included in the article material. Further inquiries can be directed to the corresponding author.
Acknowledgments
The authors would like to thank the referees for their valuable comments and suggestions.
Conflicts of Interest
The authors declare no conflicts of interest.
References
- Arkani-Hamed, N.; Dimopoulos, S.; Dvali, G.R. The hierarchy problem and new dimensions at a millimeter. Phys. Lett. B 1998, 429, 263. [Google Scholar] [CrossRef]
- Antoniadis, I.; Arkani-Hamed, N.; Dimopoulos, S.; Dvali, G.R. New Dimensions at a Millimeter to a Fermi and Superstrings at a TeV. Phys. Lett. B 1998, 436, 257. [Google Scholar] [CrossRef]
- Randall, L.; Sundrum, R. Large Mass Hierarchy from a Small Extra Dimension. Phys. Rev. Lett. 1999, 83, 3370. [Google Scholar] [CrossRef]
- Randall, L.; Sundrum, R. An Alternative to Compactification. Phys. Rev. Lett. 1999, 83, 4690. [Google Scholar] [CrossRef]
- Murata, J.; Tanaka, S. Review of short-range gravity experiments in the LHC era. Class. Quantum Grav. 2015, 32, 033001. [Google Scholar] [CrossRef]
- Kapner, D.J.; Cook, T.S.; Adelberger, E.G.; Gundlach, J.H.; Heckel, B.R.; Hoyle, C.D.; Swanson, H.E. Tests of the Gravitational Inverse-Square Law below the Dark-Energy Length Scale. Phys. Rev. Lett. 2007, 98, 021101. [Google Scholar] [CrossRef]
- Bezerra, V.B.; Klimchitskaya, G.L.; Mostepanenko, V.M.; Romero, C. Constraints on non-Newtonian gravity from measuring the Casimir force in a configuration with nanoscale rectangular corrugations. Phys. Rev. D 2011, 83, 075004. [Google Scholar] [CrossRef]
- Decca, R.S.; L’opez, D.; Fischbach, E.; Klimchitskaya, G.L.; Krause, D.E.; Mostepanenko, V.M. Novel constraints on light elementary particles and extra-dimensional physics from the Casimir effect. Eur. Phys. J. C 2007, 51, 963–975. [Google Scholar] [CrossRef]
- Klimchitskaya, G.L.; Mostepanenko, V.M. Dark matter axions, non-newtonian gravity and constraints on them from recent measurements of the Casimir force in the micrometer separation range. Universe 2021, 7, 343. [Google Scholar] [CrossRef]
- Klimchitskaya, G.L.; Mostepanenko, V.M. Testing Gravity and Predictions Beyond the Standard Model at Short Distances: The Casimir Effect. In Modified and Quantum Gravity; Pfeifer, C., Lämmerzahl, C., Eds.; Lecture Notes in Physics; Springer: Berlin/Heidelberg, Germany, 2023; Volume 1017. [Google Scholar]
- Luo, F.; Liu, H. Using Muonic Hydrogen in Optical Spectroscopy Experiment to Detect Extra Dimensions. Int. J. Theor. Phys. 2007, 46, 606. [Google Scholar] [CrossRef]
- Li, Z.-G.; Ni, W.-T.; Patón, A.P. Extra dimensions and atomic transition frequencies. Chin. Phys. B 2008, 17, 70. [Google Scholar] [CrossRef]
- Zhou, W.P.; Zhou, P.; Qiao, H.X. Detecting extra dimensions by Hydrogen-like atoms. Open Phys. 2015, 13, 96. [Google Scholar]
- Salumbides, E.J.; Schellekens, A.N.; Gato-Rivera, B.; Ubachs, W. Constraints on extra dimensions from precision molecular spectroscopy. New J. Phys. 2015, 17, 033015. [Google Scholar] [CrossRef]
- Dahia, F.; Lemos, A.S. Constraints on extra dimensions from atomic spectroscopy. Phys. Rev. D 2016, 94, 084033. [Google Scholar] [CrossRef]
- Safronova, M.S.; Budker, D.; DeMille, D.; Kimball, D.F.J.; Derevianko, A.; Clark, C.W. Search for new physics with atoms and molecules. Rev. Mod. Phys. 2018, 90, 025008. [Google Scholar] [CrossRef]
- Lemos, A.S.; Luna, G.C.; Maciel, E.; Dahia, F. Spectroscopic tests for short-range modifications of Newtonian and post-Newtonian potentials. Class. Quantum Gravity 2019, 36, 245021. [Google Scholar] [CrossRef]
- Lemos, A.S. Submillimeter constraints for non-Newtonian gravity from spectroscopy. Europhys. Lett. 2021, 135, 11001. [Google Scholar] [CrossRef]
- Greene, G.L.; Gudkov, V. Neutron interferometric method to provide improved constraints on non-Newtonian gravity at the nanometer scale. Phys. Rev. C 2007, 75, 015501. [Google Scholar] [CrossRef]
- Nesvizhevsky, V.V.; Pignol, G.; Protasov, K.V. Neutron scattering and extra-short-range interactions. Phys. Rev. D 2008, 77, 034020. [Google Scholar] [CrossRef]
- Rocha, J.M.; Dahia, F. Neutron interferometry and tests of short-range modifications of gravity. Phys. Rev. D 2021, 103, 124014. [Google Scholar] [CrossRef]
- Heacock, B.; Fujiie, T.; Haun, R.W.; Henins, A.; Hirota, K.; Hosobata, T.; Huber, M.G.; Kitaguchi, M.; Pushin, D.A.; Shimizu, H.; et al. Pendellösung interferometry probes the neutron charge radius, lattice dynamics, and fifth forces. Science 2021, 373, 1239–1243. [Google Scholar] [CrossRef] [PubMed]
- Abele, H. The neutron. Its properties and basic interactions. Prog. Part. Nucl. Phys. 2008, 60, 1–81. [Google Scholar] [CrossRef]
- Haddock, C.C.; Oi, N.; Hirota, K.; Ino, T.; Kitaguchi, M.; Matsumoto, S.; Mishima, K.; Shima, T.; Shimizu, H.M.; Snow, W.M.; et al. Search for deviations from the inverse square law of gravity at nm range using a pulsed neutron beam. Phys. Rev. D 2018, 97, 062002. [Google Scholar] [CrossRef]
- Koch, B.; Mu noz, E.; Santoni, A. Ultracold neutrons in the low curvature limit: Remarks on the post-Newtonian effects. Phys. Rev. D 2004, 109, 064085. [Google Scholar] [CrossRef]
- Reiner, G.; Waschkowski, W.; Koester, L. Neutron scattering lengths of molten metals determined by gravity refractometry. Z. Phys. A-At. Nucl. 1990, 337, 221–228. [Google Scholar] [CrossRef]
- Snow, W.M.; Apanavicius, J.; Dickerson, K.A.; Devaney, J.S.; Drabek, H.; Reid, A.; Shen, B.; Woo, J.; Haddock, C.; Alexeev, E.; et al. Internal Consistency of Neutron Coherent Scattering Length Measurements from Neutron Interferometry and from Neutron Gravity Reflectometry. Phys. Rev. D 2020, 101, 062004. [Google Scholar] [CrossRef]
- Taketani, K. Effect of non-Newtonian gravity on the amplitude of neutron reflection from bulk materials. J. Phys. Conf. Ser. 2012, 340, 012050. [Google Scholar] [CrossRef]
- Stelle, K.S. Classical gravity with higher derivatives. Gen. Relativ. Gravit. 1978, 9, 353. [Google Scholar] [CrossRef]
- Kehagias, A.; Sfetsos, K. Deviations from the 1/r2 Newton law due to extra dimensions. Phys. Lett. B 2000, 472, 39–44. [Google Scholar] [CrossRef]
- Rocha, J.M.; Dahia, F. Constraints on extra dimensions theories from gravitational quantum barrier experiments. Class. Quantum Grav. 2024, 41, 165001. [Google Scholar] [CrossRef]
- Dahia, F.; Lemos, A.S. The alpha particle charge radius, the radion and the proton radius puzzle. Eur. Phys. J. C 2024, 84, 1173. [Google Scholar] [CrossRef]
- Giudice, G.F.; Rattazzi, R.; Wells, J.D. Quantum gravity and extra dimensions at high-energy colliders. Nucl. Phys. B 1999, 544, 3–38. [Google Scholar] [CrossRef]
- Rubakov, V.; Shaposhnikov, M. Do we live inside a domain wall? Phys. Lett. B 1983, 125, 136. [Google Scholar] [CrossRef]
- Arkani-Hamed, N.; Schmaltz, M. Hierarchies without symmetries from extra dimensions. Phys. Rev. D 2000, 61, 033005. [Google Scholar] [CrossRef]
- Chen, J.; Guo, W.D.; Liu, Y.X. Thick branes with inner structure in mimetic f(R) gravity. Eur. Phys. J. C 2021, 81, 709. [Google Scholar] [CrossRef]
- Moreira, A.R.P.; Belchior, F.M.; Maluf, R.V.; Almeida, C.A.S. Gauge field localization in branes: Coupling to a scalar function and coupling to torsion in teleparallel gravity scenario. Eur. Phys. J. C 2023, 83, 48. [Google Scholar] [CrossRef]
- Peskhin, M.; Ringo, G.R. On the Repulsion of Slow Neutrons by Attractive Potentials. Am. J. Phys. 1971, 39, 324. [Google Scholar] [CrossRef]
- Idini, A.; Barbieri, C.; Navrátil, P. Ab Initio Optical Potentials and Nucleon Scattering on Medium Mass Nuclei. Phys. Rev. Lett. 2019, 123, 092501. [Google Scholar] [CrossRef]
- Bensinger, J.; Blocker, C.; Sciolla, G.; The ATLAS Collaboration. Search for Dark Matter Candidates and Large Extra Dimensions in Events with a Photon and Missing Transverse Momentum in pp Collision Data at TeV with the ATLAS Detector. Phys. Rev. Lett. 2013, 110, 011802. [Google Scholar]
Disclaimer/Publisher’s Note: The statements, opinions and data contained in all publications are solely those of the individual author(s) and contributor(s) and not of MDPI and/or the editor(s). MDPI and/or the editor(s) disclaim responsibility for any injury to people or property resulting from any ideas, methods, instructions or products referred to in the content. |
© 2025 by the authors. Licensee MDPI, Basel, Switzerland. This article is an open access article distributed under the terms and conditions of the Creative Commons Attribution (CC BY) license (https://creativecommons.org/licenses/by/4.0/).
