Region-Specific Lipid Alterations Around the 28-Year Transition as Early Indicators of Skin Aging
Abstract
1. Introduction
2. Materials and Methods
2.1. Chemicals and Reagents
2.2. Study Subjects
2.3. Sample Collection and Preparation
2.4. Instrument Parameters
2.5. Data Acquisition and Analysis Methods
3. Results
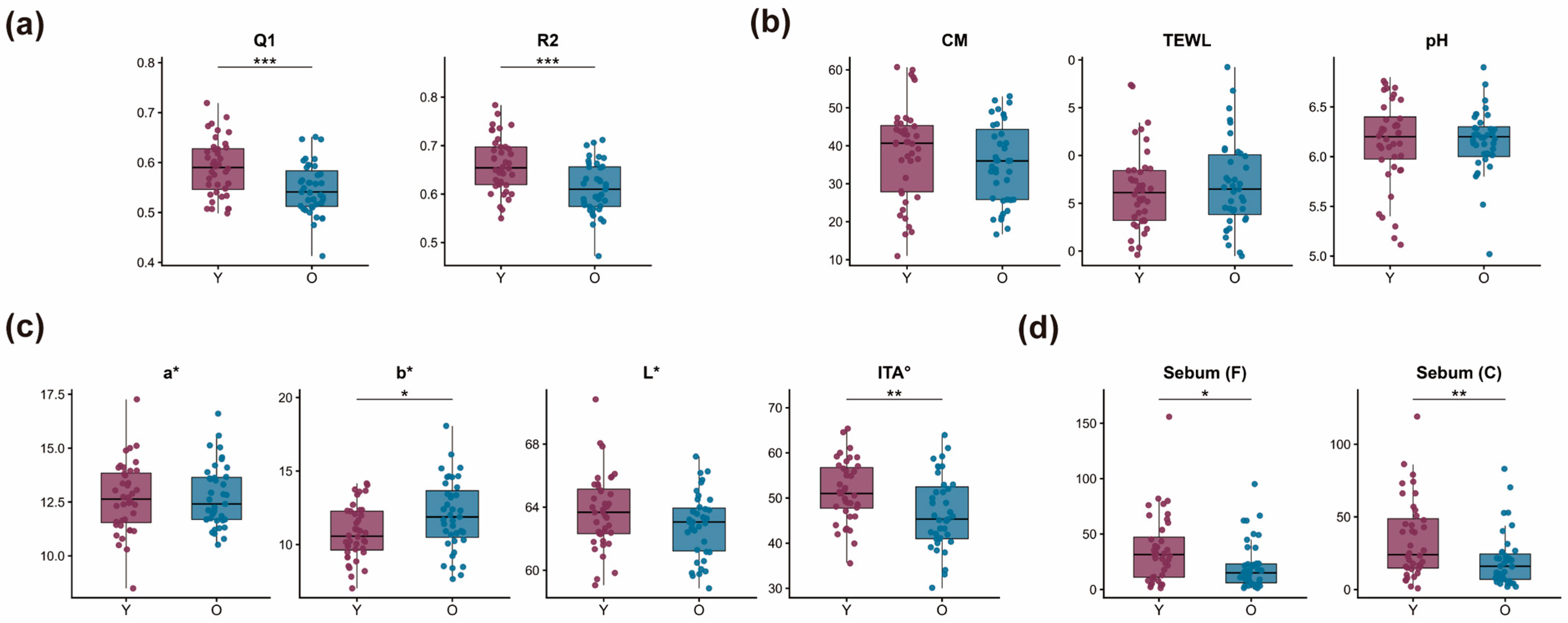
3.1. Age-Related Changes in Skin Physiological Parameters
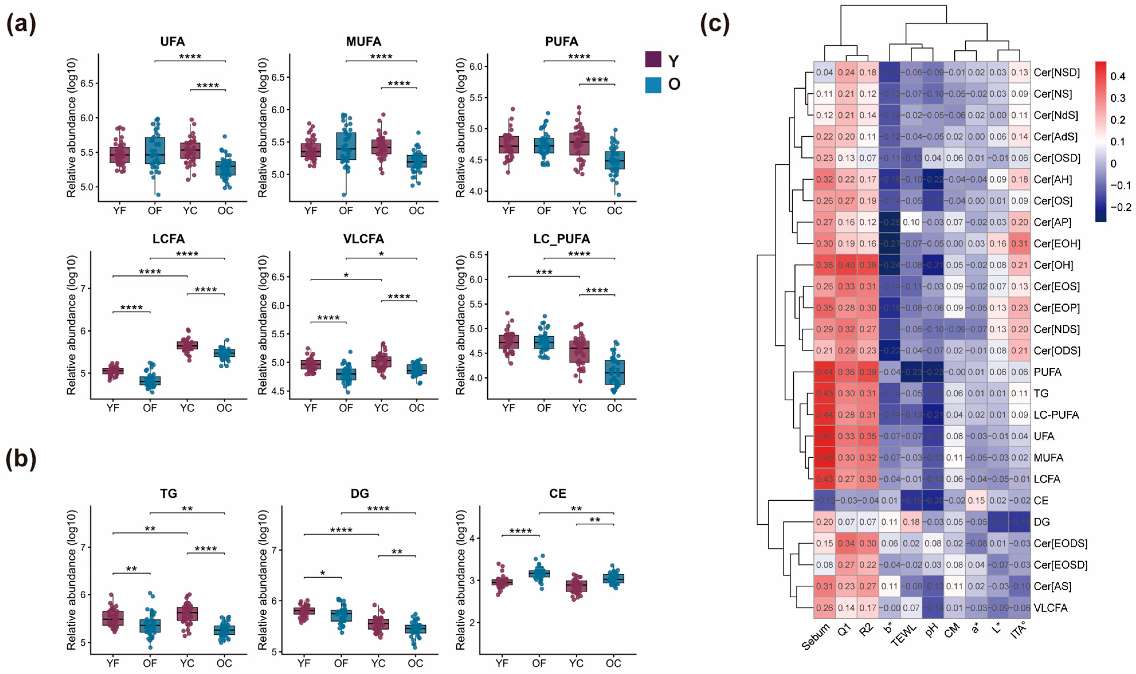
3.2. Analysis of Skin Surface Lipid Metabolism Based on Non-Targeted Lipidomics
3.3. Correlation of Ceramides with Age and Skin Regional Characteristics
3.4. Pronounced Age-Related Changes in Cheek Skin Surface Lipid Composition
3.5. Reaction-Chain Mapping of Differential Cheek Skin Surface Lipids
4. Discussion
5. Conclusions
Supplementary Materials
Author Contributions
Funding
Institutional Review Board Statement
Informed Consent Statement
Data Availability Statement
Acknowledgments
Conflicts of Interest
References
- Franco, A.C.; Aveleira, C.; Cavadas, C. Skin senescence: Mechanisms and impact on whole-body aging. Trends Mol. Med. 2022, 28, 97–109. [Google Scholar] [CrossRef]
- Jin, S.; Li, K.; Zong, X.; Eun, S.; Morimoto, N.; Guo, S. Hallmarks of Skin Aging: Update. Aging Dis. 2023, 14, 2167–2176. [Google Scholar] [CrossRef] [PubMed]
- Longo, C.; Casari, A.; Beretti, F.; Cesinaro, A.M.; Pellacani, G. Skin aging: In vivo microscopic assessment of epidermal and dermal changes by means of confocal microscopy. J. Am. Acad. Dermatol. 2013, 68, e73–e82. [Google Scholar] [CrossRef]
- Zhang, Y.; Liu, X.; Wang, J.; Du, L.; Ma, Y.; Liu, W.; Ye, R.; Yang, Y.; Xu, H. Analysis of Multi-Part Phenotypic Changes in Skin to Characterize the Trajectory of Skin Aging in Chinese Women. Clin. Cosmet. Investig. Dermatol. 2022, 15, 631–642. [Google Scholar] [CrossRef]
- Eisenhardt, S.; Fleckenstein, J. Traditional Chinese medicine valuably augments therapeutic options in the treatment of climacteric syndrome. Arch. Gynecol. Obstet. 2016, 294, 193–200. [Google Scholar] [CrossRef]
- Ke, S.X. The principles of health, illness and treatment—The key concepts from “The Yellow Emperor’s Classic of Internal Medicine”. J. Ayurveda Integr. Med. 2023, 14, 100637. [Google Scholar] [CrossRef]
- Woo, Y.R.; Kim, H.S. Interaction between the microbiota and the skin barrier in aging skin: A comprehensive review. Front. Physiol. 2024, 15, 1322205. [Google Scholar] [CrossRef]
- Garza, L.A.; Sheu, M.; Kim, N.; Tsai, J.; Alessi Cesar, S.S.; Lee, J.; Hawkins, S.S.; Chien, A.L.; Kang, S. Association of Early Clinical Response to Laser Rejuvenation of Photoaged Skin with Increased Lipid Metabolism and Restoration of Skin Barrier Function. J. Investig. Dermatol. 2023, 143, 374–385.e377. [Google Scholar] [CrossRef]
- Mijaljica, D.; Townley, J.P.; Spada, F.; Harrison, I.P. The heterogeneity and complexity of skin surface lipids in human skin health and disease. Prog. Lipid Res. 2024, 93, 101264. [Google Scholar] [CrossRef]
- Li, X.; Galzote, C.; Yan, X.; Li, L.; Wang, X. Characterization of Chinese body skin through in vivo instrument assessments, visual evaluations, and questionnaire: Influences of body area, inter-generation, season, sex, and skin care habits. Skin Res. Technol. 2014, 20, 14–22. [Google Scholar] [CrossRef] [PubMed]
- Han, X. Lipidomics for studying metabolism. Nat. Rev. Endocrinol. 2016, 12, 668–679. [Google Scholar] [CrossRef] [PubMed]
- Yin, H.; Qiu, Z.; Zhu, R.; Wang, S.; Gu, C.; Yao, X.; Li, W. Dysregulated lipidome of sebum in patients with atopic dermatitis. Allergy 2023, 78, 1524–1537. [Google Scholar] [CrossRef] [PubMed]
- Zhou, M.; Gan, Y.; He, C.; Chen, Z.; Jia, Y. Lipidomics reveals skin surface lipid abnormity in acne in young men. Br. J. Dermatol. 2018, 179, 732–740. [Google Scholar] [CrossRef]
- Raghallaigh, S.N.; Bender, K.; Lacey, N.; Brennan, L.; Powell, F.C. The fatty acid profile of the skin surface lipid layer in papulopustular rosacea. Br. J. Dermatol. 2012, 166, 279–287. [Google Scholar] [CrossRef]
- Qin, J.; Qiao, L.; Hu, J.; Xu, J.; Du, L.; Wang, Q.; Ye, R. New method for large-scale facial skin sebum quantification and skin type classification. J. Cosmet. Dermatol. 2021, 20, 677–683. [Google Scholar] [CrossRef]
- Sadowski, T.; Klose, C.; Gerl, M.J.; Wójcik-Maciejewicz, A.; Herzog, R.; Simons, K.; Reich, A.; Surma, M.A. Large-scale human skin lipidomics by quantitative, high-throughput shotgun mass spectrometry. Sci. Rep. 2017, 7, 43761. [Google Scholar] [CrossRef]
- Kendall, A.C.; Kiezel-Tsugunova, M.; Brownbridge, L.C.; Harwood, J.L.; Nicolaou, A. Lipid functions in skin: Differential effects of n-3 polyunsaturated fatty acids on cutaneous ceramides, in a human skin organ culture model. Biochim. Biophys. Acta Biomembr. 2017, 1859, 1679–1689. [Google Scholar] [CrossRef]
- Ludovici, M.; Kozul, N.; Materazzi, S.; Risoluti, R.; Picardo, M.; Camera, E. Influence of the sebaceous gland density on the stratum corneum lipidome. Sci. Rep. 2018, 8, 11500. [Google Scholar] [CrossRef]
- Li, N.; Yang, X.X.; Yang, R.Y.; Yi, F. Study of the characteristics of facial skin tone status in 1092 young Chinese females according to the ITA°. J. Cosmet. Dermatol. 2022, 21, 2073–2081. [Google Scholar] [CrossRef]
- Yang, X.X.; Zhao, M.M.; He, Y.F.; Meng, H.; Meng, Q.Y.; Shi, Q.Y.; Yi, F. Facial Skin Aging Stages in Chinese Females. Front. Med. 2022, 9, 870926. [Google Scholar] [CrossRef] [PubMed]
- Zettersten, E.M.; Ghadially, R.; Feingold, K.R.; Crumrine, D.; Elias, P.M. Optimal ratios of topical stratum corneum lipids improve barrier recovery in chronologically aged skin. J. Am. Acad. Dermatol. 1997, 37, 403–408. [Google Scholar] [CrossRef]
- Geng, Q.; Wei, G.; Hu, Y.; Xu, J.; Song, X. Alterations of Autophagy Modify Lipids in Epidermal Keratinocytes. Clin. Cosmet. Investig. Dermatol. 2023, 16, 1569–1581. [Google Scholar] [CrossRef] [PubMed]
- Koseki, K.; Kawasaki, H.; Atsugi, T.; Nakanishi, M.; Mizuno, M.; Naru, E.; Ebihara, T.; Amagai, M.; Kawakami, E. Assessment of skin barrier function using skin images with topological data analysis. npj Syst. Biol. Appl. 2020, 6, 40. [Google Scholar] [CrossRef]
- Choi, E.H. Aging of the skin barrier. Clin. Dermatol. 2019, 37, 336–345. [Google Scholar] [CrossRef] [PubMed]
- Nicolaou, A.; Kendall, A.C. Bioactive lipids in the skin barrier mediate its functionality in health and disease. Pharmacol. Ther. 2024, 260, 108681. [Google Scholar] [CrossRef]
- Vasireddy, V.; Uchida, Y.; Salem, N.; Kim, S.Y.; Mandal, M.N.; Reddy, G.B.; Bodepudi, R.; Alderson, N.L.; Brown, J.C.; Hama, H.; et al. Loss of functional ELOVL4 depletes very long-chain fatty acids (> or =C28) and the unique omega-O-acylceramides in skin leading to neonatal death. Hum. Mol. Genet. 2007, 16, 471–482. [Google Scholar] [CrossRef]
- Hopiavuori, B.R.; Anderson, R.E.; Agbaga, M.P. ELOVL4: Very long-chain fatty acids serve an eclectic role in mammalian health and function. Prog. Retin. Eye Res. 2019, 69, 137–158. [Google Scholar] [CrossRef]
- t’Kindt, R.; Jorge, L.; Dumont, E.; Couturon, P.; David, F.; Sandra, P.; Sandra, K. Profiling and Characterizing Skin Ceramides Using Reversed-Phase Liquid Chromatography-Quadrupole Time-of-Flight Mass Spectrometry. Anal. Chem. 2012, 84, 403–411. [Google Scholar] [CrossRef] [PubMed]
- Uche, L.E.; Gooris, G.S.; Bouwstra, J.A.; Beddoes, C.M. Barrier Capability of Skin Lipid Models: Effect of Ceramides and Free Fatty Acid Composition. Langmuir 2019, 35, 15376–15388. [Google Scholar] [CrossRef]
- Rousel, J.; Nadaban, A.; Saghari, M.; Pagan, L.; Zhuparris, A.; Theelen, B.; Gambrah, T.; van Der Wall, H.E.C.; Vreeken, R.J.; Feiss, G.L.; et al. Lesional skin of seborrheic dermatitis patients is characterized by skin barrier dysfunction and correlating alterations in the stratum corneum ceramide composition. Exp. Dermatol. 2024, 33, e14952. [Google Scholar] [CrossRef]
- Weerheim, A.; Ponec, M. Determination of stratum corneum lipid profile by tape stripping in combination with high-performance thin-layer chromatography. Arch. Dermatol. Res. 2001, 293, 191–199. [Google Scholar] [CrossRef]
- Uchida, Y. Ceramide signaling in mammalian epidermis. Biochim. Biophys. Acta 2014, 1841, 453–462. [Google Scholar] [CrossRef]
- Checa, A.; Xu, N.; Sar, D.G.; Haeggstrom, J.Z.; Stahle, M.; Wheelock, C.E. Circulating levels of sphingosine-1-phosphate are elevated in severe, but not mild psoriasis and are unresponsive to anti-TNF-α treatment. Sci. Rep. 2015, 5, 12017. [Google Scholar] [CrossRef] [PubMed]
- Nădăban, A.; Rousel, J.; El Yachioui, D.; Gooris, G.S.; Beddoes, C.M.; Dalgliesh, R.M.; Malfois, M.; Rissmann, R.; Bouwstra, J.A. Effect of sphingosine and phytosphingosine ceramide ratio on lipid arrangement and barrier function in skin lipid models. J. Lipid Res. 2023, 64, 100400. [Google Scholar] [CrossRef] [PubMed]
- Li, X.; He, C.; Chen, Z.; Zhou, C.; Gan, Y.; Jia, Y. A review of the role of sebum in the mechanism of acne pathogenesis. J. Cosmet. Dermatol. 2017, 16, 168–173. [Google Scholar] [CrossRef] [PubMed]
- Yang, M.; Zhou, M.; Song, L. A review of fatty acids influencing skin condition. J. Cosmet. Dermatol. 2020, 19, 3199–3204. [Google Scholar] [CrossRef]
- Kshirsagar, S.; Thomas, A.; Deshkar, S.; Kothapalli, L.; Borhade, T.; Chitlange, S.; Sanap, A.; Bhonde, R. Skin Aging: Insights into the Role of Fatty Acids. Curr. Pharm. Des. 2025, 31, 1912–1924. [Google Scholar] [CrossRef]
- Kim, E.J.; Jin, X.J.; Kim, Y.K.; Oh, I.K.; Kim, J.E.; Park, C.H.; Chung, J.H. UV decreases the synthesis of free fatty acids and triglycerides in the epidermis of human skin in vivo, contributing to development of skin photoaging. J. Dermatol. Sci. 2010, 57, 19–26. [Google Scholar] [CrossRef]






Disclaimer/Publisher’s Note: The statements, opinions and data contained in all publications are solely those of the individual author(s) and contributor(s) and not of MDPI and/or the editor(s). MDPI and/or the editor(s) disclaim responsibility for any injury to people or property resulting from any ideas, methods, instructions or products referred to in the content. |
© 2026 by the authors. Licensee MDPI, Basel, Switzerland. This article is an open access article distributed under the terms and conditions of the Creative Commons Attribution (CC BY) license.
Share and Cite
Yi, M.; Jiao, Q.; He, J.; Li, H.; Fang, Y.; He, Y.; He, H.; Jia, Y. Region-Specific Lipid Alterations Around the 28-Year Transition as Early Indicators of Skin Aging. Metabolites 2026, 16, 73. https://doi.org/10.3390/metabo16010073
Yi M, Jiao Q, He J, Li H, Fang Y, He Y, He H, Jia Y. Region-Specific Lipid Alterations Around the 28-Year Transition as Early Indicators of Skin Aging. Metabolites. 2026; 16(1):73. https://doi.org/10.3390/metabo16010073
Chicago/Turabian StyleYi, Meiting, Qian Jiao, Jianbiao He, Huiliang Li, Yangyang Fang, Youjie He, Huaming He, and Yan Jia. 2026. "Region-Specific Lipid Alterations Around the 28-Year Transition as Early Indicators of Skin Aging" Metabolites 16, no. 1: 73. https://doi.org/10.3390/metabo16010073
APA StyleYi, M., Jiao, Q., He, J., Li, H., Fang, Y., He, Y., He, H., & Jia, Y. (2026). Region-Specific Lipid Alterations Around the 28-Year Transition as Early Indicators of Skin Aging. Metabolites, 16(1), 73. https://doi.org/10.3390/metabo16010073

