Transcriptomic and Lipidomic Characteristics of Subcutaneous Fat Deposition in Small-Sized Meat Ducks
Abstract
1. Introduction
2. Materials and Methods
2.1. Experimental Materials
2.2. Histological Analysis
2.3. Lipid Sample Preparation and Lipidomic Analysis
2.4. RNA-Seq and Differentially Expressed Gene (DEG) Analysis
2.5. qPCR Validation
2.6. Functional Enrichment Analysis and Protein–Protein Interaction Network Analysis
3. Results
3.1. Adipocyte Morphology of Subcutaneous Fat in Ducks
3.2. Comparative Analysis of Lipid Metabolism Characteristics
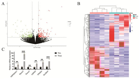
3.3. Transcriptomics Profiles of Subcutaneous Fat in Ducks
3.4. Functional Enrichment Analysis of DEGs
3.5. Protein–Protein Interaction (PPI) Network Analysis of DEGs
4. Discussion
5. Conclusions
Supplementary Materials
Author Contributions
Funding
Institutional Review Board Statement
Informed Consent Statement
Data Availability Statement
Conflicts of Interest
References
- Tamsil, H. Genetic Resource of Muscovy Duck (Cairina moschata): Profile and Potential Production as Meat Producer. Indones. Bull. Anim. Vet. Sci. 2018, 28, 129–138. [Google Scholar] [CrossRef]
- Chen, X.; Luo, J.; Lou, A.; Wang, Y.; Yang, D.; Shen, Q.W. Duck breast muscle proteins, free fatty acids and volatile compounds as affected by curing methods. Food Chem. 2021, 338, 128138. [Google Scholar] [CrossRef]
- Zhang, Y.; Sun, Y.; Wu, Z.; Xiong, X.; Zhang, J.; Ma, J.; Xiao, S.; Huang, L.; Yang, B. Subcutaneous and intramuscular fat transcriptomes show large differences in network organization and associations with adipose traits in pigs. Sci. China Life Sci. 2021, 64, 1732–1746. [Google Scholar] [CrossRef] [PubMed]
- Ali, A.T.; Hochfeld, W.E.; Myburgh, R.; Pepper, M.S. Adipocyte and adipogenesis. Eur. J. Cell Biol. 2013, 92, 229–236. [Google Scholar] [CrossRef] [PubMed]
- Wang, Q.A.; Tao, C.; Gupta, R.K.; Scherer, P.E. Tracking adipogenesis during white adipose tissue development, expansion and regeneration. Nat. Med. 2013, 19, 1338–1344. [Google Scholar] [CrossRef]
- Cristancho, A.G.; Lazar, M.A. Forming functional fat: A growing understanding of adipocyte differentiation. Nat. Rev. Mol. Cell Biol. 2011, 12, 722–734. [Google Scholar] [CrossRef] [PubMed]
- Yonekura, S.; Hirota, S.; Miyazaki, H.; Tokutake, Y. Subcellular Localization and Polymorphism of Bovine FABP4 in Bovine Intramuscular Adipocytes. Anim. Biotechnol. 2016, 27, 96–103. [Google Scholar] [CrossRef] [PubMed]
- He, J.; Tian, Y.; Li, J.; Shen, J.; Tao, Z.; Fu, Y.; Niu, D.; Lu, L. Expression pattern of L-FABP gene in different tissues and its regulation of fat metabolism-related genes in duck. Mol. Biol. Rep. 2013, 40, 189–195. [Google Scholar] [CrossRef]
- Chen, Y.; Gao, L.; Lin, T.; Pei, X.; Gao, Q.; Chen, J.; Zhang, Y.; Wu, X.; Li, Z.; Zhang, Z. C/EBPZ modulates the differentiation and proliferation of preadipocytes. Int. J. Obes. 2022, 46, 523–534. [Google Scholar]
- Zhuang, H.; Zhang, X.; Zhu, C.; Tang, X.; Yu, F.; Shang, G.W.; Cai, X. Molecular Mechanisms of PPAR-γ Governing MSC Osteogenic and Adipogenic Differentiation. Curr. Stem Cell Res. Ther. 2016, 11, 255–264. [Google Scholar]
- Dou, H.X.; Wang, T.; Su, H.X.; Gao, D.D.; Xu, Y.C.; Li, Y.X.; Wang, H.Y. Exogenous FABP4 interferes with differentiation, promotes lipolysis and inflammation in adipocytes. Endocrine 2020, 67, 587–596. [Google Scholar] [CrossRef]
- Dijk, W.; Ruppert, P.M.M.; Oost, L.J.; Kersten, S. Angiopoietin-like 4 promotes the intracellular cleavage of lipoprotein lipase by PCSK3/furin in adipocytes. J. Biol. Chem. 2018, 293, 14134–14145. [Google Scholar] [CrossRef] [PubMed]
- Otani, T.; Matsuda, M.; Mizokami, A.; Kitagawa, N.; Takeuchi, H.; Jimi, E.; Inai, T.; Hirata, M. Osteocalcin triggers Fas/FasL-mediated necroptosis in adipocytes via activation of p300. Cell Death Dis. 2018, 9, 1194. [Google Scholar] [CrossRef] [PubMed]
- Garin-Shkolnik, T.; Rudich, A.; Hotamisligil, G.S.; Rubinstein, M. FABP4 attenuates PPARγ and adipogenesis and is inversely correlated with PPARγ in adipose tissues. Diabetes 2014, 63, 900–911. [Google Scholar] [CrossRef] [PubMed]
- Christodoulides, C.; Lagathu, C.; Sethi, J.K.; Vidal-Puig, A. Adipogenesis and WNT signalling. Trends Endocrinol. Metab. 2009, 20, 16–24. [Google Scholar] [CrossRef]
- Wang, L.; Guo, J.; Xi, Y.; Ma, S.; Li, Y.; He, H.; Wang, J.; Han, C.; Bai, L.; Mustafa, A.; et al. Understanding the Genetic Domestication History of the Jianchang Duck by Genotyping and Sequencing of Genomic Genes Under Selection. G3 (Bethesda) 2020, 10, 1469–1476. [Google Scholar] [CrossRef] [PubMed]
- Xu, Y.; Zhu, D.; Yang, Q.; Su, D.; Chen, Y.Q. PTIP Deficiency in B Lymphocytes Reduces Subcutaneous Fat Deposition in Mice. Biochemistry 2021, 86, 568–576. [Google Scholar] [CrossRef]
- Wu, W.; Ji, M.; Xu, K.; Zhang, D.; Yin, Y.; Huang, X.; Peng, Y.; Zhang, J. Knockdown of CTRP6 reduces the deposition of intramuscular and subcutaneous fat in pigs via different signaling pathways. Biochim. Biophys. Acta (BBA)—Mol. Cell Biol. Lipids 2020, 1865, 158729. [Google Scholar] [CrossRef] [PubMed]
- Yuan, Z.; Song, D.; Wang, Y. The novel gene pFAM134B positively regulates fat deposition in the subcutaneous fat of Sus scrofa. Biochem. Biophys. Res. Commun. 2014, 454, 554–559. [Google Scholar] [CrossRef] [PubMed]
- Yang, C.; Wang, Z.; Song, Q.; Dong, B.; Bi, Y.; Bai, H.; Jiang, Y.; Chang, G.; Chen, G. Transcriptome Sequencing to Identify Important Genes and lncRNAs Regulating Abdominal Fat Deposition in Duck. Animals 2022, 12, 1256. [Google Scholar] [CrossRef] [PubMed]
- Chen, F.; Wu, P.; Shen, M.; He, M.; Chen, L.; Qiu, C.; Shi, H.; Zhang, T.; Wang, J.; Xie, K.; et al. Transcriptome Analysis of Differentially Expressed Genes Related to the Growth and Development of the Jinghai Yellow Chicken. Genes 2019, 10, 539. [Google Scholar] [CrossRef]
- Wang, X.; Xiao, Y.; Yang, H.; Lu, L.; Liu, X.; Lyu, W. Transcriptome Analysis Reveals the Genes Involved in Growth and Metabolism in Muscovy Ducks. Biomed Res. Int. 2021, 2021, 6648435. [Google Scholar] [CrossRef] [PubMed]
- Ashburner, M.; Ball, C.A.; Blake, J.A.; Botstein, D.; Butler, H.; Cherry, J.M.; Davis, A.P.; Dolinski, K.; Dwight, S.S.; Eppig, J.T.; et al. Gene ontology: Tool for the unification of biology. Gene Ontol. Consort. Nat. Genet. 2000, 25, 25–29. [Google Scholar] [CrossRef] [PubMed]
- Kanehisa, M.; Goto, S. KEGG: Kyoto encyclopedia of genes and genomes. Nucleic Acids Res. 2000, 28, 27–30. [Google Scholar] [CrossRef] [PubMed]
- McLaughlin, T.; Craig, C.; Liu, L.F.; Perelman, D.; Allister, C.; Spielman, D.; Cushman, S.W. Adipose Cell Size and Regional Fat Deposition as Predictors of Metabolic Response to Overfeeding in Insulin-Resistant and Insulin-Sensitive Humans. Diabetes 2016, 65, 1245–1254. [Google Scholar] [CrossRef] [PubMed]
- Longo, M.; Zatterale, F.; Naderi, J.; Parrillo, L.; Formisano, P.; Raciti, G.A.; Beguinot, F.; Miele, C. Adipose Tissue Dysfunction as Determinant of Obesity-Associated Metabolic Complications. Int. J. Mol. Sci. 2019, 20, 2358. [Google Scholar] [CrossRef] [PubMed]
- Nematbakhsh, S.; Pei Pei, C.; Selamat, J.; Nordin, N.; Idris, L.H.; Abdull Razis, A.F. Molecular Regulation of Lipogenesis, Adipogenesis and Fat Deposition in Chicken. Genes 2021, 12, 414. [Google Scholar] [CrossRef] [PubMed]
- Zhou, Y.; Chen, Z.; Lin, Q.; Yang, Y.; Hang, Y.; Zhou, X.; Wu, C.; Xie, Z. Nuciferine reduced fat deposition by controlling triglyceride and cholesterol concentration in broiler chickens. Poult. Sci. 2020, 99, 7101–7108. [Google Scholar] [CrossRef] [PubMed]
- Guo, L.; Wei, C.; Yi, L.; Yang, W.; Geng, Z.; Chen, X. Transcriptional Insights into Key Genes and Pathways Underlying Muscovy Duck Subcutaneous Fat Deposition at Different Developmental Stages. Animals 2021, 11, 2099. [Google Scholar] [CrossRef] [PubMed]
- Laliotis, G.P.; Bizelis, I.; Rogdakis, E. Comparative approach of the de novo fatty acid synthesis (lipogenesis) between ruminant and non ruminant mammalian species: From biochemical level to the main regulatory lipogenic genes. Curr. Genom. 2010, 11, 168–183. [Google Scholar] [CrossRef]
- Kim, Y.; Yang, H.; Min, J.K.; Park, Y.J.; Jeong, S.H.; Jang, S.W.; Shim, S. CCN3 secretion is regulated by palmitoylation via ZDHHC22. Biochem. Biophys. Res. Commun. 2018, 495, 2573–2578. [Google Scholar] [CrossRef] [PubMed]
- Wu, Y.; Bai, Y.; McEwan, D.G.; Bentley, L.; Aravani, D.; Cox, R.D. Palmitoylated small GTPase ARL15 is translocated within Golgi network during adipogenesis. Biol. Open 2021, 10, bio058420. [Google Scholar] [CrossRef]
- Hao, J.W.; Wang, J.; Guo, H.; Zhao, Y.Y.; Sun, H.H.; Li, Y.F.; Lai, X.Y.; Zhao, N.; Wang, X.; Xie, C.; et al. CD36 facilitates fatty acid uptake by dynamic palmitoylation-regulated endocytosis. Nat. Commun. 2020, 11, 4765. [Google Scholar] [CrossRef] [PubMed]
- Gusev, A.; Ko, A.; Shi, H.; Bhatia, G.; Chung, W.; Penninx, B.W.J.H.; Jansen, R.; de Geus, E.J.C.; I Boomsma, D.; A Wright, F.; et al. Integrative approaches for large-scale transcriptome-wide association studies. Nat. Genet. 2016, 48, 245–252. [Google Scholar] [CrossRef] [PubMed]
- Garske, K.M.; Pan, D.Z.; Miao, Z.; Bhagat, Y.V.; Comenho, C.; Robles, C.R.; Benhammou, J.N.; Alvarez, M.; Ko, A.; Ye, C.J.; et al. Reverse gene-environment interaction approach to identify variants influencing body-mass index in humans. Nat. Metab. 2019, 1, 630–642. [Google Scholar] [CrossRef] [PubMed]
- Surakka, I.; Isaacs, A.; Karssen, L.C.; Laurila, P.-P.P.; Middelberg, R.P.S.; Tikkanen, E.; Ried, J.S.; Lamina, C.; Mangino, M.; Igl, W.; et al. A genome-wide screen for interactions reveals a new locus on 4p15 modifying the effect of waist-to-hip ratio on total cholesterol. PLoS Genet. 2011, 7, e1002333. [Google Scholar] [CrossRef] [PubMed]
- Enomoto, H.; Furuichi, T.; Zanma, A.; Yamana, K.; Yoshida, C.; Sumitani, S.; Yamamoto, H.; Enomoto-Iwamoto, M.; Iwamoto, M.; Komori, T. Runx2 deficiency in chondrocytes causes adipogenic changes in vitro. J. Cell Sci. 2004, 117, 417–425. [Google Scholar] [CrossRef] [PubMed]
- Rahim, F.; Abbasi Pashaki, P.; Jafarisani, M.; Ghorbani, F.; Ebrahimi, A. Runx2 silencing promotes adipogenesis via down-regulation of DLK1 in chondrogenic differentiating MSCs. J. Gene Med. 2020, 22, e3244. [Google Scholar] [CrossRef]
- Shin, H.D.; Jeon, J.P.; Park, B.L.; Bae, J.S.; Nam, H.Y.; Shim, S.M.; Park, K.S.; Han, B.G. Novel promoter polymorphism in RUNX2 is associated with serum triglyceride level. Mol. Cells 2008, 26, 459–461. [Google Scholar] [CrossRef]
- Qu, H.; Donkin, S.S.; Ajuwon, K.M. Heat stress enhances adipogenic differentiation of subcutaneous fat depot-derived porcine stromovascular cells. J. Anim. Sci. 2015, 93, 3832–3842. [Google Scholar] [CrossRef]
- He, J.; He, Y.; Pan, D.; Cao, J.; Sun, Y.; Zeng, X. Associations of Gut Microbiota With Heat Stress-Induced Changes of Growth, Fat Deposition, Intestinal Morphology, and Antioxidant Capacity in Ducks. Front. Microbiol. 2019, 10, 903. [Google Scholar] [CrossRef] [PubMed]
- Xiao, X.; Wang, W.; Li, Y.; Yang, D.; Li, X.; Shen, C.; Liu, Y.; Ke, X.; Guo, S.; Guo, Z. HSP90AA1-mediated autophagy promotes drug resistance in osteosarcoma. J. Exp. Clin. Cancer Res. 2018, 37, 201. [Google Scholar] [CrossRef]
- Baerga, R.; Zhang, Y.; Chen, P.H.; Goldman, S.; Jin, S.V. Targeted deletion of autophogy-related 5 (atg5) impairs adipogenesis in a cellular model and in mice. Autophagy 2009, 5, 1118–1130. [Google Scholar] [CrossRef] [PubMed]
- Nguyen, M.T.; Csermely, P.; Sőti, C. Hsp90 chaperones PPARγ and regulates differentiation and survival of 3T3-L1 adipocytes. Cell Death Differ. 2013, 20, 1654–1663. [Google Scholar] [CrossRef] [PubMed]
- Desarzens, S.; Liao, W.H.; Mammi, C.; Caprio, M.; Faresse, N. Hsp90 blockers inhibit adipocyte differentiation and fat mass accumulation. PLoS ONE 2014, 9, e94127. [Google Scholar] [CrossRef] [PubMed]
- Kang, X.; Zhong, C.; Du, X.; Amevor, F.K.; Shah, A.M.; Zhu, Q.; Tian, Y.; Shu, G.; Wang, Y.; Zhao, X. Study on the role of heat shock protein 90 (HSP90) gene in chicken preadipocytes proliferation and differentiation. Anim. Biotechnol. 2022, 34, 1776–1785. [Google Scholar] [CrossRef]
- Singh, K.M.; Singh, S.; Ganguly, I.; Nachiappan, R.K.; Ganguly, A.; Venkataramanan, R.; Chopra, A.; Narula, H.K. Association of heat stress protein 90 and 70 gene polymorphism with adaptability traits in Indian sheep (Ovis aries). Cell Stress. Chaperones. 2017, 22, 675–684. [Google Scholar] [CrossRef] [PubMed]
- Fang, Y.; Wu, Y.; Liu, L.; Wang, H. The Four Key Genes. Participated in and Maintained Atrial Fibrillation Process via Reprogramming Lipid Metabolism in AF Patients. Front. Genet. 2022, 13, 821754. [Google Scholar] [CrossRef]
- Li, J.J.; Xie, D. Cleavage of focal adhesion kinase (FAK) is essential in adipocyte differentiation. Biochem. Biophys. Res. Commun. 2007, 357, 648–654. [Google Scholar] [CrossRef]
- Hyväri, L.; Ojansivu, M.; Juntunen, M.; Kartasalo, K.; Miettinen, S.; Vanhatupa, S. Focal Adhesion Kinase and ROCK Signaling Are Switch-Like Regulators of Human Adipose Stem Cell Differentiation towards Osteogenic and Adipogenic Lineages. Stem Cells Int. 2018, 2018, 2190657. [Google Scholar] [CrossRef]
- Kawai, T.; Autieri, M.V.; Scalia, R. Adipose tissue inflammation and metabolic dysfunction in obesity. Am. J. Physiol. Cell Physiol. 2021, 320, C375–C391. [Google Scholar] [CrossRef] [PubMed]
- Gil-Ortega, M.; Garidou, L.; Barreau, C.; Maumus, M.; Breasson, L.; Tavernier, G.; García-Prieto, C.F.; Bouloumié, A.; Casteilla, L.; Sengenès, C. Native adipose stromal cells egress from adipose tissue in vivo: Evidence during lymph node activation. Stem Cells 2013, 31, 1309–1320. [Google Scholar] [CrossRef]
- Girousse, A.; Gil-Ortega, M.; Bourlier, V.; Bergeaud, C.; Sastourné-Arrey, Q.; Moro, C.; Barreau, C.; Guissard, C.; Vion, J.; Arnaud, E.; et al. The Release of Adipose Stromal Cells from Subcutaneous Adipose Tissue Regulates Ectopic Intramuscular Adipocyte Deposition. Cell Rep. 2019, 27, 323–333.e5. [Google Scholar] [CrossRef]
- Wu, J.; Wang, B.; Zhang, H.; Yu, T.; Yang, G. Different transcription profiles of SOCS-3, ob and IGF-I genes and their possible correlations in obese and lean pigs. Acta Biochim. Biophys. Sin. 2007, 39, 305–310. [Google Scholar] [CrossRef] [PubMed][Green Version]





| Carcass Traits | Group Thick | Group Thin |
|---|---|---|
| body weight/g | 2067 ± 83.6 | 2013 ± 89.4 |
| slaughter weight/g | 1848 ± 85.6 | 1826 ± 100.2 |
| slaughter rate/% | 88.2 ± 2.0 | 89.1 ± 1.1 |
| semi-eviscerated rate/% | 81.1 ± 2.0 | 81.9 ± 3.28 |
| eviscerated rate/% | 76.7 ± 1.9 | 77.3 ± 1.3 |
| breast rate/% | 13.9 ± 0.8 | 14.0 ± 1.1 |
| leg muscle rate/% | 9.6 ± 0.7 | 9.5 ± 0.9 |
| Sebum rate/% | 31.6 ± 2.8 | 28.0 ± 2.9 |
| sebum thickness/mm | 3.2 ± 0.1 | 2.1 ± 0.1 |
| Sample Name | Raw Reads | Q30 (%) | Clean Reads | Clean Bases | Unique Mapped Reads | Mapped Ratio (%) |
|---|---|---|---|---|---|---|
| Thin-1 | 47126982 | 94.18 | 44368926 | 6.66G | 35344941 | 79.66% |
| Thin-2 | 41991798 | 93.98 | 39701218 | 5.96G | 31860484 | 80.25% |
| Thin-3 | 42757478 | 93.82 | 39994494 | 6.0G | 31651576 | 79.14% |
| Thin-4 | 43516768 | 94.16 | 40708084 | 6.11G | 32488770 | 79.81% |
| Thick-1 | 43203534 | 93.57 | 40815532 | 6.12G | 32120760 | 78.7% |
| Thick-2 | 48121678 | 93.86 | 45230024 | 6.78G | 35948497 | 79.48% |
| Thick-3 | 49407598 | 93.9 | 45230024 | 6.89G | 37060375 | 80.66% |
| Thick-4 | 45396384 | 94.05 | 42184968 | 6.33G | 32891587 | 77.97% |
| Gene_Name | Log2FoldChange | p Value |
|---|---|---|
| PTK2 | −3.24 | 0.044 |
| RUNX2 | −1.38 | 0.039 |
| CXCR4 | 1.11 | 0.021 |
| SOCS3 | 1.14 | 0.042 |
| EGF | 2.17 | 0.036 |
| ACTN2 | 2. 44 | 0.0038 |
| ACTA1 | 2.71 | 0.0018 |
| IL10 | 3.64 | 5.51 × 10−5 |
| HSP90AA1 | 8.38 | 3.87 × 10−8 |
Disclaimer/Publisher’s Note: The statements, opinions and data contained in all publications are solely those of the individual author(s) and contributor(s) and not of MDPI and/or the editor(s). MDPI and/or the editor(s) disclaim responsibility for any injury to people or property resulting from any ideas, methods, instructions or products referred to in the content. |
© 2025 by the authors. Licensee MDPI, Basel, Switzerland. This article is an open access article distributed under the terms and conditions of the Creative Commons Attribution (CC BY) license (https://creativecommons.org/licenses/by/4.0/).
Share and Cite
Zheng, H.; Wang, C.; Zhou, A.; Chen, X. Transcriptomic and Lipidomic Characteristics of Subcutaneous Fat Deposition in Small-Sized Meat Ducks. Metabolites 2025, 15, 158. https://doi.org/10.3390/metabo15030158
Zheng H, Wang C, Zhou A, Chen X. Transcriptomic and Lipidomic Characteristics of Subcutaneous Fat Deposition in Small-Sized Meat Ducks. Metabolites. 2025; 15(3):158. https://doi.org/10.3390/metabo15030158
Chicago/Turabian StyleZheng, Hao, Cui Wang, Ao Zhou, and Xing Chen. 2025. "Transcriptomic and Lipidomic Characteristics of Subcutaneous Fat Deposition in Small-Sized Meat Ducks" Metabolites 15, no. 3: 158. https://doi.org/10.3390/metabo15030158
APA StyleZheng, H., Wang, C., Zhou, A., & Chen, X. (2025). Transcriptomic and Lipidomic Characteristics of Subcutaneous Fat Deposition in Small-Sized Meat Ducks. Metabolites, 15(3), 158. https://doi.org/10.3390/metabo15030158

