Exploring Disparities in Gill Physiological Responses to NaHCO3-Induced Habitat Stress in Triploid and Diploid Crucian Carp (Carassius auratus): A Comprehensive Investigation Through Multi-Omics and Biochemical Analyses
Abstract
1. Introduction
2. Materials and Methods
2.1. Chemicals and Reagents
2.2. Experimental Animals and Design
2.3. Tissue Sectioning and Photographic Observation
2.4. Biochemical Indicators Detection
2.5. Metabolomics Analysis
2.6. Transcriptomics Analysis
2.7. Integrative Analysis of Metabolomics and Transcriptomics
2.8. Statistical Analysis
3. Results
3.1. Observation of Gill Tissue of Triploid and Diploid Crucian Carp Under NaHCO3 Stress
3.2. Changes in Biochemical Parameters of Triploid and Diploid Crucian Carp Under NaHCO3 Stress
3.3. Metabolomic Analysis of Triploid and Diploid Crucian Carp Under NaHCO3 Stress
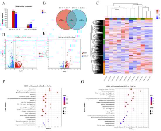
3.4. Transcriptomic Analysis of Triploid and Diploid Crucian Carp Under NaHCO3 Stress
3.5. Integrated Analysis of Metabolomics and Transcriptomics
4. Discussion
4.1. Effect of NaHCO3 Alkalinity on the Histological Structure of Triploid and Diploid Crucian Carp Gills
4.2. Effect of NaHCO3 Alkalinity on Nitrogen Excretion in Triploid and Diploid Crucian Carp
4.3. Effect of NaHCO3 Alkalinity on Lipid Metabolism in Triploid and Diploid Crucian Carp
4.4. Effect of NaHCO3 Alkalinity on the Antioxidant Capacity of Triploid and Diploid Crucian Carp
4.5. Effect of NaHCO3 Alkalinity on the Immunity of Triploid and Diploid Crucian Carp
5. Conclusions
Supplementary Materials
Author Contributions
Funding
Institutional Review Board Statement
Informed Consent Statement
Data Availability Statement
Conflicts of Interest
References
- Zhou, H.S.; Yao, T.H.; Zhang, T.X.; Sun, M.Y.; Ning, Z.Y.; Chen, Y.Q.; Mu, W.J. Effects of chronic saline-alkaline stress on gill, liver and intestinal histology, biochemical, and immune indexes in Amur minnow (Phoxinus lagowskii). Aquaculture 2024, 579, 740153. [Google Scholar] [CrossRef]
- Wei, X.F.; Liu, Y.J.; Li, S.W.; Ding, L.; Han, S.C.; Chen, Z.X.; Lu, H.; Wang, P.; Sun, Y.C. Stress response and tolerance mechanisms of NaHCO3 exposure based on biochemical assays and multi-omics approach in the liver of crucian carp (Carassius auratus). Ecotoxicol. Environ. Saf. 2023, 253, 114633. [Google Scholar] [CrossRef] [PubMed]
- Akter, R.; Hasan, N.; Reza, F.; Asaduzzaman, M.; Begum, K.; Shammi, M. Hydrobiology of Saline Agriculture Ecosystem: A Review of Scenario Change in South-West Region of Bangladesh. Hydrobiology 2023, 2, 162–180. [Google Scholar] [CrossRef]
- Zhao, Y.; Wang, J.; Thammaratsuntorn, J.; Wu, J.W.; Wei, J.H.; Wang, Y.; Xu, J.W.; Zhao, J.L. Comparative transcriptome analysis of Nile tilapia (Oreochromis niloticus) in response to alkalinity stress. Genet. Mol. Res. 2015, 14, 17916–17926. [Google Scholar] [CrossRef] [PubMed]
- Leite, T.; Branco, P.; Canhoto, C.; Ferreira, M.T.; Santos, J.M. Effects of River Salinization on Freshwater Fish Behavior—Cerebral Lateralization, Activity, Boldness, and Schooling. Biol. Life Sci. Forum 2022, 13, 77. [Google Scholar] [CrossRef]
- Ondrasek, G.; Rengel, Z. Environmental salinization processes: Detection, implications & solutions. Sci. Total Environ. 2021, 754, 142432–142454. [Google Scholar] [PubMed]
- Liu, C.; Li, J.; Qi, X.; Wang, L.; Sun, D.; Zhang, J.; Zhang, K.; Li, J.; Li, Y.; Wen, H. Cytochrome P450 superfamily in spotted sea bass: Genome-wide identification and expression profiles under trichlorfon and environmental stresses. Comp. Biochem. Phys. D 2023, 46, 101078. [Google Scholar] [CrossRef]
- Ding, L.; Liu, Y.; Wei, X.; Geng, C.; Liu, W.; Han, L.; Yuan, F.; Wang, P.; Sun, Y. Effects of Saline-Alkaline Stress on Metabolome, Biochemical Parameters, and Histopathology in the Kidney of Crucian Carp (Carassius auratus). Metabolites 2023, 13, 159. [Google Scholar] [CrossRef] [PubMed]
- Fan, Z.; Wu, D.; Zhang, Y.; Li, J.; Xu, Q.; Wang, L. Carbonate alkalinity and dietary protein levels affected growth performance, intestinal immune responses and intestinal microflora in Songpu mirror carp (Cyprinus carpio Songpu). Aquaculture 2021, 545, 737135. [Google Scholar] [CrossRef]
- Zhou, Z.; Pan, S.; Wu, S. Modulation of the growth performance, body composition and nonspecific immunity of crucian carp Carassius auratus upon Enteromorpha prolifera polysaccharide. Int. J. Biol. Macromol. 2020, 147, 29–33. [Google Scholar] [CrossRef]
- Zhao, Y.; Wang, M.Y.; Chu, W.H. Neurotoxicity and intestinal microbiota dysbiosis induced by per- and polyfluoroalkyl substances in crucian carp (Carassius auratus). J. Hazard. Mater. 2024, 478, 135611. [Google Scholar] [CrossRef] [PubMed]
- Cai, Y.; Wei, K. Comparative analysis of intestinal microbiota composition and transcriptome in diploid and triploid Carassius auratus. BMC Microbiol. 2023, 23, 1. [Google Scholar] [CrossRef]
- Wang, C.; Qin, S.; Sun, F.J.; Shao, Y.P.; Du, R.; Gao, Z.Q.; Cui, Y.L. Effects of feeding Haematococcus pluvialis powder on astaxanthin accumulation, biochemical compositions, antioxidant activity, and gut microbial community in juvenile crucian carp (Carassius auratus L.). Aquac. Rep. 2024, 36, 102109. [Google Scholar] [CrossRef]
- Li, H.; Cai, Y.Y.; Tang, X.; Li, X.T.; Cao, S.P.; Xu, L.H.; Xao, Y.; Li, D.; Zhong, G.D.; Zeng, P.; et al. Changes in growth performance, gene expressions related to protein absorption and hepatic metabolism of triploid crucian carp (Carassius carassius triploid) caused by dietary protein level. Aquac. Rep. 2024, 35, 102023. [Google Scholar]
- Aydın, İ.; Küçük, E.; Polat, H.; Öztürk, R.Ç.; Terzi, Y.; Altınok, İ. Growth and feed conversion ratio of diploid and triploid induced juvenile turbot reared at different water temperatures. Aquaculture 2021, 543, 736981. [Google Scholar] [CrossRef]
- Han, Y.; Lv, X.N.; Chen, S.M.; Zhou, Q.; Qin, M.C.; Han, Y. Difference Analysis of Liver Metabolic Response Between Diploid and Triploid Rainbow Trout Oncorhynchus mykiss Under Fishing Stress. J. Northeast Agric. Univ. 2022, 29, 51–61. [Google Scholar]
- Jensen, R.R.; Benfey, T.J. Acclimation to warmer temperature reversibly improves high-temperature hypoxia tolerance in both diploid and triploid brook charr, Salvelinus fontinalis. Comp. Biochem. Phys. A 2022, 264, 111099. [Google Scholar] [CrossRef]
- Liu, Y.; Chen, Z.; Li, S.; Ding, L.; Wei, X.; Han, S.; Wang, P.; Sun, Y. Multi-omics profiling and biochemical assays reveal the acute toxicity of environmental related concentrations of Di-(2-ethylhexyl) phthalate (DEHP) on the gill of crucian carp (Carassius auratus). Chemosphere 2022, 307, 135814. [Google Scholar] [CrossRef]
- Luo, M.; Zhu, W.; Liang, Z.; Feng, B.; Xie, X.; Li, Y.; Liu, Y.; Shi, X.; Fu, J.; Miao, L.; et al. High-temperature stress response: Insights into the molecular regulation of American shad (Alosa sapidissima) using a multi-omics approach. Sci. Total Environ. 2024, 916, 170329. [Google Scholar] [CrossRef]
- Su, H.; Ma, D.; Zhu, H.; Liu, Z.; Gao, F. Transcriptomic response to three osmotic stresses in gills of hybrid tilapia (Oreochromis mossambicus female × O. urolepis hornorum male). BMC Genom. 2020, 21, 110. [Google Scholar]
- Zhao, Y.; Zhang, C.; Zhou, H.; Song, L.; Wang, J.; Zhao, J. Transcriptome changes for Nile tilapia (Oreochromis niloticus) in response to alkalinity stress. Comp. Biochem. Phys. D 2020, 33, 100651. [Google Scholar] [CrossRef] [PubMed]
- Zhang, T.; Yao, J.; Xu, D.; Ma, X.; Jin, W.; Lv, G.; Gu, R.; Wen, H.; Zhou, Y. Gill physiological and transcriptomic response of the threatened freshwater mussel Solenaia oleivora to salinity shift. Comp. Biochem. Phys. D 2021, 40, 100913. [Google Scholar] [CrossRef] [PubMed]
- Yang, C.; Shan, B.; Liu, Y.; Wang, L.; Liu, M.; Yao, T.; Sun, D. Transcriptomic analysis of male three-spot swimming crab (Portunus sanguinolentus) infected with the parasitic barnacle Diplothylacus sinensis. Fish Shellfish Immunol. 2022, 128, 260–268. [Google Scholar] [CrossRef]
- Li, X.; Wang, J. Recent application of metabolomics in the diagnosis, pathogenesis, treatment, and prognosis of sepsis. Signa Vitae 2023, 19, 15–22. [Google Scholar]
- Zhang, R.; Zhao, Z.; Li, M.; Luo, L.; Wang, S.; Guo, K.; Xu, W. Metabolomics analysis reveals the response mechanism to carbonate alkalinity toxicity in the gills of Eriocheir sinensis. Comp. Biochem. Phys. C 2023, 263, 109487. [Google Scholar] [CrossRef] [PubMed]
- Zhao, H.; Chong, J.; Li, D.; Xia, J. Integrated multiple-omics reveals the regulatory mechanism underlying the effects of artificial feed and grass feeding on growth and muscle quality of grass carp (Ctenopharyngodon idellus). Aquaculture 2023, 562, 738808. [Google Scholar] [CrossRef]
- Syahputra, K.; Kania, P.W.; Al-Jubury, A.; Marnis, H.; Mathiessen, H.; Dirks, R.P.; Buchmann, K. Association between stress, metabolism, and growth in Ichthyophthirius multifiliis infected rainbow trout gills: Transcriptomic evidence. Aquaculture 2020, 526, 735384. [Google Scholar] [CrossRef]
- Zhang, Y.; Wen, H.; Liu, Y.; Qi, X.; Sun, D.; Zhang, C.; Zhang, K.; Zhang, M.; Li, J.; Li, Y. Gill histological and transcriptomic analysis provides insights into the response of spotted sea bass (Lateolabrax maculatus) to alkalinity stress. Aquaculture 2023, 563, 738945. [Google Scholar] [CrossRef]
- Liu, Y.; Yao, M.; Li, S.; Wei, X.; Ding, L.; Han, S.; Wang, P.; Lv, B.; Chen, Z.; Sun, Y. Integrated application of multi-omics approach and biochemical assays provides insights into physiological responses to saline-alkaline stress in the gills of crucian carp (Carassius auratus). Sci. Total Environ. 2022, 822, 153622. [Google Scholar] [CrossRef]
- Hua, J.X.; Tao, Y.F.; Lu, S.Q.; Li, Y.; Dong, Y.L.; Jiang, B.J.; Xi, B.W.; Qiang, J. Integration of transcriptome, histopathology, and physiological indicators reveals regulatory mechanisms of largemouth bass (Micropterus salmoides) in response to carbonate alkalinity stress. Aquaculture 2025, 596, 741883. [Google Scholar] [CrossRef]
- Su, H.H.; Ma, D.M.; Fan, J.J.; Zhong, Z.X.; Li, Y.Y.; Zhu, H.P. Metabolism response mechanism in the gill of Oreochromis mossambicus under salinity, alkalinity and saline-alkalinity stresses. Ecotoxicol. Environ. Saf. 2023, 251, 114523. [Google Scholar] [CrossRef] [PubMed]
- Sun, Y.C.; Han, S.C.; Yao, M.Z.; Liu, H.B.; Wang, Y.M. Exploring the metabolic biomarkers and pathway changes in crucian under carbonate alkalinity exposure using high-throughput metabolomics analysis based on UPLC-ESI-QTOF-MS. RSC Adv. 2020, 10, 1552–1571. [Google Scholar] [CrossRef] [PubMed]
- Ogueji, E.; Nwakpa, J.; Ekpenyong, J.; Olaolu, M.; Yaji, A.; Okey, I.; Amana, G.; Elo, C.; Agbo, U. Histological and hematological changes to Clarias gariepinus juveniles exposed to acute doses of Emamectin benzoate in a static bioassay. Ecotoxicology 2023, 32, 569–582. [Google Scholar] [CrossRef]
- Zhang, H.; Zhang, X.; Zhao, X.; Xu, J.; Lin, C.; Jing, P.; Hu, L.; Zhao, S.; Wang, X.; Li, B. Discrimination of dried sea cucumber (Apostichopus japonicus) products from different geographical origins by sequential windowed acquisition of all theoretical fragment ion mass spectra (SWATH-MS)-based proteomic analysis and chemometrics. Food Chem. 2018, 274, 592–602. [Google Scholar] [CrossRef]
- Fan, Z.; Wu, D.; Li, J.; Li, C.; Zheng, X.; Wang, L. Phosphorus Nutrition in Songpu Mirror Carp (Cyprinus carpio Songpu) During Chronic Carbonate Alkalinity Stress: Effects on Growth, Intestinal Immunity, Physical Barrier Function, and Intestinal Microflora. Front. Immunol. 2022, 13, 900793. [Google Scholar] [CrossRef]
- Bao, S.; Zhuo, L.; Qi, D.; Tian, H.; Wang, D.; Zhu, B.; Meng, Y.; Ma, R. Comparative study on the fillet nutritional quality of diploid and triploid rainbow trout (Oncorhynchus mykiss). Aquac. Rep. 2023, 28, 101431. [Google Scholar] [CrossRef]
- Wen, J.; Chen, S.L.; Xu, W.Y.; Zheng, G.D.; Zou, S.M. Effects of high NaHCO3 alkalinity on growth, tissue structure, digestive enzyme activity, and gut microflora of grass carp juvenile. Environ. Sci. Pollut. Res. 2023, 30, 85223–85236. [Google Scholar] [CrossRef]
- Canli, E.G.; Dogan, A.; Canli, M. Serum biomarker levels alter following nanoparticle (Al2O3, CuO, TiO2) exposures in freshwater fish (Oreochromis niloticus). Environ. Toxicol. Pharmacol. 2018, 62, 181–187. [Google Scholar] [CrossRef] [PubMed]
- Chew, S.F.; Poothodiyil, N.K.; Wong, W.P.; Ip, Y.K. Exposure to brackish water, upon feeding, leads to enhanced conservation of nitrogen and increased urea synthesis and retention in the Asian freshwater stingray Himantura signifer. J. Exp. Biol. 2006, 209, 484–492. [Google Scholar] [CrossRef] [PubMed]
- Li, Y.; Zhou, F.; Huang, J.; Yang, L.; Jiang, S.; Yang, Q.; He, J.; Jiang, S. Transcriptome reveals involvement of immune defense, oxidative imbalance, and apoptosis in ammonia-stress response of the black tiger shrimp (Penaeus monodon). Fish Shellfish Immunol. 2018, 83, 162–170. [Google Scholar] [CrossRef]
- Hayashi, S.; Fujiwara, S.; Noguchi, T. Evolution of urate-degrading enzymes in animal peroxisomes. Cell Biochem. Biophys. 2000, 32, 123–129. [Google Scholar] [CrossRef] [PubMed]
- Qi, T.; Wu, L.; Yu, J.; Song, Z.; Liu, F.; Li, J.; Song, X.; Li, X. Acute low-dose phosphate disrupts glycerophospholipid metabolism and induces stress in juvenile turbot (Scophthalmus maximus). Sci. Total Environ. 2023, 861, 160430. [Google Scholar] [CrossRef] [PubMed]
- Zhang, X.; Xiao, J.; Guo, Z.; Zhong, H.; Luo, Y.; Wang, J.; Tang, Z.; Huang, T.; Li, M.; Zhu, J.; et al. Transcriptomics integrated with metabolomics reveals the effect of Lycium barbarum polysaccharide on apoptosis in Nile tilapia (Oreochromis niloticus). Genomics 2022, 114, 229–240. [Google Scholar] [CrossRef]
- Hossain, M.S.; Sony, N.M.; Koshio, S.; Ishikawa, M.; Mian, S.; Kumar, V. Comparative assessment of purine nucleotides adenosine, guanosine and inosine monophosphates as functional supplements on growth and health performances of red sea bream, Pagrus major juvenile. Aquac. Nutr. 2021, 27, 187–197. [Google Scholar] [CrossRef]
- Camici, M.; Garcia-Gil, M.; Pesi, R.; Allegrini, S.; Tozzi, M.G. Purine-Metabolising Enzymes and Apoptosis in Cancer. Cancers 2019, 11, 1354. [Google Scholar] [CrossRef] [PubMed]
- Zhang, H.; Hu, Z.; Li, R.; Wang, Y.; Zhou, J.; Xu, H.; Wang, G.; Qiu, X.; Wang, X. Metabolomic Analysis of the Takifugu Obscurus Gill Under Acute Hypoxic Stress. Animals 2022, 12, 2611. [Google Scholar] [CrossRef] [PubMed]
- Ju, Z.; Liao, G.; Zhang, Y.; Li, N.; Li, X.; Zou, Y.; Yang, W.; Xiong, D. Oxidative stress responses in the respiratory tree and the body wall of sea cucumber Apostichopus japonicus (Selenka) to high temperature. Environ. Sci. Pollut. Res. 2023, 30, 21288–21298. [Google Scholar] [CrossRef] [PubMed]
- Li, S.; Liu, Y.; Li, B.; Ding, L.; Wei, X.; Wang, P.; Chen, Z.; Han, S.; Huang, T.; Wang, B.; et al. Physiological responses to heat stress in the liver of rainbow trout (Oncorhynchus mykiss) revealed by UPLC-QTOF-MS metabolomics and biochemical assays. Ecotox. Environ. Saf. 2022, 242, 113949. [Google Scholar] [CrossRef] [PubMed]
- Han, Y.; Lin, J.; Lv, X.; Xue, S.; Han, Y. Comparison of tolerance between diploid and triploid female rainbow trout under acute ammonia nitrogen stress. J. Northeast Agric. Univ. 2021, 52, 49–58. [Google Scholar]
- Liu, J.; Xue, M.; Morais, S.; He, M.; Wang, H.; Wang, J.; Pastor, J.J.; Gonçalves, R.A.; Liang, X. Effects of a Phytogenic Supplement Containing Olive By-Product and Green Tea Extracts on Growth Performance, Lipid Metabolism, and Hepatic Antioxidant Capacity in Largemouth Bass (Micropterus salmoides) Fed a High Soybean Meal Diet. Antioxidants 2022, 11, 2415. [Google Scholar] [CrossRef] [PubMed]
- Zhao, X.F.; Liang, L.Q.; Liew, H.J.; Chang, Y.M.; Sun, B.; Wang, S.Y.; Mi, B.H.; Zhang, L.M. Identification and Analysis of Long Non-Coding RNAs in Leuciscus waleckii Adapted to Highly Alkaline Conditions. Front. Physiol. 2021, 12, 665268. [Google Scholar] [CrossRef] [PubMed]
- Li, Q.Q.; Xiang, Q.Q.; Lian, L.H.; Chen, Z.Y.; Luo, X.; Ding, C.Z.; Chen, L.Q. Metabolic profiling of nanosilver toxicity in the gills of common carp. Ecotoxicol. Environ. Saf. 2021, 222, 112548. [Google Scholar] [CrossRef] [PubMed]
- Xue, Y.; Jiang, K.; Ou, L.; Shen, M.; Yang, Y.; Lu, J.; Xu, W. Targeting sphingosine kinase 1/2 by a novel dual inhibitor SKI-349 suppresses non-small cell lung cancer cell growth. Cell Death Dis. 2022, 13, 602. [Google Scholar] [CrossRef] [PubMed]
- Liao, Y.; Wang, Z.; Glória, L.S.; Zhang, K.; Zhang, C.; Yang, R.; Luo, X.; Jia, X.; Lai, S.J.; Chen, S.Y. Genome-Wide Association Studies for Growth Curves in Meat Rabbits Through the Single-Step Nonlinear Mixed Model. Front. Genet. 2021, 12, 750939. [Google Scholar] [CrossRef]
- Zhang, X.; Cai, J.; Song, F.; Yang, Z. Prognostic and immunological role of FCER1G in pan-cancer. Pathol. Res. Pract. 2022, 240, 154174. [Google Scholar] [CrossRef]
- Chuang, H.C.; Ding, D.S.; Fan, C.H.; Lin, C.H.; Cheng, C.M. Effect of cell-permeable grouper Manganese Superoxide Dismutase on environmental stress in fish. Protein Expr. Purif. 2021, 187, 105951. [Google Scholar] [CrossRef] [PubMed]
- Jiang, H.; He, K.; Luo, X.; Zhang, M.; Shao, J.; Gan, L.; Lin, Y.; Qin, C.; Zhang, H.; Wei, Q. Chlorogenic acid attenuates inflammation, oxidative stress, apoptosis and protects head kidney macrophage of yellow catfish from ammonia toxicity. Aquac. Res. 2022, 53, 168–177. [Google Scholar] [CrossRef]
- Okechukwu Martin, O.; Akinsanya, B.; Onadeko, A.B.; Adekoya, K.; Isibor, O.P. Oxidative Stress Markers in Parasitized and Non-Parasitized Amietophrynus regularis (Reuss, 1833) Exposed to Multi-Stress Conditions in Lagos Metropolis, Nigeria. Biol. Bull. 2022, 49, S130–S138. [Google Scholar] [CrossRef]
- Saleh, M.M.; Hasan, S.Y.; Al-Shawi, S.G.; Ali, M.H.; Hamza, T.A.; Najm, M.A.A.; Shichiyakh, R.A.; Jalil, A.T.; Narimanizad, F.J.A.o.A.S. Lactobacillus casei (IBRC-M 10,711) ameliorates the growth retardation, oxidative stress, and Immunosuppression induced by malathion toxicity in goldfish (Carassius auratus). Ann. Anim. Sci. 2022, 22, 1311–1322. [Google Scholar] [CrossRef]
- Shi, K.P.; Dong, S.L.; Zhou, Y.G.; Gao, Q.F.; Sun, D.J. Antioxidant responses of rainbow trout with different ploidies to acute temperature stress. J. Appl. Ecol. 2018, 29, 3102–3110. [Google Scholar]
- Meng, X.L.; Cao, H.; Li, H.; Li, K.K.; Yang, G.K.; Zhang, Y.M.; Chang, X.L.; Zhang, X.D.; Zhang, J.X. Effect of dietary honeysuckle (Lonicera caerulea L.) supplementation on lipid metabolism, immunity and intestinal microbiota in grass carp (Ctenopharyngodon idellus). Aquac. Rep. 2022, 23, 101063. [Google Scholar] [CrossRef]
- Shen, M.; Cui, Y.; Wang, R.; Dong, T.; Ye, H.; Wang, S.; Fu, R.; Li, Y. Acute response of Pacific white shrimp Litopenaeus vannamei to high-salinity reductions in osmosis-, metabolism-, and immune-related enzyme activities. Aquac. Int. 2020, 28, 31–39. [Google Scholar] [CrossRef]
- Wang, Y.; Li, W.; Li, L.; Zhang, W.; Lu, W. Effects of salinity on the physiological responses of the large yellow croaker seudosciaena crocea under indoor culture conditions. Aquac. Res. 2016, 47, 3410–3420. [Google Scholar] [CrossRef]
- Liyanage, D.S.; Omeka, W.K.M.; Yang, H.; Lim, C.; Choi, C.Y.; Lee, J. Molecular characterization of fish cytokine IL-17C from Amphiprion clarkii and its immunomodulatory effects on the responses to pathogen-associated molecular patterns and bacterial challenges. Comp. Biochem. Phys. B 2022, 257, 110669. [Google Scholar] [CrossRef] [PubMed]
- Ding, Y.; Ai, C.; Mu, Y.; Ao, J.; Chen, X. Molecular characterization and evolution analysis of five interleukin-17 receptor genes in large yellow croaker Larimichthys crocea. Fish Shellfish Immunol. 2016, 58, 332–339. [Google Scholar] [CrossRef]
- Vellecco, V.; Saviano, A.; Raucci, F.; Casillo, G.M.; Mansour, A.A.; Panza, E.; Mitidieri, E.; Femminella, G.D.; Ferrara, N.; Cirino, G.; et al. Interleukin-17 (IL-17) triggers systemic inflammation, peripheral vascular dysfunction, and related prothrombotic state in a mouse model of Alzheimer’s disease. Pharmacol. Res. 2023, 187, 106595. [Google Scholar] [CrossRef]
- Wang, T.; Liang, J.; Xiang, X.; Yuan, J.; Chen, X.; Xiang, X.; Yang, J. Functional identification and expressional responses of large yellow croaker (Larimichthys crocea) interleukin-8 and its receptor. Fish Shellfish Immunol. 2019, 87, 470–477. [Google Scholar] [CrossRef] [PubMed]
- Zhang, Y.; Zhang, X.; Liang, Z.; Dai, K.; Zhu, M.; Zhang, M.; Pan, J.; Xue, R.; Cao, G.; Tang, J.; et al. Interleukin-17 suppresses grass carp reovirus infection in Ctenopharyngodon idellus kidney cells by activating NF-κB signaling. Aquaculture 2020, 520, 734969. [Google Scholar] [CrossRef]
- Gupta, S.K.; Gupta, A.; Sarkar, B.; Gupta, R.; Kumar, M.; Kumari, A.; Foysal, M.J. Pomegranate (Punica granatum) peel extract supplementation in diet influences growth performance, haemato-immunological responses and cytokine expression in pathogen- aggravated Labeo rohita fingerlings. Aquaculture 2023, 562, 738823. [Google Scholar] [CrossRef]
- Cai, X.; Lymbery, A.J.; Armstrong, N.J.; Gao, C.; Ma, L.; Li, C. Systematic identification and characterization of lncRNAs and lncRNA-miRNA-mRNA networks in the liver of turbot (Scophthalmus maximus L.) induced with Vibrio anguillarum. Fish Shellfish Immunol. 2022, 131, 21–29. [Google Scholar] [CrossRef]
- Zhou, T.; Fang, Z.; Duarte, D.F.C.; Fernandes, S.A.; Lu, Y.; Guo, J.; Gui, L.; Chen, L. Transcriptome Analysis of Immune Response against Streptococcus agalactiae Infection in the Nile Tilapia GIFT Strain. Fishes 2022, 7, 246. [Google Scholar] [CrossRef]
- Wang, H.; Tang, X.; Sheng, X.; Xing, J.; Chi, H.; Zhan, W. Transcriptome analysis reveals temperature-dependent early immune response in flounder (Paralichthys olivaceus) after Hirame novirhabdovirus (HIRRV) infection. Fish Shellfish Immunol. 2020, 107, 367–378. [Google Scholar] [CrossRef] [PubMed]






| 2n | 3n |
|---|---|
| Con | Con |
| CA20 | CA20 |
| CA60 | CA60 |
Disclaimer/Publisher’s Note: The statements, opinions and data contained in all publications are solely those of the individual author(s) and contributor(s) and not of MDPI and/or the editor(s). MDPI and/or the editor(s) disclaim responsibility for any injury to people or property resulting from any ideas, methods, instructions or products referred to in the content. |
© 2024 by the authors. Licensee MDPI, Basel, Switzerland. This article is an open access article distributed under the terms and conditions of the Creative Commons Attribution (CC BY) license (https://creativecommons.org/licenses/by/4.0/).
Share and Cite
Han, S.; Han, L.; Yuan, F.; Liu, W.; Wang, J.; Jin, X.; Sun, Y. Exploring Disparities in Gill Physiological Responses to NaHCO3-Induced Habitat Stress in Triploid and Diploid Crucian Carp (Carassius auratus): A Comprehensive Investigation Through Multi-Omics and Biochemical Analyses. Metabolites 2025, 15, 5. https://doi.org/10.3390/metabo15010005
Han S, Han L, Yuan F, Liu W, Wang J, Jin X, Sun Y. Exploring Disparities in Gill Physiological Responses to NaHCO3-Induced Habitat Stress in Triploid and Diploid Crucian Carp (Carassius auratus): A Comprehensive Investigation Through Multi-Omics and Biochemical Analyses. Metabolites. 2025; 15(1):5. https://doi.org/10.3390/metabo15010005
Chicago/Turabian StyleHan, Shicheng, Lin Han, Fangying Yuan, Wenzhi Liu, Jing Wang, Xiaofeng Jin, and Yanchun Sun. 2025. "Exploring Disparities in Gill Physiological Responses to NaHCO3-Induced Habitat Stress in Triploid and Diploid Crucian Carp (Carassius auratus): A Comprehensive Investigation Through Multi-Omics and Biochemical Analyses" Metabolites 15, no. 1: 5. https://doi.org/10.3390/metabo15010005
APA StyleHan, S., Han, L., Yuan, F., Liu, W., Wang, J., Jin, X., & Sun, Y. (2025). Exploring Disparities in Gill Physiological Responses to NaHCO3-Induced Habitat Stress in Triploid and Diploid Crucian Carp (Carassius auratus): A Comprehensive Investigation Through Multi-Omics and Biochemical Analyses. Metabolites, 15(1), 5. https://doi.org/10.3390/metabo15010005

