Heat Tolerance Differences Between Hu Sheep and Hu Crossbred Sheep in Microbial Community Structure and Metabolism
Abstract
1. Introduction
2. Materials and Methods
2.1. Animals and Sample Collection
2.2. Measurement of Heat Tolerance-Related Environmental and Physiological Indicators
2.3. Measurement of Biochemical Indicators
2.4. Metabolomic Analysis of Serum and Data Processing
2.5. DNA Extraction, 16S rDNA Sequencing, and Sequence Analysis
2.6. Differential Metabolites Validation by UHPLC−MRM-MS Analysis
2.7. Statistical Analysis
3. Results
3.1. Differences in Heat Tolerance-Related Traits Between Hu Sheep and Xinggao Sheep
3.1.1. Under Heat Stress Conditions Hu Sheep Exhibit More Stable Changes in Heat Tolerance Physiological Indicators Compared to Xinggao Sheep
3.1.2. Under Heat Stress Conditions Hu Sheep Exhibit Healthier Biochemical Parameters and Stronger Antioxidant Capacity Compared to Xinggao Sheep
3.2. Untargeted Metabolomic Analysis
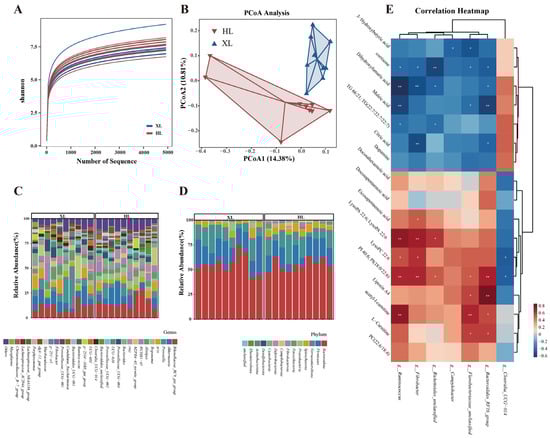
3.3. Microbial Community Composition and Diversity Analysis
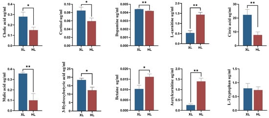
3.4. Targeted Qualitative Validation of Differential Metabolites
3.5. Correlations Between Microbial Communities and Metabolites
4. Discussion
4.1. Differences in Heat Tolerance-Related Traits
4.1.1. Differences in Physiological Indicators of Heat Stress Conditions
4.1.2. Differences in Biochemical Indicators of Heat Stress Conditions
4.2. Metabolic Differences in Heat Stress Conditions
4.2.1. Stress-Related Metabolite Changes
4.2.2. Lipid Metabolism Changes
4.2.3. TCA Cycle-Related Metabolic Changes
4.2.4. Glycerophospholipid Metabolism Changes
4.3. Differences in Gut Microbiota Under Heat Stress Conditions
5. Conclusions
Supplementary Materials
Author Contributions
Funding
Institutional Review Board Statement
Informed Consent Statement
Data Availability Statement
Conflicts of Interest
References
- Tong, S.; Li, X.; Zhang, J.; Bao, Y.; Bao, Y.; Na, L.; Si, A. Spatial and temporal variability in extreme temperature and precipitation events in Inner Mongolia (China) during 1960–2017. Sci. Total Environ. 2019, 649, 75–89. [Google Scholar] [CrossRef] [PubMed]
- Thornton, P.; Nelson, G.; Mayberry, D.; Herrero, M. Impacts of heat stress on global cattle production during the 21st century: A modelling study. Lancet Planet. Health 2022, 6, e192–e201. [Google Scholar] [CrossRef] [PubMed]
- Xu, W.; Meng, Z.; Deng, J.; Sun, X.; Liu, T.; Tang, Y.; Zhang, Z.; Liu, Y.; Zhu, W. Metabonomic identification of serum biomarkers related to heat stress tolerance of sheep. Anim. Sci. J. 2022, 93, e13792. [Google Scholar] [CrossRef]
- Liao, Y.; Hu, R.; Wang, Z.; Peng, Q.; Dong, X.; Zhang, X.; Zou, H.; Pu, Q.; Xue, B.; Wang, L. Metabolomics profiling of serum and urine in three beef cattle breeds revealed different levels of tolerance to heat stress. J. Agric. Food. Chem. 2018, 66, 6926–6935. [Google Scholar] [CrossRef]
- Gu, Z.; Li, L.; Tang, S.; Liu, C.; Fu, X.; Shi, Z.; Mao, H. Metabolomics Reveals that Crossbred Dairy Buffaloes are more Thermotolerant than Holstein cows under Chronic Heat Stress. J. Agric. Food. Chem. 2018, 66, 12889–12897. [Google Scholar] [CrossRef]
- Wen, C.; Wei, S.; Zong, X.; Wang, Y.; Jin, M. Microbiota-gut-brain axis and nutritional strategy under heat stress. Anim. Nutr. 2021, 7, 1329–1336. [Google Scholar] [CrossRef]
- Wang, Z.; Liu, L.; Pang, F.; Zheng, Z.; Teng, Z.; Miao, T.; Fu, T.; Rushdi, H.E.; Yang, L.; Gao, T.; et al. Novel insights into heat tolerance using metabolomic and high-throughput sequencing analysis in dairy cows rumen fluid. Animal 2022, 16, 100478. [Google Scholar] [CrossRef]
- Yadav, B.; Yadav, P.; Kumar, M.; Vasvani, S.; Anand, M.; Kumar, A.; Swain, D.K.; Yadav, S.; Madan, A.K. Effect of heat stress on Rumen microbial diversity and fermentation pattern in Buffalo. Adv. Gut Microbiome Res. 2022, 2022, 1248398. [Google Scholar] [CrossRef]
- Shi, L.; Xu, Y.; Mao, C.; Wang, Z.; Guo, S.; Jin, X.; Yan, S.; Shi, B. Effects of heat stress on antioxidant status and immune function and expression of related genes in lambs. Int. J. Biometeorol. 2020, 64, 2093–2104. [Google Scholar] [CrossRef]
- Gaughan, J.B.; Mader, T.L.; Gebremedhin, K.G. Rethinking heat index tools for livestock. In Environmental Physiology of Livestock; Wiley-Blackwell: Malden, MA, USA, 2012; pp. 243–265. [Google Scholar]
- Wang, L.; Su, S.; Zhao, J.; He, X.; Fu, S.; Wang, B.; Wang, Y.; Wang, D.; Yun, N.; Chen, X. Effects of dietary oat supplementation on carcass traits, muscle metabolites, amino acid profiles, and its association with meat quality of Small-tail Han sheep. Food Chem. 2023, 411, 135456. [Google Scholar] [CrossRef]
- Macías-Cruz, U.; Correa-Calderón, A.; Mellado, M.; Meza-Herrera, C.A.; Aréchiga, C.F.; Avendaño-Reyes, L. Thermoregulatory response to outdoor heat stress of hair sheep females at different physiological state. Int. J. Biometeorol. 2018, 62, 2151–2160. [Google Scholar] [CrossRef] [PubMed]
- Kalyesubula, M.; Mopuri, R.; Rosov, A.; Bommel, G.V.; Dvir, H. Metabolic Effects of Vitamin B1 Therapy under Overnutrition and Undernutrition Conditions in Sheep. Nutrients 2021, 13, 3463. [Google Scholar] [CrossRef] [PubMed]
- Kertz, A.F.; Prewitt, L.R.; Lane, A.G.; Campbell, J.R. Effect of dietary protein intake on creatinine excretion and the creatinine-nitrogen ratio in bovine urine. J. Anim. Sci. 1970, 30, 278–282. [Google Scholar] [CrossRef] [PubMed]
- Aiello, S.E.; Moses, M.A.; Allen, D.G. The Merck Veterinary Manual, 11th ed.; Merck & Co., Inc.: Rahway, NJ, USA, 2016; pp. 3177–3181. [Google Scholar]
- Li, F.K.; Yang, Y.; Jenna, K.; Xia, C.H.; Lv, S.J.; Wei, W.H. Effect of heat stress on the behavioral and physiological patterns of Small-tail Han sheep housed indoors. Trop. Anim. Health Prod. 2018, 50, 1893–1901. [Google Scholar] [CrossRef] [PubMed]
- Hu, L.; Tian, K.; Zhang, T.; Fan, C.; Zhou, P.; Zeng, D.; Zhao, S.; Li, L.; Smith, H.S.; Li, J. Cyanate induces oxidative stress injury and abnormal lipid metabolism in liver through Nrf2/HO-1. Molecules 2019, 24, 3231. [Google Scholar] [CrossRef]
- Lee, J.; Homma, T.; Kurahashi, T.; Kang, E.S.; Fujii, J. Oxidative stress triggers lipid droplet accumulation in primary cultured hepatocytes by activating fatty acid synthesis. Biochem. Biophys. Res. Commun. 2015, 464, 229–235. [Google Scholar] [CrossRef]
- Bagath, M.; Krishnan, G.; Devaraj, C.; Rashamol, V.P.; Pragna, P.; Lees, A.M.; Sejian, V. The impact of heat stress on the immune system in dairy cattle: A review. Res. Vet. Sci. 2019, 126, 94–102. [Google Scholar] [CrossRef]
- Lemal, P.; May, K.; Konig, S.; Schroyen, M.; Gengler, N. Invited review: From heat stress to disease-Immune response and candidate genes involved in cattle thermotolerance. J. Dairy. Sci. 2023, 106, 4471–4488. [Google Scholar] [CrossRef]
- Cui, Y.; Wang, C.; Hao, Y.; Gu, X.; Wang, H. Chronic heat stress induces acute phase responses and serum metabolome changes in finishing pigs. Animals 2019, 9, 395. [Google Scholar] [CrossRef]
- Tejaswi, V.; Balamurugan, B.; Samad, H.A.; Sarkar, M.; Maurya, V.P.; Singh, G. Differential endocrine and antioxidant responses to heat stress among native and crossbred cattle. J. Vet. Behav. 2020, 39, 1–5. [Google Scholar] [CrossRef]
- Archana, P.R.; Sejian, V.; Ruban, W.; Bagath, M.; Krishnan, G.; Aleena, J.; Manjunathareddy, G.B.; Beena, V.; Bhatta, R. Comparative assessment of heat stress induced changes in carcass traits, plasma leptin profile and skeletal muscle myostatin and HSP70 gene expression patterns between indigenous Osmanabadi and Salem Black goat breeds. Meat Sci. 2018, 141, 66–80. [Google Scholar] [CrossRef] [PubMed]
- Bard, B.; Dodge, A.; Joyce, W.; Lawrence, M.; Cooke, S.J.; Gilmour, K.M. Elevated cortisol lowers thermal tolerance but results in limited cardiac remodelling in rainbow trout (Oncorhynchus mykiss) experiencing chronic social stress. J. Exp. Biol. 2021, 224, jeb238683. [Google Scholar] [CrossRef] [PubMed]
- William Tank, A.; Lee Wong, D. Peripheral and central effects of circulating catecholamines. Compr. Physiol. 2011, 5, 1–15. [Google Scholar] [CrossRef]
- Chauhan, N.R.; Kapoor, M.; Singh, L.P.; Gupta, R.K.; Meena, R.C.; Tulsawani, R.; Nanda, S.; Singh, S.B. Heat stress-induced neuroinflammation and aberration in monoamine levels in hypothalamus are associated with temperature dysregulation. Neuroscience 2017, 358, 79–92. [Google Scholar] [CrossRef] [PubMed]
- Burdina, E.V.; Bykov, R.A.; Menshanov, P.N.; Ilinsky, Y.Y.; Gruntenko, N.E. Unique Wolbachia strain wMelPlus increases heat stress resistance in Drosophila melanogaster. Arch. Insect. Biochem. Physiol. 2021, 106, e21776. [Google Scholar] [CrossRef]
- Nakamura, M.T.; Yudell, B.E.; Loor, J.J. Regulation of energy metabolism by long-chain fatty acids. Prog. Lipid Res. 2014, 53, 124–144. [Google Scholar] [CrossRef]
- Swanson, R.M.; Tait, R.G.; Galles, B.M.; Duffy, E.M.; Schmidt, T.B.; Petersen, J.L.; Yates, D.T. Heat stress-induced deficits in growth, metabolic efficiency, and cardiovascular function coincided with chronic systemic inflammation and hypercatecholaminemia in ractopamine-supplemented feedlot lambs. J. Anim. Sci. 2020, 98, skaa168. [Google Scholar] [CrossRef]
- Ihsanullah; Qureshi, M.S.; Suhail, S.M.; Akhtar, S.; Khan, R.U. Postpartum endocrine activities, metabolic attributes and milk yield are influenced by thermal stress in crossbred dairy cows. Int. J. Biometeorol. 2017, 61, 1561–1569. [Google Scholar] [CrossRef]
- Bai, M.; Chen, M.; Zeng, Q.; Lu, S.; Li, P.; Ma, Z.; Lin, N.; Zheng, C.; Zhou, H.; Zeng, S. Up-regulation of hepatic CD36 by increased corticosterone/cortisol levels via GR leads to lipid accumulation in liver and hypertriglyceridaemia during pregnancy. Br. J. Pharmacol. 2022, 179, 4440–4456. [Google Scholar] [CrossRef]
- D’Souza, A.M.; Beaudry, J.L.; Szigiato, A.A.; Trumble, S.J.; Snook, L.A.; Bonen, A.; Giacca, A.; Riddell, M.C. Consumption of a high-fat diet rapidly exacerbates the development of fatty liver disease that occurs with chronically elevated glucocorticoids. Am. J. Physiol.-Gastroint. Liver Physiol. 2012, 302, G850–G863. [Google Scholar] [CrossRef]
- Wang, X.; Menezes, C.J.; Jia, Y.; Xiao, Y.; Venigalla, S.S.K.; Cai, F.; Hsieh, M.H.; Gu, W.; Du, L.; Sudderth, J.; et al. Metabolic inflexibility promotes mitochondrial health during liver regeneration. Science 2024, 384, eadj4301. [Google Scholar] [CrossRef] [PubMed]
- Ranea-Robles, P.; Houten, S.M. The biochemistry and physiology of long-chain dicarboxylic acid metabolism. Biochem. J. 2023, 480, 607–627. [Google Scholar] [CrossRef] [PubMed]
- Chen, Y.; Liu, Y.; Bai, Y.; Xu, S.; Yang, X.; Cheng, B. Intestinal metabolomics of juvenile lenok (Brachymystax lenok) in response to heat stress. Fish Physiol. Biochem. 2022, 48, 1389–1400. [Google Scholar] [CrossRef]
- Zeng, X.; Javid, A.; Tian, G.; Zhang, K.; Bai, S.; Ding, X.; Wang, J.; Lv, L.; Xuan, Y.; Li, S. Metabolomics analysis to interpret changes in physiological and metabolic responses to chronic heat stress in Pekin ducks. Sci. Total Environ. 2024, 912, 169382. [Google Scholar] [CrossRef]
- Ramsay, R.R.; Arduini, A. The carnitine acyltransferases and their role in modulating acyl-CoA pools. Arch. Biochem. Biophys. 1993, 302, 307–314. [Google Scholar] [CrossRef]
- Nelson, A.B.; Queathem, E.D.; Puchalska, P.; Crawford, P.A. Metabolic Messengers: Ketone bodies. Nat. Metab. 2023, 5, 2062–2074. [Google Scholar] [CrossRef]
- Tian, H.; Zheng, N.; Wang, W.; Cheng, J.; Li, S.; Zhang, Y.; Wang, J. Integrated metabolomics study of the milk of heat-stressed lactating dairy cows. Sci. Rep. 2016, 6, 24208. [Google Scholar] [CrossRef]
- Puchalska, P.; Crawford, P.A. Metabolic and signaling roles of ketone bodies in health and disease. Annu. Rev. Nutr. 2021, 41, 49–77. [Google Scholar] [CrossRef]
- Tian, H.; Wang, W.; Zheng, N.; Cheng, J.; Li, S.; Zhang, Y.; Wang, J. Identification of diagnostic biomarkers and metabolic pathway shifts of heat-stressed lactating dairy cows. J. Proteom. 2015, 125, 17–28. [Google Scholar] [CrossRef]
- Fan, C.; Su, D.; Tian, H.; Li, X.; Li, Y.; Ran, L.; Hu, R.; Cheng, J. Liver metabolic perturbations of heat-stressed lactating dairy cows. Asian Australas. J. Anim. Sci. 2018, 31, 1244. [Google Scholar] [CrossRef]
- Knegsel, A.V.; Hammon, H.M.; Bernabucci, U.; Bertoni, G.; Bruckmaier, R.M.; Goselink, R.M.; Gross, J.J.; Kuhla, B.; Metges, C.C.; Parmentier, H.K. Metabolic adaptation during early lactation: Key to cow health, longevity and a sustainable dairy production chain. CABI Rev. 2014, 9, 1–15. [Google Scholar] [CrossRef]
- Raphael, W.; Sordillo, L.M. Dietary polyunsaturated fatty acids and inflammation: The role of phospholipid biosynthesis. Int. J. Mol. Sci. 2013, 14, 21167–21188. [Google Scholar] [CrossRef] [PubMed]
- Hishikawa, D.; Valentine, W.J.; Iizuka Hishikawa, Y.; Shindou, H.; Shimizu, T. Metabolism and functions of docosahexaenoic acid-containing membrane glycerophospholipids. FEBS Lett. 2017, 591, 2730–2744. [Google Scholar] [CrossRef] [PubMed]
- Cholewski, M.; Tomczykowa, M.; Tomczyk, M. A Comprehensive Review of Chemistry, Sources and Bioavailability of Omega-3 Fatty Acids. Nutrients 2018, 10, 1662. [Google Scholar] [CrossRef]
- Chauhan, S.S.; Dunshea, F.R.; Plozza, T.E.; Hopkins, D.L.; Ponnampalam, E.N. The impact of antioxidant supplementation and heat stress on carcass characteristics, muscle nutritional profile and functionality of lamb meat. Animals 2020, 10, 1286. [Google Scholar] [CrossRef]
- Li, Y.; Fu, B.; Zhang, J.; Wang, G.; Gong, W.; Tian, J.; Li, H.; Zhang, K.; Xia, Y.; Li, Z. Effects of heat stress on the chemical composition, oxidative stability, muscle metabolism, and meat quality of Nile tilapia (Oreochromis niloticus). Food Chem. 2023, 426, 136590. [Google Scholar] [CrossRef]
- Lakshmanan, A.P.; Al Zaidan, S.; Bangarusamy, D.K.; Al-Shamari, S.; Elhag, W.; Terranegra, A. Increased relative abundance of ruminoccocus is associated with reduced cardiovascular risk in an obese population. Front. Nutr. 2022, 9, 849005. [Google Scholar] [CrossRef]
- Saad, A.H.; Ahmed, M.S.; Aboubakr, M.; Ghoneim, H.A.; Abdel-Daim, M.M.; Albadrani, G.M.; Arafat, N.; Fadl, S.E.; Abdo, W. Impact of dietary or drinking water Ruminococcus sp. supplementation and/or heat stress on growth, histopathology, and bursal gene expression of broilers. Front. Vet. Sci. 2021, 8, 663577. [Google Scholar] [CrossRef]
- Du, D.; Jiang, W.; Feng, L.; Zhang, Y.; Chen, P.; Wang, C.; Hu, Z. Effect of Saccharomyces cerevisiae culture mitigates heat stress-related dame in dairy cows by multi-omics. Front. Microbiol. 2022, 13, 935004. [Google Scholar] [CrossRef]
- Wexler, H.M. Bacteroides: The good, the bad, and the nitty-gritty. Clin. Microbiol. Rev. 2007, 20, 593–621. [Google Scholar] [CrossRef]
- Guo, R.; Zhang, S.; Chen, J.; Shen, W.; Zhang, G.; Wang, J.; Zhang, F.; Pan, Q.; Xie, T.; Ai, D. Comparison of gut microflora of donkeys in high and low altitude areas. Front. Microbiol. 2022, 13, 964799. [Google Scholar] [CrossRef] [PubMed]
- He, J.; Guo, H.; Zheng, W.; Xue, Y.; Zhao, R.; Yao, W. Heat stress affects fecal microbial and metabolic alterations of primiparous sows during late gestation. J. Anim. Sci. Biotechnol. 2019, 10, 84. [Google Scholar] [CrossRef] [PubMed]
- Turnbaugh, P.J.; Ley, R.E.; Mahowald, M.A.; Magrini, V.; Mardis, E.R.; Gordon, J.I. An obesity-associated gut microbiome with increased capacity for energy harvest. Nature 2006, 444, 1027–1031. [Google Scholar] [CrossRef]
- He, J.; Zheng, W.; Tao, C.; Guo, H.; Xue, Y.; Zhao, R.; Yao, W. Heat stress during late gestation disrupts maternal microbial transmission with altered offspring’s gut microbial colonization and serum metabolites in a pig model. Environ. Pollut. 2020, 266, 115111. [Google Scholar] [CrossRef]
- Kuhn, K.A.; Schulz, H.M.; Regner, E.H.; Severs, E.L.; Hendrickson, J.D.; Mehta, G.; Whitney, A.K.; Ir, D.; Ohri, N.; Robertson, C.E. Bacteroidales recruit IL-6-producing intraepithelial lymphocytes in the colon to promote barrier integrity. Mucosal Immunol. 2018, 11, 357–368. [Google Scholar] [CrossRef]
- Börgeson, E.; McGillicuddy, F.C.; Harford, K.A.; Corrigan, N.; Higgins, D.F.; Maderna, P.; Roche, H.M.; Godson, C. Lipoxin A4 attenuates adipose inflammation. FASEB J. 2012, 26, 4287–4294. [Google Scholar] [CrossRef]
- Gewirtz, A.T.; McCormick, B.; Neish, A.S.; Petasis, N.A.; Gronert, K.; Serhan, C.N.; Madara, J.L. Pathogen-induced chemokine secretion from model intestinal epithelium is inhibited by lipoxin A4 analogs. J. Clin. Investig. 1998, 101, 1860–1869. [Google Scholar] [CrossRef]





| Heat Tolerance Index (HT) | |||
|---|---|---|---|
| Time | XL (MEAN ± SD) | HL (MEAN ± SD) | p-Value |
| 06:00 | 2.00 ± 0.09 | 2.00 ± 0.10 | 0.978 |
| 14:00 | 5.13 ± 0.13 | 4.38 ± 0.22 | <0.01 |
| 19:00 | 4.97 ± 0.16 | 3.62 ± 0.11 | <0.01 |
| Changes in the Concentration or Activity of Biochemical Parameters | |||
|---|---|---|---|
| Items | XL (MEAN ± SD) | HL (MEAN ± SD) | p-Value |
| UN (mmol/L) | 1.57 ± 0.22 | 1.41 ± 0.17 | 0.11 |
| LDH (U/L) | 342.82 ± 82.97 | 318.77 ± 83.30 | 0.53 |
| ALT (U/L) | 18.41 ± 10.50 | 20.03 ± 7.75 | 0.70 |
| AST (U/L) | 92.71 ± 48.92 | 96.49 ± 13.09 | 0.41 |
| ALP (U/L) | 177.83 ± 59.76 | 104.68 ± 50.91 | <0.01 |
| TP (g/L) | 59.34 ± 15.12 | 67.49 ± 14.25 | 0.13 |
| ALB (g/L) | 21.94 ± 3.40 | 23.22 ± 3.57 | 0.42 |
| CHOL (mmol/L) | 1.52 ± 0.41 | 1.62 ± 0.51 | 0.64 |
| Ca2+ (mmol/L) | 2.13 ± 0.33 | 2.25 ± 0.25 | 0.57 |
| Mg (mmol/L) | 0.98 ± 0.21 | 1.12 ± 0.13 | 0.10 |
| P (mmoI/L) | 1.46 ± 0.38 | 1.61 ± 0.33 | 0.34 |
| Cr (μmol/L) | 30.65 ± 4.73 | 38.37 ± 6.40 | <0.05 |
| CK (U/L) | 82.69 ± 61.81 | 71.93 ± 32.91 | 0.88 |
| GLB (g/L) | 37.40 ± 12.38 | 44.27 ± 10.97 | 0.13 |
| Sample | DG (MEAN ± SD) | XH (MEAN ± SD) | p-Value |
|---|---|---|---|
| observed_otus | 204.0 ± 115.61 | 201.4 ± 52.19 | 0.38 |
| shannon | 7.02 ± 0.60 | 7.10 ± 0.44 | 0.38 |
| simpson | 0.99 ± 0.00 | 0.99 ± 0.00 | 0.35 |
| chao1 | 206.21 ± 121.36 | 202.16 ± 52.85 | 0.38 |
| goods_coverage | 1.0 ± 0.00 | 1.0 ± 0.00 | 0.82 |
| Shannon’s evenness | 0.93 ± 0.01 | 0.93 ± 0.01 | 0.55 |
Disclaimer/Publisher’s Note: The statements, opinions and data contained in all publications are solely those of the individual author(s) and contributor(s) and not of MDPI and/or the editor(s). MDPI and/or the editor(s) disclaim responsibility for any injury to people or property resulting from any ideas, methods, instructions or products referred to in the content. |
© 2025 by the authors. Licensee MDPI, Basel, Switzerland. This article is an open access article distributed under the terms and conditions of the Creative Commons Attribution (CC BY) license (https://creativecommons.org/licenses/by/4.0/).
Share and Cite
Yuan, J.-D.; Wang, L.-W.; Fu, S.-Y.; E, R.-G.-L.-T.; Ren, X.-Q.; Sun, H.; Liu, F.; Wang, B.; An, J.-H.; Zhao, M.-R.; et al. Heat Tolerance Differences Between Hu Sheep and Hu Crossbred Sheep in Microbial Community Structure and Metabolism. Metabolites 2025, 15, 40. https://doi.org/10.3390/metabo15010040
Yuan J-D, Wang L-W, Fu S-Y, E R-G-L-T, Ren X-Q, Sun H, Liu F, Wang B, An J-H, Zhao M-R, et al. Heat Tolerance Differences Between Hu Sheep and Hu Crossbred Sheep in Microbial Community Structure and Metabolism. Metabolites. 2025; 15(1):40. https://doi.org/10.3390/metabo15010040
Chicago/Turabian StyleYuan, Jing-Da, Li-Wei Wang, Shao-Yin Fu, Ri-Ge-Li-Tu E, Xiao-Qi Ren, Hua Sun, Fang Liu, Biao Wang, Jiang-Hong An, Meng-Ran Zhao, and et al. 2025. "Heat Tolerance Differences Between Hu Sheep and Hu Crossbred Sheep in Microbial Community Structure and Metabolism" Metabolites 15, no. 1: 40. https://doi.org/10.3390/metabo15010040
APA StyleYuan, J.-D., Wang, L.-W., Fu, S.-Y., E, R.-G.-L.-T., Ren, X.-Q., Sun, H., Liu, F., Wang, B., An, J.-H., Zhao, M.-R., He, J.-F., & He, X.-L. (2025). Heat Tolerance Differences Between Hu Sheep and Hu Crossbred Sheep in Microbial Community Structure and Metabolism. Metabolites, 15(1), 40. https://doi.org/10.3390/metabo15010040
