Ethyl Acetate Extract of Cichorium glandulosum Activates the P21/Nrf2/HO-1 Pathway to Alleviate Oxidative Stress in a Mouse Model of Alcoholic Liver Disease
Abstract
1. Introduction
2. Materials and Methods
2.1. Preparation of the Ethyl Acetate Extract of Cichorium glandulosum (CGE)
2.2. UPLC-Q-Orbitrap-MS Analysis
2.2.1. Sample Preparation
2.2.2. Chromatographic and Mass Spectrometric Conditions
2.2.3. Qualitative Analysis of Compounds
2.3. Animal Experiment
2.3.1. Experimental Design
2.3.2. Establishment of Alcohol-Induced Liver Injury Model
2.3.3. Collection of Animal Samples
2.3.4. Measurement of Body Weight and Liver Index
2.3.5. Histological Observation of Liver Tissue Pathology by H&E Staining
2.3.6. Measurement of Hepatic Function and Inflammatory Indicators
2.3.7. Measurement of Oxidative Stress Markers
2.4. Transcriptomic Experiments and Analysis
2.4.1. Transcriptome Sequencing
2.4.2. RNA-Seq Data Analysis
2.4.3. Screening for Potential Targets of CGE in Alleviating ALD-Induced Oxidative Stress
2.4.4. Gene Ontology (GO) and Kyoto Encyclopedia of Genes and Genomes (KEGG) Analysis
2.4.5. Identification of Key Genes Involved in CGE’s Improvement of Oxidative Stress in ALD Mice
2.5. Network Pharmacology Analysis
2.5.1. Target Prediction for CGE Chemical Components
2.5.2. Target Screening for CGE in Treating ALD-Induced Oxidative Stress
2.5.3. GO and KEGG Analysis
2.5.4. Integrated Transcriptomic and Network Pharmacology Analysis
2.6. Validation of Key Genes Regulated by CGE in Alleviating ALD-Induced Oxidative Stress Using RT-qPCR
2.7. Western Blotting to Detect Protein Targets in the P21/Nrf2/HO-1 Signaling Axis
2.8. Statistical Analysis
3. Results
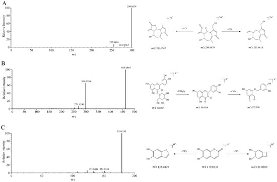
3.1. Identification of CGE Components by UPLC-Q-Orbitrap-MS
3.1.1. Terpenoids
3.1.2. Flavonoids
3.1.3. Phenylpropanoids
3.1.4. Other Compounds
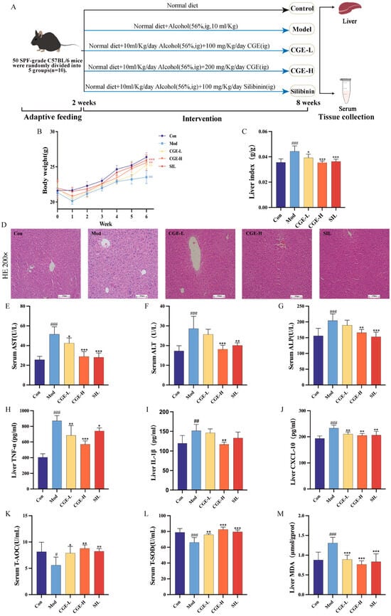
3.2. CGE Alleviates Liver Injury and Enhances Antioxidative Stress Levels in ALD Mice
3.3. Transcriptomic Analysis of CGE’s Antioxidative Effects in ALD Mice
3.4. Network Pharmacology Analysis of CGE’s Antioxidative Effects in ALD Mice
3.5. Integrated Transcriptomic and Network Pharmacology Analysis of CGE’s Antioxidative Mechanisms in ALD Mice
3.6. CGE Mitigates Oxidative Stress in ALD Mice by Activating the P21/Nrf2/HO-1 Signaling Axis and Regulating Multiple Genes
4. Discussion
5. Conclusions
Supplementary Materials
Author Contributions
Funding
Institutional Review Board Statement
Informed Consent Statement
Data Availability Statement
Acknowledgments
Conflicts of Interest
References
- Devarbhavi, H.; Asrani, S.K.; Arab, J.P.; Nartey, Y.A.; Pose, E.; Kamath, P.S. Global Burden of Liver Disease: 2023 Update. J. Hepatol. 2023, 79, 516–537. [Google Scholar] [CrossRef]
- Huang, D.Q.; Mathurin, P.; Cortez-Pinto, H.; Loomba, R. Global Epidemiology of Alcohol-Associated Cirrhosis and HCC: Trends, Projections and Risk Factors. Nat. Rev. Gastroenterol. Hepatol. 2023, 20, 37–49. [Google Scholar] [CrossRef]
- Niu, X.; Zhu, L.; Xu, Y.; Zhang, M.; Hao, Y.; Ma, L.; Li, Y.; Xing, H. Global Prevalence, Incidence, and Outcomes of Alcohol Related Liver Diseases: A Systematic Review and Meta-Analysis. BMC Public Health 2023, 23, 859. [Google Scholar] [CrossRef]
- Tsermpini, E.E.; Plemenitaš Ilješ, A.; Dolžan, V. Alcohol-Induced Oxidative Stress and the Role of Antioxidants in Alcohol Use Disorder: A Systematic Review. Antioxidants 2022, 11, 1374. [Google Scholar] [CrossRef]
- Lai, W. Oxidative Stress in Alcoholic Liver Disease, Focusing on Proteins, Nucleic Acids, and Lipids: A Review. Int. J. Biol. Macromol. 2024, 278, 134809. [Google Scholar] [CrossRef]
- Seitz, H.K.; Bataller, R.; Cortez-Pinto, H.; Gao, B.; Gual, A.; Lackner, C.; Mathurin, P.; Mueller, S.; Szabo, G.; Tsukamoto, H. Alcoholic Liver Disease. Nat. Rev. Dis. Primers 2018, 4, 17. [Google Scholar] [CrossRef]
- Singh, M.; Hussain, T.; Firdous, H.; Shaikh, S.; Danish Rizvi, S.M.; Moin, A.; Khan, M.; Kamal, M.A. Preclinical Hepatoprotective Effect of Herbalism Against Ethanol Induced Hepatotoxicity: A Review. Curr. Drug Metab. 2018, 19, 1002–1011. [Google Scholar] [CrossRef]
- Sun, J.; Fu, J.; Li, L. Nrf2 in Alcoholic Liver Disease. Toxicol. Appl. Pharm. 2018, 357, 62–69. [Google Scholar] [CrossRef]
- Xia, N.; Ding, Z.; Dong, M.; Li, S.; Liu, J.; Xue, H.; Wang, Z.; Lu, J.; Chen, X. Protective Effects of Lycium Ruthenicum Murray against Acute Alcoholic Liver Disease in Mice via the Nrf2/HO-1/NF-κB Signaling Pathway. Pharmaceuticals 2024, 17, 497. [Google Scholar] [CrossRef]
- Zhang, X.; Dong, Z.; Fan, H.; Yang, Q.; Yu, G.; Pan, E.; He, N.; Li, X.; Zhao, P.; Fu, M.; et al. Scutellarin Prevents Acute Alcohol-Induced Liver Injury via Inhibiting Oxidative Stress by Regulating the Nrf2/HO-1 Pathway and Inhibiting Inflammation by Regulating the AKT, P38 MAPK/NF-κB Pathways. J. Zhejiang Univ. Sci. B 2023, 24, 617–631. [Google Scholar] [CrossRef]
- State Pharmacopoeia Commission. Pharmacopoeia of the People’s Republic of China; China Pharmaceutical Science and Technology Press: Beijing, China, 2020. [Google Scholar]
- Gulimila, M.Y.; Gulinazi, A. Observation of 61 Cases of Fatty Liver Treated with Uyghur Medicine Qingre Kasan Granules. J. Med. Pharm. Chin. Minor. 2014, 20, 12–13. [Google Scholar] [CrossRef]
- Yang, J.; Lei, Y.; Yan, J.; Zhong, Y.; Abudurexiti, A.; Tan, H.; Ye, Y.; Zhang, R.; Tong, F.; Ma, X. Research Progress on the Homologous Effects of Cichorium Glandulosum Boiss. et Huet on Medicine and Food: A Review. Nat. Prod. Commun. 2024, 19, 1934578X241248237. [Google Scholar] [CrossRef]
- Li, M.; Xie, G.; Ding, Y.; Ma, J.; Liu, Q.; Wang, Y.; Peng, Z.; Sun, J.; Shang, J. Chemometric Discrimination of Cichorium Glandulosum Boiss. et Huet and Cichorium intybus L. via Their Metabolic Profiling, Antioxidative, and Hypoglycemic Activities. Foods 2023, 12, 901. [Google Scholar] [CrossRef]
- Süntar, I.; Küpeli Akkol, E.; Keles, H.; Yesilada, E.; Sarker, S.D.; Baykal, T. Comparative Evaluation of Traditional Prescriptions from Cichorium intybus L. for Wound Healing: Stepwise Isolation of an Active Component by In Vivo Bioassay and Its Mode of Activity. J. Ethnopharmacol. 2012, 143, 299–309. [Google Scholar] [CrossRef]
- Han, C.; Wu, X.; Zou, N.; Zhang, Y.; Yuan, J.; Gao, Y.; Chen, W.; Yao, J.; Li, C.; Hou, J.; et al. Cichorium Pumilum Jacq Extract Inhibits LPS-Induced Inflammation via MAPK Signaling Pathway and Protects Rats From Hepatic Fibrosis Caused by Abnormalities in the Gut-Liver Axis. Front. Pharmacol. 2021, 12, 683613. [Google Scholar] [CrossRef]
- Häkkinen, S.T.; Soković, M.; Nohynek, L.; Ćirić, A.; Ivanov, M.; Stojković, D.; Tsitko, I.; Matos, M.; Baixinho, J.P.; Ivasiv, V.; et al. Chicory Extracts and Sesquiterpene Lactones Show Potent Activity against Bacterial and Fungal Pathogens. Pharmaceuticals 2021, 14, 941. [Google Scholar] [CrossRef]
- Zhong, Y.W.; Qi, S.W.; Yan, J.L.; Ma, X. Improvement of Lipid Metabolism and Oxidative Stress Levels in Obese Mice Induced by High-Fat Diet by Lactucin and Lactucopicrin. China Food Addit. 2024, 35, 141–149. [Google Scholar] [CrossRef]
- Nie, J.; Qin, X.; Li, Z. Revealing the Anti-Melanoma Mechanism of n-BuOH Fraction from the Red Kidney Bean Coat Extract Based on Network Pharmacology and Transcriptomic Approach. Food Res. Int. 2021, 140, 109880. [Google Scholar] [CrossRef]
- Li, X.; Liu, Z.; Liao, J.; Chen, Q.; Lu, X.; Fan, X. Network Pharmacology Approaches for Research of Traditional Chinese Medicines. Chin. J. Nat. Med. 2023, 21, 323–332. [Google Scholar] [CrossRef]
- Cai, F.-F. Yinchenhao Decoction Suppresses Rat Liver Fibrosis Involved in an Apoptosis Regulation Mechanism Based on Network Pharmacology and Transcriptomic Analysis. Biomed. Pharmacother. 2019, 114, 108863. [Google Scholar] [CrossRef]
- Aibaidula, Y.; Aimaiti, M.; Tan, H.; Chen, B.; Yang, J.; Ma, X. Lactucin & Lactucopicrin Ameliorates FFA-Induced Steatosis in HepG2 Cells via Modulating Lipid Metabolism. J. Pharmacol. Sci. 2022, 150, 110–122. [Google Scholar] [CrossRef]
- Franz, M.; Rodriguez, H.; Lopes, C.; Zuberi, K.; Montojo, J.; Bader, G.D.; Morris, Q. GeneMANIA Update 2018. Nucleic Acids Res. 2018, 46, W60–W64. [Google Scholar] [CrossRef]
- Salete-Granado, D.; Carbonell, C.; Puertas-Miranda, D.; Vega-Rodríguez, V.-J.; García-Macia, M.; Herrero, A.B.; Marcos, M. Autophagy, Oxidative Stress, and Alcoholic Liver Disease: A Systematic Review and Potential Clinical Applications. Antioxidants 2023, 12, 1425. [Google Scholar] [CrossRef]
- Charlton, N.C.; Mastyugin, M.; Török, B.; Török, M. Structural Features of Small Molecule Antioxidants and Strategic Modifications to Improve Potential Bioactivity. Molecules 2023, 28, 1057. [Google Scholar] [CrossRef]
- Tie, F.; Ding, J.; Hu, N.; Dong, Q.; Chen, Z.; Wang, H. Kaempferol and Kaempferide Attenuate Oleic Acid-Induced Lipid Accumulation and Oxidative Stress in HepG2 Cells. Int. J. Mol. Sci. 2021, 22, 8847. [Google Scholar] [CrossRef]
- Iranshahy, M.; Iranshahi, M.; Abtahi, S.R.; Karimi, G. The Role of Nuclear Factor Erythroid 2-Related Factor 2 in Hepatoprotective Activity of Natural Products: A Review. Food Chem. Toxicol. 2018, 120, 261–276. [Google Scholar] [CrossRef]
- Luo, Y.; Chang, T.; Huang, S.; Xiang, J.; Tang, S.; Shen, H. Protective Effects and Mechanisms of Esculetin against H2O2-Induced Oxidative Stress, Apoptosis, and Pyroptosis in Human Hepatoma HepG2 Cells. Molecules 2024, 29, 1415. [Google Scholar] [CrossRef]
- Crabb, D.W.; Im, G.Y.; Szabo, G.; Mellinger, J.L.; Lucey, M.R. Diagnosis and Treatment of Alcohol-Associated Liver Diseases: 2019 Practice Guidance From the American Association for the Study of Liver Diseases. Hepatology 2020, 71, 306–333. [Google Scholar] [CrossRef]
- Hyun, J.; Han, J.; Lee, C.; Yoon, M.; Jung, Y. Pathophysiological Aspects of Alcohol Metabolism in the Liver. Int. J. Mol. Sci. 2021, 22, 5717. [Google Scholar] [CrossRef]
- Gissen, P.; Arias, I.M. Structural and Functional Hepatocyte Polarity and Liver Disease. J. Hepatol. 2015, 63, 1023–1037. [Google Scholar] [CrossRef]
- Dasgupta, D.; Ghosh, S.; Dey, I.; Majumdar, S.; Chowdhury, S.; Das, S.; Banerjee, S.; Saha, M.; Ghosh, A.; Roy, N.; et al. Influence of Polymorphisms in TNF-α and IL1β on Susceptibility to Alcohol Induced Liver Diseases and Therapeutic Potential of miR-124-3p Impeding TNF-α/IL1β Mediated Multi-Cellular Signaling in Liver Microenvironment. Front. Immunol. 2023, 14, 1241755. [Google Scholar] [CrossRef]
- Ayala, A.; Muñoz, M.F.; Argüelles, S. Lipid Peroxidation: Production, Metabolism, and Signaling Mechanisms of Malondialdehyde and 4-Hydroxy-2-Nonenal. Oxid. Med. Cell. Longev. 2014, 2014, 360438. [Google Scholar] [CrossRef]
- Yang, C.; Liao, A.-M.; Cui, Y.; Yu, G.; Hou, Y.; Pan, L.; Chen, W.; Zheng, S.; Li, X.; Ma, J.; et al. Wheat Embryo Globulin Protects against Acute Alcohol-Induced Liver Injury in Mice. Food Chem. Toxicol. 2021, 153, 112240. [Google Scholar] [CrossRef]
- Loboda, A.; Damulewicz, M.; Pyza, E.; Jozkowicz, A.; Dulak, J. Role of Nrf2/HO-1 System in Development, Oxidative Stress Response and Diseases: An Evolutionarily Conserved Mechanism. Cell. Mol. Life Sci. 2016, 73, 3221–3247. [Google Scholar] [CrossRef] [PubMed]
- Czibik, G.; Derumeaux, G.; Sawaki, D.; Valen, G.; Motterlini, R. Heme Oxygenase-1: An Emerging Therapeutic Target to Curb Cardiac Pathology. Basic Res. Cardiol. 2014, 109, 450. [Google Scholar] [CrossRef]
- Chen, W.; Sun, Z.; Wang, X.-J.; Jiang, T.; Huang, Z.; Fang, D.; Zhang, D.D. Direct Interaction between Nrf2 and p21Cip1/WAF1 Upregulates the Nrf2-Mediated Antioxidant Response. Mol. Cell 2009, 34, 663–673. [Google Scholar] [CrossRef]
- Silva-Islas, C.A.; Maldonado, P.D. Canonical and Non-Canonical Mechanisms of Nrf2 Activation. Pharmacol. Res. 2018, 134, 92–99. [Google Scholar] [CrossRef]
- Villeneuve, N.F.; Sun, Z.; Chen, W.; Zhang, D.D. Nrf2 and P21 Regulate the Fine Balance between Life and Death by Controlling ROS Levels. Cell Cycle 2009, 8, 3255–3256. [Google Scholar] [CrossRef]
- Jiang, D.; Cope, A.L.; Zhang, J.; Pennell, M.W. On the Decoupling of Evolutionary Changes in mRNA and Protein Levels. Mol. Biol. Evol. 2023, 40, msad169. [Google Scholar] [CrossRef]
- Chen, S.; Ye, J.; Lin, Y.; Chen, W.; Huang, S.; Yang, Q.; Qian, H.; Gao, S.; Hua, C. Crucial Roles of RSAD2/Viperin in Immunomodulation, Mitochondrial Metabolism and Autoimmune Diseases. Inflammation 2024, 9, 1. [Google Scholar] [CrossRef]
- Zhang, Y.; Wang, X.; Li, Z.; Liu, Q.; Chen, J.; Wang, Y. B-Cell Lymphoma 6 Alleviates Nonalcoholic Fatty Liver Disease in Mice through Suppression of Fatty Acid Transporter CD36. Int. J. Mol. Sci. 2023, 24, 123456. [Google Scholar] [CrossRef]
- Wolpe, A.G.; Luse, M.A.; Baryiames, C.; Schug, W.J.; Wolpe, J.B.; Johnstone, S.R.; Dunaway, L.S.; Juśkiewicz, Z.J.; Loeb, S.A.; Askew Page, H.R.; et al. Pannexin-3 Stabilizes the Transcription Factor Bcl6 in a Channel-Independent Manner to Protect against Vascular Oxidative Stress. Sci. Signal. 2024, 17, eadg2622. [Google Scholar] [CrossRef]
- Corrêa-Giannella, M.L.; Machado, U.F. SLC2A4 Gene: A Promising Target for Pharmacogenomics of Insulin Resistance. Pharmacogenomics 2013, 14, 847–850. [Google Scholar] [CrossRef]
- Liemburg-Apers, D.C. Interactions between Mitochondrial Reactive Oxygen Species and Cellular Glucose Metabolism. Arch. Toxicol. 2015, 89, 1209–1226. [Google Scholar] [CrossRef]
- Ito, T.; Shrestha, B.; Kakihana, Y.; Maruyama, I. Recombinant Thrombomodulin Alleviates Oxidative Stress without Compromising Host Resistance to Infection in Rats Infected with Methicillin-Resistant Staphylococcus aureus. Sci. Rep. 2020, 10, 17413. [Google Scholar] [CrossRef]
- Yang, S.-M.; Ka, S.-M.; Wu, H.-L.; Yeh, Y.-C.; Kuo, C.-H.; Hua, K.-F.; Shi, G.-Y.; Hung, Y.-J.; Hsiao, F.-C.; Yang, S.-S.; et al. Thrombomodulin Domain 1 Ameliorates Diabetic Nephropathy in Mice via Anti-NF-κB/NLRP3 Inflammasome-Mediated Inflammation, Enhancement of NRF2 Antioxidant Activity and Inhibition of Apoptosis. Diabetologia 2014, 57, 424–434. [Google Scholar] [CrossRef] [PubMed]
- Pan, C.C. Antagonizing the Irreversible Thrombomodulin-Initiated Proteolytic Signaling Alleviates Age-Related Liver Fibrosis via Senescent Cell Killing. Cell Res. 2023, 33, 516–532. [Google Scholar] [CrossRef]
- Maeso-Díaz, R.; Du, K.; Pan, C.; Guy, C.D.; Oh, S.H.; Chen, T.; Wang, L.; Ko, D.C.; Tang, L.; Dutta, R.K.; et al. Targeting Senescent Hepatocytes Using the THBD-PAR1 Inhibitor Vorapaxar Ameliorates NAFLD Progression. Hepatology 2024, 78, 1209–1222. [Google Scholar] [CrossRef]
- Zhang, Y.; Tang, H.-M.; Liu, C.-F.; Yuan, X.-F.; Wang, X.-Y.; Ma, N.; Xu, G.-F.; Wang, S.-P.; Deng, J.; Wang, X. TGF-β3 Induces Autophagic Activity by Increasing ROS Generation in a NOX4-Dependent Pathway. Mediat. Inflamm. 2019, 2019, 3153240. [Google Scholar] [CrossRef]








Disclaimer/Publisher’s Note: The statements, opinions and data contained in all publications are solely those of the individual author(s) and contributor(s) and not of MDPI and/or the editor(s). MDPI and/or the editor(s) disclaim responsibility for any injury to people or property resulting from any ideas, methods, instructions or products referred to in the content. |
© 2025 by the authors. Licensee MDPI, Basel, Switzerland. This article is an open access article distributed under the terms and conditions of the Creative Commons Attribution (CC BY) license (https://creativecommons.org/licenses/by/4.0/).
Share and Cite
Qi, S.; Zhang, C.; Yan, J.; Ma, X.; Zhong, Y.; Hou, W.; Zhang, J.; Pang, T.; Ma, X. Ethyl Acetate Extract of Cichorium glandulosum Activates the P21/Nrf2/HO-1 Pathway to Alleviate Oxidative Stress in a Mouse Model of Alcoholic Liver Disease. Metabolites 2025, 15, 41. https://doi.org/10.3390/metabo15010041
Qi S, Zhang C, Yan J, Ma X, Zhong Y, Hou W, Zhang J, Pang T, Ma X. Ethyl Acetate Extract of Cichorium glandulosum Activates the P21/Nrf2/HO-1 Pathway to Alleviate Oxidative Stress in a Mouse Model of Alcoholic Liver Disease. Metabolites. 2025; 15(1):41. https://doi.org/10.3390/metabo15010041
Chicago/Turabian StyleQi, Shuwen, Chunzi Zhang, Junlin Yan, Xiaoyan Ma, Yewei Zhong, Wenhui Hou, Juan Zhang, Tuxia Pang, and Xiaoli Ma. 2025. "Ethyl Acetate Extract of Cichorium glandulosum Activates the P21/Nrf2/HO-1 Pathway to Alleviate Oxidative Stress in a Mouse Model of Alcoholic Liver Disease" Metabolites 15, no. 1: 41. https://doi.org/10.3390/metabo15010041
APA StyleQi, S., Zhang, C., Yan, J., Ma, X., Zhong, Y., Hou, W., Zhang, J., Pang, T., & Ma, X. (2025). Ethyl Acetate Extract of Cichorium glandulosum Activates the P21/Nrf2/HO-1 Pathway to Alleviate Oxidative Stress in a Mouse Model of Alcoholic Liver Disease. Metabolites, 15(1), 41. https://doi.org/10.3390/metabo15010041
