Depth of Interbreed Difference in Postmortem Bovine Muscle Determined by CE-FT/MS and LC-FT/MS Metabolomics
Abstract
1. Introduction
2. Materials and Methods
2.1. Animals
2.2. Muscle Samples
2.3. CE-FT/MS Measurement
2.4. UHPLC-FT/MS Measurement
2.5. Data Analysis of MS Measurement Results
2.6. Statistical Analyses
3. Results
3.1. Interbreed Differences in the Neck Muscle Metabolome between JBR and JBL Cattle
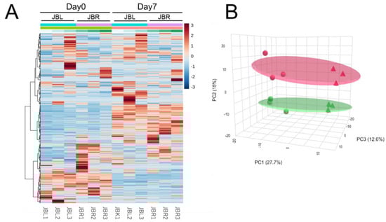
3.1.1. Overview of CE-FT/MS Metabolomics Results
3.1.2. Differences in CE-FT/MS Metabolome Profiles between Cattle Breeds
3.1.3. Differences in LC-FT/MS Metabolome Profiles between Cattle Breeds
3.2. Postmortem Changes in the Neck Muscle Metabolome of JBR and JBL Cattle
3.2.1. Changes in CE-FT/MS Metabolomic Profiles
3.2.2. Changes in LC-FT/MS Metabolomic Profiles
4. Discussion
5. Conclusion
Supplementary Materials
Author Contributions
Funding
Institutional Review Board Statement
Informed Consent Statement
Data Availability Statement
Acknowledgments
Conflicts of Interest
Abbreviation
References
- Muroya, S. An insight into farm animal skeletal muscle metabolism based on a metabolomics approach. Meat Sci. 2023, 195, 108995. [Google Scholar] [CrossRef]
- Schiaffino, S.; Reggiani, C. Fiber types in mammalian skeletal muscles. Physiol. Rev. 2011, 91, 1447–1531. [Google Scholar] [CrossRef] [PubMed]
- Murgia, M.; Nagaraj, N.; Deshmukh, A.S.; Zeiler, M.; Cancellara, P.; Moretti, I.; Reggiani, C.; Schiaffino, S.; Mann, M. Single muscle fiber proteomics reveals unexpected mitochondrial specialization. EMBO Rep. 2015, 16, 387–395. [Google Scholar] [CrossRef]
- Terasaki, M.; Kajikawa, M.; Fujita, E.; Ishii, K. Studies on the flavor of meats, Part I. Formation and degradation of inosinic acids in meats. Agric. Biol. Chem. 1965, 29, 208–215. [Google Scholar]
- Watanabe, A.; Tsuneishi, E.; Takimoto, Y. Analysis of ATP and Its Breakdown Products in Beef by Reversed-Phase HPLC. J. Food Sci. 1989, 54, 1169–1172. [Google Scholar] [CrossRef]
- Muroya, S.; Oe, M.; Nakajima, I.; Ojima, K.; Chikuni, K. CE-TOF MS-based metabolomic profiling revealed characteristic metabolic pathways in postmortem porcine fast and slow type muscles. Meat Sci. 2014, 98, 726–735. [Google Scholar] [CrossRef]
- Meinert, L.; Tikk, K.; Tikk, M.; Brockhoff, P.B.; Bredie, W.L.; Bjergegaard, C.; Aaslyng, M.D. Flavour development in pork. Influence of flavour precursor concentrations in longissimus dorsi from pigs with different raw meat qualities. Meat Sci. 2009, 81, 255–262. [Google Scholar] [CrossRef] [PubMed]
- Tikk, M.; Tikk, K.; Tørngren, M.A.; Meinert, L.; Aaslyng, M.D.; Karlsson, A.H.; Andersen, H.J. Development of inosine monophosphate and its degradation products during aging of pork of different qualities in relation to basic taste and retronasal flavor perception of the meat. J. Agric. Food Chem. 2006, 54, 7769–7777. [Google Scholar] [CrossRef] [PubMed]
- Muroya, S.; Ueda, S.; Komatsu, T.; Miyakawa, T.; Ertbjerg, P. MEATabolomics: Muscle and Meat Metabolomics in Domestic Animals. Metabolites 2020, 10, 188. [Google Scholar] [CrossRef]
- Ritota, M.; Casciani, L.; Failla, S.; Valentini, M. HRMAS-NMR spectroscopy and multivariate analysis meat characterisation. Meat Sci. 2012, 92, 754–761. [Google Scholar] [CrossRef]
- Straadt, I.K.; Aaslyng, M.D.; Bertram, H.C. An NMR-based metabolomics study of pork from different crossbreeds and relation to sensory perception. Meat Sci. 2014, 96 Pt A, 719–728. [Google Scholar] [CrossRef]
- Antonelo, D.S.; Cônsolo, N.R.B.; Gómez, J.F.M.; Beline, M.; Goulart, R.S.; Corte, R.; Colnago, L.A.; Schilling, M.W.; Gerrard, D.E.; Silva, S.L. Metabolite profile and consumer sensory acceptability of meat from lean Nellore and Angus × Nellore crossbreed cattle fed soybean oil. Food Res. Int. 2020, 132, 109056. [Google Scholar] [CrossRef]
- Gotoh, T.; Nishimura, T.; Kuchida, K.; Mannen, H. The Japanese Wagyu beef industry: Current situation and future prospects—A review. Asian-Australas. J. Anim. Sci. 2018, 31, 933–950. [Google Scholar] [CrossRef] [PubMed]
- Muroya, S.; Nomura, R.; Nagai, H.; Ojima, K.; Matsukawa, K. Metabolomic profiling of postmortem aged muscle in Japanese Brown beef cattle revealed an interbreed difference from Japanese Black beef. Anim. Biosci. 2023, 36, 506–520. [Google Scholar] [CrossRef] [PubMed]
- Honda, T.; Fujii, T.; Nomura, T.; Mukai, F. Evaluation of genetic diversity in Japanese Brown cattle population by pedigree analysis. J. Anim. Breed. Genet. = Z. Tierz. Zucht. 2006, 123, 172–179. [Google Scholar] [CrossRef] [PubMed]
- Noguchi, T.; Kikuchi, M.; Abe, S. A Study on the New Effort and Achievement of Beef Cattle Area in Supply of Japanese Brown: Focusing on “Tosa Akaushi” of Kochi Prefecture. Agric. Mark. J. Jpn. 2015, 24, 54–60. [Google Scholar]
- Kodani, Y.; Miyakawa, T.; Komatsu, T.; Tanokura, M. NMR-based metabolomics for simultaneously evaluating multiple determinants of primary beef quality in Japanese Black cattle. Sci. Rep. 2017, 7, 1297. [Google Scholar] [CrossRef] [PubMed]
- Ma, D.; Kim, Y.H.B.; Cooper, B.; Oh, J.H.; Chun, H.; Choe, J.H.; Schoonmaker, J.P.; Ajuwon, K.; Min, B. Metabolomics Profiling to Determine the Effect of Postmortem Aging on Color and Lipid Oxidative Stabilities of Different Bovine Muscles. J. Agric. Food Chem. 2017, 65, 6708–6716. [Google Scholar] [CrossRef]
- Yu, Q.; Tian, X.; Shao, L.; Li, X.; Dai, R. Targeted metabolomics to reveal muscle-specific energy metabolism between bovine longissimus lumborum and psoas major during early postmortem periods. Meat Sci. 2019, 156, 166–173. [Google Scholar] [CrossRef]
- Muroya, S.; Oe, M.; Ojima, K.; Watanabe, A. Metabolomic approach to key metabolites characterizing postmortem aged loin muscle of Japanese Black (Wagyu) cattle. Asian-Australas. J. Anim. Sci. 2019, 32, 1172–1185. [Google Scholar] [CrossRef]
- Mottram, D.S. Flavour formation in meat and meat products: A review. Food Chem. 1998, 62, 415–424. [Google Scholar] [CrossRef]
- National Agriculture and Food Research Organization. Japanese Feeding Standard for Beef Cattle, 2008th ed.; Japan Livestock Industry Association: Tokyo, Japan, 2009. (In Japanese) [Google Scholar]
- Sasaki, K.; Sagawa, H.; Suzuki, M.; Yamamoto, H.; Tomita, M.; Soga, T.; Ohashi, Y. Metabolomics Platform with Capillary Electrophoresis Coupled with High-Resolution Mass Spectrometry for Plasma Analysis. Anal. Chem. 2019, 91, 1295–1301. [Google Scholar] [CrossRef]
- Huff Lonergan, E.; Zhang, W.; Lonergan, S.M. Biochemistry of postmortem muscle–lessons on mechanisms of meat tenderization. Meat Sci. 2010, 86, 184–195. [Google Scholar] [CrossRef]
- Muroya, S.; Ertbjerg, P.; Pomponio, L.; Christensen, M. Desmin and troponin T are degraded faster in type IIb muscle fibers than in type I fibers during postmortem aging of porcine muscle. Meat Sci. 2010, 86, 764–769. [Google Scholar] [CrossRef]
- Kitamura, S.; Muroya, S.; Tanabe, S.; Okumura, T.; Chikuni, K.; Nishimura, T. Mechanism of production of troponin T fragments during postmortem aging of porcine muscle. J. Agric. Food Chem. 2005, 53, 4178–4181. [Google Scholar] [CrossRef]
- Zhang, M.; Su, R.; Corazzin, M.; Hou, R.; Zhang, Y.; Sun, L.; Hu, G.; Dou, L.; Guo, Y.; Su, L.; et al. Lipid transformation during postmortem chilled aging in Mongolian sheep using lipidomics. Food Chem. 2023, 405 Pt B, 134882. [Google Scholar] [CrossRef]
- Bonnefont, J.P.; Djouadi, F.; Prip-Buus, C.; Gobin, S.; Munnich, A.; Bastin, J. Carnitine palmitoyltransferases 1 and 2: Biochemical, molecular and medical aspects. Mol. Asp. Med. 2004, 25, 495–520. [Google Scholar] [CrossRef]
- Drynan, L.; Quant, P.A.; Zammit, V.A. Flux control exerted by mitochondrial outer membrane carnitine palmitoyltransferase over β-oxidation, ketogenesis and tricarboxylic acid cycle activity in hepatocytes isolated from rats in different metabolic states. Biochem. J. 1996, 317, 791–795. [Google Scholar] [CrossRef]
- Xu, L.; Liu, C.; Li, S.; Xu, J.; Liu, H.; Zheng, X.; Zhang, D.; Chen, L. Association of lipidome evolution with the corresponding volatile characteristics of postmortem lamb during chilled storage. Food Res. Int. (Ott. Ont.) 2023, 169, 112916. [Google Scholar] [CrossRef]
- Zou, B.; Shao, L.; Yu, Q.; Zhao, Y.; Li, X.; Dai, R. Changes of mitochondrial lipid molecules, structure, cytochrome c and ROS of beef Longissimus lumborum and Psoas major during postmortem storage and their potential associations with beef quality. Meat Sci. 2023, 195, 109013. [Google Scholar] [CrossRef]
- Alevriadou, B.R.; Patel, A.; Noble, M.; Ghosh, S.; Gohil, V.M.; Stathopulos, P.B.; Madesh, M. Molecular nature and physiological role of the mitochondrial calcium uniporter channel. Am. J. Physiol. Cell Physiol. 2021, 320, C465–C482. [Google Scholar] [CrossRef]
- Ghosh, S.; Basu Ball, W.; Madaris, T.R.; Srikantan, S.; Madesh, M.; Mootha, V.K.; Gohil, V.M. An essential role for cardiolipin in the stability and function of the mitochondrial calcium uniporter. Proc. Natl. Acad. Sci. USA 2020, 117, 16383–16390. [Google Scholar] [CrossRef]
- Mitacek, R.M.; Ke, Y.; Prenni, J.E.; Jadeja, R.; VanOverbeke, D.L.; Mafi, G.G.; Ramanathan, R. Mitochondrial Degeneration, Depletion of NADH, and Oxidative Stress Decrease Color Stability of Wet-Aged Beef Longissimus Steaks. J. Food Sci. 2019, 84, 38–50. [Google Scholar] [CrossRef]
- Wang, B.; Wu, L.; Chen, J.; Dong, L.; Chen, C.; Wen, Z.; Hu, J.; Fleming, I.; Wang, D.W. Metabolism pathways of arachidonic acids: Mechanisms and potential therapeutic targets. Signal Transduct. Target. Ther. 2021, 6, 94. [Google Scholar] [CrossRef]
- Kusaczuk, M. Tauroursodeoxycholate-Bile Acid with Chaperoning Activity: Molecular and Cellular Effects and Therapeutic Perspectives. Cells 2019, 8, 1471. [Google Scholar] [CrossRef]
- Mesbah Moosavi, Z.S.; Hood, D.A. The unfolded protein response in relation to mitochondrial biogenesis in skeletal muscle cells. Am. J. Physiol. Cell Physiol. 2017, 312, C583–C594. [Google Scholar] [CrossRef]
- Panzhinskiy, E.; Hua, Y.; Culver, B.; Ren, J.; Nair, S. Endoplasmic reticulum stress upregulates protein tyrosine phosphatase 1B and impairs glucose uptake in cultured myotubes. Diabetologia 2013, 56, 598–607. [Google Scholar] [CrossRef]
- Chen, H.; Ma, J.; Ma, X. Administration of tauroursodeoxycholic acid attenuates dexamethasone-induced skeletal muscle atrophy. Biochem. Biophys. Res. Commun. 2021, 570, 96–102. [Google Scholar] [CrossRef]
- Sies, H.; Jones, D.P. Reactive oxygen species (ROS) as pleiotropic physiological signalling agents. Nat. Rev. Mol. Cell Biol. 2020, 21, 363–383. [Google Scholar] [CrossRef]
- Aon, M.A.; Bhatt, N.; Cortassa, S.C. Mitochondrial and cellular mechanisms for managing lipid excess. Front. Physiol. 2014, 5, 282. [Google Scholar] [CrossRef]
- Pellegrino, M.A.; Desaphy, J.F.; Brocca, L.; Pierno, S.; Camerino, D.C.; Bottinelli, R. Redox homeostasis, oxidative stress and disuse muscle atrophy. J. Physiol. 2011, 589 Pt 9, 2147–2160. [Google Scholar] [CrossRef]
- Estévez, M.; Geraert, P.-A.; Liu, R.; Delgado, J.; Mercier, Y.; Zhang, W. Sulphur amino acids, muscle redox status and meat quality: More than building blocks–Invited review. Meat Sci. 2020, 163, 108087. [Google Scholar] [CrossRef] [PubMed]
- Ramanathan, R.; Suman, S.P.; Faustman, C. Biomolecular Interactions Governing Fresh Meat Color in Post-mortem Skeletal Muscle: A Review. J. Agric. Food Chem. 2020, 68, 12779–12787. [Google Scholar] [CrossRef] [PubMed]
- Falowo, A.B.; Fayemi, P.O.; Muchenje, V. Natural antioxidants against lipid-protein oxidative deterioration in meat and meat products: A review. Food Res. Int. (Ott. Ont.) 2014, 64, 171–181. [Google Scholar] [CrossRef] [PubMed]










| Time Postmortem | Metabolism | Metabolites # | |
|---|---|---|---|
| Higher in JBR | Higher in JBL | ||
| Day 0 | Fatty Acid Biosynthesis | Dodecanoic acid | Capric acid |
| Transfer of Acetyl Groups into Mitochondria | Citrate, Malate, TPP | ||
| Tyrosine Metabolism | Asp, Tyramine | Vanylglycol | |
| Pyruvate Metabolism | Malate, TPP | AMP | |
| Phenylacetate Metabolism | Gln | AMP | |
| Day 7 | Homocysteine Degradation | Cystathionine, Ser | |
| Betaine Metabolism | Adenosine | Betaine, DMG | |
| Vitamin K Metabolism | NADPH | ||
| Taurine and Hypotaurine Metabolism | Taurine, Hypotaurine, GLT | ||
| Phytanic Acid Peroxisomal Oxidation | Isobutyryl-CoA, NADPH, Succinate, TPP | 2OG | |
| Lysine Degradation | NADPH, TPP | 2OG | |
| Valine, Leucine and Isoleucine Degradation | Isobutyryl-CoA, Succinate, TPP | 2OG | |
| Glutathione Metabolism | GSSG, PGlu, NADPH, Ala | ||
| Arachidonic Acid Metabolism | GSSG, NADPH | ||
| Glycolysis | PEP, DPGA, 3PGA, Pyruvate | ||
| Selenoamino Acid Metabolism | Adenosine, Ser, Ala | ||
| Cattle Breed | Metabolism | Metabolites * | |
|---|---|---|---|
| Higher on Day 0 | Higher on Day 7 | ||
| JBR | Glycerolipid Metabolism | ATP, NAD, NADPH | Glycerate, NADH |
| Mitochondrial Electron Transport Chain | ATP, NAD | NADH, Succinate | |
| Pyruvate Metabolism | ATP, GTP, NAD, TPP, NADPH, SLGT | NADH, Acetyl-CoA | |
| Cardiolipin Biosynthesis | CTP, NAD | CMP, NADH | |
| Transfer of Acetyl Groups into Mitochondria | ATP, Citrate, NAD, TPP, NADPH | Acetyl-CoA, NADH | |
| Purine Metabolism | Asp, ATP, cAMP, dGTP, GTP, NADPH | Adenosine, AICAR, AMP, Deoxyguanosine, Guanine, Guanosine, IMP, NADH, Xanthine, Xanthosine | |
| Beta Oxidation of Very Long Chain Fatty Acids | Decanoate, Dodecanoate, Octanoate | Acetyl-CoA, Carnitine | |
| Threonine and 2-Oxobutanoate Degradation | ATP, NAD, TTP | NADH | |
| JBL | Pyrimidine Metabolism | ATP, Glu, PRPP, Thymine, TTP, UMP, Uracil, Uridine, UTP | dCMP |
| Phosphatidylethanolamine Biosynthesis | ATP, Ethanolamine, Ser | ||
| Phenylacetate Metabolism | ATP, Gln | ||
| Thiamine Metabolism | ATP | TPP | |
| Valine, Leucine and Isoleucine Degradation | ATP, Isobutyryl-CoA, 2OG, Val | TPP, Ile | |
| Carnitine Synthesis | 2OG, SAM, TMAB | ||
| Selenoamino Acid Metabolism | ATP, Ser | Ala | |
Disclaimer/Publisher’s Note: The statements, opinions and data contained in all publications are solely those of the individual author(s) and contributor(s) and not of MDPI and/or the editor(s). MDPI and/or the editor(s) disclaim responsibility for any injury to people or property resulting from any ideas, methods, instructions or products referred to in the content. |
© 2024 by the authors. Licensee MDPI, Basel, Switzerland. This article is an open access article distributed under the terms and conditions of the Creative Commons Attribution (CC BY) license (https://creativecommons.org/licenses/by/4.0/).
Share and Cite
Muroya, S.; Horiuchi, Y.; Iguchi, K.; Higuchi, T.; Sakamoto, S.; Ojima, K.; Matsukawa, K. Depth of Interbreed Difference in Postmortem Bovine Muscle Determined by CE-FT/MS and LC-FT/MS Metabolomics. Metabolites 2024, 14, 261. https://doi.org/10.3390/metabo14050261
Muroya S, Horiuchi Y, Iguchi K, Higuchi T, Sakamoto S, Ojima K, Matsukawa K. Depth of Interbreed Difference in Postmortem Bovine Muscle Determined by CE-FT/MS and LC-FT/MS Metabolomics. Metabolites. 2024; 14(5):261. https://doi.org/10.3390/metabo14050261
Chicago/Turabian StyleMuroya, Susumu, Yuta Horiuchi, Kazuki Iguchi, Takuma Higuchi, Shuji Sakamoto, Koichi Ojima, and Kazutsugu Matsukawa. 2024. "Depth of Interbreed Difference in Postmortem Bovine Muscle Determined by CE-FT/MS and LC-FT/MS Metabolomics" Metabolites 14, no. 5: 261. https://doi.org/10.3390/metabo14050261
APA StyleMuroya, S., Horiuchi, Y., Iguchi, K., Higuchi, T., Sakamoto, S., Ojima, K., & Matsukawa, K. (2024). Depth of Interbreed Difference in Postmortem Bovine Muscle Determined by CE-FT/MS and LC-FT/MS Metabolomics. Metabolites, 14(5), 261. https://doi.org/10.3390/metabo14050261

