Biomarker Candidates of Habitual Food Intake in a Swedish Cohort of Pregnant and Lactating Women and Their Infants
Abstract
1. Introduction
2. Materials and Methods
2.1. Study Population
2.2. Dietary Assessment
2.3. Plasma samples
2.4. Metabolomics
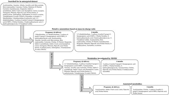
2.4.1. Annotation of Metabolites
2.5. Statistical Analyses
3. Results
3.1. Annotation of Metabolites
3.2. Relationship between Metabolites and Reported Food Intake
3.2.1. Proline Betaine and Intake of Citrus Fruit
3.2.2. Lutein and Intake of Fruit and Vegetables
3.2.3. Pipecolic Acid and Intake of Plant-Based Food
3.2.4. CMPF and Intake of Seafood
3.2.5. Choline and Intake of Animal Products
3.2.6. Acetylcarnitine and Intake of Animal Products
3.2.7. Indole-3-Lactic Acid and Intake of Tryptophan-Rich Food
3.3. Maternal Metabolites in Relation to Offspring Metabolites
4. Discussion
5. Conclusions
Supplementary Materials
Author Contributions
Funding
Institutional Review Board Statement
Informed Consent Statement
Data Availability Statement
Acknowledgments
Conflicts of Interest
References
- Shim, J.S.; Oh, K.; Kim, H.C. Dietary assessment methods in epidemiologic studies. Epidemiol. Health 2014, 36, e2014009. [Google Scholar] [CrossRef] [PubMed]
- Willett, W. Nutritional Epidemiology; Oxford University Press: Oxford, UK, 2012. [Google Scholar]
- Collins, C.; McNamara, A.E.; Brennan, L. Role of metabolomics in identification of biomarkers related to food intake. Proc. Nutr. Soc. 2019, 78, 189–196. [Google Scholar] [CrossRef] [PubMed]
- Heinzmann, S.S.; Brown, I.J.; Chan, Q.; Bictash, M.; Dumas, M.-E.; Kochhar, S.; Stamler, J.; Holmes, E.; Elliott, P.; Nicholson, J.K. Metabolic profiling strategy for discovery of nutritional biomarkers: Proline betaine as a marker of citrus consumption. Am. J. Clin. Nutr. 2010, 92, 436–443. [Google Scholar] [CrossRef]
- Cuparencu, C.; Praticó, G.; Hemeryck, L.Y.; Sri Harsha, P.S.C.; Noerman, S.; Rombouts, C.; Xi, M.; Vanhaecke, L.; Hanhineva, K.; Brennan, L.; et al. Biomarkers of meat and seafood intake: An extensive literature review. Genes Nutr. 2019, 14, 35. [Google Scholar] [CrossRef]
- Landberg, R.; Karra, P.; Hoobler, R.; Loftfield, E.; Huybrechts, I.; Rattner, J.I.; Noerman, S.; Claeys, L.; Neveu, V.; Vidkjaer, N.H.; et al. Dietary biomarkers—An update on their validity and applicability in epidemiological studies. Nutr. Rev. 2023, nuad119. [Google Scholar] [CrossRef] [PubMed]
- Münger, L.H.; Garcia-Aloy, M.; Vázquez-Fresno, R.; Gille, D.; Rosana, A.R.R.; Passerini, A.; Soria-Florido, M.-T.; Pimentel, G.; Sajed, T.; Wishart, D.S.; et al. Biomarker of food intake for assessing the consumption of dairy and egg products. Genes Nutr. 2018, 13, 26. [Google Scholar] [CrossRef]
- Dragsted, L.O.; Gao, Q.; Scalbert, A.; Vergères, G.; Kolehmainen, M.; Manach, C.; Brennan, L.; Afman, L.A.; Wishart, D.S.; Andres Lacueva, C.; et al. Validation of biomarkers of food intake-critical assessment of candidate biomarkers. Genes Nutr. 2018, 13, 14. [Google Scholar] [CrossRef] [PubMed]
- Marshall, N.E.; Abrams, B.; Barbour, L.A.; Catalano, P.; Christian, P.; Friedman, J.E.; Hay, W.W.; Hernandez, T.L.; Krebs, N.F.; Oken, E.; et al. The importance of nutrition in pregnancy and lactation: Lifelong consequences. Am. J. Obstet. Gynecol. 2022, 226, 607–632. [Google Scholar] [CrossRef]
- Lager, S.; Powell, T.L. Regulation of nutrient transport across the placenta. J. Pregnancy 2012, 2012, 179827. [Google Scholar] [CrossRef]
- de Vries, J.; Pundir, S.; McKenzie, E.; Keijer, J.; Kussmann, M. Maternal Circulating Vitamin Status and Colostrum Vitamin Composition in Healthy Lactating Women-A Systematic Approach. Nutrients 2018, 10, 687. [Google Scholar] [CrossRef]
- Zhou, Y.-B.; Si, K.-Y.; Li, H.-T.; Li, X.-C.; Meng, Y.; Liu, J.-M. Trends and influencing factors of plasma folate levels in Chinese women at mid-pregnancy, late pregnancy and lactation periods. Br. J. Nutr. 2021, 126, 885–891. [Google Scholar] [CrossRef]
- Barman, M.; Murray, F.; Bernardi, A.I.; Broberg, K.; Bölte, S.; Hesselmar, B.; Jacobsson, B.; Jonsson, K.; Kippler, M.; Rabe, H.; et al. Nutritional impact on Immunological maturation during Childhood in relation to the Environment (NICE): A prospective birth cohort in northern Sweden. BMJ Open 2018, 8, e022013. [Google Scholar] [CrossRef]
- Stråvik, M.; Barman, M.; Hesselmar, B.; Sandin, A.; Wold, A.E.; Sandberg, A.-S. Maternal Intake of Cow’s Milk during Lactation Is Associated with Lower Prevalence of Food Allergy in Offspring. Nutrients 2020, 12, 3680. [Google Scholar] [CrossRef]
- Stråvik, M.; Jonsson, K.; Hartvigsson, O.; Sandin, A.; Wold, A.E.; Sandberg, A.-S.; Barman, M. Food and nutrient intake during pregnancy in relation to maternal characteristics: Results from the NICE Birth Cohort in Northern Sweden. Nutrients 2019, 11, 1680. [Google Scholar] [CrossRef] [PubMed]
- Hartvigsson, O.; Barman, M.; Rabe, H.; Sandin, A.; Wold, A.E.; Brunius, C.; Sandberg, A.S. Associations of maternal and infant metabolomes with immune maturation and allergy development at 12 months in the Swedish NICE-cohort. Sci. Rep. 2021, 11, 12706. [Google Scholar] [CrossRef]
- JPI HDHL. Food Phytochemicals Matter for Cardiometabolic Health (FOODPHYT). Available online: https://www.healthydietforhealthylife.eu/project/foodphyt (accessed on 5 October 2022).
- Tsugawa, H.; Ikeda, K.; Takahashi, M.; Satoh, A.; Mori, Y.; Uchino, H.; Okahashi, N.; Yamada, Y.; Tada, I.; Bonini, P.; et al. A lipidome atlas in MS-DIAL 4. Nat. Biotechnol. 2020, 38, 1159–1163. [Google Scholar] [CrossRef] [PubMed]
- Wishart, D.S.; Guo, A.; Oler, E.; Wang, F.; Anjum, A.; Peters, H.; Dizon, R.; Sayeeda, Z.; Tian, S.; Lee, B.L.; et al. HMDB 5.0: The Human Metabolome Database for 2022. Nucleic Acids Res. 2022, 50, D622–D631. [Google Scholar] [CrossRef] [PubMed]
- Schymanski, E.L.; Jeon, J.; Gulde, R.; Fenner, K.; Ruff, M.; Singer, H.P.; Hollender, J. Identifying Small Molecules via High Resolution Mass Spectrometry: Communicating Confidence. Environ. Sci. Technol. 2014, 48, 2097–2098. [Google Scholar] [CrossRef]
- Gürdeniz, G.; Uusitupa, M.; Hermansen, K.; Savolainen, M.J.; Schwab, U.; Kolehmainen, M.; Brader, L.; Cloetens, L.; Herzig, K.-H.; Hukkanen, J.; et al. Analysis of the SYSDIET Healthy Nordic Diet randomized trial based on metabolic profiling reveal beneficial effects on glucose metabolism and blood lipids. Clin. Nutr. 2022, 41, 441–451. [Google Scholar] [CrossRef]
- Tuomainen, M.; Kärkkäinen, O.; Leppänen, J.; Auriola, S.; Lehtonen, M.; Savolainen, M.J.; Hermansen, K.; Risérus, U.; Åkesson, B.; Thorsdottir, I.; et al. Quantitative assessment of betainized compounds and associations with dietary and metabolic biomarkers in the randomized study of the healthy Nordic diet (SYSDIET). Am. J. Clin. Nutr. 2019, 110, 1108–1118. [Google Scholar] [CrossRef]
- Lang, R.; Lang, T.; Bader, M.; Beusch, A.; Schlagbauer, V.; Hofmann, T. High-Throughput Quantitation of Proline Betaine in Foods and Suitability as a Valid Biomarker for Citrus Consumption. J. Agric. Food Chem. 2017, 65, 1613–1619. [Google Scholar] [CrossRef] [PubMed]
- Patterson, K.Y.; Bhagwat, S.A.; Williams, J.R.; Howe, J.C.; Holden, J.M.; Zeisel, S.H.; Dacosta, K.A.; Mar, M.H. USDA Database for the Choline Content of Common Foods, Release 2; Nutrient Data Laboratory, Beltsville Human Nutrition Research Center, ARS, USDA: Beltsville, MD, USA, 2008.
- Chiuve, S.E.; Giovannucci, E.L.; Hankinson, S.E.; Zeisel, S.H.; Dougherty, L.W.; Willett, W.C.; Rimm, E.B. The association between betaine and choline intakes and the plasma concentrations of homocysteine in women. Am. J. Clin. Nutr. 2007, 86, 1073–1081. [Google Scholar] [CrossRef] [PubMed]
- French, C.D.; Arnold, C.D.; Taha, A.Y.; Engle-Stone, R.; Schmidt, R.J.; Hertz-Picciotto, I.; Slupsky, C.M. Assessing Repeated Urinary Proline Betaine Measures as a Biomarker of Usual Citrus Intake during Pregnancy: Sources of within-Person Variation and Correlation with Reported Intake. Metabolites 2023, 13, 904. [Google Scholar] [CrossRef] [PubMed]
- Fratianni, A.; Mignogna, R.; Niro, S.; Panfili, G. Determination of Lutein from Fruit and Vegetables through an Alkaline Hydrolysis Extraction Method and HPLC Analysis. J. Food Sci. 2015, 80, C2686–C2691. [Google Scholar] [CrossRef] [PubMed]
- Abdel-Aal, E.S.M.; Akhtar, H.; Zaheer, K.; Ali, R. Dietary sources of lutein and zeaxanthin carotenoids and their role in eye health. Nutrients 2013, 5, 1169–1185. [Google Scholar] [CrossRef] [PubMed]
- Barman, M.; Stråvik, M.; Broberg, K.; Sandin, A.; Wold, A.E.; Sandberg, A.S. Proportions of Polyunsaturated Fatty Acids in Umbilical Cord Blood at Birth Are Related to Atopic Eczema Development in the First Year of Life. Nutrients 2021, 13, 3779. [Google Scholar] [CrossRef] [PubMed]
- Stråvik, M.; Gustin, K.; Barman, M.; Levi, M.; Sandin, A.; Wold, A.E.; Sandberg, A.-S.; Kippler, M.; Vahter, M. Biomarkers of seafood intake during pregnancy–Pollutants versus fatty acids and micronutrients. Environ. Res. 2023, 225, 115576. [Google Scholar] [CrossRef] [PubMed]
- Zeisel, S.H.; Klatt, K.C.; Caudill, M.A. Choline. Adv. Nutr. 2018, 9, 58–60. [Google Scholar] [CrossRef] [PubMed]
- Lewis, E.D.; Subhan, F.B.; Bell, R.C.; McCargar, L.J.; Curtis, J.M.; Jacobs, R.L.; Field, C.J. Estimation of choline intake from 24 h dietary intake recalls and contribution of egg and milk consumption to intake among pregnant and lactating women in Alberta. Br. J. Nutr. 2014, 112, 112–121. [Google Scholar] [CrossRef]
- Molloy, A.M.; Mills, J.L.; Cox, C.; Daly, S.F.; Conley, M.; Brody, L.C.; Kirke, P.N.; Scott, J.M.; Ueland, P.M. Choline and homocysteine interrelations in umbilical cord and maternal plasma at delivery. Am. J. Clin. Nutr. 2005, 82, 836–842. [Google Scholar] [CrossRef]
- EFSA Panel on Dietetic Products, Nutrition and Allergies (NDA). Dietary Reference Values for choline. EFSA J. 2016, 14, e04484. [Google Scholar]
- Fujita, T.; Hada, T.; Higashino, K. Origin of D- and L-pipecolic acid in human physiological fluids: A study of the catabolic mechanism to pipecolic acid using the lysine loading test. Clin. Chim. Acta 1999, 287, 145–156. [Google Scholar] [CrossRef]
- Li, K.J.; Brouwer-Brolsma, E.M.; Burton-Pimentel, K.J.; Vergères, G.; Feskens, E.J.M. A systematic review to identify biomarkers of intake for fermented food products. Genes Nutr. 2021, 16, 5. [Google Scholar] [CrossRef]
- Huang, Z.; Boekhorst, J.; Fogliano, V.; Capuano, E.; Wells, J.M. Impact of High-Fiber or High-Protein Diet on the Capacity of Human Gut Microbiota To Produce Tryptophan Catabolites. J. Agric. Food Chem. 2023, 71, 6956–6966. [Google Scholar] [CrossRef]
- Zhu, C.; Sawrey-Kubicek, L.; Beals, E.; Rhodes, C.H.; Houts, H.E.; Sacchi, R.; Zivkovic, A.M. Human gut microbiome composition and tryptophan metabolites were changed differently by fast food and Mediterranean diet in 4 days: A pilot study. Nutr. Res. 2020, 77, 62–72. [Google Scholar] [CrossRef] [PubMed]
- Ehrlich, A.M.; Pacheco, A.R.; Henrick, B.M.; Taft, D.; Xu, G.; Huda, M.N.; Mishchuk, D.; Goodson, M.L.; Slupsky, C.; Barile, D.; et al. Indole-3-lactic acid associated with Bifidobacterium-dominated microbiota significantly decreases inflammation in intestinal epithelial cells. BMC Microbiol. 2020, 20, 357. [Google Scholar] [CrossRef]
- De Haas, S.; Ghossein-Doha, C.; Van Kuijk, S.; Van Drongelen, J.; Spaanderman, M. Physiological adaptation of maternal plasma volume during pregnancy: A systematic review and meta-analysis. Ultrasound Obstet. Gynecol. 2017, 49, 177–187. [Google Scholar] [CrossRef] [PubMed]
- Rafiq, T.; Azab, S.M.; Anand, S.S.; Thabane, L.; Shanmuganathan, M.; Morrison, K.M.; Atkinson, S.A.; Stearns, J.C.; Teo, K.K.; Britz-McKibbin, P.; et al. Sources of Variation in Food-Related Metabolites during Pregnancy. Nutrients 2022, 14, 2503. [Google Scholar] [CrossRef]
- Velzing-Aarts, F.V.; Holm, P.I.; Fokkema, M.R.; van der Dijs, F.P.; Ueland, P.M.; Muskiet, F.A. Plasma choline and betaine and their relation to plasma homocysteine in normal pregnancy. Am. J. Clin. Nutr. 2005, 81, 1383–1389. [Google Scholar] [CrossRef]
- Brantsæter, A.L.; Haugen, M.; Rasmussen, S.E.; Alexander, J.; Samuelsen, S.O.; Meltzer, H.M. Urine flavonoids and plasma carotenoids in the validation of fruit, vegetable and tea intake during pregnancy in the Norwegian Mother and Child Cohort Study (MoBa). Public Health Nutr. 2007, 10, 838–847. [Google Scholar] [CrossRef]
- de Souza, R.J.; Shanmuganathan, M.; Lamri, A.; Atkinson, S.A.; Becker, A.; Desai, D.; Gupta, M.; Mandhane, P.J.; Moraes, T.J.; Morrison, K.M.; et al. Maternal Diet and the Serum Metabolome in Pregnancy: Robust Dietary Biomarkers Generalizable to a Multiethnic Birth Cohort. Curr. Dev. Nutr. 2020, 4, nzaa144. [Google Scholar] [CrossRef] [PubMed]
- Zhou, B.; Xiao, J.F.; Tuli, L.; Ressom, H.W. LC-MS-based metabolomics. Mol. Biosyst. 2012, 8, 470–481. [Google Scholar] [CrossRef] [PubMed]
- Pan, Z.; Raftery, D. Comparing and combining NMR spectroscopy and mass spectrometry in metabolomics. Anal. Bioanal. Chem. 2007, 387, 525–527. [Google Scholar] [CrossRef] [PubMed]
- Lally, P.; van Jaarsveld, C.H.M.; Potts, H.W.W.; Wardle, J. How are habits formed: Modelling habit formation in the real world. Eur. J. Soc. Psychol. 2010, 40, 998–1009. [Google Scholar] [CrossRef]




| Pregnancy 1 | Delivery 2 | Lactation 3 | |||
|---|---|---|---|---|---|
| Mothers | Mothers | Infants | Mothers | Infants | |
| Metabolomic data | 611 | 562 | 370 | 497 | 240 |
| Metabolomics + FFQ | 579 | 532 | 348 | 477 | 239 |
| Breastfed | 193 4 | ||||
| Analyzed samples | 579 | 532 | 348 | 477 | 193 |
| Mass-to-Charge Ratio | RT (Min) | Ionization | Putative Annotation | Confidence 1 | Adduct | Fragments (Relative Intensity) | HMDB ID | Reference |
|---|---|---|---|---|---|---|---|---|
| Pregnancy and delivery 2 | ||||||||
| 130.086 | 0.89 | Positive | Pipecolic acid | Level 2 | M + H | 40 V: 56.05 (100), 60.987 (75), 84.081 (48), 69.056 (45), 55.934 (44), 81.938 (27), 42.033 (24) | HMDB0000070 | [19] |
| 144.101 | 0.78 | Positive | Proline betaine | Level 2 | M + H | 144.103 (100), 58.065 (38), 84.08 (33), 98.097 (27), 70.065 (15), 102.056 (8), 72.081 (7) | HMDB0004827 | [21] |
| 204.067 | 3.71 | Negative | Indole-3-lactic acid | Level 2 | M − H | 158.06 (100), 116.051 (58), 128.051 (54), 142.068 (51), 130.066 (36), 186.056 (24), 103.055 (20) | HMDB0000671 | [19] |
| 204.123 | 0.80 | Positive | Acetylcarnitine | Level 2 | M + H | 85.029 (100), 204.124 (77), 60.081 (29), 145.049 (24), 187.018 (5), 122.061 (4), 144.103 (3) | HMDB0000201 | [19] |
| 568.428 | 7.81 | Positive | Lutein | Level 2 | M+ | 568.428 (100), 338.261 (93), 476.364 (59), 173.134 (38), 89.06 (36), 211.149 (33), 138.103 (32) | HMDB0003233 | [19] |
| 4 months postpartum | ||||||||
| 104.107 | 0.68 | Positive | Choline | Level 2 | M + H | 60.081 (100), 45.034 (45), 58.065 (31), 104.107 (27), 45.057 (12), 59.073 (8), 44.05 (7) | HMDB0000097 | [22] |
| 130.086 | 0.93 | Positive | Pipecolic acid | Level 2 | M + H | 20V: 84.081 (100), 130.087 (31), 68.994 (25), 84.045 (23), 88.982 (17), 67.997 (8), 130.05 (5) | HMDB0000070 | [19] |
| 144.102 | 0.77 | Positive | Proline betaine | Level 2 | M + H | 144.103 (100), 58.065 (38), 84.08 (33), 98.097 (27), 70.065 (15), 102.056 (8), 72.081 (7) | HMDB0004827 | [21] |
| 204.123 | 0.84 | Positive | Acetylcarnitine | Level 2 | M + H | 85.029 (100), 204.124 (77), 60.081 (29), 145.049 (24), 187.018 (5), 122.061 (4), 144.103 (3) | HMDB0000201 | [19] |
| 239.092 | 5.51 | Negative | CMPF 3 | Level 2 | M − H | 195.103 (100), 239.09 (42), 151.112 (30), 96.961 (17), 238.579 (8), 0 (0), 0 (0) | HMDB0061112 | [21] |
Disclaimer/Publisher’s Note: The statements, opinions and data contained in all publications are solely those of the individual author(s) and contributor(s) and not of MDPI and/or the editor(s). MDPI and/or the editor(s) disclaim responsibility for any injury to people or property resulting from any ideas, methods, instructions or products referred to in the content. |
© 2024 by the authors. Licensee MDPI, Basel, Switzerland. This article is an open access article distributed under the terms and conditions of the Creative Commons Attribution (CC BY) license (https://creativecommons.org/licenses/by/4.0/).
Share and Cite
Stråvik, M.; Hartvigsson, O.; Noerman, S.; Sandin, A.; Wold, A.E.; Barman, M.; Sandberg, A.-S. Biomarker Candidates of Habitual Food Intake in a Swedish Cohort of Pregnant and Lactating Women and Their Infants. Metabolites 2024, 14, 256. https://doi.org/10.3390/metabo14050256
Stråvik M, Hartvigsson O, Noerman S, Sandin A, Wold AE, Barman M, Sandberg A-S. Biomarker Candidates of Habitual Food Intake in a Swedish Cohort of Pregnant and Lactating Women and Their Infants. Metabolites. 2024; 14(5):256. https://doi.org/10.3390/metabo14050256
Chicago/Turabian StyleStråvik, Mia, Olle Hartvigsson, Stefania Noerman, Anna Sandin, Agnes E. Wold, Malin Barman, and Ann-Sofie Sandberg. 2024. "Biomarker Candidates of Habitual Food Intake in a Swedish Cohort of Pregnant and Lactating Women and Their Infants" Metabolites 14, no. 5: 256. https://doi.org/10.3390/metabo14050256
APA StyleStråvik, M., Hartvigsson, O., Noerman, S., Sandin, A., Wold, A. E., Barman, M., & Sandberg, A.-S. (2024). Biomarker Candidates of Habitual Food Intake in a Swedish Cohort of Pregnant and Lactating Women and Their Infants. Metabolites, 14(5), 256. https://doi.org/10.3390/metabo14050256

