Kinetic Modeling of Brain [18-F]FDG Positron Emission Tomography Time Activity Curves with Input Function Recovery (IR) Method
Abstract
1. Introduction
2. Materials and Methods
2.1. Subjects
2.2. PET Study during Clamp
2.3. Study Design
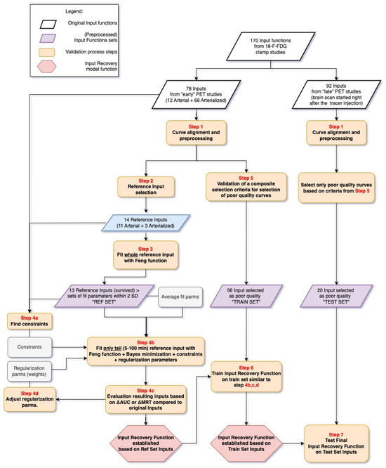
2.4. Input Recovery (IR) model—Validation Steps
2.5. Image Analysis
2.5.1. Preprocessing
2.5.2. Compartmental Modeling—Model 3k
2.5.3. Maximal Theoretical K1 Threshold Calculation
2.5.4. Fractional Uptake Rate Modeling
2.6. Statistical Analysis
3. Results
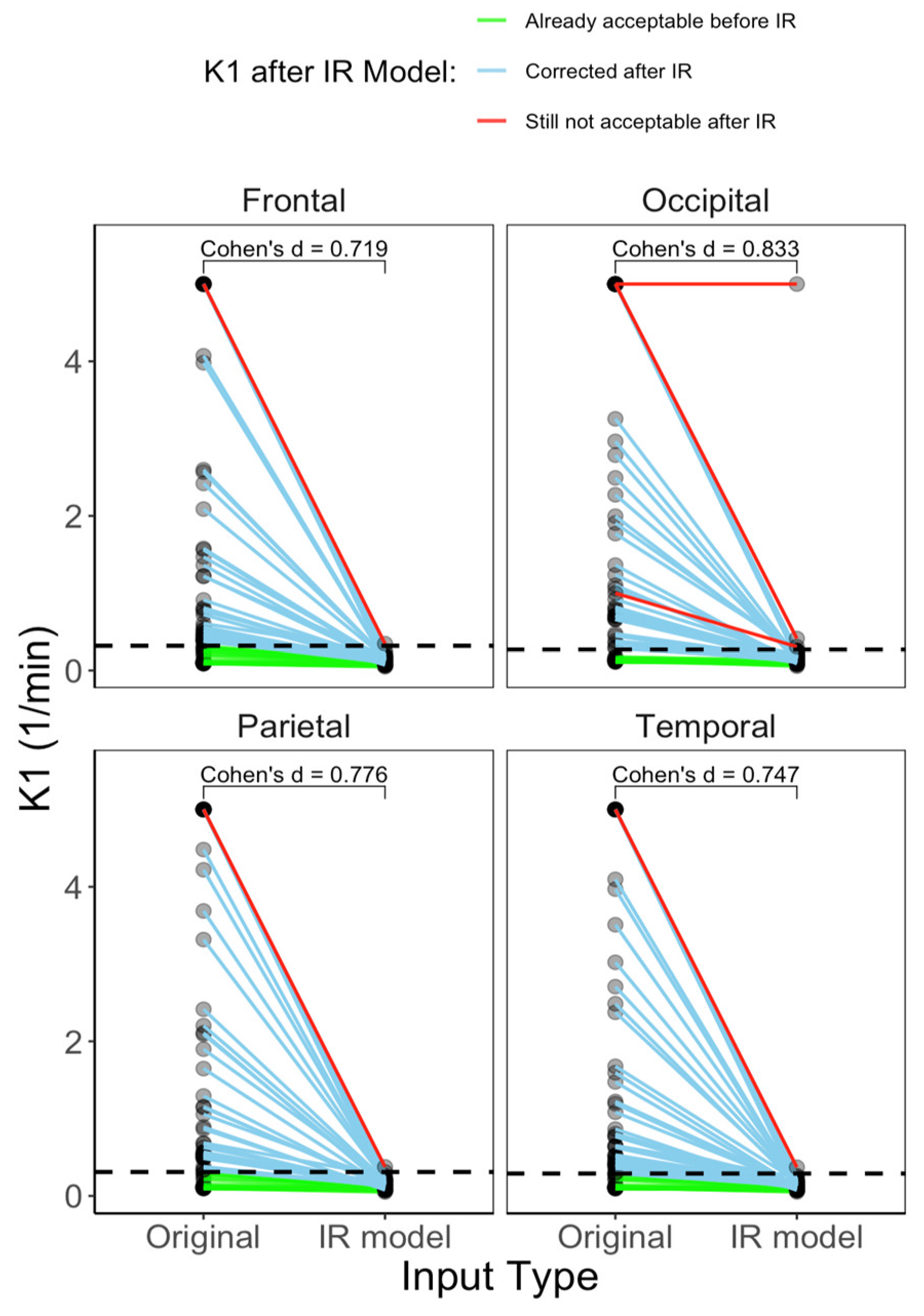
3.1. Further Validation and Testing of the IR Model via Compartmental Modeling
3.2. IR Model Further Validation and Testing via FUR
4. Discussion
4.1. Validation
4.2. Interpretation
4.3. Comparison
4.4. Applicability
4.5. Further Developments
4.6. Limitations
5. Conclusions
Supplementary Materials
Author Contributions
Funding
Institutional Review Board Statement
Informed Consent Statement
Data Availability Statement
Acknowledgments
Conflicts of Interest
Abbreviations
References
- Nobili, F.; Arbizu, J.; Bouwman, F.; Drzezga, A.; Agosta, F.; Nestor, P.; Walker, Z.; Boccardi, M.; EANM-EAN Task Force for the Prescription of FDG-PET for Dementing Neurodegenerative Disorders. European Association of Nuclear Medicine and European Academy of Neurology recommendations for the use of brain 18 F-fluorodeoxyglucose positron emission tomography in neurodegenerative cognitive impairment and dementia: Delphi consensus. Eur. J. Neurol. 2018, 25, 1201–1217. [Google Scholar] [CrossRef] [PubMed]
- Berti, V.; Vanzi, E.; Polito, C.; Pupi, A. Back to the future: The absolute quantification of cerebral metabolic rate of glucose. Clin. Transl. Imaging 2013, 1, 289–296. [Google Scholar] [CrossRef]
- Bucci, M.; Iozzo, P.; Merisaari, H.; Huovinen, V.; Lipponen, H.; Räikkönen, K.; Parkkola, R.; Salonen, M.; Sandboge, S.; Eriksson, J.G.; et al. Resistance Training Increases White Matter Density in Frail Elderly Women. J. Clin. Med. 2023, 12, 2684. [Google Scholar] [CrossRef] [PubMed]
- Tuulari, J.J.; Karlsson, H.K.; Hirvonen, J.; Hannukainen, J.C.; Bucci, M.; Helmiö, M.; Ovaska, J.; Soinio, M.; Salminen, P.; Savisto, N.; et al. Weight loss after bariatric surgery reverses insulin-induced increases in brain glucose metabolism of the morbidly obese. Diabetes 2013, 62, 2747–2751. [Google Scholar] [CrossRef]
- Lindroos, M.M.; Borra, R.J.; Parkkola, R.; Virtanen, S.M.; Lepomäki, V.; Bucci, M.; Virta, J.R.; Rinne, J.O.; Nuutila, P.; Majamaa, K. Cerebral oxygen and glucose metabolism in patients with mitochondrial m.3243A>G mutation. Brain 2009, 132, 3274–3284. [Google Scholar] [CrossRef] [PubMed]
- Latva-Rasku, A.; Honka, M.J.; Stančáková, A.; Koistinen, H.A.; Kuusisto, J.; Guan, L.; Manning, A.K.; Stringham, H.; Gloyn, A.L.; Lindgren, C.M.; et al. A Partial Loss-of-Function Variant in AKT2 Is Associated with Reduced Insulin-Mediated Glucose Uptake in Multiple Insulin-Sensitive Tissues: A Genotype-Based Callback Positron Emission Tomography Study. Diabetes 2018, 67, 334–342. [Google Scholar] [CrossRef]
- Honkala, S.M.; Johansson, J.; Motiani, K.K.; Eskelinen, J.J.; Virtanen, K.A.; Löyttyniemi, E.; Knuuti, J.; Nuutila, P.; Kalliokoski, K.K.; Hannukainen, J.C. Short-term interval training alters brain glucose metabolism in subjects with insulin resistance. J. Cereb. Blood Flow. Metab. 2018, 38, 1828–1838. [Google Scholar] [CrossRef]
- Hirvonen, J.; Virtanen, K.A.; Nummenmaa, L.; Hannukainen, J.C.; Honka, M.J.; Bucci, M.; Nesterov, S.V.; Parkkola, R.; Rinne, J.; Iozzo, P.; et al. Effects of insulin on brain glucose metabolism in impaired glucose tolerance. Diabetes 2011, 60, 443–447. [Google Scholar] [CrossRef]
- Dunn, J.T.; Cranston, I.; Marsden, P.K.; Amiel, S.A.; Reed, L.J. Attenuation of amydgala and frontal cortical responses to low blood glucose concentration in asymptomatic hypoglycemia in type 1 diabetes: A new player in hypoglycemia unawareness? Diabetes 2007, 56, 2766–2773. [Google Scholar] [CrossRef] [PubMed]
- Castellano, C.A.; Baillargeon, J.P.; Nugent, S.; Tremblay, S.; Fortier, M.; Imbeault, H.; Duval, J.; Cunnane, S.C. Regional Brain Glucose Hypometabolism in Young Women with Polycystic Ovary Syndrome: Possible Link to Mild Insulin Resistance. PLoS ONE 2015, 10, e0144116. [Google Scholar] [CrossRef] [PubMed]
- Boersma, G.J.; Johansson, E.; Pereira, M.J.; Heurling, K.; Skrtic, S.; Lau, J.; Katsogiannos, P.; Panagiotou, G.; Lubberink, M.; Kullberg, J.; et al. Altered Glucose Uptake in Muscle, Visceral Adipose Tissue, and Brain Predict Whole-Body Insulin Resistance and may Contribute to the Development of Type 2 Diabetes: A Combined PET/MR Study. Horm. Metab. Res. 2018, 50, 627–639. [Google Scholar] [CrossRef]
- Bahri, S.; Horowitz, M.; Malbert, C.H. Inward Glucose Transfer Accounts for Insulin-Dependent Increase in Brain Glucose Metabolism Associated with Diet-Induced Obesity. Obesity 2018, 26, 1322–1331. [Google Scholar] [CrossRef] [PubMed]
- Dardano, A.; Aghakhanyan, G.; Moretto, C.; Ciccarone, A.; Bellini, R.; Sancho Bornez, V.; Ceccarini, G.; Santini, F.; Volterrani, D.; Del Prato, S.; et al. Brain effect of bariatric surgery in people with obesity. Int. J. Obes. 2022, 46, 1671–1677. [Google Scholar] [CrossRef]
- Patlak, C.S.; Blasberg, R.G. Graphical evaluation of blood-to-brain transfer constants from multiple-time uptake data. Generalizations. J. Cereb. Blood Flow. Metab. 1985, 5, 584–590. [Google Scholar] [CrossRef] [PubMed]
- Gjedde, A. Calculation of cerebral glucose phosphorylation from brain uptake of glucose analogs in vivo: A re-examination. Brain Res. 1982, 257, 237–274. [Google Scholar] [CrossRef]
- Thie, J.A. Clarification of a fractional uptake concept. J. Nucl. Med. 1995, 36, 711–712. [Google Scholar] [PubMed]
- Rutland, M.; Que, L.; Hassan, I.M. “FUR”—One size suits all. Eur. J. Nucl. Med. 2000, 27, 1708–1713. [Google Scholar] [CrossRef]
- Prando, S.; Carneiro, C.G.; Robilotta, C.C.; Sapienza, M.T. Comparison of different quantification methods for 18F-fluorodeoxyglucose-positron emission tomography studies in rat brains. Clinics 2019, 74, e1273. [Google Scholar] [CrossRef] [PubMed]
- Gunn, R.N.; Gunn, S.R.; Cunningham, V.J. Positron emission tomography compartmental models. J. Cereb. Blood Flow. Metab. 2001, 21, 635–652. [Google Scholar] [CrossRef]
- Henze, E.; Huang, S.C.; Ratib, O.; Hoffman, E.; Phelps, M.E.; Schelbert, H.R. Measurements of regional tissue and blood-pool radiotracer concentrations from serial tomographic images of the heart. J. Nucl. Med. 1983, 24, 987–996. [Google Scholar]
- Weinberg, I.N.; Huang, S.C.; Hoffman, E.J.; Araujo, L.; Nienaber, C.; Grover-McKay, M.; Dahlbom, M.; Schelbert, H. Validation of PET-acquired input functions for cardiac studies. J. Nucl. Med. 1988, 29, 241–247. [Google Scholar]
- Gambhir, S.S.; Schwaiger, M.; Huang, S.C.; Krivokapich, J.; Schelbert, H.R.; Nienaber, C.A.; Phelps, M.E. Simple noninvasive quantification method for measuring myocardial glucose utilization in humans employing positron emission tomography and fluorine-18 deoxyglucose. J. Nucl. Med. 1989, 30, 359–366. [Google Scholar]
- van der Weerdt, A.P.; Klein, L.J.; Boellaard, R.; Visser, C.A.; Visser, F.C.; Lammertsma, A.A. Image-derived input functions for determination of MRGlu in cardiac (18)F-FDG PET scans. J. Nucl. Med. 2001, 42, 1622–1629. [Google Scholar]
- Kim, J.; Herrero, P.; Sharp, T.; Laforest, R.; Rowland, D.J.; Tai, Y.C.; Lewis, J.S.; Welch, M.J. Minimally invasive method of determining blood input function from PET images in rodents. J. Nucl. Med. 2006, 47, 330–336. [Google Scholar]
- Chen, K.; Bandy, D.; Reiman, E.; Huang, S.C.; Lawson, M.; Feng, D.; Yun, L.S.; Palant, A. Noninvasive quantification of the cerebral metabolic rate for glucose using positron emission tomography, 18F-fluoro-2-deoxyglucose, the Patlak method, and an image-derived input function. J. Cereb. Blood Flow. Metab. 1998, 18, 716–723. [Google Scholar] [CrossRef] [PubMed]
- Croteau, E.; Lavallée, E.; Labbe, S.M.; Hubert, L.; Pifferi, F.; Rousseau, J.A.; Cunnane, S.C.; Carpentier, A.C.; Lecomte, R.; Bénard, F. Image-derived input function in dynamic human PET/CT: Methodology and validation with 11C-acetate and 18F-fluorothioheptadecanoic acid in muscle and 18F-fluorodeoxyglucose in brain. Eur. J. Nucl. Med. Mol. Imaging 2010, 37, 1539–1550. [Google Scholar] [CrossRef]
- Fung, E.K.; Carson, R.E. Cerebral blood flow with [15O]water PET studies using an image-derived input function and MR-defined carotid centerlines. Phys. Med. Biol. 2013, 58, 1903–1923. [Google Scholar] [CrossRef]
- Sari, H.; Erlandsson, K.; Law, I.; Larsson, H.B.; Ourselin, S.; Arridge, S.; Atkinson, D.; Hutton, B.F. Estimation of an image derived input function with MR-defined carotid arteries in FDG-PET human studies using a novel partial volume correction method. J. Cereb. Blood Flow. Metab. 2017, 37, 1398–1409. [Google Scholar] [CrossRef] [PubMed]
- Zanotti-Fregonara, P.; Fadaili, E.M.; Maroy, R.; Comtat, C.; Souloumiac, A.; Jan, S.; Ribeiro, M.J.; Gaura, V.; Bar-Hen, A.; Trébossen, R. Comparison of eight methods for the estimation of the image-derived input function in dynamic [(18)F]-FDG PET human brain studies. J. Cereb. Blood Flow. Metab. 2009, 29, 1825–1835. [Google Scholar] [CrossRef]
- Galovic, M.; Erlandsson, K.; Fryer, T.D.; Hong, Y.T.; Manavaki, R.; Sari, H.; Chetcuti, S.; Thomas, B.A.; Fisher, M.; Sephton, S.; et al. Validation of a combined image derived input function and venous sampling approach for the quantification of [18 F]GE-179 PET binding in the brain. Neuroimage 2021, 237, 118194. [Google Scholar] [CrossRef] [PubMed]
- Sanabria-Bohórquez, S.M.; Maes, A.; Dupont, P.; Bormans, G.; de Groot, T.; Coimbra, A.; Eng, W.; Laethem, T.; De Lepeleire, I.; Gambale, J.; et al. Image-derived input function for [11C]flumazenil kinetic analysis in human brain. Mol. Imaging Biol. 2003, 5, 72–78. [Google Scholar] [CrossRef]
- Maroy, R.; Jouvie, C.; de Gavriloff, S.; Gaura, V.; Remy, P.; Santiago-Ribeiro, M.-J.; Trebossen, R. Fully automated and minimally invasive estimation of the input function and of the regional glucose consumption in [18F]-FDG PET exams of the human brain. J. Nucl. Med. 2011, 52, 158. [Google Scholar]
- Wong, K.P.; Feng, D.; Meikle, S.R.; Fulham, M.J. Simultaneous estimation of physiological parameters and the input function—In vivo PET data. IEEE Trans. Inf. Technol. Biomed. 2001, 5, 67–76. [Google Scholar] [CrossRef]
- Feng, D.D.; Chen, K.; Wen, L. Noninvasive input function acquisition and simultaneous estimations with physiological parameters for PET quantification: A brief review. IEEE Trans. Radiat. Plasma Med. Sci. 2020, 4, 676–683. [Google Scholar] [CrossRef]
- Narciso, L.; Deller, G.; Dassanayake, P.; Liu, L.; Pinto, S.; Anazodo, U.; Soddu, A.; Lawrence, K.S. Simultaneous estimation of a model-derived input function for quantifying cerebral glucose metabolism with [18F]FDG PET. EJNMMI Phys. 2024, 11, 11. [Google Scholar] [CrossRef] [PubMed]
- Zanotti-Fregonara, P.; Chen, K.; Liow, J.S.; Fujita, M.; Innis, R.B. Image-derived input function for brain PET studies: Many challenges and few opportunities. J. Cereb. Blood Flow. Metab. 2011, 31, 1986–1998. [Google Scholar] [CrossRef]
- Guo, H.; Renaut, R.A.; Chen, K. An input function estimation method for FDG-PET human brain studies. Nucl. Med. Biol. 2007, 34, 483–492. [Google Scholar] [CrossRef] [PubMed]
- Feng, D.; Huang, S.-C.; Wang, X. Models for computer simulation studies of input functions for tracer kinetic modeling with positron emission tomography. Int. J. Bio-Med. Comput. 1993, 32, 95–110. [Google Scholar] [CrossRef] [PubMed]
- Caribé, P.R.R.V.; Koole, M.; D’Asseler, Y.; Van Den Broeck, B.; Vandenberghe, S. Noise reduction using a Bayesian penalized-likelihood reconstruction algorithm on a time-of-flight PET-CT scanner. EJNMMI Phys. 2019, 6, 22. [Google Scholar] [CrossRef]
- Lindström, E.; Oddstig, J.; Danfors, T.; Jögi, J.; Hansson, O.; Lubberink, M. Image reconstruction methods affect software-aided assessment of pathologies of [18 F]flutemetamol and [18 F]FDG brain-PET examinations in patients with neurodegenerative diseases. Neuroimage Clin. 2020, 28, 102386. [Google Scholar] [CrossRef]
- Lindström, E.; Sundin, A.; Trampal, C.; Lindsjö, L.; Ilan, E.; Danfors, T.; Antoni, G.; Sörensen, J.; Lubberink, M. Evaluation of Penalized-Likelihood Estimation Reconstruction on a Digital Time-of-Flight PET/CT Scanner for 18 F-FDG Whole-Body Examinations. J. Nucl. Med. 2018, 59, 1152–1158. [Google Scholar] [CrossRef] [PubMed]
- Young, P.; Appel, L.; Tolf, A.; Kosmidis, S.; Burman, J.; Rieckmann, A.; Schöll, M.; Lubberink, M. Image-derived input functions from dynamic 15 O–water PET scans using penalised reconstruction. EJNMMI Phys. 2023, 10, 15. [Google Scholar] [CrossRef] [PubMed]
- Watabe, H.; Itoh, M.; Cunningham, V.; Lammertsma, A.A.; Bloomfield, P.; Mejia, M.; Fujiwara, T.; Jones, A.K.; Jones, T.; Nakamura, T. Noninvasive quantification of rCBF using positron emission tomography. J. Cereb. Blood Flow. Metab. 1996, 16, 311–319. [Google Scholar] [CrossRef]
- Rebelos, E.; Bucci, M.; Karjalainen, T.; Oikonen, V.; Bertoldo, A.; Hannukainen, J.C.; Virtanen, K.A.; Latva-Rasku, A.; Hirvonen, J.; Heinonen, I.; et al. Insulin Resistance Is Associated with Enhanced Brain Glucose Uptake during Euglycemic Hyperinsulinemia: A Large-Scale PET Cohort. Diabetes Care 2021, 44, 788–794. [Google Scholar] [CrossRef]
- DeFronzo, R.A.; Tobin, J.D.; Andres, R. Glucose clamp technique: A method for quantifying insulin secretion and resistance. Am. J. Physiol. 1979, 237, E214–E223. [Google Scholar] [CrossRef] [PubMed]
- Koskensalo, K.; Raiko, J.; Saari, T.; Saunavaara, V.; Eskola, O.; Nuutila, P.; Saunavaara, J.; Parkkola, R.; Virtanen, K.A. Human Brown Adipose Tissue Temperature and Fat Fraction Are Related to Its Metabolic Activity. J. Clin. Endocrinol. Metab. 2017, 102, 1200–1207. [Google Scholar] [CrossRef][Green Version]
- Viljanen, A.P.; Lautamäki, R.; Järvisalo, M.; Parkkola, R.; Huupponen, R.; Lehtimäki, T.; Rönnemaa, T.; Raitakari, O.T.; Iozzo, P.; Nuutila, P. Effects of weight loss on visceral and abdominal subcutaneous adipose tissue blood-flow and insulin-mediated glucose uptake in healthy obese subjects. Ann. Med. 2009, 41, 152–160. [Google Scholar] [CrossRef]
- Schwertman, N.C.; de Silva, R. Identifying outliers with sequential fences. Comput. Stat. Data Anal. 2007, 51, 3800–3810. [Google Scholar] [CrossRef]
- Saha, N. Clinical Pharmacokinetics and Drug Interactions. In Pharmaceutical Medicine and Translational Clinical Research; Vohora, D., Singh, G., Eds.; Elsevier: Amsterdam, The Netherlands, 2018; pp. 81–106. [Google Scholar]
- Rowland, M. Membranes and distribution. In Clinical Pharmacokinetics and Pharmacodynamics: Concepts and Applications; Lippincott William & Wilkins: Philadelphia, PA, USA, 2011; pp. 73–110. [Google Scholar]
- Huang, S.C.; Phelps, M.E.; Hoffman, E.J.; Sideris, K.; Selin, C.J.; Kuhl, D.E. Noninvasive determination of local cerebral metabolic rate of glucose in man. Am. J. Physiol. 1980, 238, E69–E82. [Google Scholar] [CrossRef]
- Hasselbalch, S.G.; Knudsen, G.M.; Videbaek, C.; Pinborg, L.H.; Schmidt, J.F.; Holm, S.; Paulson, O.B. No effect of insulin on glucose blood-brain barrier transport and cerebral metabolism in humans. Diabetes 1999, 48, 1915–1921. [Google Scholar] [CrossRef]
- Cohen, J. A power primer. Psychol. Bull. 1992, 112, 155–159. [Google Scholar] [CrossRef] [PubMed]
- Takikawa, S.; Dhawan, V.; Spetsieris, P.; Robeson, W.; Chaly, T.; Dahl, R.; Margouleff, D.; Eidelberg, D. Noninvasive quantitative fluorodeoxyglucose PET studies with an estimated input function derived from a population-based arterial blood curve. Radiology 1993, 188, 131–136. [Google Scholar] [CrossRef] [PubMed]
- Naganawa, M.; Gallezot, J.D.; Shah, V.; Mulnix, T.; Young, C.; Dias, M.; Chen, M.K.; Smith, A.M.; Carson, R.E. Assessment of population-based input functions for Patlak imaging of whole body dynamic. EJNMMI Phys. 2020, 7, 67. [Google Scholar] [CrossRef] [PubMed]
- Eberl, S.; Anayat, A.R.; Fulton, R.R.; Hooper, P.K.; Fulham, M.J. Evaluation of two population-based input functions for quantitative neurological FDG PET studies. Eur. J. Nucl. Med. 1997, 24, 299–304. [Google Scholar] [CrossRef]
- Shiozaki, T.; Sadato, N.; Senda, M.; Ishii, K.; Tsuchida, T.; Yonekura, Y.; Fukuda, H.; Konishi, J. Noninvasive estimation of FDG input function for quantification of cerebral metabolic rate of glucose: Optimization and multicenter evaluation. J. Nucl. Med. 2000, 41, 1612–1618. [Google Scholar]
- Meyer, P.T.; Circiumaru, V.; Cardi, C.A.; Thomas, D.H.; Bal, H.; Acton, P.D. Simplified quantification of small animal [18F]FDG PET studies using a standard arterial input function. Eur. J. Nucl. Med. Mol. Imaging 2006, 33, 948–954. [Google Scholar] [CrossRef]
- Zanotti-Fregonara, P.; Hines, C.S.; Zoghbi, S.S.; Liow, J.S.; Zhang, Y.; Pike, V.W.; Drevets, W.C.; Mallinger, A.G.; Zarate, C.A.; Fujita, M.; et al. Population-based input function and image-derived input function for [¹¹C](R)-rolipram PET imaging: Methodology, validation and application to the study of major depressive disorder. Neuroimage 2012, 63, 1532–1541. [Google Scholar] [CrossRef]
- O’Sullivan, F.; Kirrane, J.; Muzi, M.; O’Sullivan, J.N.; Spence, A.M.; Mankoff, D.A.; Krohn, K.A. Kinetic quantitation of cerebral PET-FDG studies without concurrent blood sampling: Statistical recovery of the arterial input function. IEEE Trans. Med. Imaging 2010, 29, 610–624. [Google Scholar] [CrossRef]










| Reference Set (N = 13) | Training Set (N = 65) | Test Set (N = 92) | Total (N = 170) | |
|---|---|---|---|---|
| Sex | ||||
| Female | 11 (84.6%) | 54 (83.1%) | 61 (66.3%) | 126 (74.1%) |
| Male | 2 (15.4%) | 11 (16.9%) | 31 (33.7%) | 44 (25.9%) |
| Age | ||||
| Mean (SD) | 48.4 (12.0) | 46.2 (9.4) | 61.2 (13.2) | 54.5 (13.8) |
| Range | 31.6–66.0 | 23.2–62.0 | 20.5–79.8 | 20.5–79.8 |
| BMI | ||||
| Mean (SD) | 25.7 (5.2) | 33.2 (8.0) | 27.7 (4.5) | 29.7 (6.7) |
| Range | 20.1–39.9 | 20.3–50.9 | 19.0–41.0 | 19.0–50.9 |
| Dose | ||||
| Mean (SD) | 250.8 (33.2) | 188.7 (17.2) | 176.9 (22.1) | 187.1 (28.7) |
| Range | 187.0–289.0 | 147.0–278.0 | 133.0–237.0 | 133.0–289.0 |
| Original input (type) | ||||
| Arterial | 11 (84.6%) | 2 (3.1%) | 0 (0.0%) | 13 (7.6%) |
| Arterialized | 2 (15.4%) | 63 (96.9%) | 7 (7.6%) | 72 (42.4%) |
| Peak from image—aortic arch | 0 (0.0%) | 0 (0.0%) | 24 (26.1%) | 24 (14.1%) |
| Peak from image—left ventricle | 0 (0.0%) | 0 (0.0%) | 61 (66.3%) | 61 (35.9%) |
| Input quality (good/poor) | ||||
| Poor quality | 0 (0.0%) | 56 (86.2%) | 20 (21.7%) | 76 (44.7%) |
| Good quality | 13 (100.0%) | 9 (13.8%) | 72 (78.3%) | 94 (55.3%) |
| Scan type (early/late) | ||||
| Early | 13 (100.0%) | 65 (100.0%) | 0 (0.0%) | 78 (45.9%) |
| Late | 0 (0.0%) | 0 (0.0%) | 92 (100.0%) | 92 (54.1%) |
| Dataset from: | ||||
| Bucci M et al., JCM 2023 [3] | 0 (0.0%) | 0 (0.0%) | 39 (42.4%) | 39 (22.9%) |
| Hirvonen J et al., Diabetes 2011 [8] | 0 (0.0%) | 16 (24.6%) | 0 (0.0%) | 16 (9.4%) |
| Honkala SM et al., JCBFM 2018 [7] | 0 (0.0%) | 0 (0.0%) | 13 (14.1%) | 13 (7.6%) |
| Latva-Rasku A et al., Diabetes 2018 [6] | 0 (0.0%) | 0 (0.0%) | 22 (23.9%) | 22 (12.9%) |
| Lindroos MM et al., Brain 2009 [5] | 11 (84.6%) | 2 (3.1%) | 0 (0.0%) | 13 (7.6%) |
| Tuulari JJ et al., Diabetes 2013 [4] | 2 (15.4%) | 47 (72.3%) | 0 (0.0%) | 49 (28.8%) |
| Brain data unpublished courtesy of Viljanen AP | 0 (0.0%) | 0 (0.0%) | 7 (7.6%) | 7 (4.1%) |
| Brain data unpublished courtesy of Virtanen KA | 0 (0.0%) | 0 (0.0%) | 11 (12.0%) | 11 (6.5%) |
| Roi | Original | Input Recovery Model |
|---|---|---|
| Frontal | 37 | 1 |
| Occipital | 44 | 3 |
| Parietal | 40 | 1 |
| Temporal | 40 | 1 |
Disclaimer/Publisher’s Note: The statements, opinions and data contained in all publications are solely those of the individual author(s) and contributor(s) and not of MDPI and/or the editor(s). MDPI and/or the editor(s) disclaim responsibility for any injury to people or property resulting from any ideas, methods, instructions or products referred to in the content. |
© 2024 by the authors. Licensee MDPI, Basel, Switzerland. This article is an open access article distributed under the terms and conditions of the Creative Commons Attribution (CC BY) license (https://creativecommons.org/licenses/by/4.0/).
Share and Cite
Bucci, M.; Rebelos, E.; Oikonen, V.; Rinne, J.; Nummenmaa, L.; Iozzo, P.; Nuutila, P. Kinetic Modeling of Brain [18-F]FDG Positron Emission Tomography Time Activity Curves with Input Function Recovery (IR) Method. Metabolites 2024, 14, 114. https://doi.org/10.3390/metabo14020114
Bucci M, Rebelos E, Oikonen V, Rinne J, Nummenmaa L, Iozzo P, Nuutila P. Kinetic Modeling of Brain [18-F]FDG Positron Emission Tomography Time Activity Curves with Input Function Recovery (IR) Method. Metabolites. 2024; 14(2):114. https://doi.org/10.3390/metabo14020114
Chicago/Turabian StyleBucci, Marco, Eleni Rebelos, Vesa Oikonen, Juha Rinne, Lauri Nummenmaa, Patricia Iozzo, and Pirjo Nuutila. 2024. "Kinetic Modeling of Brain [18-F]FDG Positron Emission Tomography Time Activity Curves with Input Function Recovery (IR) Method" Metabolites 14, no. 2: 114. https://doi.org/10.3390/metabo14020114
APA StyleBucci, M., Rebelos, E., Oikonen, V., Rinne, J., Nummenmaa, L., Iozzo, P., & Nuutila, P. (2024). Kinetic Modeling of Brain [18-F]FDG Positron Emission Tomography Time Activity Curves with Input Function Recovery (IR) Method. Metabolites, 14(2), 114. https://doi.org/10.3390/metabo14020114

