Identification of Spatial Specific Lipid Metabolic Signatures in Long-Standing Diabetic Kidney Disease
Abstract
1. Introduction
2. Materials and Methods
2.1. Participant Selection and Data Acquisition
2.2. Single-Cell RNA Sequencing (scRNA-seq) Data Analysis
2.3. Pathway Enrichment Analysis
2.4. Pathway Activity Profiling
2.5. Cell–Cell Interaction Inference
2.6. Spatial Transcriptomics Data Analysis
2.7. Deconvolution of Spatial Transcriptomics Cell Types Based on scRNA-seq Data
2.8. Composition Changes in Spatial Cell Types
2.9. Spatial Metabolomics Data Analysis
2.10. Analysis of Differential Metabolite Class Composition
2.11. Spatial Distribution Similarity of Lipids and MCs
3. Results
3.1. Analysis of Kidney Cellular Composition at Single-Cell Level
3.2. Lipid Metabolism Dysregulated in LDKD Patients
3.3. Spatial Transcriptomics Reveals Insights into Altered Lipid Metabolism and Dysregulation
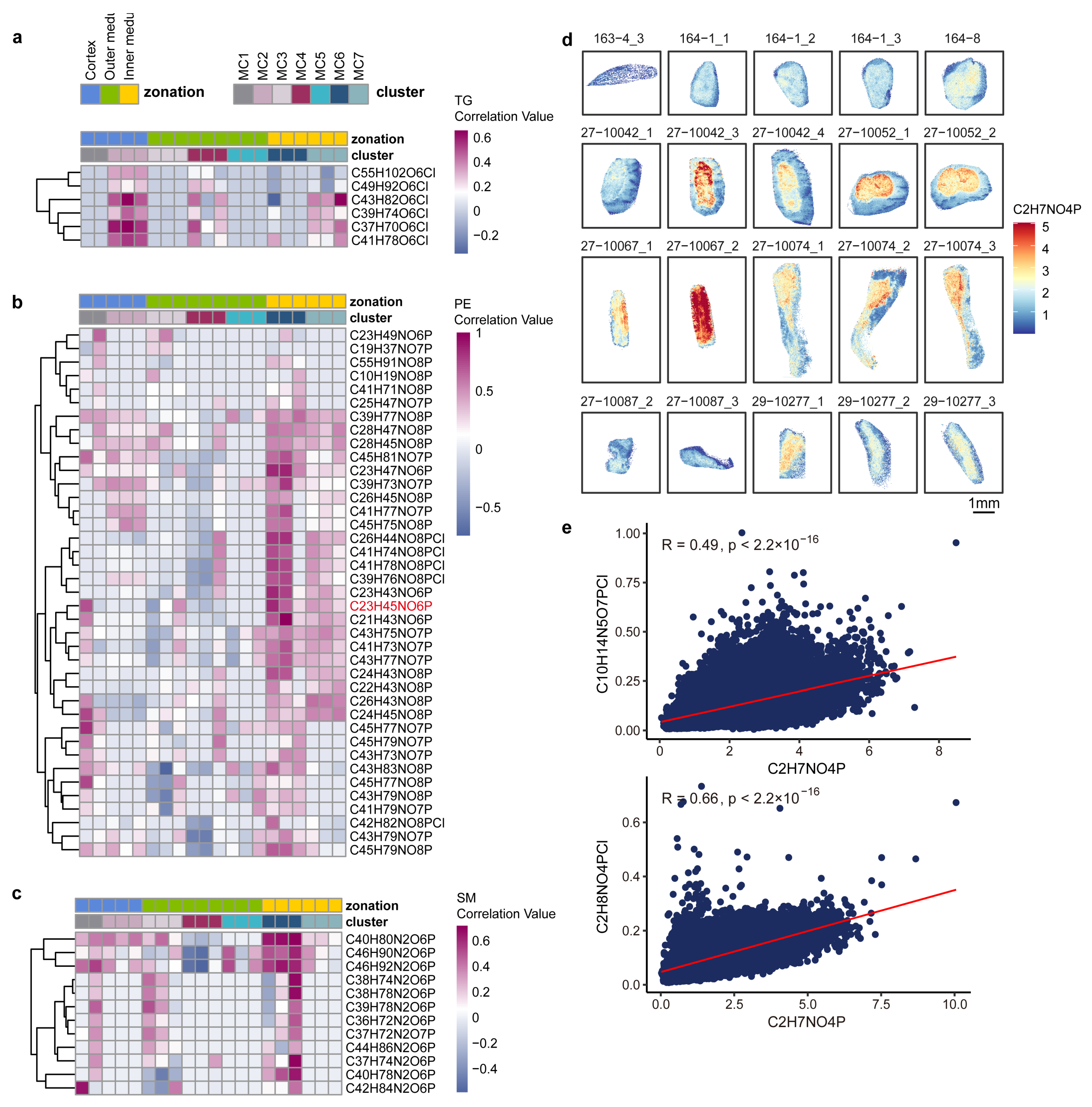
3.4. Spatial Metabolomics Elucidate Metabolic Regionalization in LDKD and Healthy Kidneys
3.5. Characterization of Lipid Distribution and Its Metabolic Implications
4. Discussion
5. Conclusions
Supplementary Materials
Author Contributions
Funding
Institutional Review Board Statement
Informed Consent Statement
Data Availability Statement
Acknowledgments
Conflicts of Interest
References
- Johansen, K.L.; Chertow, G.M.; Foley, R.N.; Gilbertson, D.T.; Herzog, C.A.; Ishani, A.; Israni, A.K.; Ku, E.; Tamura, M.K.; Li, S.L.; et al. US Renal Data System 2020 Annual Data Report: Epidemiology of Kidney Disease in the United States. Am. J. Kidney Dis. 2021, 77, S1–S152. [Google Scholar] [CrossRef] [PubMed]
- Reutens, A.T. Epidemiology of diabetic kidney disease. Med. Clin. N. Am. 2013, 97, 1–18. [Google Scholar] [CrossRef] [PubMed]
- Liu, Z.H. Nephrology in China. Nat. Rev. Nephrol. 2013, 9, 523–528. [Google Scholar] [CrossRef] [PubMed]
- Sulaiman, M.K. Diabetic nephropathy: Recent advances in pathophysiology and challenges in dietary management. Diabetol. Metab. Syndr. 2019, 11, 1–5. [Google Scholar] [CrossRef] [PubMed]
- Mazzieri, A.; Porcellati, F.; Timio, F.; Reboldi, G. Molecular Targets of Novel Therapeutics for Diabetic Kidney Disease: A New Era of Nephroprotection. Int. J. Mol. Sci. 2024, 25, 3969. [Google Scholar] [CrossRef]
- Herman-Edelstein, M.; Scherzer, P.; Tobar, A.; Levi, M.; Gafter, U. Altered renal lipid metabolism and renal lipid accumulation in human diabetic nephropathy. J. Lipid Res. 2014, 55, 561–572. [Google Scholar] [CrossRef]
- Moorhead, J.F.; Elnahas, M.; Chan, M.K.; Varghese, Z. Lipid Nephrotoxicity in Chronic Progressive Glomerular and Tubulo-Interstitial Disease. Lancet 1982, 2, 1309–1311. [Google Scholar] [CrossRef]
- Mitrofanova, A.; Burke, G.; Merscher, S.; Fornoni, A. New insights into renal lipid dysmetabolism in diabetic kidney disease. World J. Diabetes 2021, 12, 524–540. [Google Scholar] [CrossRef]
- Lake, B.B.; Menon, R.; Winfree, S.; Hu, Q.W.; Ferreira, R.M.; Kalhor, K.; Barwinska, D.; Otto, E.A.; Ferkowicz, M.; Diep, D.; et al. An atlas of healthy and injured cell states and niches in the human kidney. Nature 2023, 619, 585–594. [Google Scholar] [CrossRef]
- Palmer, A.; Phapale, P.; Chernyavsky, I.; Lavigne, R.; Fay, D.; Tarasov, A.; Kovalev, V.; Fuchser, J.; Nikolenko, S.; Pineau, C.; et al. FDR-controlled metabolite annotation for high-resolution imaging mass spectrometry. Nat. Methods 2017, 14, 57–60. [Google Scholar] [CrossRef]
- Hao, Y.; Stuart, T.; Kowalski, M.H.; Choudhary, S.; Hoffman, P.; Hartman, A.; Srivastava, A.; Molla, G.; Madad, S.; Fernandez-Granda, C.; et al. Dictionary learning for integrative, multimodal and scalable single-cell analysis. Nat. Biotechnol. 2024, 42, 293–304. [Google Scholar] [CrossRef] [PubMed]
- Korsunsky, I.; Millard, N.; Fan, J.; Slowikowski, K.; Zhang, F.; Wei, K.; Baglaenko, Y.; Brenner, M.; Loh, P.R.; Raychaudhuri, S. Fast, sensitive and accurate integration of single-cell data with Harmony. Nat. Methods 2019, 16, 1289–1296. [Google Scholar] [CrossRef] [PubMed]
- Lu, X.; Li, L.; Suo, L.L.; Huang, P.; Wang, H.J.; Han, S.; Cao, M.M. Single-Cell RNA Sequencing Profiles Identify Important Pathophysiologic Factors in the Progression of Diabetic Nephropathy. Front. Cell Dev. Biol. 2022, 10, 798316. [Google Scholar] [CrossRef] [PubMed]
- Wei, Y.; Gao, X.; Li, A.H.; Liang, M.J.; Jiang, Z.P. Single-Nucleus Transcriptomic Analysis Reveals Important Cell Cross-Talk in Diabetic Kidney Disease. Front. Med. 2021, 8, 657956. [Google Scholar] [CrossRef]
- Wilson, P.C.; Wu, H.J.; Kirita, Y.; Uchimura, K.; Ledru, N.; Rennke, H.G.; Welling, P.A.; Waikar, S.S.; Humphreys, B.D. The single-cell transcriptomic landscape of early human diabetic nephropathy. Proc. Natl. Acad. Sci. USA 2019, 116, 19619–19625. [Google Scholar] [CrossRef]
- Zhang, Z.; Wang, Z.; Liu, T.; Tang, J.Y.; Liu, Y.Q.; Gou, T.T.; Chen, K.L.; Wang, L.; Zhang, J.; Yang, Y.; et al. Exploring the role of ITGB6: Fibrosis, cancer, and other diseases. Apoptosis 2023, 29, 570–585. [Google Scholar] [CrossRef]
- Muto, Y.; Wilson, P.C.; Ledru, N.; Wu, H.J.; Dimke, H.; Waikar, S.S.; Humphreys, B.D. Single cell transcriptional and chromatin accessibility profiling redefine cellular heterogeneity in the adult human kidney. Nat. Commun. 2021, 12, 2190. [Google Scholar] [CrossRef]
- Famulski, K.S.; Reeve, J.; de Freitas, D.G.; Kreepala, C.; Chang, J.; Halloran, P.F. Kidney transplants with progressing chronic diseases express high levels of acute kidney injury transcripts. Am. J. Transplant. 2013, 13, 634–644. [Google Scholar] [CrossRef]
- Fu, J.; Sun, Z.; Wang, X.; Zhang, T.; Yuan, W.; Salem, F.; Yu, S.M.; Zhang, W.; Lee, K.; He, J.C. The single-cell landscape of kidney immune cells reveals transcriptional heterogeneity in early diabetic kidney disease. Kidney Int. 2022, 102, 1291–1304. [Google Scholar] [CrossRef]
- Wu, T.; Hu, E.; Xu, S.; Chen, M.; Guo, P.; Dai, Z.; Feng, T.; Zhou, L.; Tang, W.; Zhan, L.; et al. clusterProfiler 4.0: A universal enrichment tool for interpreting omics data. Innovation 2021, 2, 100141. [Google Scholar] [CrossRef]
- Aibar, S.; Gonzalez-Blas, C.B.; Moerman, T.; Huynh-Thu, V.A.; Imrichova, H.; Hulselmans, G.; Rambow, F.; Marine, J.C.; Geurts, P.; Aerts, J.; et al. SCENIC: Single-cell regulatory network inference and clustering. Nat. Methods 2017, 14, 1083–1086. [Google Scholar] [CrossRef] [PubMed]
- Ginestet, C. ggplot2: Elegant Graphics for Data Analysis. J. R. Stat. Soc. Ser. A Stat. Soc. 2011, 174, 245–246. [Google Scholar] [CrossRef]
- Jin, S.; Plikus, M.V.; Nie, Q. CellChat for systematic analysis of cell-cell communication from single-cell and spatially resolved transcriptomics. bioRxiv 2023. [Google Scholar] [CrossRef]
- R Core Team. R: A Language and Environment for Statistical Computing; R Core Team: Vienna, Austria, 2014. [Google Scholar]
- Hansen, J.; Sealfon, R.; Menon, R.; Eadon, M.T.; Lake, B.B.; Steck, B.; Anjani, K.; Parikh, S.; Sigdel, T.K.; Zhang, G.S.; et al. A reference tissue atlas for the human kidney. Sci. Adv. 2022, 8, eabn4965. [Google Scholar] [CrossRef]
- Scheper, A.F.; Schofield, J.; Bohara, R.; Ritter, T.; Pandit, A. Understanding glycosylation: Regulation through the metabolic flux of precursor pathways. Biotechnol. Adv. 2023, 67, 108184. [Google Scholar] [CrossRef]
- Ren, W.; Bian, Q.; Cai, Y. Mass spectrometry-based N-glycosylation analysis in kidney disease. Front. Mol. Biosci. 2022, 9, 976298. [Google Scholar] [CrossRef]
- Zhong, S.; Zhao, L.; Li, Q.; Yang, P.; Varghese, Z.; Moorhead, J.F.; Chen, Y.X.; Ruan, X.Z. Inflammatory Stress Exacerbated Mesangial Foam Cell Formation and Renal Injury Disrupting Cellular Cholesterol Homeostasis. Inflammation 2015, 38, 959–971. [Google Scholar] [CrossRef]
- Quinville, B.M.; Deschenes, N.M.; Ryckman, A.E.; Walia, J.S. A Comprehensive Review: Sphingolipid Metabolism and Implications of Disruption in Sphingolipid Homeostasis. Int. J. Mol. Sci. 2021, 22, 5793. [Google Scholar] [CrossRef]
- Liu, J.J.; Ghosh, S.; Kovalik, J.P.; Ching, J.H.; Choi, H.W.; Tavintharan, S.; Ong, C.N.; Sum, C.F.; Summers, S.A.; Tai, E.S.; et al. Profiling of Plasma Metabolites Suggests Altered Mitochondrial Fuel Usage and Remodeling of Sphingolipid Metabolism in Individuals with Type 2 Diabetes and Kidney Disease. Kidney Int. Rep. 2017, 2, 470–480. [Google Scholar] [CrossRef]
- Zhang, J.; Wu, Y.; Zhang, J.; Zhang, R.; Wang, Y.; Liu, F. ABCA1 deficiency-mediated glomerular cholesterol accumulation exacerbates glomerular endothelial injury and dysfunction in diabetic kidney disease. Metabolism 2023, 139, 155377. [Google Scholar] [CrossRef]
- Dikun, K.M.; Tang, X.H.; Fu, L.P.; Choi, M.E.; Lu, C.Y.; Gudas, L.J. Retinoic acid receptor α activity in proximal tubules prevents kidney injury and fibrosis. Proc. Natl. Acad. Sci. USA 2024, 121, e2311803121. [Google Scholar] [CrossRef] [PubMed]
- Zhong, Y.F.; Wu, Y.W.; Liu, R.J.; Li, Z.Z.; Chen, Y.B.; Evans, T.; Chuang, P.; Das, B.; He, J.C. Novel Retinoic Acid Receptor Alpha Agonists for Treatment of Kidney Disease. PLoS ONE 2011, 6, e27945. [Google Scholar] [CrossRef]
- Frutos, M.F.D.; Pardo-Marqués, V.; Torrecilla-Parra, M.; Rada, P.; Pérez-García, A.; Martín-Martín, Y.; de la Peña, G.; Gómez, A.; Toledano-Zaragoza, A.; Gómez-Coronado, D.; et al. MiR-7 controls cholesterol biosynthesis through posttranscriptional regulation of DHCR24 expression. Biochim. Et Biophys. Acta BBA-Gene Regul. Mech. 2023, 1866, 194938. [Google Scholar] [CrossRef]
- Almomen, S.M.K.; Guan, Q.N.; Liang, P.H.; Yang, K.D.; Sidiqi, A.M.; Levin, A.; Du, C.G. Daily Intake of Grape Powder Prevents the Progression of Kidney Disease in Obese Type 2 Diabetic ZSF1 Rats. Nutrients 2017, 9, 345. [Google Scholar] [CrossRef]
- Li, C.; Ma, J.; Mali, N.; Zhang, L.; Wei, T.; Shi, L.; Liu, F.; WenXing, F.; Yang, J. Relevance of the pyroptosis-related inflammasome drug targets in the Chuanxiong to improve diabetic nephropathy. Mol. Med. 2022, 28, 136. [Google Scholar] [CrossRef] [PubMed]
- Juvinao-Quintero, D.L.; Sharp, G.C.; Sanderson, E.C.M.; Relton, C.L.; Elliott, H.R. Investigating causality in the association between DNA methylation and type 2 diabetes using bidirectional two-sample Mendelian randomisation. Diabetologia 2023, 66, 1247–1259. [Google Scholar] [CrossRef]
- Yang, M.; Han, Y.C.; Luo, S.L.; Xiong, X.F.; Zhu, X.J.; Zhao, H.; Jiang, N.; Xiao, Y.; Wei, L.; Li, C.R.; et al. MAMs Protect Against Ectopic Fat Deposition and Lipid-Related Kidney Damage in DN Patients. Front. Endocrinol. 2021, 12, 609580. [Google Scholar] [CrossRef]
- Elwakiel, A.; Mathew, A.; Isermann, B. The role of endoplasmic reticulum-mitochondria-associated membranes in diabetic kidney disease. Cardiovasc. Res. 2024, 119, 2875–2883. [Google Scholar] [CrossRef] [PubMed]
- Cheng, Y.; Zhu, H.; Ren, J.; Wu, H.Y.; Yu, J.E.; Jin, L.Y.; Pang, H.Y.; Pan, H.T.; Luo, S.S.; Yan, J.; et al. Follicle-stimulating hormone orchestrates glucose-stimulated insulin secretion of pancreatic islets. Nat. Commun. 2023, 14, 6991. [Google Scholar] [CrossRef]
- Zhang, K.; Kuang, L.; Xia, F.Z.; Chen, Y.; Zhang, W.; Zhai, H.L.; Wang, C.Y.; Wang, N.J.; Lu, Y.L. Follicle-stimulating hormone promotes renal tubulointerstitial fibrosis in aging women via the AKT/GSK-3β/β-catenin pathway. Aging Cell 2019, 18, e12997. [Google Scholar] [CrossRef]
- Ursino, G.M.; Fu, Y.; Cottle, D.L.; Mukhamedova, N.; Jones, L.K.; Low, H.; Tham, M.S.; Gan, W.J.; Mellett, N.A.; Das, P.P.; et al. ABCA12 regulates insulin secretion from β-cells. EMBO Rep. 2020, 21, e48692. [Google Scholar] [CrossRef] [PubMed]
- Peng, W.; Zhou, X.C.; Xu, T.T.; Mao, Y.W.; Zhang, X.H.; Liu, H.M.; Liang, L.Q.; Liu, L.L.; Liu, L.R.; Xiao, Y.; et al. BMP-7 ameliorates partial epithelial-mesenchymal transition by restoring SnoN protein level via Smad1/5 pathway in diabetic kidney disease. Cell Death Dis. 2022, 13, 254. [Google Scholar] [CrossRef] [PubMed]
- Liu, M.F.; Di, Y.M.; May, B.; Zhang, A.L.; Zhang, L.; Chen, J.H.; Wang, R.B.; Liu, X.S.; Xue, C.C. Renal protective effects and mechanisms of Astragalus membranaceus for diabetic kidney disease in animal models: An updated systematic review and meta-analysis. Phytomedicine 2024, 129, 155646. [Google Scholar] [CrossRef] [PubMed]
- Hasegawa, K.; Wakino, S.; Simic, P.; Sakamaki, Y.; Minakuchi, H.; Fujimura, K.; Hosoya, K.; Komatsu, M.; Kaneko, Y.; Kanda, T.; et al. Renal tubular Sirt1 attenuates diabetic albuminuria by epigenetically suppressing Claudin-1 overexpression in podocytes. Nat. Med. 2013, 19, 1496–1504. [Google Scholar] [CrossRef]
- Tsai, I.T.; Wu, C.C.; Hung, W.C.; Lee, T.L.; Hsuan, C.F.; Wei, C.T.; Lu, Y.C.; Yu, T.H.; Chung, F.M.; Lee, Y.J.; et al. FABP1 and FABP2 as markers of diabetic nephropathy. Int. J. Med. Sci. 2020, 17, 2338–2345. [Google Scholar] [CrossRef]
- Purvis, G.S.D.; Solito, E.; Thiemermann, C. Annexin-A1: Therapeutic Potential in Microvascular Disease. Front. Immunol. 2019, 10, 938. [Google Scholar] [CrossRef]
- Shen, K.Y.; Miao, J.H.; Gao, Q.D.; Ling, X.; Liang, Y.; Zhou, Q.; Song, Q.R.; Luo, Y.X.; Wu, Q.Y.; Shen, W.W.; et al. Annexin A2 plays a key role in protecting against cisplatin-induced AKI through β-catenin/TFEB pathway. Cell Death Discov. 2022, 8, 430. [Google Scholar] [CrossRef]
- Wang, X.C.; Zhang, Y.F.; Chi, K.; Ji, Y.W.; Zhang, K.Y.; Li, P.; Fu, Z.N.; Wang, X.; Cui, S.Y.; Shen, W.J.; et al. IGFBP2 induces podocyte apoptosis promoted by mitochondrial damage via integrin α5/FAK in diabetic kidney disease. Apoptosis 2024, 29, 1109–1125. [Google Scholar] [CrossRef]
- Fan, Z.Y.; Gao, Y.; Jiang, N.; Zhang, F.X.; Liu, S.X.; Li, Q.H. Immune-related SERPINA3 as a biomarker involved in diabetic nephropathy renal tubular injury. Front. Immunol. 2022, 13, 979995. [Google Scholar] [CrossRef]
- Tomita-Yagi, A.; Ozeki-Okuno, N.; Watanabe-Uehara, N.; Komaki, K.; Umehara, M.; Sawada-Yamauchi, H.; Minamida, A.; Sunahara, Y.; Matoba, Y.; Nakamura, I.; et al. The importance of proinflammatory failed-repair tubular epithelia as a predictor of diabetic kidney disease progression. iScience 2024, 27, 109020. [Google Scholar] [CrossRef]
- Jia, Y.; Xu, H.; Yu, Q.; Tan, L.S.; Xiong, Z.Y. Identification and verification of vascular cell adhesion protein 1 as an immune-related hub gene associated with the tubulointerstitial injury in diabetic kidney disease. Bioengineered 2021, 12, 6655–6673. [Google Scholar] [CrossRef] [PubMed]
- Moreno-Navarrete, J.M.; Ortega, F.J.; Bassols, J.; Castro, A.; Ricart, W.; Fernández-Real, J.M. Association of circulating lactoferrin concentration and 2 nonsynonymous LTF gene polymorphisms with dyslipidemia in men depends on glucose-tolerance status. Clin. Chem. 2008, 54, 301–309. [Google Scholar] [CrossRef]
- Steyn, M.; Zitouni, K.; Kelly, F.J.; Cook, P.; Earle, K.A. Sex Differences in Glutathione Peroxidase Activity and Central Obesity in Patients with Type 2 Diabetes at High Risk of Cardio-Renal Disease. Antioxidants 2019, 8, 629. [Google Scholar] [CrossRef] [PubMed]
- Hauffe, R.; Rath, M.; Agyapong, W.; Jonas, W.; Vogel, H.; Schulz, T.J.; Schwarz, M.; Kipp, A.P.; Blüher, M.; Kleinridders, A. Obesity Hinders the Protective Effect of Selenite Supplementation on Insulin Signaling. Antioxidants 2022, 11, 862. [Google Scholar] [CrossRef]
- Xu, W.; Li, H.; Wang, R.; Lei, Z.; Mao, Y.Q.; Wang, X.; Zhang, Y.Z.; Guo, T.T.; Song, R.J.; Zhang, X.J.; et al. Differential Expression of Genes Associated with the Progression of Renal Disease in the Kidneys of Liver-Specific Glucokinase Gene Knockout Mice. Int. J. Mol. Sci. 2013, 14, 6467–6486. [Google Scholar] [CrossRef]
- Wilson, K.H.S.; Eckenrode, S.E.; Li, Q.Z.; Ruan, Q.G.; Yang, P.; Shi, J.D.; Davoodi-Semiromi, A.; McIndoe, R.A.; Croker, B.P.; She, J.X. Microarray analysis of gene expression in the kidneys of new- and post-onset diabetic NOD mice. Diabetes 2003, 52, 2151–2159. [Google Scholar] [CrossRef] [PubMed]
- Tanaka, N.; Babazono, T.; Saito, S.; Sekine, A.; Tsunoda, T.; Haneda, M.; Tanaka, Y.; Fujioka, T.; Kaku, K.; Kawamori, R.; et al. Association of solute carrier family 12 (sodium/chloride) member 3 with diabetic nephropathy, identified by genome-wide analyses of single nucleotide polymorphisms. Diabetes 2003, 52, 2848–2853. [Google Scholar] [CrossRef]
- Nishiyama, K.; Tanaka, Y.; Nakajima, K.; Mokubo, A.; Atsumi, Y.; Matsuoka, K.; Watada, H.; Hirose, T.; Nomiyama, T.; Maeda, S.; et al. Polymorphism of the solute carrier family 12 (sodium/chloride transporters) member 3, SLC12A3, gene at exon 23 (+78G/A: Arg913Gln) is associated with elevation of urinary albumin excretion in Japanese patients with type 2 diabetes: A 10-year longitudinal study. Diabetologia 2005, 48, 1335–1338. [Google Scholar] [CrossRef][Green Version]
- Kim, J.H.; Shin, H.D.; Park, B.L.; Moon, M.K.; Cho, Y.M.; Hwang, Y.H.; Oh, K.W.; Kim, S.Y.; Lee, H.K.; Ahn, C.; et al. (Solute carrier family 12 member [sodium/chloride] 3) polymorphisms are associated with end-stage renal disease in diabetic nephropathy. Diabetes 2006, 55, 843–848. [Google Scholar] [CrossRef][Green Version]
- Traiffort, E.; O’Regan, S.; Ruat, M. The choline transporter-like family SLC44: Properties and roles in human diseases. Mol. Aspects Med. 2013, 34, 646–654. [Google Scholar] [CrossRef]
- Andrews, R.C.; Rooyackers, O.; Walker, B.R. Effects of the 11 beta-hydroxysteroid dehydrogenase inhibitor carbenoxolone on insulin sensitivity in men with type 2 diabetes. J. Clin. Endocrinol. Metab. 2003, 88, 285–291. [Google Scholar] [CrossRef] [PubMed]
- Diederich, S.; Eigendorff, E.; Burkhardt, P.; Quinkler, M.; Bumke-Vogt, C.; Rochel, M.; Seidelmann, D.; Esperling, P.; Oelkers, W.; Bähr, V. 11beta-hydroxysteroid dehydrogenase types 1 and 2: An important pharmacokinetic determinant for the activity of synthetic mineralo- and glucocorticoids. J. Clin. Endocr. Metab. 2002, 87, 5695–5701. [Google Scholar] [CrossRef] [PubMed]
- Jetten, A.M.; Cook, D.N. (Inverse) Agonists of Retinoic Acid-Related Orphan Receptor γ: Regulation of Immune Responses, Inflammation, and Autoimmune Disease. Annu. Rev. Pharmacol. 2020, 60, 371–390. [Google Scholar] [CrossRef] [PubMed]
- Hu, X.; Wang, Y.H.; Hao, L.Y.; Liu, X.K.; Lesch, C.A.; Sanchez, B.M.; Wendling, J.M.; Morgan, R.W.; Aicher, T.D.; Carter, L.L.; et al. Sterol metabolism controls T(H)17 differentiation by generating endogenous RORγ agonists. Nat. Chem. Biol. 2015, 11, 141–147. [Google Scholar] [CrossRef]
- Hinze, C.; Karaiskos, N.; Boltengagen, A.; Walentin, K.; Redo, K.; Himmerkus, N.; Bleich, M.; Potter, S.S.; Potter, A.S.; Eckardt, K.U.; et al. Kidney Single-cell Transcriptomes Predict Spatial Corticomedullary Gene Expression and Tissue Osmolality Gradients. J. Am. Soc. Nephrol. 2021, 32, 291–306. [Google Scholar] [CrossRef]
- Fan, G.Q.; Jiang, C.Y.; Huang, Z.Y.; Tian, M.Y.; Pan, H.J.; Cao, Y.R.; Lei, T.; Luo, Q.M.; Yuan, J. 3D autofluorescence imaging of hydronephrosis and renal anatomical structure using cryo-micro-optical sectioning tomography. Theranostics 2023, 13, 4885–4904. [Google Scholar] [CrossRef]
- Gao, J.L.; Yang, T.; Song, B.H.; Ma, X.J.; Ma, Y.C.; Lin, X.W.; Wang, H.W. Abnormal tryptophan catabolism in diabetes mellitus and its complications: Opportunities and challenges. Biomed. Pharmacother. 2023, 166, 115395. [Google Scholar] [CrossRef]
- Hui, Y.Q.; Zhao, J.; Yu, Z.X.; Wang, Y.W.; Qin, Y.L.; Zhang, Y.M.; Xing, Y.; Han, M.; Wang, A.J.; Guo, S.X.; et al. The Role of Tryptophan Metabolism in the Occurrence and Progression of Acute and Chronic Kidney Diseases. Mol. Nutr. Food Res. 2023, 67, e2300218. [Google Scholar] [CrossRef] [PubMed]
- Kim, I.S.; Jo, E.K. Inosine: A bioactive metabolite with multimodal actions in human diseases. Front. Pharmacol. 2022, 13, 1043970. [Google Scholar] [CrossRef]
- Tsukahara, T.; Tsukahara, R.; Fujiwara, Y.; Yue, J.M.; Cheng, Y.H.; Guo, H.Z.; Bolen, A.; Zhang, C.X.; Balazs, L.; Re, F.; et al. Phospholipase D2-Dependent Inhibition of the Nuclear Hormone Receptor PPARγ by Cyclic Phosphatidic Acid. Mol. Cell 2010, 39, 421–432. [Google Scholar] [CrossRef]
- Li, Z.; Li, J.; Miao, X.; Cui, W.P.; Miao, L.N.; Cai, L. A minireview: Role of AMP-activated protein kinase (AMPK) signaling in obesity-related renal injury. Life Sci. 2021, 265, 118828. [Google Scholar] [CrossRef] [PubMed]
- Ma, H.J.; Guo, X.Z.; Cui, S.C.; Wu, Y.M.; Zhang, Y.M.; Shen, X.Y.; Xie, C.; Li, J.Y. Dephosphorylation of AMP-activated protein kinase exacerbates ischemia/reperfusion-induced acute kidney injury via mitochondrial dysfunction. Kidney Int. 2022, 101, 315–330. [Google Scholar] [CrossRef] [PubMed]
- Kume, S.; Uzu, T.; Araki, S.I.; Sugimoto, T.; Isshiki, K.; Chin-Kanasaki, M.; Sakaguchi, M.; Kubota, N.; Terauchi, Y.; Kadowaki, T.; et al. Role of altered renal lipid metabolism in the development of renal injury induced by a high-fat diet. J. Am. Soc. Nephrol. 2007, 18, 2715–2723. [Google Scholar] [CrossRef]
- Bobulescu, I.A.; Lotan, Y.; Zhang, J.N.; Rosenthal, T.R.; Rogers, J.T.; Adams-Huet, B.; Sakhaee, K.; Moe, O.W. Triglycerides in the Human Kidney Cortex: Relationship with Body Size. PLoS ONE 2014, 9, e101285. [Google Scholar] [CrossRef]
- Huang, F.; Wang, L.; Zhang, Q.; Wan, Z.C.; Hu, L.; Xu, R.R.; Cheng, A.Y.; Lv, Y.M.; Liu, Q.Q. Elevated atherogenic index and higher triglyceride increase risk of kidney function decline: A 7-year cohort study in Chinese adults. Ren. Fail. 2021, 43, 32–39. [Google Scholar] [CrossRef] [PubMed]
- Afshinnia, F.; Nair, V.; Lin, J.; Rajendiran, T.M.; Soni, T.; Byun, J.; Sharma, K.; Fort, P.E.; Gardner, T.W.; Looker, H.C.; et al. Increased lipogenesis and impaired β-oxidation predict type 2 diabetic kidney disease progression in American Indians. JCI Insight 2019, 4, e130317. [Google Scholar] [CrossRef]
- Shayman, J.A. Targeting Glucosylceramide Synthesis in the Treatment of Rare and Common Renal Disease. Semin. Nephrol. 2018, 38, 183–192. [Google Scholar] [CrossRef]
- Kishi, S.; Campanholle, G.; Gohil, V.M.; Perocchi, F.; Brooks, C.R.; Morizane, R.; Sabbisetti, V.; Ichimura, T.; Mootha, V.K.; Bonventre, J.V. Meclizine Preconditioning Protects the Kidney Against Ischemia-Reperfusion Injury. Ebiomedicine 2015, 2, 1090–1101. [Google Scholar] [CrossRef]
- Asowata, E.O.; Romoli, S.; Sargeant, R.; Tan, J.Y.; Hoffmann, S.; Huang, M.M.; Mahbubani, K.T.; Krause, F.N.; Jachimowicz, D.; Agren, R.; et al. Multi-omics and imaging mass cytometry characterization of human kidneys to identify pathways and phenotypes associated with impaired kidney function. Kidney Int. 2024, 106, 85–97. [Google Scholar] [CrossRef]
- Feng, Y.; Sun, Z.G.; Fu, J.; Zhong, F.; Zhang, W.J.; Wei, C.G.; Chen, A.Q.; Liu, B.C.; He, J.C.; Lee, K. Podocyte-derived soluble RARRES1 drives kidney disease progression through direct podocyte and proximal tubular injury. Kidney Int. 2024, 106, 50–66. [Google Scholar] [CrossRef]
- Zuo, S.M.; Wang, Y.X.; Bao, H.J.; Zhang, Z.H.; Yang, N.F.; Jia, M.; Zhang, Q.; Jian, A.N.; Ji, R.; Zhang, L.D.; et al. Lipid synthesis, triggered by PPARγ T166 dephosphorylation, sustains reparative function of macrophages during tissue repair. Nat. Commun. 2024, 15, 7269. [Google Scholar] [CrossRef] [PubMed]
- Bhargava, P.; Schnellmann, R.G. Mitochondrial energetics in the kidney. Nat. Rev. Nephrol. 2017, 13, 629–646. [Google Scholar] [CrossRef] [PubMed]
- Narongkiatikhun, P.; Choi, Y.J.; Hampson, H.; Gotzamanis, J.; Zhang, G.; van Raalte, D.H.; de Boer, I.H.; Nelson, R.G.; Tommerdahl, K.L.; McCown, P.J.; et al. Unraveling Diabetic Kidney Disease: The Roles of Mitochondrial Dysfunction and Immunometabolism. Kidney Int. Rep. 2024, in press, corrected proof. [Google Scholar] [CrossRef]
- Faivre, A.; Verissimo, T.; Auwerx, H.; Legouis, D.; de Seigneux, S. Tubular Cell Glucose Metabolism Shift During Acute and Chronic Injuries. Front. Med. 2021, 8, 742072. [Google Scholar] [CrossRef] [PubMed]
- Kang, H.M.; Ahn, S.H.; Choi, P.; Ko, Y.A.; Han, S.H.; Chinga, F.; Park, A.S.D.; Tao, J.L.; Sharma, K.; Pullman, J.; et al. Defective fatty acid oxidation in renal tubular epithelial cells has a key role in kidney fibrosis development. Nat. Med. 2015, 21, 37–46. [Google Scholar] [CrossRef]
- Moreno-Gordaliza, E.; Esteban-Fernández, D.; Lázaro, A.; Humanes, B.; Aboulmagd, S.; Tejedor, A.; Linscheid, M.W.; Gómez-Gómez, M.M. MALDI-LTQ-Orbitrap mass spectrometry imaging for lipidomic analysis in kidney under cisplatin chemotherapy. Talanta 2017, 164, 16–26. [Google Scholar] [CrossRef]





Disclaimer/Publisher’s Note: The statements, opinions and data contained in all publications are solely those of the individual author(s) and contributor(s) and not of MDPI and/or the editor(s). MDPI and/or the editor(s) disclaim responsibility for any injury to people or property resulting from any ideas, methods, instructions or products referred to in the content. |
© 2024 by the authors. Licensee MDPI, Basel, Switzerland. This article is an open access article distributed under the terms and conditions of the Creative Commons Attribution (CC BY) license (https://creativecommons.org/licenses/by/4.0/).
Share and Cite
Zhang, Y.; Piao, H.-L.; Chen, D. Identification of Spatial Specific Lipid Metabolic Signatures in Long-Standing Diabetic Kidney Disease. Metabolites 2024, 14, 641. https://doi.org/10.3390/metabo14110641
Zhang Y, Piao H-L, Chen D. Identification of Spatial Specific Lipid Metabolic Signatures in Long-Standing Diabetic Kidney Disease. Metabolites. 2024; 14(11):641. https://doi.org/10.3390/metabo14110641
Chicago/Turabian StyleZhang, Yiran, Hai-Long Piao, and Di Chen. 2024. "Identification of Spatial Specific Lipid Metabolic Signatures in Long-Standing Diabetic Kidney Disease" Metabolites 14, no. 11: 641. https://doi.org/10.3390/metabo14110641
APA StyleZhang, Y., Piao, H.-L., & Chen, D. (2024). Identification of Spatial Specific Lipid Metabolic Signatures in Long-Standing Diabetic Kidney Disease. Metabolites, 14(11), 641. https://doi.org/10.3390/metabo14110641

