Liver Transcriptome Analysis Reveals the Mechanisms of Metabolic Adaptation of Xizang Sheep to Seasonal Changes
Abstract
1. Introduction
2. Materials and Methods
2.1. Animals and Sample Collection
2.2. RNA Extraction and cDNA Synthesis
2.3. Mapping of Sequencing Reads and Identification of DEGs
2.4. GO and KEGG Pathway Analyses
2.5. Reverse Transcription-Quantitative PCR Validation of DEGs
3. Results
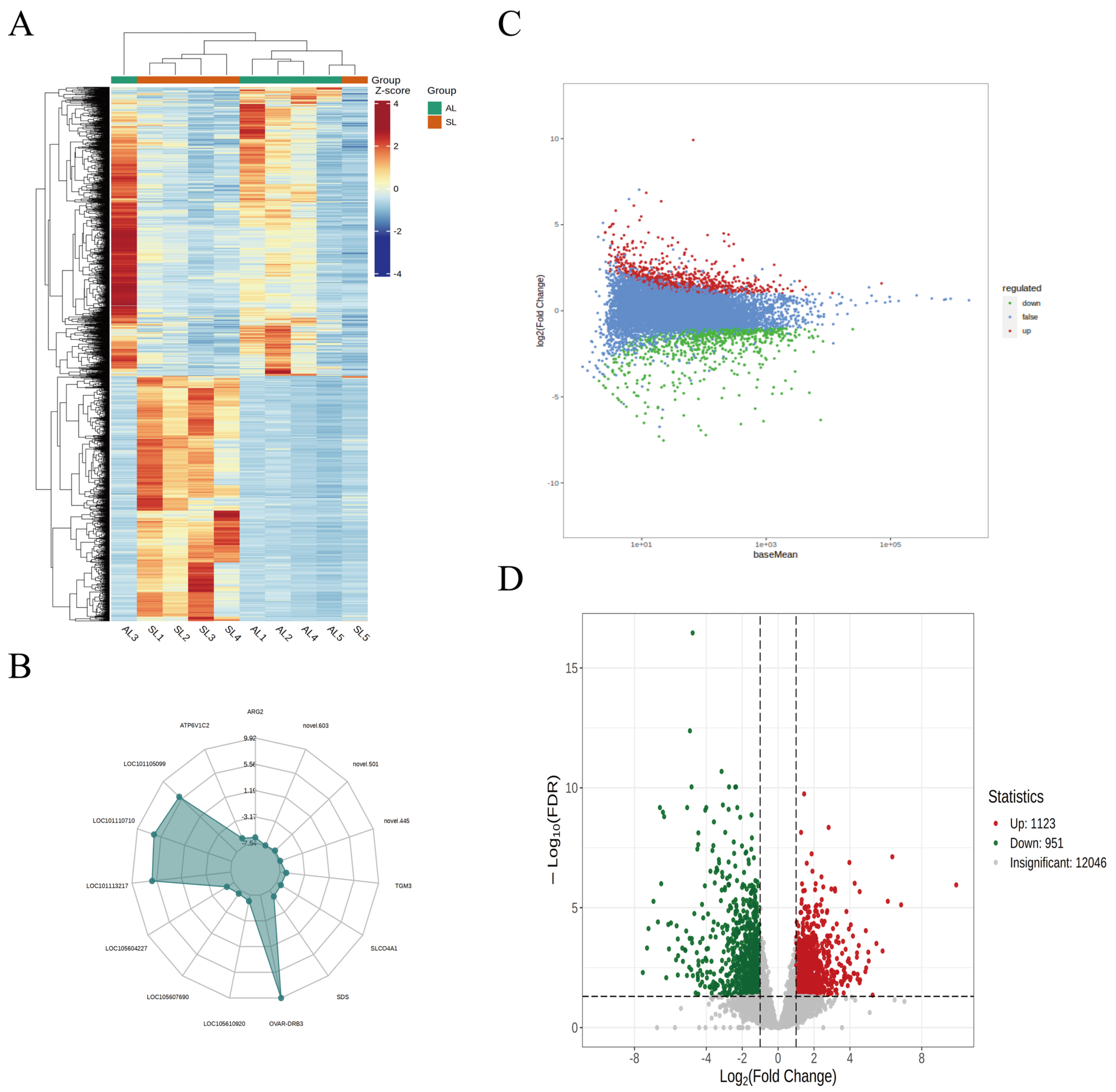
3.1. Analysis of Gene Differential Expression Between Groups in Different Seasons
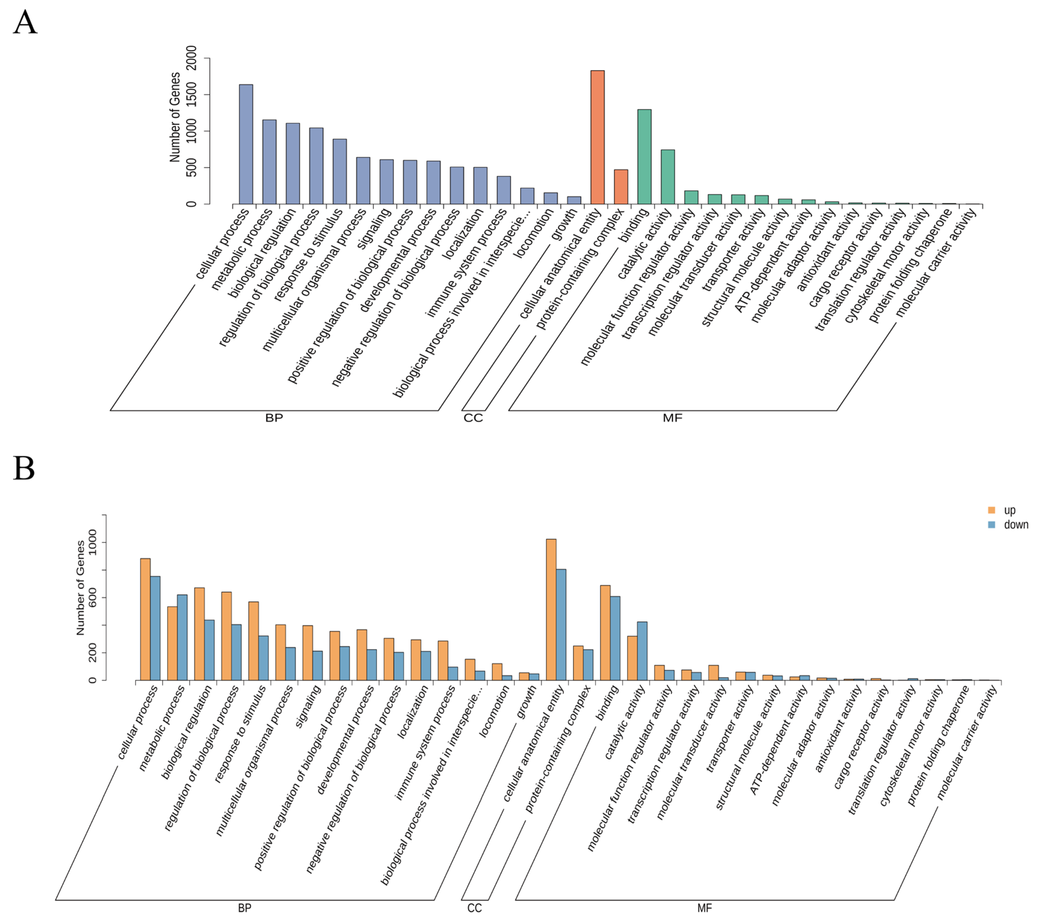
3.2. GO Analysis of Differentially Expressed Genes
3.3. KEGG Analysis of DEGs
3.4. KOG Annotation and Classification Statistics of DEGs
3.5. qPCR Validation
4. Discussion
5. Conclusions
Author Contributions
Funding
Institutional Review Board Statement
Informed Consent Statement
Data Availability Statement
Conflicts of Interest
References
- Liu, J.; Xin, Z.; Huang, Y.; Yu, J. Climate suitability assessment on the Qinghai-Tibet Plateau. Sci. Total. Environ. 2022, 816, 151653. [Google Scholar] [CrossRef] [PubMed]
- Yi, X.; Liang, Y.; Huerta-Sanchez, E.; Jin, X.; Cuo, Z.X.P.; Pool, J.E.; Xu, X.; Jiang, H.; Vinckenbosch, N.; Korneliussen, T.S.; et al. Sequencing of 50 human exomes reveals adaptation to high altitude. Science 2010, 329, 75–78. [Google Scholar] [CrossRef] [PubMed]
- Chen, F.H.; Dong, G.H.; Zhang, D.J.; Liu, X.Y.; Jia, X.; An, C.-B.; Ma, M.M.; Xie, Y.W.; Barton, L.; Ren, X.Y.; et al. Agriculture facilitated permanent human occupation of the Tibetan Plateau after 3600 BP. Science 2015, 347, 248–250. [Google Scholar] [CrossRef] [PubMed]
- Wang, G.-D.; Zhang, B.-L.; Zhou, W.-W.; Li, Y.-X.; Jin, J.-Q.; Shao, Y.; Yang, H.-C.; Liu, Y.-H.; Yan, F.; Chen, H.-M.; et al. Selection and environmental adaptation along a path to speciation in the Tibetan frog Nanorana parkeri. Proc. Natl. Acad. Sci. USA 2018, 115, E5056–E5065. [Google Scholar]
- Wu, D.-D.; Yang, C.-P.; Wang, M.-S.; Dong, K.-Z.; Yan, D.-W.; Hao, Z.-Q.; Fan, S.-Q.; Chu, S.-Z.; Shen, Q.-S.; Jiang, L.-P.; et al. Convergent genomic signatures of high-altitude adaptation among domestic mammals. Natl. Sci. Rev. 2020, 7, 952–963. [Google Scholar] [CrossRef]
- Ai, H.; Yang, B.; Li, J.; Xie, X.; Chen, H.; Ren, J. Population history and genomic signatures for high-altitude adaptation in Tibetan pigs. BMC Genom. 2014, 15, 834. [Google Scholar] [CrossRef]
- Qiu, Q.; Zhang, G.; Ma, T.; Qian, W.; Wang, J.; Ye, Z.; Cao, C.; Hu, Q.; Kim, J.; Larkin, D.M.; et al. The yak genome and adaptation to life at high altitude. Nat. Genet. 2012, 44, 946–949. [Google Scholar] [CrossRef]
- Song, S.; Yao, N.; Yang, M.; Liu, X.; Dong, K.; Zhao, Q.; Pu, Y.; He, X.; Guan, W.; Yang, N.; et al. Exome sequencing reveals genetic differentiation due to high-altitude adaptation in the Tibetan cashmere goat (Capra hircus). BMC Genom. 2016, 17, 122. [Google Scholar] [CrossRef]
- Xu, T.; Xu, S.; Hu, L.; Zhao, N.; Liu, Z.; Ma, L.; Liu, H.; Zhao, X. Effect of dietary types on feed intakes, growth performance and economic benefit in Tibetan sheep and yaks on the Qinghai-Tibet Plateau during cold season. PLoS ONE 2017, 12, e0169187. [Google Scholar] [CrossRef]
- Wang, X.; Xu, T.; Zhang, X.; Geng, Y.; Kang, S.; Xu, S. Effects of dietary protein levels on growth performance, carcass traits, serum metabolites, and meat composition of Tibetan sheep during the cold season on the Qinghai-Tibetan plateau. Animals 2020, 10, 801. [Google Scholar] [CrossRef]
- da Costa, A.S.H.; Bessa, R.J.B.; Pires, V.M.R.; Rolo, E.A.; Pinto, R.M.A.; Fontes, C.M.G.A.; Prates, J.A.M. Is hepatic lipid metabolism of beef cattle influenced by breed and dietary silage level? BMC Veter-Res. 2014, 10, 65. [Google Scholar] [CrossRef] [PubMed]
- Rui, L. Energy metabolism in the liver. Compr Physiol. 2014, 4, 177. [Google Scholar] [PubMed]
- Jing, X.; Wang, W.; Degen, A.; Guo, Y.; Kang, J.; Liu, P.; Ding, L.; Shang, Z.; Zhou, J.; Long, R. Energy substrate metabolism in skeletal muscle and liver when consuming diets of different energy levels: Comparison between Tibetan and Small-tailed Han sheep. Animal 2021, 15, 100162. [Google Scholar] [CrossRef] [PubMed]
- Cao, Y.; Zeng, T.; Han, W.; Ma, X.; Gu, T.; Chen, L.; Tian, Y.; Xu, W.; Yin, J.; Li, G.; et al. Comparative analysis of liver transcriptome reveals adaptive responses to hypoxia environmental condition in Tibetan chicken. Anim. Biosci. 2024, 37, 28. [Google Scholar] [CrossRef]
- Feng, S.; Ma, J.; Long, K.; Zhang, J.; Qiu, W.; Li, Y.; Jin, L.; Wang, X.; Jiang, A.; Liu, L.; et al. Comparative microRNA transcriptomes in domestic goats reveal acclimatization to high altitude. Front. Genet. 2020, 11, 809. [Google Scholar] [CrossRef]
- Guo, N.; Wu, Q.; Shi, F.; Niu, J.; Zhang, T.; Degen, A.A.; Fang, Q.; Ding, L.; Shang, Z.; Zhang, Z.; et al. Microbiomes, Seasonal dynamics of diet–gut microbiota interaction in adaptation of yaks to life at high altitude. npj Biofilms Microbiomes 2021, 7, 38. [Google Scholar] [CrossRef]
- Zheng, J.; Du, M.; Zhang, J.; Liang, Z.; Ahmad, A.A.; Shen, J.; Salekdeh, G.H.; Ding, X. Transcriptomic and metabolomic analyses reveal inhibition of hepatic adipogenesis and fat catabolism in yak for adaptation to forage shortage during cold season. Front. Cell Dev. Biol. 2022, 9, 759521. [Google Scholar] [CrossRef]
- Ureña, I.; González, C.; Ramón, M.; Gòdia, M.; Clop, A.; Calvo, J.H.; Carabaño, M.J.; Serrano, M. Exploring the ovine sperm transcriptome by RNAseq techniques. I Effect of seasonal conditions on transcripts abundance. PLoS ONE 2022, 17, e0264978. [Google Scholar] [CrossRef]
- Li, T.; Jin, M.; Fei, X.; Yuan, Z.; Wang, Y.; Quan, K.; Wang, T.; Yang, J.; He, M.; Wei, C. Transcriptome comparison reveals the difference in liver fat metabolism between different sheep breeds. Animals 2022, 12, 1650. [Google Scholar] [CrossRef]
- Pan, C.; Li, H.; Mustafa, S.B.; Renqing, C.; Zhang, Z.; Li, J.; Song, T.; Wang, G.; Zhao, W. Coping with extremes: The rumen transcriptome and microbiome co-regulate plateau adaptability of Xizang goat. BMC Genom. 2024, 25, 258. [Google Scholar] [CrossRef]
- Davies, C.J.; Andersson, L.; Mikko, S.; Ellis, S.A.; Hensen, E.J.; Lewin, H.A.; Muggli-Cockett, N.E.; van der Poel, J.J.; Russell, G.C. Nomenclature for factors of the BoLA system, 1996: Report of the ISAG BoLA Nomenclature Committee. Anim. Genet. 1997, 28, 159–168. [Google Scholar] [CrossRef]
- Kim, M.; Ogawa, M.; Fujita, Y.; Yoshikawa, Y.; Nagai, T.; Koyama, T.; Nagai, S.; Lange, A.; Fässler, R.; Sasakawa, C. Bacteria hijack integrin-linked kinase to stabilize focal adhesions and block cell detachment. Nature 2009, 459, 578–582. [Google Scholar] [CrossRef] [PubMed]
- Zheng, J.; Yang, T.; Gao, S.; Cheng, M.; Shao, Y.; Xi, Y.; Guo, L.; Zhang, D.; Gao, W.; Zhang, G. miR-148a-3p silences the CANX/MHC-I pathway and impairs CD8+ T cell-mediated immune attack in colorectal cancer. FASEB J. 2021, 35, e21776. [Google Scholar] [CrossRef] [PubMed]
- Zhang, G.; Zhang, L.; Sun, S.; Chen, M. Identification of a novel defined immune-autophagy-related gene signature associated with clinical and prognostic features of kidney renal clear cell carcinoma. Front. Mol. Biosci. 2021, 8, 790804. [Google Scholar] [CrossRef]
- Pareja, F.; Brandes, A.H.; Basili, T.; Selenica, P.; Geyer, F.C.; Fan, D.; Da Cruz Paula, A.; Kumar, R.; Brown, D.N.; Gularte-Mérida, R.; et al. Loss-of-function mutations in ATP6AP1 and ATP6AP2 in granular cell tumors. Nat. Commun. 2018, 9, 3533. [Google Scholar] [CrossRef]
- Kang, Z.-R.; Jiang, S.; Han, J.-X.; Gao, Y.; Xie, Y.; Chen, J.; Liu, Q.; Yu, J.; Zhao, X.; Hong, J.; et al. Deficiency of BCAT2-mediated branched-chain amino acid catabolism promotes colorectal cancer development. Biochim. Biophys. Acta (BBA) Mol. Basis Dis. 2024, 1870, 166941. [Google Scholar] [CrossRef]
- Maguolo, A.; Rodella, G.; Giorgetti, A.; Nicolodi, M.; Ribeiro, R.; Dianin, A.; Cantalupo, G.; Monge, I.; Carcereri, S.; De Bernardi, M.L.; et al. A gain-of-function mutation on BCKDK gene and its possible pathogenic role in branched-chain amino acid metabolism. Genes 2022, 13, 233. [Google Scholar] [CrossRef]
- Webb, L.; Sadri, H.; Schuh, K.; Egert, S.; Stehle, P.; Meyer, I.; Koch, C.; Dusel, G.; Sauerwein, H. Branched-chain amino acids: Abundance of their transporters and metabolizing enzymes in adipose tissue, skeletal muscle, and liver of dairy cows at high or normal body condition. J. Dairy Sci. 2020, 103, 2847–2863. [Google Scholar] [CrossRef]
- Singh, B.K. Biosynthesis of Valine. Leucine. and Isoleucine. In Plant Amino Acids; CRC Press: Boca Raton, FL, USA, 1998; pp. 241–262. [Google Scholar]
- Nunes, H.P.B.; Dias, C.S.A.M.M.; Vouzela, C.M.; Borba, A.E.S. Seasonal Effect of Grass Nutritional Value on Enteric Methane Emission in Islands Pasture Systems. Animals 2023, 13, 2766. [Google Scholar] [CrossRef]
- Nechifor, I.; Florea, M.A.; Radu-Rusu, R.-M.; Pascal, C. Influence of supplemental feeding on body condition score and reproductive performance dynamics in Botosani Karakul Sheep. Agriculture 2022, 12, 2006. [Google Scholar] [CrossRef]
- Hossain, A.; Rahman, M.; Rahman, W.; Hossain, M.M.; Hashem, A. Effect of supplementary feeding on the production traits, carcass and meat quality of Jamuna basin lambs. J. Anim. Sci. Technol. 2023, 65, 209–224. [Google Scholar] [CrossRef] [PubMed]
- Hihi, A.; Michalik, L.; Wahli, W. PPARs: Transcriptional effectors of fatty acids and their derivatives. Cell. Mol. Life Sci. 2002, 59, 790–798. [Google Scholar] [CrossRef] [PubMed]
- Dreyer, C.; Keller, H.; Mahfoudi, A.; Laudet, V.; Krey, G.; Wahli, W. Positive regulation of the peroxisomal β-oxidation pathway by fatty acids through activation of peroxisome proliferator-activated receptors (PPAR). Cell 1993, 77, 67–76. [Google Scholar] [CrossRef] [PubMed]
- Vahmani, P.; Glover, K.; Fredeen, A. Effects of pasture versus confinement and marine oil supplementation on the expression of genes involved in lipid metabolism in mammary, liver, and adipose tissues of lactating dairy cows. J. Dairy Sci. 2014, 97, 4174–4183. [Google Scholar] [CrossRef]
- Laporta, J.; Rosa, G.J.M.; Naya, H.; Carriquiry, M. Liver functional genomics in beef cows on grazing systems: Novel genes and pathways revealed. Physiol. Genom. 2014, 46, 138–147. [Google Scholar] [CrossRef]
- Pitaloka, D.M.I.; Ko, C.-H.; Lin, M.-T.; Yeh, S.-L.; Yeh, C.-L. Glutamine administration promotes hepatic glucose homeostasis through regulating the PI3K/Akt pathway in high-fat diet-induced obese mice with limb ischemia. Nutr. Res. 2019, 68, 45–53. [Google Scholar] [CrossRef]
- Jing, X.; Zhou, J.; Degen, A.; Wang, W.; Guo, Y.; Kang, J.; Liu, P.; Ding, L.; Shang, Z.; Qiu, Q.; et al. Comparison between Tibetan and Small-tailed Han sheep in adipocyte phenotype, lipid metabolism and energy homoeostasis regulation of adipose tissues when consuming diets of different energy levels. Br. J. Nutr. 2020, 124, 668–680. [Google Scholar] [CrossRef]






| Gene | Sense Primer | Anti-Sense Primer | Product Length (bp) | Annealing Temperature (°C) |
|---|---|---|---|---|
| ENG | CCGAGAGGTGCTGCTGATT | GCTGGTCCTTGGTGGTGAA | 161 | 55.2 |
| B2M | ACCTCTAAGCAGCACCATCA | AAGGCAGGCACAATGAACAA | 171 | 54.25 |
| APP | CGATGATGAGGAGGACGATGA | TACTGGCTGCTGTTGTAGGAA | 161 | 54.95 |
| HGD | GGAGCATGATGCCACAGTTG | TCACGGAACACCAGCAAGTA | 194 | 55.05 |
| ACSM1 | TGGAGAAGGAGGGCAAGAGA | AGACACAAGCCACCACTCAG | 200 | 55.45 |
| PHYH | CGGATGCCAACTGTCACTAC | GACAAGAGTTTGAGCGAAGGG | 193 | 54.8 |
| Gene | p Value | log2FoldChange | Expression Trend |
|---|---|---|---|
| RCAN1 | 2.45754 × 1021 | −4.75991038 | Down |
| STEAP4 | 5.9405 × 10−17 | −4.911815814 | Down |
| CTH | 4.41775 × 10−15 | −3.150262917 | Down |
| SLC13A5 | 3.58956 × 10−14 | −2.734541083 | Down |
| ARG1 | 3.64529 × 10−14 | −2.344238661 | Down |
| BTG2 | 3.88486 × 10−14 | −4.823175073 | Down |
| LOC101107401 | 4.61357 × 10−14 | −2.387922887 | Down |
| ACMSD | 3.30911 × 10−13 | −3.076393763 | Down |
| OAT | 5.35999 × 10−13 | −4.000998993 | Down |
| SOCS3 | 5.5126 × 10−13 | −5.065369941 | Down |
| PAM | 1.01657 × 10−13 | 1.449317452 | Up |
| WNT2 | 6.68279 × 10−12 | 2.811765971 | Up |
| LOC101105809 | 1.13712 × 10−11 | 1.277836221 | Up |
| LDOC1 | 1.44555 × 10−10 | 1.866047882 | Up |
| LOC101113217 | 1.96848 × 10−10 | 6.360831156 | Up |
| GABRA3 | 3.87898 × 10−10 | 3.971103718 | Up |
| CSRP1 | 4.36592 × 10−10 | 1.595112982 | Up |
| COL14A1 | 1.06764 × 10−9 | 1.912281876 | Up |
| CIART | 2.05887 × 10−9 | 2.414455512 | Up |
| novel.842 | 4.21598 × 10−9 | 4.263920715 | Up |
Disclaimer/Publisher’s Note: The statements, opinions and data contained in all publications are solely those of the individual author(s) and contributor(s) and not of MDPI and/or the editor(s). MDPI and/or the editor(s) disclaim responsibility for any injury to people or property resulting from any ideas, methods, instructions or products referred to in the content. |
© 2024 by the authors. Licensee MDPI, Basel, Switzerland. This article is an open access article distributed under the terms and conditions of the Creative Commons Attribution (CC BY) license (https://creativecommons.org/licenses/by/4.0/).
Share and Cite
Cui, J.; Pan, J.; Sun, F.; Zhang, N.; Jinmei, J.; Zhen, Y.; Puchi, C.; Snag, L.; Liu, Z.; Zhao, W.; et al. Liver Transcriptome Analysis Reveals the Mechanisms of Metabolic Adaptation of Xizang Sheep to Seasonal Changes. Metabolites 2024, 14, 640. https://doi.org/10.3390/metabo14110640
Cui J, Pan J, Sun F, Zhang N, Jinmei J, Zhen Y, Puchi C, Snag L, Liu Z, Zhao W, et al. Liver Transcriptome Analysis Reveals the Mechanisms of Metabolic Adaptation of Xizang Sheep to Seasonal Changes. Metabolites. 2024; 14(11):640. https://doi.org/10.3390/metabo14110640
Chicago/Turabian StyleCui, Jianzhao, Junru Pan, Fengbo Sun, Nan Zhang, Jiacuo Jinmei, Yang Zhen, Ciren Puchi, Luo Snag, Zengqiang Liu, Wangsheng Zhao, and et al. 2024. "Liver Transcriptome Analysis Reveals the Mechanisms of Metabolic Adaptation of Xizang Sheep to Seasonal Changes" Metabolites 14, no. 11: 640. https://doi.org/10.3390/metabo14110640
APA StyleCui, J., Pan, J., Sun, F., Zhang, N., Jinmei, J., Zhen, Y., Puchi, C., Snag, L., Liu, Z., Zhao, W., & Zhaxi, Y. (2024). Liver Transcriptome Analysis Reveals the Mechanisms of Metabolic Adaptation of Xizang Sheep to Seasonal Changes. Metabolites, 14(11), 640. https://doi.org/10.3390/metabo14110640
